20230907海纳川春秋工作服采购.docx
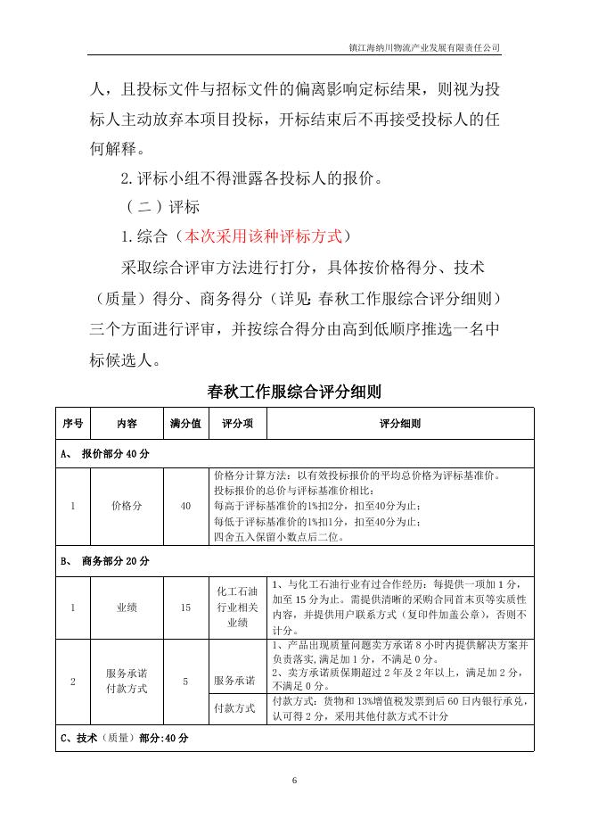
镇江海纳川物流产业发展有限责任公司 镇江海纳川物流产业发展有限责任公司 招标文件 我公司现采用自主公开招标的方式选定供应商,欢迎具 有相关资质的厂商前来投标。 一、招标概况 (一)项目名称: 20230907 海纳川春秋工作服采购; (二)交货时间:合同签订生效后 30 天内供货;(允许 投标人按实际交货时间填写,评标时交货期作为重要参考依据) (三)交货地点: 海纳川仓库 ; (四)投标截止时间: 2023 年 9 月 21 日下午 2 点整; (五)初定开标时间: 2023 年 9 月 21 日下午 2 点整; (六)开标地点:镇江海纳川物流产业发展有限责任公 司 210 开标室; (七)中标公示:中标信息将于开标后在海纳川官网公 示,请各投标人登录 http://www.zjshnc.com 查询。 (八)该项目由海纳川统一招标,中标单位根据报价函 分别与镇江海纳川物流产业发展有限责任公司(简称海纳 川)、镇江海纳川公铁运输有限公司(简称公铁公司) 、江苏 兴普船务有限公司(简称兴普船务)签订合同。 二、招标内容 1.货物清单(详见:报价函) 2.技术要求 2.1 投标人所供产品符合相关国家标准(或行业标准)以 1 镇江海纳川物流产业发展有限责任公司 及安全规范和技术标准,满足我公司使用要求。 2.2 投标人必须严格按照我公司招标文件中规格(物料 描述)要求报价,报价时需注明报价产品生产厂家,不得修 改报价函中的内容。 2.3 投标人必须提供“春秋装工作服”样品(详见:图 样),样品验收合格封存,按合格样品供货。 样品具体要求: 1.LOGO“海纳川”要求 1.2-1.5cm; 2.具有发光反光功能的安全警示,在可见部位使用宽度 为 1.5 cm 发光反光带,当它受到光线照射时具有反光功能, 能够提醒周围的人的警觉和注意, 从而提高使用者的安全性。 3.具有 LA 安全标志认证,即劳安认证; 4.具有春秋服防静电检测报告; 5.出具书面承诺函承诺所供服装的面料与招标文件规格 要求相符,不符合项须在承诺函逐项注明。 建议投标人到我公司现场查看库存实物,保证投标样品 满足我公司要求。 2 镇江海纳川物流产业发展有限责任公司 春秋装工作服正面图样 春秋装工作服背面图样 三、投标人资质与要求(未按要求作废标处理) 1.投标时需提供的必备材料:1)《营业执照》 (复印件 需盖公章)、 2)报价函(需盖公章,签字处需手签,打印无 效)。 2.不接受被列入失信被执行人、重大违法案件当事人投标; 3.投标人应具备良好的售后服务能力,要求电话联系后 3 镇江海纳川物流产业发展有限责任公司 24 小时 内必须给予回复,明确解决方案,必要时需来我公 司作技术指导; 4.投标人所供产品引起的知识产权方面的纠纷,由投标 人承担一切后果,招标人不承担任何责任。 5.投标人须提供生产厂家特种劳动防护用品安全标志 证书、防静电检测报告。 6.投标时须随投标文件一并提供“春秋装工作服”样品。 7.提供虚假材料,一经发现,一律按废标处理。 四、投标 (一)报价方式:报价为含增值税送到价。如国家税率 调整,按合同含税价格/(1+合同约定税率)*(1+国家规定 的新税率)调整合同价格开具发票; (二)付款方式:买受人自收到标的物验收合格并且收 到出卖人开具的增值税发票后 60 日内以银行承兑方式付款, 本次招标不接受款到发货。(如投标人不接受招标人提出的 付款方式,可在报价书中明确能够接受的付款方式及付款时 间,评标时作为参考。报价为含税价,请注明税率。) (三)本项目投标可通过线上和线下两种方式进行: 1.采用线上投标需严格按照 1688 线上格式要求填写报 价,同时上传招标文件中所规定的必备材料(加盖公章) 。 2.采用线下投标应将报价书及相关资料以标袋形式送 达,标袋外包装必须用“封条”密封,封条“格式自定” , 另需加盖公章、法人章,填写密封日期;在标袋封面上需注 4 镇江海纳川物流产业发展有限责任公司 明“投标项目名称,投标方名称、地址、联系人、联系电话” 等;并要求在投标截止日之前送达,逾期将作为作废标处理。 (四)具体报价格式见报价函,报价文件需提供 1 份; (五)采用线下投标的,投标文件请密封邮寄: 公司:镇江海纳川物流产业发展有限责任公司审计风控部 地址:江苏省镇江市京口区求索路 66 号 邮编:212006 收件人:邵蕾 联系电话:15050893302 (六)凡对招标文件条款有疑义的,请在开标前按以下 方式联系: 联系单位:镇江海纳川物流产业发展有限责任公司 地址:江苏省镇江市京口区求索路 66 号,邮编:212006 招标业务联系人:邵蕾 电话:15050893302 技术部门联系人:周祥生 电话:13861358963 五、开标、评标及废标: (一)开标 本项目由招标人组织评标小组负责开标工作,对各投标 人报价进行评标,确定最终中标人。 1.请各投标人保持通讯畅通,便于评标小组在开标现场 电话联系。确认标书中的相关信息,投标人必须及时回复开 标过程中招标人提出的问题,合理解释投标文件与招标文件 的偏离。如评标小组开标现场 10 分钟内电话联系不上投标 5 镇江海纳川物流产业发展有限责任公司 人,且投标文件与招标文件的偏离影响定标结果,则视为投 标人主动放弃本项目投标,开标结束后不再接受投标人的任 何解释。 2.评标小组不得泄露各投标人的报价。 (二)评标 1.综合(本次采用该种评标方式) 采取综合评审方法进行打分,具体按价格得分、技术 (质量)得分、商务得分(详见:春秋工作服综合评分细则) 三个方面进行评审,并按综合得分由高到低顺序推选一名中 标候选人。 春秋工作服综合评分细则 序号 内容 满分值 评分项 评分细则 A、 报价部分 40 分 1 价格分 40 价格分计算方法:以有效投标报价的平均总价格为评标基准价。 投标报价的总价与评标基准价相比: 每高于评标基准价的1%扣2分,扣至40分为止; 每低于评标基准价的1%扣1分,扣至40分为止; 四舍五入保留小数点后二位。 B、 商务部分 20 分 1 业绩 15 化工石油 行业相关 业绩 2 服务承诺 付款方式 5 服务承诺 付款方式 1、与化工石油行业有过合作经历:每提供一项加 1 分, 加至 15 分为止。需提供清晰的采购合同首末页等实质性 内容,并提供用户联系方式(复印件加盖公章) ,否则不 计分。 1、产品出现质量问题卖方承诺 8 小时内提供解决方案并 负责落实,满足加 1 分,不满足 0 分。 2、卖方承诺质保期超过 2 年及 2 年以上,满足加 2 分, 不满足 0 分。 付款方式:货物和 13%增值税发票到后 60 日内银行承兑, 认可得 2 分,采用其他付款方式不计分 C、技术(质量)部分:40 分 6 镇江海纳川物流产业发展有限责任公司 1 10 面料要求 2 10 制作工艺 3 10 资质证书 4 10 综合实力 颜色:卡其色 面料:CVC 网格防静电厚斜纹线卡,大化环纺精梳坯布, 士林染色, 防静电标准:符合 GB12014-2019 国家新标准/点对点电阻 (Ω)1*10^5—1*10^11。 含棉:60%棉 40%涤 纱支:32/2*32/2 双股 密度:100*53 精梳 里料:正宗 210S 网格防静电绸 拉链:YKK 拉链 全部符合要求得 10 分;每出现 1 项不符合扣 2 分,扣完 为止。 1、与样布差异,颜色均匀度。优秀得 4~5 分,良好得 2~3 分,一般得 1 分,差异太大不得分。 2、外观协调性、制作工艺、缝制细节等;优秀得 4~5 分, 良好得 2~3 分,一般得 1 分。 特种劳动防护用品安全标志证书、质量管理、环境、职业 健康与安全管理体系认证证书,售后服务五星认证证书, 售后服务成熟度七星级认证证书 ,AAA 级信用等级证书, AAA 级质量服务诚信单位,绿色工厂评价认证证书,AAA 资信等级证书。每提供一个得 1 分。 1.注册资金 1000 万以下不得分,1000 万-5000 万得 1 分, 5000 万以上得 2 分。 2.企业员工 300 人以下不得分,300-500 人的 1 分,500 人以上的 2 分。 3.2022 年财务报表中营业收入(以年度审报为准)进行排 名。 第一名得 3 分,第二名得 2 分,第三名得 1 分,其余 不得分。 4.2022 年 12 月财务报表中固定资产净值(以年度审报为 准) 进行排名。第一名得 3 分,第二名得 2 分,第三名得 1 分,其余不得分。 合计 100 分 2.通用 (1)在能够满足招标人技术要求及供货期要求的投标 人中选择总投标价最低的一家投标人作为中标候选人。 (2)同等价格下,质量指标、售后服务更好的为中标 候选人。 (3)同等价格、同等质量下,现有供应方为中标候选人。 (三)废标 7 镇江海纳川物流产业发展有限责任公司 1.招标人如发现招标过程中有串标、陪标等扰乱招标人 经营秩序的恶劣情况,经招标人评标小组评定可作废标处理, 并可将相关投标方列入供应商负面清单,一年内不再接受参 与投标工作。 2.凡投标人不具备招标人明确要求资质的,或投标文件 填写不完整、报价有空项的,或不符合技术要求条款的,或 者存在其他不符合招标人有关要求的问题,经招标人评标小 组评定,可作废标处理。 六、其他注意事项: (一)违约责任: 1.如甲方没有按照规定的时间交货或提供服务,甲方将支 付违约金,违约金应从货款中扣除,迟交货物或未提供服务的违 约金逾期每日应按合同总金额的 1%计收。但迟交货物或未提供 服务超过 20 日,乙方有权解除合同,要求甲方五个工作日内返还 乙方合同货款并按合同总额 20%追究甲方违约责任。 2.甲方交货后,如果货物经检验不合格的,乙方可选择 以下处理方式: (1)乙方选择换货的,换货所产生的费用由甲方承担。 经乙方同意甲方换货的,需在乙方第一次验收不合格之日起 30 日内供货,逾期供货的,违约责任参照第 1 款执行。如果 出现两次经检验不合格的情况,乙方有权解除合同,甲方需 在检验不合格之日起五个工作日内返还乙方合同货款,并赔 偿合同总货款的 20%违约金给乙方,乙方在甲方返还货款之 8 镇江海纳川物流产业发展有限责任公司 前,有权质押货物,质押期间如产生仓储费,该仓储费由甲 方承担。 (2)乙方选择解除合同的,退货所产生的费用由甲方 承担。甲方需在检验不合格之日起五个工作日内返还乙方合 同货款,并赔偿合同总货款的 20%违约金给乙方,乙方在甲 方返还货款之前,有权质押货物,质押期间如产生仓储费, 仓储费由甲方承担。 3.因甲方的产品质量、逾期交货等原因给乙方造成直接 和间接经济损失的,由甲方承担。 (二)中标人应严格按照标书约定与招标方签定供需合 同,并按合同约定做好物资供应和服务工作。对中标人所有 违背标书及合同约定的行为,招标人均可持续保留与中标方 中止合作的一切权利。 (三)对需检验的品种,经招标人检验部门检验合格后 方能收货,否则做退、换货处理;长期合约的中标人如出现 三次产品质量不合格的情况,视为中标人无能力保障产品质 量,招标人有权终止此次招标合同的执行。 (四)对不合格货品招标人应及时通知中标人,如有异 议双方可协商解决;如需仲裁,应按合同约定在规定时间内 按《产品质量仲裁检验和产品质量鉴定管理办法》执行。仲 裁期间中标人应保证招标人供应,不影响招标人正常生产运 行。 (五)如因投标人不能正常履约,对招标人生产经营活 9 镇江海纳川物流产业发展有限责任公司 动造成影响的,招标人可向阿里巴巴公司投诉;如严重影响 招标人生产经营活动的,招标人将依法追究投标方法律责任。 (六)投标人在中标后无正当理由不与招标人签订合同 的,将承担违约责任,列入招标人供应商负面清单;若为阿 里巴巴平台投标,同时招标人将向阿里巴巴进行投诉。 (七)投标人应详细阅读本招标书,参与报价投标即视 为对本招标书所列之条款均表示接受。 (八)招标人对违反约定的投标人或中标人将按《镇江 海纳川物流产业发展有限责任公司招标采购管理规定》中供 应商管理对投标人进行管理考核(详见附件 1)。 (九)外协作业人员需先进行安全教育培训。 (十)本次招标为企业自主公开招标,属生产经营性商 务行为,解释权归镇江海纳川物流产业发展有限责任公司所 有。 10 镇江海纳川物流产业发展有限责任公司 报价函 镇江海纳川物流产业发展有限责任公司: 投标单位全称: 职称: ;授权全权代表姓名、职务、 为全权代表,参加贵方组织的招标有关活动, 并对该项目进行投标。 一.投标项目的总投标价(含税)为 写): (大 元人民币;税率 %; 二.报价格式 镇江海纳川物流产业发展有限责任公司 序 号 标的名称 1 春秋装工作服 2 春秋装工作裤 3 冬季上衣 (含内胆) 型 号 规格 颜色:卡其色 面料:CVC 网格防静电厚斜纹线卡, 大化环纺精梳坯布,士林染色 含棉:60%棉 40%涤 纱支:32/2*32/2 双股 密度:100*53 精梳 里料:正宗 210S 网格防静电绸 拉链:YKK 拉链 防静电标准:符合 GB12014-2019 国 家新标准/点对点电阻(Ω) 1*10^5—1*10^11。 颜色:卡其色 面料:CVC 网格防静电厚斜纹线卡, 大化环纺精梳坯布,士林染色 含棉:60%棉 40%涤 纱支:32/2*32/2 双股 密度:100*53 精梳 里料:正宗 210S 网格防静电绸 拉链:YKK 拉链 防静电标准:符合 GB12014-2019 国 家新标准/点对点电阻(Ω) 1*10^5—1*10^11。 颜色:卡其色 面料:CVC 网格防静电厚斜纹线 卡 , 大化环纺精梳坯布,士林染色 里料:正宗 210S 网格防静电绸 11 单 位 数 量 件 524 条 440 件 273 单价 总价 (含税) (含税) 交 货 期 镇江海纳川物流产业发展有限责任公司 填充物:新雪丽 3M 高效暖绒棉 拉链:YKK 拉链 防静电标准:符合 GB12014-2019 国 家新标准/点对点电阻(Ω) 1*10^5—1*10^11。 以上合计总价(大写): 小写: 镇江海纳川公铁运输有限公司 序 号 标的名称 1 春秋装工作服 2 春秋装工作裤 3 冬季上衣 (含内胆) 型 号 规格 颜色:卡其色 面料:CVC 网格防静电厚斜纹线卡, 大化环纺精梳坯布,士林染色 含棉:60%棉 40%涤 纱支:32/2*32/2 双股 密度:100*53 精梳 里料:正宗 210S 网格防静电绸 拉链:YKK 拉链 防静电标准:符合 GB12014-2019 国 家新标准/点对点电阻(Ω) 1*10^5—1*10^11。 颜色:卡其色 面料:CVC 网格防静电厚斜纹线卡, 大化环纺精梳坯布,士林染色 含棉:60%棉 40%涤 纱支:32/2*32/2 双股 密度:100*53 精梳 里料:正宗 210S 网格防静电绸 拉链:YKK 拉链 防静电标准:符合 GB12014-2019 国 家新标准/点对点电阻(Ω) 1*10^5—1*10^11。 颜色:卡其色 面料:CVC 网格防静电厚斜纹线 卡 , 大化环纺精梳坯布,士林染色 里料:正宗 210S 网格防静电绸 填充物:新雪丽 3M 高效暖绒棉 拉链:YKK 拉链 防静电标准:符合 GB12014-2019 国 家新标准/点对点电阻(Ω) 1*10^5—1*10^11。 以上合计总价(大写): 单 位 数 量 件 162 条 162 件 80 小写: 12 单价 总价 (含税) (含税) 交 货 期 镇江海纳川物流产业发展有限责任公司 江苏兴普船务有限公司 序 号 标的名称 1 春秋装工作服 2 春秋装工作裤 3 冬季上衣 (含内胆) 型 号 规格 颜色:卡其色 面料:CVC 网格防静电厚斜纹线卡, 大化环纺精梳坯布,士林染色 含棉:60%棉 40%涤 纱支:32/2*32/2 双股 密度:100*53 精梳 里料:正宗 210S 网格防静电绸 拉链:YKK 拉链 防静电标准:符合 GB12014-2019 国 家新标准/点对点电阻(Ω) 1*10^5—1*10^11。 颜色:卡其色 面料:CVC 网格防静电厚斜纹线卡, 大化环纺精梳坯布,士林染色 含棉:60%棉 40%涤 纱支:32/2*32/2 双股 密度:100*53 精梳 里料:正宗 210S 网格防静电绸 拉链:YKK 拉链 防静电标准:符合 GB12014-2019 国 家新标准/点对点电阻(Ω) 1*10^5—1*10^11。 颜色:卡其色 面料:CVC 网格防静电厚斜纹线 卡 , 大化环纺精梳坯布,士林染色 里料:正宗 210S 网格防静电绸 填充物:新雪丽 3M 高效暖绒棉 拉链:YKK 拉链 防静电标准:符合 GB12014-2019 国 家新标准/点对点电阻(Ω) 1*10^5—1*10^11。 以上合计总价(大写): 单 位 数 量 件 56 条 36 件 27 单价 总价 (含税) (含税) 小写: 1.在满足招标人使用要求前提下,以报价格式总价作为 总投标价,总投标价只为确定中标单位作依据。 2.按报价格式进行填报,每格均需填报,无报价以斜线、 横线或 0 填满。 三.交货时间: 13 交 货 期 镇江海纳川物流产业发展有限责任公司 四.我方承诺遵守招标文件中的全部规定; 五.我方承诺中标后双方签订合同,并承担合同规定的 责任义务; 六.我方已详细审查全部招标文件,包括招标文件的补 充文件(如有)。我方完全理解并同意放弃对这方面有不明 及误解的权力,同时完全接受招标文件所有条款。如果招标 文件有相互矛盾之处,我方同意按招标方的解释处理; 七.愿意向贵方提供任何与该项投标有关的数据、情况 和技术资料,完全理解贵方不一定接受最低价的报价或收到 的任何报价。 八.投标单位其他说明情况: 全权代表(签字): 联系电话: 投标单位(盖章): 日期: 14 镇江海纳川物流产业发展有限责任公司 附件 1 供应商管理 凡按国家标准及相关准则或规定组织生产销售的原辅 材料、备品备件、劳保用品等物资供应商以及运输服务商, 只要资质证照齐全且满足我司招标要求,均视为我司合格供 应商,参与我司组织的招投标、比价采购等商务活动。 供应商负面清单管理 (一)管理职责 1.使用部门:负责提供技术参数或提出服务要求,对采 购物资或服务的质量进行验收。 2.采购部门:负责通过线上或线下途径不断开发有能力 满足公司所需物资或服务的供应商,对目标供应商所提供的 材料完整性、交货期、价格等维度作为筛选的依据进行资格 初审,收集供应商资料并建立档案。 3.监管部门:负责对采购流程的合规性进行监督。 风险控制部负责归口公司招投标负面清单,具体工作由 海纳川各部室及直属单位共同承担。 15 镇江海纳川物流产业发展有限责任公司 (二)负面清单确定流程 16 镇江海纳川物流产业发展有限责任公司 供应商积分管理 (一)供应商积分考核 合作供应商初始积分为 40 分,从供应商的供货质量、 交货周期、售后服务、资质信誉等方面进行考核。使用部门、 管理部门、采购部门均可书面提出考核建议。风险控制部组 织相关参与评标部门根据本规定对供应商进行考核并建立 供应商考核情况登记表(见附件 3) ,根据扣分情况分为继续 合作、限制合作及列入负面清单三种情形。考核记分周期为 1 年,自被考核当日起计满 1 年后,考核分自动清零。 1.继续合作供应商:考核扣分介于 0~7 分之间,为可 继续合作的供应商。 2.限制合作供应商:考核扣分介于 8~16 分之间,为限 制合作供应商。原辅材料采购 3 个月内、备品备件采购 6 个 月内不接受该供应商投标或报价。 3.列入负面清单供应商:考核扣分高于 16 分或单项扣 10 分,列入负面清单供应商,1 年内不接受该供应商投标或报 价。 (二)供应商考核方法 1.建筑施工方 (1)质量方面 ①施工材料出现质量问题,及时调换,未影响生产的, 单次扣 1~3 分;影响生产的,视严重程度单次扣 5~10 分。 ②施工材料存在质量问题,未能及时更换,单次扣 10 17 镇江海纳川物流产业发展有限责任公司 分。 ③不能满足工程质量要求的,考核 5-10 分。 (2)工期方面 不能满足进度要求的,考核 5-10 分。 (3)安全方面 现场施工人员不服从招标方安全管理的,考核 5-10 分。 (4)售后方面 ①对我公司的售后服务要求不能及时响应,单次扣 2 分。 ②售后人员不能及时解决问题,单次扣 3 分。 ③在质保期之内,拒绝提供售后服务,单次扣 5 分。 (5)资信方面 ①中标之后拒绝签订合同或拒绝履行合同,视影响生产 程度严重的单次扣 5~10 分。 ②交货后不能及时开具发票并送交至业务员,单次扣 1 分。 ③未按合同明细开票,弄虚作假,视严重程度单次扣 5~ 10 分。 ④注册信息及基本资质证书不属实,视严重程度单次扣 3~10 分。 ⑤违反廉洁协议,视严重程度单次扣 5~10 分。 2.备品备件供应商 (1)质量方面 ①所供产品出现质量问题,及时调换,未影响生产的, 18 镇江海纳川物流产业发展有限责任公司 单次扣 1~3 分;影响生产的,视严重程度单次扣 5~10 分。 ②所供产品存在质量问题,未能及时更换,单次扣 10 分。 ③所供产品质量问题导致设备故障,视严重程度单次扣 5~10 分。 (2)交货方面 ①交货时无质检报告或合格证等必要资料的,单次扣 2 分。 ②交货时未按规定包装的,单次扣 1 分。 ③不能按照合同约定交货,除了按合同条款进行相应处 罚外,未造成影响的,单次扣 2 分;造成影响的,视严重程 度单次扣 5~10 分。 ④交货过程中串通作假,视严重程度单次扣 5~10 分。 (3)售后方面 ①对我公司的售后服务要求不能及时响应,单次扣 2 分。 ②售后人员不能及时解决问题,单次扣 3 分。 ③在质保期之内,拒绝提供售后服务,单次扣 5 分。 (4)资信方面 ①中标之后拒绝签订合同或拒绝履行合同,视影响生产 程度严重的单次扣 5~10 分。 ②交货后不能及时开具发票并送交至业务员,单次扣 1 分。 ③未按合同明细开票,弄虚作假,视严重程度单次扣 5~ 19 镇江海纳川物流产业发展有限责任公司 10 分。 ④注册信息及基本资质证书不属实,视严重程度单次扣 3~10 分。 ⑤违反廉洁协议,视严重程度单次扣 5~10 分。 ⑥因知识产权引起纠纷,除按合同规定执行外,视严重 程度单次扣 3~10 分。 3.物流承运商 (1)车船要求方面 ①必须做到证照齐全,即车船有行驶证、道路运输证、 罐检报告,人员有驾驶证、资格证、押运证等,如不全单次 扣 2~5 分。 ②车船状况保持完好、设施齐全,发现缺损扣 1~2 分。 (2)计划完成方面 运输单位须按发货计划安排车船完成运输任务,否则单 次扣 2 分。 (3)资信方面 ①中标之后拒绝签订合同或拒绝履行合同,视影响运输 严重程度单次扣 3~10 分。 ②不及时开具发票并送交至业务员,单次扣 1 分。 ③未按实际运输任务明细开票,弄虚作假,视严重程度 单次扣 5~10 分。 ④注册信息及基本资质证书不属实,视严重程度单次扣 3~10 分。 20 镇江海纳川物流产业发展有限责任公司 ⑤违反廉洁协议,视严重程度单次扣 5~10 分。 从负面清单中消除的流程 列入负面清单中的供应商只要通过整改,其产品或服务 质量满足我司要求,原则上满一年以后可以申请从负面清单 中消除。 (一)供应商提出申请 1.供应商提出负面清单消除的书面申请。 2.供应商提供针对考核项的整改措施及效果等相关文件 材料。 (二)确认与消除 1.采购部门牵头组织相关部门对供应商提供的文件材 料进行确认,必要时组织现场考察; 2.根据确认情况提出建议,报公司批准后从负面清单中 消除。 21 镇江海纳川物流产业发展有限责任公司 附件 2: 产品买卖合同 卖方: (以下简称“甲方”) 买方: (以下简称“乙方”) 镇江海纳川物流产业发展有限责任公司或子公司 (江苏兴普物贸有限公司、 镇江海纳川公铁运输有限公司) 签订地点:江苏省镇江市京口区 签订时间:****年*月*日 第一条 标的、数量、单价及交(提)货时间 序 号 标的名称 型号 规格 单位 数量 单价 总价 (含税) (含税) 以上合计总价(大写): 小写:元 税率: % 到货期:合同签订生效后 天 第二条 质量要求及技术标准 甲方保证提供满足相关国家标准或行业标准要求的合 格产品,所提供产品质量标准应该满足招标文件中规定的质 量,规格,型号等技术要求,并且符合安全规范要求和技术 标准,质保期 1 年。 第三条 甲方对质量负责的条件及期限 根据《中华人民共和国产品质量法》 、《中华人民共和国 消费者权益保护法》实行“三包”即:包修、包换、包退, 如果出现质量问题,未能满足乙方对产品的质量要求,乙方 22 镇江海纳川物流产业发展有限责任公司 有权退回或者调换,产生的费用和损失由甲方承担。 第四条 合理损耗标准及计算方法 无损耗 第五条 交(提)货方式、地点及费用承担 甲方负责送货至乙方指定地点,运费由甲方承担。 第六条 检验标准、方法、地点及期限 根据甲方提供的货物使用一段时间没问题验收。 第七条 结算方式及时间 乙方自收到标的物验收合格并且收到甲方开具的 13%增 值税发票后 60 日内以银行承兑方式付款。合同期内如国家 税率进行调整,按以下公式调整价格:新税率价格=合同含 税价格÷(1+合同约定税率)×(1+国家规定的新税率) 。 第八条 违约责任 1.如甲方没有按照规定的时间交货或提供服务,甲方将支 付违约金,违约金应从货款中扣除,迟交货物或未提供服务的违 约金逾期每日应按合同总金额的 1%计收。但迟交货物或未提供 服务超过 20 日,乙方有权解除合同,要求甲方五个工作日内返还 乙方合同货款并按合同总额 20%追究甲方违约责任。 2.甲方交货后,如果货物经检验不合格的,乙方可选择 以下处理方式: (1)乙方选择换货的,换货所产生的费用由甲方承担。 经乙方同意甲方换货的,需在乙方第一次验收不合格之日起 30 日内供货,逾期供货的,违约责任参照第 1 款执行。如果 23 镇江海纳川物流产业发展有限责任公司 出现两次经检验不合格的情况,乙方有权解除合同,甲方需 在检验不合格之日起五个工作日内返还乙方合同货款,并赔 偿合同总货款的 20%违约金给乙方,乙方在甲方返还货款之 前,有权质押货物,质押期间如产生仓储费,该仓储费由甲 方承担。 (2)乙方选择解除合同的,退货所产生的费用由甲方 承担。甲方需在检验不合格之日起五个工作日内返还乙方合 同货款,并赔偿合同总货款的 20%违约金给乙方,乙方在甲 方返还货款之前,有权质押货物,质押期间如产生仓储费, 仓储费由甲方承担。 3.因甲方的产品质量、逾期交货等原因给乙方造成直接 和间接经济损失的,由甲方承担。 第九条 合同争议解决方式 本合同项下发生的争议,双方应协商解决,协商解决不 成的,可向合同签订地人民法院起诉。败诉方应承担胜诉方 因此支付的一切费用(包括但不限于诉讼费、仲裁费、律师 费、执行费、评估费、拍卖费、代偿款、赔偿款等。) 第十条 其它约定事项 1.本合同一式 份,甲方执 份,乙方执 份,自 双方签字盖章之日起生效。 2.其他未尽事宜,双方协商解决,并签订补充协议。 3.凡因发生严重的地震、洪水、海啸、台风等自然灾害, 或战争、动乱、罢工等其他不能预见、不能避免且无法克服 24 镇江海纳川物流产业发展有限责任公司 的不可抗力事件,致使任何一方全部或部分不能履行本合同 的,遭受上述不可抗力事件的一方,应立即以口头和书面方 式通知对方,并(应在三十日内)提供不可抗力的详情以及 政府部门出具的相关证明文件,由此免除该方的违约责任。 甲方(盖章): 单位地址: 法定代表人: 业务经办人: 电话: 传真: 开户行: 账号: 邮政编码: 签订日期: 年 月 日 乙方(盖章):镇江海纳川物流产业发展有限 责任公司 单位地址:镇江市谏壁镇越河街 50 号 法定代表人: 业务经办人: 电话:0511-88995202 传真: 开户行:镇江市工商银行谏壁支行 账号: 1104 0703 0900 0001 648 邮政编码:212006 签订日期:2023 年 月 日 本页为甲乙双方于 2023 年 月 日签订的《产品买卖合同》 (编号:HJHB-E-2023-00**)合同签章页。 甲方(盖章): 单位地址: 法定代表人: 业务经办人: 电话: 传真: 开户行: 账号: 邮政编码: 签订日期: 年 月 日 乙方(盖章):镇江海纳川公铁运输有限公司 单位地址::镇江市谏壁镇越河街 50 号 法定代表人: 业务经办人: 电话:0511-88995202 传真: 开户行:交通银行镇江分行 帐号:381006700011000185622 邮政编码:212006 签订日期:2023 年 月 日 本页为甲乙双方于 2023 年 月 日签订的《产品买卖合同》 (编号:HJHB-E-2023-00**)合同签章页。 25 镇江海纳川物流产业发展有限责任公司 甲方(盖章): 单位地址: 法定代表人: 业务经办人: 电话: 传真: 开户行: 账号: 邮政编码: 签订日期:年 月 日 乙方(盖章):江苏兴普物贸有限公司 单位地址:镇江市谏壁镇越河街 50 号 法定代表人: 业务经办人: 电话:0511-88995200 传真: 开户行:江苏银行镇江分行营业部 帐号:7001 0188 0001 32863 邮政编码:212006 签订日期:2023 年 月 日 本页为甲乙双方于 2023 年 月 日签订的《产品买卖合同》 (编号:HJHB-E-2023-00**)合同签章页。 26

20230907海纳川春秋工作服采购.docx




