招标文件-控制电缆1000米.doc
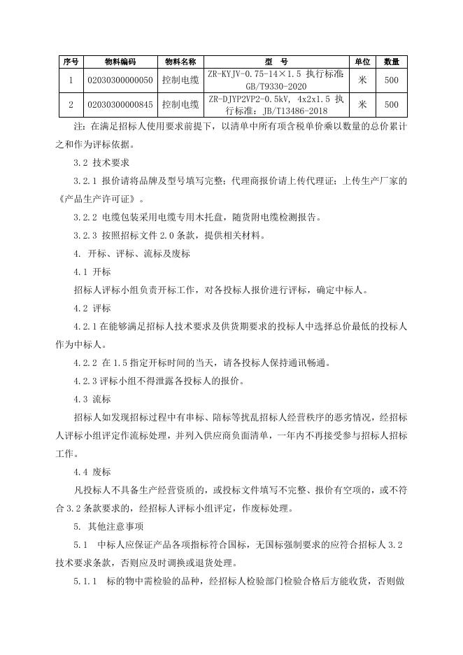
江苏索普化工股份有限公司 供应保障部招标文件 1. 报价须知 1.1 招标货物名称:控制电缆 1000 米。 1.2 交货地点:江苏索普化工股份有限公司。 1.3 交货期:2022 年 8 月 15 日前(如无法满足请在报价时注明实际交货期)。 1.4 付款方式:货到增值税专用发票到两个月现汇付款。如投标人不接受招标人提 出的付款方式,可在 1688 网站“交易信息”栏目中明确能够接受的付款方式及付款时 间,评标时作为参考。 1.5 开标时间:2022 年 7 月 22 日,下午 14:00(北京时间)。 1.6 开标地点:江苏索普(集团)有限公司招标中心。 1.7 报价须知:报价为含 13%增值税送到价。如国家税率调整,按合同含税价格/ (1+合同约定税率)*(1+国家规定的新税率)调整合同价格开具发票。 2. 投标人资质 2.1 投标人为生产厂家,必须具有合法生产经营资质,注册资金大于等于壹亿元。 投标时投标人需提供如下有效资质文件:《营业执照》、《税务登记证》、《组织机构 代码证》(或三证合一);质量管理体系认证证书(ISO9000 体系)和计量管理认证证 书(计量合格或保证体系或测量管理体系 ISO10012(AA)以上)。如有其它材料可一并 提供,如相关管理体系证书,企业获得的荣誉(高新企业、质量信用企业等)。 2.2 投标人为经销商,必须具有合法经销资质,投标时提供《营业执照》、《税务 登记证》、《组织机构代码证》(或三证合一)。代理经销商必须提供厂家授权的代理 证明材料;如是代理进口产品的经销商,另需提供进口报关证明或材质检验报告等必要 材料。(厂家要求必须满足 2.1 条款)。 2.3 投标人必须具备良好的售后服务能力,要求电话联系后 8 小时内必须给予回复, 明确解决方案。 2.4 投标人所供产品引起的知识产权方面的纠纷,由投标人承担一切后果,招标人 不承担任何责任。 3. 报价货物清单及技术要求 3.1 货物清单: 序号 物料编码 物料名称 型 号 单位 ZR-KYJV-0.75-14×1.5 执行标准: 米 GB/T9330-2020 ZR-DJYP2VP2-0.5kV, 4x2x1.5 执 02030300000845 控制电缆 米 行标准:JB/T13486-2018 1 02030300000050 控制电缆 2 数量 500 500 注:在满足招标人使用要求前提下,以清单中所有项含税单价乘以数量的总价累计 之和作为评标依据。 3.2 技术要求 3.2.1 报价请将品牌及型号填写完整;代理商报价请上传代理证;上传生产厂家的 《产品生产许可证》。 3.2.2 电缆包装采用电缆专用木托盘,随货附电缆检测报告。 3.2.3 按照招标文件 2.0 条款,提供相关材料。 4. 开标、评标、流标及废标 4.1 开标 招标人评标小组负责开标工作,对各投标人报价进行评标,确定中标人。 4.2 评标 4.2.1 在能够满足招标人技术要求及供货期要求的投标人中选择总价最低的投标人 作为中标人。 4.2.2 在 1.5 指定开标时间的当天,请各投标人保持通讯畅通。 4.2.3 评标小组不得泄露各投标人的报价。 4.3 流标 招标人如发现招标过程中有串标、陪标等扰乱招标人经营秩序的恶劣情况,经招标 人评标小组评定作流标处理,并列入供应商负面清单,一年内不再接受参与招标人招标 工作。 4.4 废标 凡投标人不具备生产经营资质的,或投标文件填写不完整、报价有空项的,或不符 合 3.2 条款要求的,经招标人评标小组评定,作废标处理。 5. 其他注意事项 5.1 中标人应保证产品各项指标符合国标,无国标强制要求的应符合招标人 3.2 技术要求条款,否则应及时调换或退货处理。 5.1.1 标的物中需检验的品种,经招标人检验部门检验合格后方能收货,否则做 退、换货处理;长期合约的中标人如出现三次产品质量不合格的情况,视为中标人无能 力保障产品质量,招标人有权终止此次招标合同的执行。 5.1.2 不合格货品招标人会及时通知中标人,如有异议双方协商解决。如需仲裁, 应在七个工作日内按《产品质量仲裁检验和产品质量鉴定管理办法》执行。仲裁期间中 标人应保证招标人供应,不影响招标人正常生产运行。 5.3 如因投标人原因,对招标人生产造成影响的,招标人将向阿里巴巴公司投诉。 如影响严重的,招标人将依法追究投标方相关责任。 5.4 投标人在中标后无正当理由不与招标人签订合同的,将承担违约责任,列入招 标人供应商负面清单,同时招标人将向阿里巴巴进行投诉。 5.5 招标人将按《江苏索普化工股份有限公司供应商负面清单管理规定》对投标人 进行管理考核(详见附件 1)。 5.6 其他投标方式:投标人如没有 1688 平台帐号,可以采用线下密封报价方式邮 寄标书,密封报价快递封面必须注明“投标人单位+投标项目名称”,密封报价要求投 标方自行将快递邮件密封完好,如快递邮件破损或封面无投标注释被误拆,或在指定开 标时间内未能送达我方经办人手中,我方概不负责。 地址:江苏省镇江市京口区丹徒长岗江苏索普化工股份有限公司供应保障部 邮编:212006 收件人:李洁,电话:18912803578 5.7 凡对招标文件条款有疑义的,请在开标前按以下方式联系: 江苏索普化工股份公司供应保障部 地址:江苏省镇江市京口区丹徒长岗,邮编:212006 招标联系人:李洁,电话:18912803578 部门负责人:解云,手机:13913442555 6. 请详细阅读本招标书(含附件 2),参与报价投标视为对本招标书所列之条款均 表示接受认可。本次招标解释权归江苏索普化工股份有限公司供应保障部所有。

招标文件-控制电缆1000米.doc

