电仪厂6台阀门维保维修招标文件2022.4.12.doc
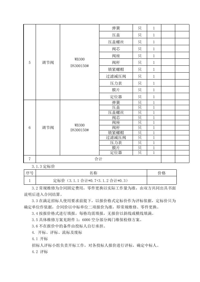
江苏索普化工股份有限公司 供应保障部招标文件 1. 报价须知 1.1 维修项目名称:电仪厂 6 台阀门维保维修。 1.2 交货地点:江苏索普化工股份有限公司。 1.3 交货期:合同签订后,2022 年 5 月 10 日前完成维修工作,并验收合格送至招 标人指定地点(如无法满足请在报价时注明)。 1.4 付款方式:验收合格,经项目所在部门签字确认无误后,投标单位开具专用发 票,税率 13%(非 13%的发票需在报价中注明),票到后招标人以电汇方式 30 个工作日 内支付 95%。余款 1 年质保后付清。如有异议,请在投标文件中注明,评标时作为参考。 1.5 开标时间:2022 年 4 月 12 日,下午 2:00。 1.6 开标地点:江苏索普(集团)有限公司第三开标室。 1.7 报价须知:报价为含 13%增值税送到价(非 13%的发票需在报价中注明)。如 国家税率调整,按合同含税价格/(1+合同约定税率)*(1+国家规定的新税率)调整合 同价格开具发票。 2. 投标人资质 2.1 投标人必须具有合法生产经营资质。具有与维修项目相对应的技术能力,投标 时需提供企业营业执照副本、相关资质材料和与维修同类型项目业绩(至少 3 家,需提 供合同复印件)。在我公司有同类维修业绩的可免提供以上文件。确定中标后,在签订 合同前,投标人需提供如下有效资质文件:《营业执照》、《税务登记证》、《组织机 构代码证》(或三证合一)、一般纳税人证明材料、来我公司现场施工的单位还需提供 工伤保险缴纳证明或人身意外伤害保险或雇主责任险缴纳证明,施工现场做好施工人员 的个人防护,施工过程中发生意外伤害由投标人自行负责等。 2.2 如投标人为代理商,必须具有合法代理资质。代理商必须提供厂家授权的代理 证明材料。(厂家要求必须满足 2.1 条款)。 2.3 投标人必须具备良好的售后技术服务能力,要求电话联系后 10 分钟内必须给 予回复,明确解决方案,必要时需来我公司作技术指导。 3. 报价格式及技术要求 3.1 报价格式 3.1.1 常规维修为合同固定费用,包括拆装、更换易损件、研磨阀内件及密封面、 试压等。注:所有阀门的填料、密封圈、阀体垫片、阀座垫片及气缸密封件均必须更换, 且更换价格包含在常规维修中,具体见 6000 空分部分阀门维保检修方案。 序号 名称 单座调 1 节阀 2 3 型 P2223YB-16K DN65 PN16 阀体 阀内件 材质 材质 316 定位器 单位 数量 304 8200 只 1 CS 304 8200 只 1 单座调 P2223YB-16K 节阀 DN100 PN16 单座调 5780-TCB DN100 PN16 ZG251 Mo2T1 HEP-15 只 1 5780-TCB DN25 PN16 ZG251 Mo2T1 HEP-15 只 1 节阀 单座调 4 号 节阀 5 调节阀 WB300 DN300150# 304 304 HEP-15 只 1 6 调节阀 WB300 DN300150# 304 304 HEP-15 只 1 - - - - 项 1 往返运 7 输 8 单价 税率 合计 3.1.2 合同变动费用,维保过程中需更换的零部件,该项发生的种类及数量需双方 共同确认后进入合同结算。 序号 1 名称 单座调节阀 型号 零件更换 单位 数量 弹簧 只 1 压盖 只 1 压盖螺丝 只 1 阀芯 只 1 P2223YB-16K 阀座 只 1 DN65 PN16 阀杆 只 1 锁紧螺帽 只 1 过滤减压阀 只 1 压力表 只 1 膜片 只 1 定位器 只 1 单价 税率 2 3 4 单座调节阀 单座调节阀 单座调节阀 P2223YB-16K DN100 PN16 5780-TCB DN100 PN16 5781-TCB DN25 PN16 弹簧 只 1 压盖 只 1 压盖螺丝 只 1 阀芯 只 1 阀座 只 1 阀杆 只 1 锁紧螺帽 只 1 过滤减压阀 只 1 压力表 只 1 膜片 只 1 定位器 只 1 弹簧 只 1 压盖 只 1 压盖螺丝 只 1 阀芯 只 1 阀座 只 1 阀杆 只 1 锁紧螺帽 只 1 过滤减压阀 只 1 压力表 只 1 膜片 只 1 定位器 只 1 弹簧 只 1 压盖 只 1 压盖螺丝 只 1 阀芯 只 1 阀座 只 1 阀杆 只 1 锁紧螺帽 只 1 过滤减压阀 只 1 压力表 只 1 膜片 只 1 定位器 只 1 5 调节阀 6 调节阀 弹簧 只 1 压盖 只 1 压盖螺丝 只 1 阀芯 只 1 阀座 只 1 阀杆 只 1 锁紧螺帽 只 1 过滤减压阀 只 1 压力表 只 1 膜片 只 1 定位器 弹簧 压盖 压盖螺丝 阀芯 阀座 阀杆 锁紧螺帽 过滤减压阀 压力表 膜片 定位器 只 只 只 只 只 只 只 只 只 只 只 只 1 1 1 1 1 1 1 1 1 1 1 1 WB300 DN300150# WB300 DN300150# 7 合计 3.1.3 定标价 序号 名称 1 定标价(3.1.1 合计*0.7+3.1.2 合计*0.3) 价格 3.2 常规维修为合同固定费用,零件更换以实际工作量为准,由双方共同出具书面 说明后进入合同结算。 3.3 在满足招标人使用要求前提下,以报价格式定标价作为评标依据,定标价只为 确定单位作依据,合同价以中标单位二项报价为准,即常规维修、零件更换。 3.4 按报价格式进行填报,每格均需填报,无报价以斜线或横线填满。 3.5 具体维修方案见附件 1:6000 空分部分阀门维保检修方案。 3.6 不在报价中的备件由投标人自行承担。 4. 开标、评标、流标及废标 4.1 开标 招标人评标小组负责开标工作,对各投标人报价进行评标,确定中标人。 4.2 评标 4.2.1 评标采取第一轮确定两家中标候选人,第二轮根据开标现场中标候选人的电 话二次报价确定中标人的评比方式,同时工期作为评标依据之一。 4.2.2 在能够满足招标人技术要求及工期要求的投标人中选择定标价最低的两家投 标人作为中标候选人。 4.2.3 评标小组在开标现场电话联系,要求两家中标候选人进行二次报价,二次报 价定标价低的单位中标。 4.2.4 在 1.5 指定开标时间的当天,请各投标人保持通讯畅通。投标人必须及时回 复开标过程中招标人提出的问题。如评标小组开标现场电话联系不上中标候选人,则视 为放弃二次报价机会。放弃二次报价机会的以其第一次报价为准。第二次报价高于第一 次报价的,以第一次报价为准。 4.2.5 中标人须 3 天内将二次报价确认函发送至我公司。 4.2.6 评标小组不得泄露各投标人的报价。 4.3 流标 招标人如发现招标过程中有串标、陪标等扰乱招标人经营秩序的恶劣情况,经招标 人评标小组评定作流标处理,并列入供应商负面清单,一年内不再接受参与招标人招标 工作。 4.4 废标 凡投标人不具备生产经营资质的,或投标文件填写不完整、报价有空项的、不按格 式报价,经招标人评标小组评定,作废标处理。 5.其他注意事项 5.1 未经招标人允许,投标人不得以任何方式将本项目分包给第三方,否则按本合同 总价的 10%作为违约金,同时招标人有权终止本合同。 5.2 因投标人原因,工作不能按招标文件规定的期限完成,违约金从本项目款中扣 除,每延迟一天按本项目款的 1%计收违约金,违约金从本合同款中扣除,不足部分由投 标人另行支付(如有异议请在报价时注明)。 5.3 不能在规定的期限完成本项目,延期 20 日内(含 20 天),招标人有权解除合 同,并按合同总额 20%追究投标人违约责任(如有异议请在报价时注明)。 5.4 投标人项目完成后,经验收不合格的,招标人可选择以下处理方式: 5.4.1 招标人选择重新维修的,重新维修过程中产生的费用由投标人全部承担,且 需在招标人第一次验收不合格之日起 1 日内完成,逾期未完成的,违约责任参照 5.2 执 行。如果出现两次经验收不合格的情况,招标人有权解除合同,并有权要求投标人赔偿 合同总价款的 20%违约金给招标人(如有异议请在报价时注明)。 5.4.2 招标人选择解除合同的,投标人需无条件返还本项目招标人提供的所有物品, 并按招标人要求的时间运输至招标人指定地点,招标人有权要求投标人赔偿合同总价款 的 20%违约金给招标人(如有异议请在报价时注明)。 5.5 因投标人的项目质量、逾期完成等原因给招标人造成直接和间接经济损失的, 由投标人承担全部责任(如有异议请在报价时注明)。 5.6 投标人完成本合同规定的内容,招标人按照正常程序使用操作,若给招标人造成 的任何损失,由投标人承担全部直接损失的赔偿责任,最高不超过合同总价。 5.7 接到中标通知后,二周内与招标人项目所在部门完成施工、加工方案的签字确 认工作,方案确认后作为合同附件签订合同后进行施工。附件《施工、加工方案》为本 合同的有效组成部分与本合同具有同等效力。 《施工、加工方案》需招标人项目所在 部门及施工单位负责人共同签署确认后生效。 5.8 报价文件包括:商务标书(维修费用清单,备件需分项报价)、技术标书(包 括施工方案、施工组织措施和技术措施),报价中包含 13%税费(非 13%的发票需在报 价中注明)和运费。 5.9 报价文件提交截止时间为 2022 年 4 月 12 日下午 2:00 前用 EMS 或顺丰邮递至江 苏省镇江市京口区丹徒长岗江苏索普供应保障部冯玉华 15306100631。按期未到按弃标 处理。 5.10 报价文件只需提供 1 份,密封后邮递,并在快递单上注明单位名称或联系方式。 凡对招标文件条款有疑义的,请在开标前按以下方式联系: 江苏索普化工股份公司供应保障部 地址:江苏省镇江市京口区丹徒长岗,邮编:212006 联系人:冯玉华,手机:15306100631,电话:0511-88995913 负责人:解 云,手机:13913442555 6. 详细技术要求参见 6000 空分部分阀门维保检修方案,该方案与招标文件具有同 等效力。 7.请详细阅读本招标书和技术文件,参与报价投标视为对本招标书所列之条款均表 示接受认可。本次招标解释权归江苏索普化工股份有限公司供应保障部所有。 8.招标人将按《江苏索普化工股份有限公司供应商负面清单管理规定》对投标人进 行管理考核(详见附件 2)。 9.投标人请详细阅读《索普股份外来装卸货人员安全告知书》(详见附件 3)。 附件 1:6000 空分部分阀门维保检修方案 附件 2:江苏索普化工股份有限公司供应商负面清单管理规定 附件 3:索普股份外来装卸货人员安全告知书 附件 1: 6000 空分部分阀门维保检修方案 一、运输要求 序号 类别 1 甲方负责□ 2 乙方负责□ 具体填写要求 运输途中注意保护阀门及附件安全 二、检修方案 1.项目名称 6000 空分部分阀门维保检修方案 2.维修设备位号、名称、技术参数、安装位置 本次阀门维保检修共6台,生产厂家:吴忠仪表股份有限公司4台,无锡智能自控工 程有限公司2台;安装位置:动力厂6000空分。 3.故障情况说明 6000空分从2019年停车至今3年多时间,现场阀门处于停业状态,外观腐蚀严重, 阀杆磨损、填料松动、填料压盖和螺栓腐蚀,控制精度差;同时也出现执行机构腐蚀、 老化、定位器电子元件老化、腐蚀、失效等情况。为消除生产过程中阀门出现的故障, 对现场将要使用的6台阀门进行维保、维修,发现、消除隐患,确保安全生产的运行。 4.检修要求 4.1 检查阀门的阀芯与阀座磨损情况,研磨、修复、更换。(阀芯、阀座成对更换) 4.2 阀内件(包括阀芯、阀座)均为硬质材料,且流量特性、尺寸大小与原先一致。 4.3 更换填料(石墨填料),检查执行机构锁紧螺母,必要时更换。 4.4 检查气缸及缸体、膜片的磨损情况,进行研磨或更换;更换气缸上活塞环的密 封圈。 4.5 检查定位器反馈与调节阀连接部分是否良好。 4.6 更换定位器损坏的压力表。 4.7 阀门组装(定位器)调试,与 DCS 进行联调。 4.8 不得改变原阀门内部结构,更换备件需电仪厂和装备保障部专业人员确认,同 意后才能进行更换。阀门检修完成后整体做防腐处理。 4.9 提供试验检测报告,确保使用时间不少于一年。 4.10 阀门检修时间要满足要求。 4.11 每台调节阀检修均需有检修(维保)记录。 4.12 现场阀门已拆下,有疑问可以现场查看。 5. 检修过程中涉及的备件由乙方提供 5.1 更换备件清单(所有阀门的填料、密封圈、阀体垫片、阀座垫片必须更换) 5.2 根据检修情况需要更换的备件 零件更换 位号 型号尺寸 数 量 DN65 PN16 V1103 (P2223YB-16K) DN100 PN16 V1107 (5780-TCB) DN25 PN16 V1176 (5780-TCB) DN100 PN16 V1162 (P2223YB-16K) 锁 紧 阀 阀 阀 螺 芯 座 杆 帽 过 滤 减 压 定 压 力 膜 位 阀 表 片 器 弹 压 簧 盖 压 盖 螺 丝 厂家 阀体材质 无锡智能 CS 阀内件:304;定 调节阀(单座阀) 位器:8200 无锡智能 316 阀内件:304;定 调节阀(单座阀) 位器:8200 吴忠仪表 ZG251 阀内件:Mo2T1; 调节阀(单座阀) 定位器:HEP-15 吴忠仪表 ZG251 阀内件:Mo2T1; 调节阀(单座阀) 定位器:HEP-15 吴忠仪表 304 调节阀(蝶阀) 吴忠仪表 304 调节阀(蝶阀) 1 1 1 1 V102 DN300150# (WB300) 1 V103 DN300150# (WB300) 1 5.3 6000 空分阀门维保清单 序号 位号 1 V1162 2 V1103 3 V1107 4 V1176 5 V102 6 V103 型号 DN100 PN16 (P2223YB-16K) DN65 PN16 (P2223YB-16K) DN100 PN16(5780-TCB) DN25 PN16(5780-TCB) DN300 150#(WB300) DN300 150#(WB300) 阀门类型 备注 阀内件:304;定 位器:HEP-15 阀内件:304;定 位器:HEP-15 附件 2: 江苏索普化工股份公司 供应商负面清单管理规定 一、供应商的选择 凡按国家标准及相关准则或规定组织生产销售的原辅材 料、备品备件、劳保用品等物资供应商以及运输服务商,只要 资质证照齐全且满足我司招标要求,均视为我司合格供应商, 参与我司组织的招投标、比价采购等商务活动。 二、供应商负面清单确定流程 (一)责任部门职责分工 使用部门:提供技术参数或提出服务要求,负责对采购物 资或服务的质量进行验收。 管理部门:监管使用过程,负责对标的物样品或试供原料 的质量进行检验,判定其是否符合公司所需的技术要求。 采购部门:通过线上或线下途径不断开发有能力满足公司 所需物资或服务的供应商。 对目标供应商所提供的材料完整性、 交货期、价格等维度作为筛选的依据进行资格初审。负责供应 商的资料收集与档案的建立。 监管部门:负责对采购流程的合规性进行监督。 (二)供应商负面清单确定流程 供应商评审负面清单制度流程 工作流程 工作内容简述 责任部门 根据招标、询价结果挑选出 供应保障部 目标供应商,要求其提供相 关资质。 供应商基本资料表 供应保障部初审 满足要求 根据目标供应商所提供资 供应保障部 料,对其提供的材料完整性 进行初审 根据需要,现场审核 供应保障部、使用部门、 管理部门、监管部门 满足要求 列 入 负 面 清 单 无需 送样 如有需要,采购部门可组织 供应保障部、使用部门 相关部门对目标供应商现场 、计划运行部、装备保 审核 障部/环保安全部、风险 控制部 对于需要送样的标的物,联 供应保障部 系供应商送样,填写《新增 原材料采购申请表》,质检 化验合格后,经分管副总批 准之后方可参与报价。 需送 样品 对所送样品进行检验给出检 质量仓储部、环保安全 验结论 部 提供样品 使用部门、管理部门 对于需要试供的,进行三次 使用部门、计划运行部 试供,对供应商的供货能力 、环保安全部、质量仓 、供货周期、产品质量与使 储部 用情况等情况跟踪考察 满足要求 试用三次 使用部门、管理部门 把考察不合格的供应商列入 供应保障部 合格供应商负面清单,建立 供应商负面清单档案。 满足要求 三、供应商的积分管理规定 (一)供应商积分考核 合作供应商初始积分为 40 分,从供应商的供货质量、交 货周期、售后服务、资质信誉四个方面进行考核,每项 10 分。 使用部门、管理部门、采购部门均可书面提出考核建议。供应 保障部组织相关参与评标部门根据本规定对供应商进行考核 并建立供应商考核情况登记表,根据扣分情况分为继续合作、 限制合作及列入负面清单供应商。考核记分周期为一年,自被 考核当日起计满一年后,考核分自动清零。 1.继续合作供应商 考核扣分介于 0-7 分之间的,为可继续合作的供应商。 2.限制合作供应商 考核扣分介于 8-16 分之间的,为限制合作供应商。原辅 材料采购三个月内不向该供应商发标书或询价书,备品备件采 购六个月内不接受该供应商投标或报价。 3.列入负面清单供应商 考核扣分高于 16 分或单项扣10 分的,列入负面清单供 应商,停止继续合作。 (二)供应商考核方法 1.原辅材料供应商考核方法 1.1 质量方面 (1)所供产品出现质量问题,及时调换,未影响生产的, 单次扣 1-3 分;影响生产的,视严重程度单次扣 5-10 分。 (2)所供产品存在质量问题,未能及时更换,视严重程 度单次扣 5-10 分。 (3)所供产品质量问题导致产品质量缺陷,视严重程度 单次扣 5-10 分。 1.2 交货方面 (1)交货时无质检报告或合格证等必要资料的,单次扣 2 分。 (2)交货时未按规定包装的,单次扣 1 分。 (3)不能按照合同约定交货,除了按合同条款进行相应 处罚外,未造成影响的,单次扣 2 分;造成影响的,视严重程 度单次扣 3-10 分。 (4)交货过程中串通作假,视严重程度单次扣 5-10 分。 1.3 售后方面 (1)对我公司的售后服务要求不能及时响应,单次扣 2 分。 (2)售后人员不能及时解决问题,单次扣 3 分。 (3)在质保期之内,拒绝提供免费售后服务,单次扣 5 分。 1.4 资信方面 (1)中标之后拒绝签订合同或拒绝履行合同,视影响生 产程度严重的单次扣 3-10 分。 (2)交货后不能及时开具发票并送交至业务员,单次扣 1 分。 (3)未按合同明细开票,弄虚作假,视严重程度单次扣 5-10 分。 (4)注册信息及基本资质证书不属实,视严重程度单次 扣 3-10 分。 (5)违反廉洁协议,视严重程度单次扣 5-10 分。 (6)因知识产权引起纠纷,除按合同规定执行外,视严 重程度单次扣 3-10 分。 2.备品备件供应商考核方法 2.1 质量方面 (1)所供产品出现质量问题,及时调换,未影响生产的, 单次扣 1-3 分;影响生产的,视严重程度单次扣 5-10 分。 (2)所供产品存在质量问题,未能及时更换,单次扣 10 分。 (3)所供产品质量问题导致设备故障,视严重程度单次 扣 5-10 分。 2.2 交货方面 (1)交货时无质检报告或合格证等必要资料的,单次扣 2 分。 (2)交货时未按规定包装的,单次扣 1 分。 (3)不能按照合同约定交货,除了按合同条款进行相应 处罚外,未造成影响的,单次扣 2 分;造成影响的,视严重程 度单次扣 5-10 分。 (4)交货过程中串通作假,视严重程度单次扣 5-10 分。 2.3 售后方面 (1)对我公司的售后服务要求不能及时响应,单次扣 2 分。 (2)售后人员不能及时解决问题,单次扣 3 分。 (3)在质保期之内,拒绝提供售后服务,单次扣 5 分。 2.4 资信方面 (1)中标之后拒绝签订合同或拒绝履行合同,视影响生 产程度严重的单次扣 5-10 分。 (2)交货后不能及时开具发票并送交至业务员,单次扣 1 分。 (3)未按合同明细开票,弄虚作假,视严重程度单次扣 5-10 分。 (4)注册信息及基本资质证书不属实,视严重程度单次 扣 3-10 分。 (5)违反廉洁协议,视严重程度单次扣 5-10 分。 (6)因知识产权引起纠纷,除按合同规定执行外,视严 重程度单次扣 3-10 分。 3.物流承运商考核方法 3.1 车船要求方面 (1)必须做到证照齐全,即:车船有行驶证、道路运输 证、罐检报告;人员有驾驶证、资格证、押运证等,如不全单 次扣 2-5 分。 (2)车船状况保持完好、设施齐全,发现缺项损扣 1-2 分。 3.2 计划完成方面 (1)运输单位须按发货计划安排车船完成运输任务,否 则单次扣 2 分。 3.3 资信方面 (1)中标之后拒绝签订合同或拒绝履行合同,视影响运 输程度严重的单次扣 3-10 分。 (2)不及时开具发票并送交至业务员,单次扣 1 分。 (3)未按实际运输任务明细开票,弄虚作假,视严重程 度单次扣 5-10 分。 (4)注册信息及基本资质证书不属实,视严重程度单次 扣 3-10 分。 (5)违反廉洁协议,视严重程度单次扣 5-10 分。 四、从负面清单中消除的流程 列入负面清单中的供应商只要通过整改,其产品或服务质 量满足我司要求,原则上满一年以后可以申请从负面清单中消 除。 (一)供应商提出申请 1.供应商提出负面清单消除的书面申请。 2.供应商提供针对考核项的整改措施及效果等相关文件 材料。 (二)确认与消除 1.供应保障部牵头组织相关部门对供应商提供的文件材 料进行确认,必要时组织相关部门进行考察。 2.根据确认情况提出建议,报公司批准后从负面清单中消 除。 注:供应保障部负责条款解释。 江苏索普化工股份有限公司 二 0 二 0 年一月一日 附件 3: 索普股份外来装卸货人员安全告知书 尊敬的客户: 投标前请认真阅读学习和理解此告知书,中标后请转发给您的承运方, 进入我公司厂区请严格按告知书要求执行。 一、危化品危险危害因素: 我公司厂区生产过程中具有高温高压、易燃易爆、有毒有害和腐蚀等 危险危害特性,主要危险化学品包括醋酸、甲醇、醋酸乙酯、乙醇、一氧 化碳等,进入厂区,请严格遵守工厂安全规定,确保装卸作业安全。 二、应当遵守的安全规定: 1、进入厂区,严禁烟火,严禁携带火种。 2、危险化学品车辆必须配备 GPS 定位系统。 3、车辆必须配备阻火器,确保车况完好,随车配有相应的消防器材。 危化品运输车辆须持“危险品运输证”等相关证件,并悬挂“危险品”标 志,进入厂区内严禁超速等(厂区最高行驶速度 30KM/H),必须遵守厂内 交通安全管理制度。 4、车辆进入公司前,须在门口办理进门登记手续,领取车辆和人员定 位卡。并按指定线路行驶。 5、车辆进入厂区,应在指定区域等待,服从岗位人员管理,定点停放, 车辆有防溜车措施。 6、驾驶人员和押运人员进入生产装置区域的,必须随车配好安全帽, 下车即必须按规定带好安全帽,方可进入生产区域。 7、进入生产区域严禁擅自动用岗位任何设施和用品。 8、生产区域内,需要叉车配合作业的,随车人员严禁擅自作业,应服 从岗位人员的指挥和管理,以确保装卸作业的安全,如需要装卸操作的, 必须按规定穿戴好劳动防护用品方可操作。 9、生产区域,必须注意各种安全标识,禁止穿化纤服装,禁止穿钉鞋, 禁止在易燃易爆区域内使用手机等通讯工具。 10、夏季醋酸乙酯灌装应避开高温时间段。 11、提货人员在进行装卸货作业准备工作前,必须进行人体静电释放, 放下车辆的接地带,对车辆进行检查确认完好后至岗位交出车钥匙,做好 装卸货的准备工作。 12、装卸危化品的车辆必须按装卸作业检查票的规定进行装卸作业, 同时要配合好岗位人员做好装卸前安全检查、装卸过程安全检查以及装卸 作业结束后的安全确认。 13、车辆入厂前须自行检查车辆的人孔、阀门、接缘等静密封点有无 泄漏,快速接头、胶管等配件是否完好,接头密封圈、脚垫是否老化。装 卸前须与岗位人员一起再次检查装卸作业接口连接可靠性。 14、车辆在进行装卸货过程中严禁物料“跑、冒、滴、漏”,严禁启 动车辆,易燃易爆区域严禁使用非防爆灯具。 15、在装卸货过程中,若出现异常,应立即停止装卸货作业,并采取 相应的措施。 16、当发生紧急危险情况时,应在岗位人员的指挥下,迅速绕过泄漏 点,向上风向安全地点撤离和疏散。

电仪厂6台阀门维保维修招标文件2022.4.12.doc




