干部月度述职考核管理规定(试行).pdf
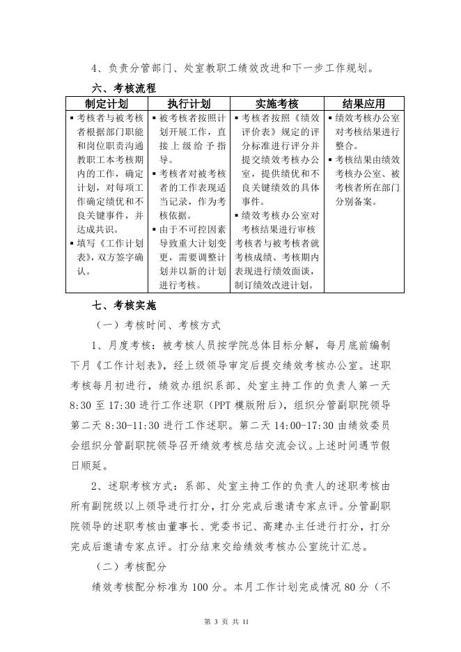
院字〔2021〕44 号 干部月度述职考核管理规定(试行) 一、考核目的 为构建高水平职业大学,跻身安徽民办高校第一方阵,完善教学、 科研、管理、社会服务等方面的工作,加强和推动各项工作的科学化、 制度化和规范化,激发干部工作热情,提高工作效能,特制定本规定。 二、考核原则 坚持公开、公平、公正的原则。 坚持以目标管理为核心的原则。 坚持强规范、讲业绩、重激励的实施原则。 三、适用范围 本规定适用于副职院级分管领导及系部、处室主持工作的负责人 (其他人员可由各系部、处室参照此规定执行)。 四、考核内容 (一)个人出勤一如既往:正常上下班,不迟到,不早退,有事 按审批程序请假。每月请假要及时汇总报人事处备案。 (二)部门工作一保常态:按标准抓干部带团队、抓质量促科研、 抓比赛树品牌。 (三)总结计划一月一新:月工作计划完成情况、月工作亮点、 创新点、贡献(加分项) 、下个月工作计划与措施等。 (四)内部培训一月一次:思想引领,符合教育规律,重点突出 第 1 页 共 11 页 操作技能。每月至少一次公开课,包括下级培训或对外交流公开课。 (五)突出贡献一月一报:突出贡献作为加分项,包括:招生、 优秀人才引荐、校企合作、资源引进、智慧点子、止损节支、文章发 表、上级奖项等。 五、考核机构及职责 (一)绩效考核委员会 绩效考核委员会为绩效考核的最高权力机构。由董事长、党委书 记、高建办主任组成。职责为: 1、审核绩效考核办公室提出的绩效考核方案。 2、审批绩效考核结果,对绩效考核结果承担最终责任。 (二)绩效考核办公室(绩效办) 绩效考核办公室为绩效考核的日常办事机构,设置在高建办。由 党群工作部、院办、人事处负责人组成。职责为: 1、编制绩效考核方案,上报绩效考核委员会审批后组织实施绩 效考核。 2、汇总绩效考核结果,上报绩效考核委员会审批后做为绩效工 资分配的依据。 3、负责绩效申诉处理,上报绩效考核委员会审批后做最终调整。 (三)各系部、处室 各系部、处室为本系部、处室绩效考核的日常管理机构,由分管 领导、系部、处室负责人组成。职责为: 1、制定分管部门、处室教职工工作目标和工作计划,参照学院 绩效目标考核指标体系,对分管部门、处室教职工实施绩效考核。 2、汇总分管部门、处室教职工绩效考核数据,提报绩效考核办 公室审核汇总。 3、配合绩效考核委员会、绩效考核办公室处理分管部门、处室 教职工绩效申诉。 第 2 页 共 11 页 4、负责分管部门、处室教职工绩效改进和下一步工作规划。 六、考核流程 制定计划 执行计划 实施考核 结果应用 ▪ 考核者与被考核 ▪ 被考核者按照计 ▪ 考核者按照《绩效 ▪ 绩效考核办公室 者根据部门职能 划开展工作,直 评价表》规定的评 对考核结果进行 和岗位职责沟通 接上级给予指 分标准进行评分并 整合。 教职工本考核期 导。 提交绩效考核办公 ▪ 考核结果由绩效 内的工作,确定 ▪ 考核者对被考核 室,提供绩优和不 考核办公室、被 计划,对每项工 者的工作表现适 良关键绩效的具体 作确定绩优和不 当记录,作为考 事件。 良关键事件,并 核依据。 ▪ 绩效考核办公室对 达成共识。 ▪ 由于不可控因素 考核结果进行审核 ▪ 填写《工作计划 导致重大计划变 考核者与被考核者就 表》,双方签字确 更,需要调整计 考核成绩、考核期内 认。 划并以新的计划 表现进行绩效面谈, 进行考核。 制订绩效改进计划。 考核者所在部门 分别备案。 七、考核实施 (一)考核时间、考核方式 1、月度考核:被考核人员按学院总体目标分解,每月底前编制 下月《工作计划表》 ,经上级领导审定后提交绩效考核办公室。述职 考核每月初进行,绩效办组织系部、处室主持工作的负责人第一天 8:30 至 17:30 进行工作述职(PPT 模版附后),组织分管副职院领导 第二天 8:30-11:30 进行工作述职。第二天 14:00-17:30 由绩效委员 会组织分管副职院领导召开绩效考核总结交流会议。上述时间遇节假 日顺延。 2、述职考核方式:系部、处室主持工作的负责人的述职考核由 所有副院级以上领导进行打分,打分完成后邀请专家点评。分管副职 院领导的述职考核由董事长、党委书记、高建办主任进行打分,打分 完成后邀请专家点评。打分结束交给绩效考核办公室统计汇总。 (二)考核配分 绩效考核配分标准为 100 分。本月工作计划完成情况 80 分(不 第 3 页 共 11 页 超过 10 项),下月工作计划与措施 10 分(不超过 10 项),出勤 10 分。 (三)加减分 1、加分项(不超过 10 分):考核期内,因招生、优秀人才引荐、 校企合作、资源引进、智慧点子、止损节支、文章发表、获上级奖项 等酌情加分。获市级奖励一次加 2 分;获省级奖励一次加 5 分;获国 家级奖励一次加 10 分。 2、减分项: (不超过 10 分):考核期内,被学院通报批评一次扣 2 分;被上级业务主管部门通报批评一次扣 5 分;影响学院全局工作 和整体形象一次扣 10 分。影响严重的,取消评优资格,并追究相关 责任。 (四)指标设立原则 1、可控性:指标能够测量或具有明确的评价标准,必须为被考 核人所能影响的。 2、可测量性:指标能够测量的最短周期应与考核期一致。 3、重要性:指标项不宜过多,注重于对学院业绩有直接影响的 关键指标,一般为 8 至 10 个,最多不超过 10 个。 4、一致性:各层次目标应保持一致,下一级目标要以分解、完 成上一级目标为基准。 5、挑战性:指标值应综合考虑历史业绩、未来发展预测、竞争 对手的业绩确定,不宜过高或过低,应使被考核人经过努力能达到。 6、民主性:所有考核指标值的制定均应由上下级人员共同商定, 而不是由上级指定。双方无法达成一致时,绩效考核委员会有最终决 定权。 (五)指标的权重 权重表示单个考核指标在指标体系中的相对重要程度,以及该指 标由不同的考核人评价时的相对重要程度。指标的权重一般不低于 5%,指标之间的权重差异不低于 5%。 第 4 页 共 11 页 八、考核结果的运用 (一)绩效考核成绩与年薪直接挂钩 1、考核结果按照分数排序,原则上 95 分以上为 A 等,80-95 分 为 B 等,80 分以下为 C 等。 2、绩效工资基数:绩效工资基数从现有综合工资中提取,分管 副职院领导为 2000 元,系部、处室主持工作的负责人为 1000 元。 3、绩效工资计算:绩效工资基数*绩效考核分数÷100。 (二)绩效考核成绩与本人职务晋升、岗位调整挂钩 考核结果作为学院干部提拔任用的重要依据。学年平均考核成绩 在 C 等的,下一学年内不能提拔任用;连续两学年平均考核成绩在 C 等的,对部门负责人予以降职处理。 九、考核申诉处理 (一)申诉受理机构:绩效考核办公室是申诉受理的日常机构, 绩效考核委员会是申诉的最终处理机构。 (二)提交申诉:以书面形式向绩效考核办公室提交申诉书。申 诉书内容包括:申诉人姓名、所在部门、申诉事项、申诉理由。 (三)申诉受理:绩效考核办公室接到申诉后,应在 5 个工作日 做出是否受理的答复。对于申诉事项无客观事实依据,仅凭主观臆断 的申诉不予受理。 (四)申诉处理:受理的申诉事件,首先由绩效考核办公室对申 诉内容进行调查并进行沟通协调,不能沟通协调的,上报绩效考核委 员会处理。 十、考核特殊情况的处理 (一)考核期间因公出差或培训的,提供出差或培训总结报告, 并按规定取得相应成果的,按同级别人员考核的平均分处理(加减分 项另算)。 (二)考核期间非因公请假的,请假时间在 10 天以内的,每天 第 5 页 共 11 页 扣 0.5 分,请假时间超过 10 天的扣 10 分。 十一、说明 本规定从 2021 年 7 月起试行,解释权归绩效考核委员会所有。 十二、附件: (一) 《工作计划表》 (二) 《绩效评价表》 (三) 《绩效申诉表》 (四) 《干部述职考核议程》 (五)工作述职报告(PPT)模版 安徽绿海商务职业学院 2021 年 6 月 28 日 第 6 页 共 11 页 附件一: 工作计划表 被考核人 被考核岗位 考核期间 序 完成时间 配 工作任务或工作目标 号 衡量标准(扣分规则) 分 起 1 2 3 4 5 6 7 8 9 10 被考核人签名: 措施方法 考核人签名: 第 7 页 共 11 页 止 附件二: 考核评价表 被考核人 考核期间 被考核岗位 考核标准以及分数 工作计划完成情况 本 月 工 作 计 划 完 成 情 况 ( 考核得分 配分 考核得分 1 2 3 4 5 6 7 8 80 9 分 ) 10 小计 80 小计 10 1 下 月 工 作 计 划 与 措 施 ( 2 10 9 分 ) 10 分 10 分 3 4 5 6 7 8 10 考 勤 加 减 分 小计 10 小计 10 总计得分 第 8 页 共 11 页 被考核人签名: 考核人签名: 附件三: 绩效申诉表 日期: 申诉人姓名 申诉事项 部门 ( )考核 ( )薪资、福利 岗位 ( )其它 申诉内容 申诉人签字: 部门负责人 分管领导 问题简要描述: 处 理 记 录 调查情况: 建议解决方案: 协调结果: 绩效考核办 公室负责人 备 绩效考核委 员会负责人 注: 第 9 页 共 11 页 附件四: 干部月度述职考核议程 一、述职考核时间(绩效考核每月初进行) : (一)系部、处室主持工作的负责人第一天 8:30 至 17:30 进行工作 述职。 (二)分管副职院领导第二天 8:30-11:30 进行工作述职。 (三)第二天 14:00-17:30 由绩效委员会组织述职考核总结反馈会 议。 二、述职考核地点:科技楼一楼路演厅。 三、述职考核流程: (一)系部、处室主持工作的负责人述职考核主持人:常务副院长 (二)分管副职院领导述职考核主持人:高建办主任 (三)系部、处室主持工作的负责人述职顺序(每人 10 分钟) : 1、第一天上午:党群工作部、纪检督查办、工会、宣传部、院 办、人事处、财务处、总务处、保卫处、图书馆、信息中心、招生就 业办、继教院。 (1)系部、处室主持工作的负责人的述职考核由所有副院级以 上领导打分,打分完成后邀请专家点评。 (2)由分管领导点评(时间控制在 10 分钟) 。 (3)董事长总结讲话。 2、第一天下午:教务处、学生处(团委)、思政基础部(主任、 书记) 、工商系(主任、书记)、经贸系(主任、书记) 、信息系(主 第 10 页 共 11 页 任、书记)、艺术系(主任、书记)。 (1)系部、处室主持工作的负责人的述职考核由所有副院级以 上领导打分,打分完成后邀请专家点评。 (2)由分管领导点评(时间控制在 10 分钟) 。 (3)董事长总结讲话。 3、第二天上午:常务副院长、党委副书记(纪委书记)、文化总 监、副院长、院长助理。 (1)分管副职院领导的述职考核由董事长、党委书记、高建办 负责人打分,打分完成后邀请专家点评。 (2)由高建办负责人点评(时间控制在 10 分钟)。 (3)董事长总结讲话。 4、第二天下午:全体干部述职考核总结反馈会议。 (1)由高建办负责人主持,副院级以上领导提出意见和建议(每 人时间控制在 10 分钟)。 (2)董事长总结讲话。 (四)时间提示:述职现场派专人 1 分钟到计时提示。 (五)考核分数:所有打分结束交给绩效办公室统计汇总,平均 分为所得分数。 第 11 页 共 11 页

干部月度述职考核管理规定(试行).pdf




