验收报告表及验收意见(桶装发放装置技改搬迁项目).pdf
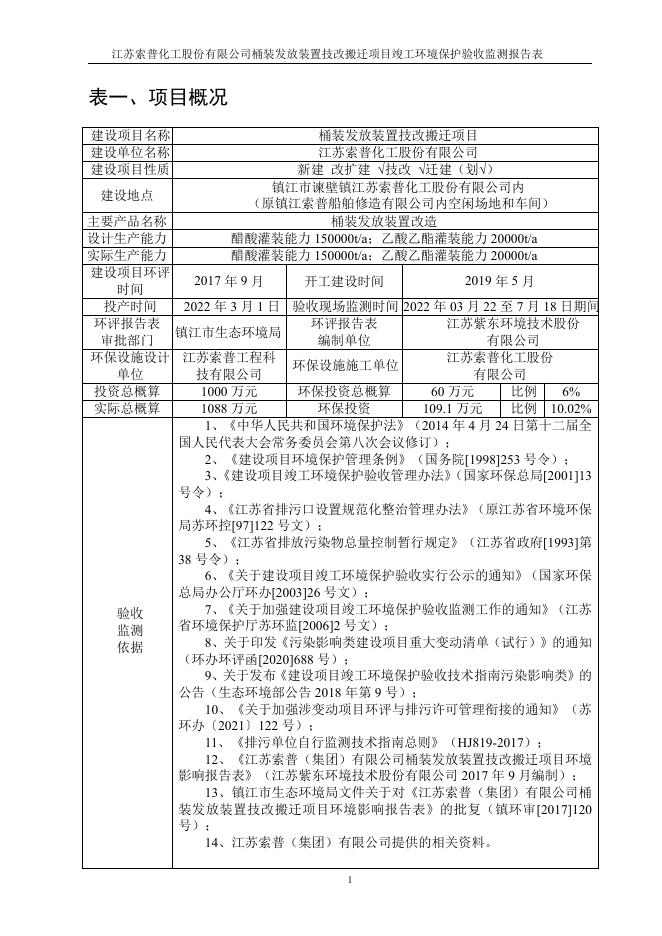
江苏索普化工股份有限公司 桶装发放装置技改搬迁项目 竣工环境保护验收监测报告表 建设单位:江苏索普化工股份有限公司 编制单位:镇江新区环境监测站有限公司 2022 年 8 月 建设单位法人代表: 编制单位法人代表: 项目负责人: 报告编写人: 建设单位:江苏索普化工股份有 编制单位:镇江新区环境监测站 限公司 有限公司 电话:0511-88995730 电话:0511-85995720 传真:0511-83362036 传真:0511-85995566 邮编:212006 邮编:212132 地址:镇江市谏壁镇 地址:江苏省镇江新区港南路 345 号中瑞生态产业园创新中 心 7 号楼 5 楼 目录 表一、项目概况.............................................................................................................. 1 表二、工程建设内容及产污环节.................................................................................. 3 表三、污染物排放及防治措施...................................................................................... 9 表四、建设项目环境影响报告表主要结论及审批部门审批决定............................ 13 表五、验收监测质量保证及质量控制........................................................................ 22 表六、验收监测内容.................................................................................................... 24 表七、验收监测结果.................................................................................................... 25 表八、验收监测结论及建议........................................................................................ 29 附图 1 企业地理位置图........................................................................................ 32 附图 2 厂区平面布置及监测点位图.................................................................... 35 附件一 环评批复.................................................................................................. 36 附件二 企业排污许可证...................................................................................... 40 附件三 建设项目变动环境影响分析.................................................................. 41 附件四 危险废物处置协议.................................................................................. 43 附件五 验收监测期间企业生产工况.................................................................. 53 附件六 验收监测结果.......................................................................................... 54 附件七 守法证明................................................................................................ 102 附件八 应急预案备案表.................................................................................... 103 附件九 专家评审意见及签到表........................................................................ 105 附件十 公示截图................................................................................................ 110 i 江苏索普化工股份有限公司桶装发放装置技改搬迁项目竣工环境保护验收监测报告表 表一、项目概况 建设项目名称 建设单位名称 建设项目性质 建设地点 桶装发放装置技改搬迁项目 江苏索普化工股份有限公司 新建 改扩建 √技改 √迁建(划√) 镇江市谏壁镇江苏索普化工股份有限公司内 (原镇江索普船舶修造有限公司内空闲场地和车间) 桶装发放装置改造 醋酸灌装能力 150000t/a;乙酸乙酯灌装能力 20000t/a 醋酸灌装能力 150000t/a;乙酸乙酯灌装能力 20000t/a 主要产品名称 设计生产能力 实际生产能力 建设项目环评 2017 年 9 月 2019 年 5 月 开工建设时间 时间 投产时间 2022 年 3 月 1 日 验收现场监测时间 2022 年 03 月 22 至 7 月 18 日期间 环评报告表 环评报告表 江苏紫东环境技术股份 镇江市生态环境局 审批部门 编制单位 有限公司 环保设施设计 江苏索普工程科 江苏索普化工股份 环保设施施工单位 单位 技有限公司 有限公司 1000 万元 60 万元 6% 投资总概算 环保投资总概算 比例 1088 万元 109.1 万元 实际总概算 环保投资 比例 10.02% 1、《中华人民共和国环境保护法》(2014 年 4 月 24 日第十二届全 国人民代表大会常务委员会第八次会议修订); 2、《建设项目环境保护管理条例》(国务院[1998]253 号令); 3、 《建设项目竣工环境保护验收管理办法》 (国家环保总局[2001]13 号令); 4、《江苏省排污口设置规范化整治管理办法》(原江苏省环境环保 局苏环控[97]122 号文); 5、《江苏省排放污染物总量控制暂行规定》(江苏省政府[1993]第 38 号令); 6、《关于建设项目竣工环境保护验收实行公示的通知》(国家环保 总局办公厅环办[2003]26 号文); 7、《关于加强建设项目竣工环境保护验收监测工作的通知》(江苏 验收 省环境保护厅苏环监[2006]2 号文); 监测 8、关于印发《污染影响类建设项目重大变动清单(试行)》的通知 依据 (环办环评函[2020]688 号); 9、关于发布《建设项目竣工环境保护验收技术指南污染影响类》的 公告(生态环境部公告 2018 年第 9 号); 10、《关于加强涉变动项目环评与排污许可管理衔接的通知》(苏 环办〔2021〕122 号); 11、《排污单位自行监测技术指南总则》(HJ819-2017); 12、《江苏索普(集团)有限公司桶装发放装置技改搬迁项目环境 影响报告表》(江苏紫东环境技术股份有限公司 2017 年 9 月编制); 13、镇江市生态环境局文件关于对《江苏索普(集团)有限公司桶 装发放装置技改搬迁项目环境影响报告表》的批复(镇环审[2017]120 号); 14、江苏索普(集团)有限公司提供的相关资料。 1 江苏索普化工股份有限公司桶装发放装置技改搬迁项目竣工环境保护验收监测报告表 1、废水检测 废水验收检测项目、评价标准见表 1-1。 表 1-1 废水检测项目、评价标准 类别 废水 验收监测 评价标准 标号级别 限值 项目 限值 pH 值 6~9 悬浮物(mg/L) 20 石油类(mg/L) 3 总氮(mg/L) 15 氨氮(mg/L) 5 总磷(mg/L) 0.5 化学需氧量 (mg/L) 60 评价标准 《化学工业主要水污染物排放标准》 (DB32/939-2020)表 2 限值 《太湖地区城镇污水处理厂及重点工业 行业主要水污染物排放限制 (DB32/T1072-2007)》表 3 太湖地区 重点工业行业主要水污染排放限值 注:原环评中 pH,悬浮物、石油类执行《化学工业主要水污染物排放标准》 (DB32/939-2006)表 2 一级标准,该标准已被新标准替代,参照最新的标准为《化 学工业主要水污染物排放标准》(DB32/939-2020)表 2 限值。 2、噪声检测 本项目噪声验收检测项目、评价标准见表 1-2。 表 1-2 噪声检测项目、评价标准 标准值 dB(A) 昼间 夜间 类别 3 65 55 检测方法 评价标准 《工业企业厂界环 境噪声排放标准》 (GB12348-2008) 《工业企业厂界环境噪声 排放标准》 (GB12348-2008) 表 1 的 3 类标准 3、废气 本项目废气验收检测项目、评价标准见表 1-3。 表 1-3 废气检测项目、评价标准 类别 废气 无组 织 废气 有组 织 限值 (mg/m3) 评价标准 非甲烷总烃 10 《挥发性有机物无组织排放控制标 准(GB37822—2019)》表 A.1 厂区 内 VOCS 无组织排放限值 非甲烷总烃 4.0 乙酸乙酯 (分包) 4.0 项目 厂 内 厂 界 非甲烷总烃 80 乙酸乙酯 50 2 《化学工业挥发性有机物排放标准 (DB32/3151—2016)》表 2 厂界限 值 7.2 《化学工业挥发性有机物排放标准 (DB32/3151—2016)》表 1 排放限 1.1 值 江苏索普化工股份有限公司桶装发放装置技改搬迁项目竣工环境保护验收监测报告表 表二、工程建设内容及产污环节 公司及项目概况: 原索普集团 2019 年底资产重组后,所有装置资产全部注入江苏索普化工股份 有限公司。江苏索普化工股份有限公司位于镇江东郊,现有总资产 95 亿元,是国 有控股企业。主要建设内容为该项目拟对公司现有灌装线拆除,将其搬迁到原镇 江索普船舶修造有限公司内空闲场地和车间,建设过程中,将对灌装工艺和灌装 头设置进行技术改造,以满足货种和实际出货包装的要求。主要技改内容为将现 有的 30L 小桶半自动灌装线升级改造为全自动灌装线,其余灌装线均采用半自动 发放,提升灌装能力及适当减轻劳动强度。公司搬迁后发放装置包括醋酸桶装灌 装装置、乙酸乙酯桶装灌装装置和桶装发放装置。 江苏索普化工股份有限公司委托江苏紫东环境技术股份有限公司承担“桶装发放装 置技改搬迁项目”的环境影响评价工作。并与 2017 年 11 月 8 日取得镇江市生态环境局 文件关于对《桶装发放装置技改搬迁项目环境影响报告表》的批复(镇环审[2017]120 号)(见附件一)。该项目于 2019 年 5 月开工建设,2021 年 3 月开始试运营。 根据环保三同时验收要求,经企业自主核查,符合该项目竣工环境保护验收要求, 可按规定程序进行自主验收。受江苏索普化工股份有限公司委托,镇江新区环境监测站 有限公司根据国家该项目竣工环境保护管理办法要求,现场勘察,制定方案。于 2022 年 03 月 22 至 7 月 18 日期间对该该项目污染物排放情况实施了现场监测并且对其环保 设施和环境管理进行检查。根据监测结果和现场环境管理检查情况编制本次验收监测报 告。本次验收范围仅对镇江索普船舶修造有限公司内空闲场地和车间,包括醋酸桶装灌 装装置、乙酸乙酯桶装灌装装置和桶装发放装置及相关附属工程等进行环保验收。 建设项目主体工程及产品方案见表 2-1,公用及辅助工程见表 2-2,主要设备清单见 表 2-3,搬迁后原生产线拆除设备见表 2-4。 2-1 建设项目主体工程及产品方案 序号 工程名称 产品名称 (车间、生产装置或生产线) 及规格 设计灌装 能力(t/a) 实际灌装 能力(t/a) 1 醋酸桶装装置 醋酸 150000 150000 2 乙酸乙酯桶装装置 乙酸乙酯 20000 20000 3 年运行 时数 8760h 江苏索普化工股份有限公司桶装发放装置技改搬迁项目竣工环境保护验收监测报告表 表 2-2 公用及辅助工程 工程 类别 贮运 工程 公用 工程 建设名称 环评设计能力 实际建成情况 备注 乙酸乙酯储罐 150m3×1 150m3×1 搬迁 醋酸储罐 150m3×1 150m3×1 新建 3 3 给水 10600m /a 10600m /a 依托现有(拆除项目不再产生) 排水 9800m3/a 9800m3/a 依托现有(拆除项目不再产生) 应急池 150m3×1 150m3×1 新建 危废堆场 40m2×1 40m2×1 依托现有 10000m3/h×1 搬迁现有废气洗涤塔 新建活性炭吸附装置 1100t/d×1 依托现有 废气处理 (废气洗涤+活性 10000m3/h×1 炭吸附) 环保 工程 废水处理 (SBR 生化处理工 艺) 1100t/d×1 表 2-3 主要设备清单 序 号 1 2 3 4 5 6 设备名称 环评设计 实际建成 备注 数量 数量 规格型号 半自动灌装线 灌装容量(100-300)kg/桶额定速度 50 桶(200L) 1套 /h 1套 新增 自动灌装机 灌装能力 300~350 桶/小时灌装容积 30 公斤/ 桶 1台 1台 新增 醋酸泵 Q=15m3/hH=28mN=4kW 温度 58℃压力 0.28MPa 4台 4台 新增 醋酸泵 Q=25m3/hH=32mN=7.5kW 温度 58℃压力 0.28MPa 1台 1台 新增 乙酯泵 Q=15m3/hH=28mN=4kW 温度 58℃压力 0.28MPa 4台 4台 新增 1个 1个 新增 醋酸储罐 固定顶罐φ6000×6000mm 温度 40℃压力 0.0018MPa,150m3 7 活性炭吸附塔 10000m3 1个 1个 新增 8 半自动灌装头 2 套灌装吨桶,2 套灌装 200L 桶 4个 4个 现有 9 叉车 3吨 2台 2台 现有 10 尾气风机 -- 1台 1台 现有 -- 1台 1台 现有 废气洗涤塔 φ400×4500mm 温度 38℃常压 1台 1台 现有 13 洗涤水循环槽 φ2000×3000mm 温度 35℃常压 1台 1台 现有 Q=12.5m3/hH=80mN=11kW 温度 58℃压力 0.8MPa 4台 4台 现有 固定顶罐φ6000×6000mm 温度 35℃压力 0.001MPa,150m3 1个 1个 现有 11 乙酯发放风机 12 14 水循环泵 15 乙酸乙酯储罐 4 江苏索普化工股份有限公司桶装发放装置技改搬迁项目竣工环境保护验收监测报告表 表 2-4 搬迁后原生产线拆除设备 序号 设备名称 规格型号 环评设计数量 实际拆除数量 备注 1 乙酯灌装泵 Q=15m3/h,P=0.28Mpa(g),H=28 mNPSH2.0m 1台 1台 入库保 养 2 乙酯灌装泵 Q=12.5m3/h,P=0.28Mpa(g),H= 28mNPSH2.0m 1台 1台 入库保 养 3 乙酯灌装泵 Q=15m3/h,P=0.2Mpa(g),H=28 mNPSH2.0m 2台 2台 入库保 养 4 醋酸输送泵 Q=100m3/h,,H=50m,,n=2930RP MNPSHr=2.0m 2台 2台 入库保 养 5 醋酸输送泵 Q=15m3/h,H=28m, NPSHr=2.0m 常温/常压 2台 2台 入库保 养 6 半自动灌装头 -- 6个 6个 入库保 养 工程投资:总投资 1088 万元,其中环保投资 109.1 万元。全年工作日:365 天。日 工作时间:24 小时,四班三运转制生产制度。年工作时数:8760 小时。员工人数:搬 迁项目不增加工作人员。 原辅材料消耗及水平衡: 主要原辅材料:主要原辅材料见下表。 表 2-5 主要原辅材料消耗表 序 号 名称 环评设计用量 实际年使用量 单位 1 乙酸乙酯(99%) 20000 19800 吨/年 2 醋酸(99%) 150000 149000 吨/年 3 塑料桶(吨桶) 20000 19500 个/年 4 塑料、铁桶(200L) 229000 227500 个/年 5 塑料桶(30L) 3066000 3065000 个/年 6 活性炭 24 24 吨/年 7 氮气 30000 30000 立方米/年 5 江苏索普化工股份有限公司桶装发放装置技改搬迁项目竣工环境保护验收监测报告表 水平衡图: 通过股份公司污水处理站处理后排入长江 股份公司供水 图 2-1 项目水平衡图(t/a) 主要工艺流程及产污环节: 1、主要工艺及污染物产生流程 图 2-2 醋酸、乙酸乙酯桶装发放装置工艺流程 6 江苏索普化工股份有限公司桶装发放装置技改搬迁项目竣工环境保护验收监测报告表 工艺流程说明: (1)灌装工艺流程: 灌装物料醋酸和乙酸乙酯均来自公司现有生产线,通过公司现有管道接入新建的 150m3 储罐,再通过泵输送到各灌装头,通过灌装头装桶。装桶后加盖叉车送至存放区。 灌装头上均设置收集罩,收集灌装产生的有机废气,通过计算吸风量和收集罩的 高度、面积大小,可以做到收集效率 95%,收集后进入废气洗涤塔洗涤后经活性炭吸附 塔吸附后外排。 (2)醋酸、乙酸乙酯桶发放工艺流程 储存在存放区域的醋酸、乙酸乙酯桶用叉车运至集卡装卸台,将桶输送到卡车上 外运。 该项目污染物产生环节 1、废气 分为有组织排放和无组织排放。 (1)有组织废气排放污染源 桶装灌装工艺尾气:醋酸和乙酸乙酯在灌装桶过程中,有醋酸、乙酸乙酯废气产 生,经收集罩收集后进入废气洗涤塔+活性炭吸附塔处理后排放。 (2)无组织废气排放源 主要是: ①灌装区:各个装置的阀门、管线、泵等运行中因跑、冒、滴、漏等逸散到大气中 的废气物料;收集罩未收集的灌装废气; ②储罐:新建的醋酸、乙酸乙酯储罐大呼吸、小呼吸产生的废气; ③发货岛区域:阀门、管线接卸等运行中因跑、冒、滴、漏等逸散到大气中的废气 物料。 2、废水 ①灌装废气洗涤废水:项目产生的有机废气经收集后先进入废气洗涤塔,洗涤水 循环到一定时间后,排出作为废水进入废水处理站处理外排; ②冲洗地面废水:车间区域冲洗地面的水需收集处理排放; ③初期雨水:收集处理排放; ④生活污水:该项目员工为现有调配,员工生活污水不增加。 3、噪声源 7 江苏索普化工股份有限公司桶装发放装置技改搬迁项目竣工环境保护验收监测报告表 主要噪声源为喷淋塔配套风机和泵。 4、固体废物 ①废活性炭;废气处理设施产生; ②有机废液:灌装、运输、贮存过程中产生的量较少,主要为醋酸、乙酸乙酯和 水,目前暂时不产生。 以上两种属于危险废物,妥善收集后委托有资质单位处置。 污染因子分析 该项目营运期污染物产生情况见表 2-6。 表 2-6 该项目营运期污染因子表 污染源 废气 污染因子 灌装尾气(有组织排放)、 灌装区域(无组织排放) 非甲烷总烃 乙酸乙酯 醋酸 pH 废水 灌装废气洗涤废水、 冲洗地面废水、 初期雨水、 生活污水 COD SS 氨氮 总磷 石油类 固废 废活性炭 活性炭 有机废液 醋酸、乙酸乙酯 等效 A 声级 噪声 8 江苏索普化工股份有限公司桶装发放装置技改搬迁项目竣工环境保护验收监测报告表 表三、污染物排放及防治措施 主要污染工序: 1、污染治理工艺 根据该项目生产工艺和现场勘察情况,其污染物产生、防治措施、排放情况见表 3-1。 表 3-1 主要污染物的产生、防治措施和排放情况 污 染 类 别 污染源 污染 因子 环评的防治措施要求 实际建设情况 pH、 COD、 SS、 氨氮、 总磷、 总氮、 石油 类 产生的废水通过管网进入公司 动力厂现有废水处理站,动力厂 污水处理站尾水达到《太湖地区 城镇污水处理厂及重点工业行 业主要水污染物排放限值》 (DB32/T1072-2007)表 3 太湖 地区重点工业行业主要水污染 排放限值和江苏省《化学工业主 要水污染物排放标准》 (DB32/939-2006)中表 2 的一 级标准后,通过污水管网最终从 1#排口排入长江。根据动力厂污 水处理站环评结论,动力厂污水 处理站尾水对长江水质影响较 小。 生活污水先经化粪池处理后与 其他污水经管道收集混合,混合 废水通过管网进入公司动力厂 现有废水处理设施,经 SBR 生化 工艺处理; 验收监测期间,厂区污水排口中 pH 值、SS、石油类符合《化学 工业主要水污染物排放标准》 (DB32/939-2020)表 1 标准, 氨氮、总氮、总磷、COD 符合 《太湖地区城镇污水处理厂及 重点工业行业主要水污染物排 放限值》(DB32/T1072-2007) 表 3 太湖地区重点工业行业主要 水污染排放限值要求。 灌装废 气洗涤 废水 冲洗地 面废水 废 水 初期 雨水 生活 污水 有组织排放的灌装尾气污染物 醋酸、乙酸乙酯排放满足《化学 工业挥发性有机物排放标准》 (DB32/3151-2016)表 1 挥发性 有机物及臭气浓度排放限值 灌装 尾气 灌装 区域 废 气 非 甲 烷 烃 、 乙 酸 乙 酯 该项目产生的有组织废气污染 物主要为非甲烷总烃、乙酸乙酯 废气,灌装尾气经收集罩收集, 进入废气洗涤塔及活性炭吸附 塔后,通过 1 根 15m 高排气筒排 放;无组织废气主要为非甲烷总 烃、乙酸乙酯、醋酸废气,物料 储罐、输送均采用了高效密封措 施,如密闭管道、密封泵等;项 无组织废气排放满足《化学工业 目以灌装车间为边界设置了 50 挥发性有机物排放标准》 米卫生防护距离,防护距离内无 (DB32/3151-2016)表 2 厂界限 敏感目标。验收监测期间,项目 值,外排废气对周围环境空气、 有组织、无组织废气非甲烷总烃 人居环境不会造成不利影响。 浓度均值、乙酸乙酯浓度最大值 均达到《化学工业挥发性有机物 排放标准》(DB32/3151-2016) 表 1、表 2 标准限值。 9 江苏索普化工股份有限公司桶装发放装置技改搬迁项目竣工环境保护验收监测报告表 噪 声 固 废 灌装 区域 等效 A 声级 废气 处理 废活 性炭 灌装 运输 贮存 有机 废液 该项目主要噪声为喷淋塔配套 已为电机转动设置减振台座;声 风机和各类泵运行时产生的噪 源已布置在室内;采取了隔声、 声,采取降噪措施,主要在总平 减震等噪声防治措施; 面布置中考虑噪声源的布置,尽 验收监测期间,项目东、南、西、 可能远离厂界。厂界昼、夜间噪 北昼间、夜间等效声级均符合 声能满足《工业企业厂界环境噪 《工业企业厂界环境噪声排放 声排放标准》(GB12348-2008) 标准》(GB12348-2008)表 1 中 3 类标准要求。 3 类限值要求。 固体废弃物为废气处理设施产 生的废活性炭和灌装、运输和贮 存过程产生的有机废液(目前暂 时不产生),属于危险废物,委 托江苏弘成环保科技有限公司 处理处置或由有危险废物处理 利用资质的单位处理利用。 该项目不新增人员,不产生生活 垃圾。危险废物收集依托现有一 座 40m2 危废堆场,堆场地面采 用水泥地基进行基础防渗,达到 防渗要求,设置危险废物标志, 存放(堆放)满足相关环保要求。 妥善保存后委托江苏弘成环保 科技有限公司处理处置。见附件 四;危废处置协议;该项目危险 废物经上述妥善处理后对环境 无影响。 2、总量控制 废气:该项目原有桶装灌装设施,未设置活性炭吸附塔,搬迁改造后灌装尾气采取了洗 涤+活性炭吸附治理措施,废气非甲烷总烃(VOCs)总量实现了减排。 废水:该项目对灌装工艺和灌装头设置进行技术改造后,原桶装灌装废水和该项目的桶 装灌装废水的产排情况对比,改造后废水实现了减排。 全厂污染物排放总量在公司现有总量内,不需申请总量。 环评批复对总量无要求。 3、监测点位布设情况 该项目监测点位示意图见附图二。 10 江苏索普化工股份有限公司桶装发放装置技改搬迁项目竣工环境保护验收监测报告表 相关环保设施见下图: 图 3-1 尾气收集装置 图 3-2 可燃气体监测探头 图 3-3VOCs 装载过程中密闭收集装置 图 3-4 废气洗涤塔及排口标识牌 11 江苏索普化工股份有限公司桶装发放装置技改搬迁项目竣工环境保护验收监测报告表 图 3-5 危险废物暂存间室内 图 3-6 危险废物暂存间室外 图 3-7 企业总排口及排口标识 12 江苏索普化工股份有限公司桶装发放装置技改搬迁项目竣工环境保护验收监测报告表 表四、建设项目环境影响报告表主要结论及审批部门审批决 定 一、环境影响报告书(表)主要结论与建议 一、项目概况 江苏索普化工股份有限公司位于镇江东郊,现有总资产 95 亿元,是国有控股企业, 其中国有股占 73%,职工持股占 27%。公司先后荣获国家高新技术企业、省质量管理先进 单位、镇江市循环经济示范企业等荣誉称号。 公司原有桶装灌装线位于索普集团动力厂内,因灌装线所在地被公司的 10000 吨/日污 水处理厂项目使用,需将桶装灌装设施拆除,搬迁至镇江索普船舶修造有限公司内空闲场 地和车间。 (1)产业政策符合性 该项目为桶装灌装搬迁项目,对照《产业结构调整指导目录(2011 年本)(2013 修 正)》、《江苏省工业和信息产业结构调整指导目录(2012 年本)(2013 修定)》,该 项目不在上述目录中的限制类、淘汰类之列;亦不属于《限制用地项目目录(2012 年本)》 和《禁止用地项目目录(2012 年本)》中项目,为允许类建设项目。 对照《关于加强建设项目烟粉尘、挥发性有机物准入审核的通知》(苏环办[2014]148 号)文件的要求,本次搬迁项目的废气治理措施能够满足以上文件的要求。 该项目已经镇江市经济和信息化委员会备案(备案号:3211001606303),因此,该 项目建设符合当前国家和地方产业政策要求。 (2)清洁生产和循环经济 该项目采用成熟可靠的工艺技术、设备,做到了节能、减排,符合清洁生产和循环经 济要求。 (3)达标排放 搬迁项目主要新增噪声源为喷淋塔配套风机和泵,设备噪声对厂界噪声贡献值≤ 41dB(A),厂界昼间增加 0.0-0.1 分贝 dB(A),厂界夜间增加 0.0-0.7 分贝 dB(A),叠加环境 本底,各厂界昼、夜间噪声能满足《工业企业厂界环境噪声排放标准》(GB12348-2008) 3 类标准要求。 搬迁项目实施后,产生的废水有灌装废气洗涤废水(1100m3/a)、冲洗地面废水 (8400m3/a)和初期雨水(300m3/a),产生的废水进入公司动力厂现有废水处理设施处理 13 江苏索普化工股份有限公司桶装发放装置技改搬迁项目竣工环境保护验收监测报告表 后通过厂区总排排入长江。废水中 COD、氨氮、总氮、总磷满足《太湖地区城镇污水处理 厂及重点工业行业主要水污染物排放限值》(DB32/T1072-2007)表 3 太湖地区重点工业 行业主要水污染排放限值的要求,其他因子排放浓度均达到《化学工业主要水污染物排放 标准》(DB32/939-2006)表 2 的一级标准要求。 动力厂污水处理站尾水达到《太湖地区城镇污水处理厂及重点工业行业主要水污染物 排放限值》(DB32/T1072-2007)表 3 太湖地区重点工业行业主要水污染排放限值和江苏 省《化学工业主要水污染物排放标准》(DB32/939-2006)中表 2 的一级标准后,通过污 水管网最终从 1#排口排入长江。根据动力厂污水处理站环评结论,动力厂污水处理站尾水 对长江水质影响较小。 搬迁项目废气中有组织排放的灌装尾气污染物醋酸、乙酸乙酯满足《化学工业挥发性 有机物排放标准》(DB32/3151-2016)表 1 中标准的要求,能做到达标排放。灌装区域无 组织排放的污染物醋酸、乙酸乙酯满足《化学工业挥发性有机物排放标准》 (DB32/3151-2016)表 2 中无组织排放厂界监控点浓度限值的要求,能做到达标排放。 搬迁项目的固体废弃物为废气处理设施产生的废活性炭和灌装、运输和贮存过程产生 的有机废液(目前暂时不产生),属于危险废物,委托江苏弘成环保科技有限公司处理处 置或由有危险废物处理利用资质的单位处理利用。 采用相应的污染防治措施后,本工程各类污染物均得到有效控制,可以做到达标排放。 (4)环境质量要求 区域大气环境 SO2、NO2、PM10 符合《环境空气质量标准》(GB3095-2012)二级标准要 求;长江水质满足《地表水环境质量标准》(GB3838-2002)中Ⅱ类标准要求;工程所在地声 环境质量满足《声环境质量标准》(GB3096-2008)3 类标准要求。 本工程投产后,污染物排放对周围环境和敏感保护目标影响不明显,区域地表水环境、 大气环境和声环境质量仍可满足规划功能要求。项目需设置卫生防护距离为 50 米(以灌 装车间为边界),卫生防护距离包络区域不涉及该项目的敏感目标,不会对人居大气环境 造成不利影响。 根据对假定最大可信事故进行的风险评价,该项目存在有环境风险事故发生的可能, 在采取风险防范和应急措施后,该项目的环境风险处于可接受水平。 (5)总量控制 根据总量核算结果,搬迁后桶装发放装置污染物排放总量为:废气中非甲烷总烃 (VOCs)1.51t/a,废水中废水量 9800t/a,COD0.784t/a。 通过拆除现有桶装灌装设施,并对废气处理设施进行改造,搬迁项目实施后,公司减 14 江苏索普化工股份有限公司桶装发放装置技改搬迁项目竣工环境保护验收监测报告表 排废气中非甲烷总烃(VOCs)1.51t/a,废水中废水量 6200t/a,COD0.496t/a。 则搬迁项目实施后,全公司污染物排放总量在公司现有总量内,不需申请总量。 (6)区域规划 项目建设地位于镇江市谏壁镇索普化工基地内,选址所在地属于工业区的工业用地, 选址符合《镇江市城市总体规划(2002-2020)》(2017 年修订)、《索普化工基地规划》相 关要求。建设地不占用江苏省生态红线区域。因此,搬迁项目建设符合区域规划和生态红 线区保护规划要求。 建议: (1)建设单位应贯彻执行建设项目环境保护的有关规定,建立健全环境保护规章制 度,强化生产管理各环节,制定切实可行的规章制度。 (2)加强设备设施的检修和维护保养,制定安全生产操作程序,强化员工的安全生 产教育和培训,防止突发性环境事件的发生。 (3)项目建成后,应及时拆除现有桶装灌装装置,并对拆除的设备维护保养及时入 库,不得造成二次污染。 总结论: 江苏索普化工股份有限公司桶装发放装置技改搬迁项目于公司现有场地内建设符合 国家当前产业政策的要求,符合《省政府关于印发江苏省”两减六治三提升”专项行动方 案》(苏政办发[2017]30 号)、《省政府关于加强长江流域生态环境保护工作的通知》(苏 政发〔2016〕96 号)、《江苏省政府关于深入推进全省化工行业转型发展的实施意见》(苏 政发〔2016〕128 号)、《关于加强建设项目烟粉尘、挥发性有机物准入审核的通知》(苏 环办[2014]148 号)等文件的要求;项目选址符合镇江市总体发展规划的要求,与索普化 工基地规划相符;符合“三线一单”的要求;工程采用了成熟先进的生产技术,清洁生产 水平为国内先进水平;区域环境空气、地表水、声环境、地下水环境和土壤环境质量满足 环境规划功能的要求;该项目各类污染物的处理处置措施较合理;本工程外排污染物均能 做到达标排放,所排污染物对区域的环境质量影响不明显;项目污染物排放总量可控制在 公司现有总量指标之内;本工程的风险在可以接受的范围之内。因此,从环保角度考虑, 江苏索普化工股份有限公司桶装发放装置技改搬迁项目于现有厂区内建设是可行的。 15 江苏索普化工股份有限公司桶装发放装置技改搬迁项目竣工环境保护验收监测报告表 审批部门审批决定 (一)全面贯彻清洁生产原则和循环经济理念,加强生产和环保管理,落实各项污染 防治措施。项目生产工艺与设备、污染控制水平、资源利用指标、环境管理要求等应达国 内清洁生产先进水平。 (二)按“雨污分流、清污分流、一水多用、分质处理”原则建设厂区给排水系统。 各类废水经污水处理厂处理后达标排放。其中 COD、氨氮、总氮、总磷执行《 太湖地 区城镇污水处理厂及重点工业行业主要水污染物排放限值》(DB32/T1072-2007), 其他因 子执行《化学工业主要水污染物排放标准》(DB32/939-2006)一级标准。 (三)应进一步优化废气处理方案,提高各类废气的收集率和处置效率,排气筒高度 达到《报告表》提出的要求,尾气排放执行《化学工业挥发性有机物排放标准》 (DB32/3151-2016)表 1 标准。采取有效措施,减少生产和贮运过程无组织废气的排放,确 保厂界监控浓度达标。 (四)选用低噪声的生产设备,合理安排各噪声源的位置,并采取有效的减振、隔声、 消声措施,确保厂界噪声达《工业企业厂界环境噪声排放标准》(GB12348-2008)3 类标准, 防止影响周围环境。 (五)按“减量化、资源化、无害化”原则处置各类固体废物,项目试生产前须落实 各类固体废物(特别是危险废物)的收集、处置和综合利用措施。厂区内危险废物暂存场 所应符合《危险废物贮存污染控制标准》(GB18597 -2001)的规定要求,防止产生二次污 染。执行危险废物转移网上报告制。 (六)按《报告表》提出的要求,本项目设置的 50 米卫生防护距离内无敏感目标, 今后亦不得新建各类环境敏感目标。 (七)加强环境风险管理。按《报告表》环境风险评价结论,“本项目的环境风险处 于可接受水平”。企业要加强环境风险防范,落实企业主体贵任。完善并落实《报告表》 提出的风险防范措施,完善突发环境事故应急预案,配备必要的事故应急物资,并定期演 练。建设事故废水应急收集池,加强对易燃易爆物料和危险化学品在生产、使用和贮运过 程中的监控管理,采取切实可行的工程控制和管理措施,防止发生污染事故。 (八)按照《江苏省排污口设置及规范化整治管理办法》的要求规范化设置各类排污 口和标志。 三、项目的环保设施必须与主体工程同时设计、同时施工、同时运行。项目竣工后, 建设单位应当按照国务院环境保护行政主管部门规定的标准和程序,对配套建设的环境保 护设施进行验收,编制验收报告。 16 江苏索普化工股份有限公司桶装发放装置技改搬迁项目竣工环境保护验收监测报告表 四、项目建设期间的环境现场监督管理由京口区环境保护局负责,市环境监察支队负 责不定期抽查。督促建设单位按《建设项目环境保护管理条例》等规定履行竣工环境保护 验收手续。 五、项目的性质、规模、地点、采用的生产工艺或者防治污染、防治生态破坏的措施 发生重大变动的,应当重新报批项目的环境影响评价文件;自批准之日起满 5 年,建设项 目方开工建设,其环境影响评价文件须依法报我局重新审核。 环评主要结论及落实情况检查见表 4-1,审批部门审批决定及落实情况检查见表 4-2。 表 4-1 环评主要结论及落实情况检查 环评主要结论 落实情况 清洁生产和循环经济:本项目采用成熟可靠 的工艺技术、设备,做到了节能、减排,符 合清洁生产和循环经济要求。 已落实,同环评。厂区搬迁改造后灌装尾 气采取了洗涤+活性炭吸附治理措施,废气非 甲烷总烃(VOCs)总量实现了减排;对灌装 工艺和灌装头设置进行技术改造后,改造后废 水实现了减排。30L 小桶半自动灌装线升级改 造为全自动灌装线,提升灌装能力及减少无组 织的挥发。 符合当前国家和地方产业政策要求,做到 了节能、减排,符合清洁生产和循环经济要求。 项目主要新增噪声源为喷淋塔配套风机和 已落实,同环评。验收监测期间,项目东、南、 泵,各厂界昼、夜间噪声能满足《工业企业 西、北,昼间、夜间等效声级均符合《工业企 厂界环境噪声排放标准》(GB12348-2008) 业厂界环境噪声排放标准》(GB12348-2008) 3 类标准要求。 表 1 中 3 类限值要求。 废水:产生的有灌装废气洗涤废水、冲洗地 面废水和初期雨,产生的废水进入公司动力 厂现有废水处理设施处理后通过厂区总排 排入长江。 动力厂污水处理站尾水中 COD、氨氮、总 氮、总磷满足《太湖地区城镇污水处理厂及 重点工业行业主要水污染物排放限值》 (DB32/T1072-2007)表 3 太湖地区重点工 业行业主要水污染排放限值的要求,其他因 子排放浓度均达到《化学工业主要水污染物 排放标准》(DB32/939-2006)表 2 的一级 标准要求。 已落实,同环评。生活污水先经化粪池处 理后与其他污水经管道收集混合,混合废水通 过管网进入公司动力厂现有废水处理设施,经 SBR 生化工艺处理,处理后通过厂区总排排入 长江。 验收监测期间,厂区污水排口中 COD、 氨氮、总磷、总氮符合《太湖地区城镇污水处 理厂及重点工业行业主要水污染物排放限值》 (DB32/T1072-2007)表 3 太湖地区重点工业 行业主要水污染排放限值要求;pH 值、SS、 石油类符合《化学工业主要水污染物排放标 准》(DB32/939-2020)表 1 标准。 有组织废气:灌装尾气污染物醋酸、乙酸乙 酯满足《化学工业挥发性有机物排放标准》 (DB32/3151-2016)表 1 中标准的要求,能 做到达标排放。 无组织废气:灌装区域排放的污染物醋酸、 乙酸乙酯满足《化学工业挥发性有机物排放 标准》(DB32/3151-2016)表 2 中无组织排 已落实,同环评。该项目产生的有组织废气污 染物主要为非甲烷总烃、乙酸乙酯废气,无组 织废气主要为非甲烷总烃、乙酸乙酯废气。 验收监测期间,项目有组织废气非甲烷总烃浓 度均值、乙酸乙酯浓度最大值均达到《化学工 业挥发性有机物排放标准》 (DB32/3151-2016) 表 1 标准限值;无组织废气非甲烷总烃浓度均 17 江苏索普化工股份有限公司桶装发放装置技改搬迁项目竣工环境保护验收监测报告表 放厂界监控点浓度限值的要求,能做到达标 排放。 值、乙酸乙酯浓度最大值均达到《化学工业挥 发性有机物排放标准》(DB32/3151-2016)表 2 标准限值。 固体废物:废气处理设施产生的废活性炭和 灌装、运输和贮存过程产生的有机废液(目 前暂时不产生),属于危险废物,委托江苏 弘成环保科技有限公司处理处置或由有危 险废物处理利用资质的单位处理利用。 已落实,同环评。该项目不新增人员,不产生 生活垃圾。危险废物为废活性炭、有机废液(目 前暂时不产生),收集依托现有危废堆场,妥 善保存后全部委托江苏弘成环保科技有限公 司处理处置。见附件四;危废处置协议。 表 4-2 环评批复落实情况检查 环评批复要求 落实情况 全面贯彻清洁生产原则和循环经济理念,加强 生产和环保管理,落实各项污染防治措施。项 目生产工艺与设备、污染控制水平、资源利用 指标、环境管理要求等应达国内清洁生产先进 水平。 同环评批复,该项目已采用成熟可靠的工艺 技术、设备,做到了节能、减排,符合清洁 生产和循环经济要求。 同环评批复,工艺装置及罐区内已设置初期 雨水及消防排水收集系统,初期雨水和后期 雨水由切换阀门分别引入厂区污水管线和 按“雨污分流、清污分流、一水多用、分质处 雨水管线,初期污染雨水及消防排水经收集 理”原则建设厂区给排水系统。各类废水经污 后汇入厂区污水管线排入厂区事故污水池 水处理厂处理后达标排放。其中 COD、氨氮、 收集,然后送入污水处理系统处理。 总氮、总磷执行《太湖地区城镇污水处理厂及 生活污水先经化粪池处理后与其他污水经 重点工业行业主要水污染物排放限值》 管道收集混合,混合废水通过管网进入公司 (DB32/T1072-2007), 其他因子执行《化学工 动力厂现有废水处理设施。 业主要水污染物排放标准》(DB32/939-2006) 由表 6 废水监测结果表明:验收监测期间, 一级标准。 废水收集池、动力厂污水处理站排口中 pH 值范围、SS、COD、石油类、总磷、总氮、 氨氮两日均值均达到排放标准。 同环评批复,灌装头上均已设置收集罩,废 气处理设施去除有机废气可满足要求,为保 证活性炭吸附效率,每 1.5 个月更换一次活 应进一步优化废气处理方案,提高各类废气的 性炭;已建 1 根 15m 高排气筒,符合环评要 收集率和处置效率,排气筒高度达到《报告表》 求;无组织废气物料储罐、输送均采用了高 提出的要求,尾气排放执行《化学工业挥发性 效密封措施,如密闭管道、密封泵等。 有机物排放标准》 (DB32/3151-2016)表 1 标准。 由表 6 有组织、无组织废气检测结果表明: 采取有效措施,减少生产和贮运过程无组织废 验收监测期间,项目有组织、无组织废气非 气的排放,确保厂界监控浓度达标。 甲烷总烃浓度均值、乙酸乙酯浓度最大值均 达到《化学工业挥发性有机物排放标准》 (DB32/3151-2016)表 1、表 2 标准限值。 选用低噪声的生产设备,合理安排各噪声源的 同环评批复,该项目为中型建设项目,生产 位置,并采取有效的减振、隔声、消声措施, 设备噪声水平不高,对厂界噪声影响不大, 确保厂界噪声达《工业企业厂界环境噪声排放 已为电机转动设置减振台座,各类泵已布置 标准》(GB12348-2008)3 类标准,防止影响周 在室内,采取了隔声、减震等噪声防治措施; 围环境。 由表 6 噪声监测结果表明:验收监测期间, 18 江苏索普化工股份有限公司桶装发放装置技改搬迁项目竣工环境保护验收监测报告表 项目边界两日昼间噪声值均符合《工业企业 项目边界环境噪 声排放标准》 (GB12348-2008)表 1 中 3 类标准。 按“减量化、资源化、无害化”原则处置各类固 体废物,项目试生产前须落实各类固体废物 (特别是危险废物)的收集、处置和综合利用 措施。厂区内危险废物暂存场所应符合《危险 废物贮存污染控制标准》(GB18597-2001)的规 定要求,防止产生二次污染。执行危险废物转 移网上报告制。 项目实际依托企业现有危废暂存间。同环评 批复,试生产前已落实各类固体废物(特别 是危险废物)的收集、处置和综合利用措施, 暂存间地面采用水泥地基进行基础防渗,达 到防渗要求,设置危险废物标志,存放(堆 放)满足《危险废物贮存污染控制标准》 (GB18597-2001)要求。妥善保存后委托江苏 弘成环保科技有限公司处理处置。 按《报告表》提出的要求,本项目设置的 50 米卫生防护距离内无敏感目标,今后亦不得新 建各类环境敏感目标。 同环评批复,已落实。 加强环境风险管理。按《报告表》环境风险评 价结论,“本项目的环境风险处于可接受水 同环评批复,已落实。储罐区已设置围堰、 平”。企业要加强环境风险防范,落实企业主 罐区外新建一座 150m3 事故应急池,与罐区 体贵任。完善并落实《报告表》提出的风险防 围堰管道相连;及时更新完善了突发环境事 范措施,完善突发环境事故应急预案,配备必 故应急预案,建立了应急计划,配备了必要 要的事故应急物资,并定期演练。建设事故废 的事故应急物资,制定了易燃易爆物料和危 水应急收集池,加强对易燃易爆物料和危险化 险化学品生产、使用和贮运监控管理制度, 学品在生产、使用和贮运过程中的监控管理, 并与基地应急预案相衔接。 采取切实可行的工程控制和管理措施,防止发 生污染事故。 按照《江苏省排污口设置及规范化整治管理办 法》的要求规范化设置各类排污口和标志。 同环评批复,已落实。 项目重大变动情况: 在项目验收监测期间,根据企业提供的环评和其他材料,镇江新区环境监测站有限公 司进行了现场核实调查,具体涉及内容为:镇江索普船舶修造有限公司内空闲场地和车间, 包括醋酸桶装灌装装置、乙酸乙酯桶装灌装装置和桶装发放装置及相关储运、公用、环保 工程进行环保验收。详见表 4-3。 19 江苏索普化工股份有限公司桶装发放装置技改搬迁项目竣工环境保护验收监测报告表 表 4-3 该项目重大变动情况一览表 类 别 性 质 规 模 地 点 是否 存在 变动 是否属 于重大 变动 其他工业类该项目重大变动清单 环评要求 实际落实 情况 1.该项目开发、使用功能发生变化的 灌装线拆除,搬 迁后将现有的 30L 小桶半自 动灌装线升级 改造为全自动 灌装线,其余灌 装线均采用半 自动发放,见表 2-1 同环评, 见表 2-1 否 否 2.生产、处置或储存能力增大 30%及 以上的。 搬迁后醋酸灌 装能 150000; 同环评, 乙酸乙酯灌装 见表 2-2 能力为 20000, 见表 2-2 否 否 3.生产、处置或储存能力增大,导致 废水第一类污染物排放量增加的。 不涉及, 见表 2-5 不涉及, 见表 2-5 否 否 4.位于环境质量不达标区的该项目生 产、处置或储存能力增大,导致相应 污染物排放量增加的(细颗粒物不达 标区,相应污染物为二氧化硫、氮氧 化物、可吸入颗粒物、挥发性有机物; 臭氧不达标区,相应污染物为氮氧化 物、挥发性有机物;其他大气、水污 染物因子不达标区,相应污染物为超 标污染因子);位于达标区的该项目 生产、处置或储存能力增大,导致污 染物排放量增加 10%及以上的。 不涉及, 见表 3-1 不涉及, 见表 3-1 否 否 5.重新选址;在原厂址附近调整(包 括总平面布置变化)导致环境防护距 离范围变化且新增敏感点的。 不涉及 不涉及 否 否 20 江苏索普化工股份有限公司桶装发放装置技改搬迁项目竣工环境保护验收监测报告表 生 产 工 艺 环 境 保 护 措 施 6.新增产品品种或生产工艺(含主要 生产装置、设备及配套设施)、主要 原辅材料、燃料变化,导致以下情形 之一: (1)新增排放污染物种类的(毒性、 挥发性降低的除外); (2)位于环境质量不达标区的该项目 相应污染物排放量增加的; (3)废水第一类污染物排放量增加 的; (4)其他污染物排放量增加 10%及以 上的。 不涉新增(产 品、工艺、原辅 料), 见表 2-1 同环评, 见表 2-1 否 否 7.物料运输、装卸、贮存方式变化, 导致大气污染物无组织排放量增加 10%及以上的。 不涉及, 见表 2-2 不涉及, 见表 2-2 否 否 8.废气、废水污染防治措施变化,导 致第 6 条中所列情形之一(废气无组 织排放改为有组织排放、污染防治措 施强化或改进的除外)或大气污染物 无组织排放量增加 10%及以上的。 废气工艺:洗涤 +活 性炭吸附 ,废水见表 3-1 不涉及, 见表 3-1 否 否 9.新增废水直接排放口;废水由间接 排放改为直接排放;废水直接排放口 位置变化,导致不利环境影响加重的。 不涉及 不涉及 否 否 10.新增废气主要排放口(废气无组织 排放改为有组织排放的除外);主要 排放口排气筒高度降低 10%及以上 的。 不涉及 不涉及 否 否 11.噪声、土壤或地下水污染防治措施 变化,导致不利环境影响加重的。 不涉及 不涉及 否 否 12.固体废物利用处置方式由委托外 单位利用处置改为自行利用处置的 (自行利用处置设施单独开展环境影 响评价的除外);固体废物自行处置 方式变化,导致不利环境影响加重的。 不涉及 不涉及 否 否 13.事故废水暂存能力或拦截设施变 化,导致环境风险防范能力弱化或降 低的。 不涉及 不涉及 否 否 对照关于印发《污染影响类该项目重大变动清单(试行)》的通知(环办环评函[2020]688 号)可判别该项目性质、规模、地点、生产工艺和环境保护措施五个因素均不存在重大变 动,可按现有环评及审批意见进行验收,建设单位提供的《该项目重大变动环境影响分析》 见附件三。 21 江苏索普化工股份有限公司桶装发放装置技改搬迁项目竣工环境保护验收监测报告表 表五、验收监测质量保证及质量控制 质量保证措施 1、本次监测严格按照国家、省相关技术规范要求执行,监测实施全过程质量控制。 在验收监测期间做到合理布设监测点位,保证各监测点位布设的科学性和可比性。 2、监测人员经过考核并持有合格证书; 3、所有检测仪器经过计量部门检定并在有效期内; 4、现场废气检测仪器使用前、后经过校准; 5、现场声级计在使用前、后均用标准声源校准,检测前后校准偏差不超过 0.5dB(A); 6、检测数据报告实行三级审核。 7、水、气、声检测分析方法见表 5-1、表 5-2、表 5-3。 8、检测仪器见附件五验收检测数据 CMA 报告。 9、实验检测质量控制情况见表 5-4。 表 5-1 水质检测方法 类别 项目 检测方法 pH 值 废水 玻璃电极法 GB/T6920 COD(mg/L) 水质 COD 的测定重铬酸盐法 HJ828-2017 SS(mg/L) 水质 SS 的测定重量法 GB/T11901-1989 石油类(mg/L) 水石油类和动植物油类的测定 红外分光光度法 HJ 637-2018 氨氮(mg/L) 水质氨氮的测定纳氏试剂分光光度法 HJ535-2009 总磷(mg/L) 水质总磷的测定钼酸铵分光光度法 GB/T11893-1989 总氮(mg/L) 水质总氮的测定碱性过硫酸钾消解分光光度法 HJ636-2012 表 5-2 废气检测方法 类别 废气 (有组织) 项目 检测方法 非甲烷总烃 固定污染源废气总烃、甲烷和非甲烷总烃的测定气相色谱法 HJ38-2017 乙酸乙酯 固定污染源废气挥发性有机物的测定固相吸附-热脱附/气相色谱质谱法 HJ734-2014 非甲烷总烃 环境空气总烃、甲烷和非甲烷总烃的测定直接进样-气相色谱法 HJ604-2017 废气 (无组织) 乙酸乙酯 (分包) GBZ/T 160.63-2007《工作场所空气有毒物质测定 饱和脂肪族酯类 化合物》 表 5-3 噪声检测方法 工业企业项目边界环境噪声排放标准 GB12348-2008 22 江苏索普化工股份有限公司桶装发放装置技改搬迁项目竣工环境保护验收监测报告表 23 江苏索普化工股份有限公司桶装发放装置技改搬迁项目竣工环境保护验收监测报告表 表六、验收监测内容 一、验收监测内容 该项目验收监测内容主要为水污染物的浓度监测、项目有组织废气污染物的浓度监 测、边界无组织废气污染物的浓度监测、项目边界噪声监测。 二、监测点位布设情况 1、废水检测 表 6-1 废水监测点位、监测项目、监测频次 序 号 检测点位 检测项目 检测频次 1 废水收集池 2 动力厂污水处理站排口 pH、化学需氧量、氨氮、总氮、 总磷、悬浮物、石油类 连续 2 天,每天 3 次 2、有组织废气监测 表 6-2 废气监测点位、监测项目、监测频次 序号 检测点位 检测项目 1 醋酸尾气处理前 非甲烷总烃 2 乙酸乙酯尾气处理前 非甲烷总烃、乙酸乙酯 3 废气洗涤塔出口 非甲烷总烃、乙酸乙酯 检测频次 连续 2 天,每天 3 次 3、无组织废气监测 表 6-3 废气监测点位、监测项目、监测频次 序号 检测点位 检测项目 1 项目厂界上风向 1 个 点、下风向 3 个点 非甲烷总烃、乙酸乙酯(分包) 2 灌装区外 1 米 非甲烷总烃 检测频次 连续 2 天,每天 3 次 4、噪声监测 表 6-4 噪声监测点位、监测项目、监测频次 序号 检测点位 检测项目 检测频次 1 厂界四周 Leq(A) 连续 2 天,昼夜各 1 次 该项目监测点位示意图见附图三。 24 江苏索普化工股份有限公司桶装发放装置技改搬迁项目竣工环境保护验收监测报告表 表七、验收监测结果 验收监测期间生产工况记录 验收监测期间,主体工程均建设完成,运行稳定、环保设施正常运行,符合验收监测 要求。具体工况见附件五。 验收监测结果 1、污染物排放监测结果 废水检测结果: 镇江新区环境监测站有限公司于 2022 年 03 月 22-23 日对该项目产生废水进行现场检 测,监测结果与评价见表 7-1,具体监测结果见附件六。 由表 7-1 可知:验收监测期间,动力厂污水处理站排口中 pH 值范围、石油类、COD、 SS、氨氮、总磷、总氮废水经处理达到《化学工业主要水污染物排放标准(DB32/939-2020》 表 1 标准,《太湖地区城镇污水处理厂及重点工业行业主要水污染物排放限制 (DB32/T1072-2007)》表 3 太湖地区重点工业行业主要水污染排放限值,通过污水管网 最终从 1#排口排入长江。 表 7-1 废水检测结果与评价表 监测点位 监测日期 2022.03.22 废水收集池 2022.03.23 监测结果 项目 单位 日均值 pH 值 无量纲 3.0 COD mg/L 5.91×104 SS mg/L 6 石油类 mg/L 5.16 氨氮 mg/L 0.117 总磷 mg/L 0.12 总氮 mg/L 12.1 pH 值 mg/L 3.0 COD mg/L 1.67×104 SS mg/L 7 石油类 mg/L 0.12 氨氮 mg/L 0.099 总磷 mg/L 0.07 总氮 mg/L 13.8 25 江苏索普化工股份有限公司桶装发放装置技改搬迁项目竣工环境保护验收监测报告表 表 7-2 废水检测结果与评价表 监测点位 监测结果 监测日期 2022.03.22 动力厂污 水处理站 排口 2022.03.23 标准值 结果评价 7.6 6~9 达标 mg/L 34 60 达标 SS mg/L 10 30 达标 石油类 mg/L 0.06 3 达标 氨氮 mg/L 0.095 5 达标 总磷 mg/L 0.13 0.5 达标 总氮 mg/L 2.40 15 达标 pH 值 mg/L 7.40 6~9 达标 COD mg/L 35 60 达标 SS mg/L 25 30 达标 石油类 mg/L ND 3 达标 氨氮 mg/L 0.079 5 达标 总磷 mg/L 0.16 0.5 达标 总氮 mg/L 1.92 15 达标 项目 单位 日均值 pH 值 无量纲 COD 废气检测结果: 镇江新区环境监测站有限公司于 2022 年 03 月 22 至 7 月 18 日期间对该项目产生的废 气进行现场检测,有组织废气检测结果与评价见表 7-3,无组织废气检测结果与评价见表 7-4,具体监测结果见附件六。 由表 7-3、表 7-4 可知: 验收监测期间,该项目有组织排放的灌装尾气污染物非甲烷总烃、乙酸乙酯排放满足 《化学工业挥发性有机物排放标准》(DB32/3151-2016)表 1 挥发性有机物及臭气浓度排 放限值,厂界东、南、西、北无组织废气非甲烷总烃、乙酸乙酯浓度最大值均达到《化学 工业挥发性有机物排放标准》(DB32/3151-2016)表 2 厂界限值要求。 表 7-3 有组织废气检测结果与评价表 26 江苏索普化工股份有限公司桶装发放装置技改搬迁项目竣工环境保护验收监测报告表 监测点位 监测日期 尾气处理前 (醋酸) 监测结果 标准值 结果评价 处理效率 (%) 项目 单位 最大值 2022.05.25 非甲烷总烃 mg/m3 2.64 80 / / 2022.05.26 非甲烷总烃 mg/m3 1.03 80 / / 废气洗涤塔 2022.05.25 出口(醋酸) 2022.05.26 非甲烷总烃 mg/m3 0.9 80 达标 77.49 非甲烷总烃 mg/m3 0.45 80 达标 75.34 2022.05.25 非甲烷总烃 mg/m3 2.76 80 / / 尾气处理前 2022.05.26 (乙酸乙酯) 2022.07.05 非甲烷总烃 mg/m3 4.08 80 / / 乙酸乙酯 mg/m3 1.29 50 / / 2022.07.18 乙酸乙酯 mg/m3 2.02 50 / / 2022.05.25 非甲烷总烃 mg/m3 1.00 80 达标 74.59 非甲烷总烃 mg/m3 0.48 80 达标 92.26 乙酸乙酯 mg/m3 0.37 50 达标 80.92 乙酸乙酯 mg/m3 ND 50 达标 99.8 废气洗涤塔 2022.05.26 出口 2022.07.05 (乙酸乙酯) 2022.07.18 注:1、乙酸乙酯方法检出限为 0.006mg/m3,ND 表示未检出。 2、灌装项目为间歇性排放,为确保数据有效性,此次验收进行了多日检测,寻找最大浓度值。 表 7-4 无组织废气检测结果与评价表 监测点位 监测日期 标准值 结果评价 0.32 4.0 达标 mg/m3 ND 4.0 达标 非甲烷总烃 mg/m3 0.33 4.0 达标 乙酸乙酯 mg/m3 ND 4.0 达标 非甲烷总烃 mg/m3 0.30 4.0 达标 乙酸乙酯 mg/m3 ND 4.0 达标 非甲烷总烃 mg/m3 0.29 4.0 达标 乙酸乙酯 mg/m3 ND 4.0 达标 非甲烷总烃 mg/m3 0.37 4.0 达标 乙酸乙酯 mg/m3 ND 4.0 达标 非甲烷总烃 mg/m3 0.27 4.0 达标 乙酸乙酯 mg/m3 ND 4.0 达标 非甲烷总烃 mg/m3 0.16 4.0 达标 乙酸乙酯 mg/m3 ND 4.0 达标 非甲烷总烃 mg/m3 0.27 4.0 达标 乙酸乙酯 mg/m3 ND 4.0 达标 2022.03.22 非甲烷总烃 mg/m3 0.24 10 达标 2022.03.23 非甲烷总烃 mg/m3 0.27 10 达标 2022.03.22 上风向 1# 2022.03.23 2022.03.22 下风向 2# 2022.03.23 2022.03.22 下风向 3# 2022.03.23 2022.03.22 下风向 4# 2022.03.23 灌装区 门外 1 米 监测结果 项目 单位 最大值 非甲烷总烃 mg/m3 乙酸乙酯 噪声检测结果: 27 江苏索普化工股份有限公司桶装发放装置技改搬迁项目竣工环境保护验收监测报告表 镇江新区环境监测站有限公司于 2022 年 03 月 22-23 日对该项目边界噪声进行现场检 测,检测结果与评价见表 7-5,具体监测结果见附件六。 由表 7-5 可知,验收监测期间,项目东、南、西、北昼间、夜间等效声级均符合《工 业企业项目边界环境噪声排放标准》(GB12348-2008)3 类标准要求。 表 7-5 噪声检测结果与评价表 监测点位 2022.3.22 2022.3.23 昼间 夜间 昼间 夜间 厂界东外 1m 处 52.6 46.4 51.7 48.9 厂界南外 1m 处 53.1 46.2 53.6 48.0 厂界西外 1m 处 54.8 45.2 50.2 44.9 厂界北外 1m 处 57.4 49.2 56.5 41.9 标准限制 65 55 65 55 评价结果 达标 污染物排放总量控制: 该项目环评批复无总量控制要求。 28 达标 江苏索普化工股份有限公司桶装发放装置技改搬迁项目竣工环境保护验收监测报告表 表八、验收监测结论及建议 验收监测结论: 1、项目基本情况 江苏索普化工股份有限公司位于镇江东郊,现有总资产 95 亿元,是国有控股 企业,其中国有股占 73%,职工持股占 27%。公司先后荣获国家高新技术企业、省 质量管理先进单位、镇江市循环经济示范企业等荣誉称号。公司原有桶装灌装线位 于索普集团动力厂内,因灌装线所在地下阶段规划为公司 10000 吨/日污水处理厂 项目,需将桶装灌装设施拆除,搬迁至镇江索普船舶修造有限公司内空闲场地和车 间。 搬迁后,该项目对灌装工艺和灌装头设置进行了技术改造,主要技改内容为将 现有的 30L 小桶半自动灌装线升级改造为全自动灌装线,其余灌装线均采用半自动 发放。 该项目已编制了环境影响报告表并取得了环保局的审批意见,2021 年 3 月开始试运 行,经企业自主核查,已符合该项目竣工环境保护验收要求,委托镇江新区环境监测站 有限公司编制验收监测报告。镇江新区环境监测站有限公司于 2022 年 03 月 22 至 7 月 18 日期间对桶装发放装置技改搬迁项目进行竣工验收监测。验收监测期间,主体工程运 行稳定、环保设施正常运行,满足监测要求。 2、项目变动情况 对照关于印发《污染影响类该项目重大变动清单(试行)》的通知(环办环评函 [2020]688 号)可判别该项目性质、规模、地点、生产工艺和环境保护措施五个因素均不 存在重大变动,可按现有环评及审批意见进行验收。 3、环境保护设施落实情况 (1)废水: 该项目已实行“雨污分流、分质处理”制,工艺装置及罐区内已设置初期雨水及消 防排水收集系统,初期雨水和后期雨水由切换阀门分别引入厂区污水管线和雨水管线, 初期污染雨水及消防排水经收集后汇入厂区污水管线排入厂区事故污水池收集,然后送 污水处理系统处理。该项目废水主要有灌装废气洗涤废水、冲洗地面废水和初期雨水, 生活污水先经化粪池处理后与其他污水经管道收集混合,混合废水通过管网进入公司动 29 江苏索普化工股份有限公司桶装发放装置技改搬迁项目竣工环境保护验收监测报告表 力厂现有废水处理设施,处理后通过厂区总排排入长江。 (2)废气: 该项目废气主要污染因子是有组织废气污染物非甲烷总烃、乙酸乙酯,无组织废气 主要为非甲烷总烃、乙酸乙酯。已在灌装头上设置收集罩,已建 1 根 15m 高排气筒,管 理上为保证活性炭吸附效率,要求定期更换活性炭;无组织废气物料储罐、输送均采用 了高效密封措施,如密闭管道、密封泵等并按环评要求设置了 50 米卫生防护距离,且防 护距离内无敏感目标。 (3)噪声: 该项目主要噪声为喷淋塔配套风机和各类泵运行时产生的噪声,已采取隔声、减震 等噪声防治措施,为产噪设备合理布局,为电机转动设置了减振台座,各类泵已布置在 设备用房内等。 (4)固废: 该项目固体废物为废气处理设施产生的废活性炭和灌装、运输和贮存过程产生的有 机废液(目前暂时不产生),均属于危险废物。危险废物收集依托现有危废堆场,存放 (堆放)场所满足《危险废物贮存污染控制标准》(GB18597-2001)要求,妥善保存后 委托江苏弘成环保科技有限公司处理处置。 环境保护设施调试效果 (1)废水 由表 7 废水监测结果表明:验收监测期间,废水收集池、动力厂污水处理站排口中 pH 值范围、石油类、SS 经处理达到《化学工业主要水污染物排放标准(DB32/939-2020)》 表 1 标准;COD、氨氮、总磷、总氮经处理达到《太湖地区城镇污水处理厂及重点工业 行业主要水污染物排放限制(DB32/T1072-2007)》表 3 太湖地区重点工业行业主要水 污染排放限值。 (2)废气 由表 7 无组织废气检测结果表明:验收监测期间,有组织排放的灌装尾气污染物醋 酸、乙酸乙酯排放满足《化学工业挥发性有机物排放标准》(DB32/3151-2016)表 1 挥 发性有机物及臭气浓度排放限值,厂界东、南、西、北无组织废气非甲烷总烃、乙酸乙 酯浓度最大值均达到《化学工业挥发性有机物排放标准》(DB32/3151-2016)表 2 厂界 限值要求。 30 江苏索普化工股份有限公司桶装发放装置技改搬迁项目竣工环境保护验收监测报告表 (3)噪声 由表 7 噪声监测结果表明:验收监测期间,项目东、南、西、北昼间、夜间等效声 级均符合《工业企业项目边界环境噪声排放标准》(GB12348-2008)3 类标准要求。 (4)固废 验收监测期间,该项目危险废物均按相关要求进行收集、贮存、处置。 (5)总量控制 该项目环评批复无总量控制要求。 5、项目建设对环境的影响 该项目环境影响报告表及其审批部门审批决定中无对环境敏感保护目标的环境质量 监测要求。 建议: 1、加强废气处理设施的管理,加强废气设施中活性炭更换频次,对气态污染物排放 进行严格控制,做到稳定达标。 2、建立健全切实可行的危废管理制度,强化危废收集、贮存、转移各环节的管理, 规范贮存并定期巡查。 3、加强设备的检修和维护保养,强化员工的安全生产教育和培训,防止突发环境事 件的发生。 31 江苏索普化工股份有限公司桶装发放装置技改搬迁项目竣工环境保护验收监测报告表 32 江苏索普化工股份有限公司桶装发放装置技改搬迁项目竣工环境保护验收监测报告表 33 江苏索普化工股份有限公司桶装发放装置技改搬迁项目竣工环境保护验收监测报告表 附图 1 企业地理位置图 项目所在地 34 江苏索普化工股份有限公司桶装发放装置技改搬迁项目竣工环境保护验收监测报告表 附图 2 厂区平面布置及监测点位图 35 江苏索普化工股份有限公司桶装发放装置技改搬迁项目竣工环境保护验收监测报告表 附件一 环评批复 36 江苏索普化工股份有限公司桶装发放装置技改搬迁项目竣工环境保护验收监测报告表 37 江苏索普化工股份有限公司桶装发放装置技改搬迁项目竣工环境保护验收监测报告表 38 江苏索普化工股份有限公司桶装发放装置技改搬迁项目竣工环境保护验收监测报告表 39 江苏索普化工股份有限公司桶装发放装置技改搬迁项目竣工环境保护验收监测报告表 附件二 企业排污许可证 40 江苏索普化工股份有限公司桶装发放装置技改搬迁项目竣工环境保护验收监测报告表 附件三 建设项目变动环境影响分析 41 江苏索普化工股份有限公司桶装发放装置技改搬迁项目竣工环境保护验收监测报告表 42 江苏索普化工股份有限公司桶装发放装置技改搬迁项目竣工环境保护验收监测报告表 附件四 危险废物处置协议 43 江苏索普化工股份有限公司桶装发放装置技改搬迁项目竣工环境保护验收监测报告表 44 江苏索普化工股份有限公司桶装发放装置技改搬迁项目竣工环境保护验收监测报告表 45 江苏索普化工股份有限公司桶装发放装置技改搬迁项目竣工环境保护验收监测报告表 46 江苏索普化工股份有限公司桶装发放装置技改搬迁项目竣工环境保护验收监测报告表 47 江苏索普化工股份有限公司桶装发放装置技改搬迁项目竣工环境保护验收监测报告表 48 江苏索普化工股份有限公司桶装发放装置技改搬迁项目竣工环境保护验收监测报告表 49 江苏索普化工股份有限公司桶装发放装置技改搬迁项目竣工环境保护验收监测报告表 50 江苏索普化工股份有限公司桶装发放装置技改搬迁项目竣工环境保护验收监测报告表 51 江苏索普化工股份有限公司桶装发放装置技改搬迁项目竣工环境保护验收监测报告表 52 江苏索普化工股份有限公司桶装发放装置技改搬迁项目竣工环境保护验收监测报告表 附件五 验收监测期间企业生产工况 53 江苏索普化工股份有限公司桶装发放装置技改搬迁项目竣工环境保护验收监测报告表 附件六 验收监测结果 54 江苏索普化工股份有限公司桶装发放装置技改搬迁项目竣工环境保护验收监测报告表 55 江苏索普化工股份有限公司桶装发放装置技改搬迁项目竣工环境保护验收监测报告表 56 江苏索普化工股份有限公司桶装发放装置技改搬迁项目竣工环境保护验收监测报告表 57 江苏索普化工股份有限公司桶装发放装置技改搬迁项目竣工环境保护验收监测报告表 58 江苏索普化工股份有限公司桶装发放装置技改搬迁项目竣工环境保护验收监测报告表 59 江苏索普化工股份有限公司桶装发放装置技改搬迁项目竣工环境保护验收监测报告表 60 江苏索普化工股份有限公司桶装发放装置技改搬迁项目竣工环境保护验收监测报告表 61 江苏索普化工股份有限公司桶装发放装置技改搬迁项目竣工环境保护验收监测报告表 62 江苏索普化工股份有限公司桶装发放装置技改搬迁项目竣工环境保护验收监测报告表 63 江苏索普化工股份有限公司桶装发放装置技改搬迁项目竣工环境保护验收监测报告表 64 江苏索普化工股份有限公司桶装发放装置技改搬迁项目竣工环境保护验收监测报告表 65 江苏索普化工股份有限公司桶装发放装置技改搬迁项目竣工环境保护验收监测报告表 66 江苏索普化工股份有限公司桶装发放装置技改搬迁项目竣工环境保护验收监测报告表 67 江苏索普化工股份有限公司桶装发放装置技改搬迁项目竣工环境保护验收监测报告表 68 江苏索普化工股份有限公司桶装发放装置技改搬迁项目竣工环境保护验收监测报告表 69 江苏索普化工股份有限公司桶装发放装置技改搬迁项目竣工环境保护验收监测报告表 70 江苏索普化工股份有限公司桶装发放装置技改搬迁项目竣工环境保护验收监测报告表 71 江苏索普化工股份有限公司桶装发放装置技改搬迁项目竣工环境保护验收监测报告表 72 江苏索普化工股份有限公司桶装发放装置技改搬迁项目竣工环境保护验收监测报告表 73 江苏索普化工股份有限公司桶装发放装置技改搬迁项目竣工环境保护验收监测报告表 74 江苏索普化工股份有限公司桶装发放装置技改搬迁项目竣工环境保护验收监测报告表 75 江苏索普化工股份有限公司桶装发放装置技改搬迁项目竣工环境保护验收监测报告表 76 江苏索普化工股份有限公司桶装发放装置技改搬迁项目竣工环境保护验收监测报告表 77 江苏索普化工股份有限公司桶装发放装置技改搬迁项目竣工环境保护验收监测报告表 78 江苏索普化工股份有限公司桶装发放装置技改搬迁项目竣工环境保护验收监测报告表 79 江苏索普化工股份有限公司桶装发放装置技改搬迁项目竣工环境保护验收监测报告表 80 江苏索普化工股份有限公司桶装发放装置技改搬迁项目竣工环境保护验收监测报告表 81 江苏索普化工股份有限公司桶装发放装置技改搬迁项目竣工环境保护验收监测报告表 82 江苏索普化工股份有限公司桶装发放装置技改搬迁项目竣工环境保护验收监测报告表 83 江苏索普化工股份有限公司桶装发放装置技改搬迁项目竣工环境保护验收监测报告表 84 江苏索普化工股份有限公司桶装发放装置技改搬迁项目竣工环境保护验收监测报告表 85 江苏索普化工股份有限公司桶装发放装置技改搬迁项目竣工环境保护验收监测报告表 86 江苏索普化工股份有限公司桶装发放装置技改搬迁项目竣工环境保护验收监测报告表 87 江苏索普化工股份有限公司桶装发放装置技改搬迁项目竣工环境保护验收监测报告表 88 江苏索普化工股份有限公司桶装发放装置技改搬迁项目竣工环境保护验收监测报告表 89 江苏索普化工股份有限公司桶装发放装置技改搬迁项目竣工环境保护验收监测报告表 90 江苏索普化工股份有限公司桶装发放装置技改搬迁项目竣工环境保护验收监测报告表 91 江苏索普化工股份有限公司桶装发放装置技改搬迁项目竣工环境保护验收监测报告表 92 江苏索普化工股份有限公司桶装发放装置技改搬迁项目竣工环境保护验收监测报告表 93 江苏索普化工股份有限公司桶装发放装置技改搬迁项目竣工环境保护验收监测报告表 94 江苏索普化工股份有限公司桶装发放装置技改搬迁项目竣工环境保护验收监测报告表 95 江苏索普化工股份有限公司桶装发放装置技改搬迁项目竣工环境保护验收监测报告表 96 江苏索普化工股份有限公司桶装发放装置技改搬迁项目竣工环境保护验收监测报告表 97 江苏索普化工股份有限公司桶装发放装置技改搬迁项目竣工环境保护验收监测报告表 98 江苏索普化工股份有限公司桶装发放装置技改搬迁项目竣工环境保护验收监测报告表 99 江苏索普化工股份有限公司桶装发放装置技改搬迁项目竣工环境保护验收监测报告表 100 江苏索普化工股份有限公司桶装发放装置技改搬迁项目竣工环境保护验收监测报告表 101 江苏索普化工股份有限公司桶装发放装置技改搬迁项目竣工环境保护验收监测报告表 附件七 守法证明 102 江苏索普化工股份有限公司桶装发放装置技改搬迁项目竣工环境保护验收监测报告表 附件八 应急预案备案表 103 江苏索普化工股份有限公司桶装发放装置技改搬迁项目竣工环境保护验收监测报告表 104 江苏索普化工股份有限公司桶装发放装置技改搬迁项目竣工环境保护验收监测报告表 附件九 验收意见和签到表 105 江苏索普化工股份有限公司桶装发放装置技改搬迁项目竣工环境保护验收监测报告表 106 江苏索普化工股份有限公司桶装发放装置技改搬迁项目竣工环境保护验收监测报告表 107 江苏索普化工股份有限公司桶装发放装置技改搬迁项目竣工环境保护验收监测报告表 108 江苏索普化工股份有限公司桶装发放装置技改搬迁项目竣工环境保护验收监测报告表 109 江苏索普化工股份有限公司桶装发放装置技改搬迁项目竣工环境保护验收监测报告表 附件十 公示截图 110

验收报告表及验收意见(桶装发放装置技改搬迁项目).pdf




