秦岭文库(kunmingchi.com)你想要的内容这里独有!
登录
注册
首页
最新文档
热门文章
关于我
免责声明
附件1:2021级新生在线选宿指南(研究生).docx
7617次阅读
共13页
上传时间:2022-01-16 07:38:13
2017年少数民族高层次骨干人才攻读博士学位研究生(非在职考生)定向协议书.doc
7908次阅读
共2页
上传时间:2022-01-16 07:38:12
长安大学2015年少数民族高层次骨干人才计划招生简章.doc
6360次阅读
共3页
上传时间:2022-01-16 07:38:11
841-《法学综合二》.doc
3210次阅读
共1页
上传时间:2022-01-15 07:12:52
830-《水处理生物学》.doc
9020次阅读
共2页
上传时间:2022-01-15 07:12:51
长安大学2016年招收推荐免试攻读硕士研究生及本科直博生专业目录.pdf
3478次阅读
共3页
上传时间:2022-01-15 07:12:51
关于印发《长安大学选拔以直接攻博、硕博连读、申请审核方式攻读博士学位实施办法》的通知.docx
4593次阅读
共6页
上传时间:2022-01-14 18:20:28
2016级少数民族高层次骨干人才计划硕士生基础强化培训学习报到须知.doc
6282次阅读
共2页
上传时间:2022-01-14 18:20:28
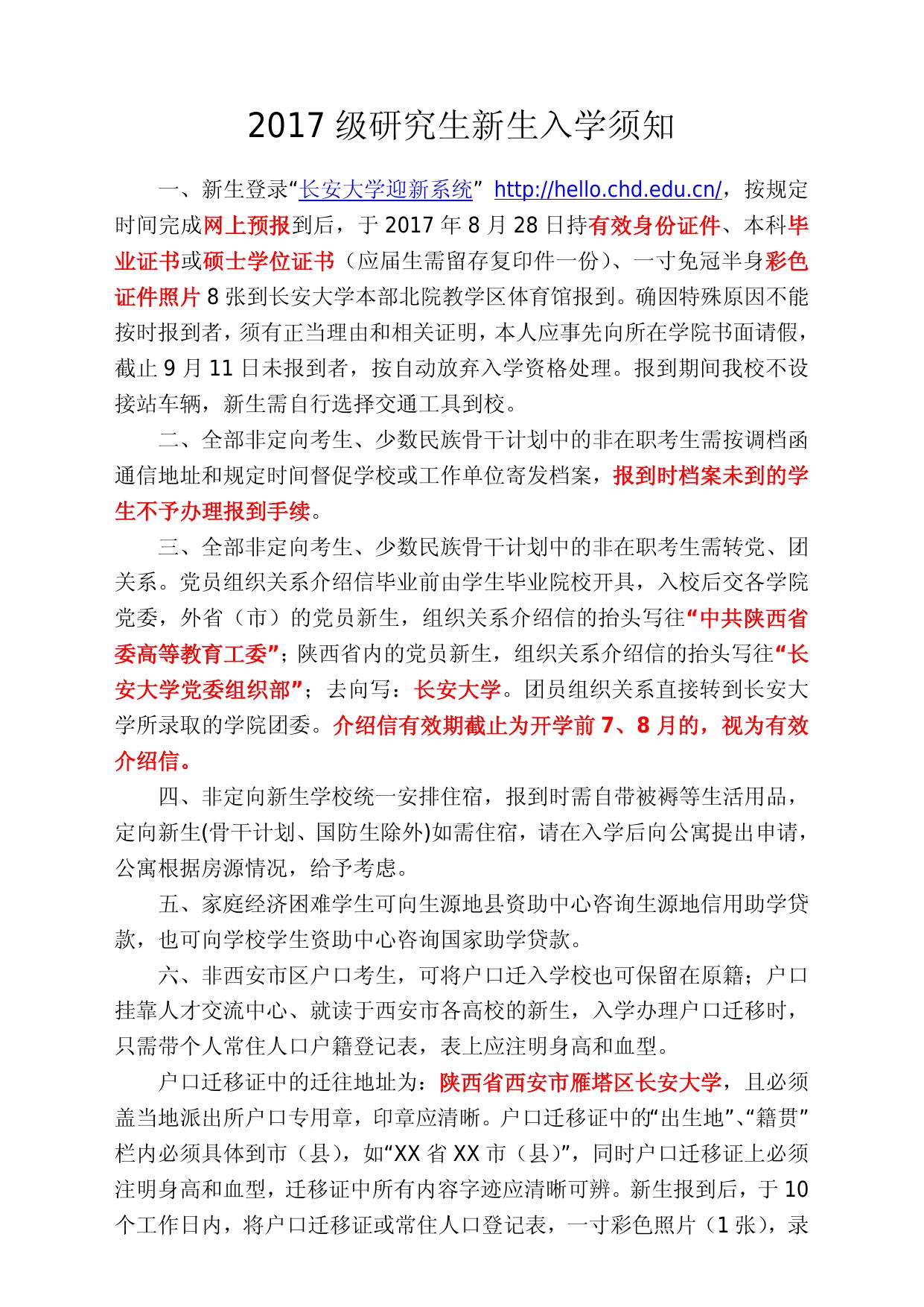
2017级研究生新生入学须知.doc
9638次阅读
共2页
上传时间:2022-01-14 18:20:27
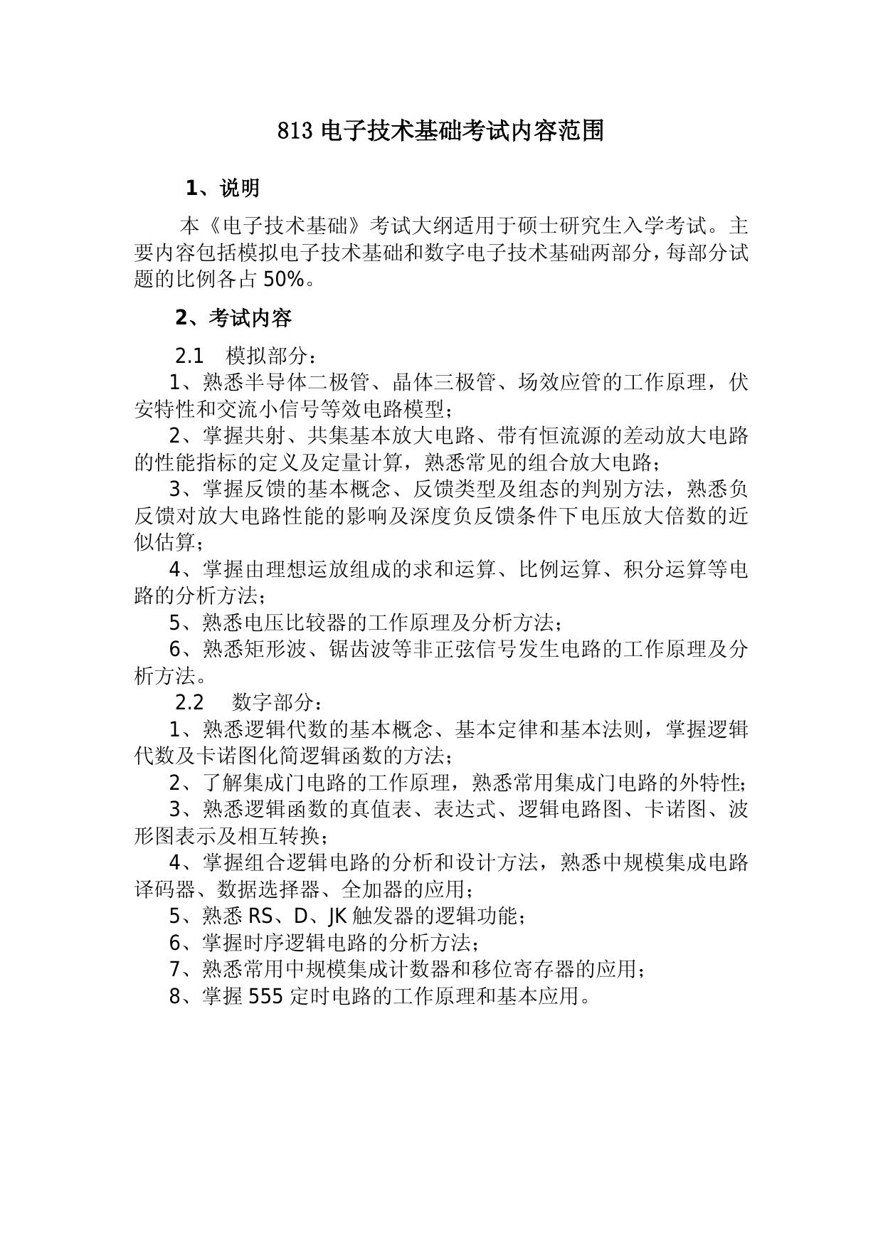
813-《电子技术基础》.doc
1201次阅读
共1页
上传时间:2022-01-14 18:20:27
首页
70255
70256
70257
70258
70259
末页
×
信息