秦岭文库(kunmingchi.com)你想要的内容这里独有!
登录
注册
首页
最新文档
热门文章
关于我
免责声明
瓦政行复字〔2022〕18号申请人不服共济派出所行政处罚案.doc
10269次阅读
共5页
上传时间:2024-09-07 06:20:07
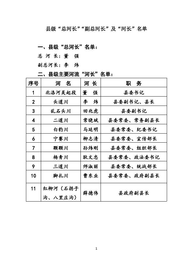
县级“总河长”“副总河长”及“河长”名单.doc
10269次阅读
共1页
上传时间:2024-08-02 05:20:30
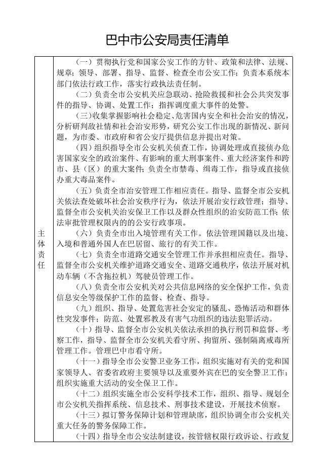
巴中市公安局责任清单.doc
10269次阅读
共857页
上传时间:2023-05-23 15:22:21
政务办事“最多跑一次”工作规范 第6部分:“双随机、一公开”监管
10269次阅读
共8页
上传时间:2022-08-25 20:09:02
湖北宜红茶加工技术规程
10269次阅读
共15页
上传时间:2022-05-08 11:09:02
2023年沈阳市铁西区高校毕业生基层公共岗位服务计划招录补录名单.pdf
10268次阅读
共1页
上传时间:2024-09-05 07:22:26
雁塔区2021年三季度临时救助公示名单。xlsx.xlsx
10268次阅读
共35页
上传时间:2023-05-24 05:10:41
地理标志产品 甘孜水淘糌粑加工技术规程
10268次阅读
共8页
上传时间:2022-03-29 14:09:01
附件1:湛江经济技术开发区公开选聘区管企业管理人员副总经理报名表.doc
10267次阅读
共4页
上传时间:2024-08-18 12:22:00
群众来信、来电、来访投诉情况及处理意见(表格).doc
10267次阅读
共1页
上传时间:2023-04-19 05:03:33
首页
98
99
100
101
102
末页
×
信息