秦岭文库(kunmingchi.com)你想要的内容这里独有!
登录
注册
首页
最新文档
热门文章
关于我
免责声明
附件2:哈尔滨工业大学各学院、部辅修学位(专业)培养方案查询链接网址.pdf
10666次阅读
共1页
上传时间:2021-11-29 20:53:53
附件1:关于公布教育部产学合作协同育人项目申报指南通过企业名单(2021年7月)的通知.pdf
6340次阅读
共2页
上传时间:2021-11-29 20:53:53
附件2:2021年7月教育部产学合作协同育人项目申报指南通过企业名单.pdf
3304次阅读
共9页
上传时间:2021-11-29 20:53:53
附件3:哈尔滨工业大学“教育部产学合作协同育人项目”申报材料用印线上操作指南.pdf
10522次阅读
共5页
上传时间:2021-11-29 20:53:52
哈尔滨工业大学2021年学生未来科技创新团队拟立项名单.docx
4417次阅读
共2页
上传时间:2021-11-29 20:53:52
附件: 哈尔滨工业大学 2021 年学生未来科技创新团队拟立
4647次阅读
共2页
上传时间:2021-11-29 20:53:52
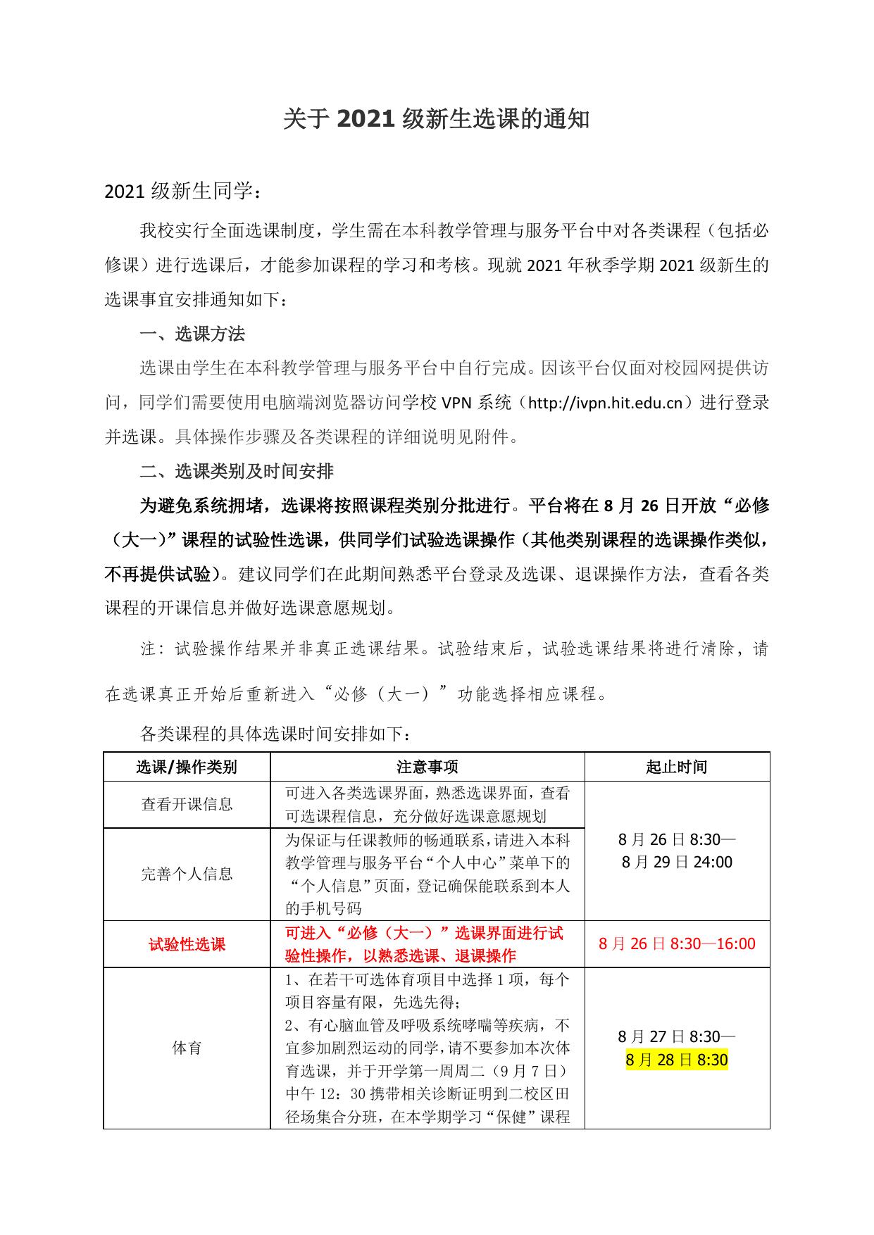
关于2021级本科新生选课的通知(通知原文及附件).pdf
8687次阅读
共7页
上传时间:2021-11-29 20:53:51
附件:2021秋季开学体育课补(缓)考通知.pdf
4546次阅读
共1页
上传时间:2021-11-29 20:53:51
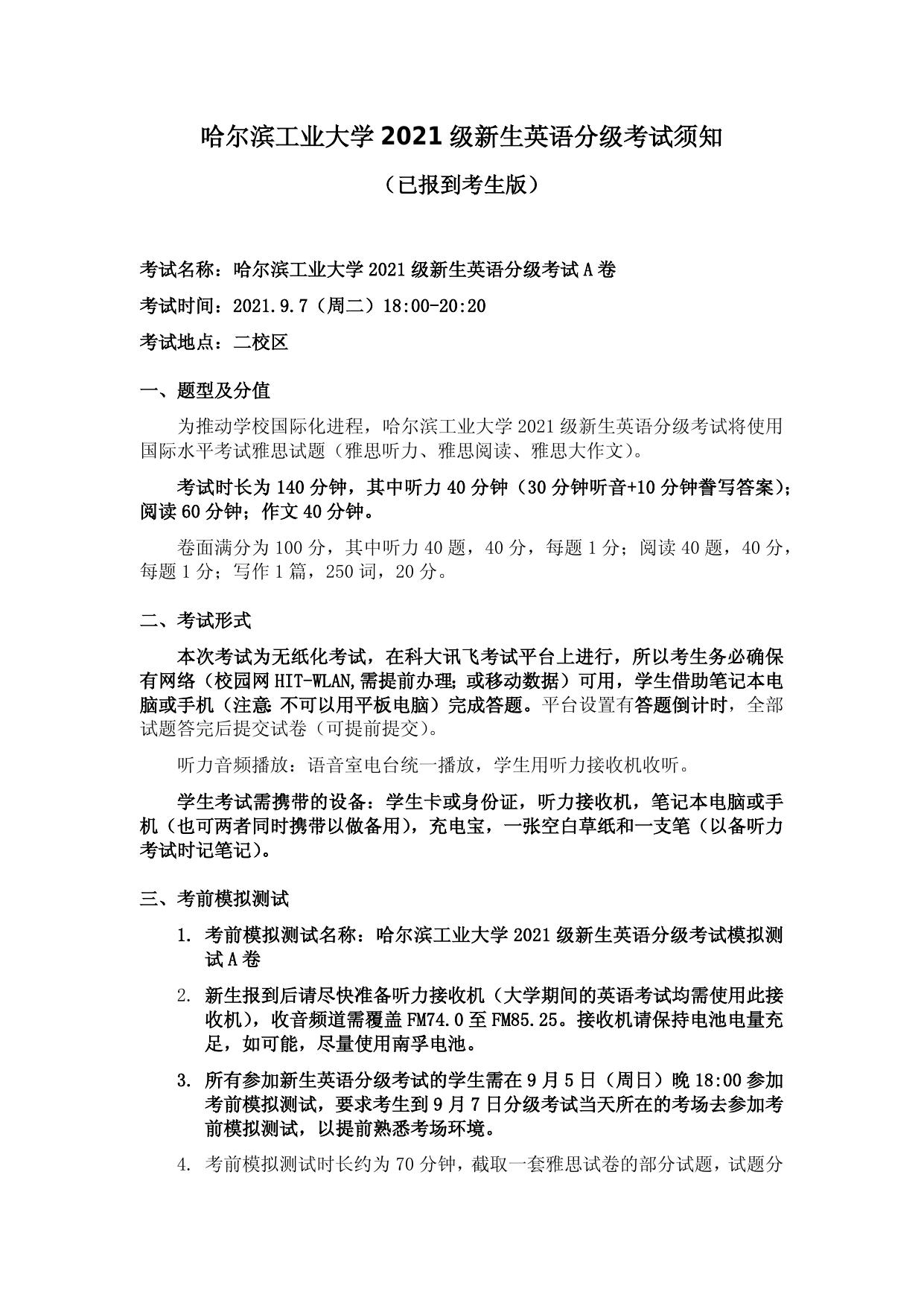
2021级新生英语分级考试须知(已报到考生版)8.29.docx
1572次阅读
共8页
上传时间:2021-11-29 20:52:27
2.哈尔滨工业大学大学生创新创业训练计划项目进展报告.doc
1067次阅读
共1页
上传时间:2021-11-29 20:52:27
首页
70292
70293
70294
70295
70296
末页
×
信息