秦岭文库(kunmingchi.com)你想要的内容这里独有!
登录
注册
首页
最新文档
热门文章
关于我
免责声明
杨村镇财政所工作经费及机关食堂补助资金_自评报告.pdf
10177次阅读
共3页
上传时间:2024-12-28 15:20:15
原物价局-辽价发2013—83处罚裁量权.doc
10177次阅读
共22页
上传时间:2024-10-02 09:20:44
2020年县本级支出表.xls
10177次阅读
共9页
上传时间:2024-09-25 16:22:38
葫芦岛市发展和改革委员会行政自由裁量权裁量指导标准.xls
10177次阅读
共18页
上传时间:2024-09-09 13:21:54
2018年海城市政府性基金转移支付决算表.xls
10177次阅读
共1页
上传时间:2024-09-08 13:20:48
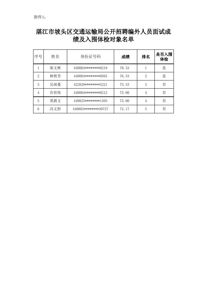
附件1.湛江市坡头区交通运输局公开招聘编外人员面试成绩及入围体检对象名单.xlsx
10177次阅读
共1页
上传时间:2024-08-20 00:22:49
2023.5.19-5.22生猪母猪保险理赔公示清单.xls
10177次阅读
共12页
上传时间:2024-08-07 04:21:28
关于开展2022年度浙江省重点新材料首批次应用示范指导目录修订征集工作的通知(签章版本).pdf
10177次阅读
共3页
上传时间:2024-08-03 13:22:45
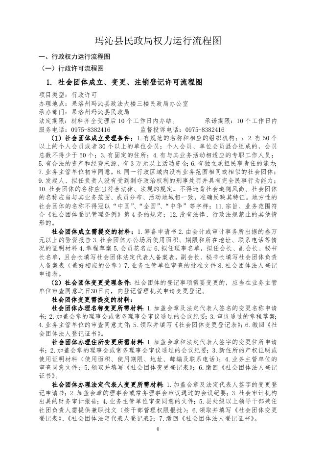
玛沁县民政局权力运行流程图.doc
10177次阅读
共26页
上传时间:2024-01-30 19:21:54
2021年广州市天河区卫生健康系统事业单位第二批公开招聘138名专业技术人员第二批拟聘用人员名单.xls
10177次阅读
共2页
上传时间:2023-06-05 02:06:42
首页
190
191
192
193
194
末页
×
信息