秦岭文库(kunmingchi.com)你想要的内容这里独有!
登录
注册
首页
最新文档
热门文章
关于我
免责声明
迪庆州香格里拉市档案馆2021年部门决算公开表格.xls
10157次阅读
共13页
上传时间:2023-05-19 19:02:25
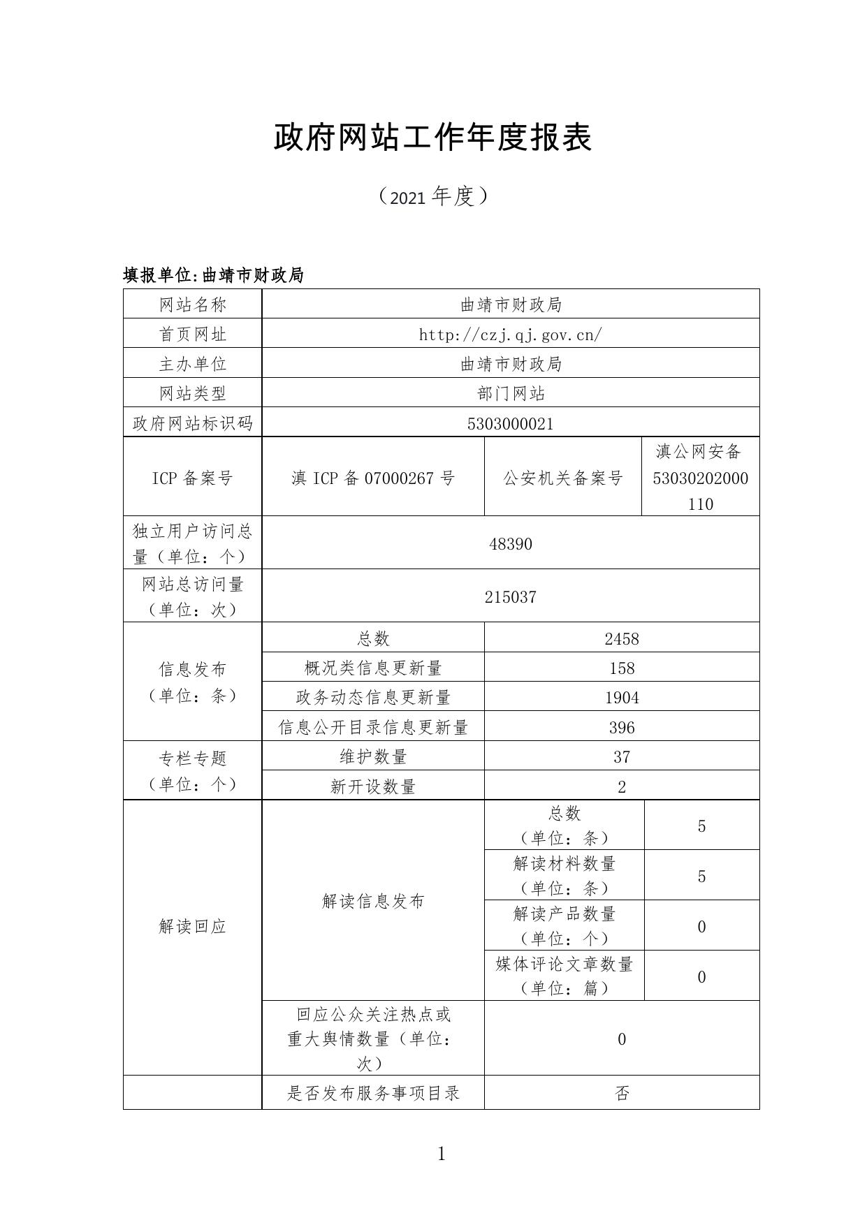
2021年度网站年度工作报表-(市财政局).pdf
10157次阅读
共3页
上传时间:2023-05-16 13:06:03
附件1:2021年度珠海市产业发展与创新人才奖励申请指南.doc
10157次阅读
共42页
上传时间:2023-05-04 11:03:07
湖南省娄底监狱2021年第一批罪犯减刑假释情况公示表.xls
10157次阅读
共10页
上传时间:2023-04-09 03:12:43
迁西金昊金矿采矿权出让收益评估报告.pdf
10157次阅读
共70页
上传时间:2023-04-09 01:14:23
附件10:2014级(校本部)室外项目测试安排表.xls
10157次阅读
共181页
上传时间:2023-03-07 15:01:50
地理标志保护产品 龙牙百合 第2部分:栽培管理技术规范
10157次阅读
共15页
上传时间:2022-08-26 17:09:02
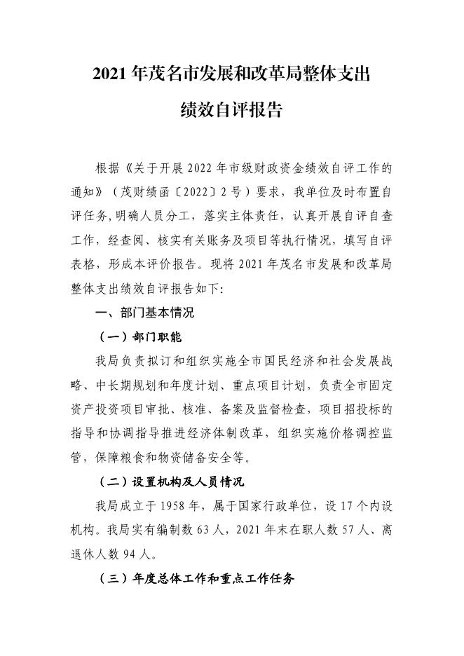
2021年茂名市发展和改革局部门整体支出绩效自评报告.pdf
10156次阅读
共16页
上传时间:2024-10-02 16:21:30
2021年度事前绩效评估报告——社会治安综合治理.docx
10156次阅读
共3页
上传时间:2024-09-18 15:27:26
2021年湛江市土地储备管理中心坡头区土地储备分中心部门预算.pdf
10156次阅读
共24页
上传时间:2024-08-18 16:20:56
首页
227
228
229
230
231
末页
×
信息