秦岭文库(kunmingchi.com)你想要的内容这里独有!
登录
注册
首页
最新文档
热门文章
关于我
免责声明
国家电网公司一级建造师执业资格考核认定合格人员名单(806人).xls
10031次阅读
共30页
上传时间:2023-07-31 00:14:37
2018年源城区旅游局部门预算公开表格.xls
10031次阅读
共18页
上传时间:2023-07-23 08:12:23
芳香保健师国家职业技能标准(征求意见稿).pdf
10031次阅读
共21页
上传时间:2023-07-22 18:13:37
富宁县文化和旅游局2022年预算公开情况表.xlsx
10031次阅读
共25页
上传时间:2023-07-05 12:05:04
德州市公安局随机抽查事项清单.xls
10031次阅读
共2页
上传时间:2023-07-01 12:01:43
枣庄市市直水利工程技术职务资格中级评审委员会关于对2022年度评审结果实行异议期的通知.pdf
10031次阅读
共2页
上传时间:2023-06-26 17:07:22
莱西市市场监管局2022年11月食品抽检结果公示(不合格).xls
10031次阅读
共4页
上传时间:2023-06-26 14:01:39
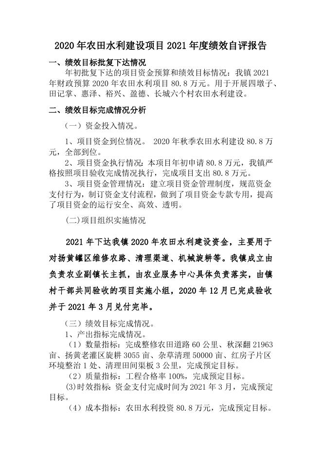
花马池镇2020年农田水利自评报告 .docx
10031次阅读
共3页
上传时间:2023-06-25 22:05:09
洪山区园林绿化发展十四五规划.pdf
10031次阅读
共48页
上传时间:2023-06-25 05:03:43
附件1. 宜昌市2022年申报中小学正高级教师职称评前公示名单.pdf
10031次阅读
共3页
上传时间:2023-06-16 02:01:47
首页
719
720
721
722
723
末页
×
信息