202205间接法氧化锌招标文件.doc
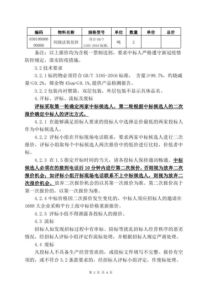
江苏索普化工股份有限公司 供应保障部招标文件 1.报价须知 1.1 招标货物名称:间接法氧化锌。 1.2 交货地点:江苏索普化工股份有限公司。 1.3 交货期:2022 年 6 月 22 日前。 1.4 付款方式:货到 13%增值税专用发票到次月现汇付款。如投标人不 接受招标人提出的付款方式,可在 1688 网站“交易信息”栏目中明确能够 接受的付款方式及付款时间,或直接在此标书中注明: ,评标时 作为参考。 1.5 开标时间:2022 年 6 月 7 日,下午 14:00(北京时间)。 1.6 开标地点:江苏索普集团招标中心开标室。 1.7 如遇国家进行税率调整,则按合同含税价格/(1+合同约定税率)× (1+国家规定的新税率)调整合同价格开具发票结算。 1.8 投标人需在开标前将样品送招标人检测合格。 2.投标人资质 2.1 投标人必须具有合法生产经营资质。确定中标后,在签订合同前, 投标人需提供如下有效资质文件:《营业执照》、《税务登记证》、《组 织机构代码证》(或三证合一)、《危化品经营许可证》、一般纳税人证 明材料。 2.2 如投标人为生产厂家,必须要有较好的业绩且无不良记录。 2.3 如投标人为经销商,必须具有合法经销资质。代理经销商必须提供 厂家授权的代理证明材料;如是代理进口产品的经销商,另需提供进口报 关证明或材质检验报告等必要材料。 2.4 投标人必须具备良好的售后服务能力,要求电话联系后 8 小时内必 须给予回复,明确解决方案。 2.5 投标人所供产品引起的知识产权方面的纠纷,由投标人承担一切后 果,招标人不承担任何责任。 3.报价货物清单及技术要求 3.1 货物清单 第 1 页 共 4 页 编码 030100000 00006 物料名称 间接法氧化锌 规格型号 符合 GB/T 3185-2016 标准, 单位 数量 吨 2 单价 总价 备注:以上报价均为含税一票制送到,要求中标人严格遵守新冠疫情 防控规定,落实防疫措施。 3.2 技术要求 3.2.1 标的物必须符合 GB/T 3185-2016 标准, 含量≥99.7%,灼烧减 量≤0.2%,筛余物 45um≤0.1%,提供产品检测报告。 3.2.2 包装内衬塑袋,双层包装,外层包装不显示具体品名。 4.开标、评标、流标及废标 评标采取第一轮确定两家中标候选人,第二轮根据中标候选人的二次 报价确定中标人的评比方式。 4.2.1 在能够满足招标人要求的投标人中选择总价最低的两家投标人 作为中标候选人。 4.2.2 评标小组在开标现场电话联系,要求两家中标候选人进行二次 报价,评标小组取每个中标候选人两次报价中的低价进行比较,价低者中 标。 4.2.3 在 1.5 指定开标时间的当天,请各投标人保持通讯畅通。中标 候选人必须在的接到电话后 10 分钟内进行第二次报价,否则视为放弃二次 报价机会;如评标小组开标现场电话联系不上中标候选人,则视为放弃二 次报价机会。放弃二次报价机会的以其第一次报价为准。第二次报价高于 第一次报价的,以第一次报价为准。 4.2.4 中标价格因二次报价发生变化的,中标人须应招标人的邀请在 1688 大企业采购平台上按中标价格重新报价。 4.2.5 评标小组不得泄露各投标人的报价。 4.3 流标 招标人如发现招标过程中有串标、陪标等扰乱招标人经营秩序的恶劣 情况,经招标人评标小组评定作流标处理,并根据招标人规定严肃处理。 4.4 废标 凡投标人不具备生产经营资质的,或投标文件填写不完整、报价有空 项的,或不符合 3.2 条款要求的,经招标人评标小组评定,作废标处理。 第 2 页 共 4 页 5.中标人供货时,必须遵守招标人关于供货的相关安全规定及要求: 5.1 中标人必须在任何时候保证招标人的稳定供应。特别在雨雪天气, 严重冰冻等恶劣状况时,中标人要有临时保供的方案,保证招标人的生产 不受影响。 5.2 每车必须经过分析合格后方可卸货,分析时间约 1-2 小时,请根据 分析时间合理安排好送货车辆。 5.3 送货司乘人员需学习招标人相关安全规定,现场卸货时必须佩带安 全帽,注意安全,服从现场人员管理。 5.4 送货车辆必须符合并遵守中华人民共和国相关法律法规要求,送货 途中注意安全,杜绝违章,发生异常情况时由中标人全权负责。进入厂区 送货车辆要求达到“国五”排放标准,严禁超限超载(行驶证核定总质 量)。 6.其他注意事项 6.1 中标人应保证产品各项指标符合国标,无国标强制要求的应符合招 标人技术要求,否则应及时调换或退货处理。 6.1.1 标的物中需检验的品种,经招标人检验部门检验合格后方能收货, 否则做退、换货处理,由于退换货产生的一切费用由中标人全部承担;长 期合约的中标人如出现三次产品质量不合格的情况,视为中标人无能力保 障产品质量,招标人有权终止此次招标合同的执行。 6.1.2 不合格货品招标人会及时通知中标人,如有异议双方协商解决。 如需仲裁,应在七个工作日内按《产品质量仲裁检验和产品质量鉴定管理 办法》执行。仲裁期间中标人应保证招标人供应,不影响招标人正常生产 运行。 6.2 中标人在中标后无正当理由不与招标人签订合同的,将承担违约责 任并按招标人《索普股份供应商负面清单管理规定》相关规定处理。 6.3 招标人将按《索普股份供应商负面清单管理规定》对投标人进行管 理考核(详见附件 1)。 6.4 投标前请认真阅读学习和理解《索普股份外来装卸货人员安全告知 书》(详见附件 2)。 6.5 投标人如有需要通过邮箱报价的,请统一将文件发至以下邮箱 sopozhaotoubiao@163.com,文件名统一为“投标人单位名称(简称)+ 项目名称”。 第 3 页 共 4 页 6.6 凡对招标文件条款有疑义的,请在开标前按以下方式联系: 江苏索普化工股份有限公司供应保障部 地址:江苏省镇江市京口区丹徒长岗,邮编:212006, 联系人:金坚,电话:13951400185, 负责人:黄映,电话:13605283400。 7.请详细阅读本招标书,参与报价投标视为对本招标书所列之条款均 表示接受认可。本次招标解释权归江苏索普化工股份有限公司供应保障部 所有。 江苏索普化工股份有限公司供应保障部 2022 年 3 月 22 日 第 4 页 共 4 页

202205间接法氧化锌招标文件.doc


