一种超低温可换样显微成像系统.pdf
(19)中华人民共和国国家知识产权局 (12)实用新型专利 (10)授权公告号 CN 210571958 U (45)授权公告日 2020.05.19 (21)申请号 201920857325 .X (22)申请日 2019 .06 .10 (73)专利权人 中国科学院生物物理研究所 地址 100010 北京市朝阳区大屯路十五号 (72)发明人 李尉兴 纪伟 徐涛 付彦辉 (74)专利代理机构 成都方圆聿联专利代理事务 所(普通合伙) 51241 代理人 胡文莉 (51)Int .Cl . G01N 21/64(2006 .01) (ESM)同样的发明创造已同日申请发明专利 权利要求书1页 CN 210571958 U (54)实用新型名称 一种超低温可换样显微成像系统 (57)摘要 本实用新型公开了一种超低温可换样显微 成像系统, 包括光源系统、显微成像系统和真空 可换样冷台系统; 其中光源系统用于提供激发荧 光或者明场照明等所需要的光源, 显微成像系统 用于接收荧光信号或者明场信号等进行成像, 真 空可换样冷台系统用于为样品提供超低温真空 环境和作为显微物镜的承载体, 所述的显微成像 系统的显微物镜放置于真空可换样冷台系统内。 本实用新型能够实现在真空超低温的环境下进 行荧光显微成像, 并能够提高显微成像的分辨能 力, 具有易操作、 系统稳定、 成像质量高等优点。 说明书4页 附图2页 CN 210571958 U 权 利 要 求 书 1/1 页 1 .一种超低温可换样显微成像系统, 其特征在于: 包括光源系统、 显微成像系统和真空 可换样冷台系统; 其中光源系统用于提供激发荧光或者明场照明所需要的光源, 显微成像 系统用于接收荧光信号或者明场信号进行成像, 真空可换样冷台系统用于为样品提供超低 温真空环境和作为显微物镜的承载体, 所述的显微成像系统包括显微物镜, 显微物镜放置 于真空可换样冷台系统内; 所述的真空可换样冷台系统包括冷台底座模块(1)、 防污染罩(2)、真空罩(6)、真空插 板阀(7)、 真空换样杆(8)、 冷冻电镜样品杆(9)、制冷剂输入管(10)、制冷剂挥发管(11)、 换 样杆真空管(12)、 冷台真空阀门(13)、 冷台真空管(14)、 冷芯(15)、 三维位移台(16)、 柔性导 热结构(17)、 样品台(18)、 样品杆头(19)和温度传感器(20); 所述的冷台底座模块(1)上表面设置真空罩(6) , 形成真空腔室, 冷台底座模块(1)为中 空, 其侧壁连通制冷剂输入管(10)和制冷剂挥发管(11) , 冷芯(15)安装于冷台底座模块(1) 上表面中部, 冷芯(15)下端在冷台底座模块(1)内部, 上端设有三维位移台(16) , 温度传感 器(20)安装在三维位移台(16)侧面, 样品台(18)安装于三维位移台(16)上, 样品台(18)与 冷芯(15)通过覆盖柔性导热结构(17)连接, 样品杆头(19)放置在样品台(18)上, 真空换样 杆(8)与真空罩(6)侧壁连接, 真空换样杆(8)为中空, 真空插板阀(7)和换样杆真空管(12) 位于真空换样杆(8)侧面, 冷台真空阀门(13)和冷台真空管(14)与制冷剂挥发管(11)连接; 其中真空腔室为样品提供真空环境; 三维位移台(16) 用以移动样品和实现聚焦; 冷芯 (15)为样品提供超低温的制冷源; 柔性导热结构(17)用以将冷芯(15)的温度传导到样品台 (18); 真空换样杆(8)为样品提供真空下的换样机构; 温度传感器(20)为监测三维位移台的 实时温度。 2 .根据权利要求1所述的一种超低温可换样显微成像系统, 其特征在于: 所述的光源系 统为多路耦合光源。 3 .根据权利要求1所述的一种超低温可换样显微成像系统, 其特征在于: 所述的光源系 统包括照明器(21)、 二向色镜(22)、 光学窗口(4)、 显微物镜支撑筒(5)和显微物镜(3) , 显微 物镜(3)通过显微物镜支撑筒(5)固定在真空罩(6)内, 真空罩(6)顶端开设光学窗口(4) , 照 明器(21)发出的光通过二向色镜(22)、 光学窗口(4), 经显微物镜(3)投射在样品上。 4 .根据权利要求3所述的一种超低温可换样显微成像系统, 其特征在于: 所述的显微成 像系统包括显微物镜(3)、 光学窗口(4)、 二向色镜(22)、 聚焦透镜(23)和相机(24) ; 样品激 发的荧光或者返回的光经显微物镜(3)收集, 透过光学窗口(4) , 经二向色镜(22)反射和聚 焦透镜(23)聚焦成像在相机(24)上。 2 CN 210571958 U 说 明 书 1/4 页 一种超低温可换样显微成像系统 技术领域 [0001] 本实用新型涉及冷冻光电关联成像技术领域, 特别涉及一种超低温可换样显微成 像系统。 背景技术 [0002] 冷冻荧光成像是国际上刚刚兴起的一项成像技术, 它将荧光标记的生物样品冷冻 在液氮或者液氦温度下进行光学成像。相比较常温成像, 冷冻条件下的荧光成像具有以下 优点: 冷冻条件下样品处于固定状态, 分子在纳米级别上的热运动几乎停止, 这是解析样品 纳米结构的前提条件; 冷冻样品的制备方法(如高压冷冻切片、 快速冷冻)可以将生物结构 冻存在几乎原始的状态, 避免了常温下化学固定对样品微观结构引入的干扰; 冷冻条件下 荧光染料的光漂白得到抑制, 分子稳定性大幅提升。荧光分子发出的总光子数相较常温可 提升两个数量级, 达到百万级别。基于这些优势, 冷冻荧光成像目前主要应用在冷冻超分辨 荧光成像和冷冻光电联合成像两个领域。 [0003] 在冷冻超分辨荧光成像应用中, 传统的冷冻成像系统通常采用流动的液氮或者低 温氮气进行制冷, 这种制冷方式会引起样品的振动和较大的机械漂移, 造成失焦、 成像区域 离开视野等问题。另外, 传统冷冻成像系统一般将物镜放置在冷冻装置以外, 透过一光学窗 口观察处于冷冻装置内部的样品, 这要求物镜具有较长的工作距离, 从而牺牲了物镜的数 值孔径, 导致光子收集效率很低。 同时, 透过具有一定厚度的光学窗口进行成像会产生较大 的光学像差, 导致成像质量不佳, 达不到超分辨成像的要求。此外, 样品通常是固定在冷台 中不动, 通过移动整个冷台或者移动物镜的方式来实现对样品不同区域的成像, 这两种方 式会分别影响系统的机械稳定性和成像质量。 [0004] 在冷冻光电联合成像应用中, 冷冻样品在光镜和电镜之间的转移是难度和复杂程 度最大的操作步骤。传统的样品转移方式首先在低温换样装置中将储存在液氮中的样品装 载到冷冻光镜的样品台上, 再将样品台传输进冷冻光镜中进行荧光成像。成像完成之后再 将样品送入适用于冷冻电镜的低温换样装置中, 将样品装载到冷冻电镜样品杆上, 再进行 冷冻电镜成像。这一过程操作复杂, 需要受过训练的专业人员完成, 并且传输过程中样品容 易损坏或遭到冰污染, 严重影响实验的通量和成功率。 实用新型内容 [0005] 本实用新型针对现有技术的缺陷, 提供了一种超低温可换样显微成像系统, 采用 物镜内置、低温样品台三维移动、 冷冻电镜样品杆直接真空低温换样等方法, 能够有效的解 决上述现有技术存在的问题。 [0006] 为了实现以上实用新型目的, 本实用新型采取的技术方案如下: [0007] 一种超低温可换样显微成像系统, 包括光源系统、显微成像系统和真空可换样冷 台系统; 其中光源系统用于提供激发荧光或者明场照明等所需要的光源, 显微成像系统用 于接收荧光信号或者明场信号等进行成像, 真空可换样冷台系统用于为样品提供超低温真 3 CN 210571958 U 说 明 书 2/4 页 空环境和作为显微物镜的承载体, 所述的显微成像系统的显微物镜放置于真空可换样冷台 系统内。 [0008] 作为优选, 所述的光源系统为多路耦合光源; [0009] 作为优选, 所述的真空可换样冷台系统包括冷台底座模块1、 防污染罩2、 真空罩6、 真空插板阀7、 真空换样杆8、 冷冻电镜样品杆9、制冷剂输入管10、制冷剂挥发管11、 换样杆 真空管12、 冷台真空阀门13、 冷台真空管14、 冷芯15、 三维位移台16、 柔性导热结构17、样品 台18、 样品杆头19和温度传感器20; [0010] 所述的冷台底座模块1上表面设置真空罩6, 形成真空腔室, 冷台底座模块1 为中 空, 其侧壁连通制冷剂输入管10和制冷剂挥发管11, 冷芯15安装于冷台底座模块1上表面中 部, 冷芯15下端在冷台底座模块1内部, 上端设有三维位移台 16, 温度传感器20安装在三维 位移台16侧面, 样品台18安装于三维位移台16 上, 样品台18与冷芯15通过覆盖柔性导热结 构17连接, 样品杆头19放置在样品台18上, 真空换样杆8与真空罩6侧壁连接, 真空换样杆8 为中空, 真空插板阀7和换样杆真空管12位于真空换样杆8侧面, 冷台真空阀门13和冷台真 空管 14与制冷剂挥发管11连接; [0011] 其中真空腔室为样品提供真空环境; 三维位移台16用以移动样品和实现聚焦; 冷 芯15为样品提供超低温的制冷源; 柔性导热结构(17)用以将冷芯(15) 的温度传导到样品 台(18) ; 真空换样杆8为样品提供真空下的换样机构; 温度传感器20为监测三维位移台的实 时温度。作为优选, 所述的光源系统包括照明器 21、 二向色镜22、 光学窗口4、 显微物镜支撑 筒5和显微物镜3, 显微物镜3通过显微物镜支撑筒5固定在真空罩6内, 真空罩6顶端开设光 学窗口4, 照明器 21发出的光通过二向色镜22、 光学窗口4, 经显微物镜3投射在样品上, [0012] 作为优选, 所述的显微成像系统包括显微物镜3、光学窗口4、二向色镜22、 聚焦透 镜23和相机24。样品激发的荧光或者返回的光经显微物镜3收集, 透过光学窗口4, 经二向色 镜22反射和聚焦透镜23聚焦成像在相机24上。 [0013] 与现有技术相比本实用新型的优点在于: [0014] 将显微物镜内置, 降低了对显微物镜工作距离的要求, 有效了提高了可用显微物 镜的数值孔径, 显著提高了显微成像的分辨率; [0015] 采用样品台移动而冷台不动的模式, 降低了冷台整体移动带来的机械不稳定性, 降低了机械漂移和振动带来的误差, 提高了成像质量; [0016] 将冷芯和样品台进行柔性导热连接, 保证了样品台可三维移动的同时, 实现了高 效的制冷。 [0017] 利用真空换样杆机构实现了冷冻样品的上样、换样, 并且实现了样品和换样杆脱 离, 样品单独留在冷台内成像, 显著提高了成像的机械稳定性和成像质量。 附图说明 [0018] 图1为本实用新型实施例超低温可换样显微成像系统的整体示意图; [0019] 图2为本实用新型实施例超低温可换样显微成像系统的俯视示意图; [0020] 图3为本实用新型实施例中冷芯与样品台连接的示意图; [0021] 图4为本实用新型实施例超低温可换样显微成像系统得到的单分子荧光信号图 像; 4 CN 210571958 U 说 明 书 3/4 页 [0022] 附图标记说明 [0023] 图中: 1-冷台底座模块; 2-防污染罩; 3-显微物镜; 4-光学窗口 ; 5-显微物镜支撑 筒; 6-真空罩; 7-真空插板阀; 8-真空换样杆; 9-冷冻电镜样品杆; 10- 制冷剂输入管; 11-制 冷剂挥发管; 12-换样杆真空管; 13-冷台真空阀门; 14-冷台真空管; 15-冷芯; 16-三维位移 台; 17-柔性导热结构; 18-样品台; 19-样品杆头; 20-温度传感器; 21-照明器; 22-二向色镜; 23-聚焦透镜; 24-相机。 具体实施方式 [0024] 为使本实用新型的目的、 技术方案及优点更加清楚明白 , 以下根据附图并列举实 施例, 对本实用新型做进一步详细说明。 [0025] 一种超低温可换样显微成像系统, 包括光源系统、显微成像系统和真空可换样冷 台系统; 其中光源系统用于提供激发荧光或者明场照明等所需要的光源, 显微成像系统用 于接收荧光信号或者明场信号等进行成像, 真空可换样冷台系统用于为样品提供超低温真 空环境和作为显微物镜的承载体。所述的光源系统为多路耦合光源; 所述的显微成像系统 的显微物镜放置于真空可换样冷台系统内。 [0026] 如图1、 2所示, 所述的真空可换样冷台系统包括冷台底座模块1、 防污染罩 2、 真空 罩6、 真空插板阀7、 真空换样杆8、 冷冻电镜样品杆9、制冷剂输入管 10、制冷剂挥发管11、 换 样杆真空管12、 冷台真空阀门13、 冷台真空管14、 冷芯15、 三维位移台16、 柔性导热结构17、 样品台18、 样品杆头19和温度传感器 20; [0027] 所述的冷台底座模块1上表面设置真空罩6, 形成真空腔室, 冷台底座模块1 为中 空, 其侧壁连通制冷剂输入管10和制冷剂挥发管11, 冷芯15安装于冷台底座模块1上表面中 部, 冷芯15下端在冷台底座模块1内部, 上端设有三维位移台 16, 温度传感器20安装在三维 位移台16侧面, 样品台18安装于三维位移台16 上, 样品台18与冷芯15通过覆盖柔性导热结 构17连接, 样品杆头19放置在样品台18上, 真空换样杆8与真空罩6侧壁连接, 真空换样杆8 为中空, 真空插板阀7和换样杆真空管12位于真空换样杆8侧面, 冷台真空阀门13和冷台真 空管 14与制冷剂挥发管11连接; [0028] 其中真空腔室为样品提供真空环境; 三维位移台16用以移动样品和实现聚焦; 冷 芯15为样品提供超低温的制冷源; 真空换样杆8为样品提供真空下的换样机构; 温度传感器 20为监测三维位移台的实时温度。作为优选, 所述的光源系统包括照明器21、二向色镜22、 光学窗口4、 显微物镜支撑筒5和显微物镜3, 显微物镜3通过显微物镜支撑筒5固定在真空罩 6内, 真空罩6顶端开设光学窗口 4, 照明器21发出的光通过二向色镜22、 光学窗口4, 经显微 物镜3投射在样品上; [0029] 所述的显微成像系统包括显微物镜3、 光学窗口4、二向色镜22、 聚焦透镜 23和相 机24。样品激发的荧光或者返回的光经显微物镜3收集, 透过光学窗口4, 经二向色镜22反射 和聚焦透镜23聚焦成像在相机24上。 [0030] 一种超低温可换样显微成像系统, 在低温下进行换样成像按照如下步骤进行操 作: [0031] 安装显微物镜3到显微物镜5支撑筒, 样品台18放置在三维位移台16上, 将真空罩6 与冷台底座模块1连接。 关闭真空插板阀7, 打开冷台真空阀门13, 外部真空泵通过换样杆真 5 CN 210571958 U 说 明 书 4/4 页 空管12和冷台真空管14对真空腔室进行抽真空, 直到真空达到规定值(10-3mbar以下)。 [0032] 液氮或液氦通过制冷剂输入管10输入冷台内部, 将冷芯15降温, 再通过制冷剂挥 发管11挥发到空气中。柔性导热结构17将冷芯15的温度传导到样品台 18, 温度传感器20记 录样品台18的实时温度, 最终样品台18温度达到平衡(液氮制冷达到-170℃以下, 液氦制冷 达到-250℃以下)。 [0033] 将安装有样品的冷冻电镜样品杆9插入真空换样杆8前端实现滑动密封, 然后通过 -3 换样杆真空管12抽真空, 当真空换样杆内真空度达到10 mbar后, 打开真空插板阀7, 缓慢将 冷冻电镜样品杆9送入真空腔中样品台18上方, 然后将样品杆头19顶出, 配合三维位移台16 的移动, 使样品杆头19落在样品台上, 并通过内置磁铁与样品台固定。然后将样品杆9抽回 真空换样杆8前端, 关闭真空插板阀7, 关闭外部真空泵并向真空换样杆8内注入氮气, 待气 压平衡后抽出冷冻样品杆9, 即可对留在真空冷台内的样品进行显微成像。 [0034] 照明器21发出的光通过二向色镜22、 光学窗口4, 经显微物镜3投射在样品上, 对样 品进行激发或照明。样品激发的荧光或者返回的光经显微物镜3收集, 通过二向色镜22反射 和聚焦透镜23聚焦成像在相机24上。 [0035] 一种超低温可换样显微成像系统 , 在常温下进行换样成像按照如下步骤进行操 作: [0036] 固定样品在样品台18上, 安装显微物镜3到显微物镜5支撑筒, 将真空罩 6与冷台 底座模块1连接。 关闭真空插板阀7, 打开冷台真空阀门13, 外部真空泵通过换样杆真空管12 和冷台真空管14对真空腔室进行抽真空, 直到真空达到规定值(10-3mbar以下)。 [0037] 液氮或液氦通过制冷剂输入管10输入冷台内部, 将冷芯15降温, 再通过制冷剂挥 发管11挥发到空气中。柔性导热结构17将冷芯15的温度传导到样品台 18, 温度传感器20记 录样品台18的实时温度, 最终样品台18温度达到平衡(液氮制冷达到-170℃以下, 液氦制冷 达到-250℃以下)。待温度稳定后, 即可进行显微成像。 [0038] 照明器21发出的光通过二向色镜22、 光学窗口4, 经显微物镜3投射在样品上, 对样 品进行激发或照明。样品激发的荧光或者返回的光经显微物镜3收集, 通过二向色镜22反射 和聚焦透镜23聚焦成像在相机24上。 [0039] 本领域的普通技术人员将会意识到, 这里所述的实施例是为了帮助读者理解本实 用新型的实施方法, 应被理解为本实用新型的保护范围并不局限于这样的特别陈述和实施 例。本领域的普通技术人员可以根据本实用新型公开的这些技术启示做出各种不脱离本实 用新型实质的其它各种具体变形和组合, 这些变形和组合仍然在本实用新型的保护范围 内。 6 CN 210571958 U 说 明 书 图1 图2 7 附 图 1/2 页 CN 210571958 U 说 明 书 图3 图4 8 附 图 2/2 页

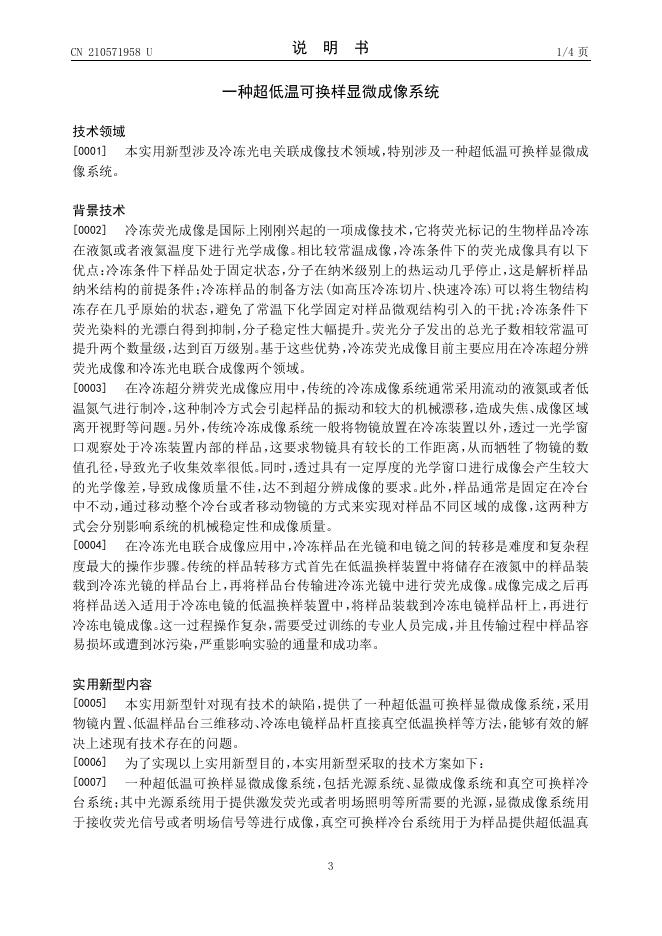
一种超低温可换样显微成像系统.pdf




