501003公主岭市植检植保站2022年部门预算信息公开.pdf
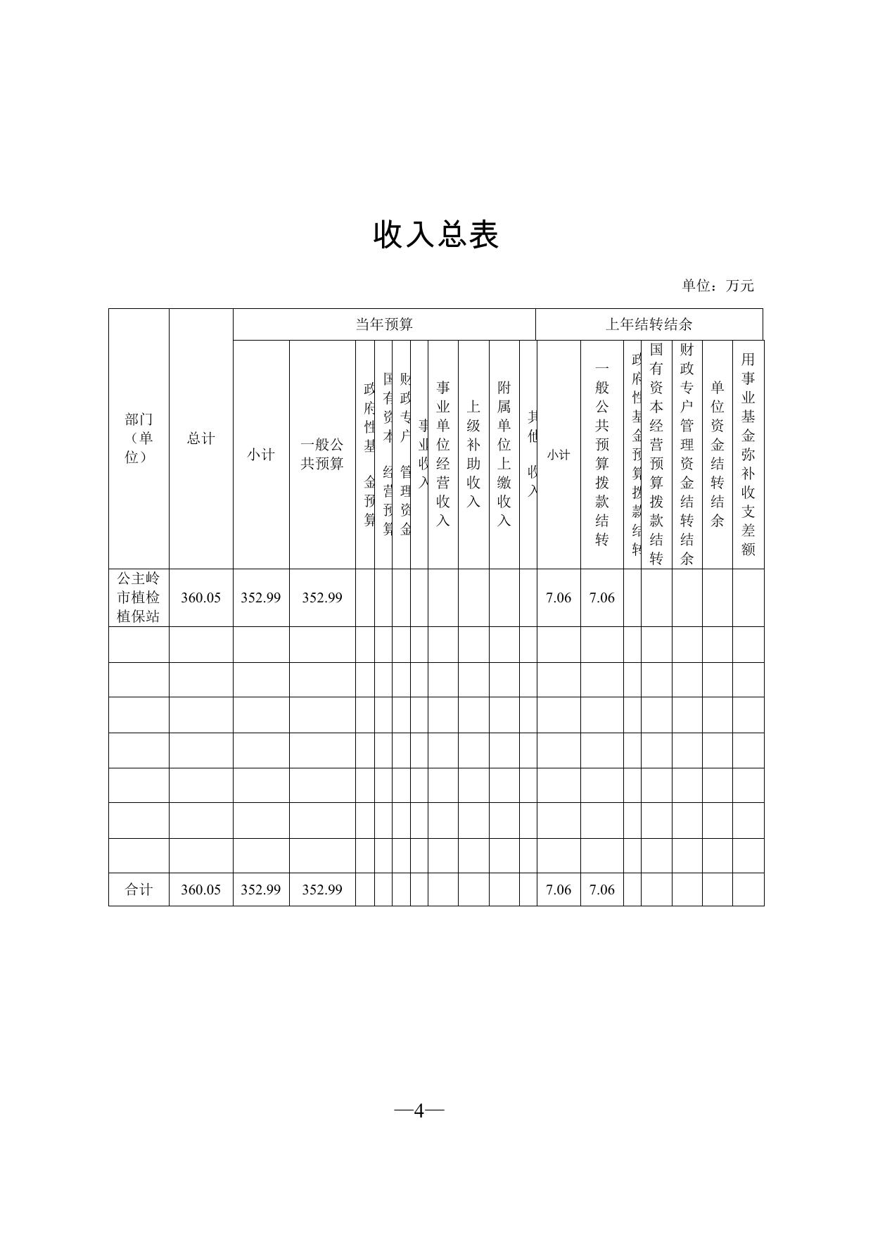
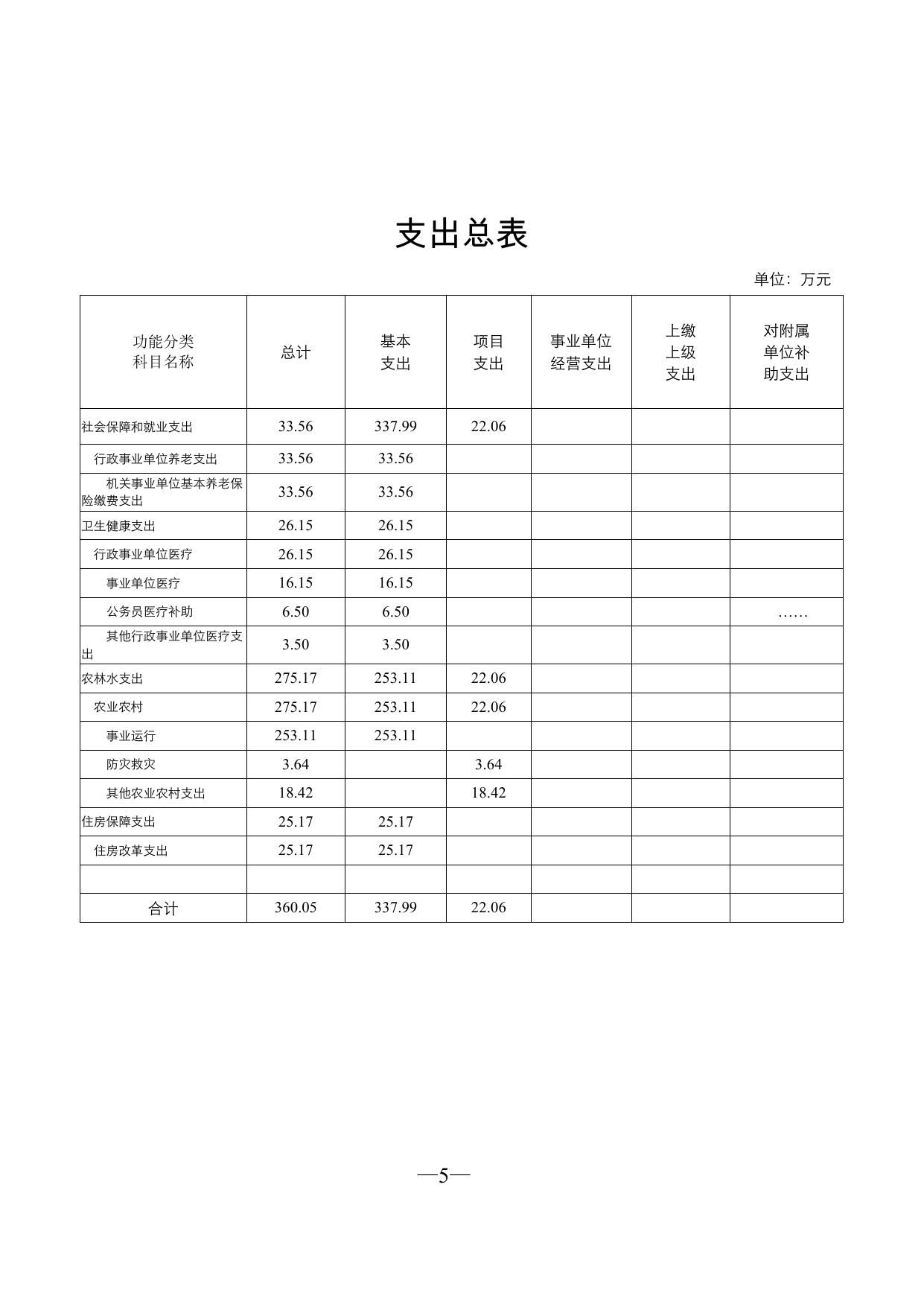
附件 1: 公主岭市植检植保站 2022 年部门预算 二〇二二年六月二十一日 目 第一部分 录 部门概况 一、主要职能 二、机构设置 第二部分 预算表格 一、收支总表 二、收入总表 三、支出总表 四、财政拨款收支总表 五、一般公共预算支出表 六、一般公共预算基本支出表 七、一般公共预算“三公”经费支出表 八、政府性基金预算支出表 九、国有资本经营预算支出表 十、项目支出表 十一、项目支出绩效目标表 第三部分 情况说明 第四部分 名词解释 —1— 第一部分 部门概况 一、主要职能 公主岭市植检植保站由综合科、防治科、生防科、测报科 组成。 各科室的主要职责是: (一)综合科 保证前勤物资供应,负责党务人事工作、财务管理,安全 保卫、安排好全站其他事宜。 (二)防治科 对全市农业病虫害预防、防治、实验示范。 (三)生防科 对全市农业实行生物防治水稻和玉米的二化螟,赤眼蜂防 治玉米螟。 (四) 测报科 对全市农业病虫害趋势进行预报、分析、调查、实验。 二、机构设置 根据上述职责,公主岭市植检植保站下设 4 个机构,分别 为综合科、防治科、生防科、测报科组成。 —2— 第二部分 预算表格 收支总表 单位:万元 项 目 一、财政拨款收入 一般公共预算拨 款收入 政府性基金预算 拨款收入 国有资本经营预 算拨款收入 二、财政专户管理 资金收入 收 入 支 2022 年预 算数 当年预算 上年结转 360.05 352.99 7.06 一、一般公共 服务 360.05 352.99 7.06 二、外交支出 项 目 出 2022 年预 算数 当年预算 33.56 33.56 26.15 26.15 上年结转 三、国防支出 四、社会保障 和就业支出 五、卫生健康 支出 三、单位资金收入 六、农林水 支出 275.17 268.11 事业收入 六、住房保障 支出 25.17 25.17 360.05 360.05 360.05 360.05 7.06 事业单位经营收 入 上级补助收入 附属单位上缴收 入 其他收入 本年收入 合计 360.05 352.99 7.06 360.05 352.99 7.06 财政拨款结转 本年支出 合计 结转下年 支出 其他收入结转结 余 收入总计 —3— 支出总计 7.06 收入总表 单位:万元 当年预算 部门 (单 位) 总计 小计 一般公 共预算 国财 事 政 有政 业 府 资专 事单 性 本户 业位 基 收经 经管 金 入营 营理 预 收 预资 算 入 算金 上年结转结余 上 级 补 助 收 入 附 属 单 位 上 缴 收 入 小计 一 般 公 共 预 算 拨 款 结 转 其 他 收 入 公主岭 市植检 植保站 360.05 352.99 352.99 7.06 7.06 合计 360.05 352.99 352.99 7.06 7.06 —4— 国 政 有 府 资 性 本 基 经 金 营 预 预 算 算 拨 拨 款 款 结 结 转 转 财 政 专 户 管 理 资 金 结 转 结 余 单 位 资 金 结 转 结 余 用 事 业 基 金 弥 补 收 支 差 额 支出总表 单位:万元 功能分类 科目名称 总计 基本 支出 项目 支出 社会保障和就业支出 33.56 337.99 22.06 行政事业单位养老支出 33.56 33.56 机关事业单位基本养老保 险缴费支出 33.56 33.56 卫生健康支出 26.15 26.15 行政事业单位医疗 26.15 26.15 事业单位医疗 16.15 16.15 公务员医疗补助 6.50 6.50 出 3.50 3.50 农林水支出 275.17 253.11 22.06 农业农村 275.17 253.11 22.06 事业运行 253.11 253.11 防灾救灾 3.64 3.64 其他农业农村支出 18.42 18.42 其他行政事业单位医疗支 住房保障支出 住房改革支出 合计 事业单位 经营支出 上缴 上级 支出 对附属 单位补 助支出 …… 25.17 25.17 25.17 25.17 360.05 337.99 —5— 22.06 财政拨款收支预算表 单位:万元 收 入 支 一般公共预算 目 2022 年 预算数 当年 预算 上 年 结 转 一、本年收入 360.05 352.99 7.06 一、一般公共服务 360.05 352.99 7.06 二、外交支出 项 一般公共预算 拨款 政府性基金预 算拨款 国有资本经营 预算拨款 本年收入合计 出 项 目 2022 年 预算数 当年预 算 上年 结转 三、国防支出 360.05 352.99 7.06 财政拨款结转 四、社会保障和就 业支出 33.56 33.56 五、卫生健康支出 26.15 26.15 六、农林水支出 275.17 268.11 七、住房保障支出 25.17 25.17 本年支出合计 360.05 360.05 360.05 352.99 7.06 7.06 结转下年 一般公共预算拨 款 政府性基金预算 拨款 国有资本经营预 算拨款 收入总计 360.05 352.99 7.06 支出总计 —6— 7.06 政府性基金 预算 当 年 上年 预 结转 算 一般公共预算支出表 单位:万元 基本支出 功能分类 科目名称 社会保障和就业支出 行政事业单位养老支出 总计 合计 360.05 人员经费 公用经费 项目 支出 360.05 33.56 33.56 机关事业单位基本养老保险缴 费支出 33.56 33.56 卫生健康支出 33.56 33.56 行政事业单位医疗 26.15 26.15 事业单位医疗 26.15 26.15 公务员医疗补助 16.15 16.15 其他行政事业单位医疗支出 6.50 6.50 农林水支出 275.17 253.11 220.85 32.26 22.06 农业农村 275.17 253.11 220.85 32.26 22.06 事业运行 253.11 253.11 220.85 32.26 防灾救灾 3.64 3.64 其他农业农村支出 18.42 18.42 住房保障支出 25.17 25.17 住房改革支出 25.17 25.17 住房公积金 25.17 25.17 360.05 337.99 合计 —7— 305.73 32.26 22.06 一般公共预算基本支出表 单位:万元 经济分类科目 合计 人员经费 一、工资福利支出 305.73 305.73 基本工资 134.38 134.38 奖金 11.20 11.20 绩效工资 72.26 72.26 机关事业单位基本养老保险缴费 33.56 33.56 职工基本医疗保险缴费 16.15 16.15 公务员医疗补助缴费 6.50 6.50 其他社会保障缴费 6.51 6.51 住房公积金 25.17 25.17 商品和服务支出 32.26 32.26 1.20 1.20 0.20 0.20 0.80 0.80 0.80 0.80 4.00 4.00 3.03 3.03 劳务费 6.96 6.96 委托业务费 1.20 1.20 工会经费 4.03 4.03 福利费 5.04 5.04 其他商品和服务支出 5.00 5.00 办公费 水费 电费 邮电费 取暖费 培训费 —8— 公用经费 一般公共预算“三公”经费支出表 单位:万元 项 目 合 计 2022 年预算数 1、因公出国(境)费用 2、公务接待费 3、公务用车费 其中:(1)公务用车运行维护费 (2)公务用车购置 —9— 当年预算 上年结转 政府性基金预算支出表 单位:万元 功能分类 科目名称 合计 合计 —10— 基本支出 项目支出 国有资本经营预算支出表 单位:万元 功能分类 科目名称 合计 合计 —11— 基本支出 项目支出 项目支出表 单位:万元 项目名称 类型 一级 项目 二级项目 本年财政拨款 项目 单位 合计 22.06 2021 年省级 乡村振兴专 项(农业防灾 乡村振兴(农 减灾)草贪等 业防灾减灾) 重大病虫害 项目资金 防控项目运 行经费 植检植保站 维修房屋资 金 专项 业务 支出 合计 病虫 害控 制 2022 年农作 物重大病虫 害监测与防 控项目经费 公主岭 市植检 植保站 公主岭 市植检 植保站 公主岭 市植检 植保站 公主岭 市植检 植保站 一般公 共预算 15.00 政 府 性 基 金 预 算 财政拨款结转 国 有 资 本 经 营 预 算 一般 公共 预算 算算 7.06 7.06 7.06 7.06 7.06 3.32 3.32 3.64 3.64 0.10 0.10 15.00 15.00 15.00 15.00 15.00 15.00 —12— 财 政国 政 府有 专 单 性资 户 位 本 资 基经 管 金 金营 理 资 预预 金 公主岭市植检植保站 2022 年项目支出绩效目标表 项目名称 2022 年农作物重大病虫害监测与防控项目经费 项目级次 二级项目 主管部门及编码 公主岭市农业农村局-501 项目资金(万 元) 年度绩效 目标 年度资金总额 15.00 其中:财政拨款 15.00 其他资金 0.00 在 2020 年支持农区蝗虫、水稻重大病虫疫情等防控,重发区域病虫疫情得到有效控制,不出现大面积绝收成灾,有力保 障粮食安全和农业丰收。 一级指标 二级指标 数量指标 三级指标 指标值 病虫害调查次数 >=100 次 草地贪夜蛾监测乡镇数量 >=24 个 绿色防控统防统治次数 >=8 次 能够科学研判病虫害判断率 >=85% 草地贪夜蛾监测率 =100% 绿色防控统防统治项目服务率 >=90% 病虫害调查每次成本 =500 元 绩效指标 产出指标 质量指标 成本指标 —13— 第三部分 情况说明 一、2022 年收支预算总体情况 按照综合预算的原则,所有收入和支出全部纳入部门预算 管理。收入包括:一般公共预算拨款收入、政府性基金预算拨 款收入、国有资本经营预算拨款收入、财政专户管理资金收入、 事业收入、上级补助收入、附属单位上缴收入、事业单位经营 收入、其他收入、用事业基金弥补收支差额、上年结转结余等; 支出包括:一般公共服务支出、教育支出、科学技术支出、文 化旅游体育与传媒支出、社会保障和就业支出、农林水支出、 住房保障支出、结转下年支出等。2022 年收支总预算 360.05 万 元,其中:当年预算 352.99 万元;上年结转 7.06 万元。2022 年当年预算比 2021 年预算增加 42.85 万元,主要原因是人员经 费增加。 二、2022 年收入预算情况 2022 年收入预算 360.05 万元,其中:本年收入 352.99 万元, 占 98.04%;上年结转 7.06 万元,占 1.96%。本年收入中,一般 公共预算拨款收入 352.99 万元,占 100%。上年结转中,一般 公共预算拨款结转 7.06 万元,占 100%。 三、2022 年支出预算情况 2022 年支出预算 360.05 万元,其中:基本支出 337.99 万元, —14— 占 93.87%;项目支出 22.06 万元,占 6.13%。 四、2022 年财政拨款收支预算情况 2022 年财政拨款收支总预算 360.05 万元,其中:本年收入 352.99 万元,上年结转 7.06 万元。支出包括:社会保障和就业 支出 33.56 万元,卫生健康支出 26.15 万元,农林水支出 275.17 万元,住房保障支出 25.17 万元。 五、2022 年一般公共预算支出情况 2022 年一般公共预算拨款 360.05 万元,其中:基本支出 337.99 万元,占___%;项目支出 22.06 万元,占___%。基本支 出中,人员经费 305.73 万元,占____%;公用经费 32.26 万元, 占___%。 社会保障和就业(类)支出 33.56 万元,占 9.32%,主要用于 人员养老保险支出。 卫生健康(类)支出 26.15 万元,占 7.26%,主要用于人员医 疗保险支出。 农林水支出(类)支出 275.17 万元,占 76.43%,主要用于农 业农村防灾减灾支出。 住房保障(类)支出 25.17 万元,占 6.99%,主要用于人员公 积金支出。 —15— 六、2022 年一般公共预算基本支出情况 2022 年一般公共预算基本支出 337.99 万元,其中:人员经 费 305.73 万元,主要包括:基本工资、津贴补贴、奖金、社会 保障缴费、其他工资福利支出、离休费、退休费、抚恤金、生 活补助、助学金、住房公积金、采暖补贴、其他对个人和家庭 的补助支出。 公用经费 32.26 万元,主要包括:办公费、印刷费、水费、 电费、邮电费、取暖费、物业管理费、差旅费、维修(护)费、 会议费、培训费、工会经费、福利费、公务用车运行维护费、 其他交通补助、其他商品和服务支出。 七、2022 年一般公共预算财政拨款“三公”经费情况 本部门无一般公共预算拨款。 —16— 八、2022 年政府性基金预算支出情况 本部门无政府性基金预算拨款。 九、2022 年国有资本经营预算支出情况 本部门无国有资本经营预算拨款。 十、其他重要事项的说明情况 本部门无其他需要说明的事项。 —17— 第四部分 名词解释 (一)一般公共预算拨款收入:指市级财政通过当年一般 公共预算拨付的资金。 (二)政府性基金预算拨款收入:指市级财政通过当年政 府性基金预算拨付的资金。 (三)国有资本经营预算拨款收入:指市级财政通过当年 国有资本经营预算拨付的资金。 (四)财政专户管理资金收入:指未纳入预算并实行财政 专户管理的资金收入。 (五)事业收入:指事业单位开展专业业务活动及辅助活 动所取得的收入。 (六)上级补助收入:指预算单位从主管部门或上级单位 取得的非财政拨款补助收入。 (七)附属单位上缴收入:指本单位所属下级单位(包含 独立核算和非独立核算的,相关支出纳入和未纳入部门预算的 下级单位)上缴给本单位的全部收入(包括下级事业单位上缴 的事业收入、其他收入和下级企业单位上缴的利润等)。 (八)事业单位经营收入:指事业单位在专业业务活动及 其辅助活动之外开展非独立核算经营活动取得的收入。 (九)其他收入:指除上述“一般公共预算拨款收入”、“政 —18— 府性基金预算拨款收入”、“事业收入”、“事业单位经营收入” 等以外的收入。 (十)用事业基金弥补收支差额:指事业单位在预计当年 的“一般公共预算拨款收入”、 “政府性基金预算拨款收入”、“事 业收入”、“事业单位经营收入”、“其他收入”不足以安排当年支 出的情况下,使用以前年度积累的事业基金(事业单位当年收 支相抵后按国家规定提取、用于弥补以后年度收支差额的基金) 弥补本年度收支缺口的资金。 (十一)上年结转:指以前年度尚未完成、结转到本年仍 按原规定用途继续使用的资金。 (十二)结转下年:指以前年度预算安排、因客观条件发 生变化无法按原计划实施,需延迟到以后年度按原规定用途继 续使用的资金。 (十三)基本支出:指为保障机构正常运转、完成日常工 作任务而发生的人员支出和公用支出。 (十四)项目支出:指在基本支出之外为完成特定行政任 务和事业发展目标所发生的支出。 (十五)上缴上级支出:指附属单位上缴上级的支出。 (十六)事业单位经营支出:指事业单位在专业业务活动 及其辅助活动之外开展非独立核算经营活动发生的支出。 (十七)对附属单位补助支出:指对附属单位补助发生的 支出。 —19— (十八)“三公”经费:纳入财政预决算管理的“三公”经费, 是指部门用财政拨款安排的因公出国(境)费、公务用车购置 及运行费和公务接待费。其中,因公出国(境)费反映单位公 务出国(境)费的国际旅游、国外城市间交通费、住宿费、伙 食费、培训费、公杂费等支出;公务用车购置及运行费反映单 位公务用车车辆购置支出(含车辆购置税)及租用费、燃料费、 维修费、过路过桥费、保险费、安全奖励费用等支出;公务接 待费反映单位按规定开支的各类公务接待(含外宾接待)支出。 (十九)机关运行经费:为保障行政单位(包括参照公务 员法管理的事业单位)运行用于购买货物和服务的各项资金, 包括办公及印刷费、邮电费、差旅费、会议费、福利费、日常 维修费、专用材料及一般设备购置费、办公用房水电费、办公 用房取暖费、办公用房物业管理费、公务用车运行维护费以及 其他费用。 (二十)项目支出绩效目标:项目支出绩效目标是指部门 预算安排的项目支出在一定期限内预期达到的产出和效果。 —20—

501003公主岭市植检植保站2022年部门预算信息公开.pdf




