秦岭文库(kunmingchi.com)你想要的内容这里独有!

南瑞继保PCS-912型继电保护专用收发信机使用说明书

Damn couples28 页 0 B
南瑞继保PCS-912型继电保护专用收发信机使用说明书南瑞继保PCS-912型继电保护专用收发信机使用说明书南瑞继保PCS-912型继电保护专用收发信机使用说明书南瑞继保PCS-912型继电保护专用收发信机使用说明书南瑞继保PCS-912型继电保护专用收发信机使用说明书

南瑞继保PCS-912型继电保护专用收发信机使用说明书

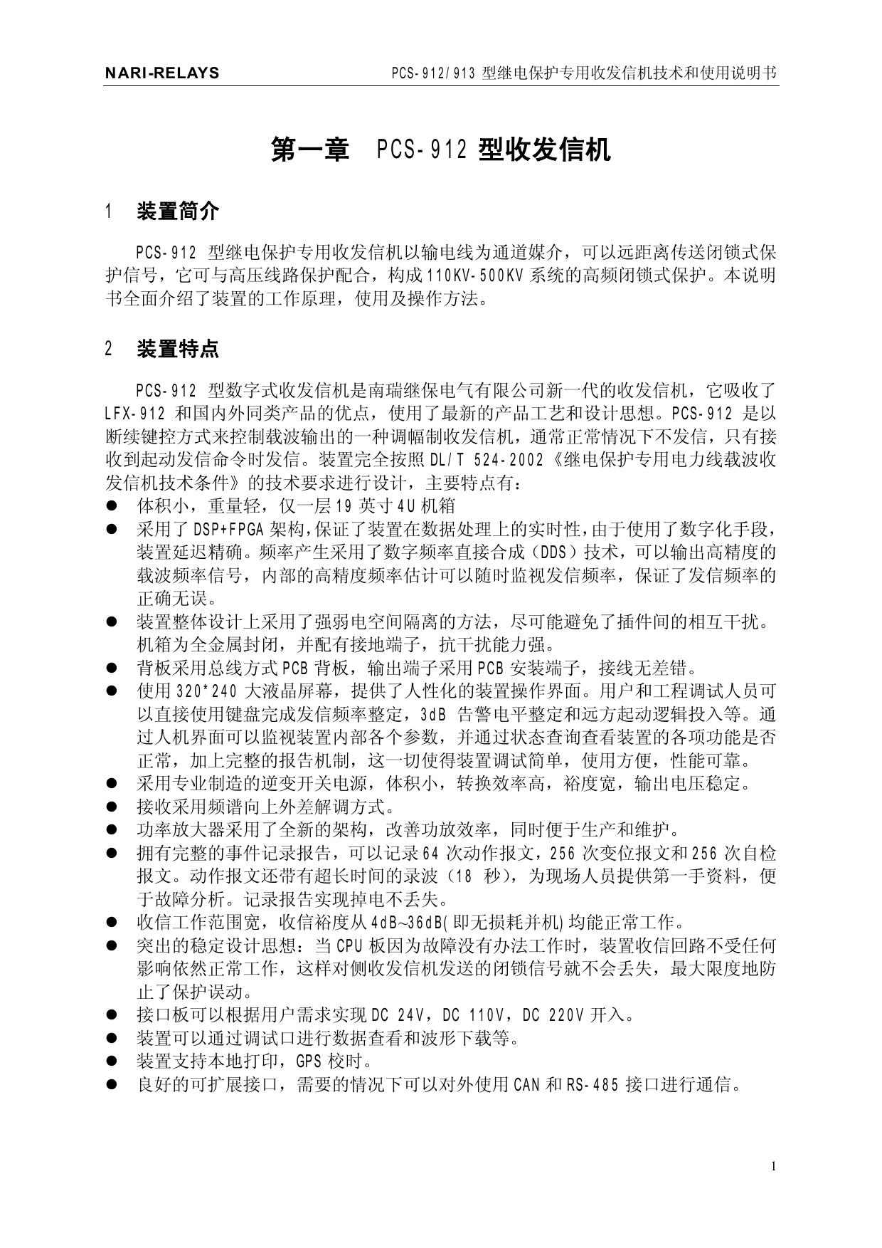
ZL_TXJK1101.0708 PCS-912/913 型 继电保护专用收发信机 技术和使用说明书 南瑞继保电气有限公司版权所有 V1.03 本说明书和产品今后可能会有小改动,请注意核对实际产品与说明书的版本是否相符。 更多产品信息,请访问互联网:http://www.nari-relays.com 目 第一章 录 PCS-912 型收发信机................................................................................................1 1 装置简介 ......................................................................................................................1 2 装置特点 ......................................................................................................................1 3 技术参数 ......................................................................................................................2 3.1 机械及环境参数 .........................................................................................................2 3.2 额定电气参数.............................................................................................................2 3.3 主要技术指标.............................................................................................................2 4 装置工作原理 ...............................................................................................................3 4.1 基本工作原理.............................................................................................................3 4.2 装置逻辑框图.............................................................................................................5 5 使用说明 ......................................................................................................................6 5.1 指示灯说明 ................................................................................................................6 5.2 液晶显示说明.............................................................................................................7 5.3 命令菜单使用说明.................................................................................................... 11 5.4 定值使用说明...........................................................................................................12 5.5 插件和接口配线说明 ................................................................................................14 6 现场使用及维护说明...................................................................................................18 6.1 主要电气参数仪器定检.............................................................................................18 6.2 通道试验和 3dB 告警整定 ........................................................................................19 6.3 装置运行说明...........................................................................................................20 6.4 运行和故障诊断 .......................................................................................................20 7 订货须知 ....................................................................................................................20 第二章 PCS-913 型旁路代用收发信机................................................................................21 附录一 电平的概念.............................................................................................................23 附录二 装置机械尺寸 .........................................................................................................24 NARI-RELAYS PCS-912/913 型继电保护专用收发信机技术和使用说明书 第一章 1 PCS-912 型收发信机 装置简介 PCS-912 型继电保护专用收发信机以输电线为通道媒介,可以远距离传送闭锁式保 护信号,它可与高压线路保护配合,构成 110KV-500KV 系统的高频闭锁式保护。本说明 书全面介绍了装置的工作原理,使用及操作方法。 2 装置特点 PCS-912 型数字式收发信机是南瑞继保电气有限公司新一代的收发信机,它吸收了 LFX-912 和国内外同类产品的优点,使用了最新的产品工艺和设计思想。PCS-912 是以 断续键控方式来控制载波输出的一种调幅制收发信机,通常正常情况下不发信,只有接 收到起动发信命令时发信。装置完全按照 DL/T 524-2002《继电保护专用电力线载波收 发信机技术条件》的技术要求进行设计,主要特点有: l 体积小,重量轻,仅一层 19 英寸 4U 机箱 l 采用了 DSP+FPGA 架构,保证了装置在数据处理上的实时性,由于使用了数字化手段, 装置延迟精确。频率产生采用了数字频率直接合成(DDS)技术,可以输出高精度的 载波频率信号,内部的高精度频率估计可以随时监视发信频率,保证了发信频率的 正确无误。 l 装置整体设计上采用了强弱电空间隔离的方法,尽可能避免了插件间的相互干扰。 机箱为全金属封闭,并配有接地端子,抗干扰能力强。 l 背板采用总线方式 PCB 背板,输出端子采用 PCB 安装端子,接线无差错。 l 使用 320*240 大液晶屏幕,提供了人性化的装置操作界面。用户和工程调试人员可 以直接使用键盘完成发信频率整定,3dB 告警电平整定和远方起动逻辑投入等。通 过人机界面可以监视装置内部各个参数,并通过状态查询查看装置的各项功能是否 正常,加上完整的报告机制,这一切使得装置调试简单,使用方便,性能可靠。 l 采用专业制造的逆变开关电源,体积小,转换效率高,裕度宽,输出电压稳定。 l 接收采用频谱向上外差解调方式。 l 功率放大器采用了全新的架构,改善功放效率,同时便于生产和维护。 l 拥有完整的事件记录报告,可以记录 64 次动作报文,256 次变位报文和 256 次自检 报文。动作报文还带有超长时间的录波(18 秒),为现场人员提供第一手资料,便 于故障分析。记录报告实现掉电不丢失。 l 收信工作范围宽,收信裕度从 4dB~36dB(即无损耗并机)均能正常工作。 l 突出的稳定设计思想:当 CPU 板因为故障没有办法工作时,装置收信回路不受任何 影响依然正常工作,这样对侧收发信机发送的闭锁信号就不会丢失,最大限度地防 止了保护误动。 l 接口板可以根据用户需求实现 DC 24V,DC 110V,DC 220V 开入。 l 装置可以通过调试口进行数据查看和波形下载等。 l 装置支持本地打印,GPS 校时。 l 良好的可扩展接口,需要的情况下可以对外使用 CAN 和 RS-485 接口进行通信。 1 NARI-RELAYS 3 PCS-912/913 型继电保护专用收发信机技术和使用说明书 技术参数 3.1 机械及环境参数 机箱结构尺寸:482mm﹡177mm﹡291mm 正常工作温度:0~40 0 C 极限工作温度:-10~50 0 C 贮存及运输: -40~70 0 C 相对湿度: 5%~95% 3.2 额定电气参数 装置电源:DC 90V ~ 260V 功放电源:DC 90V ~ 260V 3.3 主要技术指标 3.3.1 工作频率范围 40KHz~400KHz 3.3.2 中心工作频率 推荐使用(42+4n)KHz,n=0,1...89 3.3.3 发信频率误差 小于 10Hz 3.3.4 装置频率估计误差 频率估计误差小于 10Hz 3.3.5 占用带宽(B) 4KHz 3.3.6 允许并机间隔 同相: ≥ 3B 3.3.7 收信工作频带宽度 小于 1KHz 邻相: ≥ 0B 3.3.8 外线输入/输出阻抗和回波损耗 额定工作频率下的输入/输出阻抗:75 Ω 回波损耗:>10dB 3.3.9 停信状态下外线残余电平 小于-30dBv 3.3.10 发信电平、收信起动电平及回差电平 额定发信电平:40dBm/31dBv(10W) 收信起动电平:-5~+5 dBv 回差电平: < 1 dB 3.3.11 信号传输时间(背对背) 起动延时/返回延时(触点):2ms/4ms 3.3.12 装置功率损耗 停信时:< 30W 发信时:< 55W 2 NARI-RELAYS PCS-912/913 型继电保护专用收发信机技术和使用说明书 3.3.13 输出接点容量 收信继电器接点容量: l 触点容量:100W(max) l 切合电压:300V(max) l 切合电流:1A(max) 收信输出光耦:DC 24V/100mA 其它继电器接点容量: l 触点容量:150W/1250VA(max) l 切合电压:250V AC,30V DC(max) l 切合电流:5A(max) 3.3.14 绝缘试验 l 绝缘试验符合国标GB/T14598.3-93 6.0 的规定,绝缘电阻值不小于20MΩ。 l 冲击电压试验符合国标GB/T14598.3-93 8.0 的规定。 3.3.15 电磁兼容 l 装置符合国标GB/T 14598.9中规定严酷等级为III级的辐射电磁场干扰实验。 l 装置电源、装置开入开出和装置录波端子符合国标GB/T 14598.10规定严酷等级 为IV级的快速瞬变干扰试验。 l 装置符合国标GB/T 14598.14规定严酷等级为IV级的静电放电试验。 l 装置符合国标GB/T 14598.13规定严酷等级为III级的脉冲群干扰试验。 l 装置电源,装置高频通道符合国标GB/T 17626.6规定严酷等级为III级的射频场 感应的传导骚扰抗扰度试验。 l 装置电源符合国标GB/T 17626.5规定严酷等级为共模III级,差模IV级浪涌(冲 击)抗扰度实验。 l 装置高频通道口符合国标GB/T 17626.5规定严酷等级为共模IV级,差模IV级浪 涌(冲击)抗扰度实验。 4 装置工作原理 4.1 基本工作原理 PCS-912 型装置采用单频载波直接键控信号调制方式。与常规的闭锁式保护收发 信机一样,正常时通道中不传送任何信号。当电力系统出现故障时,由保护装置送 来起动或停止发信信号。装置的收信频率和发信频率相同,可以自发自收。PCS-912 主要由“CPU 板” (NR1142), “收信开出板” (NR1660), “功率放大板” (NR1661), “开入板” (NR1509), “滤波器板” (NR1662), “装置电源板” (NR1301)和“液晶面 板”(NR1851)七个插件构成。构成示意图如图 1 所示。 3 NARI-RELAYS PCS-912/913 型继电保护专用收发信机技术和使用说明书 开出 DC 110V/220V 液晶显示 电源 +5V DBG DC 110V/220V CPU板 开入 功放 FOdriver FL 开出 FO 收信 带通滤波器 信道 图 1 装置工作原理框图 正常运行时,装置不向通道发送高频信号。当系统出现故障时,保护装置起动 元件动作,送出“起动发信”空接点,该信号经“开入板”转换为装置内部高电平 送往“CPU 板”的 FPGA,FPGA 经过逻辑判断后送出“发送信号”命令和发信频率 “FOdriver”给“功率放大”插件。功放放大后的信号“FO”分为两路:一路经过 “滤波器”滤波后送至高频通道;另外一路到“收信板”完成自发自收。在与我公 司 900 系列保护装置配合时,保护装置不单独送来“停止发信”信号,该信号是通 过“起动发信”接点返回实现的。 “收信板”是解调信号的核心插件。当发信时,功放放大后的信号直接送往收 信板;当收信时,经滤波器滤波后的信号来到收信板进行解调。收信检测采用了外 差向上频谱搬移解调方式,即收信输入 FO 与本振信号 FL(=1M-FO)混频后,经 1MHz 窄带滤波器滤除其它频率分量,也就是检测回路只检测 1MHz 频率点有无信号。对 1MHz 滤波器滤波之后的信号进行放大检波,当检波后的信号高于设定的门槛值,则 判为收信成功,并驱动相应的收信接点开出。检波后的信号同时还送往“CPU 板” 供其采样,作为 3dB 告警、功率估计和收信裕度指示灯的依据。 与 900 系列保护装置配合时,本装置的远方起动试验逻辑不起作用。如果需要 进行日常通道交换信号试验,可以通过保护装置的通道试验回路来进行。当和收发 信机配合使用的保护装置没有远方起动试验逻辑时,可通过短接装置“开入板”相 应的“远方起动”端子,将试验逻辑投入;也可以通过操作液晶面板将试验逻辑投 入。 “CPU 板”主要完成装置自身实时检测,产生装置需要的发信频率 FO 和本振频 率 FL,实现高精度频率估计,完成对外通信接口的扩展,在对采集数据处理的基础 上形成完整的事件记录报告(包括动作报告、自检报告和变位报告)和通道录波, 控制液晶屏幕的显示。其中“CPU 板”上的 FPGA 独立完成所有的收发信机逻辑。 装置可以和本公司的 PC 端应用软件 DBG9000 实现无缝连接。通过应用软件 DBG9000,用户可以对装置进行信息查询和定值修改,以及录波波形下载打印等。 4 NARI-RELAYS PCS-912/913 型继电保护专用收发信机技术和使用说明书 4.2 装置逻辑框图 装置逻辑框图如图 2 所示。通道试验逻辑按照“四统一”高频保护收发信机逻 辑设计,这部分逻辑关系与其它国内常规的收发信机一样。在与无通道试验逻辑功 能的线路保护配合时,收发信机与保护交换的信号还有“NECH”、“TEST”、“STOP2” 和“STOP3”。 在与 900 系列线路保护配合时,“NECH”(远方起动)不能接入。此时,该信号 状态为“0”,将远方起动试验逻辑及“STOP2”和“STOP3”等输入信号闭锁。只有 “NECH”信号接入,状态为“1”时,通道试验等逻辑回路才能工作。该信号可由开 入板得到,也可以使用整定定值 “远方起动投入”得到。但与 900 系列保护配合时, 一定要注意“NECH”的状态不能为“1”,只有和其它类型的无通道试验逻辑的线路 保护配合时,才能为“1”。 TEST 200/0 0/5'' 10''/t TX 5/10 0/200 STOP2 0/200 NECH STOP3 RCV 160/0 START STOP1 图 2 装置逻辑框图 信号标识代表的意义为表 1: 表 1 逻辑框图信号标识 信号 意义 START OPT 的开入发信,发信的时候为 1,停信的时候为 0。和 900 系列保护配合的 时候,发信和停信都使用 START 实现。 STOP1 停信 1,停信时为 1,发信时为 0。与保护的“停止发信”触点相接。 STOP2 停信 2,与其它保护装置的“停信”触点相接。 STOP3 停信 3,与断路器位置继电器的触点相接。 NECH 远方起动,当为 1 时,远方起动逻辑投入;当为 0 时,远方起动逻辑退出。 TEST 远方起动试验,只有当 NECH=1 时,TEST=1,则开始进行远方通道试验。 RCV 收信,当通道上的电平大于起动电平值时,RCV=1,否则 RCV=0。 5 NARI-RELAYS 5 PCS-912/913 型继电保护专用收发信机技术和使用说明书 使用说明 5.1 指示灯说明 装置正面面板布置图如图 3 所示。 正 常 3 dB 告警 PCS-912 报 警 收信起动 数字式收发信机 起 信 +6 dB 收 信 +9 dB 停 信1 停 信2 +12 dB +15 dB 停 信3 +18 dB 监 +21 dB 频 图 3 装置正面面板布置图 指示灯定义如表 2: 表 2 指示灯定义表 灯名称 正常 报警 起信 收信 停信 1 停信 2 停信 3 监频 3dB 告警 颜色 绿色 红色 绿色 绿色 绿色 绿色 绿色 绿色 黄色 意义 收信起动 绿色 设定值“通道衰耗”为 X,则当装置运行时收信电平大于(-5+X)dBv 时 点亮,若小于(-5+X)dBv 则不亮。 +6dB +9dB +12dB +15dB +18dB +21dB 绿色 绿色 绿色 绿色 绿色 绿色 当通道信号大于“收信起动”电平 6dB 时,绿灯点亮,否则熄灭。 当通道信号大于“收信起动”电平 9dB 时,绿灯点亮,否则熄灭。 当通道信号大于“收信起动”电平 12dB 时,绿灯点亮,否则熄灭。 当通道信号大于“收信起动”电平 15dB 时,绿灯点亮,否则熄灭。 当通道信号大于“收信起动”电平 18dB 时,绿灯点亮,否则熄灭。 当通道信号大于“收信起动”电平 21dB 时,绿灯点亮,否则熄灭。 装置正常运行时点亮。 装置异常时点亮。 保护发信时点亮,且保持。 收信时点亮,且保持。 保护停信有开入时点亮,且保持。 其它保护停信时点亮,且保持。 位置停信时点亮,且保持。 发信频率,本振频率正常时点亮,不正常时出现闪烁或者熄灭。 设定值“3dB 跌落电平”为 X,定值“3dB 告警电平”为 Y,装置实际收信 电平为 Z,则 Z1 查看录波波形 发信: 远方起动: 通道试验: 停 信 1: 停 信 2: 停 信 3: 信号复归: 收信: 3dB告 警 : 装置异常: 1 0 0 0 0 0 0 1 0 0 图 5 动作报文界面 7 NARI-RELAYS PCS-912/913 型继电保护专用收发信机技术和使用说明书 报告中有一项光标所指的“查看录波波形”,当按“确定”键时,则进入通 道录波波形显示页面如图 6。 P 21dBv t -5dBv 发信 收信 (201ms ,-3dBv,0,1) 图 6 录波波形显示界面 动作报文产生的依据是收信状态由 0à1(上升沿触发)。当收信电平从 0 变 为 1 时,首先报文将记录这个时刻的所有变位状态信息如图 5 右边所示,同时 记录从这个时刻开始估计出来的发信频率,本地载频,收信频率值。记录此时 刻以前 100ms 的通道波形,发信状态,收信状态记录下来(采样间隔为 0.6ms), 和此时刻以后 18S 的通道波形,发信状态,收信状态。图 6 中(201ms,-3dBv,0,1) 表示从录波开始到竖线位置的相对时间为 201ms,竖线位置的通道功率电平为 -3dBv,发信状态为 0,收信状态为 1;由于录波时间超长,所以在查看波形的时 候屏幕数比较多,普通的方法查看会很困难。而对于用户而言,比较关心的是 发信和收信有变位的时刻,因此软件支持在波形查看时使用按键“+”和“-” 来实现发信收信变位时间点的切换。当然也可以使用“…”和“†”进行屏幕左 右微调,或者使用“‡”和 “ˆ”键来进行波形翻页。 l 自检报文 装置拥有自我检测功能,并能存储 256 个自检报告,报文格式如图 7,检测 范围包括: n 频率误差检测(包括发信频率和本地载频)。 n CPU 板 SRAM 出错检测。 n CPU 板 EEPROM 出错检测。 n CPU 板 FPGA 出错检测。 n CPU 板 SDRAM 出错检测。 n 功率放大器电源检测。 n 功率放大器放大回路检测。 n 收信回路检测。 n OPT 开入电源检测。 n 停电报文数据丢失检测。 n 3dB 电平跌落检测。 当装置运行过程中,硬件自检出错或者系统运行异常则立即产生自检报文, 当一个报文中有多个出错信息时,出错信息逐项显示。 8 NARI-RELAYS PCS-912/913 型继电保护专用收发信机技术和使用说明书 自检报文 NO.3 2006-6-10 12:37:41 433ms 1. 发 信 频 率 出 错 2. 本 振 频 率 出 错 3. 功 放 电 源 异 常 图 7 自检报文界面 l 变位报文 装置能存储 256 个变位报文,变位的信息如图 8 所示。图中的“收信:1=>0” 表示收信原来的状态为‘1’,现在变位为‘0’ ;而“远方起动: 1=>1”表示远 方起动原来的状态为‘1’,后来的状态还是为‘1’,即没有产生变位。 变位报文 NO.3 2006-6-10 12:37:41 433ms 发 收 远 方 通 道 停 信 停 信 停 信 装 置 信 号 3dB 装 置 信 信 起动 试验 1 2 3 动作 复归 告警 异常 : : : : : : : : : : : 0 1 1 0 0 0 0 1 0 0 0 => => => => => => => => => => => 0 0 1 0 0 0 0 0 0 0 0 图 8 变位报文界面 9 NARI-RELAYS PCS-912/913 型继电保护专用收发信机技术和使用说明书 l 通道交换试验 装置在主界面时,用户进行通道交换试验,试验结束后,液晶主界面自动切 换到通道交换试验界面,通道交换试验界面保持一段时间后再次切换到主界面 下。当装置不在主界面下时,通道交换试验结束后,液晶自动切换到通道交换 试验界面,并一直保持,除非用户对键盘进行操作。 通道交换试验界面主要包括通道交换结果信息、18S 内的通道录波波形、装 置发信录波波形、装置收信录波波形以及通道交换试验时间坐标轴。运行人员 完成通道交换试验后,只需要看通道交换结果信息就可以判断通道交换是否成 功,如不成功,可以通过通道交换试验界面所显示的信息找出原因。如图 9 中, 通道交换试验失败的原因是通道试验过程中产生了 3dB 告警。 警 告 : 通 道 试 验 失 败 , 3dB电 平 跌 落 通道 发 收 0 3 6 9 12 图 9 通道交换试验界面 10 15 ( S) NARI-RELAYS PCS-912/913 型继电保护专用收发信机技术和使用说明书 5.3 命令菜单使用说明 在主界面下,按‘‡’键可以进入主菜单,通过‘‡’ 、‘ˆ’、“确认”和“取消” 键选择子菜单。命令菜单采用如图 10 的树形目录结构。 1.发 信 频 率 估 计 值 2.收 信 频 率 估 计 值 3.本 振 频 率 估 计 值 1.保 护 测 量 4.信 道 功 率 估 计 值 1.起 信 5.收 信 电 平 值 2.收 信 6.录 波 电 平 值 3.停 信 1 2.状 态 信 息 4.停 信 2 1.发 信 频 率 整 定 2.3dB告 警 电 平 7.远 方 起 动 4.远 方 起 动 投 入 8.信 号 复 归 5.通 道 衰 减 损 耗 9.装 置 动 作 1.动 作 报 告 4.报 告 显 示 2.自 检 报 告 3.开 关 变 位 5.遥 控 命 令 10.装 置 异 常 11.3dB告 警 12.功 放 电 源 异 常 1.信 号 复 归 13.功 率 放 大 异 常 2.通 道 试 验 14.收 信 回 路 异 常 3.报 文 清 除 4.装 置 发 信 6.修 改 时 钟 6.通 道 实 验 3.3dB跌 落 电 平 3.定 值 整 定 主菜单 5.停 信 3 15.开 入 电 源 异 常 16.FPGA异 常 5.装 置 停 信 17.SDRAM异 常 1.装 置 名 称 18.SRAM异 常 2.装 置 型 号 19.EEPROM异 常 7.装 置 描 述 3.程 序 版 本 20.发 信 频 率 异 常 4.程 序 校 验 码 21.本 地 载 频 异 常 5.SUBQ管 理 序 号 6.CP U程 序 生 成 时 间 7.LCD程 序 生 成 时 间 1.打 印 口 校 验 方 式 8.装 置 参 数 2.打 印 口 波 特 率 9.报 告 打 印 图 10 装置菜单结构 11 NARI-RELAYS PCS-912/913 型继电保护专用收发信机技术和使用说明书 l 保护测量 实时直观地反映装置运行时的一些参数,以备调试或维护人员使用。包括发 信、收信和本振频率估计值,高频通道口功率估计值。收信电平值为收信回路 整流后的直流电平,录波电平值为线路滤波器滤波后再经过整流后的直流电平。 l 状态信息 主要包括了全部的开入和开出变位信息:当状态为‘1’时表明相应的开入 收到接点动作信号,开出的话则表示相应的开出接点继电器动作;当状态为‘0’ 时表明没有收到相应的开入接点动作信号,开出的话则表示相应接点继电器不 动作。同时菜单还包括了一些装置自我检测的状态信息:当检测状态为‘1’时, 则相应的检测项目不正常;为‘0’时检测项目正常。 本菜单可以使用‘+’,‘-’来实现翻页。 l 定值整定 为使装置正常运行需要整定的一些参数。 ‘+’和‘-’键改变定值的大小, “确认”键则选择是否保存修改后的定值。 l 报告显示 本菜单可以选择显示动作报告,自检报告还是开关变位报告。由于装置带有 掉电保持,所以不管断电与否均能记忆下保存过的报文信息。进入报文显示后 可以使用‘+’和‘-’键实现前后报文的查看。第一次进入报文显示页面时, 所显示的将是最新一次报文。 l 遥控命令 使用本菜单可以执行相应的命令。“信号复归”命令复归面板上带保持的信 号灯和带保持的继电器;“通道试验”命令的操作详见后面通道试验介绍;“报 文清除”命令清除装置所有的动作、变位和自检报文; “装置发信”命令强制装 置处于发信状态,便于调试人员调试装置; “装置停信”命令强制装置处于停信状态。 l 修改时钟 用来显示和修改当前时钟。 ‘+’、 ‘-’键用来修改相应的时间, “确认”键 下发修改命令,“取消”键放弃修改。 l 装置描述 显示装置自身相关信息。 l 装置参数 包括和本地打印机通信时需要配置的一些参数。修改方法和“定值整定”一 样。 l 报告打印 可以进行动作报告(包括录波波形)、自检报告、开关变位、定值清单、装 置描述和装置状态打印。在打印动作报告的时候,由于录波波形太长,所以用 户可以使用‘‡’、‘ˆ’或者‘+’、‘-’来选择不同时段的波形打印。 5.4 定值使用说明 定值是装置正常运行的基础,如果在使用过程中定值选取不当,虽然不会损坏 装置但会造成装置运行的不正常现象,所以在调试装置的时候务必先确定定值的设 置是正确无误的。本装置定值和装置参数分别如表 3。 12 NARI-RELAYS PCS-912/913 型继电保护专用收发信机技术和使用说明书 表 3 装置定值和装置参数 序号 1 2 3 4 5 6 7 定值名称 发信频率 3dB 告警电平 3dB 跌落电平 通道衰减损耗 远方起动投入 打印口校验方式 打印口波特率 定值范围 42~400(KHz) 0.00~31.00(dBv) 3~6(dBv) 0,3,6,10,14(dB) 0,1 0(无),1(偶),2(奇) 4800,9600,19200,38400,57600 整定值 5.4.1 发信频率 这是装置发信时工作的频率。如发信频率整定为 200KHz 时,则当发信时,通道 口处有 200KHz 的正弦波发出。在整定此定值时,一定要注意和滤波器插件的中心频 率一致,否则会出现发信时通道口无信号输出的情况。 5.4.2 3dB 告警电平和 3dB 跌落电平 这两个定值共同决定了 3dB 告警的产生方法。设定值 3dB 告警电平为 X,3dB 跌 落电平为 Y,而通道收信电平为 Z,则当 Z81%。 具有优良的抗干扰性能。符合 GB17626 的相关要求。 表 7 电源板端子定义 端子序号 含义 1,2 (1,2)闭锁继电器接点 1,当装置正常运行时,接点常开 ;当装置运行不正 常时或掉电时接点常闭。 1,3 (1,3)报警继电器接点 1,装置正常运行时常开;当收信电平长时间 3dB 跌落、 功放电源不正常、功放放大回路不正常、收信回路不正常、开入电压丢失或 者装置频率异常的情况下闭合。 4,5 (4,5)闭锁继电器接点 2,意义同(1,2)。 4,6 (4,6)报警继电器接点 2,意义同(1,3)。 7,8 (7) 24V 正输出,(8)24V 负,可以作为开入电压使用。 10,11 (10)输入直流电源 110V 或者 220V 正,(11)输入直流电源 110V 或者 220V 负。 12 大地,和装置机壳相接。 小面板指示灯分别代表: l 5V 绿灯亮,表示装置 5V 供电正常。 l BJ 黄灯亮,表示装置 5V 供电异常。 l BJJ 红灯亮,表示装置处于报警状态。 l BSJ 红灯亮,表示装置处于闭锁状态。 5.5.2 CPU 板 NR1142 CPU 板 DSP+FPGA 的架构为装置提供了强大的数据处理能力和今后良好的可扩展 性。CPU 板对外提供打印口和对时口。打印口相关设置在菜单的“装置参数”中进 行;对时口采用 RS-485 接口,支持多种对时方式,包括标准 IRIG-B000 时间码、秒 脉冲(PPS)和分脉冲(PPM),根据外部对时信号装置自己能够识别不同的对时方式, 用户不用对装置进行设定。 表 8 CPU 板端子定义 端子序号 3,4 5 9,10 含义 3 为装置打印忙接收口,4 为装置打印发送口 装置打印口地 9 为 GPS RS-485 对时口 A,10 为 RS-485 对时口 B 11 RS-485 对时口地 12 大地,和装置机壳相接。 5.5.3 收信开出板 NR1660 收信开出板包含了装置的部分输出接点,有收信电位接点(1,2),收信接点 1 (3,4),收信接点 2(5,6),装置动作接点(7,8),3dB 告警接点(9,10)和录 波接点(21,22)。其中收信电位接点为光耦开出,收信接点 1 和收信接点 2 为快速 继电器输出接点,装置动作接点为带保持继电器开出。录波接点输出为高频通道信 号整流后的直流电平,给外部录波器使用。 16 NARI-RELAYS PCS-912/913 型继电保护专用收发信机技术和使用说明书 表 9 收信开出板端子定义 端子序号 含义 1,2 光耦收信接点开出,1 为正,2 为负。 3,4 快速继电器收信接点开出 1,当收到高频信号的时候,接点闭合。 5,6 快速继电器收信接点开出 2,意义同(3,4)。 7,8 继电器接点开出,当装置有“起动发信” 、 “停信 1” 、 “停信 2” 、 “停信 3”或者 “收信起动”时,接点闭合,且保持。可以通过信号复归解除。 9,10 继电器接点开出,当装置收信时,如果收信电平比投运时的电平低 3dB 以上时, 此报警接点输出。 21,22 “高频录波电位”输出端,为一直流电平反映高频通道上的信号大小,该信号 可以输出给外部录波装置。端子 21 为正,端子 22 为负 5.5.4 开入板 NR1509 该插件主要是实现保护信号与收发信机控制信号的触点/电位转换。通常情况 下如果用户没有特殊说明,则开入电压默认为 DC 24V;如果开入电压需要 是 DC 110V 或者 DC 220V,则用户需要特别告知厂家,以进行调配。 开入信号一共为 8 个:发信,停信 1,停信 2,停信 3,远方起动,通道试验,信 号复归和电源监视。其中“信号复归”可以复归装置带保持继电器和液晶面板带保持 的 LED;电源监视是开入电压监视信号,正常时转换后的电位信号为高电平,当开入 电压出现问题后为低电平,CPU 板根据这个信号高低判断开入电压是否正常。 表 10 开入板端子定义 端子序号 含义 1,2 (1)开入电源输入负,(2)开入电源输入正,接点/电位转换后的信号送往 CPU, CPU 用这个信号监视开入电源是否正常。 3 保护“起动发信”开入接点。 4 保护“停止发信”开入接点。 5 “远方起动”开入接点,为 1 时收发信机内部远方起动逻辑投入,为 0 时内部 远方起动逻辑退出。 6 “通道试验”开入接点,当为 1 且 “远方起动”也为 1,则通道试验开始。 7 “其它保护停信”开入端子。 8 “位置停信”开入端子。 9 用来复归液晶面板带保持的 LED 灯,有“起信” , “收信” , “停信 1” , “停信 2” 和“停信 3” ,同时也复归带保持的开出接点“装置动作” 。 5.5.5 功率放大板 NR1661 表 11 功放板端子定义 端子序号 含义 10 功放直流电源正,可以输入直流 110V 或者直流 220V 正。 11 功放直流电源负。 12 大地,和装置机壳相接。 5.5.5 滤波器 NR1662 线路滤波器插件主要提供发信谐波抑制、线路阻抗匹配及同相并机的隔离能力。 17 NARI-RELAYS PCS-912/913 型继电保护专用收发信机技术和使用说明书 在该插件中,可以按所给定的线路工作频率,适当选取有关跳线,来整定滤波器中 心滤波工作频率。 虽然此插件可通过改变跳线方法来整定滤波器的工作频率,但不建议用户在运 行现场自行整定频率。频率的改变必须在南瑞继保电气有限公司内进行整定。一旦 频率整定完毕,其频率跳线即标注于该插件跳线标签上,以备运行考察。若用户需 改变频率运行,请事前与南瑞继保电气有限公司联系,公司将为用户更换滤波插件。 表 12 滤波器端子定义 端子名称 6 含义 输出 为滤波器的输出端子。 外线,外线测 试,外部输出 这三个端口在内部实际上是连接在一起的,当“输出”和“外线”用短接 线短接在一起时,滤波器的输出直接送往装置外的高频通道。此时调试人 员可以在“外线测试”口直接测量通道电平。 “外线输出”端口和外部高频 同轴线缆相接。 内部负载 当“输出”和“内部负载”使用短接线短接时,滤波器输出送到装置内部 75Ω 的负载上,可以安全地实现单台收发信机的自发自收。 内部测试 为“输出”端口信号衰减 20dB 以后的内部负载电压测试端口,提供此测试 口的目的时现场人员可以使用测量范围较小的仪器来测试发信功率。 (备注)* 测试电平时,地为装置地(大地) ,可以接在背面插件面板的螺丝上,或者 其它等效地方。 现场使用及维护说明 整机通电之前,应检查使用的直流电压是否与装置的标称工作电压相符,工作 频率是否与线路给定频率相符,各插件的安装位置是否与面板布置图相符。装置首 次上电后,首先需要使用遥控命令中的“信号复归”将装置复归,然后再用命令“报 文清除”将报文内容初始化。 由于装置的各项指标在出厂时都已经调试好,所以除了菜单中定值部分需要根 据现场实际情况来整定外,一般不用在现场调试和检测。若用户确实想检查装置的 有关参数,可以按下面的步骤进行。 装置检查时,所使用的仪器仪表如下: 1 选频电平表 2 电平振荡器 6.1 主要电气参数仪器定检 发信电平检测: 首先使用专用连接插销将滤波器插件(NR1662A)上的“输出”和“内部负载” 短接,用选频表高阻档跨接在“内部测试”和装置地(小面板螺丝即可)上,见图 14,将装置置于发信状态,然后检查选频表上的输出电平读数,此时正常值应为+ (11±1)dBv。因为“内部测试”处的电平值已经在内部衰减了 20dB,所以实际发信 电平为 11dBv+20dBv=31dBv/40dBm。 起动电平裕度灯检测: 使用专用连接插销将滤波器插件(NR1662)上的“输出”和“外线”短接,将 18 NARI-RELAYS PCS-912/913 型继电保护专用收发信机技术和使用说明书 电平振荡器和选频表按图 14 接好,将电平振荡器的输出频率调整为和装置一样,然 后慢慢由小到大改变电平振荡器的输出。当装置的“收信”由 0 变为 1 时,选频表 的读数即为起动电平。用同样的方法可以测试裕度灯。 滤 波 器 (NR1662A) 外线 输出 内部负载 外线测试 内部测试 滤 波 器 (NR1662A) 外线 输出 内部负载 外线测试 内部测试 ∞ 电平表 ∞ 外线输出 外线输出 电平表 75Ω 振荡器 0Ω 发信电平测试 起动电平裕度灯测试 图 14 装置检测示意图 6.2 通道试验和 3dB 告警整定 当收发回路常规检查完成后,将装置接入高频通道,此时滤波器上短接插销的 应将“外线”和“输出”短接。与对侧的变电站/发电厂联系,将对侧的收发信机电 源打开,把两侧的远方起动通道试验逻辑都投入(定值中的“远方起动投入”整定为 1,将“通道衰减损耗”整定为 0),然后进行交换信号试验(使用遥控命令中的“通 道试验命令”)。在本侧停发,只收对侧高频信号的试验阶段(前 5S),首先观察装 置的收信裕度灯,如果六档收信裕度灯都亮(收信裕度在+21dB 以上)则可以人为地 在收信回路中投入衰耗,装置有 3,6,10,14dB 四档衰耗,具体投入方法可以参看 5.4.3。选择投入一档衰耗后,重新做通道试验,如果裕度灯还是全亮则继续加大收 信回路衰耗。最好的情况是有“+12dB” 以上的灯亮(即收信裕度大于等于 12dB), 如果收信裕度在 9dB 以下,也就是“+9dB”灯都不亮,则说明线路衰减比较大,需 要对高频通道进行检查,直到符合线路运行条件为止。 当完成收信回路的衰耗投入后,整定“通道衰减损耗”定值的值为收信回路投 入的值。这时再进行通道试验,在本侧收对侧高频信号的试验阶段(前 5S),观察 液晶主界面下的信道功率电平显示值,此值就为“3dB 告警电平整定”定值所需要 整定的值(如观察到的信道功率电平值为 28.65dBv,则整定值即为 28.65dBv)。定 值“3dB 跌落电平整定”一般整定为 3,但也可以根据客户要求最大整定为 6。 完成所有的定值整定后,将定值写于不干胶标签上贴在装置背板处,以备将来 19 NARI-RELAYS PCS-912/913 型继电保护专用收发信机技术和使用说明书 装置定检、校检之用。 当完成所有的装置测试工作后,首先使用遥控命令中的“复归信号”复归带保 持的信号和 LED 灯,然后使用“清除报文”将收发信机内的动作报文,自检报文和 变位报文清除。这样装置就可以正常投入使用了。 装置液晶在主界面下时,运行人员进行日常的通道交换试验后,装置会自动切 换到通道交换试验界面,并明确给出通道交换试验的结果,通道交换试验界面保持 一段时间后装置液晶再次切换到主界面下。提供这项功能,主要是为了方便运行人 员在不用进行任何菜单操作的情况下就可以通过通道交换试验界面判断通道试验是 否正常。 6.3 装置运行说明 仔细检查装置的跳线位置等,应与装置的工作参数和使用要求相符,当装置投 入运行后,正常情况下面板上只有“正常”和“监频”灯亮。用户或现场人员可以 通过键盘操作来查看有关的装置运行参数,如开入/开出,频率估计,通道采样等, 为现场人员调试和维护提供了极大的方便。为了尽可能减少干扰提供良好的运行环 境,有关移动电话及对讲机等无线收发设备应该远离装置安装点。 6.4 运行和故障诊断 当装置“正常”灯熄灭时,首先检查装置是否正常上电,其次看 CPU 板是否没 插紧还是有其它问题。当装置“报警”灯亮时,可以在菜单的报告显示中查看自检 报文,自检报文中会给出相应报警的原因。当装置“监频”灯闪烁或者熄灭时,则 表明装置 DDS 回路出错。如果发现装置和打印机通信不正常,请查实菜单中“装置 参数”是否设定正确。 在检查装置问题需要拔插装置插件时,请务必注意首先要将装置的电源切断。 装置出现故障时,用户一定不要在现场修理插件或更换元器件,只需要将故障 插件寄回南瑞继保电气有限公司修复,公司将为用户更换完好的插件。 本装置出厂时,不提供有关元器件级的备件,对于用量较大的用户单位或重要 系统用户,建议采用插件备用的方法,以便装置故障时更换使用,从而缩短保护系 统停运的时间。 7 订货须知 为了更好地为客户提供高质量的服务,在订货的时候请客户提供以下技术和商 务条款:装置的数量;配合保护的型号;交货的时间;装置工作频率;直流电源电 压;装置开入电压;备用插件的品种和数量。当然同时南瑞继保电气有限公司也可 为客户推荐或代订购相关测试仪器等。 20 NARI-RELAYS PCS-912/913 型继电保护专用收发信机技术和使用说明书 第二章 PCS-913 型旁路代用收发信机 PCS-913 型收发信机在 PCS-912 的基础上,将原来采用的带通滤波器换成几组低 通滤波器,这样使得 PCS-913 可以工作在(42+4n)KHz,n=0,1...89 任意工作频点 上,方便旁路代用切换。图 15 是装置功能框图。和图 1 相比,PCS-913 和 PCS-912 最大的区别是 CPU 板增加了滤波器逻辑控制部分以及线路带通滤波器变为低通滤波 器。 开出 DC 110V/220V 液晶显示 +5V 电源 DBG DC 110V/220V CPU板 开入 功放 FOdriver FO FL 开出 滤波器控制 收信 低通滤波器 信道 图 15 装置工作原理框图 PCS-913 线路滤波器插件上一共有四组低通滤波器,它们的截止频率分别为 400KHz、230KHz、130KHz 和 70KHz。当装置工作频率确定后,CPU 板自动根据装置 工作频率的不同产生相应控制逻辑进行继电器切换,把低通滤波器的截止频率设定 为合适的值。设定的准则是滤波器截止频率为高于装置工作频率的最小截止频率。 例如装置工作频率为 50KHz,则 CPU 板将会设定滤波器插件的截止频率为 70KHz;如 果工作频率为 140KHz,则设定的滤波器截止频率为 230KHz。图 16 为切换示意图。 S1 400KHz S2 LPF S3 230KHz S4 LPF 功放输入 S5 130KHz S6 LPF S7 70KHz 通道 S8 LPF 切 换 逻 辑 输 入 S1, S2 K400 K230 K130 K70 继 电 器 组 S3, S4 S5, S6 S7, S8 图 16 低通滤波器切换图 21 NARI-RELAYS PCS-912/913 型继电保护专用收发信机技术和使用说明书 PCS-913 的面板信号及背板端子定义与 PCS-912 一样,现场的电气校验与维护 说明也与 PCS-912 一样,但是由于 PCS-913 可以带多组不同频率的线路,而各条线 路的频率和衰耗都不一样,因此定值“3dB 告警电平整定”很难确定,所以可以不 用整定。对于长期代用的线路,若想整定此值,可以按照 PCS-912 的方法进行整定。 22 NARI-RELAYS PCS-912/913 型继电保护专用收发信机技术和使用说明书 附录一 电平的概念 1. 电平(绝对电平)有电压电平和功率电平两种。 l 功率电平的定义: LPX = 10 lg( PX ) P0 分贝(dBm) 其中 Po 为指定参考的标准功率 1mW; l 电压电平的定义: LUX = 20 lg( UX ) U0 分贝(dBv) 其中 UO 为指定参考的标准电压 0.775V(1mW 的功率在 600Ω负载上的电压为 0.775V)。 2. 功率电平与电压电平之间的换算关系: LPX PX U 2X / Z U 600 600 = 10lg( ) = 10lg( ) = 20lg( X ) + 10 lg( ) = LUX + 10 lg( ) 其中 Z 2 P0 Z Z 0.775 / 600 0.775 为被测处的阻抗值。 当 Z=600Ω时,该处的功率电平等于电压电平; 当 Z=75Ω时, LPX = LUX + 9dB 当 Z=300Ω时, LPX = LUX + 3.0103dB 当 Z=400Ω时, LPX = LUX + 1.7609dB 23 NARI-RELAYS PCS-912/913 型继电保护专用收发信机技术和使用说明书 附录二 NR1301 装置机械尺寸 正 常 3dB告警 PCS-912 报 警 收信起动 数字式收发信机 起 信 +6 dB 收 信 +9 dB 停 信1 +12 dB 停 信2 +15 dB 停 信3 +18 dB 监 频 +21 dB NR1142 NR1660 NR1509 NR1661 NR1662 5V BJ 外线 电位A 输出 内部负载 电位B BJJ BSJ 收信1A 收信1B 收信2A 收信2B 装置动作A 装置动作B 3dB告警A 外线测试 3dB告警B COM1 BSJ1 BJJ1 COM2 BSJ2 BJJ2 24V 24VGND DC+ 24 DC+ DC- 录波A DC- FGND 录波B FGND 外线输出 内部测试 NARI-RELAYS PCS-912/913 型继电保护专用收发信机技术和使用说明书 291 正 常 3dB告警 PCS-912 报 警 收信起动 数字式收发信机 起 信 +6 dB 收 信 +9 dB 停 信1 +12 dB 停 信2 +15 dB 停 信3 +18 dB 监 频 +21 dB 25

相关文章