猕猴桃丰产栽培技术规程
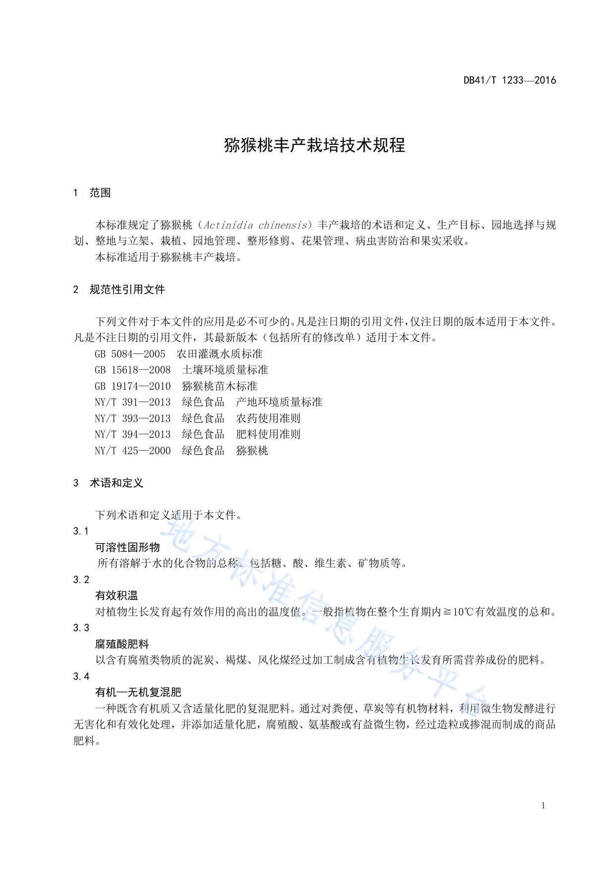
ICS 65.020.01 B 05 DB41 河 南 省 地 方 标 准 DB 41/T 1233—2016 猕猴桃丰产栽培技术规程 文稿版次选择 2016 - 03 - 18 发布 河南省质量技术监督局 2016 - 06 - 18 实施 发 布 DB41/T 1233—2016 前 言 本标准按照 GB/T 1.1—2009 给出的规则起草。 本标准由河南省林业标准化委员会提出并归口。 本标准起草单位:河南省西峡县林业技术推广站。 本标准主要起草人:李纪华、时国超、魏远新、李宜真、郑金成、周晓峰、王熙龙。 本标准参加起草人:李彬、李书林、袁源、徐书博、杜戈、林宝珍、韩晓红、刘晓静。 I DB41/T 1233—2016 猕猴桃丰产栽培技术规程 1 范围 本标准规定了猕猴桃(Actinidia chinensis)丰产栽培的术语和定义、生产目标、园地选择与规 划、整地与立架、栽植、园地管理、整形修剪、花果管理、病虫害防治和果实采收。 本标准适用于猕猴桃丰产栽培。 2 规范性引用文件 下列文件对于本文件的应用是必不可少的。凡是注日期的引用文件,仅注日期的版本适用于本文件。 凡是不注日期的引用文件,其最新版本(包括所有的修改单)适用于本文件。 GB 5084—2005 农田灌溉水质标准 GB 15618—2008 土壤环境质量标准 GB 19174—2010 猕猴桃苗木标准 NY/T 391—2013 绿色食品 产地环境质量标准 NY/T 393—2013 绿色食品 农药使用准则 NY/T 394—2013 绿色食品 肥料使用准则 NY/T 425—2000 绿色食品 猕猴桃 3 术语和定义 下列术语和定义适用于本文件。 3.1 可溶性固形物 所有溶解于水的化合物的总称。包括糖、酸、维生素、矿物质等。 3.2 有效积温 对植物生长发育起有效作用的高出的温度值。一般指植物在整个生育期内≧10℃有效温度的总和。 3.3 腐殖酸肥料 以含有腐殖类物质的泥炭、褐煤、风化煤经过加工制成含有植物生长发育所需营养成份的肥料。 3.4 有机—无机复混肥 一种既含有机质又含适量化肥的复混肥料。通过对粪便、草炭等有机物材料,利用微生物发酵进行 无害化和有效化处理,并添加适量化肥,腐殖酸、氨基酸或有益微生物,经过造粒或掺混而制成的商品 肥料。 1 DB41/T 1233—2016 3.5 微生物肥料 以特定微生物菌种培养生产的微生物制剂。根据微生物肥料对改善植物营养元素的不同,可分为5 类:根瘤菌肥料、固氮菌肥料、磷细菌肥料、硅酸盐细菌肥料和复合微生物肥料。 3.6 叶幕厚度 树冠上所有叶子集合称为叶幕。树冠的垂直长度叫叶幕厚度。 3.7 果实后熟 果实采收后,依然发生果色转化,果肉变软,放出芳香味等变化,使果实品质得到进一步提升,这 种采收后的成熟现象叫果实后熟。 3.8 货架期 在适当的贮藏条件下,能够保持原有质量的时间。 4 生产目标 4.1 产量指标 2, 栽植后第3年挂果,第5年进入丰产期,成龄园年产商品果每667m 2000kg~2500kg,且产量稳定。 4.2 果实质量 4.2.1 感官 果形美观,具有该品种的明显特征,色泽均匀,果面洁净,软硬适度,一级商品果75%以上,三级 以下果不大于5%。 4.2.2 品质要求 果实风味可口、果肉细腻多汁、各种微量元素丰富、具有该品种的明显特征、商品性能好,果实后 熟后果肉可溶性固形物含量达到14%以上,其它指标应符合NY/T 425的规定。 5 园地选择与规划 5.1 园地选择 5.1.1 环境条件 交通便利、排灌方便,3000m范围内没有排放灰尘和烟尘污染的工矿企业。环境条件应符合NY/T 391 —2013规定。灌溉水质应符合GB 5084—2005的规定。 5.1.2 地形、土壤 应选择地势平坦或低于15°背风向阳的阳坡或半向坡。海拔300m~1000m,土层深厚、质地疏松、 透气性好的轻壤土、中壤土地块,pH值5~6.5,耕层土壤有机质含量达到1.0%以上,地下水位在1m以下, 排灌方便,其它条件应符合GB 15618的规定。粘性过重、积水、透气性能差砂砾过大及三年内种植过棉 花、西红柿的地块不宜种植,并且避免在迎风口栽植。 2 DB41/T 1233—2016 5.1.3 气候条件 应符合以下指标:年均温度10℃~18.5℃,1月份月平均气温―3.5℃以上,7月份月均气温25℃~ 28℃,极端最高气温不超过42℃,极端最低气温不低于-15℃,无霜期210天以上,生长期有效积温4500℃~ 5200℃,年均降雨量600mm~1200mm,年均日照时数1850h以上。 5.2 园地规划 一般采用南北行规划栽植,行间距4m,长度以地形而定,原则上不超过100m,并以栽植行为中心, 规划架间距宽4m的栽植穴。长度过长的应在园地内规划排水渠及生产小道,面积较大的可划分成若干栽 植小区,做到一园一品,不可混杂栽植。 5.3 基础设施规划 2 面积较大的园地一般按照50m左右,规划60cm×60m的排水渠和生产道,超过20hm 的园地,应在园 2 2 地中间规划及四周规划运输道,没有自流灌溉条件的,3hm ~5hm 配置一眼机井,园地内配置自流灌溉 2 渠或自动喷滴灌设施及作业房等,每2hm 配置黑光灯一台。 6 整地与立架 6.1 整地 2 先将地深耕50cm以上,每667m 施入硫酸亚铁35kg~50kg,打碎耙平,拣去树根、杂草和石砾,以 规划的栽植行为中心,做成上宽1.5m下宽2m、高20cm的栽植带,然后按4m株距挖40cm×40cm×40cm栽植 穴。栽植前20天,将有机肥按肥土比1:10或复合肥1:100拌匀填入栽植穴内。 6.2 立架 猕猴桃丰产栽培棚架类型应采用大棚架。 6.2.1 架材规格 # 架材规格12cm×12cm×250cm,内置6根Ф 5.5钢筋,用450 混凝土预制。 6.2.2 立架的方法 以栽植行为中心,按照4m×4m架间距栽入预制水泥架杆,架杆深埋50cm~60cm,栽实,架杆栽植应 规范整齐,纵横成行。地边尽头架杆呈110°~120°仰角栽植,见图1。 图1 立架效果图 3 DB41/T 1233—2016 6.2.3 拉丝 用8号镀锌防锈丝在架杆顶端纵横各拉一道丝,并固定在架杆顶端,每根铁丝两端地头最后一个架 杆呈45°角斜拉下来,绑牢在长条石块或水泥桩上,平放深埋50cm以上夯实。然后利用相同的方法在与 栽植行平行的每行架杆之间拉4道横丝(丝间距为80cm),见图2。 图2 拉丝效果图 7 栽植 7.1 品种选择 应选择果型美观、风味独特、口感好、商品性能好、货架期长、经济价值高、生产性能稳定、抗逆 性强、产量高、适宜本地区生长,经过省以上良种审定的优良品种。 7.2 苗木质量 品种纯正,根系发达、生长健壮、腋芽饱满,无根结线虫、根腐病等病虫害。根系完整、主侧根3 条以上,侧根长度15cm以上,苗木粗度0.8cm以上;嫁接部位以上有5个以上饱满芽,嫁接部位愈合良好, 木质化程度高的一级优质壮苗。 美味系列品种的砧木用美味实生苗嫁接的,中华猕猴桃系列砧木的中 华猕猴桃或美味实生苗嫁接的。 其它各项指标应符合GB 19174—2010的规定。严禁使用从有猕猴桃传染性病虫害疫区调运的苗木。 7.3 栽植时间 落叶后至萌芽前均可栽植,但以落叶后至11月下旬前秋季栽植为宜;春季栽植应在土壤解冻后至萌 芽前栽植。 7.4 栽植密度 猕猴桃丰产栽培密度为株、行距2m×4m。 7.5 雌雄配置 猕猴桃丰产栽培雌株与雄株的配置比例为8:1。雄株应生长健壮、花期长、花粉量大、亲和力强, 并与雌株花期基本相吻合。 7.6 苗木处理 栽植前应对苗木进行修根,灭菌和摧生根处理,具体方法是剪去受伤根、病虫根、过长根,每50 株一捆,将根部在多菌灵0.25%液中浸10min~15min进行灭菌消毒,然后再在ABT3号生根粉0.01%液与细 土和成的稀泥浆中蘸根。 4 DB41/T 1233—2016 7.7 栽植方法 挖开原规划的定植穴,将苗木根系舒展栽入穴内,覆细土踩实,栽植深度以苗木原根颈部位大致与 地面平行或稍深5cm左右即可。栽植后灌一次透水,树盘上覆盖地膜,保温保墒,提高苗木成活率,促 进苗木生长。 8 园地管理 8.1 土壤管理 8.1.1 深翻改土 新建园每年秋季应结合施基肥从定植带向外深翻,深翻深50cm左右,三年轮翻一遍。进入结果期后, 果实采收结束后,逐株深翻扩穴或全园深翻。深翻的同时施入有机肥或配方肥,深翻时避免伤及粗度1cm 以上大根。 8.1.2 中耕除草 每次灌溉后,待地皮稍干时,结合除草进行中耕一次,中耕深度夏季7cm~10cm,秋季10cm~15cm。 8.1.3 行间种草 行间选种毛苕子、豌豆等绿肥,每年刈割2~3次,直接覆盖树盘,腐朽后翻压入土,增加土壤肥力。 8.1.4 间作 在猕猴桃园地未郁闭前,可在行间间作套种低杆药材、蔬菜、花生、豆科作物,套种作物应距猕猴 桃苗木基干1m以上,禁止在园地中套种棉花、西红柿和其它高杆作物。 8.1.5 果园覆草 在冬季垦复施肥浇水后,可用麦秸、麦糠、碎玉米杆、树叶等对园地进行覆草。厚度为5cm~10cm, 并在覆草上少量压土,连覆2年浅翻一次。 8.2 施肥 8.2.1 施肥要求 除1~2年生幼树外,果园施肥以有机肥为主,配施矿源物肥、微生物肥、腐殖酸肥、合格的有机— 无机复混肥,尽量少施化学肥料,所施的肥料应符合NY/T 394—2013的规定,严禁使用未腐熟的有机肥, 未充分发酵的沼液、硝太氮肥及未经注册登记的商品肥及未经无害处理城市垃圾、生活垃圾。 有机肥包括已经腐熟厩肥、沼渣肥、绿肥、饼肥、作物秸杆、堆沤肥、泥炭等。商品肥料包括经农 业行政主管部门登记或免于登记允许使用的有机无机复混肥、微生物菌肥、腐植酸肥和化肥。 8.2.2 施肥量 根据品种、树龄、树势、目标产量与土壤肥力确定施肥量。氮、磷、钾的配比为1:0.7~0.8:0.9, 有机氮与无机氮的配比不低于1:1,施肥量见表1。 5 DB41/T 1233—2016 表1 不同树龄施肥量参考表 单位:kg/667m 2 年施肥量 树龄 年产量 商品肥 优质农家肥 优质商品有机肥 复合肥 磷肥 1 - 1500 175 20~30 60 2~3 - 2000 250~300 40~60 80~120 4~5 1000 3000 500 100~150 150~200 6~7 1500 4000 800~1000 150~180 200 成龄园 2500 5000 1500 200 250 8.2.3 施肥的时期与方法 秋季果实采摘后一次性施入全年施肥量的60%,果实膨大前期施入年总施肥量的20%,果实采收 前2个月施入的年总施肥量的20%。 幼树施肥以穴状施肥和环状施肥为主,施肥点距树干基部50cm左右,成龄园施肥可采用环状、条状 施肥(距树基部80cm以上)或全园撒施,施肥后应及时盖土及灌水。最后一次追肥距果实采收期30天以 上。 8.2.4 叶面追肥 全年3~5次,花期喷硼砂0.35%液;花后喷高效钙0.2%液,生长前期喷尿素0.25%液;中后期磷酸二 氢钾0.35%~0.25%液或有机钾0.125%液。叶面施肥应在上午露水干后进行。 8.3 灌溉与排水 8.3.1 灌溉 经常保持园地土壤湿润,发现干旱时及时浇水。萌芽期、花前、花后各浇1次小水。果实迅速膨大 期,可根据土壤墒情适当浇水;生长后期若非天气特别干旱,一般不宜浇大水。采收15天前停止浇水, 越冬前浇一次透水。灌溉时要采用小沟灌、滴灌、微喷等,不可大水漫灌及串树盘浇水。灌溉水质无污 染,应符合GB/T 5084—2005的规定。 8.3.2 排水 多雨季节园地内有积水时要应及时排水。 9 整形修剪 9.1 整形 苗木定植后,留3~4个饱满芽进行定干。萌芽后,在苗木上端预留3个芽,抹去其它芽,萌芽长至 3cm~5cm时,只保留一个健壮芽,枝条长至30cm~50cm时用小竹杆、木棍或绳子引蔓上架,并用绳子轻 6 DB41/T 1233—2016 轻将枝条部扶在引架物上,以后每隔50cm左右绑扶1次。冬季在枝条腋芽饱满处剪去枝条前端细弱部分。 第2年枝条萌芽时将枝条后端部分萌芽全部抹掉。枝条前端萌芽长至3cm~5cm时,利用隔1抹1的方法, 均匀地留3个健壮芽。当枝条长至70cm左右时,对新生枝条进行夏季摘心,促进二次萌芽,枝条二次萌 芽后,按照前面方法再均匀留3个健壮芽。冬季第一年的方法在枝条腋芽饱满处,剪去细弱部分修剪, 将枝条用软绳轻轻绑缚在架丝上面。第3年按照第2年的方法进行。 9.2 修剪 9.2.1 修剪时间 猕猴桃修剪应在落叶后15天至萌芽前15天进行。 9.2.2 幼树修剪 幼树修剪主要是引蔓、摘心、扩冠,快速整形成丰产树形,具体方法与整形相同。 9.2.3 成龄树修剪 成龄树以冬季修剪为主,落叶后15天至萌芽前15天剪去重叠枝、细弱枝及病虫枝。并根据不同品种 的生物学特性和树势,结合来年预计产量,对枝条进行轻重适宜的疏剪和短截。结果母枝上的徒长果枝 在结果部位上留3~4个芽,长果枝和中果枝留2~3个芽。修剪后用软绳等将保留的枝条呈弧形绑缚在架 丝上。夏季主要是对生长较旺的枝条进行摘心及抹去细弱的嫩枝。 对留枝量过大、叶幕层厚度超过1m,晴天中午树冠下可见光不足15%时,结果侧枝过于稠密、枝条 相邻之间小于30cm,可将中间过密的枝条从基部疏除掉。 9.2.4 衰老枝修剪 应根据树势和枝条情况进行修剪。保留母枝基部生长充实的结果枝,回缩到健壮部分。对母枝细弱 的,从基部有潜伏芽的地方短截,让潜伏芽萌发健壮枝条,新的枝条萌出后,按照幼树的方法,通过夏 季摘心,冬季修剪的方法进行。 9.2.5 雄树修剪 雄株幼树期修剪与雌株相同,成龄后加强树势控制,夏季花开过后,及时对枝条回缩短截至50cm~ 60cm,冬季修剪时留80cm左右,并剪去病虫枝和重叠枝。 10 花果管理 10.1 授粉 10.1.1 果园放蜂 2 一般每667m 果园放养5~6箱蜜蜂。 10.1.2 人工授粉 采集当天刚开放的雄花,用雄花的雄蕊在雌花的柱头上涂抹,每朵雄花可授8~15朵雌花。也可采 集第二天将要开放的雄花,在25℃至28℃下干燥12h~16h,收集散出的花粉用毛笔粘花粉在当天开放的 雌花柱头上涂抹,或者可将花粉用滑石粉稀释液2%~5%,用喷粉器对开放的雌花喷粉。还可以将1个~2个 雄花枝插在有水的瓶里挂在雌株上面进行自然授粉。 7 DB41/T 1233—2016 10.1.3 疏果 落花后10天进行,首先疏去畸形果、扁平果、伤果、小果、病虫果及过密果。同一枝条疏去两头留 中间,同一节位去两边留中间,一周后再疏一次。生长健壮的长果枝及徙长性结果枝留4~6个果,中庸 结果枝留1~2个果,短果枝留一个果,控制全树留果量,每平方米架面留40个果左右。 10.1.4 套袋 套袋时间以六月中下旬为宜,套袋要使用专业厂家生产的透气性好、吸水性好、抗张力强、纸质柔 软的单层木浆专业纸袋。 11 病虫害防治 11.1 防治原则 坚持预防为主,实行综合防治的原则。以农业防治为基础,综合利用物理、生物、及化学等防治措 施进行综合防治。化学防治所使用的农药按NY/T 393—2013的规定执行,禁止使用对人体有害、有残留 的农药。 11.2 主要病虫害防治措施 主要病虫害防治措施见表 2。 表2 猕猴桃主要病虫害防治措施 主要病虫害 主要危害 主要危害猕猴桃果实枝蔓和叶片。发病 初期,叶片边缘呈水渍状,逐渐变为不 规则形斑,后期边缘呈深褐色,叶缘翻 炭疽病 防治措施 ①加强园地管理,重施有机肥。②结合 修剪,剪除病虫枝条,清除园内枯枝落 叶。 卷破裂。枝蔓发病出现周围褐色中间有 ③开花前和发病初期全园喷打一次25% 小黑点的病斑。果实病害初期为水渍 金力乳油0.165%液或70%纳米欣可湿性 状,圆形病斑,逐渐变为褐色,不规则 粉剂0.1%液,发病初期5~7天一次,连 腐烂斑,最后导致整个果实腐烂。 喷2~3次。 ①建园时选择土壤肥沃透水性好的地 块,栽植时对苗木进行灭菌消毒处理。 ②加强园地管理,增施有机肥,避免大 根腐病 主要危害苗木根部,病菌从根部伤口或 根尖侵入,使病根部皮层组织腐烂死 亡。 水浸灌和串树盘浇灌,合理负栽,控制 产 量 。③ 3月 和6 月中 下旬 用代 森 锌 0.25%液灌根。④将病株根颈部挖开, 刮除病斑及少许健康部分,用0.1%升汞 消毒后涂波尔多液(1:0.5:10)15 天后换新土填入后追施有机肥。 8 DB41/T 1233—2016 表1(续) 主要病虫害 溃疡病 主要危害 对猕猴桃可造成毁灭性的细菌病害,主 要危害主干、侧枝。多从茎蔓幼芽皮孔, 枝条分叉处侵入,开始皮层隆起,组织 复软,初呈水渍状,逐步病斑扩大,颜 色加深,后期皮部开裂,并绕茎迅速扩 展,从而造成病株死亡。 防治措施 ①严格苗木检疫,禁止使用有疫情区的 苗木。②加强园地管理,重施有机肥, 科学修剪,减少伤口。③早春或晚秋用 50%甲基托布津或65%代森锌1~2%液涂 刷主干。④刮除病斑用1~2%代森锌液 涂刷。 果实熟腐病 ①谢花1周后进行果实套袋。②5~8月 从谢花至果实膨大期对树冠喷洒50%多 该病菌从枝条修剪口感染,后期侵染果 菌灵0.125%液每20天一次连喷2~3次。 实,果实成熟贮藏后可造成果实腐烂。 ③及时清除修剪枝条和枯枝落叶进行 焚烧,带出园地进行烧毁。 黄叶病 主要是由缺乏铁、锌等微量元素和根腐 ①增施有机肥,新叶展开后及时喷施 病、根结线虫及过量负载引起的综合性 0.2%钼酸铵水液。②合理留花留果,落 病害,可造成叶片变薄呈黄白色,枝条 叶后每株施硫酸亚铁0.5kg~1kg。 细弱很少结果,果实小而硬,果皮粗糙。 以种苗、带虫土、水源等方式传播在被 害植株嫩根上产生肿胀或小瘤,渐形成 瘤,初期为白色后变浅褐色,最后为黑 褐色,造成受害植株根系发育不良,细 根呈丛状,大量嫩根枯死。 ①栽植时禁用带有根结线虫的苗木,建 园不要使用种植过棉花、葡萄、西红柿 的地块。②套种猪屎豆、万寿菊等抑制 根结线虫的植物,发现受害植株挖出烧 2 毁 。 ③ 栽 植 时 每 667m 用 10% 硫 线 磷 2 3kg~5kg进行土壤杀虫灭菌,每667m 用1.8%阿维菌素乳油650g,兑水200L 灌浇树盘或用每667m穴施30%异丙三唑 硫磷6kg~7kg。 主要吸吮危害猕猴桃的枝及液。造成树 势衰弱,严重影响苗木长势及产量。 ①在猕猴桃休眠期人工刮除枝条上的 越冬雌虫,剪去受害严重的枝条并烧 毁,进行树体涂白。②加强整枝修剪, 调整树枝密度,增强透风透光。③幼虫 感期喷施50%二溴磷乳剂,0.125%~ 0.1%液,并混入0.1%~0.2%洗衣粉。 叶螨 主要危害猕猴桃芽及嫩梢,花蕾、叶背 和幼果。 ①冬季清除园内落叶落果及病虫枝带 出园地焚烧,进行树体涂白。②套种紫 花苜蓿、三叶草等。③落叶后和萌芽时 各喷一次石硫合剂或波尔多液,发生期 喷施1.8%阿维菌素乳油0.05%~0.02% 液。 叶蝉 主要吸吮危害猕猴桃叶片汁液排泄粪 便,影响果品质量。 ①及时清除杂草及清除落叶焚烧。②5 月中下旬,喷施5%马拉硫酸0.1%液。 根结线虫 蚧壳 9 DB41/T 1233—2016 12 果实采收 12.1 采收时间 根据猕猴桃早、中、晚熟期品种的成熟期确定采摘时间,一般早熟品种9月中下旬成熟,晚熟品种 11月上旬成熟。也可根据鲜食与加工不同要求而定。一般可溶性固形物达到6.2%以上,切开果实,可见 种籽为黑褐色达到生理成熟标准为适宜采收期。晚熟品种果实可溶性固形物含量达到7%以上方可采收。 严禁采收未成熟的果实进入鲜果市场。 12.2 采收 采收前30天内果园不能喷施任何农药,化肥和其它化学制剂;采收前15天果园不能浇水;不能在雨 后或露水未干时采收。采果筐内铺垫麻袋片等软质物,以免碰伤。采摘时要轻拿轻放、轻装、轻卸,并 按照市场要求,分级分批采摘,采收后24h内及时入库预冷。 12.3 贮藏 进入市场的鲜食果品,入库时间应达到15天以上,待果实在库内充分后熟后出库,提高果实品味。 _________________________________ 10

猕猴桃丰产栽培技术规程



