秦岭文库(kunmingchi.com)你想要的内容这里独有!

供应商质量管理办法 供应商质量管理办法下载–高顿咨询–高顿财务培训.doc

Attack丶放肆7 页 118.5 KB下载文档
供应商质量管理办法 供应商质量管理办法下载–高顿咨询–高顿财务培训.doc供应商质量管理办法 供应商质量管理办法下载–高顿咨询–高顿财务培训.doc供应商质量管理办法 供应商质量管理办法下载–高顿咨询–高顿财务培训.doc供应商质量管理办法 供应商质量管理办法下载–高顿咨询–高顿财务培训.doc供应商质量管理办法 供应商质量管理办法下载–高顿咨询–高顿财务培训.doc供应商质量管理办法 供应商质量管理办法下载–高顿咨询–高顿财务培训.doc
当前文档共7页 下载后继续阅读

供应商质量管理办法 供应商质量管理办法下载–高顿咨询–高顿财务培训.doc

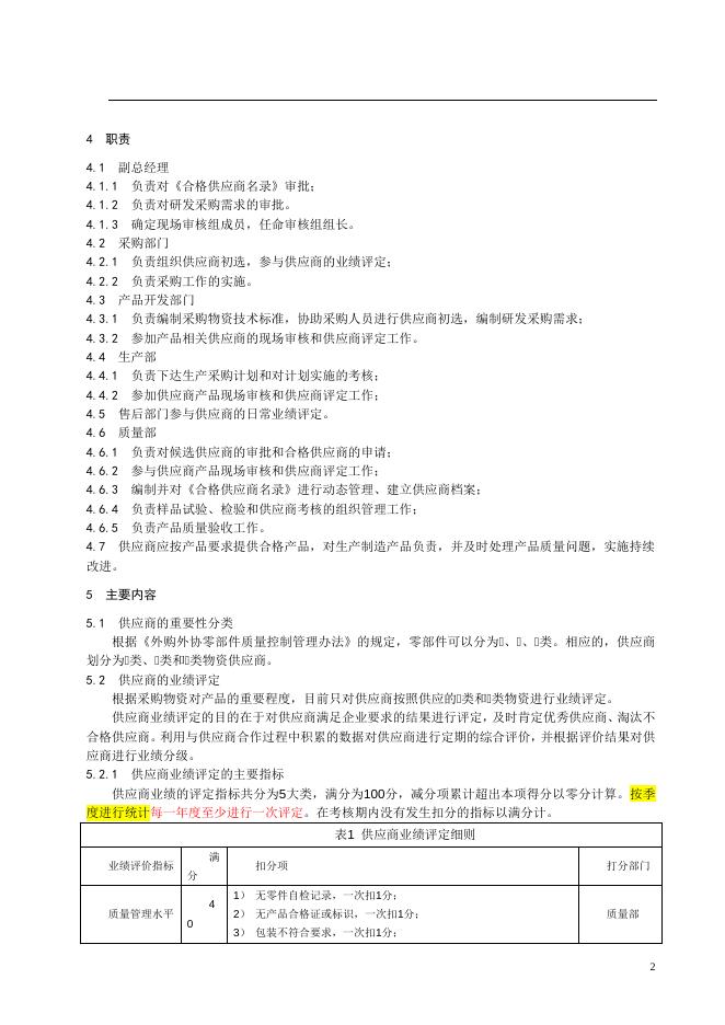
供应商质量管理办法 (草案稿) 2009-11-01 发布 2009-11-01 实施 前 言 供应商质量管理办法 1 目的 供应商所提供的零部件质量在很大程度上直接决定着企业产品的质量和成本,影响着顾客对企业的 满意程度,供应商提供的产品和服务对于企业的发展起着十分重要的作用。因此,在互利共赢的关系原 则下加强对供应商的质量控制已经成为企业质量管理创新的重要途径。对供应商进行业绩评定是企业进 行供应商质量控制的重要内容,也是对供应商进行动态管理的依据和前提。通过科学公正的业绩评定, 对供应商进行业绩分级,并采取相应措施鼓励优秀供应商、淘汰不合格供应商,这对于促进供应商提高 产品质量和供货积极性,建立完善、稳固的供应商关系十分重要。 本标准从供应商质量管理的角度,对于供应商进行分类管理,建立起一套供应商业绩考核制度。本 标准旨在通过稳步提高供应商产品质量,降低公司采购风险,逐步建立与供应商的稳定、长期、良好的 战略合作关系。 2 适用范围 适用于公司对全部供应商或向公司提供劳务服务的供应商的选择、认定、评估、考核和激励。 3 术语定义 3.1 供应商 提供产品或服务的组织或个人(例如:制造商、批发商、零售商等)。 3.2 外购件 本公司根据行业或其他企业提供的技术标准和规格采购的市场成熟产品。 3.3 外协件 本公司提供设计图纸或技术要求,委托其他企业加工的产品。 3.4 采购部门 本公司内负责物资供应的服务部门,包括供应机械外协件的生产部,其余物资供应的综合办公室。 3.5 售后部门 本公司内负责售后管理的服务部门,销售部是CCD项目的售后部门,质量部是公司其余项目的售 后部门。当产品需要现场服务时,产品开发部门向生产部申请派遣售后调试人员。从这层意义上讲,生 产部门也是售后部门之一。 3.6 产品开发部门 本公司内负责新产品研制和开发的项目部门,包括CCD一部、CCD二部、电气部、机电部、技术 部。 1 4 职责 4.1 副总经理 4.1.1 负责对《合格供应商名录》审批; 4.1.2 负责对研发采购需求的审批。 4.1.3 确定现场审核组成员,任命审核组组长。 4.2 采购部门 4.2.1 负责组织供应商初选,参与供应商的业绩评定; 4.2.2 负责采购工作的实施。 4.3 产品开发部门 4.3.1 负责编制采购物资技术标准,协助采购人员进行供应商初选,编制研发采购需求; 4.3.2 参加产品相关供应商的现场审核和供应商评定工作。 4.4 生产部 4.4.1 负责下达生产采购计划和对计划实施的考核; 4.4.2 参加供应商产品现场审核和供应商评定工作; 4.5 售后部门参与供应商的日常业绩评定。 4.6 质量部 4.6.1 负责对候选供应商的审批和合格供应商的申请; 4.6.2 参与供应商产品现场审核和供应商评定工作; 4.6.3 编制并对《合格供应商名录》进行动态管理、建立供应商档案; 4.6.4 负责样品试验、检验和供应商考核的组织管理工作; 4.6.5 负责产品质量验收工作。 4.7 供应商应按产品要求提供合格产品,对生产制造产品负责,并及时处理产品质量问题,实施持续 改进。 5 主要内容 5.1 供应商的重要性分类 根据《外购外协零部件质量控制管理办法》的规定,零部件可以分为Ⅰ、Ⅰ、Ⅰ类。相应的,供应商 划分为Ⅰ类、Ⅰ类和Ⅰ类物资供应商。 5.2 供应商的业绩评定 根据采购物资对产品的重要程度,目前只对供应商按照供应的Ⅰ类和Ⅰ类物资进行业绩评定。 供应商业绩评定的目的在于对供应商满足企业要求的结果进行评定,及时肯定优秀供应商、淘汰不 合格供应商。利用与供应商合作过程中积累的数据对供应商进行定期的综合评价,并根据评价结果对供 应商进行业绩分级。 5.2.1 供应商业绩评定的主要指标 供应商业绩的评定指标共分为5大类,满分为100分,减分项累计超出本项得分以零分计算。按季 度进行统计每一年度至少进行一次评定。在考核期内没有发生扣分的指标以满分计。 表1 供应商业绩评定细则 业绩评价指标 质量管理水平 满 分 4 0 扣分项 打分部门 1) 无零件自检记录,一次扣1分; 2) 无产品合格证或标识,一次扣1分; 质量部 3) 包装不符合要求,一次扣1分; 2 4) 验收和生产现场发现不合格品,一次扣(100*发现数量*/批次数量) 分,每次最高扣20分; 5) 办理让步接收,一次扣2分; 6) 出现批次不合格,一次扣3分; 7) 用户处使用后发现的不合格品,一次扣0.5分; 8) 供应商组织机构发生重大调整/企业名称、性质发生重大变更而未通 知我公司的,一次扣3分。 9) 对产品检验中提出的问题在下次进货检验中仍未整改,每次2分; 交货满意度 返件售后服务 2 0 1) 根据到货日期每拖一天扣1分,总分10分; 2) 供应商发货与采购订单不符一次扣2分,总分10分。 2 0 1) 返件维修不及时影响我方三包周转的,催寄一次,扣3分; 2) 维修返件经测试,仍然不合格,一次1分,总分6分; 采购部门 采购部门 1) 对我方或我方用户在产品使用中不能及时提供服务并处理问题的, 顾客反馈 2 0 每次2分; 2) 未按质量部要求对我用户厂进行零件更换及维修不及时或者技术 售后部门 支持不及时,影响到用户正常使用的,每次3分; 5.2.2 供应商业绩评定方法 1) 每个季度每次评估时,各打分部门按照表 1 评定细则,对每个供方的扣分项进行记录,形成 部门级《供方业绩评价记录表》; 2) 每个季度末,各打分部门将本部门汇总后的《供方业绩评价记录表》发给质量部; 3) 质量部根据各打分部门提供的扣分记录,完成统计,汇总完成公司级的《供方业绩评价记录 表》。在整理过程中当发现扣分情况与实际情况偏差较大时,质量部有权与相关打分部门进行 确认核实。 4) 根据记录表的得分,即可以对供应商进行分级评定,做到动态管理。 5) 每个年度,各部门针对每个供方按照《供方年度综合评分表》进行评审,评审的记录归档到 质量部。 5.2.3 供应商的业绩动态分级 根据对供应商的业绩评定,可以将所有供应商划为A、B、C、D四级。 1) A 级供应商:业绩评定分数≥90 分,是优秀供应商。可作为公司发展“战略合作伙伴”的供应 商,具有长期稳定提供优质产品的能力。对于Ⅰ类优秀供应商,可以通过增大订单比例、采用 更短的付款周期等措施来鼓励该类供应商继续保持或改进供货业绩水平;对于Ⅰ类和部分Ⅰ类优 秀供应商,有条件的话,将从业务流程整体优化的角度寻求与供应商进一步合作和改进的机会。 2) B 级供应商:业绩评价分数 80~90 分,是良好供应商。可以较好地满足企业要求,具有较稳 定提供合格产品能力。如果Ⅰ类供应商,其业绩至少应达到 B 级;对于Ⅰ类供应商,应保证同一 种产品至少有一家供应商达到 B 级。 3) C 级供应商:业绩评价分数≥70 分,是合格供应商。能满足合同约定的当前运作要求,具有较 稳定提供合格产品能力。如果 I 类供应商的业绩只有 C 级,暂停供货,但可以作为应急备选供 应商;如果Ⅰ类供应商的业绩为 C 级,其供货比例维持在 40%以下。 4) D 级供应商:业绩评价分数<70 分,是不合格供应商。不能满足企业的基本采购需求。将选择 中止与不合格供应商的合作,并代之以更好的供应商。 5.2.4 供应商的动态管理 针对供应商的不同业绩表现进行分级评定,再根据企业的供应商的定点个数,对供应商实施动态管 理。具体实施方案见表2。 表2 基于供应商定点个数的订单/管理对策表 3 供 应 商 定 类别 订单分配 管理对策 点个 A 100% 继续与之维持紧密的合作关系 数为 B 100% 需开发该外购件的新供应商 1 C 100% 尽快更换供应商 D 100% 尽快更换供应商 A、B 60%:40% 继续维持与这两家供应商的关系 定 A、C 80%:20% 促进C类供应商提高质量 点个 A、A 55%:45% 根据两家供应商的排名分配订单 数为 B、B 55%:45% 根据两家供应商的排名分配订单,同时督促供应商提高质量 2 B、C 70%:30% 在督促供应商提高质量的同时,寻求更好的供应商 C、C 55%:45% 根据两家供应商的排名暂时分配订单,同时尽快寻求优秀供应商 A、B、C 55%:30%:15% 维持与这三家供应商关系,促进C级供应商的提高 A、A、A 40%:33%:27% 对这三家供应商进行比较排名,按名次分配订单 A、A、B 45%:40%:15% 对两家A级供应商进行排名,按名次分配订单 A、A、C 48%:42%:10% 对两家A级供应商进行排名,按名次分配订单,促进C级供应商的提高 A、B、B 50%:25%:25% 维持与这三家供应商的关系 A、C、C 70%:15%:15% 促进C级供应商的提高,同时考察新的供应商 B、B、B 40%:33%:27% B、B、C 40%:40%:20% 采取有力措施促进供应商的提高,寻求优秀的供应商 B、C、C 50%:25%:25% 尽快选定优秀供应商 C、C、C 40%:33%:27% 定 点个 数为 3 对三家供应商进行排名,按名次分配订单,在促进供应商的提高同时, 寻求更好的供应商 对三家供应商进行排名,按名次分配订单,说明该产品的供应商缺乏 竞争力,企业应检讨供应商的管理工作,并尽快更换供应商 无论定点情况多少,D类供应商都应被及时淘汰。 对于在评定期间隔内出现以下情况的供应商,相关部门都可以向质量部提出申请,要求对其进行淘 汰。 1) 供应商对提出的质量反馈问题在 2 个工作日内没有响应,不采取任何措施; 2) 产品出现严重质量问题,给公司造成严重经济损失; 3) 供货质量急剧恶化,或出现重大质量事故; 4) 不能严格履行采购合同。 上述情况发生后,经质量部核实后,报经公司高层领导批准后,质量部发出《供方撤销通知单》, 取消其供货资格,通知采购部门、生产部门、财务等相关部门执行。并在ERP企业资源管理程序中给 予删除。淘汰结果纳入供应商考核档案记录。 5.3 供应商档案 从供应商初选、到供应商评价再到供应商业绩考核,形成如下质量记录,这些记录将由质量部负责 整理并保管。财务人员付款前,可以向质量部确认有无相应供应商的相关信息,否则可以暂缓执行付款 计划,直至相关材料的备齐。 1) 合格供方名录 2) 供方调查申请表,连同企业营业执照复印件、企业介绍、资格证书复印件等 3) 供方样品检验报告 4) 供方业绩评价记录表(可以有多份) 5) 供方产品现场审核计划(如果有) 6) 供方产品质量审核报告(如果有) 4 7) 供方业绩评定扣分记录表(可以有多份) 8) 出厂检测报告(首批送货时) 9) 供方撤销通知单(如果有) 10)供方年度综合评分表 11)其他相关资料 5.4 供应商质量责任 5.4.1 按照国家有关产品质量责任相关规定,供需双方签订《供需方产品质量协议书》,明确产品内 容、验收标准、验收方式、质量责任等条例。 5.4.2 供应商对其生产制造产品质量负责,并及时处理和解决产品的质量问题,包括最终用户发现的 质量问题。并按质量责任承担质量损失赔偿。 5.4.3 因供应商的供货质量发生严重问题而发生的返工或处置费用,经查实确为供应商缘由,则该供 应商应承担相应的经济赔偿责任。 5.4.4 供应商对提供产品不能满足合同质量要求时,原则一律退货,并根据质量损失大小和影响程度, 采用质量折扣、质量赔偿、质量处罚三种方式进行考核,必要时依据法律程序处理。相关处罚规定按照 《外购外协零部件质量控制管理办法》执行。 5.4.5 各项质量折扣、质量赔偿、质量处罚依据不合格品处理单,经不合格品程序评审后执行,并由 采购人员通知供应商。 5.5 供应商质量管理方式 5.5.1 供应商要严格按照质量检验有关规定进行交验前的检验,产品供货时应提供完工检验记录,无 检验记录或出厂合格证明的交验批次,不予办理验收手续。 5.5.2 供应商检验记录必须真实客观,对提供检验记录的真实性负责,不得提供虚假记录。产品验收 时由公司检验验收人员,对供应商提供检验记录进行核实。 5.5.3 对于质量不稳定、有差距的供应商,质量部及时将处理意见以质量问题信息反馈单形式通知供 应商。 5.5.4 对供应商产品在安装和使用期间内出现重大质量问题或重复性质量问题时,质量部书面通知采 购部门暂停供应商业务,限期整改,并按文件规定给予相应经济处罚。 5.6 供应商优惠政策 5.6.1 供应商产品质量存在一般缺陷,应做出如实检验记录并主动告知验收人员。经评审确认后,原 则上可让步接收,不进行质量折扣和罚分处罚。 5.6.2 对 A 级供应商根据其生产能力状况,企业优先考虑满足其供货,供货量一般不低于采购计划 50% 的比例。新产品试制时,优先考虑 A 级供应商。 5.6.3 对 B 级供应商供货量一般不高于采购计划 50%的比例。对 C 级供应商供货量一般不高于采购 计划 30%的比例。 5.6.4 对 A 级供应商实行财务优先付款制度,预留的质量保证金在产品交付使用三个月内付清,特殊 情况经领导审批后执行。 5.6.5 对 A 级供应商在质量管理体系认证工作方面优先提供技术支持。 5.7 其他 5.7.1 本办法未尽事宜按公司其他相关程序文件执行,特殊情况协商解决。 5.7.2 本办法由质量部起草并负责解释。 6 相关/支持性文件 《采购控制程序》 《供应商产品现场审核工作程序》 《外购外协零部件质量控制管理办法》 5 7 质量记录 A7.4-01 A7.4-02 A7.4-03 A7.4-04 A7.4-05 A7.4-07 《供方调查申请表》 《供方样品检验报告》 《合格供应商名录》 《供方业绩评价记录表》 《供方撤销通知单》 《供需方产品质量协议书》 G0704-01 G0704-02 G0704-03 《供方产品现场审核计划》 《供方产品审核检查表》 《供方产品现场审核报告》 G0705-01 G0705-02 《供方年度综合评分表》 《新增供方审批表》 6

相关文章