附件2 贵州省毕业生求职创业补贴申请材料清单.docx
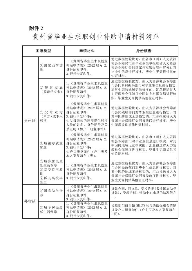
附件 2 贵州省毕业生求职创业补贴申请材料清单 困难类型 ①国家助学贷 款 申请材料 身份核查 1.《贵州省毕业生求职创业 补贴申请表》(2022 届);2. 身份证复印件; 3.银行卡复印件。 通过数据校验比对,由各市(州)人力资源 社会保障局汇总毕业生名单报送省人力资源 社会保障厅会同国家开发银行贵州省分行对 毕业生信息进行核实,毕业生无需提供其他 佐证材料。 1.《贵州省毕业生求职创业 ② 脱 贫 家 庭 补贴申请表》(2022 届);2. (原建档立卡) 身份证复印件; 3.银行卡复印件。 贵州籍 通过数据校验比对,由人力资源社会保障部 门会同乡村振兴部门对毕业生信息进行核实, 对其中因跨地域无法核实的,汇总报送省人 力资源社会保障厅会同省乡村振兴局进行核 实,毕业生无需提供其他佐证材料。 ③ 父 母 双 方 (单方)或本人 残疾 1.《贵州省毕业生求职创业 补贴申请表》(2022 届);2. 身份证复印件; 3.银行卡复印件; 4.父母残疾的还需提供残疾 人员的姓名、身份证号及关 系证明(如户口册复印件) 。 通过数据校验比对,由人力资源社会保障部 门会同残联部门对毕业生信息进行核实,对 其中因跨地域无法核实的,汇总报送省人力 资源社会保障厅会同省残联进行核实,毕业 生无需提供其他佐证材料。 ④城镇零就业 家庭 1.《贵州省毕业生求职创业 补贴申请表》(2022 届);2. 身份证复印件; 3.银行卡复印件; 4.户口册复印件(户主页及 本人页复印在 1 页) 。 通过数据校验比对,由各市(州)人力资源 社会保障部门对毕业生信息进行核实,对其 中因跨地域无法核实的,汇总报送省人力资 源社会保障厅进行核实,毕业生无需提供其 他佐证材料。 ⑤城乡居民最 低生活保障 ⑥享受特困救 助 ⑦孤儿高校毕 业生 1.《贵州省毕业生求职创业 补贴申请表》(2022 届);2. 身份证复印件; 3.银行卡复印件。 通过数据校验比对,由人力资源社会保障部 门会同民政部门对毕业生信息进行核实,对 其中因跨地域无法核实的,汇总报送省人力 资源社会保障厅会同省民政厅进行核实,毕 业生无需提供其他佐证材料。 ⑧国家助学贷 款 外省籍 ⑨城乡居民最 低生活保障 1.《贵州省毕业生求职创业 补贴申请表》(2022 届);2. 身份证复印件; 3.银行卡复印件。 1.《贵州省毕业生求职创业 补贴申请表》(2022 届);2. 身份证复印件; 3.银行卡复印件。 贷款合同、回执单、学校收据(备注国家助学 贷款)、受理资料、资助中心出具的情况等之 一。 民政部门或乡镇(街道)出具的低保相关情况 以及户口册复印件(户主页及本人页复印在 1 页) 。

附件2 贵州省毕业生求职创业补贴申请材料清单.docx 