阳泉市生态环境局网站.pdf
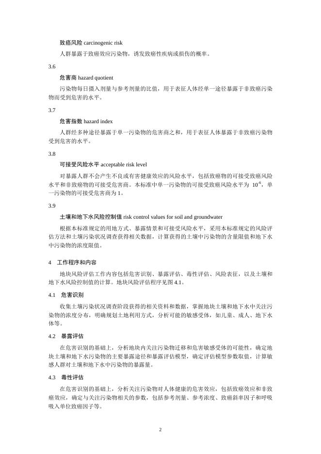
中华人民共和国国家环境保护标准 HJ 25.3—2019 代替HJ 25.3-2014 建设用地土壤污染风险评估技术导则 Technical guidelines for risk assessment of soil contamination of land for construction (发布稿) 本电子版为发布稿。请以中国环境出版集团出版的正式标准文本为准。 2019-12-5发布 2019-12-5实施 生 态 环 境 部 发布 目 次 前 言 ..............................................................................................................................................ii 1 适用范围..................................................................................................................................... 1 2 规范性引用文件......................................................................................................................... 1 3 术语和定义................................................................................................................................. 1 4 工作程序和内容......................................................................................................................... 2 5 危害识别技术要求..................................................................................................................... 4 6 暴露评估技术要求..................................................................................................................... 4 7 毒性评估技术要求..................................................................................................................... 7 8 风险表征技术要求..................................................................................................................... 8 9 计算风险控制值的技术要求 .................................................................................................... 9 附录 A (规范性附录) 暴露评估推荐模型 ............................................................................ 11 附录 B (规范性附录) 污染物性质参数推荐值及外推模型 ................................................ 18 附录 C (规范性附录) 计算致癌风险和危害商的推荐模型 ................................................ 32 附录 D (资料性附录) 不确定性分析推荐模型 .................................................................... 36 附录 E (规范性附录) 计算土壤和地下水风险控制值的推荐模型..................................... 37 附录 F (规范性附录) 污染物扩散迁移推荐模型 ................................................................. 42 附录 G (资料性附录) 风险评估模型参数推荐值 ................................................................ 48 i 前 言 根据《中华人民共和国环境保护法》《中华人民共和国土壤污染防治法》,为保障人 体健康,保护生态环境,加强建设用地环境保护监督管理,规范建设用地土壤污染健康风 险评估,制定本标准。 本标准规定了建设用地土壤污染风险评估的原则、内容、程序、方法和技术要求。 本标准附录A、附录B、附录C、附录E、附录F为规范性附录,附录D、附录G为资料 性附录。 本标准首次发布于 2014 年,此次为第一次修订。此次修订的主要内容包括: 1.标准名称由《污染场地风险评估技术导则》修改为《建设用地土壤污染风险评估技 术导则》; 2.适用范围参照标准名称作相应修改; 3.增加了规范性引用文件《土壤环境质量 建设用地土壤污染风险管控标准(试行)》 (GB 36600),更新了规范性引用文件的相关标准内容; 4.删除了“场地”和“潜在污染场地”的术语和定义; 5.修改了“敏感用地”和“非敏感用地”的表述及其含义; 6.修正了部分污染物毒性与理化参数、推荐参数及计算公式。 本标准与以下标准同属建设用地土壤污染风险管控和修复系列环境保护标准: 《建设用地土壤污染状况调查技术导则》(HJ 25.1); 《建设用地土壤污染风险管控和修复监测技术导则》(HJ 25.2); 《建设用地土壤修复技术导则》(HJ 25.4); 《污染地块风险管控与土壤修复效果评估技术导则》(HJ 25.5); 《污染地块地下水修复和风险管控技术导则》(HJ 25.6)。 自本标准实施之日起,《污染场地风险评估技术导则》(HJ 25.3-2014)废止。 本标准由生态环境部土壤生态环境司、法规与标准司组织制订。 本标准主要起草单位:生态环境部南京环境科学研究所、生态环境部环境标准研究所、 轻工业环境保护研究所、上海市环境科学研究院、沈阳环境科学研究院。 本标准由生态环境部 2019 年 12 月 5 日批准。 本标准自 2019 年 12 月 5 日起实施。 本标准由生态环境部解释。 ii 建设用地土壤污染风险评估技术导则 1 适用范围 本标准规定了开展建设用地土壤污染风险评估的原则、内容、程序、方法和技术要求。 本标准适用于建设用地健康风险评估和土壤、地下水风险控制值的确定。 本标准不适用于铅、放射性物质、致病性生物污染以及农用地土壤污染的风险评估。 2 规范性引用文件 本标准内容引用了下列文件中的条款。凡是不注明日期的引用文件,其有效版本适用 于本标准。 GB/T 14848 地下水质量标准 GB 36600 土壤环境质量 建设用地土壤污染风险管控标准 GB 50137 城市用地分类与规划建设用地标准 HJ 25.1 建设用地土壤污染状况调查技术导则 HJ 25.2 建设用地土壤污染风险管控和修复监测技术导则 HJ 25.4 建设用地土壤修复技术导则 HJ 25.6 污染地块地下水修复和风险管控技术导则 3 术语和定义 下列术语和定义适用于本标准。 3.1 土壤 soil 由矿物质、有机质、水、空气及生物有机体组成的地球陆地表面的疏松层。 3.2 关注污染物 contaminant of concern 根据地块污染特征、相关标准规范要求和地块利益相关方意见,确定需要进行土壤污 染状况调查和土壤污染风险评估的污染物。 3.3 暴露途径 exposure pathway 指建设用地土壤和地下水中污染物迁移到达和暴露于人体的方式。 3.4 建设用地健康风险评估 health risk assessment of land for construction 在土壤污染状况调查的基础上,分析地块土壤和地下水中污染物对人群的主要暴露途 径,评估污染物对人体健康的致癌风险或危害水平。 3.5 1 致癌风险 carcinogenic risk 人群暴露于致癌效应污染物,诱发致癌性疾病或损伤的概率。 3.6 危害商 hazard quotient 污染物每日摄入剂量与参考剂量的比值,用于表征人体经单一途径暴露于非致癌污染 物而受到危害的水平。 3.7 危害指数 hazard index 人群经多种途径暴露于单一污染物的危害商之和,用于表征人体暴露于非致癌污染物 受到危害的水平。 3.8 可接受风险水平 acceptable risk level 对暴露人群不会产生不良或有害健康效应的风险水平,包括致癌物的可接受致癌风险 水平和非致癌物的可接受危害商。本标准中单一污染物的可接受致癌风险水平为 10-6,单 一污染物的可接受危害商为 1。 3.9 土壤和地下水风险控制值 risk control values for soil and groundwater 根据本标准规定的用地方式、暴露情景和可接受风险水平,采用本标准规定的风险评 估方法和土壤污染状况调查获得相关数据,计算获得的土壤中污染物的含量限值和地下水 中污染物的浓度限值。 4 工作程序和内容 地块风险评估工作内容包括危害识别、暴露评估、毒性评估、风险表征,以及土壤和 地下水风险控制值的计算。地块风险评估程序见图 4.1。 4.1 危害识别 收集土壤污染状况调查阶段获得的相关资料和数据,掌握地块土壤和地下水中关注污 染物的浓度分布,明确规划土地利用方式,分析可能的敏感受体,如儿童、成人、地下水 体等。 4.2 暴露评估 在危害识别的基础上,分析地块内关注污染物迁移和危害敏感受体的可能性,确定地 块土壤和地下水污染物的主要暴露途径和暴露评估模型,确定评估模型参数取值,计算敏 感人群对土壤和地下水中污染物的暴露量。 4.3 毒性评估 在危害识别的基础上,分析关注污染物对人体健康的危害效应,包括致癌效应和非致 癌效应,确定与关注污染物相关的参数,包括参考剂量、参考浓度、致癌斜率因子和呼吸 吸入单位致癌因子等。 2 启动风险评估 危 害 识 别 土地利用方式 土壤污染状况调查资料 污染物相关资料 关注污染物 污染物空间分布 暴露人群 确定暴露情景 暴 露 评 估 暴露途径 暴露模型 分析健康效应 模型参数 致癌效应 计算暴露量 非致癌效应 毒 性 评 估 确定污染物参数 计算土壤中单一污染物经单一途径的致癌风险和危害商 风 险 表 征 计算地下水中单一污染物经单一途径的致癌风险和危害商 计算土壤和地下水中单一污染物的总致癌风险和危害指数 不确定性分析 是 风险是否可接受 否 控 制 值 计 算 计算地块土壤 风险控制值 计算保护地下水的 土壤风险控制值 计算地块地下水 风险控制值 提出土壤和地下水风险控制值 结束 图 4.1 地块风险评估程序与内容 4.4 风险表征 在暴露评估和毒性评估的基础上,采用风险评估模型计算土壤和地下水中单一污染物 经单一途径的致癌风险和危害商,计算单一污染物的总致癌风险和危害指数,进行不确定 性分析。 4.5 土壤和地下水风险控制值的计算 3 在风险表征的基础上,判断计算得到的风险值是否超过可接受风险水平。如地块风险 评估结果未超过可接受风险水平,则结束风险评估工作;如地块风险评估结果超过可接受 风险水平,则计算土壤、地下水中关注污染物的风险控制值;如调查结果表明,土壤中关 注污染物可迁移进入地下水,则计算保护地下水的土壤风险控制值;根据计算结果,提出 关注污染物的土壤和地下水风险控制值。 5 危害识别技术要求 5.1 收集相关资料 按照HJ 25.1 和HJ 25.2 对地块进行土壤污染状况调查及污染识别,获得以下信息: 1)较为详尽的地块相关资料及历史信息; 2)地块土壤和地下水等样品中污染物的浓度数据; 3)地块土壤的理化性质分析数据; 4)地块(所在地)气候、水文、地质特征信息和数据; 5)地块及周边地块土地利用方式、敏感人群及建筑物等相关信息。 5.2 确定关注污染物 根据土壤污染状况调查和监测结果,将对人群等敏感受体具有潜在风险需要进行风险 评估的污染物,确定为关注污染物。 6 暴露评估技术要求 6.1 分析暴露情景 6.1.1 暴露情景是指特定土地利用方式下,地块污染物经由不同途径迁移和到达受体人群 的情况。根据不同土地利用方式下人群的活动模式,本标准规定了 2 类典型用地方式下的 暴露情景,即以住宅用地为代表的第一类用地(简称“第一类用地”)和以工业用地为代 表的第二类用地(简称“第二类用地”)的暴露情景。 6.1.2 第一类用地方式下,儿童和成人均可能会长时间暴露于地块污染而产生健康危害。 对于致癌效应,考虑人群的终生暴露危害,一般根据儿童期和成人期的暴露来评估污染物 的终生致癌风险;对于非致癌效应,儿童体重较轻、暴露量较高,一般根据儿童期暴露来 评估污染物的非致癌危害效应。 第一类用地方式包括GB 50137 规定的城市建设用地中的居住用地(R)、公共管理与 公共服务用地中的中小学用地(A33)、医疗卫生用地(A5)和社会福利设施用地(A6)、 以及公园绿地(G1)中的社区公园或儿童公园用地等。 6.1.3 第二类用地方式下,成人的暴露期长、暴露频率高,一般根据成人期的暴露来评估 污染物的致癌风险和非致癌效应。 第二类用地包括 GB 50137 规定的城市建设用地中的工业用地(M)、物流仓储用地 (W)、商业服务业设施用地(B)、道路与交通设施用地(S)、公用设施用地(U)、 公共管理与公共服务用地(A)(A33、A5、A6 除外),以及绿地与广场用地(G)(G1 中的社区公园或儿童公园用地除外)等。 4 6.1.4 除本标准 6.1.2 和 6.1.3 以外的建设用地,应分析特定地块人群暴露的可能性、暴露 频率和暴露周期等情况,参照第一类用地或第二类用地情景进行评估或构建 适合于特定地 块的暴露情景进行风险评估。 6.2 确定暴露途径 6.2.1 对于第一类用地和第二类用地,本标准规定了 9 种主要暴露途径和暴露评估模型, 包括经口摄入土壤、皮肤接触土壤、吸入土壤颗粒物、吸入室外空气中来自表层土壤的气 态污染物、吸入室外空气中来自下层土壤的气态污染物、吸入室内空气中来自下层土壤的 气态污染物共 6 种土壤污染物暴露途径和吸入室外空气中来自地下水的气态污染物、吸入 室内空气中来自地下水的气态污染物、饮用地下水共 3 种地下水污染物暴露途径。 6.2.2 特定用地方式下的主要暴露途径应根据实际情况分析确定,暴露评估模型参数应尽 可能根据现场调查获得。地块及周边地区地下水受到污染时,应在风险评估时考虑地下水 相关暴露途径。依照GB 36600 要求进行土壤中污染物筛选值的计算时,应考虑全部 6 种土 壤污染物暴露途径。 6.3 计算第一类用地土壤和地下水暴露量 6.3.1 经口摄入土壤途径 第一类用地方式下,人群可因经口摄入土壤而暴露于污染土壤。对于单一污染物的致 癌和非致癌效应,计算该途径对应土壤暴露量的推荐模型见附录A公式(A.1)和公式 (A.2)。 6.3.2 皮肤接触土壤途径 第一类用地方式下,人群可因皮肤接触土壤而暴露于污染土壤。对于单一污染物的致 癌和非致癌效应,计算该途径对应土壤暴露量的推荐模型见附录A公式(A.3)、公式 (A.4)、公式(A.5)和公式(A.6)。 6.3.3 吸入土壤颗粒物途径 第一类用地方式下,人群可因吸入空气中来自土壤的颗粒物而暴露于污染土壤。对于 单一污染物的致癌和非致癌效应,计算该途径对应土壤暴露量的推荐模型见附录A公式 (A.7)和 公式(A.8)。 6.3.4 吸入室外空气中来自表层土壤的气态污染物途径 第一类用地方式下,人群可因吸入室外空气中来自表层土壤的气态污染物而暴露于污 染土壤。对于单一污染物的致癌和非致癌效应,计算该途径对应土壤暴露量的推荐模型见 附录A 公式(A.9)和公式(A.10)。 6.3.5 吸入室外空气中来自下层土壤的气态污染物途径 第一类用地方式下,人群可因吸入室外空气中来自下层土壤的气态污染物而暴露于污 染土壤。对于单一污染物的致癌和非致癌效应,计算该途径对应土壤暴露量的推荐模型见 附录A公式(A.11)和公式(A.12)。 6.3.6 吸入室外空气中来自地下水的气态污染物途径 第一类用地方式下,人群可因吸入室外空气中来自地下水的气态污染物而暴露于受污 染地下水。对于单一污染物的致癌和非致癌效应,计算该途径对应地下水暴露量的推荐模 型见附录A公式(A.13)和公式(A.14)。 6.3.7 吸入室内空气中来自下层土壤的气态污染物途径 5 第一类用地方式下,人群可因吸入室内空气中来自下层土壤的气态污染物而暴露于污 染土壤。对于污染物的致癌和非致癌效应,计算该途径对应土壤暴露量的推荐模型见附录 A公式(A.15)和公式(A.16)。 6.3.8 吸入室内空气中来自地下水的气态污染物途径 第一类用地方式下,人群吸入室内空气中来自地下水的气态污染物而暴露于受污染地 下水。对于污染物的致癌和非致癌效应,计算该途径对应地下水暴露量的推荐模型见附录 A公式(A.17)和公式(A.18)。 6.3.9 饮用地下水途径 第一类用地方式下,人群可因饮用地下水而暴露于地块地下水污染物。对于单一污染 物的致癌和非致癌效应,计算该途径对应地下水暴露量的推荐计算模型见附录 A公式 (A.19)和公式(A.20)。 6.4 计算第二类用地土壤和地下水暴露量 6.4.1 经口摄入土壤途径 第二类用地方式下,人群可因经口摄入土壤而暴露于污染土壤。对于污染物的致癌和 非 致 癌 效 应 , 计 算 该 途 径 对 应 土 壤 暴 露 量 的 推 荐 模 型 见 附 录 A 公 式 ( A.21 ) 和 公 式 (A.22)。 6.4.2 皮肤接触土壤途径 第二类用地方式下,人群可因皮肤直接接触而暴露于污染土壤。对于污染物的致癌和 非 致 癌 效 应 , 计 算 该 途 径 对 应 土 壤 暴 露 量 的 推 荐 模 型 见 附 录 A 公 式 ( A.23 ) 和 公 式 (A.24)。 6.4.3 吸入土壤颗粒物途径 第二类用地方式下,人群可因吸入空气中来自土壤的颗粒物而暴露于污染土壤。对于 污染物的致癌和非致癌效应,计算该途径对应土壤暴露量的推荐模型见附录A公式(A.25) 和公式(A.26)。 6.4.4 吸入室外空气中来自表层土壤的气态污染物途径 第二类用地方式下,人群可因吸入室外空气中来自表层土壤的气态污染物而暴露于污 染 土壤。对于污染物的致癌和非致癌效应,计算该途径对应土壤暴露量的推荐模型见附录 A公式(A.27)和公式(A.28)。 6.4.5 吸入室外空气中来自下层土壤的气态污染物途径 第二类用地方式下,人群可因吸入室外空气中来自下层土壤的气态污染物而暴露于污 染土壤。对于污染物的致癌和非致癌效应,计算该途径对应土壤暴露量的推荐模型见附录 A公式(A.29)和公式(A.30)。 6.4.6 吸入室外空气中来自地下水的气态污染物途径 第二类用地方式下,人群可因吸入室外空气中来自地下水的气态污染物而暴露于污染 地下水。对于污染物的致癌和非致癌效应,计算该途径对应地下水暴露量的推荐模型见附 录A 公式(A.31)和公式(A.32)。 6.4.7 吸入室内空气中来自下层土壤的气态污染物途径 6 第二类用地方式下,人群可因吸入室内空气中来自下层土壤的气态污染物而暴露于污 染 土壤。对于污染物的致癌和非致癌效应,计算该途径对应土壤暴露量的推荐模型见附录 A公式(A.33)和公式(A.34)。 6.4.8 吸入室内空气中来自地下水的气态污染物途径 第二类用地方式下,人群可因吸入室内空气中来自地下水的气态污染物而暴露于污染 地下水。对于污染物的致癌和非致癌效应,计算该途径对应地下水暴露量的推荐模型见附 录A 公式(A.35)和公式(A.36)。 6.4.9 饮用地下水途径 第二类用地方式下,人群可因饮用地下水而暴露于地下水污染物。对于单一污染物的 致癌和非致癌效应,计算该途径对应地下水暴露量的推荐模型见附录A公式(A.37)和公 式(A.38)。 7 毒性评估技术要求 7.1 分析污染物毒性效应 分析污染物经不同途径对人体健康的危害效应,包括致癌效应、非致癌效应、污染物 对人体健康的危害机理和剂量-效应关系等。 7.2 确定污染物相关参数 7.2.1 致癌效应毒性参数 致癌效应毒性参数包括呼吸吸入单位致癌因子( IUR)、呼吸吸入致癌斜率因子 (SFi)、经口摄入致癌斜率因子(SFo)和皮肤接触致癌斜率因子(SFd)。部分污染物的 致癌效应毒性参数的推荐值见附录B表B.1。 呼吸吸入致癌斜率因子(SFi)根据附录B表B.1 中的呼吸吸入单位致癌因子(IUR)外 推获得;皮肤接触致癌斜率系数(SFd)根据附录B表B.1 中的经口摄入致癌斜率系数(SFo) 外推获得。用于外推SFi和SFd的推荐模型分别见附录B公式(B.1)和公式(B.3)。 7.2.2 非致癌效应毒性参数 非致癌效应毒性参数包括呼吸吸入参考浓度(RfC)、呼吸吸入参考剂量(RfDi)、经 口摄入参考剂量(RfDo)和皮肤接触参考剂量(RfDd)。部分污染物的非致癌效应毒性参 数推 荐值见附录B表B.1。 呼吸吸入参考剂量(RfDi)根据表B.1 中的呼吸吸入参考浓度(RfC)外推得到。皮肤 接触参考剂量(RfDd )根据表B.1 中的经口摄入参考剂量(RfDo )外推获得。用于外推 RfDi和RfDd 的推荐模型分别见附录B公式(B.2)和公式(B.4)。 7.2.3 污染物的理化性质参数 风险评估所需的污染物理化性质参数包括无量纲亨利常数(H´)、空气中扩散系数 (Da)、水中扩散系数(Dw)、土壤-有机碳分配系数(Koc)、水中溶解度(S)。部分污 染物的理化性质参数的推荐值见附录B表B.2。 7.2.4 污染物其他相关参数 其他相关参数包括消化道吸收因子(ABSgi)、皮肤吸收因子(ABSd)和经口摄入吸 收因子(ABSo)。部分污染物消化道吸收因子(ABSgi)、皮肤吸收因子(ABSd)的推荐 参数值见附录B表B.1,经口摄入吸收因子(ABSo)推荐参数值见附录G表G.1。 7 8 风险表征技术要求 8.1 一般性技术要求 8.1.1 应根据每个采样点样品中关注污染物的检测数据,通过计算污染物的致癌风险和危 害商进行风险表征。如某一地块内关注污染物的检测数据呈正态分布,可根据检测数据的 平均值、平均值置信区间上限值或最大值计算致癌风险和危害商。 8.1.2 风险表征得到的地块污染物的致癌风险和危害商,可作为确定地块污染范围的重要 依据。计算得到单一污染物的致癌风险值超过 10-6 或危害商超过 1 的采样点,其代表的地 块区域应划定为风险不可接受的污染区域。 8.2 计算地块土壤和地下水污染风险 8.2.1 土壤中单一污染物致癌风险 对于单一污染物,计算经口摄入土壤、皮肤接触土壤、吸入土壤颗粒物、吸入室外空 气中来自表层土壤的气态污染物、吸入室外空气中来自下层土壤的气态污染物、吸入室内 空气中来自下层土壤的气态污染物暴露途径致癌风险的推荐模型,分别见附录 C公式 (C.1)、(C.2)、(C.3)、(C.4)、(C.5)和(C.6)。计算土壤中单一污染物经上述 6 种暴露途径致癌风险的推荐模型,见附录C公式(C.7)。 8.2.2 土壤中单一污染物危害商 对于单一污染物,计算经口摄入土壤、皮肤接触土壤、吸入土壤颗粒物、吸入室外空 气中来自表层土壤的气态污染物、吸入室外空气中来自下层土壤的气态污染物、吸入室内 空气中来自下层土壤的气态污染物暴露途径危害商的推荐模型,分别见附录C公式(C.8)、 (C.9)、(C.10)、(C.11)、(C.12)和(C.13)。计算土壤中单一污染物经上述 6 种 途径危害指数 的推荐模型,见附录C公式(C.14)计算。 8.2.3 地下水中单一污染物致癌风险 对于单一污染物,计算吸入室外空气中来自地下水的气态污染物、吸入室内空气中来 自地下水的气态污染物、饮用地下水暴露途径致癌风险的推荐模型,分别见附录C公式 (C.15)、(C.16)、(C.17)。计算地下水中单一污染物经上述 3 种暴露途径致癌风险 的推荐模型见附 录C公式(C.18)。 8.2.4 地下水中单一污染物危害商 对于单一污染物,计算吸入室外空气中来自地下水的气态污染物、吸入室内空气中来 自地下水的气态污染物、饮用地下水暴露途径危害商的推荐模型,分别见附录 C公式 (C.19)、(C.20)和(C.21)。计算地下水中单一污染物经上述 3 种暴露途径危害指数 的推荐模型见附 录C公式(C.22)。 8.3 不确定性分析 8.3.1 应分析造成地块风险评估结果不确定性的主要来源,包括暴露情景假设、评估模型 的适用性、模型参数取值等多个方面。 8.3.2 暴露风险贡献率分析 单一污染物经不同暴露途径的致癌风险和危害商贡献率分析推荐模型,分别见附录D 公式(D.1)和公式(D.2)。根据上述公式计算获得的百分比越大,表示特定暴露途径对 于总风险的贡献率越高。 8.3.3 模型参数敏感性分析 8 8.3.3.1 敏感参数确定原则 选定需要进行敏感性分析的参数(P)一般应是对风险计算结果影响较大的参数,如人 群相关参数(体重、暴露期、暴露频率等)、与暴露途径相关的参数(每日摄入土壤量、 皮肤表面土壤粘附系数、每日吸入空气体积、室内空间体积与蒸气入渗面积比等)。 单一暴露途径风险贡献率超过 20%时,应进行人群和与该途径相关参数的敏感性分析。 8.3.3.2 敏感性分析方法 模型参数的敏感性可用敏感性比值来表示,即模型参数值的变化(从P1 变化到P2)与 致癌风险或危害商(从X1 变化到X2)发生变化的比值。计算敏感性比值的推荐模型见附 录D公式(D.3)。 敏感性比值越大,表示该参数对风险的影响也越大。进行模型参数敏感性分析,应综 合 考虑参数的实际取值范围确定参数值的变化范围。 9 计算风险控制值的技术要求 9.1 可接受致癌风险和危害商 本标准计算基于致癌效应的土壤和地下水风险控制值时,采用的单一污染物可接受致 癌风险为 10-6;计算基于非致癌效应的土壤和地下水风险控制值时,采用的单一污染物可 接受危害商为 1。 9.2 计算地块土壤和地下水风险控制值 9.2.1 基于致癌效应的土壤风险控制值 对于单一污染物,计算基于经口摄入土壤、皮肤接触土壤、吸入土壤颗粒物、吸入室 外空气中来自表层土壤的气态污染物、吸入室外空气中来自下层土壤的气态污染物、吸入 室内 空气中来自下层土壤的气态污染物暴露途径致癌效应的土壤风险控制值的推荐模型, 分别见附录E公式(E.1)、(E.2)、(E.3)、(E.4)、(E.5)和(E.6)。计算单一污染 物基于上述 6 种土壤暴露途径致癌效应的土壤风险控制值的推荐模型,见附录 E公式 (E.7)。 9.2.2 基于非致癌效应的土壤风险控制值 对于单一污染物,计算基于经口摄入土壤、皮肤接触土壤、吸入土壤颗粒物、吸入室 外空气中来自表层土壤的气态污染物、吸入室外空气中来自下层土壤的气态污染物、吸入 室内空气中来自下层土壤的气态污染物暴露途径非致癌效应的土壤风险控制值的推荐模型, 分别见附录E公式(E.8)、(E.9)、(E.10)、(E.11)、(E.12)和(E.13)。计算单 一污染物基于上述 6 种土壤暴露途径非致癌效应的土壤风险控制值的推荐模型,见附录E公 式(E.14)。 9.2.3 保护地下水的土壤风险控制值 地块地下水作为饮用水源时,应计算保护地下水的土壤风险控制值。单一污染物土壤 风险控制值,依据GB/T 14848 中保护地下水的土壤风险控制值的推荐模型计算,见附录E 公式(E.15)。 9.2.4 基于致癌效应的地下水风险控制值 对于单一污染物,计算基于吸入室外空气中来自地下水的气态污染物、吸入室内空气 中来自地下水的气态污染物、饮用地下水暴露途径致癌效应的地下水风险控制值的推荐模 9 型,分别见附录E公式(E.16)、(E.17)和(E.18)。计算单一污染物基于上述 3 种地下 水暴露途径致癌效应的地下水风险控制值的推荐模型见附录E公式(E.19)。 9.2.5 基于非致癌效应的地下水风险控制值 对于单一污染物,计算基于吸入室外空气中来自地下水的气态污染物、吸入室内空气 中来自地下水的气态污染物、饮用地下水暴露途径非致癌效应的地下水风险控制值的推荐 模型,分别见附录E公式(E.20)、(E.21)和(E.22)。计算单一污染物基于上述 3 种地 下水暴露途径非致癌效应的地下水风险控制值的推荐模型见附录E公式(E.23)。 9.3 分析确定土壤和地下水风险控制值 9.3.1 比较上述计算得到的基于致癌效应和基于非致癌效应的土壤风险控制值,以及基于 致癌效应和基于非致癌风险的地下水风险控制值,选择较小值作为地块的风险控制值。如 地块及周边地下水作为饮用水源,则应充分考虑到对地下水的保护,提出保护地下水的土 壤风险控制值。 9.3.2 按照 HJ 25.4 和 HJ 25.6 确定地块土壤和地下水修复目标值时,应将基于风险评估模 型计算出的土壤和地下水风险控制值作为主要参考值。 10 附录 A (规范性附录) 暴露评估推荐模型 A.1 第一类用地暴露评估模型 A1.1 经口摄入土壤途径 对于单一污染物的致癌效应,考虑人群在儿童期和成人期暴露的终生危害,经口摄入土壤 途径的土壤暴露量采用公式(A.1)计算: OSIRc EDc EFc OSIRa EDa EFa + ) ABSo BWc BWa OISERca 10 -6 ……(A.1) ATca ( 公式(A.1)中: -1 -1 OISERca -经口摄入土壤暴露量(致癌效应),kg 土壤·kg 体重·d ; OSIRc OSIRa -儿童每日摄入土壤量,mg·d ;推荐值见附录 G 表 G.1; EDc EDa -儿童暴露期,a;推荐值见附录 G 表 G.1; EFc -儿童暴露频率,d·a ;推荐值见附录 G 表 G.1; EFa -成人暴露频率,d·a ;推荐值见附录 G 表 G.1; BWc BWa -儿童体重,kg,推荐值见附录 G 表 G.1; ABSo ATca -经口摄入吸收效率因子,无量纲;推荐值见附录 G 表 G.1; -1 -1 -成人每日摄入土壤量,mg·d ;推荐值见附录 G 表 G.1; -成人暴露期,a;推荐值见附录 G 表 G.1; -1 -1 -成人体重,kg,推荐值见附录 G 表 G.1; -致癌效应平均时间,d;推荐值见附录 G 表 G.1。 对于单一污染物的非致癌效应,考虑人群在儿童期暴露受到的危害,经口摄入土壤途径的 土壤暴露量采用公式(A.2)计算: OISERnc OSIRc EDc EFc ABSo 10 -6 BWc ATnc ……(A.2) 公式(A.2)中: -1 -1 OISERnc -经口摄入土壤暴露量(非致癌效应),kg 土壤·kg 体重·d ; ATnc -非致癌效应平均时间,d;推荐值见附录 G 表 G.1。 公式(A.2)中 OSIRc、EDc、EFc、ABSo 和 BWc 的参数含义见公式(A.1)。 A1.2 皮肤接触土壤途径 对于单一污染物的致癌效应,考虑人群在儿童期和成人期暴露的终生危害,皮肤接触土壤 途径土壤暴露量采用公式(A.3)计算: DCSERca SAEc SSARc EFc EDc Ev ABSd 10 -6 BWc ATca ……(A.3) SAEa SSARa EFa EDa Ev ABSd 10 -6 BWa ATca 公式(A.3)中: -1 -1 DCSERca -皮肤接触途径的土壤暴露量(致癌效应),kg 土壤·kg 体重·d ; 2 SAEc SAEa -儿童暴露皮肤表面积,cm ; SSARc -儿童皮肤表面土壤粘附系数,mg·cm ;推荐值见附录 G 表 G.1; SSARa -成人皮肤表面土壤粘附系数,mg·cm ;推荐值见附录 G 表 G.1; ABSd -皮肤接触吸收效率因子,无量纲;取值见附录 B 表 B.1; 2 -成人暴露皮肤表面积,cm ; -2 -2 11 -1 -每日皮肤接触事件频率,次·d ;推荐值见附录 G 表 G.1。 公式(A.3)中EFc 、 EDc 、 BWc 、 ATca 、 EFa 、 EDa 和BWa 的参数含义见公式(A.1), Ev SAEc 和 SAEa 的参数值分别采用公式(A.4)和公式(A.5)计算: SAEc 239 H c 0.417 BWc 0.517 SERc ……(A.4) SAEa 239 H a 0.417 BWa 0.517 SERa ……(A.5) 公式(A.4)和公式(A.5)中: Hc -儿童平均身高,cm, 推荐值见附录 G 表 G.1; Ha -成人平均身高,cm;推荐值见附录 G 表 G.1; SERc SERa -儿童暴露皮肤所占面积比,无量纲,推荐值见附录 G 表 G.1; -成人暴露皮肤所占面积比,无量纲;推荐值见附录 G 表 G.1。 公式(A.4)和公式(A.5)中 BWc 和 BWa 的参数含义见公式(A.1)。 对于单一污染物的非致癌效应,考虑人群在儿童期暴露受到的危害,皮肤接触土壤途径对 应的土壤暴露量采用公式(A.6)计算: DCSERnc SAEc SSARc EFc EDc Ev ABSd 10 -6 BWc ATnc ……(A.6) 公式(A.6)中: -1 -1 DCSERnc -皮肤接触的土壤暴露量(非致癌效应),kg 土壤·kg 体重·d 。 公式(A.6)中 SAEc、SSARc、Ev 和 ABSd 的参数含义见公式(A.3),EFc、EDc 和 BWc的 参数含义见公式(A.1),ATnc 的参数含义见公式(A.2)。 A1.3 吸入土壤颗粒物途径 对于单一污染物的致癌效应,考虑人群在儿童期和成人期暴露的终生危害,吸入土壤颗 粒 物途径对应的土壤暴露量采用公式(A.7)计算: PISERca PM10 DAIRc EDc PIAF (fspo EFOc fspi EFI c) -6 10 BWc ATca PM10 DAIRa EDa PIAF (fspo EFOa fspi EFI a) -6 10 BWa ATca …(A.7) 公式(A.7)中: -1 -1 PISERca -吸入土壤颗粒物的土壤暴露量(致癌效应),kg 土壤·kg 体重·d ; PM10 DAIRa -空气中可吸入浮颗粒物含量,mg·m ;推荐值见附录 G 表 G.1; DAIRc -儿童每日空气呼吸量,m ·d ;推荐值见附录 G 表 G.1; PIAF -吸入土壤颗粒物在体内滞留比例,无量纲;推荐值见附录 G 表 G.1; fspi -室内空气中来自土壤的颗粒物所占比例,无量纲;推荐值见附录 G 表 G.1; fspo -室外空气中来自土壤的颗粒物所占比例,无量纲;推荐值见附录 G 表 G.1; EFIa EFIc -成人的室内暴露频率,d·a ;推荐值见附录 G 表 G.1; EFOa -成人的室外暴露频率,d·a ;推荐值见附录 G 表 G.1; EFOc -儿童的室外暴露频率,d·a ;推荐值见附录 G 表 G.1。 -3 3 -1 3 -1 -成人每日空气呼吸量,m ·d ;推荐值见附录 G 表 G.1; -1 -1 -儿童的室内暴露频率,d·a ;推荐值见附录 G 表 G.1; -1 -1 公式(A.7)中 EDc、BWc、EDa、BWa 和 ATca 的参数含义见公式(A.1)。 对于单一污染物的非致癌效应,考虑人群在儿童期暴露受到的危害,吸入土壤颗粒物途径 对应的土壤暴露量采用公式(A.8)计算: 12 PISERnc PM10 DAIRc EDc PIAF( fspoEFOc fspiEFI c) -6 10 BWc ATnc …(A.8) 公式(A.8)中: -1 -1 -吸入土壤颗粒物的土壤暴露量(非致癌效应),kg 土壤·kg 体重·d 。 PISERnc 公式(A.8)中PM10、DAIRc、fspo、fspi、EFOc、EFIc 和PIAF的参数含义见公式(A.7), EDc、BWc、EDa、BWa 的参数含义见公式(A.1),ATnc 的参数含义见公式(A.2)。 A1.4 吸入室外空气中来自表层土壤的气态污染物途径 对于单一污染物的致癌效应,考虑人群在儿童期和成人期暴露的终生危害,吸入室外空气 中来自表层土壤的气态污染物途径对应的土壤暴露量,采用公式(A.9)计算: IOVERca1 VFsuroa ( DAIRc EFOc EDc BWc ATca DAIRa EFOa EDa BWa ATca ) …(A.9) 公式(A.9)中: IOVERca1 -吸入室外空气中来自表层土壤的气态污染物对应的土壤暴露量(致癌效应), -1 -1 kg 土壤·kg 体重·d ; -3 -表层土壤中污染物扩散进入室外空气的挥发因子,kg·m ;根据附录 F 公式 VFsuroa (F.17)计算。 公式(A.9)中,DAIRc、DAIRa、EFOc 和EFOa 的参数含义见公式(A.7),EDc、BWc、 EDa 、BWa、ATca 的参数含义见公式(A.1)。 对于单一污染物的非致癌效应,考虑人群在儿童期暴露受到的危害,吸入室外空气中来自 表层土壤的气态污染物途径对应的土壤暴露量,采用公式(A.10)计算: IOVER nc1 VFsuroa DAIR EFO ED c c c ……(A.10) BW AT c nc 公式(A.10)中: IOVERnc1 -吸入室外空气中来自表层土壤的气态污染物对应的土壤暴露量(非致癌 效 -1 -1 应),kg 土壤·kg 体重·d 。 公式(A.10)中,VFsuroa 的参数含义见公式(A.9),DAIRc 和EFOc 的参数含义见公式 (A.7),ATnc 的含义见公式(A.2),EDc 和 BWc 的参数含义见公式(A.1)。 A1.5 吸入室外空气中来自下层土壤的气态污染物途径 对于单一污染物的致癌效应,考虑人群在儿童期和成人期暴露的终生危害,吸入室外空气 中来自下层土壤的气态污染物途径对应的土壤暴露量,采用公式(A.11)计算: IOVERca2 VFsuboa ( DAIRc EFOc EDc BWc ATca DAIRa EFOa EDa BWa ATca ) …(A.11) 公式(A.11)中: IOVERca2-吸入室外空气中来自下层土壤的气态污染物对应的土壤暴露量(致癌效 应), -1 -1 kg 土壤·kg 体重·d ; VFsuboa -3 -下层土壤中污染物扩散进入室外空气的挥发因子,kg·m ;根据附录 F 公式 (F.20)计算。 公式(A.11)中,DAIRc、DAIRa、EFOc 和 EFOa 的参数含义见公式(A.7),EDc、BWc、 EDa、BWa、ATca 的参数含义见公式(A.1)。 对于单一污染物的非致癌效应,考虑人群在儿童期暴露受到的危害,吸入室外空气中来自 下层土壤的气态污染物途径对应的土壤暴露量,采用公式(A.12)计算: IOVERnc2 VFsuboa 13 DAIRc EFOc EDc BWc ATnc ……(A.12) 公式(A.12)中: IOVERnc2 -吸入室外空气中来自下层土壤的气态污染物对应的土壤暴露量(非致癌 效 -1 -1 应),kg 土壤·kg 体重·d 。 公式(A.12)中 VFsuboa 的参数含义见公式(A.11),DAIRc 和 EFOc 的参数含义见公式 (A.7),ATnc 的含义见公式(A.2),EDc 和 BWc 的参数含义见公式(A.1)。 A1.6 吸入室外空气中来自地下水的气态污染物途径 对于单一污染物的致癌效应,考虑人群在儿童期和成人期暴露的终生危害,吸入室外空气 中来自地下水的气态污染物对应的地下水暴露量,采用公式(A.13)计算: IOVERca3 VFgwoa ( DAIRc EFOc EDc BWc ATca DAIRa EFOa EDa BWa ATca ) …(A.13) 公式(A.13)中: IOVERca3-吸入室外空气中来自地下水的气态污染物对应的地下水暴露量(致癌效 应), -1 -1 L 地下水·kg 体重·d ; VFgwoa -3 -地下水中污染物扩散进入室外空气的挥发因子, L·m ;根据附录 F 公式 (F.21) 计算。 公式(A.11)中,DAIRc、DAIRa、EFOc 和 EFOa 的参数含义见公式(A.7),EDc、BWc、 EDa、BWa、ATca 的参数含义见公式(A.1)。 对于单一污染物的非致癌效应,考虑人群在儿童期暴露受到的危害,吸入室外空气中来自 地下水的气态污染物途径对应的地下水暴露量,采用公式(A.14)计算: IOVERnc3 VFgwoa DAIRc EFOc EDc ……(A.14) BWc ATnc 公式(A.14)中: IOVERnc3 -吸入室外空气中来自地下水的气态污染物对应的地下水暴露量(非致癌 效 -1 -1 应),L 地下水·kg 体重·d 。 公式(A.14)中,VFgwoa 的参数含义分别见公式(A.13),DAIRc 和 EFOc 的参数含义见 公式(A.7),ATnc 的含义见公式(A.2),EDc 和 BWc 的参数含义见公式(A.1)。 A1.7 吸入室内空气中来自下层土壤的气态污染物途径 对于单一污染物的致癌效应,考虑人群在儿童期和成人期暴露的终生危害,吸入室内空气 中来自下层土壤的气态污染物途径对应的土壤暴露量,采用公式(A.15)计算: IIVERca1 VFsubia ( DAIRc EFOc EDc BWc ATca DAIRa EFOa EDa BWa ATca ) ……(A.15) 公式(A.15)中: IIVERca1 -吸入室内空气中来自下层土壤的气态污染物对应的土壤暴露量(致癌效应), -1 -1 kg 土壤·kg 体重·d ; VFsubia -3 -下层土壤中污染物扩散进入室内空气的挥发因子,kg·m ;根据附录 F 公式 (F.26)计算。 公式(A.15)中,EFOc、EFOa、EFIc、EFIa、DAIRc 和 DAIRa 的参数含义见公式(A.7), EDc、BWc、EDa、BWa、ATca 的参数含义见公式(A.1)。 对于单一污染物的非致癌效应,考虑人群在儿童期暴露受到的危害,吸入室内空气中来自 下层土壤的气态污染物途径对应的土壤暴露量,采用公式(A.16)计算: IIVERnc1 VFsubia DAIRc EFI c EDc BWc ATnc 14 ……(A.16) 公式(A.16)中: IIVERnc1-吸入室内空气中来自下层土壤的气态污染物对应的土壤暴露量(非致癌效应), -1 -1 kg 土壤·kg 体重·d 。 公式(A.16)中,VFsubia 的参数含义分别见公式(A.15),DAIRc、EFIc 的参数含义见公 式(A.7),ATnc 的参数含义见公式(A.2),EDc 和 BWc 的参数含义见公式(A.1)。 A1.8 吸入室内空气中来自地下水的气态污染物途径 对于单一污染物的致癌效应,考虑人群在儿童期和成人期暴露的终生危害,吸入室内空气 中来自地下水的气态污染物途径对应的地下水暴露量,采用公式(A.17)计算: DAIRc EFI c EDc IIVERca 2 =VFgwia BWc ATca + DAIRa EFI a EDa BWa ATca ……(A.17) 公式(A.17)中: IIVERca2 -吸入室内空气中来自地下水的气态污染物对应的地下水暴露量(致癌效 应), -1 -1 L 地下水·kg 体重·d ; VFgwia -3 -地下水中污染物扩散进入室内空气的挥发因子, L·m ;根据附录 F 公式 (F.29) 计算。 公式(A.17)中,EFOc、EFOa、EFIc、EFIa、DAIRc 和 DAIRa 的参数含义见公式(A.7), EDc、BWc、EDa、BWa、ATca 的参数含义见公式(A.1)。 对于单一污染物的非致癌效应,考虑人群在儿童期暴露受到的危害,吸入室内空气中来自 地下水的气态污染物途径对应的地下水暴露量,采用公式(A.18)计算: IIVERnc2 =VFgwia DAIRc EFI c EDc ……(A.18) BWc ATnc 公式(A.18)中: IIVERnc2 -吸入室内空气中来自地下水的气态污染物对应的地下水暴露量(非致癌效 -1 应),L 地下水·kg-1 体重·d 。 公式(A.18)中,VFgwia 的参数含义见公式(A.17),DAIRc、EFIc 的参数含义见公式 (A.7),ATnc 的参数含义见公式(A.2),EDc 和 BWc 的参数含义见公式(A.1)。 A1.9 饮用地下水途径 对于单一污染物的致癌效应,考虑人群在儿童期和成人期暴露的终生危害,饮用地下水 途 径对应的地下水暴露量,采用公式(A.19)计算: CGWERca = GWCRc EFc EDc BWc ATca + GWCRa EFa EDa BWa ATca ……(A.19) 公式(A.19)中: -1 CGWERca -饮用受影响地下水对应的地下水的暴露量(致癌效应),L 地下水·kg 体重·d 1 - ; -1 GWCRc -儿童每日饮水量,L 地下水·d ;推荐值见附录 G 表 G.1; GWCRa -成人每日饮水量,L 地下水·d ;推荐值见附录 G 表 G.1。 -1 公式(A.19)中,EFc、EFa、EDc、EDa、BWc 和 BWa、ATca 的参数含义见公式(A.1), ATnc 的参数含义见公式(A.2)。 对于单一污染物的非致癌效应,考虑人群在儿童期的暴露危害,饮用地下水途径对应的地 下水暴露量,采用公式(A.20)计算: CGWERnc = GWCRc EFc EDc BWc ATnc 公式(A.20)中: 15 ……(A.20) -1 CGWERnc -饮用受影响地下水对应的地下水的暴露量(非致癌效应),L 地下水·kg 体 -1 重·d ; 公式(A.20)中,GWCRa 的参数含义见公式(A.19),EFc、EDc 和 BWc 的参数含义见公 式(A.1),ATnc 的参数含义见公式(A.2)。 A.2 第二类用地暴露评估模型 A2.1 经口摄入土壤途径 对于单一污染物的致癌效应,考虑人群在成人期暴露的终生危害,经口摄入土壤途径对应 的土壤暴露量采用公式(A.21)计算: OISERca = OISERa EDa EFa ABSo BWa ATca 106 ……(A.21) 公式(A.21)中,OISERca、OSIRa、EDa、EFa、ABSo、BWa 和 ATca 的参数含义见公式 (A.1)。 对于单一污染物的非致癌效应,考虑人群在成人期的暴露危害,经口摄入土壤途径对应的 土壤暴露量采用公式(A.22)计算: OISERnc OISERa EDa EFa ABSo BWa ATnc 106 ……(A.22) 公式(A.22)中,OSIRa、EDa、EFa、ABSo 和 BWa 的参数含义见公式(A.1),OISERnc 和ATnc 的参数含义见公式(A.2)。 A2.2 皮肤接触土壤途径 对于单一污染物的致癌效应,考虑人群在成人期暴露的终生危害。皮肤接触土壤途径的土 壤暴露量采用公式(A.23)计算: DCSERca SAEa SSARa EFa EDa Ev ABSd BWa ATca 106 ……(A.23) 公式(A.23)中,DCSERca 、SAEa 、SSARa 、Ev 和 ABSd 的参数含义见公式(A.3), BWa、EDa、EFa 和 ATca 的参数含义见公式(A.1)。 对于单一污染物的非致癌效应,考虑人群在成人期的暴露危害,皮肤接触土壤途径对应的 土壤暴露量采用公式(A.24)计算: DCSERnc SAEa SSARa EFa EDa Ev ABSd 10 -6 BWa ATnc ……(A.24) 公式(A.24)中,DCSERnc 的参数含义见公式(A.6),SAEa、SSARa、Ev 和 ABSd 的参数 含义见公式(A.3),ATnc 的参数含义见公式(A.2),BWa、EDa 和 EFa 的参数含义见公式 (A.1)。 A2.3 吸入土壤颗粒物 对于单一污染物的致癌效应,考虑人群在成人期暴露的终生危害,吸入土壤颗粒物途径对 应的土壤暴露量采用公式(A.25)计算: PISERca PM 10 DAIRa EDa PIAF( fspoEFOa fspiEFI a ) -6 10 BWa ATca ……(A.25) 公式(A.25)中,PISERca、PM10、DAIRa、PIAF、fspo、fspi、EFOa 和 EFIa 的参数含义 见公式(A.7),BWa、EDa 和 ATca 的参数含义见公式(A.1)。 对于单一污染物的非致癌效应,考虑人群在成人期的暴露危害,吸入土壤颗粒物途径对应 的土壤暴露量采用公式(A.26)计算: PISERnc PM 10 DAIRa EDa PIAF (fspoEFOa fspiEFI a ) -6 10 BWa ATnc 16 ……(A.26) 公式(A.26)中,PISERnc 的参数含义见公式(A.8),PM10、DAIRa、PIAF、fspo、fspi、 EFOa 和 EFIa 的参数含义见公式(A.7),ATnc 的参数含义见公式(A.2),BWa 和 EDa 的参 数含义见公式(A.1)。 A2.4 吸入室外空气中来自表层土壤的气态污染物途径 对于单一污染物的致癌效应,考虑人群在成人期暴露的终生危害,吸入室外空气中来自表 层土壤的气态污染物对应的土壤暴露量,采用公式(A.27)计算: IOVERca1 VFsuroa DAIRa EFOa EDa BWa ATca ……(A.27) 公式(A.27)中,IOVERca1 和 VFsuroa 的参数含义见公式(A.9),DAIRa 和 EFOa 的参 数含 义见公式(A.7),BWa、EDa 和 ATca 的参数含义见公式(A.1)。 对于单一污染物的非致癌效应,考虑人群在成人期的暴露危害,吸入室外空气中来自表层 土壤的气态污染物对应的土壤暴露量,采用公式(A.28)计算: IOVERnc1 VFsuroa DAIRa EFOa EDa BWa ATnc ……(A.28) 公式(A.28)中,IOVERnc1 的参数含义见公式(A.10),VFsuroa 的参数含义分别见公式 (A.9), DAIRa 和 EFOa 的参数含义见公式(A.7),ATnc 的参数含义见公式(A.2),BWa 和 EDa 的参数 含义见公式(A.1)。 A2.5 吸入室外空气中来自下层土壤的气态污染物途径 对于单一污染物的致癌效应,考虑人群在成人期暴露的终生危害,吸入室外空气中来自下 层土壤的气态污染物对应的土壤暴露量,采用公式(A.29)计算: IOVERca2 VFsuboa DAIRa EFOa EDa BWa ATca ……(A.29) 公式(A.28)中,IOVERca2 和 VFsuboa 的参数含义见公式(A.10),DAIRa 和 EFOa 的参 数 含义见公式(A.7),BWa、EDa 和 ATca 的参数含义见公式(A.1)。 对于单一污染物的非致癌效应,考虑人群在成人期的暴露危害,吸入室外空气中来自下层 土壤的气态污染物对应的土壤暴露量,采用公式(A.30)计算: IOVERnc2 VFsuboa DAIRa EFOa EDa BWa ATnc ……(A.30) 公式(A.30)中,IOVERnc2 的参数含义见公式(A.12),VFsuboa 的参数含义见公式 (A.11),DAIRa 和 EFOa 的参数含义见公式(A.7),ATnc 的参数含义见公式(A.2),BWa 和 EDa 的参数含义见公式(A.1)。 A2.6 吸入室外空气中来自地下水的气态污染物途径 对于单一污染物的致癌效应,考虑人群在成人期暴露的终生危害,吸入室外空气中来自地 下水的气态污染物对应的地下水暴露量,采用公式(A.31)计算: IOVERca3 VFgwoa DAIRa EFOa EDa BWa ATca ……(A.31) 公式(A.31)中,IOVERca3 和 VFgwoa 的参数含义见公式(A.13),DAIRa 和 EFOa 的参 数 含义见公式(A.7),BWa、EDa 和 ATca 的参数含义见公式(A.1)。 对于单一污染物的非致癌效应,考虑人群在成人期的暴露危害,吸入室外空气中来自地下 水的气态污染物对应的地下水暴露量,采用公式(A.32)计算: IOVERnc3 VFgwoa 17 DAIRa EFOa EDa BWa ATnc ……(A.32) 公式(A.32)中,IOVERnc3 的参数含义见公式(A.14),VFgwoa 的参数含义见公式 (A.13),DAIRa 和 EFOa 的参数含义见公式(A.7),ATnc 的参数含义见公式(A.2),BWa 和 EDa 的参数 含义见公式(A.1)。 A2.7 吸入室内空气中来自下层土壤的气态污染物途径 对于单一污染物的致癌效应,考虑人群在成人期暴露的终生危害,吸入室内空气中来自下 层土壤的气态污染物对应的土壤暴露量,采用公式(A.33)计算: IIVERca1 VFsubia DAIRa EFI a EDa BWa ATca ……(A.33) 公式(A.33)中,IIVERca1 和 VFsubia 的参数含义分别见公式(A.15),DAIRa 和 EFIa 的 参数含义见公式(A.7),EDa、BWa 和 ATca 的参数含义见公式(A.1)。 对于单一污染物的非致癌效应,考虑人群在成人期的暴露危害,吸入室内空气中来自下层 土壤的气态污染物对应的土壤暴露量,采用公式(A.34)计算: IIVERnc1 VFsubia DAIRa EFI a EDa BWa ATnc ……(A.34) 公式(A.34)中,IIVERnc1 的参数含义分别见公式(A.16),VFsubia 的参数含义见公式 (A.15),DAIRa 和 EFIa 的参数含义见公式(A.7),ATnc 的参数含义见公式(A.2),BWa 和 EDa 的参数 含义见公式(A.1)。 A2.8 吸入室内空气中来自地下水的气态污染物途径 对于单一污染物的致癌效应,考虑人群在成人期暴露的终生危害,吸入室内空气中来自地 下水的气态污染物对应的地下水暴露量,采用公式(A.35)计算: IIVERca 2 VFgwia DAIRa EFI a EDa BWa ATca ……(A.35) 公式(A.35)中,IIVERca2 和 VFgwia 的参数含义见公式(A.17),DAIRa 和 EFIa 的参数 含义见公式(A.7),EDa、BWa 和 ATca 的参数含义见公式(A.1)。 对于单一污染物的非致癌效应,考虑人群在成人期的暴露危害,吸入室内空气中来自地下 水的气态污染物对应的地下水暴露量,采用公式(A.36)计算: IIVERnc 2 VFgwia DAIRa EFI a EDa BWa ATnc ……(A.36) 公式(A.36)中,IIVERnc2 的参数含义分别见公式(A.18),VFgwia 的参数含义见公式 (A.17),DAIRa 和 EFIa 的参数含义见公式(A.7),ATnc 的参数含义见公式(A.2),BWa 和 EDa 的参数 含义见公式(A.1)。 A2.9 饮用地下水途径 对于单一污染物的致癌效应,考虑人群在成人期暴露的终生危害,饮用地下水途径对应的 地下水暴露量,采用公式(A.37)计算: CGWERca GWCRa EFa EDa BWa ATca ……(A.37) 公式(A.37)中,CGWERca 、 GWCRa 的参数含义见公式(A.19),EFa 、EDa 、BWa 和 ATca的参数含义见公式(A.1)。 对于单一污染物的非致癌效应,考虑人群在成人期的暴露危害,饮用地下水途径对应的地 下水暴露量,采用公式(A.38)计算: CGWERnc GWCRa EFa EDa BWa ATnc ……(A.38) 公式(A.38)中,CGWERnc 的参数含义见公式(A.20),GWCRa 的参数含义见公式 (A.19),ATnc 的参数含义见公式(A.2),EFa、EDa 和 BWa 的参数含义见公式(A.1)。 18 附录 B (规范性附录) 污染物性质参数推荐值及外推模型 表 B.1 部分污染物的毒性参数 序号 中文名 英文名 CAS 编号 SFo 数据来 -1 源 (mg/kg-d) IUR 3 -1 (mg/m ) 数据来 源 RfDo mg/kg-d 数据来 源 4.00E-04 I RfC mg/m3 数据来 源 ABSgi 无量纲 数据来 源 0.15 RSL 1 RSL 0.007 RSL 0.025 RSL 0.013 RSL ABSd 数据来 源 无量纲 一、金属及无机物 1 锑 Antimony 7440-36-0 2 砷(无机) Arsenic, inorganic 7440-38-2 3 铍 Beryllium 4 镉 5 1.50E+00 I 4.30E+00 I 3.00E-04 I 1.50E-05 7440-41-7 2.40E+00 I 2.00E-03 I 2.00E-05 Cadmium 7440-43-9 1.80E+00 I 1.00E-03 I 1.00E-05 铬(三价) Chromium, III 16065-83-1 1.50E+00 I 6 铬(六价) Chromium, VI 18540-29-9 1.20E+01 I 3.00E-03 I 1.00E-04 I 0.025 RSL 7 钴 Cobalt 7440-48-4 9.00E+00 P 3.00E-04 P 6.00E-06 P 1 RSL 8 铜 Copper 7440-50-8 4.00E-02 RSL 1 RSL 9 汞(无机) Mercury, inorganic 7439-97-6 3.00E-04 I 0.07 RSL 10 甲基汞 Methyl Mercury 22967-92-6 1.00E-04 I 1 RSL 11 镍 Nickel 7440-02-0 2.00E-02 I 0.04 RSL 12 锡 Tin 7440-31-5 6.00E-01 RSL 1 RSL 13 钒 Vanadium 1314-62-1 9.00E-03 I 0.026 RSL 14 锌 Zinc 7440-66-6 3.00E-01 I 1 RSL 15 氰化物 Cyanide 57-12-5 6.00E-04 I 8.00E-04 RSL 1 RSL 16 氟化物 Fluoride 16984-48-8 4.00E-02 RSL 1.30E-02 RSL 1 RSL 9.00E-01 I 3.10E+01 RSL 1 RSL 4.00E-03 I 3.00E-02 I 1 RSL 2.60E-01 8.30E+00 RSL P 3.00E-04 9.00E-05 7.00E-06 RSL RSL RSL RSL P 二、挥发性有机物 17 丙酮 Acetone 67-64-1 18 苯 Benzene 71-43-2 5.50E-02 I 7.80E-03 19 I 0.03 RSL 0.001 RSL 序号 中文名 英文名 CAS 编号 SFo 数据来 源 (mg/kg-d)-1 IUR 3 -1 (mg/m ) 数据来 数据来 RfDo mg/kg-d 源 源 RfC mg/m3 数据来 源 无量纲 数据来 源 8.00E-02 I 5.00E+00 I 1 RSL 1.00E-01 I 1.00E+00 I 1 RSL ABSgi 19 甲苯 Toluene 108-88-3 20 乙苯 Ethylbenzene 100-41-4 21 对二甲苯 Xylene, p- 106-42-3 2.00E-01 RSL 1.00E-01 RSL 1 RSL 22 间二甲苯 Xylene, m- 108-38-3 2.00E-01 RSL 1.00E-01 RSL 1 RSL 23 邻二甲苯 Xylene, o- 95-47-6 2.00E-01 RSL 1.00E-01 RSL 1 RSL 24 二甲苯 Xylenes 1330-20-7 2.00E-01 I 1.00E-01 I 1 RSL 25 一溴二氯甲烷 Bromodichloromethane 75-27-4 6.20E-02 I 3.70E-02 RSL 2.00E-02 I 1 RSL 26 1,2-二溴甲烷 Dibromoethane, 1,2- 106-93-4 2.00E+00 I 6.00E-01 I 9.00E-03 I 9.00E-03 I 1 RSL 27 四氯化碳 Carbon tetrachloride 56-23-5 7.00E-02 I 6.00E-03 I 4.00E-03 I 1.00E-01 I 1 RSL 28 氯苯 Chlorobenzene 108-90-7 2.00E-02 I 5.00E-02 P 1 RSL 29 氯仿(三氯甲 烷) Chloroform 67-66-3 1.00E-02 I 9.80E-02 RSL 1 RSL 30 氯甲烷 Chloromethane 74-87-3 9.00E-02 I 1 RSL 31 二溴氯甲烷 Dibromochloromethane 124-48-1 8.40E-02 I 2.00E-02 RSL 2.00E-02 I 1 RSL 32 1,4-二氯苯 Dichlorobenzen, 1,4- 106-46-7 5.40E-03 RSL 1.10E-02 RSL 7.00E-02 RSL 1 RSL 33 1,1-二氯乙烷 Dichloroethane, 1,1- 75-34-3 5.70E-03 RSL 1.60E-03 RSL 2.00E-01 P 1 RSL 34 1,2-二氯乙烷 Dichloroethane, 1,2- 107-06-2 9.10E-02 I 2.60E-02 I 6.00E-03 RSL 7.00E-03 P 1 RSL 35 1,1-二氯乙烯 Dichloroethylene, 1,1- 75-35-4 5.00E-02 I 2.00E-01 I 1 RSL 156-59-2 2.00E-03 I 1 RSL 156-60-5 2.00E-02 I 6.00E-02 P 1 RSL 1.10E-02 3.10E-02 RSL RSL 2.50E-03 2.30E-02 RSL I 8.00E-01 I 37 1,2-顺式-二氯乙 Dichloroethylene, 1,2-cis烯 1,2 -反式-二氯乙 Dichloroethylene, 1,2-trans烯 38 二氯甲烷 Methylene Chloride 75-09-2 2.00E-03 I 1.00E-05 I 6.00E-03 I 6.00E-01 I 1 RSL 39 1,2-二氯丙烷 Dichloropropane, 1,2- 78-87-5 3.70E-02 RSL 3.70E-02 RSL 4.00E-02 RSL 4.00E-03 I 1 RSL 40 硝基苯 Nitrobenzene 98-95-3 4.00E-02 I 2.00E-03 I 9.00E-03 I 1 RSL 41 苯乙烯 Styrene 100-42-5 2.00E-01 I 1.00E+00 I 1 RSL 42 1,1,1,2-四氯乙烷 Tetrachloroethane, 1,1,1,2- 630-20-6 3.00E-02 I 1 RSL 36 2.60E-02 I 7.40E-03 20 I ABSd 无量纲 数据来 源 CAS 编号 SFo 数据来 源 (mg/kg-d)-1 (mg/m ) 数据来 数据来 RfDo mg/kg-d 源 源 Tetrachloroethane, 1,1,2,2- 79-34-5 2.00E-01 I 5.80E-02 RSL 2.00E-02 I 四氯乙烯 Tetrachloroethylene 127-18-4 2.10E-03 I 2.60E-04 I 6.00E-03 I 4.00E-02 45 三氯乙烯 Trichloroethylene 79-01-6 4.60E-02 I 4.10E-03 I 5.00E-04 I 46 氯乙烯 Vinyl chloride 75-01-4 7.20E-01 I 4.40E-03 I 3.00E-03 I 47 1,1,2-三氯丙烷 Trichloropropane, 1,1,2- 598-77-6 5.00E-03 I 48 1,2,3-三氯丙烷 Trichloropropane, 1,2,3- 96-18-4 4.00E-03 I 3.00E-04 49 1,1,1-三氯乙烷 Trichlorothane, 1,1,1- 71-55-6 2.00E+00 I 50 1,1,2-三氯乙烷 Trichlorothane, 1,1,2- 79-00-5 4.00E-03 I 序号 中文名 43 1,1,2,2-四氯乙烷 44 英文名 3.00E+01 5.70E-02 IUR 3 -1 I I 1.60E-02 I 数据来 源 ABSgi 无量纲 数据来 源 1 RSL I 1 RSL 2.00E-03 I 1 RSL 1.00E-01 I 1 RSL 1 RSL I 1 RSL 5.00E+00 I 1 RSL 2.00E-04 RSL 1 RSL RfC mg/m3 ABSd 无量纲 数据来 源 三、半挥发性有机物 51 苊 Acenaphthene 83-32-9 6.00E-02 I 1 RSL 0.13 RSL 52 蒽 Anthracene 120-12-7 3.00E-01 I 1 RSL 0.13 RSL 53 苯并(a)蒽 Benzo(a)anthracene 56-55-3 1.00E-01 RSL 6.00E-02 RSL 1 RSL 0.13 RSL 54 苯并(a)芘 Benzo(a)pyrene 50-32-8 1.00E+00 I 6.00E-01 RSL 1 RSL 0.13 RSL 55 苯并(b)荧蒽 Benzo(b)fluoranthene 205-99-2 1.00E-01 RSL 6.00E-02 RSL 1 RSL 0.13 RSL 56 苯并(k)荧蒽 Benzo(k)fluoranthene 207-08-9 1.00E-02 RSL 6.00E-03 RSL 1 RSL 0.13 RSL 57 䓛 Chrysene 218-01-9 1.00E-03 RSL 6.00E-03 RSL 1 RSL 0.13 RSL 58 二苯并(a, h)蒽 Dibenzo(a, h)anthracene 53-70-3 1.00E+00 RSL 6.00E-01 RSL 1 RSL 0.13 RSL 59 荧蒽 Fluoranthene 206-44-0 4.00E-02 I 1 RSL 0.13 RSL 60 芴 Fluorene 86-73-7 4.00E-02 I 1 RSL 0.13 RSL 61 茚并(1,2,3-cd)芘 Indeno(1,2,3-cd)pyrene 193-39-5 1 RSL 0.13 RSL 62 萘 Naphthalene 91-20-3 1 RSL 0.13 RSL 63 芘 Pyrene 129-00-0 0.13 RSL 64 艾氏剂 Aldrin 309-00-2 1.70E+01 I 4.90E+00 65 狄氏剂 Dieldrin 60-57-1 1.60E+01 I 4.60E+00 66 异狄氏剂 Endrin 72-20-8 1.00E-01 RSL 6.00E-02 RSL 3.40E-02 RSL 21 3.00E-04 I 2.00E-06 3.00E-03 I 2.00E-02 I I 3.00E-02 I 1 RSL I 3.00E-05 I 1 RSL I 5.00E-05 I 1 RSL 0.1 RSL 3.00E-04 I 1 RSL 0.1 RSL 序号 中文名 英文名 CAS 编号 SFo 数据来 源 (mg/kg-d)-1 (mg/m ) 1.00E-01 I IUR 3 -1 数据来 数据来 RfDo 源 mg/kg-d 源 RfC mg/m3 数据来 源 7.00E-04 I ABSgi ABSd 无量纲 数据来 源 无量纲 数据来 源 1 RSL 0.04 RSL 0.1 RSL 0.03 RSL 67 氯丹 Chlordane 12789-03-6 3.50E-01 68 滴滴滴 DDD 72-54-8 2.40E-01 I 6.90E-02 RSL 1 RSL 69 滴滴伊 DDE 72-55-9 3.40E-01 I 9.70E-02 RSL 1 RSL 70 滴滴涕 DDT 50-29-3 3.40E-01 I 9.70E-02 I 5.00E-04 I 1 RSL 71 七氯 Heptachlor 76-44-8 4.50E+00 I 1.30E+00 I 5.00E-04 I 1 RSL 6.30E+00 I 1.80E+00 I 8.00E-03 RSL 1 RSL 0.1 RSL 1.80E+00 I 5.30E-01 I 1 RSL 0.1 RSL 1.10E+00 RSL 3.10E-01 RSL 3.00E-04 I 1 RSL 0.04 RSL Hexachloro cyclohexane, α319-84-6 (α-HCH) Hexachloro 319-85-7 cyclohexane, β(β-HCH) Hexachloro cyclohexane, γ-(γ-HCH, 58-89-9 Lindane) 5.00E-04 I 72 α-六六六 73 β-六六六 74 γ-六六六 75 六氯苯 Hexachlorobenzene 118-74-1 1.60E+00 I 4.60E-01 I 8.00E-04 I 1 RSL 76 灭蚁灵 Mirex 2385-85-5 1.80E+01 RSL 5.10E+00 RSL 2.00E-04 I 1 RSL 77 毒杀芬 Toxaphene 8001-35-2 1.10E+00 I 3.20E-01 I 1 RSL 0.1 RSL 3.90E+00 RSL 1.10E+00 RSL 2.30E-05 RSL 1.30E-03 RSL 1 RSL 0.14 RSL 3.90E+00 RSL 1.10E+00 RSL 2.30E-05 RSL 1.30E-03 RSL 1 RSL 0.14 RSL 3.90E+00 RSL 1.10E+00 RSL 2.30E-05 RSL 1.30E-03 RSL 1 RSL 0.14 RSL 3.90E+00 RSL 1.10E+00 RSL 2.30E-05 RSL 1.30E-03 RSL 1 RSL 0.14 RSL 3.90E+03 RSL 1.10E+03 RSL 2.30E-08 RSL 1.30E-06 RSL 1 RSL 0.14 RSL 3.90E+00 RSL 1.10E+00 RSL 2.30E-05 RSL 1.30E-03 RSL 1 RSL 0.14 RSL 3.90E+00 RSL 1.10E+00 RSL 2.30E-05 RSL 1.30E-03 RSL 1 RSL 0.14 RSL 3.90E+00 RSL 1.10E+00 RSL 2.30E-05 RSL 1.30E-03 RSL 1 RSL 0.14 RSL 78 多氯联苯 189 79 多氯联苯 167 80 多氯联苯 157 81 多氯联苯 156 82 多氯联苯 169 83 多氯联苯 123 84 多氯联苯 118 85 多氯联苯 105 Heptachlorobiphenyl, 39635-31-9 2,3,3',4,4',5,5'(PCB189) Hexachlorobiphenyl, 52663-72-6 2,3',4,4',5,5'- (PCB 167) Hexachlorobiphenyl, 69782-90-7 2,3,3',4,4',5'- (PCB 157) Hexachlorobiphenyl, 38380-08-4 2,3,3',4,4',5- (PCB 156) Hexachlorobiphenyl, 32774-16-6 3,3',4,4',5,5'- (PCB 169) Pentachlorobiphenyl, 65510-44-3 2',3,4,4',5- (PCB 123) Pentachlorobiphenyl, 31508-00-6 2,3',4,4',5- (PCB 118) Pentachlorobiphenyl, 32598-14-4 2,3,3',4,4'- (PCB 105) 22 无量纲 数据来 源 RSL 1 RSL 0.14 RSL RSL 1 RSL 0.14 RSL I 1 RSL 0.14 RSL 1.00E-01 I 1 RSL 0.14 RSL I 2.00E-02 I 1 RSL 0.14 RSL 1.30E+01 RSL 3.80E+00 RSL 7.00E-06 RSL 4.00E-04 RSL 1 RSL 0.14 RSL 70362-50-4 3.90E+01 RSL 1.10E+01 RSL 2.30E-06 RSL 1.30E-04 RSL 1 RSL 0.14 RSL 93 二噁瑛 Tetrachlorodibenzo-p-di ( 以 TCDD2378 1746-01-6 oxin, 2,3,7,8计) 1.30E+05 RSL 3.80E+04 RSL 7.00E-10 I 4.00E-08 RSL 1 RSL 0.03 RSL 94 多溴联苯 Polybrominated Biphenyls 59536-65-1 3.00E+01 RSL 8.60E+00 RSL 7.00E-06 RSL 1 RSL 0.1 RSL 95 苯胺 Aniline 62-53-3 5.70E-03 I 1.60E-03 RSL 7.00E-03 P 1 RSL 0.1 RSL 96 溴仿 Bromoform 75-25-2 7.90E-03 I 1.10E-03 I 2.00E-02 I 1 RSL 97 2-氯酚 Chlorophenol, 2- 95-57-8 5.00E-03 I 1 RSL 98 4-甲酚 Cresol, 4- 106-44-5 1.00E-01 RSL 1 RSL 0.1 RSL 99 3,3-二氯联苯胺 Dichlorobenzidine, 3,3- 91-94-1 1 RSL 0.1 RSL 86 87 88 89 90 91 92 英文名 Pentachlorobiphenyl, 2,3,4,4',5- (PCB 114) Pentachlorobiphenyl, 多氯联苯 126 3,3',4,4',5- (PCB 126) 多氯联苯(高风 Polychlorinated Biphenyls (high risk) 险) 多氯联苯(低风 Polychlorinated Biphenyls (low risk) 险) 多氯联苯(最低 Polychlorinated Biphenyls (lowest risk) 风险) Tetrachlorobiphenyl, 多氯联苯 77 3,3',4,4'- (PCB 77) Tetrachlorobiphenyl, 多氯联苯 81 3,4,4',5- (PCB 81) 多氯联苯 114 SFo 数据来 源 (mg/kg-d)-1 (mg/m ) 数据来 数据来 RfDo 源 mg/kg-d 源 RfC mg/m3 数据来 源 74472-37-0 3.90E+00 RSL 1.10E+00 RSL 2.30E-05 RSL 1.30E-03 57465-28-8 1.30E+04 RSL 3.80E+03 RSL 7.00E-09 RSL 4.00E-07 1336-36-3 2.00E+00 I 5.70E-01 1336-36-3 4.00E-01 I 1336-36-3 7.00E-02 32598-13-3 ABSd 无量纲 中文名 CAS 编号 ABSgi 数据来 源 序号 4.50E-01 I IUR 3 -1 3.40E-01 1.00E-03 6.00E-01 I RSL RSL 100 2,4-二氯酚 Dichlorophenol, 2,4- 120-83-2 3.00E-03 I 1 RSL 0.1 RSL 101 2,4-二硝基酚 Dinitrophenol, 2,4- 51-28-5 2.00E-03 I 1 RSL 0.1 RSL 102 2,4-二硝基甲苯 Dinitrotoluene, 2,4- 121-14-2 2.00E-03 I 1 RSL 0.102 RSL 103 六氯环戊二烯 Hexachlorocyclopentadi 77-47-4 ene 6.00E-03 I 1 RSL 104 五氯酚 Pentachlorophenol 87-86-5 5.00E-03 I 1 RSL 0.25 RSL 105 苯酚 Phenol 108-95-2 3.00E-01 I 1 RSL 0.1 RSL 3.10E-01 4.00E-01 RSL I 8.90E-02 5.10E-03 23 RSL RSL 2.00E-04 2.00E-01 I RSL 序号 中文名 英文名 CAS 编号 SFo 数据来 源 (mg/kg-d)-1 106 2,4,5-三氯酚 Trichlorophenol, 2,4,5- 95-95-4 107 2,4,6-三氯酚 Trichlorophenol, 2,4,6- 88-06-2 1.10E-02 I 108 阿特拉津 Atrazine 1912-24-9 2.30E-01 RSL 109 敌敌畏 Dichlorvos 62-73-7 2.90E-01 I 110 乐果 Dimethoate 111 硫丹 Endosulfan IUR 3 -1 (mg/m ) 数据来 数据来 RfDo 源 mg/kg-d 源 RfC mg/m3 数据来 源 ABSgi ABSd 无量纲 数据来 源 无量纲 数据来 源 1.00E-01 I 1 RSL 0.1 RSL 1.00E-03 P 1 RSL 0.1 RSL 3.50E-02 I 1 RSL 0.1 RSL 5.00E-04 I 1 RSL 0.1 RSL 60-51-5 2.20E-03 I 1 RSL 0.1 RSL 115-29-7 6.00E-03 I 1 RSL Glyphosate 112 草甘膦 1071-83-6 邻苯二甲酸二(2- Bis(2-ethylhexyl)phthal 113 乙基已基)酯 117-81-7 ate, DEHP 邻苯二甲酸苄丁 Butyl benzyl phthalate, 114 酯 85-68-7 BBP 邻苯二甲酸二乙 Diethyl phthalate, DEP 84-66-2 115 酯 邻苯二甲酸二丁 Dibutyl phthalate, DBP 84-74-2 116 酯 邻苯二甲酸二正 Di-n-octyl phthalate, 117 辛酯 117-84-0 DNOP 1.00E-01 I 1 RSL 0.1 RSL 2.00E-02 I 1 RSL 0.1 RSL 2.00E-01 I 1 RSL 0.1 RSL 8.00E-01 I 1 RSL 0.1 RSL 1.00E-01 I 1 RSL 0.1 RSL 1.00E-02 P 1 RSL 0.1 RSL 1.40E-02 I 1.90E-03 P 3.10E-03 8.30E-02 2.40E-03 I RSL RSL 5.00E-04 I 备注: (1)SFo:经口摄入致癌斜率因子;IUR:呼吸吸入单位致癌风险;RfDo:经口摄入参考剂量; RfC:呼吸吸入参考浓度;ABSgi:消化道吸收因子; ABSd:皮肤吸收效率因子。 (2)“I”代表数据来自“美国环保局综合风险信息系统(USEPA Integrated Risk Information System)”;“P”代表数据来自美国环保局“临时性同行审定毒性 数据(The Provisional Peer Reviewed Toxicity Values)”;“RSL”代表数据来自美国环保局“区域筛选值(Regional Screening Levels)总表”污染物毒性数据 (2018 年 5 月发布)。表格中未包含的污染物可参考以上数据库的最新更新版本获取其参数。 24 B.1 呼吸吸入致癌斜率因子和参考剂量外推模型公式 呼吸吸入致癌斜率因子(SFi)和呼吸吸入参考剂量(RfDi),分别采用公式(B.1)和公式(B.2) 计算: SFi IUR BWa ……(B.1) DAIRa RfC DAIRa RfDi ……(B.2) BWa 公式(B.1)和公式(B.2)中: -1 -1 -1 SFi -呼吸吸入致癌斜率因子,(mg 污染物·kg 体重·d ) ; RfDi -呼吸吸入参考剂量,mg 污染物·kg 体重·d ; IUR -呼吸吸入单位致癌因子,m ·mg ; RfC -呼吸吸入参考浓度,mg·m 。 -1 3 -1 -1 -3 公式(B.1)和公式(B.2)中,DAIRa 的参数含义见公式(A.7),BWa 的参数含义见公式 (A.1)。 B.2 皮肤接触致癌斜率因子和参考剂量外推模型公式 皮肤接触致癌斜率系数和参考剂量分别采用公式(B.3)和公式(B.4)计算: SFo ABS gi SFd ……(B.3) RfDd RfDo ABS gi ……(B.4) 公式(B.3)和公式(B.4)中: -1 -1 -1 -1 -1 -1 SFd -皮肤接触致癌斜率因子,(mg 污染物·kg 体重·d ) ; SFo -经口摄入致癌斜率因子,(mg 污染物·kg 体重·d ) ; RfDo -经口摄入参考剂量,mg 污染物·kg 体重·d ; RfDd -皮肤接触参考剂量,mg 污染物·kg 体重·d ; ABSgi -消化道吸收效率因子,无量纲。 -1 -1 -1 -1 25 表 B.2 部分污染物的理化性质参数 序号 中文名 英文名 CAS 编号 H' 数据 来源 Da cm2/s 数据来源 Dw cm2/s 数据来源 Koc cm3/g 数据来 源 S mg/L 数据来 源 1.69E+06 RSL 7.00E+02 RSL 9.54E+04 EPI 1.69E+00 EPI 一、金属及无机物 1 锑 Antimony 7440-36-0 2 砷(无机) Arsenic, inorganic 7440-38-2 3 铍 Beryllium 7440-41-7 4 镉 Cadmium 7440-43-9 5 铬(三价) Chromium, III 16065-83-1 6 铬(六价) Chromium, VI 18540-29-9 7 钴 Cobalt 7440-48-4 8 铜 Copper 7440-50-8 9 汞(无机) Mercury, inorganic 7439-97-6 10 甲基汞 Methyl Mercury 22967-92-6 11 镍 Nickel 7440-02-0 12 锡 Tin 7440-31-5 13 钒 Vanadium 1314-62-1 14 锌 Zinc 7440-66-6 15 氰化物 Cyanide 1957-12-5 16 氟化物 Fluride 16984-48-8 17 丙酮 Acetone 67-64-1 1.43E-03 EPI 1.06E-01 WATER9 1.15E-05 WATER9 2.36E+00 EPI 1.00E+06 EPI 18 苯 Benzene 71-43-2 2.27E-01 EPI 8.95E-02 WATER9 1.03E-05 WATER9 1.46E+02 EPI 1.79E+03 EPI 19 甲苯 Toluene 108-88-3 2.71E-01 EPI 7.78E-02 WATER9 9.20E-06 WATER9 2.34E+02 EPI 5.26E+02 EPI 20 乙苯 Ethylbenzene 100-41-4 3.22E-01 EPI 6.85E-02 WATER9 8.46E-06 WATER9 4.46E+02 EPI 1.69E+02 EPI 21 对二甲苯 Xylene, p- 106-42-3 2.82E-01 EPI 6.82E-02 WATER9 8.42E-06 WATER9 3.75E+02 EPI 1.62E+02 EPI 22 间二甲苯 Xylene, m- 108-38-3 2.94E-01 EPI 6.84E-02 WATER9 8.44E-06 WATER9 3.75E+02 EPI 1.61E+02 EPI 3.52E-01 4.15E-03 EPI EPI 3.07E-02 2.11E-01 WATER9 WATER9 6.30E-06 2.46E-05 WATER9 WATER9 二、挥发性有机物 26 英文名 CAS 编号 H' 数据 来源 Da cm2/s 数据来源 Dw cm2/s 数据来源 Koc cm3/g 数据来 源 S mg/L 数据来 源 23 邻二甲苯 Xylene, o- 95-47-6 2.12E-01 EPI 6.89E-02 WATER9 8.53E-06 WATER9 3.83E+02 EPI 1.78E+02 EPI 24 二甲苯 Xylenes 1330-20-7 2.71E-01 EPI 6.85E-02 WATER9 8.46E-06 WATER9 3.83E+02 EPI 1.06E+02 EPI 25 一溴二氯甲烷 Bromodichloromethane 75-27-4 8.67E-02 EPI 5.63E-02 WATER9 1.07E-05 WATER9 3.18E+01 EPI 3.03E+03 EPI 26 1,2-二溴甲烷 Dibromoethane, 1,2- 106-93-4 2.66E-02 EPI 4.30E-02 WATER9 1.04E-05 WATER9 3.96E+01 EPI 3.91E+03 EPI 27 四氯化碳 Carbon tetrachloride 56-23-5 1.13E+00 EPI 5.71E-02 WATER9 9.78E-06 WATER9 4.39E+01 EPI 7.93E+02 EPI 28 氯苯 Chlorobenzene 108-90-7 1.27E-01 EPI 7.21E-02 WATER9 9.48E-06 WATER9 2.34E+02 EPI 4.98E+02 EPI 29 氯仿 (三氯甲烷) Chloroform 67-66-3 1.50E-01 EPI 7.69E-02 WATER9 1.09E-05 WATER9 3.18E+01 EPI 7.95E+03 EPI 30 氯甲烷 Chloromethane 74-87-3 3.61E-01 EPI 1.24E-01 WATER9 1.36E-05 WATER9 1.32E+01 EPI 5.32E+03 EPI 31 二溴氯甲烷 Dibromochloromethane 124-48-1 3.20E-02 EPI 3.66E-02 WATER9 1.06E-05 WATER9 3.18E+01 EPI 2.70E+03 EPI 32 1,4-二氯苯 Dichlorobenzen, 1,4- 106-46-7 9.85E-02 EPI 5.50E-02 WATER9 8.68E-06 WATER9 3.75E+02 EPI 8.13E+01 EPI 33 1,1-二氯乙烷 Dichloroethane, 1,1- 75-34-3 2.30E-01 EPI 8.36E-02 WATER9 1.06E-05 WATER9 3.18E+01 EPI 5.04E+03 EPI 34 1,2-二氯乙烷 Dichloroethane, 1,2- 107-06-2 4.82E-02 EPI 8.57E-02 WATER9 1.10E-05 WATER9 3.96E+01 EPI 8.60E+03 EPI 35 1,1-二氯乙烯 Dichloroethylene, 1,1- 75-35-4 1.07E+00 EPI 8.63E-02 WATER9 1.10E-05 WATER9 3.18E+01 EPI 2.42E+03 EPI 36 1,2-顺式-二氯乙烯 Dichloroethylene, 1,2-cis- 156-59-2 1.67E-01 EPI 8.84E-02 WATER9 1.13E-05 WATER9 3.96E+01 EPI 6.41E+03 EPI 37 1,2 -反式-二氯乙烯 Dichloroethylene, 1,2trans- 156-60-5 3.83E-01 EPI 8.76E-02 WATER9 1.12E-05 WATER9 3.96E+01 EPI 4.52E+03 EPI 38 二氯甲烷 Dichloromethane 1975-9-2 1.33E-01 EPI 9.99E-02 WATER9 1.25E-05 WATER9 2.17E+01 EPI 1.30E+04 EPI 39 1,2-二氯丙烷 Dichloropropane, 1,2- 78-87-5 1.15E-01 EPI 7.33E-02 WATER9 9.73E-06 WATER9 6.07E+01 EPI 2.80E+03 EPI 40 硝基苯 Nitrobenzene 98-95-3 9.81E-04 EPI 6.81E-02 WATER9 9.45E-06 WATER9 2.26E+02 EPI 2.09E+03 EPI 41 苯乙烯 Styrene 100-42-5 1.12E-01 EPI 7.11E-02 WATER9 8.78E-06 WATER9 4.46E+02 EPI 3.10E+02 EPI 630-20-6 1.02E-01 EPI 4.82E-02 WATER9 9.10E-06 WATER9 8.60E+01 EPI 1.07E+03 EPI 79-34-5 1.50E-02 EPI 4.89E-02 WATER9 9.29E-06 WATER9 9.49E+01 EPI 2.83E+03 EPI 序号 中文名 42 1,1,1,2-四氯乙烷, 43 1,1,2,2-四氯乙烷, Tetrachloroethane, 1,1,1,2Tetrachloroethane, 1,1,2,2- 44 四氯乙烯 Tetrachloroethylene 127-18-4 7.24E-01 EPI 5.05E-02 WATER9 9.46E-06 WATER9 9.49E+01 EPI 2.06E+02 EPI 45 三氯乙烯 Trichloroethylene 1979-1-6 4.03E-01 EPI 6.87E-02 WATER9 1.02E-05 WATER9 6.07E+01 EPI 1.28E+03 EPI 46 氯乙烯 Vinyl chloride 1975-1-4 1.14E+00 EPI 1.07E-01 WATER9 1.20E-05 WATER9 2.17E+01 EPI 8.80E+03 EPI 27 英文名 CAS 编号 H' 数据 来源 Da cm2/s 数据来源 Dw cm2/s 数据来源 Koc cm3/g 数据来 源 S mg/L 数据来 源 47 1,1,2-三氯丙烷 Trichloropropane, 1,1,2- 598-77-6 1.30E-02 EPI 5.72E-02 WATER9 9.17E-06 WATER9 9.49E+01 EPI 1.90E+03 EPI 48 1,2,3-三氯丙烷 Trichloropropane, 1,2,3- 96-18-4 1.40E-02 EPI 5.75E-02 WATER9 9.24E-06 WATER9 1.16E+02 EPI 1.75E+03 EPI 49 1,1,1-三氯乙烷, Trichlorothane, 1,1,1- 71-55-6 7.03E-01 EPI 6.48E-02 WATER9 9.60E-06 WATER9 4.39E+01 EPI 1.29E+03 EPI 50 1,1,2-三氯乙烷 Trichlorothane, 1,1,2- 79-00-5 3.37E-02 EPI 6.69E-02 WATER9 1.00E-05 WATER9 6.07E+01 EPI 4.59E+03 EPI 51 苊 Acenaphthene 83-32-9 7.52E-03 EPI 5.06E-02 WATER9 8.33E-06 WATER9 5.03E+03 EPI 3.90E+00 EPI 52 蒽 Anthracene 120-12-7 2.27E-03 EPI 3.90E-02 WATER9 7.85E-06 WATER9 1.64E+04 EPI 4.34E-02 EPI 53 苯并(a)蒽 Benzo(a)anthracene 56-55-3 4.91E-04 EPI 2.61E-02 WATER9 6.75E-06 WATER9 1.77E+05 EPI 9.40E-03 EPI 54 苯并(a)芘 Benzo(a)pyrene 50-32-8 1.87E-05 EPI 4.76E-02 WATER9 5.56E-06 WATER9 5.87E+05 EPI 1.62E-03 EPI 55 苯并(b)荧蒽 Benzo(b)fluoranthene 205-99-2 2.69E-05 EPI 4.76E-02 WATER9 5.56E-06 WATER9 5.99E+05 EPI 1.50E-03 EPI 56 苯并(k)荧蒽 Benzo(k)fluoranthene 207-08-9 2.39E-05 EPI 4.76E-02 WATER9 5.56E-06 WATER9 5.87E+05 EPI 8.00E-04 EPI 57 䓛 Chrysene 218-01-9 2.14E-04 EPI 2.61E-02 WATER9 6.75E-06 WATER9 1.81E+05 EPI 2.00E-03 EPI 58 二苯并(a, h)蒽 Dibenzo(a, h)anthracene 53-70-3 5.76E-06 EPI 4.46E-02 WATER9 5.21E-06 WATER9 1.91E+06 EPI 2.49E-03 EPI 59 荧蒽 Fluoranthene 206-44-0 3.62E-04 EPI 2.76E-02 WATER9 7.18E-06 WATER9 5.55E+04 EPI 2.60E-01 EPI 60 芴 Fluorene 86-73-7 3.93E-03 EPI 4.40E-02 WATER9 7.89E-06 WATER9 9.16E+03 EPI 1.69E+00 EPI 61 茚并(1,2,3-cd)芘 Indeno(1,2,3-cd)pyrene 193-39-5 1.42E-05 RSL 4.48E-02 WATER9 5.23E-06 WATER9 1.95E+06 RSL 1.90E-04 RSL 62 萘 Naphthalene 91-20-3 1.80E-02 EPI 6.05E-02 WATER9 8.38E-06 WATER9 1.54E+03 EPI 3.10E+01 EPI 63 芘 Pyrene 129-00-0 4.87E-04 EPI 2.78E-02 WATER9 7.25E-06 WATER9 5.43E+04 EPI 1.35E-01 EPI 64 艾氏剂 Aldrin 309-00-2 1.80E-03 EPI 3.72E-02 WATER9 4.35E-06 WATER9 8.20E+04 EPI 1.70E-02 EPI 65 狄氏剂 Dieldrin 60-57-1 4.09E-04 EPI 2.33E-02 WATER9 6.01E-06 WATER9 2.01E+04 EPI 1.95E-01 EPI 66 异狄氏剂 Endrin 72-20-8 2.60E-04 EPI 3.62E-02 WATER9 4.22E-06 WATER9 2.01E+04 EPI 2.50E-01 EPI 67 氯丹 Chlorodane 12789-03-6 1.99E-03 EPI 2.15E-02 WATER9 5.45E-06 WATER9 6.75E+04 EPI 5.60E-02 EPI 68 滴滴滴 DDD 72-54-8 2.70E-04 EPI 4.06E-02 WATER9 4.74E-06 WATER9 1.18E+05 EPI 9.00E-02 EPI 69 滴滴伊 DDE 72-55-9 1.70E-03 EPI 2.30E-02 WATER9 5.86E-06 WATER9 1.18E+05 EPI 4.00E-02 EPI 70 滴滴涕 DDT 50-29-3 3.40E-04 EPI 3.79E-02 WATER9 4.43E-06 WATER9 1.69E+05 EPI 5.50E-03 EPI 序号 中文名 三、半挥发性有机物 28 序号 中文名 英文名 CAS 编号 H' 数据 来源 Da cm2/s 数据来源 Dw cm2/s 数据来源 Koc cm3/g 数据来 源 S mg/L 数据来 源 71 七氯 Heptachlor 76-44-8 1.20E-02 EPI 2.23E-02 WATER9 5.70E-06 WATER9 4.13E+04 EPI 1.80E-01 EPI 72 α-六六六 Hexachloro cyclohexane, 319-84-6 α- (α-HCH) Hexachloro cyclohexane, 319-85-7 β- (β-HCH) Hexachloro cyclohexane, 58-89-9 γ- (γ-HCH, Lindane) 2.74E-04 EPI 4.33E-02 WATER9 5.06E-06 WATER9 2.81E+03 EPI 2.00E+00 EPI 1.80E-05 EPI 2.77E-02 WATER9 7.40E-06 WATER9 2.81E+03 EPI 2.40E-01 EPI 2.10E-04 EPI 4.33E-02 WATER9 5.06E-06 WATER9 2.81E+03 EPI 7.30E+00 EPI 73 β-六六六 74 γ-六六六 75 六氯苯 Hexachlorobenzene 118-74-1 6.95E-02 EPI 2.90E-02 WATER9 7.85E-06 WATER9 6.20E+03 EPI 6.20E-03 EPI 76 灭蚁灵 Mirex 2385-85-5 3.32E-02 EPI 2.19E-02 WATER9 5.63E-06 WATER9 3.57E+05 EPI 8.50E-02 EPI 77 毒杀芬 Toxphene 8001-35-2 2.45E-04 EPI 3.42E-02 WATER9 4.00E-06 WATER9 7.72E+04 EPI 5.50E-01 RSL 78 多氯联苯 189 2.07E-03 EPI 4.24E-02 WATER9 5.69E-06 WATER9 3.50E+05 EPI 7.53E-04 EPI 79 2.80E-03 EPI 4.44E-02 WATER9 5.86E-06 WATER9 2.09E+05 EPI 2.23E-03 EPI 6.62E-03 EPI 4.44E-02 WATER9 5.86E-06 WATER9 2.14E+05 EPI 1.65E-03 EPI 5.85E-03 EPI 4.44E-02 WATER9 5.86E-06 WATER9 2.14E+05 EPI 5.33E-03 EPI 6.62E-03 EPI 4.44E-02 WATER9 5.86E-06 WATER9 2.09E+05 EPI 5.10E-04 EPI 7.77E-03 EPI 4.67E-02 WATER9 6.06E-06 WATER9 1.31E+05 EPI 1.60E-02 EPI 1.18E-02 EPI 4.67E-02 WATER9 6.06E-06 WATER9 1.28E+05 EPI 1.34E-02 EPI 1.16E-02 EPI 4.67E-02 WATER9 6.06E-06 WATER9 1.31E+05 EPI 3.40E-03 EPI 3.78E-03 EPI 4.67E-02 WATER9 6.06E-06 WATER9 1.31E+05 EPI 1.60E-02 EPI 7.77E-03 EPI 4.67E-02 WATER9 6.06E-06 WATER9 1.28E+05 EPI 7.33E-03 EPI 1.70E-02 EPI 2.43E-02 WATER9 6.27E-06 WATER9 7.81E+04 EPI 7.00E-01 RSL 1.70E-02 EPI 2.43E-02 WATER9 6.27E-06 WATER9 7.81E+04 EPI 7.00E-01 RSL 1.70E-02 EPI 2.43E-02 WATER9 6.27E-06 WATER9 7.81E+04 EPI 7.00E-01 RSL 80 81 82 83 84 85 86 87 88 89 90 Heptachlorobiphenyl, 39635-31-9 2,3,3',4,4',5,5'- (PCB 189) Hexachlorobiphenyl, 多氯联苯 167 52663-72-6 2,3',4,4',5,5'- (PCB 167) Hexachlorobiphenyl, 69782-90-7 多氯联苯 157 2,3,3',4,4',5'- (PCB 157) Hexachlorobiphenyl, 38380-08-4 多氯联苯 156 2,3,3',4,4',5- (PCB 156) Hexachlorobiphenyl, 多氯联苯 169 32774-16-6 3,3',4,4',5,5'- (PCB 169) Pentachlorobiphenyl, 多氯联苯 123 65510-44-3 2',3,4,4',5- (PCB 123) Pentachlorobiphenyl, 多氯联苯 118 31508-00-6 2,3',4,4',5- (PCB 118) Pentachlorobiphenyl, 多氯联苯 105 32598-14-4 2,3,3',4,4'- (PCB 105) Pentachlorobiphenyl, 多氯联苯 114 74472-37-0 2,3,4,4',5- (PCB 114) Pentachlorobiphenyl, 多氯联苯 126 57465-28-8 3,3',4,4',5- (PCB 126) Polychlorinated Biphenyls 多氯联苯(高风险) 1336-36-3 (high risk) Polychlorinated Biphenyls 多氯联苯(低风险) 1336-36-3 (low risk) Polychlorinated 1336-36-3 多氯联苯(最低风险 Biphenyls (lowest risk) 29 序号 中文名 英文名 CAS 编号 H' 数据 来源 Da cm2/s 数据来源 Dw cm2/s 数据来源 Koc cm3/g 数据来 源 S mg/L 数据来 源 91 多氯联苯 77 Tetrachlorobiphenyl, 32598-13-3 3,3',4,4'- (PCB 77) 3.84E-04 EPI 4.94E-02 WATER9 5.04E-06 WATER9 7.81E+04 EPI 5.69E-04 EPI 92 多氯联苯 81 Tetrachlorobiphenyl, 3,4,4',5- (PCB 81) 70362-50-4 9.12E-03 EPI 4.94E-02 WATER9 6.27E-06 WATER9 7.81E+04 EPI 3.22E-02 EPI Tetrachlorodibenzo-p-dio 1746-01-6 xin, 2,3,7,8- 2.04E-03 EPI 4.70E-02 WATER9 6.76E-06 WATER9 2.49E+05 EPI 2.00E-04 EPI 93 二恶英(以 TCDD2378 计) 94 多溴联苯 Polybrominated Biphenyls 59536-65-1 95 苯胺 Aniline 62-53-3 8.26E-05 EPI 8.30E-02 WATER9 1.01E-05 WATER9 7.02E+01 EPI 3.60E+04 EPI 96 溴仿 Bromoform 75-25-2 2.19E-02 EPI 3.57E-02 WATER9 1.04E-05 WATER9 3.18E+01 EPI 3.10E+03 EPI 97 2-氯酚 Chlorophenol, 2- 95-57-8 4.58E-04 EPI 6.61E-02 WATER9 9.48E-06 WATER9 3.88E+02 EPI 1.13E+04 EPI 98 4-甲酚 Cresol, 4- 106-44-5 4.09E-05 EPI 7.24E-02 WATER9 9.24E-06 WATER9 3.00E+02 EPI 2.15E+04 EPI 99 3,3-二氯联苯胺 Dichlorobenzidine, 3,3- 91-94-1 1.16E-09 RSL 4.75E-02 WATER9 5.55E-06 WATER9 3.19E+03 EPI 3.11E+00 EPI 100 2,4-二氯酚 Dichlorophenol, 2,4- 120-83-2 1.75E-04 EPI 4.86E-02 WATER9 8.68E-06 WATER9 1.47E+02 EPI 5.55E+03 EPI 101 2,4-二硝基酚 Dinitrophenol, 2,4- 51-28-5 3.52E-06 EPI 4.07E-02 WATER9 9.08E-06 WATER9 4.61E+02 EPI 2.79E+03 EPI 102 2,4-二硝基甲苯 Dinitrotoluene, 2,4- 121-14-2 2.21E-06 EPI 3.75E-02 WATER9 7.90E-06 WATER9 5.76E+02 EPI 2.00E+02 EPI 103 六氯环戊二烯 Hexachlorocyclopentadie 77-47-4 ne 1.11E+00 EPI 2.72E-02 WATER9 7.22E-06 WATER9 1.40E+03 EPI 1.80E+00 EPI 104 五氯酚 Pentachlorophenol 87-86-5 1.00E-06 EPI 2.95E-02 WATER9 8.01E-06 WATER9 5.92E+02 EPI 1.40E+01 EPI 105 苯酚 Phenol 108-95-2 1.36E-05 EPI 8.34E-02 WATER9 1.03E-05 WATER9 1.87E+02 EPI 8.28E+04 EPI 106 2,4,5-三氯酚 Trichlorophenol, 2,4,5- 95-95-4 6.62E-05 EPI 3.14E-02 WATER9 8.09E-06 WATER9 1.60E+03 EPI 1.20E+03 EPI 107 2,4,6-三氯酚 Trichlorophenol, 2,4,6- 1988-6-2 1.06E-04 EPI 3.14E-02 WATER9 8.09E-06 WATER9 3.81E+02 EPI 8.00E+02 EPI 108 阿特拉津 Atrazine 1912-24-9 9.65E-08 EPI 2.65E-02 WATER9 6.84E-06 WATER9 2.25E+02 EPI 3.47E+01 EPI 109 敌敌畏 Dichlorvos 62-73-7 2.30E-05 EPI 2.79E-02 WATER9 7.33E-06 WATER9 5.40E+01 EPI 8.00E+03 EPI 110 乐果 Dimethoate 60-51-5 9.93E-09 EPI 2.61E-02 WATER9 6.74E-06 WATER9 1.28E+01 EPI 2.33E+04 EPI 111 硫丹 Endosulfan 115-29-7 2.66E-03 EPI 2.25E-02 WATER9 5.76E-06 WATER9 6.76E+03 EPI 3.25E-01 EPI 112 草甘膦 Glyphosate 1071-83-6 8.59E-11 EPI 6.21E-02 WATER9 7.26E-06 WATER9 2.10E+03 EPI 1.05E+04 EPI 30 序号 中文名 英文名 H' 数据 来源 Da cm2/s 数据来源 Dw cm2/s 数据来源 Koc cm3/g 数据来 源 S mg/L 数据来 源 1.10E-05 EPI 1.73E-02 WATER9 4.18E-06 WATER9 1.20E+05 EPI 2.70E-01 EPI 5.15E-05 EPI 2.08E-02 WATER9 5.17E-06 WATER9 7.16E+03 EPI 2.69E+00 EPI 84-66-2 2.49E-05 EPI 2.61E-02 WATER9 6.72E-06 WATER9 1.05E+02 EPI 1.08E+03 EPI 84-74-2 7.40E-05 EPI 2.14E-02 WATER9 5.33E-06 WATER9 1.16E+03 EPI 1.12E+01 EPI 117-84-0 1.05E-04 EPI 3.56E-02 WATER9 4.15E-06 WATER9 1.41E+05 EPI 2.00E-02 EPI CAS 编号 邻苯二甲酸二(2-乙基 Bis(2-ethylhexyl)phthalat 117-81-7 e, DEHP 己)酯 Butyl benzyl phthalate, 114 邻苯二甲酸丁苄酯 85-68-7 BBP 113 115 邻苯二甲酸二乙酯 Diethyl phthalate, DEP Di-n-butyl phthalate, 116 邻苯二甲酸二丁酯 DnBP Di-n-octyl phthalate, 117 邻苯二甲酸二正辛酯 DNOP 备注: (1)H´ :无量纲亨利常数;Da:空气中扩散系数;Dw:水中扩散系数;Koc:土壤-有机碳分配系数;S:水溶解度。 (2)“EPI”代表美国环保局“化学品性质参数估算工具包(Estimation Program Interface Suite)”数据;“WATER 9”代表美国环保局“废水处理模型(the wastewater treatment model)”数据;“RSL”代表数据来自美国环保局„区域筛选值(Regional Screening Levels)总表‟污染物毒性数据(2018 年 5 月发布)。表格中未包含的污染物可参考以上数据库的最 新更新版本获取其参数。 (3)表中无量纲亨利常数等理化性质参数为常温条件下的参数值。 31 附录 C (规范性附录) 计算致癌风险和危害商的推荐模型 C.1 土壤中单一污染物致癌风险 C1.1 经口摄入土壤途径的致癌风险采用公式(C.1)计算: CRois OISERca Csur SFo ……(C.1) 公式(C.1)中: CRois -经口摄入土壤途径的致癌风险,无量纲; Csur -表层土壤中污染物浓度,mg·kg-1;必须根据地块调查获得参数值。 公式(C.1)中,OISERca 的参数含义见公式(A.1),SFo 的参数含义见公式(B.3)。 C1.2 皮肤接触土壤途径的致癌风险采用公式(C.2)计算: CRdcs DCSERca Csur SFd ……(C.2) 公式(C.2)中: CRdcs -皮肤接触土壤途径的致癌风险,无量纲。 公式(C.2)中,DCSERca 的参数含义见公式(A.3),SFd 的参数含义见公式(B.3), Csur 的参数含义见公式(C.1)。 C1.3 吸入土壤颗粒物途径的致癌风险采用公式(C.3)计算: CR pis PISERca Csur SFi ……(C.3) 公式(C.3)中: CRpis -吸入土壤颗粒物途径的致癌风险,无量纲。 公式(C.3)中,PISERca 的参数含义见公式(A.7),Csur 的参数含义见公式(C.1), SFi 的参数含义见公式(B.1)。 C1.4 吸入室外空气中来自表层土壤的气态污染物途径的致癌风险采用公式(C.4)计算: CRiov1 IOVERca1 Csur SFi ……(C.4) 公式(C.4)中: CRiov1 -吸入室外空气中来自表层土壤的气态污染物途径的致癌风险,无量纲。 公式(C.4)中,IOVERca1 的参数含义见公式(A.9),Csur 的参数含义见公式(C.1), SFi 的参数含义见公式(B.1)。 C1.5 吸入室外空气中来自下层土壤的气态污染物途径的致癌风险采用公式(C.5)计算: CRiov 2 IOVERca 2 Csub SFi ……(C.5) 公式(C.5)中: CRiov2 -吸入室外空气中来自下层土壤的气态污染物途径的致癌风险,无量纲; Csub -下层土壤中污染物浓度,mg·kg-1;必须根据地块调查获得参数值。 公式(C.5)中,IOVERca2 的参数含义分别见公式(A.10),SFi 的参数含义见公式(B.1)。 C1.6 吸入室内空气中来自下层土壤的气态污染物途径的致癌风险采用公式(C.6)计算: CRiiv1 IIVERca1 Csub SFi ……(C.6) 公式(C.6)中: CRiiv1 -吸入室内空气中来自下层土壤的气态污染物途径的致癌风险,无量纲。 公式(C.6)中,IIVERca1 的参数含义分别见公式(A.15),Csub 的参数含义见公式 (C.5),SFi 的参数含义见公式(B.1)。 C1.7 土壤中单一污染物经所有暴露途径的总致癌风险采用公式(C.7)计算: CRn CRois CRdcs CRpis CRiov1 CRiov 2 CRiiv1 32 …… (C.7) 公式(C.7)中: CRn -土壤中单一污染物(第 n 种)经所有暴露途径的总致癌风险,无量纲。 公式(C.7)中,CRois、CRdcs、CRpis、CRiov1、CRiov2、和 CRiiv1 的参数含义分别见公 式(C.1)、公式(C.2)、公式(C.3)、公式(C.4)、公式(C.5)、公式(C.6)。 C.2 土壤中单一污染物危害商 C2.1 经口摄入土壤途径的危害商采用公式(C.8)计算: HQois OISERnc Csur RfDo SAF ……(C.8) 公式(C.8)中: HQois -经口摄入土壤途径的危害商,无量纲; SAF -暴露于土壤的参考剂量分配系数,无量纲。 公式(C.8)中,OISERnc 的参数含义见公式(A.2),Csur 的参数含义见公式(C.1), RfDo 的参数含义见公式(B.4)。 C2.2 皮肤接触土壤途径的危害商采用公式(C.9)计算: HQdcs DCSERnc Csur RfDd SAF ……(C.9) 公式(C.9)中: HQdcs -皮肤接触土壤途径的危害商,无量纲。 公式(C.9)中,DCSERnc 的参数含义见公式(A.6),Csur 的参数含义见公式(C.1), RfDd 的参数含义见公式(B.4),SAF 的参数含义见公式(C.8)。 C2.3 吸入土壤颗粒物途径的危害商采用公式(C.10)计算: HQ pis PISERnc Csur RfDi SAF ……(C.10) 公式(C.10)中: Hqpis -吸入土壤颗粒物途径的危害商,无量纲。 公式(C.10)中,PISERnc 的参数含义见公式(A.8),Csur 的参数含义见公式(C.1), RfDi 的参数含义见公式(B.2),SAF 的参数含义见公式(C.8)。 C2.4 吸入室外空气中来自表层土壤的气态污染物途径的危害商采用公式(C.11)计算: HQiov1 IOVERnc1 Csur RfDi SAF ……(C.11) 公式(C.11)中: HQiov1 -吸入室外空气中来自表层土壤的气态污染物途径的危害商,无量纲。 公式(C.11)中,IOVERnc1 的参数含义见公式(A.10),Csur 的参数含义见公式(C.1), RfDi 的参数含义见公式(B.2),SAF 的参数含义见公式(C.8)。 C2.5 吸入室外空气中来自下层土壤的气态污染物途径的危害商采用公式(C.12)计算: HQiov 2 IOVERnc 2 Csub RfDi SAF ……(C.12) 公式(C.12)中: HQiov2 -吸入室外空气中来自下层土壤的气态污染物途径的危害商,无量纲。 公式(C.12)中,IOVERnc2 的参数含义见公式(A.12),Csub 的参数含义见(C.5), RfDi的参数含义见公式(B.2),SAF 的参数含义见公式(C.8)。 C2.6 吸入室内空气中来自下层土壤的气态污染物途径的危害商采用公式(C.13)计算: 33 HQiiv1 IIVERnc1 Csub RfDi SAF ……(C.13) 公式(C.13)中: HQiiv1 -吸入室内空气中来自下层土壤的气态污染物途径的危害商,无量纲。 公式(C.13)中,IIVERnc1 的参数含义见公式(A.16),Csub 的参数含义见(C.5), RfDi的参数含义见公式(B.2),SAF 的参数含义见公式(C.8)。 C2.7 土壤中单一污染物经所有暴露途径的危害指数采用公式(C.14)计算: HI n HQois HQdcs HQpis HQiov1 HQiov 2 HQiiv1 ……(C.14) 公式(C.14)中: HIn -土壤中单一污染物(第 n 种)经所有暴露途径的危害指数,无量纲。 公式(C.14)中,HQois、HQdcs、HQpis、HQiov1、HQiov2 和 HQiiv1 的参数含义分别见 公式(C.8)、公式(C.9)、公式(C.10)、公式(C.11)、公式(C.12)和公式(C.13)。 C.3 地下水中单一污染物致癌风险 C3.1 吸入室外空气中来自地下水的气态污染物途径的致癌风险采用公式(C.15)计算: CRiov 3 IOVERca 3 Cgw SFi …… (C.15) 公式(C.15)中: CRiov3 -吸入室外空气中来自地下水的气态污染物途径的致癌风险,无量纲; Cgw -地下水中污染物浓度,mg·L ;必须根据地块调查获得参数值。 -1 公式(C.15)中,IOVERca3 的参数含义分别见公式(A.13),Csur 的参数含义见公式 (C.1),SFi 的参数含义见公式(B.1)。 C3.2 吸入室内空气中来自地下水的气态污染物途径的致癌风险采用公式(C.16)计算: CRiiv 2 IIVERca 2 Cgw SFi …… (C.16) 公式(C.16)中: CRiiv2 -吸入室内空气中来自地下水的气态污染物途径的致癌风险,无量纲。 公式(C.16)中,IIVERca2 的参数含义见公式(A.17),Cgw 的参数含义见公式(C.15), SFi 的参数含义见公式(B.1)。 C3.3 饮用地下水途径的致癌风险采用公式(C.17)计算: CRcgw CGWERca Cgw SFo ……(C.17) 公式(C.17)中: CRcgw -饮用地下水途径的致癌风险,无量纲。 公式(C.17)中,CGWERca 的参数含义见公式(A.19),Cgw 的参数含义见公式(C.15), SFo 的参数含义见公式(B.4)。 C3.4 地下水中单一污染物经所有暴露途径的总致癌风险采用公式(C.18)计算: CRn CRiov 3 CRiiv 2 CRcgw ……(C.18) 公式(C.18)中: CRn -地下水中单一污染物(第 n 种)经所有暴露途径的总致癌风险,无量纲。 公式(C.18)中,CRiov3 、 CRiiv2 、 和 CRcgw 的参数含义分别见公式(C.15)、公式 (C.16)、公式(C.17)。 C.4 地下水中单一污染物危害商 C4.1 吸入室外空气中来自地下水的气态污染物途径的危害商采用公式(C.19)计算: HQiov 3 = IOVERnc 3 Cgw RfDi WAF 公式(C.19)中: 34 ……(C.19) HQiov3 -吸入室外空气中来自地下水的气态污染物途径的危害商,无量纲; WAF -暴露于地下水的参考剂量分配比例,无量纲。 公式(C.19)中,IOVERnc3 的参数含义分别见公式(A.14),Cgw 的参数含义见(C.15), RfDi 的参数含义见公式(B.2)。 C4.2 吸入室内空气中来自地下水的气态污染物途径的危害商采用公式(C.20)计算: HQiiv 2 = IIVERnc 2 Cgw RfDi WAF ……(C.20) 公式(C.20)中: HQiiv2 -吸入室内空气中来自地下水的气态污染物途径的危害商,无量纲。 公式(C.20)中,IIVERnc2 的参数含义分别见公式(A.18),Cgw 的参数含义见(C.15), RfDi 的参数含义见公式(B.2),WAF 的参数含义见公式(C.19)。 C4.3 饮用地下水途径的危害商,采用公式(C.21)计算: HQcgw = CGWERnc Cgw RfDo WAF ……(C.21) 公式(C.21)中: HQCgw -饮用地下水途径的危害商,无量纲。 公式(C.21)中,CGWERnc 的参数含义见公式(A.20),Cgw 的参数含义见公式(C.15), RfDo 的参数含义见公式(B.4),WAF 的参数含义见公式(C.19)。 C4.4 地下水中单一污染物经所有暴露途径的危害指数采用公式(C.22)计算: HI n =HQiov3 +HQiiv2 +HQcgw ……(C.22) 公式(C.22)中: HIn -地下水中单一污染物(第 n 种)经所有暴露途径的危害指数,无量纲。 公式(C.22)中, HQiov3 和 HQiiv2 、 HQcgw 的参数含义分别见公式(C.19)、公式 (C.20)、公式(C.21)。 35 附录 D (资料性附录) 不确定性分析推荐模型 D.1 暴露风险贡献率分析 单一污染物经不同暴露途径致癌和非致癌风险贡献率,分别采用公式(D.1)和公式(D.2) 计算: PCRi CRi 100% CRn ……(D.1) PHQi HQi 100% HI n ……(D.2) 公式(D.1)和公式(D.2)中: CRi -单一污染物经第 i 种暴露途径的致癌风险,无量纲; PCRi -单一污染物经第 i 种暴露途径致癌风险贡献率,无量纲; HQi -单一污染物经第 i 种暴露途径的危害商,无量纲。 PHQi -单一污染物经第 i 种暴露途径非致癌风险贡献率,无量纲。 公式(D.1)中,CRn 的参数含义见公式(C.7);公式(D.2)中,HIn 的参数含义见公 式(C.14)或(C.22)。 D.2 模型参数敏感性分析 模型参数(P)的敏感性比例,可采用公式(D.3)计算: X 2 X1 X1 SR 100% P2 P1 P1 公式(D.3)中: SR -模型参数敏感性比例,无量纲; P1 -模型参数 P 变化前的数值; P2 -模型参数 P 变化后的数值; X1 -按 P1 计算的致癌风险或危害商,无量纲; X2 -按 P2 计算的致癌风险或危害商,无量纲。 36 ……(D.3) 附录 E (规范性附录) 计算土壤和地下水风险控制值的推荐模型 E.1 基于致癌效应的土壤风险控制值 E1.1 基于经口摄入土壤途径致癌效应的土壤风险控制值,采用公式(E.1)计算: ACR OISERca SFo RCVSois ……(E.1) 公式(E.1)中: RCVSois -基于经口摄入途径致癌效应的土壤风险控制值,mg·kg-1; ACR -可接受致癌风险,无量纲;取值为 10-6。 公式(E.1)中 OISERca 的参数含义见公式(A.1),SFo 的参数含义见公式(B.3)。 E1.2 基于皮肤接触土壤途径致癌效应的土壤风险控制值,采用公式(E.2)计算: RCVS dcs ACR DCSERca SFd ……(E.2) 公式(E.2)中: RCVSdcs -1 -基于皮肤接触途径致癌效应的土壤风险控制值,mg·kg 。 公式(E.2)中,ACR 的参数含义见公式(E.1),DCSERca 的参数含义见公式(A.3), SFd的参数含义见公式(B.3)。 E1.3 基于吸入土壤颗粒物途径致癌效应的土壤风险控制值,采用公式(E.3)计算: RCVS pis ACR PISERca SFi ……(E.3) 公式(E.3)中: -1 -基于吸入土壤颗粒物途径致癌效应的土壤风险控制值,mg·kg 。 RCVSpis 公式(E.3)中,ACR 的参数含义见公式(E.1),PISERca 的参数含义见公式(A.7),SFi 的参数含义见公式(B.1)。 E1.4 基于吸入室外空气中来自表层土壤的气态污染物途径致癌效应的土壤风险控制值,采用 公式(E.4)计算: RCVSiov1 ACR IOVERca1 SFi ……(E.4) 公式(E.4)中: RCVSiov1 -基于吸入室外空气中来自表层土壤的气态污染物途径致癌效应的土壤风险控 -1 制值,mg·kg 。 公式(E.4)中,ACR的参数含义见公式(E.1),IOVERca1 的参数含义见公式(A.9), SFi 的参数含义见公式(B.1)。 E1.5 基于吸入室外空气中来自下层土壤的气态污染物途径致癌效应的土壤风险控制值,采用 公式(E.5)计算: RCVSiov 2 ACR IOVERca 2 SFi ……(E.5) 公式(E.5)中: RCVSiov2 -基于吸入室外空气中来自下层土壤的气态污染物途径致癌效应的土壤风险控 -1 制值,mg·kg 。 公式(E.5)中,ACR 的参数含义见公式(E.1),IOVERca2 的参数含义见公式(A.10), SFi 的参数含义见公式(B.1)。 37 E1.6 基于吸入室内空气中来自下层土壤的气态污染物途径致癌效应的土壤风险控制值,根据 公式(E.6)计算: RCVSiiv ACR IIVERca1 SFi ……(E.6) 公式(E.6)中: -基于吸入室内空气中来自下层土壤的气态污染物途径致癌效应的土壤风险控 RCVSiiv -1 制值,mg·kg 。 公式(E.6)中,ACR 的参数含义见公式(E.1),IIVERca1 的参数含义见公式(A.15), SFi 的参数含义见公式(B.1)。 E1.7 基于 6 种土壤暴露途径综合致癌效应的土壤风险控制值,采用公式(E.7)计算: RCVS n ACR OISERca SF0 DCSERca SFd PISERca IOVERca1 IVOERca 2 IIVERca1 SFi ……(E.7) 公式(E.7)中: RCVSn -单一污染物(第 n 种)基于 6 种土壤暴露途径综合致癌效应的土壤风险控制 -1 值,mg·kg 。 公 式 ( E.7 ) 中 , ACR 的 参 数 含 义 见 公 式 ( E.1 ) , OISERca 、 DCSERca 、 PISERca 、 IOVERca1 、 IOVERca2 和 IIVERca1 的参数含义分别见公式(A.1)、公式(A.3)、公式 (A.7)、公式(A.9)、 公式(A.10)和公式(A.15),SFo 和 SFd 的参数含义见公式 (B.3),SFi 的参数含义见公式(B.1)。 E.2 基于非致癌风险的土壤风险控制值 E2.1 基于经口摄入土壤途径非致癌效应的土壤风险控制值,采用公式(E.8)计算: HCVSois RfDo SAF AHQ OISERnc ……(E.8) 公式(E.8)中: -1 HCVSois -基于经口摄入土壤途径非致癌效应的土壤风险控制值,mg·kg ; AHQ -可接受危害商,无量纲;取值为 1。 公式(E.8)中,RfDo 的参数含义见公式(B.4),OISERnc 的参数含义见公式(A.2), SAF 的参数含义见公式(C.8)。 E2.2 基于皮肤接触土壤途径非致癌效应的土壤风险控制值,采用公式(E.9)计算: HCVSdcs RfDd SAF AHQ DCSERnc ……(E.9) 公式(E.9)中: HCVSdcs -1 -基于皮肤接触土壤途径非致癌效应的土壤风险控制值,mg·kg 。 公式(E.9)中,AHQ 的参数含义见公式(E.8),DCSERnc 的参数含义见公式(A.6), RfDd 的参数含义见公式(B.4),SAF 的参数含义见公式(C.8)。 E2.3 基于吸入土壤颗粒物途径非致癌效应的土壤风险控制值,采用公式(E.10)计算: HCVS pis RfDi SAF AHQ PISERnc ……(E.10) 公式(E.10)中: HCVSpis -1 -基于吸入土壤颗粒物途径非致癌效应的土壤风险控制值,mg·kg 。 公式(E.10)中,RfDi 的参数含义见公式(B.2),AHQ 的参数含义见公式(E.8), PISERnc的参数含义见公式(A.8),SAF 的参数含义见公式(C.8)。 38 E2.4 基于吸入室外空气中来自表层土壤的气态污染物途径非致癌效应的土壤风险控制值,采 用公式(E.11)计算: HCVSiov1 RfDi SAF AHQ IOVERnc1 ……(E.11) 公式(E.11)中: HCVSiov1 -基于吸入室外空气中来自表层土壤的气态污染物途径非致癌效应的土壤风险 -1 控制值,mg·kg . 公式(E.11)中,RfDi 的参数含义见公式(B.2),AHQ 的参数含义见公式(E.8), IOVERnc1 的参数含义分别见公式(A.10),SAF 的参数含义见公式(C.8)。 E2.5 基于吸入室外空气中来自下层土壤的气态污染物途径非致癌效应的土壤风险控制值,采 用公式(E.12)计算: HCVSiov 2 RfDi SAF AHQ IOVERnc 2 ……(E.12) HCVSiov2 -基于吸入室外空气中来自下层土壤的气态污染物途径非致癌效应的土壤风险 -1 控制值,mg·kg . 公式(E.12)中,RfDi 的参数含义见公式(B.2),AHQ 的参数含义见公式(E.8), IOVERnc2 的参数含义分别见公式(A.12),SAF 的参数含义见公式(C.8)。 E2.6 基于吸入室内空气中来自下层土壤的气态污染物途径非致癌效应的土壤风险控制值,采 用公式(E.13)计算: HCVSiiv RfDi SAF AHQ IIVERnc1 ……(E.13) 公式(E.13)中: -基于吸入室内空气中来自下层土壤的气态污染物途径非致癌效应的土壤风险 HCVSiiv -1 控制值,mg·kg ; 公式(E.12)中,RfDi 的参数含义见公式(B.2),AHQ 的参数含义见公式(E.8), IIVERnc1 的参数含义见公式(A.16)。 E2.7 基于 6 种土壤暴露途径综合非致癌效应的土壤风险控制值,采用公式(E.14)计算: AHQ SAF ……(E.14) OISERnc DCSERnc PISERnc IOVERnc1 IOVERnc 2 IIVERnc1 RfDo RfDd RfDi HCVS n 公式(E.14)中: -单一污染物(第 n 种)基于 6 种土壤暴露途径综合非致癌效应的土壤风险控 HCVSn -1 制值,mg·kg 。 公 式 (E.14) 中 ,AHQ 的 参 数含 义 见公 式 ( E.8) ,OISERnc 、 DCSERnc 、 PISERnc 、 IOVERnc1 、 IIVERnc1 的参数含义分别见公式(A.2)、公式(A.6)、公式(A.8)、公式 (A.12)和公式(A.17),RfDo 和 RfDd 的参数含义见公式(B.4),RfDi 的参数含义见公式 (B.2),SAF 的参数含义见公式(C.8)。 E.3 保护地下水的土壤风险控制值 E3.1 保护地下水的土壤风险控制值可采用公式(E.15)计算: CVS pgw MCLgw ……(E.15) LFsgw 公式(E.15)中: CVSpgw MCLgw -1 -保护地下水的土壤风险控制值,mg·kg ; -1 -地下水中污染物的最大浓度限值,mg·L ;取值参照 GB/T 14848。 39 -1 LFsgw -土壤中污染物进入地下水的淋溶因子,kg·L ;根据附录 F 公式(F.30)计算。 E.4 基于致癌风险的地下水风险控制值 E4.1 基于吸入室外空气中来自地下水的气态污染物途径致癌效应的地下水风险控制值,采用 公式(E.16)计算: RCVGiov ACR IOVERca 3 SFi ……(E.16) 公式(E.16)中: -基于吸入室外空气中来自地下水的气态污染物途径致癌效应的地下水风险控 RCVGiov -1 制值,mg·L 。 公式(E.16)中,ACR 的参数含义见公式(E.1),IOVERca3 的参数含义见公式(A.13), SFi 的参数含义见公式(B.1)。 E4.2 基于吸入室内空气中来自地下水的气态污染物途径致癌效应的地下水风险控制值,根据 公式(E.17)计算: RCVGiiv ACR IIVERca 2 SFi ……(E.17) 公式(E.17)中: -基于吸入室内空气中来自地下水的气态污染物途径致癌效应的地下水风险控 RCVGiiv -1 制值,mg·L 。 公式(E.17)中,ACR 的参数含义见公式(E.1),IIVERca2 的参数含义见公式(A.17), SFi 的参数含义见公式(B.1)。 E4.3 基于饮用地下水途径致癌效应的地下水风险控制值,根据公式(E.18)计算 RCVGcgw ACR CGWERca SFo ……(E.18) 公式(E.18)中: -1 RCVGcgw -基于饮用地下水途径致癌效应的地下水风险控制值,mg·L 。 公式(E.18)中,ACR 的参数含义见公式(E.1),CGWERca 的参数含义见公式(A.19), SFo 的参数含义见公式(B.3)。 E4.4 基于 3 种地下水暴露途径综合致癌效应的地下水风险控制值,采用公式(E.19)计算: RCVGn ACR IOVERca 3 IIVERca 2 SFi CGWERca SFo ……(E.19) 公式(E.19)中: -单一污染物(第 n 种)基于 3 种地下水暴露途径综合致癌效应的地下 水风险 RCVGn -1 控制值,mg·L 。 公式(E.19)中,ACR的参数含义见公式(E.1),IOVERca3 和IIVERca2 的参数含义分别 见公式(A.11)和公式(A.16), SFo 的参数含义见公式(B.3),SFi 的参数含义见公 式 (B.1)。CGWERca的参数含义见公式(A.19)。 E.5 基于非致癌风险的地下水风险控制值 E5.1 基于吸入室外空气中来自地下水的气态污染物途径非致癌效应的地下水风险控制值,采 用公式(E.20)计算: HCVGiov RfDi WAF AHQ IOVERnc 3 ……(E.20) 公式(E.20)中: HCVGiov -基于吸入室外空气中来自地下水的气态污染物途径非致癌效应的地下水 风险 -1 控制值,mg·L 。 40 公式(E.20)中,RfDi 的参数含义见公式(B.2),AHQ 的参数含义见公式(E.8), IOVERnc3 的参数含义分别见公式(A.14),WAF 的参数含义见公式(C.21)。 E5.2 基于吸入室内空气中来自地下水的气态污染物途径非致癌效应的地下水风险控制值,采 用公式(E.21)计算: HCVGiiv RfDi WAF AHQ IIVERnc 2 ……(E.21) 公式(E.21)中: -基于吸入室内空气中来自地下水的气态污染物途径非致癌效应的地下水 风险 HCVGiiv -1 控制值,mg·L 。 公式(E.21)中,RfDi 的参数含义见公式(B.2),AHQ 的参数含义见公式(E.8),WAF 的参数含义见公式(C.21),IIVERnc2 的参数含义见公式(A.18)。 E5.3 基于饮用地下水途径非致癌效应的地下水风险控制值,根据公式(E.22)计算: HCVGcgw RfDo WAF AHQ CGWERnc ……(E.22) 公式(E.22)中: -1 HCVGcgw -基于饮用地下水途径非致癌效应的地下水风险控制值,mg·L 。 公式(E.22)中,CGWERnc 的参数含义见公式(A.20),RfDo 的参数含义见公式(B.4), AHQ 的参数含义的参数见公式(E.8),WAF 的参数含义见公式(C.21)。 E5.4 基于 3 种地下水暴露途径综合非致癌效应的地下水风险控制值,采用公式(E.23)计算: HCVGn AHQ WAF IOVERnc 3 IIVERnc 2 CGWERnc RfDi RfDo ……(E.23) 公式(E.23)中: HCVGn -单一污染物(第 n 种)基于 3 种地下水暴露途径综合非致癌效应的地下 水风 -1 险控制值,mg·L 。 公式(E.23)中,AHQ的参数含义见公式(E.8),WAF的参数含义见公式(C.21), IOVERnc3、 IIVERnc2 的参数含义分别见公式(A.14)和公式(A.18),RfDo参数含义见公式 (B.4),RfDi的参数含义见公式(B.2),CGWERnc的参数含义见公式(A.20)。 41 附录 F (规范性附录) 污染物扩散迁移推荐模型 进入土壤中的污染物可在土壤液相、气相和固相分配并达到平衡。表层、下层土壤及地 下 水中的挥发性污染物可扩散进入室外空气,下层土壤和地下水中挥发性污染物可扩散进入 室内 空气,土壤中污染物可淋溶、迁移进入地下水。以下给出了土壤和地下水中污染物扩散 迁移的 相关模型。 F.1 气态污染物有效扩散系数计算模型 F1.1 土壤中气态污染物的有效扩散系数,采用公式(F.1)计算: Dseff Da as3.33 ws3.33 D w 2 H ' 2 ……(F.1) 公式(F.1)中: Dseff -土壤中气态污染物的有效扩散系数,cm2 ·s-1 ; Da -空气中扩散系数,cm ·s ;推荐值见附录 B 表 B.2; Dw -水中扩散系数,cm ·s ;推荐值见附录 B 表 B.2; H´ -无量纲亨利常数,cm ·cm ;推荐值见附录 B 表 B.2; θ -非饱和土层土壤中总孔隙体积比,无量纲;根据公式(F.2)计算; θws θas -非饱和土层土壤中孔隙水体积比,无量纲;根据公式(F.3)计算; 2 2 -1 -1 3 -3 -非饱和土层土壤中孔隙空气体积比,无量纲;根据公式(F.4)计算。 公式(F.1)中,θ、θws 和 θas,分别采用公式(F.2)、公式(F.3)和公式(F.4)计算: b s ……(F.2) b ws w ……(F.3) as ws ……(F.4) 1 ws 公式(F.2)、公式(F.3)和公式(F.4)中: -3 ρb ρs -土壤容重,kg·dm ;推荐值见附录 G 表 G.1; Pws -土壤含水率,kg 水·kg 土壤;推荐值见附录 G 表 G.1; -3 -土壤颗粒密度,kg·dm ,推荐值见附录 G 表 G.1; -1 -3 ρw -水的密度,1 kg·dm 。 公式(F.2)中 θ、公式(F.3)中 θws 和公式(F.4)中 θas 的参数含义见公式(F.1)。 F1.2 气态污染物在地基与墙体裂隙中的有效扩散系数,采用公式(F.5)计算: eff Dcrack 3.33 3.33 acrack wcrack Da Dw ' 2 2 H acrack wcrack acrack wcrack 公式(F.5)中: eff Dcrack -气态污染物在地基与墙体裂隙中的有效扩散系数,cm2 ·s-1 ; θacrack θwcarck -地基裂隙中空气体积比,无量纲;推荐值见附录 G 表 G.1; -地基裂隙中水体积比,无量纲;推荐值见附录 G 表 G.1。 公式(F.5)中,Da、Dw、θ 和 H´的参数含义见公式(F.1)。 F1.3 毛细管层中气态污染物的有效扩散系数,采用公式(F.6)计算: 42 ……(F.5) eff Dcap Da 3.33 acap acap wcap 2 Dw 3.33 acap H ' acap wcap ……(F.6) 2 公式(F.6)中: eff Dcap -毛细管层中气态污染物的有效扩散系数,cm2 ·s-1; θacap θwcap -毛细管层土壤中孔隙空气体积比,无量纲;推荐值见附录 G 表 G.1; -毛细管层土壤中孔隙水体积比,无量纲;推荐值见附录 G 表 G.1。 公式(F.6)中,Da、Dw、θ 和 H´的参数含义见公式(F.1)。 F1.4 气态污染物从地下水到表层土壤的有效扩散系数,采用公式(F.7)计算: eff Dgws Lgw ……(F.7) hcap hv eff eff Dcap Ds 公式(F.7)中: eff Dgws -地下水到表层土壤的有效扩散系数,cm2 ·s-1; hcap -地下水土壤交界处毛细管层厚度,cm;推荐值见附录 G 表 G.1; hv -非饱和土层厚度,cm;优先根据地块调查数据确定,推荐值见附录 G 表 G.1; -地下水埋深,cm;必须根据地块调查获得参数值。 eff 公式(F.7)中, Dcap 的参数含义见公式(F.6), Dseff 的参数含义见公式(F.1)。 Lgw F1.5 土壤-水中污染物分配系数,采用公式(F.8)计算: ws K d ρb H ' θas ρb K sw ……(F.8) 公式(F.8)中, 3 -1 Ksw -土壤-水中污染物分配系数,cm ·g ; Kd -土壤固相-水中污染物分配系数,cm ·g ; 3 -1 公式(F.8)中,θws、θas、H´的参数含义见公式(F.1),ρb 的参数含义见公式(F.2)。 公式(F.8)中的 Kd 和 foc 分别采用公式(F.9)和公式(F.10)计算: Kd Koc foc ……(F.9) f om 1.7 1000 ……(F.10) f oc 公式(F.9)和公式(F.10)中: -1 Koc -土壤有机碳/土壤孔隙水分配系数,L·kg ;推荐值见附录 B 表 B.2; foc fom -土壤有机碳质量分数,无量纲,根据公式(F.10)计算; -1 -土壤有机质含量,g·kg ;根据地块调查获得参数值。 公式(F.9)中 Kd 的参数含义见公式(F.8)。 F1.6 室外空气中气态污染物扩散因子,采用公式(F.11)计算: DFoa U air W air A ……(F.11) 公式(F.11)中: -2 -1 -3 DFoa Uair -室外空气中气态污染物扩散因子,(g·cm ·s )/(g·cm ); A -污染源区面积,cm ; W -污染源区宽度,cm ; -1 -混合区大气流速风速,cm·s ; 2 2 43 δair -混合区高度,cm。 F1.7 室内空气中气态污染物扩散因子采用公式(F.12)计算: DFia LB ER 1 86400 ……(F.12) 公式(F.12)中: -2 -1 -3 DFia -室内空气中气态污染物扩散因子,(g·cm ·s )/(g·cm ) ; ER -室内空气交换速率,次·d ;推荐值见附录 G 表 G.1; LB -室内空间体积与气态污染物入渗面积比,cm;推荐值见附录 G 表 G.1; 86400 -时间单位转换系数,86400 s·d 。 -1 -1 F1.8 流经地下室地板裂隙的对流空气流速,采用公式(F.13)和(F.14)计算: Qs 2 dP K v X crack 2 Z crack air ln Rcrack Rcrack ……(F.13) Ab X crack ……(F.14) 公式(F.13)和(F.14)中: 3 -1 Qs -流经地下室地板裂隙的对流空气流速,cm ·s ; π -圆周率常数,3.14159; dP -室内和室外大气压力差,g·cm ·s ; kv Xcrack -土壤透性系数,cm ; μair Zcrack -空气粘滞系数,1.81×10 g·cm ·s ; Rcrack -室内裂隙宽度,cm; Ab -地下室内地板面积,cm ; -1 -2 2 -地下室内地板(裂隙)周长,cm; -4 -1 -1 -地下室地面到地板底部厚度,cm; 2 η -地基和墙体裂隙表面积占室内地表面积比例,无量纲;推荐值见附录 G 表 G.1。 F.2 污染物扩散进入室外空气的挥发因子计算模型 F2.1 表层土壤中污染物扩散进入室外空气的挥发因子,采用公式(F.15)、公式(F.16)和公 式(F.17)计算确定: VFsuroa1 b DFoa VFsuroa 2 4 Dseff H ' 103 31536000 K sw b ……(F.15) d b 103 DFoa 31536000 ……(F.16) VFsuroa MIN VFsuroa1,VFsuroa 2 ……(F.17) 公式(F.15)、公式(F.16)和公式(F.17)中: -3 VFsuroa1 -表层土壤中污染物扩散进入室外空气的挥发因子(算法一),kg·m ; VFsuroa2 -表层土壤中污染物扩散进入室外空气的挥发因子(算法二),kg·m ; VFsuroa -表层土壤中污染物扩散进入室外空气的挥发因子(算法一和算法二中的较小 -3 -3 值),kg·m ; 44 τ -气态污染物入侵持续时间,a;推荐值见附录 G 表 G.1; d -表层污染土壤层厚度,cm;必须根据地块调查获得参数值; -1 31536000 -时间单位转换系数,31536000 s·a 。 公式(F.15)、(F.16)和公式(F.17)中, Dseff 和H´的参数含义见公式(F.1),ρb的参数 含义见公式(F.2), Ksw 的参数含义见公式(F.8),DFoa 的参数含义见公式(F.11)。 F2.2 下层土壤中污染物扩散进入室外空气的挥发因子,采用公式(F.18)、公式(F.19)和公 式(F.20)计算: VFsuboa1 1 103 DFoa Ls K sw 1 ' eff Ds H ……(F.18) 如下层污染土壤厚度已知,污染物进入室外空气的挥发因子采用公式(F.19)计算: d sub b 103 DFoa 31536000 ……(F.19) VFsuboa MIN VFsuboa1,VFsuboa 2 ……(F.20) VFsuboa 2 公式(F.18)、(F.19)和(F.20)中: -3 VFsuboa1 -下层土壤中污染物扩散进入室外空气的挥发因子(算法一),kg·m ; -3 VFsuboa2 -下层土壤中污染物扩散进入室外空气的挥发因子(算法二),kg·m ; -下层土壤中污染物扩散进入室外空气的挥发因子(算法一和算法二中的较小 VFsuboa -3 值),kg·m ; LS -下层污染土壤上表面到地表距离,cm;必须根据地块调查获得参数值; dsub -下层污染土壤厚度,cm。 公式(F.18)、(F.19)和(F.20)中, Dseff 和 H´的参数含义见公式(F.1),ρb 的参数含 义见公式(F.2),Ksw 的参数含义见公式(F.8),DFoa 的参数含义见公式(F.11),τ 的参数 含义见公式(F.15)。 F2.3 地下水中污染物扩散进入室外空气的挥发因子,采用公式(F.21)计算: VFgwoa 1 103 DFoa Lgw 1 1 ' eff D gws H ……(F.21) -3 VFgwoa -地下水中污染物扩散进入室外空气的挥发因子,L·m 。 eff 公式(F.21)中,H´的参数含义见公式(F.1), Dgws 的参数含义见公式(F.7),DFoa的参 数含义见公式(F.11),Lgw 的参数含义见公式(F.7)。 F.3 污染物扩散进入室内空气的挥发因子计算模型 F3.1 建筑物下方土壤中污染物进入室内空气的挥发因子,采用公式(F.22)、公式(F.23)、 公式(F.24)、公式(F.25)和公式(F.26)计算: Qs=0 时, VFsubia1 1 103 eff K sw D D Lcrack DFia 1 effs eff Ls ' H DFia Ls Dcrack Ls Ds eff s Qs>0 时, 45 ……(F.22) VFsubia1 1 DF L K sw D D Ab e e 1 effia s ' H DFia Ls Qs Ls Ds e eff s eff s 103 Qs Lcrack eff Ab Dcrack ……(F.23) ……(F.24) 如下层污染土壤厚度已知,污染物进入室内空气的挥发因子采用公式(25)计算: VFsubia 2 d sub b 103 DFia 31536000 ……(F.25) VFsubia MIN VFsubia1,VFsubia 2 ……(F.26) 公式(F.22)、公式(F.23)、公式(F.24)、公式(F.25)和公式(F.26)中: -3 VFsubia1 -下层土壤中污染物扩散进入室内空气的挥发因子(算法一),kg·m ; -3 VFsubia2 -下层土壤中污染物扩散进入室内空气的挥发因子(算法二),kg·m ; VFsubia -下层土壤中污染物扩散进入室内空气的挥发因子(算法一和算法二中的较小 -3 值),kg·m ; Lcrack -室内地基或墙体厚度,cm;推荐值见附录G表G.1; ξ -土壤污染物进入室内挥发因子计算过程参数; 31536000 -时间单位转换系数,31536000 s·a-1。 公式(F.14)中, H´、 Dseff 的参数含义见公式(F.1),ρb 的参数含义见公式(F.2), eff 的参数含义见公式(F.5),Ksw 的参数含义见公式(F.8),DFia 的参数含义见公式 Dcrack (F.12),Qs 的参数含义见公式(F.13),Ab 和 η 的参数含义见公式(F.14),τ 的参数含义见 公式(F.15), LS 的参数含义见公式(F.18),dsub 的参数含义见公式(F.19)。 F3.2 地下水中污染物进入室内空气的挥发因子采用公式(F.27)或公式(F.28)计 算: Qs=0 时, VFgwia 1 103 eff DF D D L 1 1 effgws crack effia Lgw ' H DFia Lgw Dcrack Lgw Dgws eff gws ……(F.27) Qs>0 时, VFgwia 1 DFia Lgw D D Ab 1 e e 1 eff H ' DFia Lgw Qs Lgw Dgws e eff gws eff gws 103 ……(F.28) 公式(F.27)和公式(F.28)中: -3 VFgwia -地下水中污染物扩散进入室内空气的挥发因子,kg·m 。 eff 公式(F.27)和(F.28)中,H´的参数含义见公式(F.1), Dcrack 的参数含义见公式(F.5), eff Lgw 和 Dgws 的参数含义见公式(F.7),DFia的参数含义见公式(F.12),Qs 的参数含义见公式 (F.13),Ab 和 η 的参数含义见公式(F.14),Lcrack 的参数含义见公式(F.22),ξ 的参数含 义见公式(F.24)。 F.4 污染物迁移进入地下水的淋溶因子计算模型 土壤中污染物迁移进入地下水的淋溶因子,采用公式(F.29)、公式(F.30)、公式(F.31) 和公式(F.32)计算: LFsgw1 LFspw gw K sw 46 ……(F.29) 1 LFspw gw 1 ……(F.30) U gw gw I W 如下层污染土壤厚度已知,污染物迁移进入地下水的淋溶因子采用公式(F.32)计算: LFsgw 2 d sub b I ……(F.31) LFsgw MIN LFsgw1,LFsgw2 ……(F.32) 公式(F.29)、公式(F.30)、公式(F.31)和公式(F.32)中: LFsgw1 -3 -土壤中污染物迁移进入地下水的淋溶因子(算法一),kg·m ; LFspw-gw -土壤孔隙水中污染物迁移进入地下水的淋溶因子(土壤孔隙水与地下水中污染 物浓度的比值),无量纲; -3 LFsgw2 -土壤中污染物迁移进入地下水的淋溶因子(算法二),kg·m ; LFsgw -土壤中污染物迁移进入地下水的淋溶因子(算法一和算法二中的较小值), -3 kg·m ; -1 Ugw -地下水的达西(Darcy)速率,cm·a ,推荐值见附录 G 表 G.1; δgw -地下水混合区厚度,cm,推荐值见附录 G 表 G.1; I -土壤中水的渗透速率,cm·a ;推荐值见附录 G 表 G.1。 -1 公式(F.29)、公式(F.30)、公式(F.31)和公式(F.32)中,ρb 的参数含义见公式 (F.2),Ksw 的参数含义见公式(F.8),W的参数含义见公式(F.11),τ 的参数含义见公式 (F.15),dsub 的参数含义见公式(F.19)。 47 附录 G (资料性附录) 风险评估模型参数推荐值 表 G.1 风险评估模型参数及推荐值 参数 符号 参数名称 单位 第一类用 地推荐值 第二类用 地推荐值 Csur 表层土壤中污染物浓度 concentrations of contaminants in surface soil mg·kg-1 - - Csub 下层土壤中污染物浓度 concentrations of contaminants in subsurface soil mg·kg-1 - - d* 表层污染土壤层厚度 thickness of surface soil cm 50 50 L S* 下层污染土壤层埋深 thickness of surface soil cm 50 50 dsub* 下层污染土壤层厚度 thickness of subsurface soil cm 100 100 A* 污染源区面积 Source-zone area cm2 16000000 16000000 Cgw 地下水中污染物浓度 concentrations of contaminants in groundwater mg·L-1 - - Lgw 地下水埋深 depth of groundwater cm - - fom* 土壤有机质含量 organic matter content in soils g·kg-1 15 15 ρb* 土壤容重 soil bulk density kg·dm-3 1.5 1.5 Pws* 土壤含水率 soil water content kg·kg-1 0.2 0.2 ρs* 土壤颗粒密度 density of soil particulates kg·dm-3 2.65 2.65 mg·m-3 0.119 0.119 cm·s-1 200 200 cm 200 200 cm 4000 4000 cm 5 5 cm 295 295 PM10* Uair δair W* hcap 空气中可吸入颗粒物含量 content of inhalable particulates in ambient air 混合区大气流速风速 ambient air velocity in mixing zone 混合区高度 mixing zone height 污染源区宽度 width of source-zone area 土壤地下水交界处毛管层厚度 capillary zone thickness hv 非饱和土层厚度 vadose zone thickness θacap 毛细管层孔隙空气体积比 soil air content - capillary fringe zone 无量纲 0.038 0.038 θwcap 毛细管层孔隙水体积比 soil water content - capillary fringe zone 无量纲 0.342 0.342 Ugw 地下水达西(Darcy)速率 ground water Darcy velocity cm·a-1 2500 2500 δgw 地下水混合区厚度 ground water mixing zone height cm 200 200 I 土壤中水的入渗速率 water infiltration rate cm·a-1 30 30 48 参数 符号 θacrack 参数名称 第一类用 地推荐值 第二类用 地推荐值 无量纲 0.26 0.26 单位 地基裂隙中空气体积比 soil air content - soil filled foundation cracks 无量纲 0.12 0.12 Lcrack 地基裂隙中水体积比 soil water content - soil filled foundation cracks 室内地基厚度 thickness of enclosed-space foundation or wall cm 35 35 LB 室内空间体积与气态污染物入渗面积之比 volume/infiltration area ratio of enclosed space cm 220 300 ER 室内空气交换速率 air exchange rate of enclosed space 次·d-1 12 20 η 地基和墙体裂隙表面积所占比例 areal fraction of cracks in foundations/walls 无量纲 0.0005 0.0005 τ 气态污染物入侵持续时间 averaging time for vapor flux a 30 25 dP 室内室外气压差 differential pressure between indoor and outdoor air g·cm-1·s2 0 0 Kv 土壤透性系数 soil permeability cm2 1.00×10-8 1.00×10-8 Zcrack 室内地面到地板底部厚度 depth to bottom of slab cm 35 Xcrack 室内地板周长 slab perimeter cm 3400 3400 Ab 室内地板面积 slab area cm2 700000 700000 EDa 成人暴露期 exposure duration of adults a 24 25 EDc 儿童暴露期 exposure duration of children a 6 - EFa 成人暴露频率 exposure frequency of adults d·a-1 350 250 EFc 儿童暴露频率 exposure frequency of children d·a-1 350 - EFIa 成人室内暴露频率 indoor exposure frequency of adults d·a-1 262.5 187.5 EFIc 儿童室内暴露频率 indoor exposure frequency of children d·a-1 262.5 - EFOa 成人室外暴露频率 outdoor exposure frequency of adults d·a-1 87.5 62.5 EFOc 儿童室外暴露频率 outdoor exposure frequency of children d·a-1 87.5 - BWa 成人平均体重 average body weight of adults kg 61.8 61.8 BWc 儿童平均体重 average body weight of children kg 19.2 — Ha 成人平均身高 average height of adults cm 161.5 161.5 Hc 儿童平均身高 average height of children cm 113.15 — DAIRa 成人每日空气呼吸量 daily air inhalation rate of adults m3·d-1 14.5 14.5 DAIRc 儿童每日空气呼吸量 daily air inhalation rate of children m3·d-1 7.5 - θwcarck 49 35 参数 符号 参数名称 单位 第一类用 地推荐值 第二类用 地推荐值 GWCRa 成人每日饮用水量 daily groundwater consumption rate of adults L·d-1 1.0 1.0 GWCRc 儿童每日饮用水量 daily groundwater consumption rate of children L·d-1 0.7 0.7 OSIRa 成人每日摄入土壤量 daily oral ingestion rate of soils of adults mg·d-1 100 100 OSIRc 儿童每日摄入土壤量 daily oral ingestion rate of soils of children mg·d-1 200 - Ev 每日皮肤接触事件频率 daily exposure frequency of dermal contact event 次·d-1 1 1 fspi 室内空气中来自土壤的颗粒物所占比例 fraction of soil-borne particulates in indoor air 无量纲 0.8 0.8 fspo 室外空气中来自土壤的颗粒物所占比例 fraction of soil-borne particulates in outdoor air 无量纲 0.5 0.5 SAF 暴露于土壤的参考剂量分配比例 soil allocation factor 无量纲 0.33(挥发 0.33(挥发 性有机物) 性有机物) /0.5(其它 /0.5(其它污 污染物) 染物) WAF 暴露于地下水的参考剂量分配比例 groundwater allocation factor 无量纲 0.33(挥发 0.33(挥发 性有机物) 性有机物) /0.5(其它 /0.5(其它污 污染物) 染物) SERa 成人暴露皮肤所占体表面积比 skin exposure ratio of adults 无量纲 0.32 0.18 SERc 儿童暴露皮肤所占体表面积比 skin exposure ratio of children 无量纲 0.36 - SSARa 成人皮肤表面土壤粘附系数 adherence rate of soil on skin for adults mg·cm-2 0.07 0.2 SSARc 儿童皮肤表面土壤粘附系数 adherence rate of soil on skin for children mg·cm-2 0.2 - PIAF 吸入土壤颗粒物在体内滞留比例 retention fraction of inhaled particulates in body 无量纲 0.75 0.75 ABSo 经口摄入吸收因子 absorption factor of oral ingestion 无量纲 1 1 ACR 单一污染物可接受致癌风险 acceptable cancer risk for individual contaminant 无量纲 10-6 10-6 AHQ 可接受危害商 acceptable hazard quotient for individual contaminant 无量纲 1 1 ATca 致癌效应平均时间 average time for carcinogenic effect d 27740 27740 ATnc 非致癌效应平均时间 average time for non-carcinogenic effect d 2190 9125 注: 1)“-”表明参数值需要结合实际地块确定或该用地方式下参数值不适用; 2) “*”表示该参数的推荐值仅适用于依照GB 36600 要求进行污染物筛选值的计算,具体地块的 风险评估采用地块实际值。其他参数在依照GB 36600 要求进行污染物筛选值的计算时,采用推荐 值;在具体地块的风险评估时,能够获取的实际值的,也优先采用实际值; 3)在计算吸入室内和室外空气中来自土壤和地下水的气态污染物途径致癌风险或危害商时,如 Cgw 实测浓度超过水溶解度,则采用水溶解度进行计算,此时实际污染(致癌、非致癌)风险可 能高于模型计算值。 50

阳泉市生态环境局网站.pdf




