公众参与材料下载.pdf
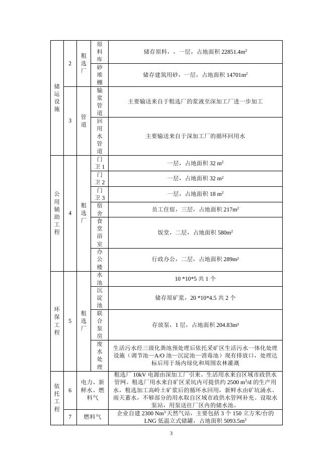
目录 1 公众参与.......................................................................................................................................... 1 1.1 公众参与目的 ................................................................................................................. 1 1.2 建设项目概况 ................................................................................................................. 1 1.3 公众参与过程概述 ......................................................................................................... 4 1.4 首次环境影响评价信息公开情况 ................................................................................. 5 1.4.1 公开内容及日期 ............................................................................................................. 5 1.4.2 公示方式——网络 .......................................................................................................... 5 1.4.3 公众意见情况 ................................................................................................................. 8 1.5 征求意见稿公示情况 ..................................................................................................... 8 1.5.1 公示内容及日期 ............................................................................................................. 8 1.5.2 公示方式——网络 .......................................................................... 错误!未定义书签。 1.5.3 公示方式——报纸 .......................................................................................................... 8 1.5.4 公示方式——现场 ........................................................................................................ 13 1.5.5 查阅情况 ....................................................................................................................... 14 1.5.6 公众意见情况 ............................................................................................................... 14 1.6 报批前公开情况 ........................................................................................................... 14 1.6.1 公示内容及日期 ........................................................................................................... 14 1.6.2 公开方式——网络 ........................................................................................................ 14 1.6.3 公开方式——调查 .......................................................................... 错误!未定义书签。 1.6.4 公众意见情况 ............................................................................................................... 16 1.7 诚信承诺 ....................................................................................................................... 17 1 公众参与 1.1 公众参与目的 公众参与是项目建设单位、环评单位与社会公众之间的一种双向交流,其目 的在于加强项目建设单位同当地公众的联系与沟通位与,使公众了解项目并有效 介入工程的建设和环境影响评价过程,获取项目周边居民、单位、相关的领导以 及专家对该项目建成前后在区域环境质量方面、项目环保方面的意见、建议和要 求,为认识项目建成后的环境、经济和社会效益提供参考。 1.2 建设项目概况 本项目设计年产 60 万吨高岭土功能材料,项目总占地面积 224200 平方米, 总建筑面积 109869.1 平方米,其中粗选厂占地面积 90000 平方米,建筑面积 45072 平方米、深加工厂总占地面积 134200 平方米,建筑面积 64797.10 平方米。本项 目 粗 选 厂 位 于 茂 名 山 阁 矿 区 北 侧 ( 场 址 中 心 坐 标 为 E110.943410129o , N21.741699303o ), 深 加 工 位 于 中 高 茂 名 高 岭 土 产 业 园 ( 场 址 中 心 坐 标 为 E110.958076448o,N21.750411118o),其中两厂之间设并行管线两根(一根输送矿 浆、一根输送回用水),管线全长 2284m,并行沿县道 X612 东侧水渠走向敷设。 本项目建设性质为新建,根据国民经济行业分类(GB/T4754-2017),本项目 属 B101 土砂石开采。本项目占地面积 224200 平方米,项目总投资 55441.06 万 元,其中环保投资为 1200 万元,占总投资的 2.2%。 本项目的主要单项工程内容详见下表 1.1-1 和表 1.1-2。 表 1.1-1 本项目深加工厂组成一览表 工 程 序 号 单元名称 精选车间 漂白车间 生 产 装 置 1 深 加 工 厂 磨剥车间 压滤车间 喷雾干燥 车间 喷雾包装 车间 工程内容及规模 经过 φ250、φ75、φ25 水力旋流器进行精选作业,一层,占 地面积 3809.58m2 利用漂白反应罐进行漂白作业,一层,占地面积 1249.79m2 滤饼经分散制浆后通过泵送至磨剥车间进行剥片作业,一 层,占地面积 1769.26m2 滤饼经分散制浆后通过泵给至压滤机进行脱水压滤作业,一 层,占地面积 5977.1m2 滤饼经分散制浆后通过泵给至压滤机进行脱水压滤作业,一 层,占地面积 4893.9m2 对产品进行喷雾干燥包装,一层,占地面积 2682.7m2 1 储 运 设 施 2 3 4 公 用 辅 助 工 程 环 保 工 程 4 5 深 加 工 厂 管 道 深 加 工 厂 深 加 工 厂 成品库 (一) 成品库 (二) 材料库 存储陶瓷级土,一层,占地面积 6000m2 存储工艺所需原料 药剂库 存储工艺所需药剂(分散剂、保险粉、生石灰) 输浆管道 主要输送来自于粗选厂的浆液至深加工厂进一步加工 回用水管 道 主要输送来自于深加工厂的循环回用水 机修车间 对机器进行维修工作 空压机房 存放空压机一层,占地面积 360m2 变电所 门卫 1 门卫 2 行政楼 研发楼 宿舍 食堂浴室 一层,占地面积 600m2 一层,占地面积 16 m2 一层,占地面积 34.9m2 行政办公,四层,占地面积 556m2 对产品进行检验研发,四层,占地面积 455.64m2 员工住宿,三层,占地面积 660.6m2 饭堂,二层,占地面积 1187.5m2 储浆罐 储存浆液,Φ5.5*9 共 7 个 室外储浆 池 高效浓密 机 泵房 酸碱储库 (危废暂 存间) 废水处理 站 依 托 工 程 存储造纸、涂料一级土产品,一层,占地面积 1338m2 6 电力、新鲜水 7 燃料气 储存浆液,16.75 *33.2*4 共 1 个 1 座,占地面积 706.5m³ 存放泵,1 层,占地面积 160m³ 酸碱储库占地面积 283 m2,包含危险废物暂存间占地面积 15m2,储存废机油、化学包装桶等危险废物 本次生产废水经污水处理工程采用“曝气调节+一级机械加 速澄清池+二级磁絮凝分离工艺”, 70%的生产废水经深度 处理回用于企业生产用水,其余废水排入根子河支流大娅 河,生活污水经过生活污水一体化设备(调节池—A/O 池— 沉淀池—消毒池)处理达标后排入根子河支流大娅河 深加工厂 10kV 电源引自茂名山阁区域变电站。生活用水来 自区域市政供水管网。深加工厂生产用水取自区域市政供水 管网。室内外消防供水系统在厂区设生产、消防用水合并系 统。 3 企业自建 2300 Nm 天然气站,主要包括 3 个 150 立方米/台 的 LNG 低温立式储罐,占地面积 5093.5m3 表 1.1-2 本项目粗选厂组成一览表 工 程 生 产 装 置 序 号 单元名称 1 捣 浆 除 砂 车 间 粗 选 厂 工程内容及规模 原矿经配矿后用自动控制水量、压力的高压水枪进行制浆,一 层,占地面积 6324.48m2 2 2 粗 选 厂 储 运 设 施 3 公 用 辅 助 工 程 环 保 工 程 依 托 工 程 4 5 管 道 粗 选 厂 粗 选 厂 原 料 库 砂 堆 棚 输 浆 管 道 回 用 水 管 道 门 卫1 门 卫2 门 卫3 宿 舍 食 堂 浴 室 办 公 楼 水 池 沉 淀 池 联 合 泵 房 废 水 处 理 6 电力、新 鲜水、燃 料气 7 燃料气 储存原料,,一层,占地面积 22851.4m2 储存建筑用砂,一层,占地面积 14701m2 主要输送来自于粗选厂的浆液至深加工厂进一步加工 主要输送来自于深加工厂的循环回用水 一层,占地面积 32 m2 一层,占地面积 32 m2 一层,占地面积 18 m2 员工住宿,三层,占地面积 217m2 饭堂,二层,占地面积 580m2 行政办公,二层,占地面积 289m2 10 *10*5 共 1 个 储存原矿浆,20 *10*4.5 共 2 个 存放泵,1 层,占地面积 204.83m³ 生活污水经三级化粪池预处理后依托采矿区生活污水一体化处理 设施(调节池—A/O 池—沉淀池—消毒池)现有排放口,处理达 标后用于场内绿化和周围农林灌溉 粗选厂 10kV 电源由深加工厂引来。生活用水来自区域市政供水 管网。粗选厂用水来自矿区采坑内可提供约 2500 m3/d 的生产用 水,粗选加工高岭土矿浆后的循环水回用,新鲜水由矿坑涌水、 雨天蓄水,不够部分的用水取自区域市政供水管网补充。设取水 泵站,用泵送往厂区内的储水池。 企业自建 2300 Nm3 天然气站,主要包括 3 个 150 立方米/台的 LNG 低温立式储罐,占地面积 5093.5m3 3 1.3 公众参与过程概述 中非高岭茂名新材料有限公司年产 60 万吨高岭土功能材料项目选矿与深加 工工程环境影响评价公众参与严格按照《环境影响评价公众参与办法》 (部令第 4 号)和《关于发布<环境影响评价公众参与办法》配套文件的公告》 (部令第 48 号)的相关要求开展工作。 本项目公众参与工作进行了三个阶段。第一阶段:建设单位中非高岭茂名新 材料有限公司确定环评单位后 7 个工作日内,于 2020 年 3 月 9 日在环评单位官 方网站以及茂名市环境保护产业协会官方网站进行了该项目第一次信息公告;第 二个阶段:建设单位在评价单位将环境影响报告书编制完成后,进行了本项目征 求意见稿公示,在《茂名晚报》登报公和附近敏感点张贴公告;第三阶段:在向 生态环境主管部门报批环境影响报告书前,建设单位于 2020 年 6 月 1 日在茂名 市环境保护产业协会官方网站公开拟报批的环境影响报告书全文和公众参与说 明材料。 在本项目公众参与实施的三个阶段中,评价区域内公民、法人和其他组织未 反馈与建设项目环境影响有关的建议和意见。 4 1.4 首次环境影响评价信息公开情况 1.4.1 公开内容及日期 中非高岭茂名新材料有限公司在 2020 年 3 月 2 日确定了评价单位为广东环 科技术咨询有限公司,随后在 2020 年 3 月 9 日在广东环科技术咨询有限公司 (http://www.gdhuanke.com/)上发布了本项目首次环境影响评价信息公开材料。 具体公开内容如下: 一、项目名称及概况; 二、建设单位的名称及联系方式; 三、承担评价工作的环评机构名称及联系方式; 四、公众意见表的网络链接地址; 五、征询公众意见的范围和主要事项; 六、公众提交意见的具体形式。 在环境影响报告书征求意见稿编制过程中,公众均可向建设单位提出与环境 影响评价相关的意见。 1.4.2 公示方式——网络 2020 年 3 月 9 日,中非高岭茂名新材料有限公司在广东环科技术咨询有限 公司官方网站发布了本项目的公示材料(http://www.gdhuanke.com/content.php?z id=270) ,以及在茂名市环境保护产业协会官方网站发布了本项目的公示材料(h ttp://www.mmhbxh.com/18--1511.aspx)具体公示内容及网络截图见下图: 5 图 1 本项目第一次公开网络截图 1 6 图 2 本项目第一次公开网络截图 2 7 1.4.3 公众意见情况 第一次网络公示至环境影响报告书征求意见稿编制过程中,公众可通过联系 建设单位、环评单位或通过网上链接自行下载公众意见表,公众可通过电话、邮 件、信函等方式提出与环境影响评价相关的意见反馈给建设单位或环评单位。第 一次公示期间,建设单位、环评单位均未收到公众反馈的意见和建议。 1.5 征求意见稿公示情况 1.5.1 公示内容及日期 建设单位在本项目环境影响报告征求意见稿编制完成后,对该报告进行了全 文公示(不含泄漏国家秘密、公民隐私及商业秘密部分),公示内容包括: 一、项目基本情况; 二、建设项目对环境可能造成的影响; 三、环境影响报告书提出的环境影响评价结论; 四、公众查阅环境影响报告书简本的方式和期限; 五、本次征求公众意见的范围和主要事项; 六、公众提出意见的主要方式及起止时间; 七、建设单位及联系方式; 八、环境影响评价单位及联系方式。 公示时间为 2020 年 4 月 17 日起的十个工作日内。 1.5.2 公示方式——网络 2020 年 4 月 20 日,建设单位(中非高岭茂名新材料有限公司)在广东环科 技术咨询有限公司官方网站上发布了《中非高岭茂名新材料有限公司年产 60 万 吨高岭土功能材料项目选矿与深加工工程》征求意见稿后的公示材料, (http://www.gdhuanke.com/content.php?zid=275)。公示的具体内容及网络截图见 下图所示。 8 图 3 本项目第二次公开网络截图 1 9 图 4 本项目第二次公开网络截图 2 1.5.3 公示方式——报纸 在网站公示期间内,建设单位分别在 2020 年 4 月 17 日、2020 年 4 月 24 日 分别在《茂名晚报》上刊登了本项目的公示材料,该报告属于项目所在地公众易 于获得的报纸。公示的具体情况见下图。 10 图 5 公示照片(茂名晚报 2020 年 4 月 17 日第 07 版) 11 图 6 公示照片(茂名晚报 2020 年 4 月 24 日第 07 版) 12 1.5.4 公示方式——现场 2020 年 5 月 17 日,建设单位通过在本项目评价范围内的各环境保护目标处 粘贴公示材料,部分照片如下: 图 7 黄杰村公示照片 图 8 黄蕨小学公示照片 图 9 高车村公示照片 图 10 那际村公示照片 图 11 山阁村公示照片 图 12 福居小学公示照片 13 1.5.5 查阅情况 本项目纸质版报告书由建设单位主管部门王主任保管及分发,在公示材料中 载明了“如果您需要纸质版报告书,请与建设单位联系,我们尽快将报告书印刷 版邮寄过去。 ” 在本项目征求意见阶段,未收到需要查阅纸质版报告书的申请。 1.5.6 公众意见情况 第二次征求意见阶段,包括网站公示、登报公示、现场张贴公示,公众可通 过联系建设单位或环评单位获取纸质报告书征求意见稿全文或通过网上链接自 行下载报告书征求意见稿全文及公众意见表,公众可通过电话、邮件、信函等方 式提出与环境影响评价相关的意见反馈给建设单位或环评单位。第二次公示期间, 建设单位、环评单位均未收到需要查阅纸质版报告书的申请,未收到公众反馈的 意见和建议。 1.6 报批前公开情况 1.6.1 公示内容及日期 《环境影响评价公众参与办法》第二十条指出:建设单位向生态环境主管部 门报批环境影响报告书前,应当通过网络平台,公开拟报批的环境影响报告书 全文和公众参与说明。 本项目在向生态环境主管部门报批环境影响报告书前,于 2020 年 6 月 1 日 在茂名市环境保护产业协会官方网站公开拟报批的环境影响报告书全文和公众 参与说明材料,符合《环境影响评价公众参与办法》要求。 1.6.2 公开方式——网络 2020 年 6 月 1 日 , 建 设 单 位 在 茂 名 市 环 境 保 护 产 业 协 会 官 方 网 站 (http://www.mmhbxh.com/18--1623.aspx)公开拟报批的环境影响报告书全文和 公众参与说明材料。公示的具体内容及网络截图见下图 13、图 14 所示。 14 图 13 项目报批前信息公示截屏 1 15 图 14 项目报批前信息公示截屏 2 1.6.3 公众意见情况 第三次报批前公示阶段,包括第三次网络公示,公众可通过联系建设单位 或环评单位获取纸质报告书征求意见稿全文或通过网上链接自行下载报告书征 求意见稿全文及公众意见表,公众可通过通过电话、邮件、信函等方式提出与 环境影响评价相关的意见反馈给建设单位或环评单位。第三次公示期间,建设 单位、环评单位均未收到需要查阅纸质版报告书的申请,未收到公众反馈的意 见和建议,现场调查时,调查方在了解本项目做好各种防范措施的前提下,同意 本项目的建设。 16

公众参与材料下载.pdf




