西安市蓝田县环境保护局关于2018年11月7日对建设项目环境影响评价文件受理情况的公示-西安市蓝田县人民政府.docx
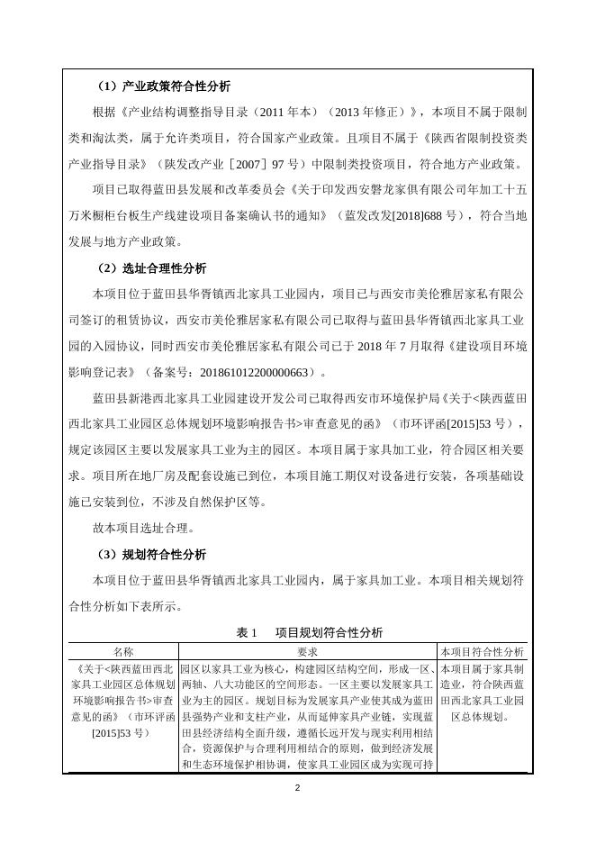
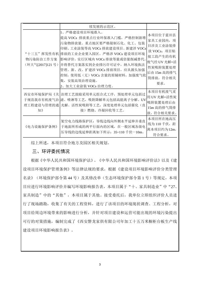
建设项目环境影响报告表 项 目 名 称: 西安磐龙家俱有限公司年加工十五万米橱柜 台板生产线建设项目 建设单位(盖章): 西安磐龙家俱有限公司 二 O 一八年十一月 国家环境保护部制 《建设项目环境影响报告表》编制说明 《建设项目环境影响报告表》由具有从事环境影响评价工作资质的单 位编制。 1、项目名称─指项目立项批复时的名称,应不超过 30 个字(两个英文 字段作一个汉字)。 2、建设地点─指项目所在地详细地址,公路、铁路应填写起止地点。 3、行业类别─按国标填写。 4、总投资─指项目投资总额。 5、主要环境保护目标─指项目区周围一定范围内集中居民住宅区、学 校、医院、保护文物、风景名胜区、水源地和生态敏感点等,应尽可能给出 保护目标、性质、规模和距厂界距离等。 6、结论与建议─给出本项目清洁生产、达标排放和总量控制的分析结 论,确定污染防治措施的有效性,说明本项目对环境造成的影响,给出建设 项目环境可行性的明确结论。同时提出减少环境影响的其他建议。 7、预审意见─由行业主管部门填写答复意见,无主管部门项目,可不 填。 8、审批意见─由负责审批该项目的环境保护行政主管部门批复。 1 建设项目基本情况 项目名称 西安磐龙家俱有限公司年加工十五万米橱柜台板生产线建设项目 建设单位 西安磐龙家俱有限公司 法人代表 代宪 通讯地址 蓝田县华胥镇西北家具工业园红河四路 2 号一排三楼 1 号 联系电话 13772169628 联系人 - 传真 代宪 邮政编码 710500 蓝田县华胥镇西北家具工业园红河四路 2 号一排三楼 1 号 建设地点 立项审 批部门 蓝田县发展和改革委员会 建设性质 √新建 □改扩建 □技改 占地面积 (平方米) 4000 批准文号 行业类别 及代码 绿化面积 (平方米) 总投资 (万元) 358.3 其中:环保 投资(万元) 评价经费 (万元) - 预期投产 日期 蓝发改发[2018]688 号 C219 其他家具制造 / 绿化率 / 37.5 环保投资 占总投资 比例% 10.47% 2018 年 11 月 工程内容及规模 一、项目由来 近年来我国的经济持续高速发展,人们对高档住宅的需求有增无减,高档装饰建材 的选用渐趋大众化。人造合成石英石因较高的硬度,具备许多天然石材不具备的优势: 耐磨、耐压、耐高温、抗腐蚀、防渗透、无毒、无辐射,是欧美国家实体面材的主流选 材。石英石可人工模仿高档天然石材纹理设计花色,控制内部成分,做到表里如一,是 一种环保健康的装饰材料。人造合成石英石没有天然石材“病变”等缺陷,具有广泛的 应用价值和持续开发的市场空间。 西安磐龙家俱有限公司拟投资 358.3 万元租赁位于蓝田县华胥镇西北家具工业园红 河四路 2 号一排三楼 1 号的西安市美伦雅居家私有限公司已建厂房建设西安磐龙家俱有 限公司年加工十五万米橱柜台板生产线建设项目,主要建设石英石生产线 2 条,建成后 预计年产橱柜台面十五万米。 二、分析相关判定情况 1 (1)产业政策符合性分析 根据《产业结构调整指导目录(2011 年本)(2013 年修正)》,本项目不属于限制 类和淘汰类,属于允许类项目,符合国家产业政策。且项目不属于《陕西省限制投资类 产业指导目录》(陕发改产业[2007]97 号)中限制类投资项目,符合地方产业政策。 项目已取得蓝田县发展和改革委员会《关于印发西安磐龙家俱有限公司年加工十五 万米橱柜台板生产线建设项目备案确认书的通知》(蓝发改发[2018]688 号),符合当地 发展与地方产业政策。 (2)选址合理性分析 本项目位于蓝田县华胥镇西北家具工业园内,项目已与西安市美伦雅居家私有限公 司签订的租赁协议,西安市美伦雅居家私有限公司已取得与蓝田县华胥镇西北家具工业 园的入园协议,同时西安市美伦雅居家私有限公司已于 2018 年 7 月取得《建设项目环境 影响登记表》(备案号:201861012200000663)。 蓝田县新港西北家具工业园建设开发公司已取得西安市环境保护局《关于<陕西蓝田 西北家具工业园区总体规划环境影响报告书>审查意见的函》(市环评函[2015]53 号), 规定该园区主要以发展家具工业为主的园区。本项目属于家具加工业,符合园区相关要 求。项目所在地厂房及配套设施已到位,本项目施工期仅对设备进行安装,各项基础设 施已安装到位,不涉及自然保护区等。 故本项目选址合理。 (3)规划符合性分析 本项目位于蓝田县华胥镇西北家具工业园内,属于家具加工业。本项目相关规划符 合性分析如下表所示。 表1 名称 项目规划符合性分析 要求 本项目符合性分析 《关于<陕西蓝田西北 园区以家具工业为核心,构建园区结构空间,形成一区、本项目属于家具制 家具工业园区总体规划 两轴、八大功能区的空间形态。一区主要以发展家具工 造业,符合陕西蓝 环境影响报告书>审查 业为主的园区。规划目标为发展家具产业使其成为蓝田 田西北家具工业园 意见的函》(市环评函 县强势产业和支柱产业,从而延伸家具产业链,实现蓝 [2015]53 号) 田县经济结构全面升级,遵循长远开发与现实利用相结 合,资源保护与合理利用相结合的原则,做到经济发展 和生态环境保护相协调,使家具工业园区成为实现可持 2 区总体规划。 续发展的示范区。 1、严格建设项目环境准入。 提高 VOCs 排放重点行业环保准入门槛,严格控制新增 污染物排放量。重点地区要严格限制石化、化工、包装 印刷、工业涂装等高 VOCs 排放建设项目。新建涉 VOCs “十三五”挥发性有机 排放的工业企业要入园区。严格涉 VOCs 建设项目环境 本项目位于蓝田县 家具工业园内,项 目涉及工业涂装排 放 VOCs;项目粘 接工段产生的有机 物污染防治工作方案 影响评价,实行区域内 VOCs 排放等量或倍量削减替代, 废气经 UV 光解+活 (环大气[2017]121 号) 并将替代方案落实到企业排污许可证中,纳入环境执法 性炭吸附装置处理 管理。新、改、扩建涉 VOCs 排放项目,应从源头加强 后由 15m 高的排气 控制,使用低(无)VOCs 含量的原辅材料,加强废气收 筒排放,符合相关 集,安装高效治理设施。 要求。 2、加大工业涂装 VOCs 治理力度。 西安市环境保护局《关 治理工艺鼓励采用单元组合式工序,预处理单元包括过 于规范我市有机废气治 滤、喷淋等工艺,吸附降解单元包括高能离子分解、UV 理工程建设与管理的通 光解、活性炭吸附等工艺,深度处理单元包括催化(直 知》 接)燃烧、冷凝回收等工艺。 架空电力线路保护区:导线边线向外侧水平延伸并垂直 《电力设施保护条例》 于地面所形成的两平行面内的区域,在一般区域各级电 压导线的边线延伸距离如下所示:35~110 千伏—10m。 本项目有机废气采 用 UV 光解+活性炭 吸附装置处理后由 15m 高的排气筒排 放,符合相关要求。 本项目所在地高压 线为 110 千伏,距 离本项目约为 12m, 符合要求。 综上所述,本项目符合地方及园区相关规划。 三、环评委托情况 根据《中华人民共和国环境保护法》、《中华人民共和国环境影响评价法》以及《建 设项目环境保护管理条例》等法律法规的要求,根据《建设项目环境影响评价分类管理 名录》(环境保护部令第 44 号)及其修改单(生态环境保护部令第 1 号)等规定,本项 目应进行环境影响评价并编写环境影响报告表,本项目属于“十、家具制造业”中“27、 家具制造”中的“其他”,本项目属于其他。接受委托后,我单位立即组织评价人员进 行了现场踏勘,收集了有关的工程资料,进行了该项目的环境现状调查、工程分析,对 项目给周边环境带来的影响进行分析,并针对项目建设和运营可能出现的环境污染提出 可行的对策措施,编制完成了《西安磐龙家俱有限公司年加工十五万米橱柜台板生产线 建设项目环境影响报告表》。 3 四、项目概况 1、项目基本情况 项目名称:西安磐龙家俱有限公司年加工十五万米橱柜台板生产线建设项目; 建设性质:新建; 建设单位:西安磐龙家俱有限公司; 建设地点:蓝田县华胥镇西北家具工业园红河四路 2 号一排三楼 1 号; 项目总投资:358.3 万元; 建设规模:项目占地面积为 4000m2,主要建设石英石生产线 2 条,建成后预计年产 橱柜台面十五万米。 2、地理位置与四邻关系 本项目位于蓝田县华胥镇西北家具工业园内,租赁西安市美伦雅居家私有限公司已 建厂房。本项目东侧为园区现有企业;南侧为园区道路,南侧约 12m 处为高压线 (110KV),隔路约 80m 处为张家斜村;西侧为园区道路,隔路为新港西北家具展销中 心;北侧为加油站。项目所在地地理位置优越,交通便利,各项基础设施齐全,具备良 好的建设条件。项目地理位置图见附图一,四邻关系图见附图二。 3、项目组成及建设内容 本项目位于蓝田县华胥镇西北家具工业园内,项目占地 4000m2 ,建筑面积 为 7030m2, 主要建设生产加工车间、原料库、产品库以及其他相关配套设施等。项目主要建设内容 见表 2,厂区总平面布置图见附图三。 表2 项目名称 主体工程 项目主要建设内容一览表 建(构)筑物名称 建设内容及建(构)筑物规模 生产车间 占地面积约为 3000m2,建筑面积为 6030m2,局部约 30m2 为 3F,总高为 10m。生产车间设置生产线 2 条, 主要设备有切割锯、开孔机等。1F 主要为切割区和磨 边区,2F 主要为粘接区、打磨区和包装区,3F 为值班 室。 辅助工程 仓库 占地面积约为 1000m2,建筑面积为 1000m2,1F,总高 为 8m。主要分为原料库和成品库。 公用工程 给 本项目用水由市政供水管网供给 水 4 备注 钢结构 依托 排 水 厂区雨污分流,依托园区排水管网;生活污水经化粪池 预处理后由园区污水管网排入蓝田县华胥镇西北家具 工业园污水处理厂,最终排入灞河;生产废水经沉淀池 处理后回用,不外排。 供 电 由市政供电管网提供 依托 供暖及制冷 办公生活区采用分体空调供暖制冷 新建 废 气 打磨粉尘经湿式作业处理后无组织排放,封闭厂房并设 置机械通风换气装置;粘结工段产生的有机废气经 UV 光解+活性炭装置处理后由 15m 高的排气筒排放。 / 水 厂区雨污分流,依托园区排水管网;生活污水经化粪池 (依托西安市美伦雅居家私有限公司已建化粪池,容积 为 20m3)预处理后由园区污水管网排入蓝田县华胥镇 西北家具工业园污水处理厂,最终排入灞河;生产废水 经沉淀池(容积为 45m3)处理后回用,不外排。 / 采用低噪声设备、基础减振、厂房隔声等措施 / 生活垃圾经统一收集后由环卫部门清运;化粪池污泥委 托专门公司定期清掏;沉淀池污泥经压滤机压滤后运至 垃圾填埋场处置。 / 生产固废收集后外售 / 废机油、废含油棉纱、废活性炭等危险废物暂存于危废 暂存间后交由有资质的单位处置 / 废 环保工程 噪声治理 固 废 / 五、产品方案及原辅材料用量 1、生产规模和产品方案 项目年生产橱柜台面 15 万米,具体产品方案见表 3。 表3 产品方案和生产规模一览表 产品名称 产能规模 规格 橱柜台面 15 万米/年 600mm×15~20mm 2、原辅材料用量 本项目主要原辅材料用量及物料储存详见表 4。 序号 名称 表4 原辅材料消耗表 状态 消耗量 2.5 万片 1 人造石英石板材 固态 (3m×1.5m× 1.5cm) 2 石英石胶粘剂 液态(呈膏状) 500kg/a 最大储存量 1000 片,储 存于原料库 3 水 / 1135t/a 4 电 / 18 万 kW•h / 5 外购 25kg,储存于 原料库 / (含固化剂) 来源 市政管网 市政电网 石英石胶粘剂(含固化剂):透明膏状、淡黄色透明流体、有色膏状、有色半流体, 由环氧树脂和不饱和树脂两种原料制作,不饱和树脂制作的云石胶可以在潮湿的环境中 固化。主要成分为不饱和聚酯树脂、过氧化物、无机填料,其特点是凝胶快,固化时间 短,粘接强度较高,可低温(-10℃)固化。在常温下,经过调整配方,可在几秒钟内凝 胶,5 分钟左右完全固化。根据建设单位提供检验报告可知,挥发份占 95%。主要成分 为聚甲基丙烯酸甲酯、甲基丙烯酸羟乙酯等。 本项目主要设备详见表 5。 表5 序号 项目主要设备一览表 1 设备名称 红外线水切割开料锯 型号 ZDH-450×(90°) 数量(台) 2 位置 2 半自动 45 度水切割开料锯 ZDQ300 1 3 手动 45 度水切割开料锯 ZDQ300 1 4 加水自动磨边机 ZDM-1 1 5 加水手动磨边机 ZDM-1 1 6 电子杆空气压缩机及气管 / 1 7 半自动水切割开料锯 ZDQ-1 1 8 自动开孔机 ZD-TM700S 1 9 岩板磨边机 ZDM99-Y 1 10 水除尘机 / 9 生产车间 2F 11 污水处理设备(沉淀池) / 2 生产车间南侧 12 风机 / 1 生产车间 1F 13 压滤机 / 1 沉淀池北侧 14 水泵 / 1 沉淀池 生产车间 1F 六、平面布置合理性分析 本项目东侧厂房(高约为 8m)为原料库和成品库,西侧厂房主要为生产车间(高约 为 10m),项目厂区内设置值班室和卫生间。生产车间局部设置三层,一层为切割区、 磨边区,二层为切割打磨区、水磨区、包装区及粘接区,三层为值班室。本项目南侧约 12m 处为 110 千伏的高压线,生产车间远离敏感点,对其周围环境影响较小,布置较合理。 七、公用工程 1、给、排水 本项目用水主要为职工的生活用水和生产用水,项目供水来自市政管网(已铺设到 位)。 6 厂区排水采用雨污分流制,生活污水经化粪池预处理后由园区污水管网排入蓝田县 华胥镇西北家具工业园污水处理厂;生产废水经沉淀池处理后回用,不外排。排入园区 污水处理厂废水满足《污水排入城镇下水道水质标准》(GB/T31962-2015)B 级标准、 《黄河流域(陕西段)污水综合排放标准》(DB 61/ 224-2011)二级标准要求。 2、供电 由市政供电管网供给,依托工业园区的配套供电系统设施(已建设到位),可满足 项目用电要求。 3、供暖与制冷 本项目采用分体空调供暖制冷。 4、消防 本项目室内配备磷酸铵盐干粉灭火器。 八、劳动定员及工作制度 本项目劳动定员为 20 人,年运营天数为 300 天,每天 1 班制,每班工作 8 小时。 九、项目建设现状 本项目属于新建项目,建设期为 2018 年 10 月至 2018 年 11 月,预计投产日期为 2018 年 11 月。 与本项目有关的原有污染情况及主要环境问题 本项目为新建项目,租赁西安市美伦雅居家私有限公司已建厂房。根据现场勘查, 目前为空厂房,本项目仅对设备进行安装和简单室内装修。故不存在与本项目有关的原 有污染情况及主要环境问题。 7 建设项目所在地自然环境简况 自然环境简况(地形、地貌、地质、气候、气象、水文、植被、生物多 样性等) 1、地理位置 蓝田县,位于陕西省中部,北纬 33°50′~34°19′,东经 109°07′~109°49′,东南两面以 秦岭为界与渭南、华县、洛南、商县、柞水等县相望,北部以横岭与临潼为界,西部和 长安接壤。县城蓝关镇西距省城西安 45km,东北距首都北京经河南道 1224km,经山西 道 1264km。蓝田县地处秦岭北麓,关中平原东南部,属西安市郊县,县城距市区 22km。 东南以秦岭为界,与华县、洛南县、商州市、柞水县相接;西以库峪河为界,与长安区、 灞桥区毗邻;北以骊山为界,与临潼区、渭南市接壤。蓝田自古为秦楚大道,是关中通 往东南诸省的要道之一。 本项目位于西安市蓝田县华胥镇西北家具工业园内,中心坐标为:经度 109.168446°,纬度 34.231110°。项目地理位置图见附图 1。 2、地形、地貌、地质构造 (1)地质 蓝田位于骊山-秦岭间的山前断陷盆地,属渭南地堑的一部分,新生代以来,由于骊 山、秦岭上升之侧向挤压,而形成宽缓向斜。骊山南侧和秦岭北麓断层,为长期活动性 大断裂,它们控制了断陷盆地的发展。第三系红层变形微弱,断裂构造不甚发育,地质 构造形迹如下:①褶皱:在蓝田的黄土台原及黄土丘陵地带表现较突出,主要有 3 条: 一是白鹿原向斜,二是寺沟背斜,三是支家沟背斜。②断裂:包括断层和裂隙两类。蓝 田断层主要有辋峪口—流峪口—厚镇断层、汤峪口—岱峪口断层、库峪口—何家山断层、 下韩—大嘴坡断层。这些断层的特点是延伸远,规模大,皆为长期活动性大断裂,它们 构成了蓝田盆地的东、南、北部边界;蓝田裂隙不发育,尤其是新第三系(N)地层裂隙发 育更差。 (2)地貌 蓝田境内地形复杂,地貌各异,地势由东南向西北倾斜,南部为秦岭北麓延伸地带, 东部为骊山南麓沟壑区,中、西部川原相间,灞河、浐河等重要河流贯穿全境,蓝田地 貌类型分河谷冲积阶地、黄土台塬、黄土丘陵、秦岭山地。海拔最高 2449 米,县城海拔 469 米。 8 3、气候气象 西安市蓝田县所在区域属暖温带半湿润大陆性季风气候,具有四季冷暖分明,冬夏 长而春秋短以及雨热同季等特点。春季,由于暖气团势力的逐渐转强,气温渐高,但此 时冷空气活动仍较频繁,冷暖气团易交锋,故降水渐多,表现为升温快,多风,天气多 变;夏季,由于受太平洋副热带海洋气团影响,气候炎热,多雷暴,阵雨天气,且常有 连阴雨天气出现,秋季,气温则急剧降低,降水量显著减少,一般呈现出秋高气爽的晴 朗景象;冬季,由于受极地变性大陆气团影响,天气冷晴干燥,气温最低,雨雪偏少。 蓝田县主导风向为西北风(NW),平均风速为 1.6m/s。 蓝田县多年平均降水量为 833.3mm,主要集中在夏秋两季,为 537.9mm,占全年降 水量的 72.6%;雨热同季为其主要特点。此外,降水日数分布较为均匀,多年平均降水 日数 107.4 天,平均 3.4 天有一次降水。降水的年际变化较大,最多年(1983 年)多达 1131.7mm,最少年(1986 年)仅 509.2mm,高低年间相差 622.5mm ,年际变率高达 84.1%。 4、水文 蓝田境内之河流均属黄河流域渭河水系,主要河流有灞河、浐河和零河。其中灞河、 浐河不但横贯蓝田县境东西,而且流域面积大,支流覆盖着山、原、岭、川各类地区。 灞河水系:灞河,古名滋水,是蓝田的主要河流,发源于灞源乡华岔村西部,西流 至华胥乡的新街西北入西安市灞桥区,于东经 109°1′和北纬 34°36′14″处注入渭河,全长 109 公里,流域面积 2581 平方公里。灞河有四大源流即:清峪、流峪、同峪和倒沟峪,它 们在玉山镇汇流后始称灞河。主要支流有浐河、清河、辋河等。河谷较宽阔,河床表现 为一束一放又一束之串珠状形态。前程附近谷宽 4 至 5 公里,县城处达 10 公里,新街又 收缩至仅 1.5 公里。汛期一般在夏季 3 个月,枯水期在冬季 3 个月。中上游在暴雨来之时, 洪水猛涨猛落,形成凶猛洪水过程。 本项目废水经市政污水管网排入西安市蓝田县华胥镇西北家具工业园污水处理厂, 最终排入灞河。本项目南侧约 1.1km 处为灞河。 5、生态环境 蓝田县地带性土壤为褐土,农业土壤为土娄土。所在地裸露的土壤以第三系黄土为 主。 蓝田地处秦岭北麓,关中平原东部,属暖温带半湿润大陆性季风气候,东南群山环 9 绕,北部丘陵起伏,中西部川原相间,地势由东南向西北倾斜。按照地形地貌、农业资 源、生产特点的相似性,全县划分为四个综合农业区:即骊山南坡丘陵沟壑保持水土林、 牧、农区,河谷川道农、牧、副区,黄土台原农、工、牧区,秦岭北坡林、牧、特区。 其大部分水资源丰富,土质肥沃,适宜多种作物生长。向以小麦、玉米和豆类为主,兼 及水稻、林果和蔬菜,农耕业是传统的经济门类。 根据现场调查,项目周边 500m 范围内无列入《国家重点保护野生植物名录》、《国 家重点保护野生动物名录》以及省级重点保护的动植物。 6、蓝田西北家具工业园区相关情况 蓝田西北家具工业园规划区总面积 2.45 平方千米,南至西蓝高速,西与西安市现代 纺织产业园连接,北至 101 省道,东至红河西岸。产业定位为集生产、销售、科研、服 务、信息市场于一体的综合性家具工业园区。园区以家具工业为核心,构建园区结构空 间,形成一区、两轴、八个功能区的空间形态。一区:指整个园区,主要以发展家具工 业为主的园区。两轴:指以园区中部东西方向和南北方向交通主干道为轴线形成园区交 通和发展的轴线。八大功能区:分别为家具生产区、居住区、公共管理服务中心,技术 服务中心、培训会展中心、批发市场、配套生产区、物流中心。目前,园区基础设施供 水管网、供电电网、园区污水处理厂均已建设完成并投入使用。 10 11 环境质量状况 建设项目所在地区域环境质量现状及主要环境问题(环境空气、声环境、生态环境等) 一、大气环境质量现状 本项目大气环境质量现状由陕西正泽检测科技有限公司于 2018 年 09 月 10 日至 09 月 17 日进行监测的,并出具正泽环监字[2018]第 456 号监测报告。本项目监测点位图如 图 1 所示。 (1)监测布点 本次监测共布设 2 个监测点,分别位于张家斜和侯家铺村。 (2)监测时间:2018 年 09 月 10 日至 09 月 17 日,连续监测 7 天。 (3)监测因子:SO2、NO2、PM10、PM2.5、非甲烷总烃 (4)监测结果: 本次监测结果详见表 6。 表6 监测 点位 SO2、NO2、PM10 监测结果一览表 监测日期 SO2 单位:μg/m3 NO2 PM10 PM2.5 1h 均值 24h 均值 1h 均值 24h 均值 2018.9.10 10~23 19 20~32 29 40 31 2018.9.11 2018.9.12 张斜村 2018.9.13 2018.9.14 2018.9.15 2018.9.17 2018.9.10 2018.9.11 2018.9.12 侯家铺村 2018.9.13 2018.9.14 2018.9.15 2018.9.17 超标率% 最大超标倍数 二级标准 11~25 12~25 11~23 11~23 13~23 10~25 11~22 12~22 13~23 12~22 10~23 11~19 13~22 0 0 500 21 18 17 16 19 14 17 19 18 18 15 17 18 0 0 150 23~31 20~37 21~38 22~35 23~37 27~38 21~35 22~33 22~33 23~34 23~35 23~35 22~32 0 0 200 31 32 34 29 27 30 30 31 33 28 30 31 27 0 0 80 38 56 31 46 52 43 44 39 58 36 43 50 41 0 0 150 25 29 28 30 39 29 35 26 30 28 29 37 31 0 0 75 12 24h 均值 表7 非甲烷总烃监测结果一览表 监测项目 mg/m3 环境空气中的非甲烷总烃 监测位点 非甲烷总烃 监测时间 张斜村 侯家铺村 1小时平均浓度值 2018.9.10 1.10~1.19 2018.9.11 1.15~1.24 2018.9.12 1.21~1.28 2018.9.10 1.10~1.21 2018.9.11 1.21~1.29 2018.9.12 1.26~1.36 超标率(%) 0 最大超标倍数 0 参考执行《大气污染物综合排放标准详解》中相 关限值 2.0mg/m3 监测结果表明,评价区环境空气中 SO2 与 NO2 1h 平均浓度值、24h 平均浓度值均能 满足《环境空气质量标准》(GB3095-2012)中二级标准,监测点 PM1024h 平均浓度值 不存在超标现象满足《环境空气质量标准》(GB3095-2012)中二级标准,非甲烷总烃的 1 小时平均浓度值满足《大气污染物综合排放标准详解》中相关限值。说明项目所在地环境 空气质量良好。 二、声环境质量现状 本项目声环境质量现状由陕西正泽检测科技有限公司于 2018 年 09 月 10 日至 2018 年 09 月 11 日进行监测的。 (1)监测点位 根据《环境影响评价技术导则-声环境》的要求,通过对项目选址各边界声环境调 查和监测,分析项目所在区域声环境质量状况,在选址各边界外 1 米处设置 4 个监测点 位及敏感点各设置 1 个监测点位(张家斜村、支家沟村及支家沟小学),共 7 个监测点 位。 (2)监测时间:2018 年 09 月 10 日至 2018 年 09 月 11 日,监测 2 天,昼、夜各 1 次。 (3)监测因子:等效连续 A 声级。 13 (4)监测结果: 本次监测结果详见表 8。 表8 9.11 单位 dB(A) 5#张家 6#支家 7#支家 56.4 43.9 55.6 斜村 49.7 38.8 50.6 沟村 49.2 36.9 47.2 沟小学 64.1 55.2 65.4 42.7 42.7 39.7 54.8 1#厂界东 2#厂界南 3#厂界西 4#厂界北 昼间 夜间 昼间 55.2 41.4 53.9 52.9 40.7 53.2 51.9 39.6 52.4 夜间 40.8 41.9 40.7 监测时间 9.10 声环境质量监测结果统计表 项目厂界执行《声环境质量标准》(GB3096-2008)中 3 类标准(昼间 65,夜间 评价标准 55);敏感点执行《声环境质量标准》(GB3096-2008)中的 2 类标准(昼间 60, 夜间 50)、4a 类标准(昼间 70,夜间 55) 从噪声监测结果可知,项目四周昼、夜声环境质量现状均达到《声环境质量标准》 (GB3096-2008)中 3 类标准,敏感点张家斜村和支家沟村的声环境质量现状均达到《声 环境质量标准》(GB3096-2008)中 2 类标准,敏感点支家沟小学的声环境质量现状不满 足《声环境质量标准》(GB3096-2008)中 4a 类标准,超标原因为监测点距离 S101(北 环路)较近(约 25m),受来往车辆影响较大。 三、生态环境质量现状 本项目拟建地目前为空地,位于蓝田县家具产业园内,地表植被主要为人工植被, 如洋槐等,野生动物稀少,生物多样性简单。 14 主要环境保护目标(列出名单及保护级别): 通过现场踏勘,项目周围主要环境保护目标见下表。 表9 保护对象 大气环境 声环境 主要环境保护目标 主要敏感点 方位 相对距离/m 规模(户数/人数) 张家斜村 南 80 560 户/约 1960 人 支家沟村 西北 140 220 户/约 780 人 支家沟小学 东北 125 约 1000 人 王家斜 东南 600 70 户/约 240 人 独庄 西南 740 22 户/约 75 人 侯家铺村 西 1300 250 户/约 870 人 新街村 西 1700 128 户/约 450 人 韩家岩 东 870 95 户/约 350 人 孟家岩村 东 1960 120 户/约 420 人 华胥镇 东 980 1300 户/约 5000 人 东蒋村 东南 2100 48 户/约 168 人 西蒋村 东南 1800 130 户/约 450 人 马渡王村 西南 1600 56 户/约 195 人 张家斜村 南 80 560 户/约 1960 人 支家沟村 西北 140 220 户/约 780 人 支家沟小学 东北 125 约 1000 人 15 保护级别 《环境空气质量标准》 (GB3095-2012)的二级标准 《声环境质量标准》 (GB3096-2008)中 2 类标准 评价适用标准 环 境 质 量 标 1、环境空气质量执行《环境空气质量标准》(GB3095-2012)中二级标准,非甲 烷总烃执行《大气污染物综合排放标准详解》中相关标准; 2、地表水环境执行《地表水环境质量标准》(GB3838-2002)中Ⅲ类水域标准; 3、厂界声环境质量执行《声环境质量标准》(GB3096-2008)中 3 类标准,敏感 点声环境质量执行《声环境质量标准》(GB3096-2008)中 2 类标准。 准 1、施工期扬尘执行陕西省地方标准《施工场界扬尘排放限值》 (DB61/1078-2017)中扬尘浓度限值,其余废气执行《大气污染物综合排放标准》 (GB16297-1996)中无组织排放浓度限值;运营期颗粒物执行《大气污染物综合排 污 染 物 排 放 标 准 放标准》(GB16297-1996)中的“表 2 新污染源大气污染物排放限值”无组织排放 相关标准限值;非甲烷总烃执行《挥发性有机物排放控制标准》(DB61/T 1061-2017)中表 1 表面涂装(塑料制品)行业及表 3 中的相关标准限值。 2、废水排放执行《污水综合排放标准》(GB8978-1996)三级标准、《黄河流 域(陕西段)污水综合排放标准》(DB 61/ 224-2011)二级标准要求; 3、施工期噪声执行《建筑施工场界环境噪声排放标准》(GB12523-2011); 运营期厂界噪声执行《工业企业厂界环境噪声排放标准》(GB12348-2008)中的 3 类标准; 4、一般固废执行《一般工业固体废物贮存、处置场污染控制标准》 (GB18599-2001)中相关标准;危险废物执行《危险废物贮存污染控制标准》 (GB18597-2001)及修改清单中相关标准。 总 量 控 制 根据《国家环境保护“十三五”规划基本思路》,本项目的总量控制建议指标 为:COD:0.0832t/a,氨氮:0.0042t/a;VOCs:0.1013t/a。 指 标 16 建设项目工程分析 工艺流程(图示) 本项目施工期工艺流程及产污环节见下图。 装修工程 废气、固废、噪声 设备安装 噪声 工程验收 图1 施工期工艺流程及产污环节分析 本项目运营期主要工艺流程及产污环节见下图。 原料(人造石英 石板材) 石英石胶粘剂 (含固化剂) 湿式切割 废水、固废、噪声 湿式切边 废水、固废、噪声 粘接 废气、固废 打磨 废水、废气、 固废、噪声 湿式开孔 废水、固废、噪声 外售,现场 组装 图2 橱柜台板生产工艺流程图 17 橱柜台板生产工艺流程简述: 切割:本项目购买石英石板材,按照不同规格采用切割锯进行切割,在切割过程中 添加水采用湿法切割,切割后的废水进入车间内部废水收集池。 粘接:项目内所用的粘结剂、固化剂按照比例混合配比后,添加少量水进行调配。 将石材台板进行粘接,粘接后约 5min 即完成固化。粘结工段是在常温常压下进行,会产 生少量有机废气。 打磨:采用岩板磨边机进行石材台板表面的打磨及抛光,打磨为湿式作业,基本上 不产生粉尘,产生的废水进入车间内部的废水收集池。 开孔:采用开孔机进行需预留的水池、灶具等空间开孔,开孔过程中加入水进行湿 法开孔,开孔后的废水进入车间内部的废水收集池。 存储外售:成品运至成品库暂存,后根据采购商安排安装工人将产品送至客户地进 行安装。 产污环节分析: 1、项目运营过程中产生废气(主要包括打磨粉尘及有机废气) 2、项目运营过程中会产生生产固废(主要包括沉淀池产生的废渣); 3、项目运营过程中会产生生产废水(主要包括湿法作业过程中产生的废水); 4、项目运营过程中会产生设备噪声(主要产噪设备为切割锯、磨边机等)。 主要污染源分析 本项目对环境的影响可从施工期和运营期两方面分析。主要表现在对大气环境、水 环境、声环境的影响以及固体废物对环境的影响。 一、施工期 本项目租赁西安市美伦雅居家私有限公司厂房,施工期为厂房内的设备安装和室内 简单装修,不产生施工废水,施工人员如厕等生活行为在园区已建好的公共卫生间进行, 本项目施工期不产生废水。项目施工期主要污染源为室内装修废气、施工设备产生的噪 声、施工人员生活垃圾和少量施工垃圾。 18 1、装修废气 室内简单装修会产生少量装修废气,主要成分为甲醛、苯等,产生时间主要集中在 装修阶段。项目装修废气的产生量小,产生时间短,可满足《室内空气质量标准》 (GB/T18883-2002)中相关标准限值,对环境影响较小。 2、施工期水环境影响分析 本项目施工期施工人员不在施工区内食宿,如厕依托园区现有厕所进行,生活污水 主要为盥洗废水, 盥洗废水依托园区现有设施处理,主要污染物为 COD、BOD5、SS、 NH3-N, 对周围环境影响较小。 3、噪声 项目施工期噪声主要为电钻、电锯、电锤等产生的设备噪声和运输车辆产生的行驶 噪声。项目施工期主要噪声源如表 10: 表 10 项目施工期主要噪声源一览表 设备名称或车辆 声级 dB(A) 电钻 105 电锯 105 电锤 105 运输车辆 85 4、固废 项目施工期固废主要为施工人员产生的生活垃圾和设备安装过程中产生的少量施工 垃圾。 ①施工人员生活垃圾 项目施工人员共 10 人,每人产生的生活垃圾量为 0.5kg/d ,则产生的垃圾量为 5kg/d,收集后由环卫部门统一清运。 ②施工垃圾 施工垃圾主要为装修阶段产生的各种废包装、废边角料和设备安装过程产生的少量 墙壁、地面碎块,产生量约为 0.3t,收集后运往建筑垃圾填埋场进行处置。 ③装修垃圾 本项目在装修过程中会产生废油漆桶等危险废物,产生量较少,危险废物需交由资 19 质单位处置。 项目施工期固废去向明确,不产生二次污染。 二、营运期 1、废气 本项目在生产过程中切割、挖孔等工段均采用湿法作业,粉尘随水排入沉淀池,通 过沉淀去除。项目运营期废气主要为打磨粉尘和粘结过程中产生的有机废气。 ①粉尘 本项目在打磨过程中会产生少量的粉尘,打磨工段采用湿法作业,同时配备除尘器 进行处理。由于本项目生产过程中均采用湿法作业,生产过程中接触面温度低,不会产 生有机废气。根据《逸散性工业粉尘控制技术》及建设单位提供的资料显示(类比《西 安市长安区全艺美人造石面材料加工厂项目现状环境影响评估报告》,工艺相同且除尘 方式相同(均采用湿法作业),已取得西安市环境保护局长安分局《关于西安市长安区 全艺美人造石面材料加工厂项目现状环境影响评估报告备案意见的函》(市环长函 [2016]45 号):其无组织污染源最大监测浓度值为 0.988mg/m3≤1.0mg/m3,满足《大气污 染物综合排放标准》(GB16297-1996)中相关标准限值),石材损耗率为 0.1%,石材切割、 磨抛在采用湿法除尘后无组织逸散粉尘的排放因子为 0.005kg/m3。石英石板材的密度按 照 2.5g/cm3 计,则本项目粉尘的产生量为 4.2kg/a,粉尘采取湿法作业及除尘器处理后无 组织排放,处理效率按 95%计,则无组织排放量为 0.21kg/a(0.0001kg/h)。 ②有机废气 本项目产品生产过程中会使用胶水进行粘接(年工作时间 300 天,按照每天 5 小时 计),会产生少量有机废气,以非甲烷总烃计。本项目使用的胶水使用量较少,且是在 常温常压下进行。根据建设单位提供的检验报告可知,挥发份占 95%,故本项目有机废 气产生量为 0.475t/a。本项目设置专门的粘接房(面积约为 50m2,集气罩的面积约为 10m2, 集气罩设置在粘结工段上方约 0.5m 处),产生的有机废气经集气罩(收集效率为 90%) 收集后由风机(风量为 3000m3/h)引至“UV 光解装置+活性炭”(处理效率为 88%)处 理后由 15m 高的排气筒排放。有组织排放量为 0.0513t/a(排放速率为 0.0342kg/h),排 放浓度为 0.011mg/m3;无组织排放量为 0.05t/a(0.033kg/h)。 20 2、废水 本项目用水主要为生活用水、生产用水,废水主要为生活污水和生产废水。 (1)生活污水 根据《陕西省行业用水定额》(DB61/T943-2014),本项目有职工 20 人,不提供食 宿,生活用水按每人每天 35L 计。本项目年运营天数为 300 天,则职工用水量为 0.7m3/d, 210m3/a,产污系数按 0.8 计,则本项目生活污水产生量为 0.56m3/d,168m3/a。 厂区排水采用雨污分流制,生活污水依托现有化粪池预处理后,经园区污水管网进 入西安(蓝田)家具工业园污水处理厂,最终排入灞河。 经类比得,生活污水主要污染物的浓度为 COD:350mg/L、BOD5:200mg/L、SS: 200mg/L、NH3-N:25mg/L、TP:7mg/L、TN:50mg/L。 (2)生产用水 本项目生产用水主要是项目在运营过程中采取的湿法作业而产生的,该部分用水循 环使用。生产废水经沉淀池(规格为 L×B×H=30m×1m×1.5m,容积为 45m3)处理后 回用不外排。循环水量约为 40m3/d,根据建设单位提供资料,生产废水在循环过程中会 有部分损耗,每天补充新鲜水量约为 1m3,则年用水量为 300m3。 本项目清洗天数按照 100 天计,清洗面积约为 2500m2。地面清洗采用拖把进行拖地, 根据建设单位提供资料显示,地面清洗废水按照 1.5L/m2,故本项目的地面清洗用水量为 3.75t/次,375t/a。废水的产污系数按照 0.8 计算,故清洗废水量为 3t/次,300t/a。清洗废 水同生活污水经化粪池处理后由市政管网排入西安(蓝田)家具产业园污水处理厂,最 终排入灞河。 经类比得,清洗废水主要污染物的浓度为:COD:200mg/L、SS:400mg/L。 项目生活污水产生及排放情况见表 11。 项目具体的用水及排水量如下表: 表 11 建设项目用水指标 用水量 年用水天数 (d) (m3/d) 年用水量 (t/a) 年排放量 (t/a) 备注 300 210 168 / 1.0 300 300 0 / 3.75 100 375 300 / 名称 指标 规模 生活用水 35L/(人·d) 20 人 0.7 生产用水 / / 地面清洗用水 1.5L/m2 2500m2 21 885 合计 468 / 项目水平衡图(年用量)如下: 损耗42 210 168 生活用水 468 化粪池 西北家具工业园区污水处 理厂处理 损耗75 总 用 水 量 新鲜水 885 375 损耗300 300 885 300 地面清洗用水 生产用水 循环40 图3 本项目水平衡图(t/a) 表 12 项目废水产生及排放情况 项目 COD BOD5 SS 氨氮 总磷 总氮 水量 进水水质(mg/L) 200 / 400 / / / 300 产生量(t/a) 0.06 / 0.12 / / / m3/a 生活污水 进水水质(mg/L) 350 200 200 25 7 50 168 产生情况 产生量(t/a) 0.0588 0.0336 0.0336 0.0042 0.0012 0.0084 m3/a 进水水质(mg/L) 253.85 78.21 328.21 8.97 2.56 17.85 化粪池处 产生量(t/a) 0.1188 0.0336 0.1536 0.0042 0.0012 0.0084 理后排放 处理效率 30% 25% 25% 0% 0% 0% 情况 处理后浓度(mg/L) 177.70 58.66 246.16 8.97 2.56 17.85 污染物处理后量(t/a) 0.0832 0.0275 0.1152 0.0042 0.0012 0.0084 清洗废水 468 m3/a 3、噪声 项目运营期噪声主要为切割锯、磨边机等设备在运行过程中产生的噪声,噪声声级 为 70~90dB(A),主要噪声源集中布置在生产区。 表 13 序号 项目主要噪声源源强分析表 1 设备名称 红外线水切割开料锯 数量(台) 2 噪声级(dB(A)) 75 2 半自动 45 度水切割开料锯 1 75 3 手动 45 度水切割开料锯 1 75 4 加水自动磨边机 1 80 5 加水手动磨边机 1 80 6 电子杆空气压缩机及气管 1 80 7 半自动水切割开料锯 1 75 8 自动开孔机 1 75 22 9 岩板磨边机 1 80 10 风机 1 90 4、固废 本项目运营期产生的固废主要包括一般固废和危险固废。 1)一般固废 (1)生活垃圾 项目劳动定员 20 人,每人每天产生的生活垃圾量为 0.5kg/d·人,则生活垃圾产生 量为 10kg/d,3t/a,及时收集后由环卫部门统一清运。 (2)一般生产固废 项目产生的一般生产固废为废包装、废边角料、收集的粉尘以及沉淀池产生的沉渣 等。 本项目生产固废主要为杂质、废包装、废料、收集的粉尘及沉淀池产生的沉渣等, 根据建设单位提供的资料显示,一般生产固废产生量约为 4t/a,外售。 (3)化粪池污泥 按照每人每天 150g 污泥计,同时包含处理清洗废水的悬浮物,故化粪池污泥产生量 为 0.92t/a,定期由专门公司清掏。 (4)沉淀池污泥 根据相关设计规范及经验系数,处理 1kgBOD5 产生 0.5kg 的污泥,同时根据处理 SS 的量计算出污泥量,故沉淀池污泥量为 3.99t/a。沉淀池污泥经压滤机压滤后运至垃圾填 埋场处置。 2)危险固废 (1)废活性炭 根据《西安市环境保护局关于规范 2017 年西安市工业挥发性有机物治理工程的通知》 (市环发【2017】35 号),有机废气需经过“预处理+深度处理”模式的要求,因此增 加 UV 光解装置+活性炭吸附装置处理本项目有机废气。根据类比同类项目,项目每千克 活性炭可以吸附废气量约为 0.25kg。UV 光解装置处理效率为 70%,活性炭吸附效率按 照 70%计,则活性炭吸附有机废气的量约为 0.12t/a,则活性炭的使用量为 0.03t/a,废活 23 性炭产生量约为 0.15t/a。活性炭需要定期更换(更换周期为一年更换一次),根据《国 家危险废物名录》(2016),废活性炭属于危险废物(HW12,900-252-12),妥善收集 后交由有资质的单位处理。 (2)废机油及废含油棉纱 项目生产过程、设备维护及机械设备维修过程中使用机油作为润滑,因此会产生少 量的废机油及含油棉纱,根据建设单位提供的资料,一年检修两次,预计年最大检修量 为 30 台。废机油产生量以 0.60kg/台计,则产生量为 0.018t/a;废含油棉纱的产生量约为 0.001t/a。根据《国家危险废物名录》(2016 年 8 月 1 日),废机油、废含油棉纱属于危 险废物,废物类别为 HW08,交由有资质的单位处置。 项目固体废物产生与排放情况见表 14,项目运营期固废去向明确,不产生二次污染。 表 14 项目运营期固废产生与排放情况表 污染物名称 产生量(t/a) 性质 处置措施 生活垃圾 3 一般固废 及时收集,由环卫部门统一清运 生产固废 4 一般固废 交由环卫部门统一清运 化粪池污泥 0.92 一般固废 交由专门公司定期清掏 沉淀池污泥 3.99 一般固废 压滤机处理后运至垃圾填埋场处置 废机油 废活性炭 废含油棉纱 危险固废(HW08) 0.169 危险废物(HW12) 单独存放,交由有资质的单位处置 危险固废(HW49) 24 项目主要污染物产生及预计排放情况 内容 类型 大气 污染物 水污 染物 固体 废物 噪声 排放源 (编号) 污染物名称 处理前产生浓度及产 生量(单位) 排放浓度及排放量(单位) 颗粒物 0.42kg/a BOD5 78.21mg/L,0.03364t/a 58.66mg/L,0.0275t/a SS 328.21mg/L,0.1536t/a 246.16mg/L,0.1152t/a 氨氮 8.97mg/L,0.0042t/a 8.97mg/L,0.0042t/a 总磷 2.56mg/L,0.0012t/a 2.56mg/L,0.0012t/a 总氮 17.85mg/L,0.0084t/a 17.85mg/L,0.0084t/a 生活垃圾 3t/a 生产固废 化粪池污泥 4t/a 0.92t/a 生产过程 沉淀池污泥 3.99t/a 废机油、废 含油棉纱、 废活性炭 0.169t/a 粉尘 粘接 生活污水 清洗废水 (468 t/a) 0.21kg/a 无组织 有组织 0.011mg/m3,0.0513t/a 0.475t/a 非甲烷总烃 0.05t/a 无组织 COD 253.85mg/L,0.1188t/a 177.70mg/L,0.0832t/a 及时收集,交由环卫部门处置 交由专门公司定期清掏 压滤机处理后运至垃圾填埋场 处置 交由资质单位处置 主要为设备在运行过程中产生的噪声,噪声声级为 70~90dB(A),主要 噪声源集中布置在生产区。 主要生态影响(不够时可附另页) 本项目拟建地位于蓝田县华胥镇西安(蓝田)家具工业园内,租赁现有已建厂房, 施工期仅对设备进行安装及简单的装修。地表植被主要为人工植被,如洋槐梧桐等,野 生动物稀少,生物多样性简单。项目施工期工程量较小,对生态影响较小。 本项目营运期所产生的废水、废气、噪声经过环保措施治理后,各项污染物均能达 标排放,生活垃圾由环卫部门清运,项目固废得到妥善处置,对周围生态环境影响基本 无影响。 25 环境影响分析 一、施工期环境影响分析 本项目租赁西安市美伦雅居家私有限公司厂房,施工期为厂房内的设备安装和室内 简单装修,不产生施工废水,施工人员如厕等生活行为在园区已建好的卫生间进行,本 项目施工期不产生废水。项目施工期主要污染源为办公室装修废气、施工设备产生的噪 声、施工人员生活垃圾和少量施工垃圾。 1、大气环境影响分析 项目施工期产生的废气主要为室内简单装修产生的少量装修废气,主要成分为甲醛、 苯等,产生时间主要集中在装修阶段。项目装修废气的产生量小,产生时间短,对环境 影响较小。 装修阶段在处理墙面装饰吊顶,设备安装、处理楼面等作业,需使用胶合板、涂料、 油漆等建筑材料,会挥发产生少量甲醛等有毒气体,注意保持室内通风,可减轻该废气 对室内空气环境的影响,对室外空气环境影响较小,挥发时间主要集中在装修阶段,可 满足《室内空气质量标准》(GB/T18883-2002)中相关标准限值。 综上所述,本项目施工期本身较短,在采取相应措施后,各类污染物排放对环境空 气造成的影响较小。 2、施工期水环境影响分析 本项目施工期施工人员不在施工区内食宿,如厕依托园区现有厕所进行,生活污水 主要为盥洗废水,主要污染物为 COD、BOD5、SS、NH3-N,盥洗废水用于厂区洒水降 尘,对周围环境影响较小。 3、声环境影响分析 项目施工期噪声主要为电钻、电锯、电锤等产生的设备噪声和运输车辆产生的行驶 噪声。 在仅考虑声传播过程中噪声的衰减,对施工设备噪声进行预测(均按各设备最高噪 声值进行预测),工程主要施工设备随距离衰减情况见表15。 26 表 15 工程主要施工设备噪声随距离衰减情况表 单位:dB(A) 设备名称 声级 dB(A) 距声源 评价标准 dB(A) 最大超标范围(m) 距离(m) 昼间 夜间 昼间 夜间 电锯 101 3 75 55 75 554 电锤 80 15 75 55 27 267 电钻 88 3 75 55 13 134 运输车辆 90 3 75 55 15 145 本 项 目 选 取 施 工 厂 界 为 10 米 , 根 据 《 建 筑 施 工 场 界 环 境 噪 声 排 放 标 准 》 (GB12523-2011)中建筑施工场界环境噪声排放限值为“昼间 70dB,夜间 55dB”,从 表 15 预测计算结果可以看出,施工场界昼间噪声值可以达标;夜间施工时,场界噪声大 部分都将出现超标现象。 为减少施工噪声对环境的影响,要求建设单位在工程施工期采取以下噪声控制措施: (1)合理布置施工场地,安排施工方式,控制噪声环境污染; (2)严格操作规程,加强施工机械管理,降低人为噪声影响; (3)施工尽量采用噪声较低的生产设备,并加强维修保养。采取有效的隔声、减振、 消声措施,降低噪声级; (4)严格控制时间,夜间(22:00~06:00)禁止施工,防止影响周边居民的正常生活。 采取上述措施后,项目施工噪声可得到有效控制,对周围声环境的影响较小。 4、固体废物影响分析 项目施工期固废主要为施工人员产生的生活垃圾和设备安装过程中产生的少量施工 垃圾。 项目施工期施工人员产生的垃圾量为 15kg/d,收集后由环卫部门统一清运。 施工垃圾主要为装修阶段产生的各种废包装、废边角料和设备安装过程产生的少量 墙壁、地面碎块,产生量约为 10t,收集后运往建筑垃圾填埋场进行处置。 采取上述措施后,项目施工期产生的固废去向明确,不产生二次污染,对环境影响 较小。 5、生态环境影响分析 本项目拟建地为西安市美伦雅居家私有限公司厂房,位于工业园内,地表植被主要 27 为人工植被,如洋槐梧桐等,野生动物稀少,生物多样性简单。项目施工期仅为厂房内 部的设备安装和简单装修,对生态影响较小。 6、土壤环境影响分析 本项目拟建地为租赁西安市美伦雅居家私有限公司厂房,位于工业园内,在施工期 间不进行土方建设,施工范围为厂房内,厂房地面为水泥混凝土地面,对土壤影响较小。 二、营运期环境影响分析 1、大气环境影响分析 本项目产生的废气污染物主要为粉尘和有机废气。 ①粉尘 根据工程分析可知,本项目粉尘的产生量为 4.2kg/a,粉尘采取湿式作业及湿式除尘 器处理后无组织排放,处理效率按 95%计,则无组织排放量为 0.21kg/a(0.0001kg/h)。 湿式除尘器可行性分析:使含尘气体与水密切接触,利用水滴和颗粒的惯性碰撞或 者利用水和粉尘的充分混合作用及其他作用捕集颗粒或使颗粒增大或留于固定容器内达 到水和粉尘分离效果的装置。 本项目颗粒物排放及达标情况详见表 16,颗粒物排放的最大落地浓度的预测结果见 表 17。 表 16 污染物 名称 颗粒物 排放量(kg/h) 0.0001 表 17 项目粉尘无组织排放情况 高度(m) 10 面源参数 长度(m) 50 宽度(m) 20 标准限值 (mg/m3) 1.0 项目粉尘排放最大地面浓度预测结果 无组织 序号 1 2 3 4 5 6 7 8 9 颗粒物 距源中心下风向距离(m) 10 100 100 105 200 300 400 500 600 28 预测浓度 C (mg/m3) 浓度占标率 P(%) 3.376E-6 3.359E-5 3.359E-5 3.371E-5 3.114E-5 2.929E-5 2.898E-5 2.738E-5 2.431E-5 0.00 0.00 0.00 0.00 0.00 0.00 0.00 0.00 0.00 10 11 12 13 14 15 16 17 18 19 20 21 22 23 24 25 26 27 28 700 800 900 1000 1100 1200 1300 1400 1500 1600 1700 1800 1900 2000 2100 2200 2300 2400 2500 最大浓度及占标率 最大落地距离 2.118E-5 1.844E-5 1.615E-5 1.426E-5 1.269E-5 1.138E-5 1.027E-5 9.33E-6 8.52E-6 7.812E-6 7.191E-6 6.647E-6 6.167E-6 5.742E-6 5.379E-6 5.054E-6 4.761E-6 4.495E-6 4.254E-6 3.371E-5 0.00 0.00 0.00 0.00 0.00 0.00 0.00 0.00 0.00 0.00 0.00 0.00 0.00 0.00 0.00 0.00 0.00 0.00 0.00 0.00 105m 由上表可得,本项目颗粒物无组织排放的最大地面浓度出现在下风向 105m 处,最 大落地浓度为 3.371E-5mg/m3,占标率≤10%。在最大落地浓度范围内无敏感点。距离本 项目最近的敏感点为张家斜村(约 140m),预测浓度值小于 0.056mg/m3,满足《环境空 气质量标准》(GB3095-2012)中二级标准。 环评要求建设单位应加强车间内的通风排气功能,对车间内定期进行清扫,同时要 求工作人员应佩戴防尘口罩和衣帽,防止粉尘逸散对人体呼吸道的影响和对车间内外环 境造成影响。采取相关处理设施后,本项目废气污染物对环境影响较小。 ②有机废气 根据工程分析可知,本项目产生的有机废气经集气罩(收集效率为 90%)收集后由 风机(风量为 3000m3/h)引至“UV 光解装置+活性炭”(处理效率为 88%)处理后由 15m 高的排气筒排放。有组织排放量为 0.0513t/a(排放速率为 0.0342kg/h),排放浓度为 0.011mg/m3;无组织排放量为 0.05t/a(0.033kg/h)。 “UV 光解+活性炭吸附”装置处理的可行性分析:UV 光解又称光催化氧化法,属 于国内常用的有机废气处理方法之一。该装置主要为利用特制的高能高臭氧 UV 紫外线 光束照射恶臭气体,裂解恶臭气体的装置。裂解恶臭气体如:氨、三甲胺、硫化氢、甲 29 硫氢、甲硫醇、甲硫醚、二甲二硫、二硫化碳和苯乙烯,硫化物 H2S、VOC 类,苯、甲 苯、二甲苯的分子键,使呈游离状态的污染物分子与臭氧氧化结合成小分子无害或低害 的化合物,如 CO2、H2O 等。处理效率高达 99%以上,实际处理效率为 70%。“UV 光 解+活性炭吸附”装置,二级处理装置的处理效率按照 85%计,故本项目有机废气处理措 施可行。 本项目有机废气排放及达标情况详见表 18、19,有机废气排放的最大落地浓度的预 测结果见表 20。 表 18 污染物 项目有机废气有组织排放预测参数 烟囱参数 排放浓度 标准限值 达标 高度(m) 内径(m) 温度(℃) (mg/m3) (mg/m3) 情况 0.011 50 达标 排放速率 名称 (kg/h) 非甲烷总烃 0.0342 15 表 19 污染物 名称 非甲烷总烃 排放量(kg/h) 0.033 表 20 0.3 25 项目有机废气无组织排放情况 高度(m) 10 面源参数 长度(m) 50 宽度(m) 20 项目有机废气排放最大地面浓度预测结果 有组织 序 号 1 2 3 4 5 6 7 8 9 10 11 12 13 14 15 16 17 18 19 距源中心下风向距 离(m) 10 100 100 200 300 323 400 500 600 700 800 900 1000 1100 1200 1300 1400 1500 1600 标准限值 (mg/m3) 3.0 无组织 非甲烷总烃 预测浓度 C (mg/m3) 浓度占标率 P(%) 距源中心下 风向距离 (m) 0 0.0009716 0.0009716 0.001188 0.001262 0.001273 0.001196 0.001059 0.001069 0.001031 0.0009615 0.0008819 0.000803 0.0007314 0.0006681 0.0006122 0.0005629 0.0005193 0.0004806 0.00 0.05 0.05 0.06 0.06 0.06 0.06 0.05 0.05 0.05 0.05 0.04 0.04 0.04 0.03 0.03 0.03 0.03 0.02 10 100 100 105 200 300 400 500 600 700 800 900 1000 1100 1200 1300 1400 1500 1600 30 非甲烷总烃 预测浓度 C (mg/m3) 浓度占标率 P(%) 0.001114 0.01108 0.01108 0.01113 0.01027 0.009665 0.009562 0.009036 0.008023 0.00699 0.006085 0.005331 0.004706 0.004188 0.003755 0.00339 0.003079 0.002812 0.002578 0.06 0.55 0.55 0.56 0.51 0.48 0.48 0.45 0.40 0.35 0.30 0.27 0.24 0.21 0.19 0.17 0.15 0.14 0.13 20 21 22 23 24 25 26 27 28 1700 1800 1900 2000 2100 2200 2300 2400 2500 最大浓度及占标率 最大落地距离 0.0004559 0.0004628 0.0004667 0.0004682 0.000465 0.0004608 0.0004557 0.00045 0.0004437 0.001273 323m 0.02 0.02 0.02 0.02 0.02 0.02 0.02 0.02 0.02 0.06 1700 1800 1900 2000 2100 2200 2300 2400 2500 / 0.002373 0.002194 0.002035 0.001895 0.001775 0.001668 0.001571 0.001483 0.001404 0.01113 0.12 0.11 0.10 0.09 0.09 0.08 0.08 0.07 0.07 0.56 105m 由上表可得,项目非甲烷总烃的有组织排放速率为 0.0342kg/h,排放浓度为 0.011mg/m3,均低于《挥发性有机物排放控制标准》(DB61/T 1061-2017)中表 1 表面 涂装行业的相关标准要求(50mg/m3),能达标排放;有组织排放的最大落地浓度为 0.001273mg/m3,占标率为 0.06%,最大落地距离为 323m,对环境影响较小;无组织排 放的最大地面浓度出现在下风向 105m 处,浓度 0.01113mg/m3,占标率 0.56%≤10%,满 足《大气污染物综合排放标准详解》中相关标准限值(2.0mg/m3),对环境影响较小。 本项目粘接工段距离厂界距离约为 10~65m(小于 100m,在最大落地浓度范围内), 根据预测结果可知,10m 处预测浓度为 0.001114mg/m3, 100m 处预测浓度为 0.01108mg/m3, 因此厂界浓度均小于 0.01108mg/m3,厂区内浓度约为 0.001114mg/m3~0.01108mg/m3,满 足《挥发性有机物排放控制标准》(DB61/T 1061-2017)中表 2 和表 3 中的相关标准要 求(厂内最高允许浓度限值为 10mg/m3、厂界最高允许浓度限值为 3mg/m3),能达标排 放。 项目非甲烷总烃无组织排放的最大地面浓度出现在下风向 105m 处,在最大落地浓 度范围内无敏感点。距离本项目最近的敏感点为张家斜村(约 140m),预测浓度值小于 1.29113mg/m3,满足《大气污染物综合排放标准详解》中相关标准限值(2.0mg/m3)。 大气防护距离 本项目评价采用估算模式对无组织排放源进行计算,计算结果见下表。 表 21 大气环境防护距离 污染源排放速率 下风向最大浓 标准值 防护距 kg/h 度 mg/m3 mg/m3 离m 10 0.0001 3.371E-5 0.9 0 10 0.033 0.01113 2.0 0 污染源 长m 宽m 高m 颗粒物 50 20 非甲烷总烃 50 20 31 根据本项目无组织排放的污染物源强计算了大气环境防护距离,结果均为无超标点, 即本项目可不设置大气环境防护距离。 2、水环境影响分析 项目运营期废水为员工产生的生活污水和生产废水。 根据工程分析,项目废水为生活污水和生产废水,生活污水排放量共计为 0.56m3/d, 168m3/a;清洗废水产生量为 300m3/a,主要污染物为 COD、BOD5、SS、NH3-N 等。生 活污水依托现有已建化粪池处理后经园区污水管网排入西安(蓝田)家具工业园污水处 理厂,最终排入灞河;生产废水经沉淀池处理后循环利用不外排。 沉淀池处理工艺:本项目产生的生产废水经三级沉淀处理后,上清液进行循环利用 不外排,沉淀池污泥经压滤后运至垃圾填埋场处置。 项目废水产排及达标情况如表 21。 表 21 COD BOD5 SS 氨氮 进水水质(mg/L) 253.85 78.21 328.21 8.97 产生量(t/a) 0.1188 0.0336 0.1536 处理效率 30% 25% 处理后浓度(mg/L) 177.70 污染物处理后量(t/a) 项目 混合废 水 项目运营期综合废水产排及达标情况 动植 总磷 总氮 2.56 17.85 253.85 0.0042 0.0012 0.0084 0.1188 25% 0% 0% 0% 30% 58.66 246.16 8.97 2.56 17.85 177.70 0.0832 0.0275 0.1152 0.0042 0.0012 0.0084 0.0832 300 150 / 25 / / / / / / 400 / / / / / 物油 水量 468 m3/a 《黄河流域(陕西段)污水综合 排放标准》(DB 61/ 224-2011) 二级标准 《污水综合排放标准》 (GB8978-1996)三级标准 由上表可得,项目废水污染物的排放浓度满足《污水综合排放标准》 (GB8978-1996 )三级标准和《黄河流域(陕西段)污水综合排放标准》(DB 61/ 224-2011)二级标准,不直接排入地表水,对环境影响较小。 污水接纳可行性分析: 生活污水依托现有化粪池处理后由市政管网排入西安(蓝田)家具工业园污水处理 厂处理,本项目设置化粪池容积为 20m3(位于项目地的北侧,仅容纳本项目的废水), 可满足本项目废水 12h 的停留时间相关要求。 32 西安(蓝田)家具工业园区污水处理厂占地 10 亩,采用 CASS 工艺模式,日处理污 水 5000 吨,对华胥镇镇域范围及园区内所有企业污废水进行处理,于 2014 年 11 月完成 环保验收,处理水水质达到《城镇污水处理厂排放标准》一级 A 标准,本项目依托该厂 处理废水可行。 3、噪声环境影响分析 (1)噪声源强 项目营运期内,噪声源主要为切割锯、磨边机等设备在运行过程中产生的噪声,噪 声声级为70~90dB(A),主要噪声源集中布置在生产区。为降低企业设备运行噪声对车 间内工作环境及厂区周围环境的影响,本环评提出以下噪声防治措施: a、加强设备的维护,确保设备处于良好的运转状态,杜绝因设备不正常运转时产生 的高噪声现象,从源强处降噪; b、合理布置设备位置,对设备安装减振基础,采取隔声措施。 建设项目噪声源主要来源于生产设备运行噪声,噪声源强及治理后衰减量详见表22。 表 22 设备名称 数 项目主要噪声源及防治措施 性质 单机噪声 治理措施 治理后噪声 间断 dB(A) 75 dB(A) 车间隔声、基础减振 <60 红外线水切割开料锯 量 2 半自动 45 度水切割开料锯 1 间断 75 车间隔声、基础减振 <60 手动 45 度水切割开料锯 1 间断 75 车间隔声、基础减振 <60 加水自动磨边机 1 间断 80 车间隔声 <65 加水手动磨边机 1 间断 80 车间隔声、基础减振 <65 电子杆空气压缩机及气管 1 间断 80 车间隔声、基础减振 <55 半自动水切割开料锯 1 间断 75 车间隔声 <60 自动开孔机 1 间断 75 车间隔声 <60 岩板磨边机 1 间断 80 车间隔声、消声 <65 风机 1 间断 90 隔声 <70 压滤机 1 间断 80 隔声 <65 水泵 1 间断 90 隔声 <70 (2)噪声预测模式 本次预测采用环安科技公司的 Noise system 计算软件,噪声预测按照《环境影响评 价技术导则 声环境》(HJ2.4-2009)进行,预测设备噪声到厂界及敏感点的排放值,并 33 判断是否达标。 (3)噪声预测结果 本次预测采用环安科技公司的 Noise system 计算软件,噪声预测按照《环境影响评 价技术导则 声环境》(HJ2.4-2009)进行,预测设备噪声到厂界及敏感点的排放值,并 判断是否达标。 本项目仅为昼间生产,夜间不生产,故本次仅对昼间进行预测。在所有噪声同时存 在情况下,考虑各种降噪措施以及隔声、消声作用,厂界噪声影响预测结果见表 23。 图4 表 23 预测点位 厂界噪声预测结果图 厂界噪声影响预测结果一览表 单位:dB(A) 昼间 现状值 贡献值 叠加值 厂界四周(东、南、西、北) 厂界东 55.2 39.8 / 厂界南 53.2 53.0 / 厂界西 52.4 51.2 / 厂界北 56.4 48.8 / 65 标准限值 敏感点 34 张家斜村 50.6 34.6 50.6 支家沟村 49.2 17.8 49.2 华胥镇支家沟小学 65.4 20.0 65.4 60 标准限值 由表 23 可以看出,项目东、南、西、北厂界昼间厂界噪声贡献值均能满足《工业企 业厂界环境噪声排放标准》(GB12348-2008)中 3 类标准的要求;敏感点噪声预测值除 支家沟小学外,其余敏感点噪声预测值均满足《声环境质量标准》(GB3096-2008)中 2 类 标准;支家沟小学不满足《声环境质量标准》(GB3096-2008)中 4a 类标准,本项目噪声 贡献值满足《声环境质量标准》(GB3096-2008)中的 2 类标准,本项目对支家沟小学影响 较小,超标原因主要为距离 S101(北环路)较近(约 25m),受来往车辆影响较大。 本项目要求采取以下噪声防治措施进一步减少项目对周边环境的噪声影响: (1)尽可能选用低噪音设备;提高机械设备装配精度,加强维护和检修,提高润滑 度,减少机械振动和摩擦产生的噪声,防止共振等; (2)通过安装减振垫、隔声门窗来达到降低噪声的目的; (3)合理布局,加强绿化隔离防护。 4、固体废物影响分析 1)生活垃圾 项目生活垃圾产生量为 10kg/d,3t/a,及时收集后由环卫部门统一清运。 根据国办发【2017】26 号文,西安市被列入先行实施生活垃圾分类的城市(全国共 46 个城市),本项目要求生活垃圾进行分类收集,按照易腐垃圾、可回收垃圾等进行分类 收集。 2)一般生产固废 项目产生的一般生产固废为原辅材料的杂质、废包装以及废边角料等。 本项目生产固废主要为杂质、废包装、废料等,根据建设单位提供的资料显示,一 般生产固废产生量约为 4t/a,交由环卫部门统一清运。 化粪池污泥产生量为 0.92t/a,交由专门公司定期清掏;沉淀池污泥产生量为 3.99t/a, 经压滤后运至垃圾填埋场处置。 35 3)危险固废 (1)废活性炭 根据工程分析可知,项目废活性炭产生量约为 0.15t/a。活性炭需要定期更换,根据 《国家危险废物名录》(2016),废活性炭属于危险废物(HW12,900-252-12),妥善 收集后交由有资质的单位处理。 (2)废机油和废含油棉纱 项目生产过程、设备维护及机械设备维修过程中使用机油作为润滑,因此会产生少 量的废机油及含油棉纱。废机油产生量为 0.018t/a;废含油棉纱的产生量约为 0.001t/a。 根据《国家危险废物名录》(2016 年 8 月 1 日),废机油、废含油棉纱属于危险废物, 废物类别为 HW08,交由有资质的单位处置。 根据《建设项目危险废物环境影响评价指南》,要求应设置满足以下要求的危废暂 存场所,危险废物暂存间设置于生产车间内的东北角。 危废暂存场所要求: 1、放置危险固体废物的容器要做好防雨、防渗、防风、防晒措施,避免不必要的环 境污染事故发生。 2、危险废物要做好标识,按类别摆放,存放量较大时将其转交给专业危险废物处理 公司进行处置。 表 24 项目运营期固废产生与排放情况表 污染物名称 产生量(t/a) 性质 处置措施 生活垃圾 3 一般固废 及时收集,由环卫部门统一清运 生产固废 4 一般固废 交由环卫部门统一清运 化粪池污泥 0.92 一般固废 交由专门公司定期清掏 沉淀池污泥 3.99 一般固废 经压滤后运至垃圾填埋场处置 废机油 废活性炭 废含油棉纱 危险固废(HW08) 0.169 危险固废(HW12) 单独存放,交由有资质的单位处置 危险固废(HW49) 采取上述措施后,项目固废均能够得到合理妥善处置,不产生二次污染,对外环境 影响较小。 36 5、对土壤的影响分析 本项目位于蓝田县华胥镇西安(蓝田)家具工业园区内,厂房内地面均采用水泥混 凝土地面,化粪池、沉淀池、危险废物暂存间均配有相关防渗、防漏、防雨等措施,同 时地面进行水泥硬化;在对原辅材料及成品的运输过程中均采用汽车运输,且原辅材料 用量无液体原辅料,风险较小,对土壤的影响较小。 三、环境管理与监测计划 本项目的污染物排放水平与厂区环境管理水平密切相关,因此在采取环境保护工程 措施的同时,必须加强环境管理。 ①贯彻执行国家和地方各项环保方针、政策和法规,将环境指标纳入运营计划指标, 建立公司内部的环境保护机构、制订与其相适应的管理规章制度及细则; ②加强对职工的环保教育,包括业务能力、环保管理知识的教育,以增强他们的环 保意识,提高管理水平; ③建立公司设备维护、维修制度,定期检查各设备运行情况,杜绝事故发生。 (2)环境监测计划 ①环境监测工作组织 本项目运营期应对污染源进行定期监测,企业不必自设环境监测机构,对环境监测 任务可委托具有资质单位进行。环境监测应采用国家环保规定的标准、监测方法,定期 向有关环境保护主管部门上报监测结果。 ②运营期监测及管理计划 根据本项目运营期的环境污染特点,环境监测应对废气、废水、噪声定期监测,企 业应自觉接受当地环保部门的监督与管理。具体见表 25。 表25 项目 废气 废水 运营期污染源环境监测计划一览表 监测点位 监测项目 监测频次 有组织 排气筒 非甲烷总烃 TSP:每天监测四次,连续监测两天; 非甲烷总烃:1 小时平均浓度每天监 测四次,连续监测两天 无组织 厂界上、 下风向 项目总排口 噪声 厂界四周、支家沟 颗粒物、非甲烷总烃 连续监测 2 天,采样时间不小于 1 COD、BOD5、NH3-N、SS 等 小时,并监测废水流量 等效声级 Leq dB(A) 37 监测 2 天,分别在昼、夜进行监测 监测计划 1 次/季度 小学 四、建设项目环保设施清单 建设项目环境保护设施清单见表 26。 表 26-1 类别 废水 治理项目 建设项目环境保护设施验收清单(企业自主验收) 污染防治设施名称 位置 生活污水 化粪池(容积为 20m3) 生产废水 沉淀池(容积为 45m3) 厂区 数量 1座 1座 粉尘 湿法作业、湿式除尘、机械 厂区 通风 1套 有机废气 集气罩+UV 光解+活性炭+风 厂区 机+15m 高的排气筒 1套 废气 表 26-2 类别 治理项目 噪声 设备噪声 《污水综合排放标准》(GB8978-1996) 三级标准、《黄河流域(陕西段)污水 综合排放标准》(DB 61/ 224-2011)二 级标准要求 回用不外排 《大气污染物综合排放标准》(GB 16297-1996)表 2 中二级标准及无组织 排放监控浓度限值 《挥发性有机物排放控制标准》 (DB61/T 1061-2017)中表面涂装行业 的相关标准限值 建设项目环境保护设施验收清单 污染防治设施名称 位置 数量 基础减振、厂房隔声、 生产区 配套 距离衰减 生活垃圾 固废 执行标准 执行标准 《工业企业环境噪声排放标准》 (GB12348-2008)中的 3 类标准 收集设施 生活区 若干 处置率 100%,满足《一般固体废弃物 生产固废 集中收集 配套 贮存、处置场污染控制》GB18599- 2001 中的相应规定 化粪池污泥 交由专门公司定期清运 配套 生产区 废机油、废 《危险废物贮存污染控制标准》 含油棉纱、 暂存场所(约 10m2) 1间 (GB18597-2001) 废活性炭 五、环保投入 表 27 类 别 污染源 环 保 工 程 粉尘 湿法作业、湿式除尘、机械通风 有机废气 集气罩+UV 光解+活性炭+风机+15m 高的排气筒 25 生活污水 化粪池(依托原有) / 生产废水 油水分离器、化粪池(依托原有)、 沉淀池 0.5 设备噪声 基础减振、厂房隔声 5 生活垃圾 收集设施 生产固废 集中收集 化粪池污泥 交由专门公司定期清运 废气治理 废水治理 噪声治理 固废治理 环保投入概况 38 环保投资(万元) 2 废机油、废含油棉纱、废 活性炭 合 表28 5 暂存场所 37.5 计 建设、运行及维护费用保障计划表 污染设施 建设环保投资(万元) 年运行费用(万元) 年维护费用(万元) 废气 25 2 2 废水 0.5 0.1 0.5 噪声 5 2 0.1 固体废弃物 7 2 0.1 5 1.0 0.5 42.5 7.1 3.2 0.5 0.5 0.5 43.0 7.6 3.7 其他(绿化、环境监测、 环境影响评价等费用) 小计 建设期环保投资(垃圾收 集设施等) 合计 费用保障 台账要求 项目建设期环保投资费用来源于工程投资;环保设施年运行费用、维护费用 从外售产品提取。 建立日常环境管理制度、组织机构和环境管理台账。 39 表 29 污染源 污染物名称 排放量 加工粉尘 生产区 有机废气 废气污染物排放清单 排放浓度(mg/m3) 总量指标 环保措施 标准 / 湿法作业、湿式除尘器、机 械通风 《大气污染物综合排放标准》 (GB16297-1996)中相关标准限值 / 集气罩+UV 光解+活性炭+ 《挥发性有机物排放控制标准》(DB61/T 风机+15m 高的排气筒 1061-2017)中表面涂装行业的相关标准 无组织 0.21kg/a / 有组织 0.0513t/a 0.011 无组织 0.05t/a / 表 30 污染源 生活污水 清洗废水 (468m3/a) 生产废水 废水污染物排放清单 污染物名称 排放量(t/a) 总量指标(t/a) COD 0.0832 0.0832 BOD5 0.0275 / SS 0.1152 / NH3-N 0.0042 0.0042 总磷 0.0012 0.0012 总氮 0.0084 0.0084 SS 0 0 表 31 污染源 污染物名称 生产区 生产固废 0 生活垃圾 环保措施 标准 《污水综合排放标准》(GB8978-1996) 清洗废水、生活污水经现有已建化粪池预 三级标准、《黄河流域(陕西段)污 处理后由市政污水管网排入西安(蓝田) 水综合排放标准》(DB 61/ 224-2011) 家具工业园污水处理厂 二级标准要求 生产废水经沉淀池处理后循环使用不外排 / 固体废弃物污染物排放清单 环保措施 标准 / 收集后交由环卫部门统一清运处置 0 / 环卫部门清运 化粪池污泥 0 / 交由专门公司定期清掏 沉淀池 沉淀池污泥 0 / 压滤后运至垃圾填埋场处置 生产区 废活性炭、废机油、废含 油棉纱 0 / 交由资质单位处置 《一般工业固体废物贮存、处 置场污染控制标准》 (GB18599-2001)及其修改 单(2013);危险废物执行《危险废物贮 存污染控制标准》(GB18597-2001)及 2013 年修改单 生活区 排放量(t/a) 总量指标(t/a) 40 建设项目拟采取的防治措施及预期治理效果 内容 类型 排放源 (编号) 大气污染 生产区 物 水污 染物 固体 废物 噪声 污染物 名称 颗粒物 有机废气 防 治 措 施 预期治理效果 采取机械通风、湿法作业等措施 达标排放,影响较 集气罩+UV 光解+活性炭+风机 小 +15m 高的排气筒 COD 生活污水由已建化粪池预处理后 BOD5 生活污 由市政污水管网排入西安(蓝田) 达标排放,影响较 SS 水 小 氨氮 生产废 家具工业园园区污水处理厂;生产 总磷 水 废水经沉淀池处理后回用不外排 总氮 生活垃圾 收集后交由环卫部门清运 生产固废 交由专门公司定期清掏 运营过 处置率 100%,不 化粪池污泥 程 产生二次污染 压滤后运至垃圾填埋场处置 沉淀池污泥 废活性炭、废机 单独存放,交由有资质的单位处置 油、废含油棉纱 主要为设备在运行过程中产生的噪声,噪声声级为 70~90dB(A),主要 噪声源集中布置在生产区。本项目产生的噪声经采用基础减振、厂房隔声降噪 等措施,噪声排放可以达到标准要求。 主要生态影响(不够时可附另页) 本项目拟建地位于蓝田县华胥镇西安(蓝田)家具工业园内,租赁现有已建厂房, 施工期仅对设备进行安装及简单的装修。地表植被主要为人工植被,如洋槐梧桐等,野 生动物稀少,生物多样性简单。项目施工期工程量较小,对生态影响较小。 本项目营运期所产生的废水、废气、噪声经过环保措施治理后,各项污染物均能达 标排放,生活垃圾由环卫部门清运,项目固废得到妥善处置,对周围生态环境影响基本 无影响。 41 结论与建议 一、结论 1、项目概况 西安磐龙家俱有限公司投资 358.3 万元于蓝田县华胥镇西北家具工业园红河四路 2 号一排三楼 1 号建设西安磐龙家俱有限公司年加工十五万米橱柜台板生产线建设项 目,主要建设石英石生产线 2 条,建成后预计年产橱柜台面十五万米。 2、分析判定相关情况 (1)产业政策符合性分析 本项目符合国家和地方相关产业政策,且项目不属于《陕西省限制投资类产业指 导目录》(陕发改产业[2007]97 号)中限制类投资项目,已取得蓝田县发展和改 革委员会《关于印发西安磐龙家俱有限公司年加工十五万米橱柜台板生产线建设项目 备案确认书的通知》(蓝发改发[2018]688 号),符合当地发展与地方产业政策。 (2)选址合理性分析 本项目项目已取得与西安市美伦雅居家私有限公司签订的租赁协议,西安市美伦 雅居家私有限公司已取得与蓝田县华胥镇西北家具工业园的入园协议,同时蓝田县华 胥镇西北家具工业园已于 2018 年 7 月取得《建设项目环境影响登记表》(备案号: 201861012200000663),且符合陕西蓝田西北家具工业园区总体规划,符合园区相关 要求。 (3)规划符合性分析 本项目位于蓝田县华胥镇西北家具工业园内,属于家具加工业,符合园区规划产 业定位及相关规划。 3、环境质量现状 (1)环境空气:由环境空气质量现状监测结果得,评价区域内各监测点 SO2、 NO2 、PM1024h 平均浓度及 SO2 、NO21h 平均浓度均可满足《环境空气质量标准》 (GB3095-2012)二级标准,说明评价区环境空气质量良好。 (2)声环境:项目四周昼、夜声环境质量现状均达到《声环境质量标准》 (GB3096-2008)中 3 类标准,敏感点张家斜村和支家沟村的声环境质量现状均达到 42 《声环境质量标准》(GB3096-2008)中 2 类标准,敏感点支家沟小学的声环境质量 现状不满足《声环境质量标准》(GB3096-2008)中 4a 类标准,超标原因为监测点 距离 S101 较近(约 25m),受来往车辆影响较大。 4、污染物排放情况 (1)废气 废气主要是粉尘和有机废气。 本项目粉尘的产生主要是在切割、打磨等过程中会产生少量的粉尘,无组织排放 量为 0.21kg/a。 有机废气经集气罩(收集效率为 90%)收集后由风机(风量为 3000m3/h)引至 “UV 光解+活性炭装置”(处理效率为 88%)处理后由 15m 高的排气筒排放。有组 织排放量为 0.0513t/a(排放速率为 0.0342kg/h),排放浓度为 0.011mg/m3;无组织排 放量为 0.05t/a(0.033kg/h)。 (2)废水 本项目废水排放采用雨污分流制,室外设有污水排放系统,雨水排入市政雨水管 网。项目排水主要是生活污水和清洗废水,产生量为 468t/a。 (3)噪声 本项目运营期主要噪声源为切割锯、磨边机等设备在运行过程中产生的噪声,噪 声声级为 70~90dB(A)。 (4)固废 固体废物主要是生活垃圾、化粪池污泥、沉淀池污泥、生产固废和危险固废,产 生量分别为 3t/a、0.92t/a、3.99t/a、4t/a、0.169t/a,生活垃圾交由环卫部门统一清运; 化粪池污泥交由专门公司定期清掏;生产固废收集后交由环卫部门统一清运;危险废 物交由资质单位处置。 5、环境影响分析 (1)大气环境影响分析 本项目生产过程中产生的粉尘经湿法作业、除尘器处理后无组织排放。采取相关 处理措施后,颗粒物可满足《大气污染物综合排放标准》(GB16297-1996)表 2 中 43 的二级标准和无组织排放监控浓度限值,对环境影响较小。 有机废气经集气罩收集后由风机引至“UV 光解+活性炭装置”处理后由 15m 高 的排气筒排放,满足《挥发性有机物排放控制标准》(DB61/T 1061-2017)中表面涂 装行业中的相关标准限值,对环境影响较小。 (2)水环境影响分析 本项目运营期废水主要为员工的生活污水和清洗废水,清洗废水和生活污水经化 粪池处理后,由市政管网排入西安(蓝田)家具产业园污水处理厂,不直接排入地表 水;生产废水经沉淀池处理后回用不外排,对环境影响较小。 (3)噪声环境影响分析 项目运营期噪声主要为切割锯、磨边机等设备在运行过程中产生的噪声,噪声声 级为 70~90dB(A),主要噪声源集中布置在生产区。 项目主要噪声源经采取有效的基础减振、厂房隔声及距离衰减等措施之后,经预 测项目东、南、西、北厂界昼间厂界噪声贡献值均能满足《工业企业厂界环境噪声排 放标准》(GB12348-2008)中 3 类标准的要求;敏感点噪声预测值除支家沟小学外, 其余敏感点噪声预测值均满足《声环境质量标准》(GB3096-2008)中 2 类标准。 本项目设备噪声对其周围声环境影响较小。 (4)固废环境影响分析 本项目产生的固体废弃物主要为职工的生活垃圾、生产固废、化粪池污泥、废活 性炭、废机油和废含油棉纱。根据环评提出的措施,项目固废均得到合理处置,对周 围环境影响较小。 6、总量控制指标 根据《国家环境保护“十三五”规划基本思路》,本项目的总量控制建议指标为: COD:0.0832t/a,氨氮:0.0042t/a;VOCs:0.1013t/a。 7、环境管理与监测计划 建设项目应根据环境保护工作的要求,设置专门的环境保护管理机构和配备专职 的环境保护管理人员,负责日常环境管理和环境监测工作。 本项目污染物排放监测均委托有资质的单位进行,每年对项目所下地上、下风向 44 进行两次监测;每年对厂界四周噪声进行两次监测;每年对废水的总排污口进行两次 监测。 8、结论 综上所述,建设项目符合国家产业政策和相关规划,项目实施对所在区域的环 境影响较小,在认真落实本环评提出的污染治理措施后,各种污染物均可以做到达 标排放。因此,从满足环境质量目标的角度分析,该项目的建设是可行的。 二、要求与建议 1、要求 (1)严格执行建设项目“三同时”制度,在项目建设同时严格落实评价提出的污 染物治理措施,将项目污染物对周围环境的影响降至最低。 (2)施工期应避免夜间施工,禁止夜间使用高噪声施工设备。 (3)对设备定期维修保养,减少设备不正常工况下产生的高噪声。 (4)本项目产生的废活性炭等危废暂存场所应满足本环评的要求。 (5)根据国办发【2017】26 号文,西安市被列入先行实施生活垃圾分类的城市 (全国共 46 个城市),本项目要求生活垃圾进行分类收集。 (6)加强环境管理,严格落实报告表各项污染防治措施,确保污染物达标排放。 2、建议 (1)加强职工安全教育,并设置必要的安全标志和防护措施。确保职工安全生 产。 (2)加强厂区环保管理,注意在设备检修时减少污染物的排放;定期对高噪声 设备进行检修,确保各设备正常运行,以免对厂界周围环境敏感点造成不利影响。 (3)企业要不断加强环境管理,做好持续清洁生产工作,加大技术设备改造, 加强管理,不断提高企业综合竞争力。 45 预审意见: 公 经办人: 年 章 月 日 下一级环境保护行政主管部门审查意见: 公 经办人: 年 46 章 月 日 47

西安市蓝田县环境保护局关于2018年11月7日对建设项目环境影响评价文件受理情况的公示-西安市蓝田县人民政府.docx




