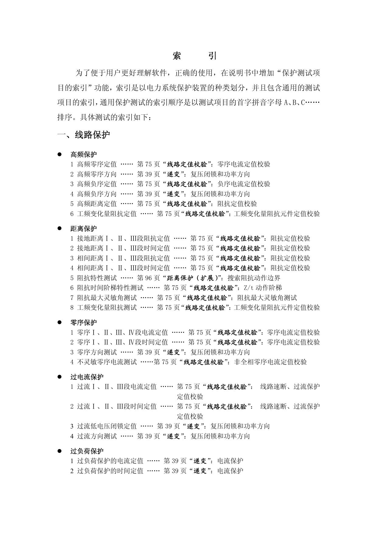
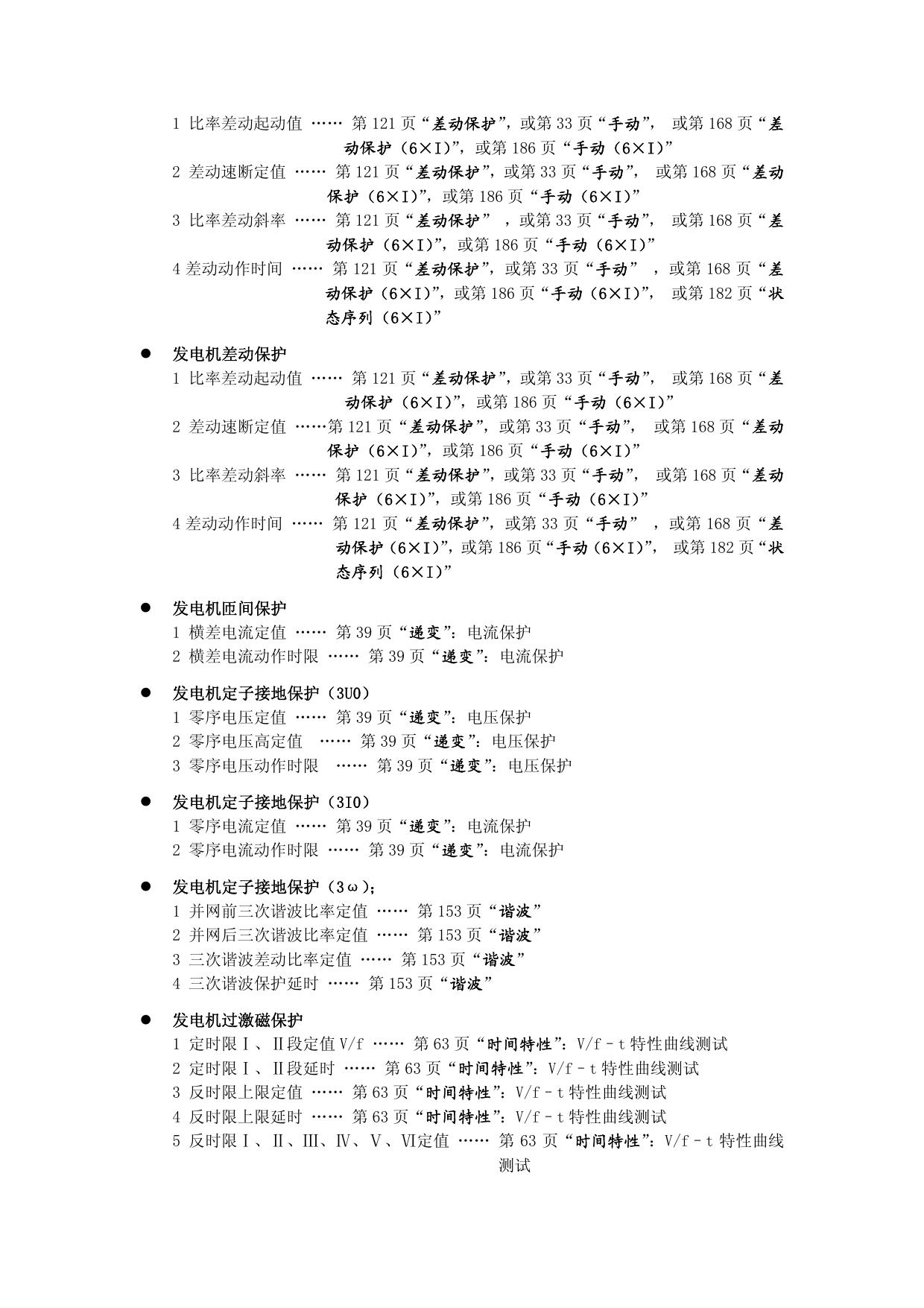
博电PW366A继电保护测试仪说明书
注意事项 1. 禁止带电插拔数据电缆。连接数据电缆之前先关闭计算机和测试仪主机电源。 2. 为防止测试仪运行中机身感应静电。试验之前先通过接地端将主机可靠接地。 3. 36V 以上电压输出时应注意安全,防止触电事故的发生。 4. 禁止外部电压和电流加在测试仪的电压、电流输出端。试验中,务必防止被 测保护装置上的外电压反馈到测试仪的输出端而损坏测试仪。 5. 为保证测试的准确性应将保护装置的外回路断开,且将电压的 N 与电流的 N 在同一点共地。 6. 测试仪的直流电源(0~300V,0.5A)可以用作保护装置的直流电源,但不可 以作操作回路的直流电源。 7. 主机前后部或底部留有通风的散热槽。为确保装置正常工作,请勿堵塞或封 闭散热风槽。 8. 切勿将装置露天放置而被雨水淋湿。 9. 主机采用进口机箱,不用时要及时放入外包装箱内。清洁箱体时,先将电源 插头拔下,再用清洁剂或湿布小心擦洗。 10. 计算机在携带和使用中应轻拿轻放。使用后有专人管理。 11. 装置工作异常时,请及时与厂家联系,请勿自行维修。 12. 软件可以在 Windows95、98、Windows2000 和 WindowsXP 等系统下运行。 本公司保留对此说明书修改的权利,届时恕不另行通知。产品与说明书不 符之处,以实际产品为准。 目 录 索引 概述 ----------------- 1 硬件特点及技术参数 ----------------- 7 第二章 软件安装及模块简介 ----------------- 15 第三章 手动试验 ----------------- 33 第四章 递变测试 ----------------- 39 第五章 状态列 ----------------- 58 第六章 时间特性 ----------------- 63 第七章 线路保护定值校验 ----------------- 75 第八章 距离保护(扩展) ----------------- 96 第九章 整组试验 ----------------- 109 第十章 绘制阻抗特性 ----------------- 117 第十一章 差动保护 ----------------- 121 第十二章 故障再现 ----------------- 145 第十三章 谐波 ----------------- 153 第十四章 同期装置 ----------------- 157 第十五章 振荡 ----------------- 164 第十六章 差动保护(6×I) ----------------- 168 第十七章 状态序列(6×U) ----------------- 177 第十八章 状态序列(6×I) ----------------- 182 第十九章 手动试验(6×I) ----------------- 186 第二十章 复式比率差动 ----------------- 188 第一章 第二十一章 附件 ----------------- 196 附录 A 零序补偿系数 ----------------- 198 附录 B 装置可能出现的异常现象 ---------------- 199 索 引 为了便于用户更好理解软件,正确的使用,在说明书中增加“保护测试项 目的索引”功能,索引是以电力系统保护装置的种类划分,并且包含通用的测试 项目的索引,通用保护测试的索引顺序是以测试项目的首字拼音字母 A、B、C…… 排序。具体测试的索引如下: 一、线路保护 高频保护 1 高频零序定值 …… 第 75 页“线路定值校验”:零序电流定值校验 2 高频零序方向 …… 第 39 页“递变”:复压闭锁和功率方向 3 高频负序定值 …… 第 75 页“线路定值校验”:负序电流定值校验 4 高频负序方向 …… 第 39 页“递变”:复压闭锁和功率方向 5 高频距离定值 …… 第 75 页“线路定值校验”:阻抗定值校验 6 工频变化量阻抗定值 …… 第 75 页“线路定值校验”:工频变化量阻抗元件定值校验 距离保护 1 接地距离Ⅰ、Ⅱ、Ⅲ段阻抗定值 …… 第 75 页“线路定值校验”:阻抗定值校验 2 接地距离Ⅰ、Ⅱ、Ⅲ段时间定值 …… 第 75 页“线路定值校验”:阻抗定值校验 3 相间距离Ⅰ、Ⅱ、Ⅲ段阻抗定值 …… 第 75 页“线路定值校验”:阻抗定值校验 4 相间距离Ⅰ、Ⅱ、Ⅲ段时间定值 …… 第 75 页“线路定值校验”:阻抗定值校验 5 阻抗特性测试 …… 第 96 页“距离保护(扩展)”:搜索阻抗动作边界 6 阻抗时间阶梯特性测试 …… 第 75 页“线路定值校验”:Z/t 动作阶梯 7 阻抗最大灵敏角测试 …… 第 75 页“线路定值校验”:阻抗最大灵敏角测试 8 工频变化量阻抗测试 …… 第 75 页“线路定值校验”:工频变化量阻抗元件定值校验 零序保护 1 零序Ⅰ、Ⅱ、Ⅲ、Ⅳ段电流定值 …… 第 75 页“线路定值校验” :零序电流定值校验 2 零序Ⅰ、Ⅱ、Ⅲ、Ⅳ段时间定值 …… 第 75 页“线路定值校验” :零序电流定值校验 3 零序方向测试 …… 第 39 页“递变”:复压闭锁和功率方向 4 不灵敏零序电流测试 ……第 75 页“线路定值校验”:非全相零序电流定值校验 过电流保护 1 过流Ⅰ、Ⅱ、Ⅲ段电流定值 …… 第 75 页“线路定值校验”: 线路速断、过流保护 定值校验 2 过流Ⅰ、Ⅱ、Ⅲ段时间定值 …… 第 75 页“线路定值校验”: 线路速断、过流保护 定值校验 3 过流低电压闭锁定值 …… 第 39 页“递变”:复压闭锁和功率方向 4 过流方向测试 …… 第 39 页“递变”:复压闭锁和功率方向 过负荷保护 1 过负荷保护的电流定值 …… 第 39 页“递变”:电流保护 2 过负荷保护的时间定值 …… 第 39 页“递变”:电流保护 低周减载 1 低周减载频率定值 …… 第 39 页“递变”:频率及低周减载 2 低周减载滑差闭锁值 …… 第 39 页“递变”:频率及低周减载 3 低周减载电压闭锁值 …… 第 39 页“递变”:频率及低周减载 4 低周减载的动作延时 …… 第 39 页“递变”:频率及低周减载 重合闸 1 重合闸同期角度 ……第 75 页“线路定值校验”: 自动重合闸及后加速 2 重合闸时间定值 ……第 75 页“线路定值校验”: 自动重合闸及后加速 3 重合闸检无压测试 ……第 75 页“线路定值校验”: 自动重合闸及后加速 断路器失灵启动 1 失灵启动电流定值 …… 第 39 页“递变”:电流保护 手合或重合于永久性故障 1 手合加速延时定值 ……第 75 页“线路定值校验”: 自动重合闸及后加速 2 重合后距离加速保护测试 ……第 75 页“线路定值校验”: 自动重合闸及后加速 3 重合后零序加速保护测试 ……第 75 页“线路定值校验”: 自动重合闸及后加速 4 重合后过流加速保护测试 ……第 75 页“线路定值校验”: 自动重合闸及后加速 振荡闭锁 1 振荡闭锁距离保护测试 ……第 164 页“振荡”: 振荡中发生故障 2 振荡恢复开放距离保护测试 ……第 164 页“振荡”: 振荡中发生故障 PT 断线 1 PT 断线闭锁距离保护 ……第 58 页“状态序列” 设置 PT 断线的故障状态 2 PT 断线恢复时开放距离保护 ……第 58 页“状态序列” 设置 PT 断线的故障状态 3 PT 断线闭锁方向零序保护 ……第 58 页“状态序列” 设置 PT 断线的故障状态 4 PT 断线后过流Ⅰ、Ⅱ段电流定值及动作时间定值 ……第 58 页“状态序列” 设置 PT 断线的故障状态 5 PT 断线闭锁低周减载保护 ……第 58 页“状态序列” 设置 PT 断线的故障状态 6 PT 断线恢复开放低周减载保护 ……第 58 页“状态序列” 设置 PT 断线的故障状态 发展性故障 1 单相接地故障发展为另一相接地故障 ……第 109 页“整组试验” 转换性故障 2 单相接地故障发展为两相短路故障 ……第 109 页“整组试验” 转换性故障 整组试验 1 高频零序 2 高频负序 3 高频距离 4 接地距离 5 相间距离 6 零序保护 ……第 109 页“整组试验” ……第 109 页“整组试验” ……第 109 页“整组试验” ……第 109 页“整组试验” …… 第 109 页“整组试验” …… 第 109 页“整组试验” 二、发电机、变压器保护 发电机变压器组差动保护 1 比率差动起动值 …… 第 121 页“差动保护” ,或第 33 页“手动”, 或第 168 页“差 动保护(6×I)”,或第 186 页“手动(6×I)” 2 差动速断定值 …… 第 121 页“差动保护” ,或第 33 页“手动” , 或第 168 页“差动 保护(6×I)”,或第 186 页“手动(6×I)” 3 比率差动斜率 …… 第 121 页“差动保护” ,或第 33 页“手动”, 或第 168 页“差 动保护(6×I)”,或第 186 页“手动(6×I)” 4 差动动作时间 …… 第 121 页“差动保护”,或第 33 页“手动” ,或第 168 页“差 动保护(6×I)”,或第 186 页“手动(6×I) ”, 或第 182 页“状 态序列(6×I)” 发电机差动保护 1 比率差动起动值 …… 第 121 页“差动保护” ,或第 33 页“手动”, 或第 168 页“差 动保护(6×I)”,或第 186 页“手动(6×I)” 2 差动速断定值 ……第 121 页“差动保护”,或第 33 页“手动” , 或第 168 页“差动 保护(6×I)”,或第 186 页“手动(6×I)” 3 比率差动斜率 …… 第 121 页“差动保护” ,或第 33 页“手动”, 或第 168 页“差动 保护(6×I)”,或第 186 页“手动(6×I)” 4 差动动作时间 …… 第 121 页“差动保护”,或第 33 页“手动” ,或第 168 页“差 动保护(6×I)” ,或第 186 页“手动(6×I) ”, 或第 182 页“状 态序列(6×I)” 发电机匝间保护 1 横差电流定值 …… 第 39 页“递变”:电流保护 2 横差电流动作时限 …… 第 39 页“递变”:电流保护 发电机定子接地保护(3U0) 1 零序电压定值 …… 第 39 页“递变”:电压保护 2 零序电压高定值 …… 第 39 页“递变”:电压保护 3 零序电压动作时限 …… 第 39 页“递变”:电压保护 发电机定子接地保护(3I0) 1 零序电流定值 …… 第 39 页“递变”:电流保护 2 零序电流动作时限 …… 第 39 页“递变”:电流保护 发电机定子接地保护(3ω); 1 并网前三次谐波比率定值 …… 第 153 页“谐波” 2 并网后三次谐波比率定值 …… 第 153 页“谐波” 3 三次谐波差动比率定值 …… 第 153 页“谐波” 4 三次谐波保护延时 …… 第 153 页“谐波” 发电机过激磁保护 1 定时限Ⅰ、Ⅱ段定值 V/f …… 第 63 页“时间特性”:V/f–t 特性曲线测试 2 定时限Ⅰ、Ⅱ段延时 …… 第 63 页“时间特性”:V/f–t 特性曲线测试 3 反时限上限定值 …… 第 63 页“时间特性”:V/f–t 特性曲线测试 4 反时限上限延时 …… 第 63 页“时间特性”:V/f–t 特性曲线测试 5 反时限Ⅰ、Ⅱ、Ⅲ、Ⅳ、Ⅴ、Ⅵ定值 …… 第 63 页“时间特性”:V/f–t 特性曲线 测试 6 反时限Ⅰ、Ⅱ、Ⅲ、Ⅳ、Ⅴ、Ⅵ延时 …… 第 63 页“时间特性”:V/f–t 特性曲线 测试 7 反时限下限定值 …… 第 63 页“时间特性”:V/f–t 特性曲线测试 8 反时限下限延时 …… 第 63 页“时间特性”:V/f–t 特性曲线测试 9 报警段定值 …… 第 63 页“时间特性”:V/f–t 特性曲线测试 10 报警段延时 …… 第 63 页“时间特性”:V/f–t 特性曲线测试 发电机失磁保护 1 阻抗定值 1 …… 第 75 页“线路定值校验”:阻抗定值校验 2 阻抗定值 2 …… 第 75 页“线路定值校验”:阻抗定值校验 3 无功反向定值 …… 第 75 页“线路定值校验”:阻抗定值校验 4 转子低电压定值 …… 第 75 页“线路定值校验”:阻抗定值校验 5 低电压定值 …… 第 75 页“线路定值校验”:阻抗定值校验 6 减出力有功定值 …… 第 75 页“线路定值校验”:阻抗定值校验 7 Ⅰ、Ⅱ、Ⅲ段延时 …… 第 75 页“线路定值校验”:阻抗定值校验 8 失磁阻抗特性测试 …… 第 96 页“距离保护(扩展)” 发电机失步保护 1 报警透镜内角 …… 第 164 页“振荡” 2 透镜内角 …… 第 164 页“振荡” 3 区外滑极数整定 …… 第 164 页“振荡” 4 区内滑极数整定 …… 第 164 页“振荡” 5 失步保护动作时限 …… 第 164 页“振荡” 发电机复合电压过流保护 1 负序电压定值 …… 第 39 页“递变”:复压闭锁和功率方向 2 低电压定值 …… 第 39 页“递变”:复压闭锁和功率方向 3 过流Ⅰ、Ⅱ段定值 …… 第 39 页“递变”:电流保护,或复压闭锁及功率方向 4、过流Ⅰ、Ⅱ段时限 …… 第 39 页“递变”:电流保护,或复压闭锁及功率方向 发电机相间阻抗保护 1 阻抗Ⅰ段正方向定值、反方向定值 …… 第 75 页“线路定值校验”:阻抗定值校验 2 阻抗Ⅱ段正方向定值、反方向定值 …… 第 75 页“线路定值校验”:阻抗定值校验 3 阻抗Ⅰ、Ⅱ段时限 …… 第 75 页“线路定值校验”:阻抗定值校验 发电机定子过负荷 1 定时限电流定值 2 定时限延时定值 3 定时限报警定值 4 定时限报警延时 5 反时限起动电流 6 反时限上限延时 …… …… …… …… …… …… 第 39 页“递变”:电流保护 第 39 页“递变”:电流保护 第 39 页“递变”:电流保护 第 39 页“递变”:电流保护 第 63 页“时间特性”:I–t 特性曲线测试 第 63 页“时间特性”:I–t 特性曲线测试 发电机逆功率保护 1 逆功率定值 …… 第 33 页“手动试验” 2 逆功率信号延时 …… 第 33 页“手动试验” 3 逆功率跳闸延时 …… 第 33 页“手动试验” 4 功率定值 …… 第 33 页“手动试验” 5 功率延时 …… 第 33 页“手动试验” 发电机转子表层负序过负荷 1 定时限电流定值 …… 第 39 页“递变”:电流保护 2 定时限延时 …… 第 39 页“递变”:电流保护 3 定时限报警电流定值 …… 第 39 页“递变”:电流保护 4 定时限报警延时 …… 第 39 页“递变”:电流保护 5 反时限起动负序电流第 …… 第 63 页“时间特性”:I–t 特性曲线测试 6 反时限上延时 …… 第 63 页“时间特性”:I–t 特性曲线测试 发电机变压器组差动保护 1 比率差动起动值 …… 第 121 页“差动保护”,或第 33 页“手动”, 或第 168 页“差 动保护(6×I)”,或第 186 页“手动(6×I)” 2 差动速断定值 …… 第 121 页“差动保护” ,或第 33 页“手动”, 或第 168 页“差动 保护(6×I)”,或第 186 页“手动(6×I)” 3 比率差动斜率 …… 第 121 页“差动保护” ,或第 33 页“手动”, 或第 168 页“差动 保护(6×I)”,或第 186 页“手动(6×I)” 4 差动动作时间 …… 第 121 页“差动保护”,或第 33 页“手动” ,或第 168 页“差 动保护(6×I)”,或第 186 页“手动(6×I) ”, 或第 182 页“状 态序列(6×I)” 发电机电压保护 1 过压Ⅰ、Ⅱ段电压 …… 第 39 页“递变”:电压保护 2 过压Ⅰ、Ⅱ段延时 …… 第 39 页“递变”:电压保护 3 低电压定值 …… 第 39 页“递变”:电压保护 4 低电压延时 …… 第 39 页“递变”:电压保护 发电机频率保护 1 低频Ⅰ、Ⅱ段频率定值 …… 第 39 页“递变”:频率及低周减载 2 低频Ⅰ、Ⅱ段累计延时 …… 第 39 页“递变”:频率及低周减载 3 低频Ⅲ、Ⅳ段频率定值 …… 第 39 页“递变”:频率及低周减载 4 低频Ⅲ、Ⅳ段延时 …… 第 39 页“递变”:频率及低周减载 变压器差动保护; 1 比率差动起动值 …… 第 121 页“差动保护”,或第 33 页“手动”, 或第 168 页“差 动保护(6×I)”,或第 186 页“手动(6×I)” 2 差动速断定值 …… 第 121 页“差动保护” ,或第 33 页“手动”, 或第 168 页“差动 保护(6×I)”,或第 186 页“手动(6×I)” 3 比率差动斜率 …… 第 121 页“差动保护” ,或第 33 页“手动”, 或第 168 页“差动 保护(6×I)”,或第 186 页“手动(6×I)” 4 谐波制动系数 …… 第 121 页“差动保护” ,或第 33 页“手动”, 或第 168 页“差动 保护(6×I)”,或第 186 页“手动(6×I)” 5 差动保护动作时间 …… 第 121 页“差动保护” ,或第 33 页“手动” ,或第 168 页 “差动保护(6×I)”,或第 186 页“手动(6×I)” , 或第 182 页“状态序列(6×I)” 变压器复合电压过流保护 1 负序电压定值 …… 第 39 页“递变”:复压闭锁及功率方向 2 低电压定值 …… 第 39 页“递变”:复压闭锁及功率方向 3 过流Ⅰ、Ⅱ段定值 …… 第 39 页“递变”:电流保护,或复压闭锁及功率方向 4 过流Ⅰ段一时限、二时限 …… 第 39 页“递变”:电流保护,或复压闭锁及功率方向 5 过流Ⅱ段一时限、二时限 …… 第 39 页“递变”:电流保护,或复压闭锁及功率方向 变压器阻抗保护 1 阻抗Ⅰ段正方向定值、反方向定值 …… 第 75 页“线路定值校验”:阻抗定值校验 2 阻抗Ⅰ段一时限、二时限 …… 第 75 页“线路定值校验”:阻抗定值校验 3 阻抗Ⅱ段正方向定值、反方向定值 …… 第 75 页“线路定值校验”:阻抗定值校验 4 阻抗Ⅱ段一时限、二时限 …… 第 75 页“线路定值校验”:阻抗定值校验 变压器零序电流保护 1 零序电压闭锁值 …… 第 39 页“递变”:复压闭锁及功率方向 2 零序电流Ⅰ、Ⅱ、Ⅲ段定值 …… 第 39 页“递变”:电流保护 3 零序Ⅰ段一时限、二时限 …… 第 39 页“递变”:电流保护 4 零序Ⅱ段一时限、二时限 …… 第 39 页“递变”:电流保护 5 零序Ⅲ段一时限、二时限 …… 第 39 页“递变”:电流保护 变压器间隙零序电压电流保护 1 间隙零序过压定值 …… 第 39 页“递变”:复压闭锁及功率方向 2 间隙零序电流Ⅰ、Ⅱ段定值 …… 第 39 页“递变”:电流保护 3 间隙零序Ⅰ段一时限、二时限 …… 第 39 页“递变”:电流保护 4 间隙零序Ⅱ段一时限、二时限 …… 第 39 页“递变”:电流保护 变压器过流保护 1 过流Ⅰ、Ⅱ段定值 …… 第 39 页“递变”:电流保护 2 过流Ⅰ段一时限、二时限 …… 第 39 页“递变”:电流保护 3 过流Ⅱ段一时限、二时限 …… 第 39 页“递变”:电流保护 变压器低压过流保护 1 低电压定值 …… 第 39 页“递变”:复压闭锁及功率方向 2 过流定值 …… 第 39 页“递变”:电流保护 3 过流动作时限 …… 第 39 页“递变”:电流保护 变压器启动风冷保护 1 启动风冷电流定值 …… 第 39 页“递变”:电流保护 2 启动风冷保护延时 …… 第 39 页“递变”:电流保护 变压器过负荷保护 1 过负荷电流定值 …… 第 39 页“递变”:电流保护 2 过负荷保护延时 …… 第 39 页“递变”:电流保护 变压器过励磁保护 1 定时限Ⅰ段定值 V/f …… 第 63 页“时间特性”:V/f–t 特性曲线测试 2 定时限Ⅰ段延时 …… 第 63 页“时间特性”:V/f–t 特性曲线测试 3 定时限Ⅱ段定值 V/f …… 第 63 页“时间特性”:V/f–t 特性曲线测试 4 5 6 7 定时限Ⅱ段延时 …… 第 63 页“时间特性”:V/f–t 特性曲线测试 反时限上限定值 …… 第 63 页“时间特性”:V/f–t 特性曲线测试 反时限上限延时 …… 第 63 页“时间特性”:V/f–t 特性曲线测试 反时限Ⅰ、Ⅱ、Ⅲ、Ⅳ、Ⅴ、Ⅵ定值 …… 第 63 页“时间特性”:V/f–t 特性曲线 测试 8 反时限ⅠⅡ、Ⅲ、Ⅳ、Ⅴ、Ⅵ延时…… 第 63 页“时间特性”:V/f–t 特性曲线测试 9 反时限下限定值 …… 第 63 页“时间特性”:V/f–t 特性曲线测试 10 反时限下限延时 …… 第 63 页“时间特性”:V/f–t 特性曲线测试 三、电动机保护 电动机差动保护; 1 比率差动起动值 …… 第 121 页“差动保护” ,或第 33 页“手动”,或第 168 页“差 动保护(6×I)”,或第 186 页“手动(6×I)” 2 差动速断定值 …… 第 121 页“差动保护” ,或第 33 页“手动”,或第 168 页“差动 保护(6×I)”,或第 186 页“手动(6×I)” 3 比率差动斜率 …… 第 121 页“差动保护” ,或第 33 页“手动”,或第 168 页“差动 保护(6×I)”,或第 186 页“手动(6×I)” 4 谐波制动系数 5 差动动作时间 …… 第 121 页“差动保护” ,或第 33 页“手动”,或第 168 页“差动 保护(6×I) ”,或第 186 页“手动(6×I) ”,或第 182 页“状 态序列(6×I)” 反时限电流保护(正序或负序) 1 启动电流值 …… 第 63 页“时间特性”:I–t 特性曲线测试 2 反时限电流保护的动作时间 …… 第 63 页“时间特性”:I–t 特性曲线测试 3 反时限动作特性 …… 第 63 页“时间特性”:I–t 特性曲线测试 速断、过流、过负荷保护 1 速断电流定值 ……第 39 页“递变”:电流保护 2 过流电流定值 …… 第 39 页“递变”:电流保护 3 过电流动作时限 …… 第 39 页“递变”:电流保护 4 过负荷电流定值 …… 第 39 页“递变”:电流保护 5 过负荷动作时限 …… 第 39 页“递变”:电流保护 负序电流保护 1 负序电流定值 …… 第 39 页“递变”:电流保护 2 负序流动作时限 …… 第 39 页“递变”:电流保护 零序电流保护 1 零序电流定值 …… 第 39 页“递变”:电流保护 2 零序电流动作时限 …… 第 39 页“递变”:电流保护 四、电容器保护 电流保护 1 电流Ⅰ、Ⅱ段定值 …… 第 39 页“递变”:电流保护 2 电流Ⅰ、Ⅱ段动作时限 …… 第 39 页“递变”:电流保护 零序电流保护 1 零序电流Ⅰ、Ⅱ段定值 …… 第 39 页“递变”:电流保护 2 零序电流Ⅰ、Ⅱ段动作时限 …… 第 39 页“递变”:电流保护 反时限电流保护(电流或零序电流) 1 启动电流值 …… 第 63 页“时间特性”:I–t 特性曲线测试 2 反时限电流保护的动作时间 …… 第 63 页“时间特性”:I–t 特性曲线测试 3 反时限动作特性 …… 第 63 页“时间特性”:I–t 特性曲线测试 欠电压保护 1 欠电压定值 …… 第 39 页“递变”:电压保护 2 欠电压动作时限 …… 第 39 页“递变”:电压保护 3 欠电压闭锁电流定值 …… 第 39 页“递变”:电流保护 过电压保护 1 过电压定值 …… 第 39 页“递变”:电压保护 2 过电压动作时限 …… 第 39 页“递变”:电压保护 不平衡(电流或电压)保护 1 不平衡电压(电流)定值 …… 第 39 页“递变”:电压(电流)保护 2 不平衡电压(电流)动作时限 …… 第 39 页“递变”:电压(电流)保护 五、自动装置 同期装置 1 导前时间 …… 第 157 页“同期装置” 2 允许压差 …… 第 157 页“同期装置” 3 允许频差 …… 第 157 页“同期装置” 4 电压闭锁值 …… 第 157 页“同期装置” 5 同期装置的自动调整 …… 第 157 页“同期装置” 备用电源的自动投入装置(快切) 1 正常并列切换频差 …… 第 58 页“状态序列”,或第 177 页“状态序列(6×U)” 2 正常并列切换相差 …… 第 58 页“状态序列”,或第 177 页“状态序列(6×U)” 3 正常并列切换压差 …… 第 58 页“状态序列”,或第 177 页“状态序列(6×U)” 4 正常并列切换跳闸延时 …… 第 58 页“状态序列”,或第 177 页“状态序列(6×U)” 5 快速切换频差 …… 第 58 页“状态序列”,或第 177 页“状态序列(6×U)” 6 快速切换相角差 …… 第 58 页“状态序列”,或第 177 页“状态序列(6×U)” 7 同期捕捉切换频差 …… 第 58 页“状态序列”,或第 177 页“状态序列(6×U)” 8 同期捕捉恒定越前时间 …… 第 58 页“状态序列”,或第 177 页“状态序列(6×U)” 9 残压 …… 第 58 页“状态序列”,或第 177 页“状态序列(6×U)” 10 失压启动电压 …… 第 58 页“状态序列”,或第 177 页“状态序列(6×U)” 11 后备电压失压电压 …… 第 58 页“状态序列”,或第 177 页“状态序列(6×U)” 12 失压启动延时 …… 第 58 页“状态序列”,或第 177 页“状态序列(6×U)” 低周减载装置 1 频率动作值 …… 第 39 页“递变”:频率及低周减载 2 3 4 5 6 低周保护动作时间 …… 第 39 页“递变”:频率及低周减载 df/dt 闭锁值 …… 第 39 页“递变”:频率及低周减载 dv/dt 闭锁值 …… 第 39 页“递变”:频率及低周减载 低电压闭锁值 …… 第 39 页“递变”:频率及低周减载 低电流闭锁值 …… 第 39 页“递变”:频率及低周减载 自动重合闸装置(检同期、检无压) 1 重合闸动作时间 ……第 75 页“线路定值校验”: 自动重合闸及后加速 2 重合闸(检同期)同期角度 ……第 75 页“线路定值校验”: 自动重合闸及后加速 3 重合闸检无压测试 ……第 75 页“线路定值校验”: 自动重合闸及后加速 4 重合闸后加速 ……第 75 页“线路定值校验”: 自动重合闸及后加速 六、通用保护测试项目 差动保护 1 比率差动起动值 …… 第 121 页“差动保护” ,或第 33 页“手动” ,或第 168 页“差 动保护(6×I)”,或第 186 页“手动(6×I)” 2 差动速断定值 …… 第 121 页“差动保护” ,或第 33 页“手动” ,或第 168 页“差 动保护(6×I)”,或第 186 页“手动(6×I)” ,或第 33 页“手动” ,或第 168 页“差 3 比率差动斜率 …… 第 121 页“差动保护” 动保护(6×I)”,或第 186 页“手动(6×I)” 4 谐波制动系数 …… 第 121 页“差动保护” ,或第 33 页“手动” ,或第 168 页“差 动保护(6×I)”,或第 186 页“手动(6×I)” 5 差动动作时间 …… 第 121 页“差动保护” ,或第 33 页“手动”,或第 168 页“差动 保护(6×I) ”,或第 186 页“手动(6×I) ”,或第 182 页“状 态序列(6×I)” 电流(或负序电流)保护 1 电流动作定值 …… 第 39 页“递变”:电流保护 2 电流保护动作时限 …… 第 39 页“递变”:电流保护 低电压(或过电压)保护 1 低电压(或过电压)定值 …… 第 39 页“递变”:电压保护 2 低电压(或过电压)动作时限 …… 第 39 页“递变”:电压保护 低周减载 1 低周减载频率动作值 …… 第 39 页“递变”:频率及低周减载 2 低周减载频率动作时限 …… 第 39 页“递变”:频率及低周减载 3 df/dt 闭锁值 …… 第 39 页“递变”:频率及低周减载 4 dV/dt 闭锁值 …… 第 39 页“递变”:频率及低周减载 5 低电压闭锁值 …… 第 39 页“递变”:频率及低周减载 6 电流闭锁值 …… 第 39 页“递变”:频率及低周减载 功率方向保护 1 电压最小动作值 …… 第 39 页“递变”:复压闭锁及功率方向 2 电流最小动作值 …… 第 39 页“递变”:复压闭锁及功率方向 3 动作区及最大灵敏角 …… 第 39 页“递变”:复压闭锁及功率方向 4 功率方向动作时限 …… 第 39 页“递变”:复压闭锁及功率方向 复合电压过流保护 1 负序电压定值 …… 第 39 页“递变”:复压闭锁及功率方向 2 低电压定值 …… 第 39 页“递变”:复压闭锁及功率方向 3 过流Ⅰ、Ⅱ段定值 …… 第 39 页“递变”:复压闭锁及功率方向 4 过流Ⅰ、Ⅱ段时限 …… 第 39 页“递变”:复压闭锁及功率方向 反时限电流继电器 1 启动电流值 …… 第 63 页“时间特性”:I–t 特性曲线测试 2 反时限电流动作值 …… 第 63 页“时间特性”:I–t 特性曲线测试 3 反时限电流返回值 …… 第 63 页“时间特性”:I–t 特性曲线测试 4 反时限电流保护的动作时间定值 …… 第 63 页“时间特性”:I–t 特性曲线测试 功率方向; 1 电压最小动作值 …… 第 39 页“递变”:复压闭锁及功率方向 2 电流最小动作值 …… 第 39 页“递变”:复压闭锁及功率方向 3 动作区及最大灵敏角 …… 第 39 页“递变”:复压闭锁及功率方向 4 功率方向动作时限 …… 第 39 页“递变”:复压闭锁及功率方向 过负荷保护 1 过负荷保护电流动作定值 …… 第 39 页“递变”:电流保护 2 过负荷保护电流动作一时限 …… 第 39 页“递变”:电流保护 3 过负荷保护电流动作二时限 …… 第 39 页“递变”:电流保护 阻抗保护 1 ⅠⅡ、Ⅲ段阻抗定值 …… 第 75 页“线路保护定值校验”:阻抗定值校验 2 Ⅰ、Ⅱ、Ⅲ段动作时限 …… 第 75 页“线路保护定值校验”:阻抗定值校验 3 阻抗动作特性 …… 第 96 页“距离保护(扩展)”:搜索阻抗动作边界 零序电流(方向)保护 1 零序电流定值 …… 第 39 页“递变”:电流保护 2 零序电流时限 …… 第 39 页“递变”:电流保护 3 零序电流(方向)保护动作区 …… 第 39 页“递变”:电流保护 频率保护(低周) 1 低频率动作值 …… 第 39 页“递变”:频率及低周减载 2 低频率动作时限 …… 第 39 页“递变”:频率及低周减载 直流继电器(中间继电器、时间继电器、信号继电器、重合闸继电器) 1 直流电流动作值、返回值 …… 第 39 页“递变”:直流及中间继电器 2 直流电压动作值、返回值 …… 第 39 页“递变”:直流及中间继电器 3 动作时间延时 …… 第 39 页“递变”:直流及中间继电器 4 重合闸的动作延时 ……第 39 页“递变”:直流及中间继电器(PW 型使用专用测试线) 概 述 欢迎使用 PW(A)系列继电保护测试系统,这是目前最先进的继电保护测试系 统,请仔细阅读本手册。 0.1 系统配置 主机 一台 便携式计算机(PW 脱机系列为可选) 一台 专用测试导线 一包 电源插座 一个 电源线 一根 数据电缆 一根 铝合金包装箱 一个 软件安装光盘 一张 使用手册 一本 0.2 面板说明 编号 1 2 4 5 6 7 8 9 名称 Ia、Ib、Ic、In 接线端子 Ua、Ub、Uc、Uz、Un 接线端子 PWA 系列: 电源信号灯 联机信号灯 主机过热指示灯 电压输出短路指示灯 Ia 开路或失真指示灯 Ib 开路或失真指示灯 Ic 开路或失真指示灯 PW 脱机系列: 电源信号灯 联机信号灯 开入量 A、B、C、D 端子 暂停按钮(PWA 系列) 电源开关按钮 装置接地端子 数据电缆插口 -1- 10 GPS 接口 11 电源插口 12 开入量 E、F、G、H 端子 13 开出量 1、2、3、4 端子 14 直流电压输出接线端子 以下为脱机系列独有: 3 显示屏 15 直流电压输出选择钮(220V/可调/关) 16 键盘按键 17 鼠标 18 开始试验键 停止试验键 19 USB 接口 0.3 开关量 开入量 装置提供八对完全隔离的开入量端子不分极性,可检测空接点、有源接点(15V-250V)。 很多试验要求非保持接点断电即返回,而不能是自保持接点如信号接点或位置接点如跳位接 点。 前面板的四对开入量 A、B、C、D,在测试回路中的接线见图 0-3,可实现保护屏的所 有测试。 图 0-3 开入量 A、B、C、D 后面板的四对开入量 E、F、G、H 在测试回路中的接线见图 0-4,可实现带开关的保护 二次回路的整组传动试验。 -2- 图 0-4 开入量 E、F、G、H 注意: 在试验过程中,为防止直流系统接地,造成保护装置的误动作,禁止将测试仪 的开入量的任意端接地。 开出量 装置提供四对开出量空接点,作为本机输出模拟量的同时输出启动信号,以启动其他装 置如记忆示波器或故障录波器等。在某些试验(如高频保护)时用作启动触发或计时开始。 0.4 信号灯 联机指示灯:当主机接上计算机联机工作时,面板上的绿色联机信号灯在不断闪烁。表示测 试装置此时有电压电流输出。 过热指示灯:当装置过热或输出电压短路时,过热指示灯点亮告警,同时关闭电压电流输出。 电压短路指示灯:当电压输出短路或波形失真时,电压短路指示灯亮, 蜂鸣告警,同时关 闭电压电流输出。 当数据接口设置不正确时,联机灯灭,过热和电压短路灯点亮,关闭电压电流输出。该 设置在 CMOS 中,出厂时已设置好,用户不得改动。 IA、IB、IC 开路或失真指示灯:当电流输出开路或失真时,该指示灯亮,但不关闭电压电流 输出。 为减小功耗,测试装置一般工作在低功耗、轻载(带载能力较小)状态。当要求电流回 路上所接的负载比较大时,为了提高测试装置的带载能力,应在软件操作界面上将“重负载” 按钮按下。 试验中无电压短路或电流开路的情况下,如出现过载告警(红色指示灯闪烁) ,应停止 试验,在软件界面上按下“重负载”按钮,将装置设置为“重载”状态,然后重新进行试验。 0.5 其他 按下暂停按钮时,联机灯灭,暂时关闭全部电压电流源的输出。但 PC 机,I/O 接口和 DAC 单元仍然工作。需要暂时关闭电压电流源输出时,如改动测试装置与保护装置的接线 等,可按下此键。当此键弹出时,此键的红色指示灯熄灭,恢复输出。 连接 GPS 接收机端口,接收 GPS(全球定位系统)发出的时钟信号以实现同步实验。 0.6 综述 随着微电子技术的迅速发展,涌现了各种数字信号处理专用的器件,如 DSP 处理器,它 具有高速的运算能力。DSP 应用在继电保护测试仪中不仅大大提高每周波输出的数据点,而 且使测试装置具有了闭环功能的基础。由于微机型继电保护测试装置的多项复杂功能及其使 -3- 用环境,具备闭环的实时测试系统对于被试保护装置的测试精度和测试装置自身的安全都是 必不可少的。 随着大规模可编程器件的发展,门阵列逻辑电路在数字系统设计中得到广泛的应用,从 GAL、EPLD 到目前的 FPGA(现场可编程门阵列),容量和功能以及可靠性都得到很大的发展。 利用 FPGA 可重构技术,使电路的设计、修改和维护更加灵活。采用 FPGA+DSP 的方案,能大 大提高测试仪的数据计算、处理能力,同时可缩短产品的开发周期,系统的维护和扩展也更 为方便。 近年来,使用暂态分量作为判据的保护装置逐渐增多,在试验中需要模拟和确定 di/dt、 dv/dt、df/dt 和∆Z 的数值大小。所以,对测试装置所输出的突变量的上升速率即测试装置 的暂态特性提出了更高的要求。电压、电流上升速率过长将使第一个周波的波形产生较大的 失真,因而不能准确控制合闸角,严重时甚至直接影响到以突变量为判据的保护以及快速保 护的调试。数据点数过少,截止频率过低将增大低通滤波环节的暂态响应时间,直接影响测 试装置输出的暂态特性。 Windows 以其丰富一致的图形用户界面、强大的系统资源、简单灵活的操作方式已广泛 被用户所使用。采用 Windows 操作系统,用户可以充分利用 Windows 的系统资源,如 WORD、 EXCEL 和 FOXPRO 等文字处理、电子表格以及数据库等软件对试验报告和测试数据进行制表、 编辑以及文字和图形打印。利用 Windows 多窗口、多任务的特点,也使测试软件界面更加 丰富,具备同时控制保护和测试装置的实时多任务能力。 PW(A)系列测试系统应用目前国际上先进的继电保护测试理念,采用先进的微电子、 电力电子技术及其器件,汲取了 P 系列测试仪的设计、制造和运行经验,在闭环控制、暂态 响应速度、小信号输出精度、软件功能等关键技术指标上有了重大进步,达到了国际先进水 平。 主要特点 一、DSP+FPGA 构成的数字信号处理系统 PW(A)系列测试仪采用最新一代 DSP 数字信号处理技术以及 16 位的数模转换和 32 位 的数值计算精度。DSP 具有高速的运算能力,采用先进的 DSP 技术,使 PW(A)系列测试仪 每周波输出的数据点提高到 600 点,大大提高和改善了测试仪的暂态响应速度和幅频特性, 而且使测试装置具有十分强大的实时闭环功能。利用 DSP+FPGA 构成的数字信号处理系统, 使测试仪在小信号输出精度和输出波形方面有了极大的提高和改善。 二、全新的基于 WINDOWS 操作系统的测试软件 PW(A)系列测试软件具有实时多任务、多窗口的特点。在 Windows 下运行的测试程 序充分利用了 Windows 多线程的特点,大大增加了通信数据的吞吐量,提高了程序运行的 实时性。在对保护装置进行测试的同时,还可通过计算机串口与所测的保护装置相连,与保 护装置进行通讯。软件的每一个测试模块提供测试、波形监视、历史状态、矢量图和时间信 号图等多个视图,为用户提供可视化的测试进程和全方位的测试信息。这样用户就可以从不 同的侧面,全方位地了解和控制测试进程,并深入进行测试结果的分析和研究。由于测试软 件基于 WINDOWS 操作系统,测试过程中的人机交互性好,测试软件提供的信息量大,有 利于用户对测试的掌握及对继保装置工作原理的深入分析和研究。 -4- 三、实时多任务功能 PW(A)测试仪采用并行通讯口(或 USB 口)与电脑相连,保证电脑的串行口空闲, 这样该串行口就可与所测试的保护装置相连。在一台计算机上同时操作测试仪和被测保护装 置,这在测试过程中特别是保护装置生产企业非常方便。同时,并口(或 USB 口)有较高 的传输速率,可提高测试装置的响应速度,实现测试仪的实时控制和快速测试。 四、独特的输出波形监视及录波功能 作为闭环监视的一部分,测试仪以较高的采样速率对七路模拟量输出通道和八路开关量 输入通道进行采样。采样值不断存储在测试仪的数据存储区中,为以后波形分析的需要进行 录波。同时,采样值经高速数据接口传回给计算机,并在计算机屏幕上实时显示出来为用户 提供波形监视。 五、强大的异常工况报警功能 PW(A)测试仪具有两套独立的自检系统。一套通过纯硬件完成电压源短路、电流源 开路、过热及信号失真检测。另一套由软件通过对采样值(包括测试装置的供电电压和主机 温度)进行离散傅里叶(DFT)计算,对输出值进行数学分析,实现对运行工况的监视。两 套系统相互独立,对于电源信号的开路、短路、过负荷、外部供电电压异常及测试仪主机超 温等不正常工况,装置自身具有良好的保护功能。同时,为防止保护定值的误整定以及试验 中被测保护装置的安全提供了必要的保障。 六、方便简捷的测试步骤 每个测试模块基本分为六个步骤: 1. 定义保护特性参数; 2. 定义测试方法,包括变量、变化范围、所测故障类型等试验参数,添加测试项目; 3. 对照硬件配置编辑接线图; 4. 定制所需的测试报告; 5. 在现场打开参数文件,启动执行程序。不需干预,实现轻松自如的现场测试工作; 6. 生成您所满意的测试报告,然后打印、归档。 在上述六个测试步骤中,前四个步骤都可在办公室或家中由保护工程师认真完成,以保 证了测试计划和方案的准确性。到现场只需按软件界面中给定的接线图进行接线,然后启动 执行程序即可获得您所需的测试结果和测试报告,保证了极少的现场工作量。可避免因现场 头绪多,可能出现的紧急情况下,保护工程师无法保持清晰思路而可能造成测试项目的遗漏、 测试方法错误而导致的测试结果不正确的出现。同时,对于时间紧迫、任务重的网络停电后 所进行的继保装置的检测有着无可比拟的优势。 七、灵活的模板功能 PW(A)测试仪提供有测试对象参数模板和测试报告模板等多种测试模板,这些测试模 板可对同类保护的测试提高工效,以及对同一套保护不同时期的测试提供完全相同的测试环 境,这有利于对保护特性变化趋势的掌握。也可保存用户所做的工作和所付的心血,从而形 成继电保护装置测试的规范和标准,减少可能出现的失误和差错,高效而准确地得到测试结 果。 -5- 八、专用的测试对象定义参数接口 专用的 RIO 文件格式对保护装置的参数和特性进行保存,这样用户就无需多次对同一 保护的特性进行描述,通过用户的定制扩展,可建立成标准的数据库。公司提供有现成的 RIO 文件数据库,简化了用户对保护装置参数和特性的定制,极大地方便了用户的使用。 九、完善的暂态回放功能 PW(A)测试仪坚实的硬件基础,卓越的谐波输出能力,为测试软件提供了完善的暂 态回放功能。可对高达 20 次谐波的暂态信号波形进行回放,满足用户的各种测试要求。 十、理想的测试报告 对 PW(A)测试软件生成的测试报告可通过选择相关项目,包括尽可能多的测试信息 (如:保护安装地点、保护特性曲线图、时间信号图、矢量图以及测试结果等),也可只包 含用户所关心的测试结果。测试完成后,在 PW(A)测试软件提供的测试报告中的测试结 果是不可改动的,这有利于相应管理者对现场测试情况的了解和掌握。为更大限度地符合用 户的要求,该测试报告也可以文本文件格式导出,可插入 WORD 文档、EXCEL 表格及 BMP 图象,这样就可对所导出的测试报告进行编辑,执行剪切、复制和粘贴等操作。从而便于用 户建立起满足要求的测试报告。 十一、方便、快捷的输出精度校正 精度校正时,传统的测试装置一般是通过调整装置内部的电位器来实现。因而存在校正 工作量大,校正精度受读数等人为因数影响。PW(A)采用软件自校正,校正时通过数字 式标准表的串口连接到计算机,计算机经并口(或 USB 口)连接到测试仪。校正时,计算 机给出电压、电流值到测试仪,同时通过串口自动读取标准表的读数。得出的校正系数下传 给测试仪并固化到测试仪的 Flash,完成测试仪的精度校正。 十二、PW 脱机系列 PW 脱机系列为内置工控机的继电保护测试仪,8.4 寸真彩液晶显示屛显示,嵌入式 Windows XP 操作系统。可使用前面板上简化键盘和轨迹球进行操作及参数设置,也可联接 笔记本电脑或台式机进行测试。 电流输出、电压输出及 4 路开入量端子设计在上盖板,输出接线不会影响对液晶屛上的 试验参数监视。 装置提供的接口有:计算机接口、USB 接口、GPS 接口。 -6- 第一章 硬件特点及技术参数 1.1 技术参数 仪器类型: 类型 型号 电流 电压 是否可脱机 PWA PW30A 3×30A/相 4×120V/相 否 PW40A 3×40A/相 4×120V/相 否 PW60A 3×60A/相 4×120V/相 否 PW336A 3×30A/相或 6×15A/相 4×120V/相 否 PW436A 3×40A/相或 6×20A/相 4×120V/相 否 PW636A 3×60A/相或 6×30A/相 4×120V/相 否 PW363A 3×30A/相 4×120V/相或 6×120V/相 否 PW463A 3×40A/相 4×120V/相或 6×120V/相 否 PW663A 3×60A/相 4×120V/相或 6×120V/相 否 PW366A 3×30A/相或 6×15A/相 4×120V/相或 6×120V/相 否 PW466A 3×40A/相或 6×20A/相 4×120V/相或 6×120V/相 否 PW666A 3×60A/相或 6×30A/相 4×120V/相或 6×120V/相 否 PW30D 3×30A/相 4×120V/相 是 PW40D 3×40A/相 4×120V/相 是 PW31 3×30A/相 4×120V/相 是 PW41 3×40A/相 4×120V/相 是 PW4361 3×40A/相或 6×20A/相 4×120V/相 是 PW4661 3×40A/相或 6×20A/相 4×120V/相或 6×120V/相 是 PWD PW 脱机 系列 1.1.1 ◆ ◆ ◆ ◆ ◆ ◆ ◆ ◆ ◆ ◆ ◆ 交流电流源 三相或六相有共用中性点的电流源 各相输出电流幅值,频率和相位独立调节 准确度:±0.1%(0.5A~ 20A)、±1mA(0.2A~0.5A)、±0.2%(20A~Imax) 分辨力:1mA(0.1A~10A);10mA(10A~60A) 最大输出功率: 电流 30A 40A 60A 最大输出功率 ≥450VA/相 ≥520VA/相 ≥600VA/相 注:PW31 为 270VA/30A。 电流上升下降时间小于 100µs 电流 0.5A~Imax:THD% ≤0.5% 过载或失真自动检测 输出频率:10Hz ~1kHz 幅频特性 10Hz~1kHz 范围幅度变化 ≤±0.1%~0.5% 输出时间: 输出范围 <10A 10A ~ 20A 20A ~ 30A 30A~60A 输出时间 连续输出 >70s >15s >5s -7- 1.1.2 ◆ ◆ ◆ ◆ ◆ ◆ ◆ ◆ ◆ ◆ ◆ ◆ 1.1.3 ◆ ◆ 交流电压源 四相或六相有共用中性点的电压源 各相输出幅度、频率和相位独立可调节 准确度: ±0.1%(2 V ~120V),±2mV(0.2V~2V) 分辨力:1 mV(0.2V~10V);10 mV(10V~120V) 输出最大功率:≥60VA/相 电压上升下降时间小于 100µ s 电压 2V~120V:THD%≤0.5% 过载保护和失真自动检测并显示 输出频率:10Hz ~1kHz 第四路电压可设置为零序电压或任意设置 幅频特性 10Hz~1kHz 范围幅度变化 ≤±0.1%~0.5% 额定条件下,连续输出 直流源电压、电流输出 直流电压输出幅值范围 0 V ~ 300V 输出幅值的范围(V) 准确度 分辨力(mV) 0.5~5 ±10mV 1 5~300 ±0.5% 10 最大输出负载电压 300V,负载电流 0.5A(直流电压 110V 时,输出功率不小 于 50W,220V 时,输出功率不小于 100W)。 过载自动保护。 直流电流输出幅值范围 0 A ~20A 电流输出范围(A) 准确度 分辨力(mA) 0.2~1 ±5mA 1 1~10 ±0.5% 1 10~20 ±0.5% 10 直流电流最大输出功率为 200W(20A,10V)。 1.1.4 ◆ ◆ ◆ 1.1.5 ◆ ◆ 1.1.6 ◆ 1.1.7 ◆ ◆ -8- 角度 相角范围:0°~360° 相角分辨力:0.1° 准确度:±0.2° 输出频率 频率范围 20 Hz ~65Hz 65 Hz ~450Hz 450 Hz ~1000Hz 频率准确度 <1mHz <10mHz <20mHz 分辨力:1mHz 能叠加 2~20 次任意幅值(小于额定值)的谐波及直流 同步性 电压电流同步性 ≤10μs 开入量与时间计量 8 对独立输入端,隔离电压 500V,空接点与 15V~250V 电位兼容,极性自动识别 可扩展至 64 路 ◆ 5 计时器范围 1ms ~1.50×10 s 时间测量的范围(s) 计时误差 分辨力(ms) 0.001~1 ±1ms 1 ±0.1% 1 1~1.50×10 1.1.8 ◆ ◆ ◆ 1.1.9 ◆ ◆ ◆ 1.1.10 ◆ 1.1.11 ◆ ◆ ◆ ◆ ◆ ◆ 5 开出量 4 组可编程辅助接点 可扩展至 32 路 接点容量:DC250V,0.5A;AC250V,0.5A 波形监视与录波功能(PW31 无此功能) 示波功能: 三相电流、四相电压输出波形、幅值实时显示及超差报警 录波功能: 7 路模拟量,12 路开关量,16 位 A/D 试验过程录波 录波时间: 16s 电源 AC220V±10%,40~60Hz,10A(max) 箱体 尺寸与重量 PWA、PWD 系列: 全铝合金挤压型材,电磁兼容进口机箱 364 mm×155.5 mm×376mm —(W×H×D) 19 kg PW31: 全铝合金挤压型材,电磁兼容进口机箱 364 mm×200 mm×415mm —(W×H×D) ◆ ◆ 23 kg PW41、PW4361、PW4661: 全铝合金挤压型材,电磁兼容进口机箱 364 mm×200 mm×475mm —(W×H×D) ◆ 25 kg 1.2 技术特点 1.2.1 集先进技术于一体的信号处理平台 PW(A)系列测试仪的信号处理平台以美国最新型的 DSP 器件为核心,集成 了 FPGA 先进技术,具备强大的信号处理能力。在测试仪技术中率先实现了全实 时信号发生、回采和录波,真正闭环运行。 1.2.2 高性能的线性放大器 1.2.2.1 概述 ◆ ◆ 我公司以开发生产高性能放大器享誉电力行业。中国电科院、各地区电科院、 大型继电保护生产企业在科研和保护定型、入网检测中心使用的加拿大 RTDS 实时仿真系统都采用我公司的放大器。可输出 200A/相 3600VA,精度达到 0.2%。 将这种高性能线性放大器应用在测试仪中,具有以下优势: 极高的可靠性。 输出波形光滑真实,没有开关放大器容易产生的高次谐波,波形无毛刺。对现在 -9- ◆ 广泛使用的高性能快速保护(有毛刺的波形会引起定值设置不准)有很高的测试 精度。 真实准确的小电流波形,无电磁污染,不会干扰测试现场的电气设备,如图 1-1 所示。PW(A)测试仪从 0.1A 到 30A 的电流输出波形如图 1-3 所示。1V~100V 的 电压波形如图 1-4 所示。国内现有的开关电源及开关放大器方案的测试仪输出电 流波形严重失真畸变。如图 1-2 所示。 图 1-1 PW 系列测试仪 0.05A 输出波形 (摘自《电力部电力设备及仪表检验测试中心—检测报告》(继电自动)检字 2001 第 117 号) 图 1-2 某些型号测试仪 0.2A 输出波形 (摘自《陕西中调、西北电力试验院—入网检测报告》2001.06) 1.2.2.2 高性能线形放大器的输出波形 图 1-3 0.1A、1A、5A 和 30A 电流波形 - 10 - 图 1-4 1V、10V、50V 和 100V 电压波形 1.2.2.3 a. 电流放大器的负载能力 输出电流与输出功率 图 1-5 输出功率-输出电流特性 - 11 - 图 1-6 输出端口电压-输出电流特性 b. 输出电流与负载电阻 输出电流(A) 0.05 0.1 1.0 5.0 10.0 20.0 30.0 40.0 50.0 60.0 负载阻抗(Ω) 100 100 16 3.2 1.60 0.775 0.5 0.325 0.22 0.167 国家标准规定:保护装置 TA 的功耗≤1VA,5ATA 的阻抗≤0.04Ω。 2 保护装置屏端子到其内部 TA 的连线按 1.5mm ,2×2m 长 保护屏的总阻抗:0.04 +4×0.0175/1.5=0.09(Ω) 2 PW(A) 系 列 测 试 仪 : 配 置 的 标 准 电 流 线 为 4m × 4mm , 导 线 阻 抗 为 8 × 0.0175/4=0.035Ω,从测试仪到保护装置的总阻抗≤0.125Ω。 PW(A)系列测试仪可以进行最大 60A 的试验 c. 输出电流源并联使用 使用电流超过测试仪每相输出的最大电流时,PW(A)系列测试仪的三相电流源 可并联使用,并联使用时,一般应使每相输出幅值相等、相位相同。 两相并联时总输出为:2×单相电流 三相并联时总输出为:3×单相电流 d. 输出电流源的串联使用 当要求电流放大器的输出功率大于每相电流的最大输出功率时,可将测试仪电 流源串联使用,如 Ia、Ib 串联,两相幅值相等相位差 180°,输出功率能提高一倍。 使用电流超过测试仪每相输出的最大电流时,PW(A)系列测试仪的三相电流源 可并联使用。并联使用时,一般应使每相输出幅值相等、相位相同。 1.2.2.4 a. - 12 - 电压放大器的负载能力 电压放大器的输出功率为输出电压 Uout×Iout max(最大输出电流) Iout max 为限流保护值,PW(A)系列测试仪 Iout max≈0.5A~0.55A 图 1-7 输出功率-电压特性 b. c. 负载电阻与输出电压 输出电压 1V 10V 57.7V 100V 120V 最小负载电阻(Ω) 1.8 18 105 182 218 输出电压增加输出功率 图 1-8 R 为均流电阻,RL 为负载电阻,如果要使 RL 上的电压误差小于 0.5%,R≤ RL/199.5,这时 Ua、Ub、Uc 幅值相等,相位相同(如图 1-8) 。如:57.74V 输出时 要接 60Ω负载,R≈0.3Ω。 注意: d. 1、测试仪不可以用来测试一次设备(如断路器)线圈的跳、合闸电压 2、U a、Ub 不能直接并联 输出电压提高 图 1-9 - 13 - U a、Ub 幅值相等,相位相反,可得到最大 240V 的交流电压,最大输出电流仍 为 0.5A—0.55A 1.2.3 电流源开路或过载失真指示 PW(A)系列测试仪电流源输出回路开路或负载电阻大于最大负载而引起输出 电流失真时,面板上对应的 Ia、Ib、Ic 指示灯出现闪烁信号,指示电流回路开路 或过载引起的电流输出失真。 1.2.4 电压源过载或短路保护 PW(A)系列测试仪电压源输出回路短路或过载引起输出电压失真,失真检测电 路自动关闭电压放大器,同时点亮位于面板上的电压输出短路指示灯。短路或过载 状态消失后,电压放大器自动恢复工作。 1.2.5 良好的幅频特性及瞬态响应 每周波 600 点的高精度,波形发生使测试仪 10Hz ~1000Hz 输出, 误差小于 0.5%。 瞬态响应快且无畸变。 瞬态响应波形 图 1-10 1.2.6 开关量输入 本测试仪设有 8 对在电气上相互隔离的开关量输入端口,可兼容空接点、 15V~220V 直流电位,电位极性自动识别,极大的方便了应用和现场接线。 1.2.7 启动方式 本测试仪电源手动软启动方式,提高了电源的可靠性,同时避免了在开关机时 被试保护装置和电网的冲击,保证被试装置不因测试仪开关机而误动。 1.2.8 散热 PW 大型集中风冷散热器,将风道与箱内电路板电子元器件完全隔离,并在机 箱内形成正压防止有害气体、粉尘对电路的污染,保证长期工作后机内电路的清洁。 采用了智能风机系统,风量由机箱内的温度传感器控制。正常工作时风机低速以保 持工作环境安静。当机箱内温度达到 50℃以上时,风扇转速自动加快,大大提高 散热能力。PW(A)系列继电保护测试仪精心的结构设计和热设计,不仅使装置具有 重负载、大电流、长时间的工作能力,而且大大提高了其运行的稳定和可靠性。 - 14 - 第二章 2.1 软件安装及模块简介 软件安装 将 PW(A)测试软件安装光盘放入光驱,系统自动启动安装程序,进入“欢迎 使用”界面,如图 2-1 所示: 图 2-1 点击“下一步”按钮,继续安装;点击“取消”按钮,弹出“退出安装”提 示对话框,如图 2-2 所示。点击“继续安装”按钮,继续安装;点击“退出安装” 按钮,终止安装。 图 2-2 在图 2-1 中点击“下一步”按钮,进入到图 2-3 所示界面,根据测试仪硬件的 型号选择相应的安装软件,务必与硬件型号完全一致!在选择好软件安装的测试 仪型号后,点击“下一步”按钮,进入到下一界面,如图 2-4 所示: - 15 - 图 2-3 图 2-4 安装软件提供的缺省路径是“C:\PowerAdvance”。根据需要,可以点击“浏 览…”按钮,弹出选择安装路径对话框,选择其他的安装路径,如图 2-5 所示。 - 16 - 图 2-5 在选择好安装路径后,点击“下一步”按钮,安装程序检测选择的安装路径 是否存在。如果不存在,则弹出对话框,提示创建此路径,如图 2-6 所示。如果 点击“取消”按钮,不创建此路径,返回到“选择安装路径”界面。如果点击“确 定”按钮,创建此路径,并进入到“文件安装”界面,如图 2-7 所示。 图 2-6 图 2-7 在“文件安装”界面中,点击“退出安装”按钮,弹出“退出安装”提示对 话框,终止安装。 文件安装完成后,进入到图 2-8 所示界面,选择是否在 Windows 桌面及 Windows 开始菜单创建快捷方式。点击“完成”按钮,结束安装程序。如果选择 了“立即重新启动 Windows”,在结束安装程序后重新启动 Windows。 - 17 - 图 2-8 2.2 软件简介 PW(A)系列测试仪软件 2.32 版包含以下十八个测试模块(Modules): 手动测试 ● 作为电压和电流源能完成各种手动测试,测试仪输出四路交流或直流电压和三路交流 或直流电流。具有输出保持功能。 ● 能以任意一相或多相电压电流的幅值、相位和频率为变量,在试验中随意改变其大小。 也可以以阻抗值和阻抗角为变量改变输出值的大小。 ● 各相的频率可以分别设置,同时输出不同频率的电压和电流。 ● 可以根据给定的阻抗值,选择“短路计算”方式,确定电流、电压的输出值。 ● 选择接收 GPS 同步信号,实现多套测试仪的同步输出。 手动测试(6×I 扩展) ● 仅适用于 PWA 型六路电流输出的测试仪。 ● 测试仪输出一路交流、一路直流电压和六路交流电流。具有输出保持功能。 ● 该测试模块主要用于差动保护的测试,可以实现两侧三相的同时差动测试。 ● 各相的频率可以分别设置,同时输出不同频率的电压和电流。 ● 选择接收 GPS 同步信号,实现多套测试仪的同步输出。 ● 能以任意一相或多相电压电流的幅值、相位和频率为变量,在试验中随意改变其大小。 递变 ● - 18 - 电压、电流的幅值、相位和频率按用户设置的步长和变化时间递增或递减。测试保护 的动作值、返回值、返回系数和动作时间。 ● 根据继电保护装置的测试规范和标准,集成了六大类保护的测试模板 ● 所有测试项目用测试计划表方式被添加到列表中,一次可完成多个试验项目的测试。 ● 通过重复次数的设置可对同一项目进行多次试验。 ● 试验结束后,根据精度要求对试验结果进行自动评估。 状态序列 ● 该模块可以输出四路交流电压和三路交流或直流电流。 ● 由用户定义多个试验状态,对保护装置的动作时间、返回时间以及重合闸,特别是多 次重合闸进行测试。 ● 各状态可以分别设置电压、电流的幅值、相位和频率、直流值。并且在同一状态中可 以设定电压的变化(dV/dt)及范围和频率变化(df/dt)及范围。 ● 提供自动短路计算,可自动计算出各种故障情况下的短路电压、电流的幅值和相位。 ● 触发条件有多种,可以根据试验要求分别设置。 ● 有四路开入量输入接点(A、B、C、D)和四路开出量接点(1、2、3、4)。 状态序列(6×V 扩展) ● 仅适用于 PWA 型六路电压输出的测试仪。该模块可以输出六路交流电压、一路交流 电流和一路直流电压输出。 ● 可对备用电源的快速切换装置及低频低压减载装置进行测试。 ● 各状态可以分别设置电压、电流的幅值、相位和频率、直流值。并且在同一状态中可 以设定电压的变化(dV/dt)及范围和频率变化(df/dt)及范围。 ● 触发条件有多种,可以根据试验要求分别设置。 ● 有四路开入量输入接点(A、B、C、D)和四路开出量接点(1、2、3、4)。 状态序列(6×I 扩展) ● 仅适用于 PWA 型六路电流输出的测试仪。该模块可以输出六路交流电流、一路交流 电压和一路直流电压输出。 ● ● ● ● 六路交流电流输出,可以实现差动保护两侧三相差动的同时测试。 各状态可以分别设置电压、电流的幅值、相位和频率、直流值。 触发条件有多种,可以根据试验要求分别设置。 有四路开入量输入接点(A、B、C、D)和四路开出量接点(1、2、3、4)。 时间特性 ● 绘制 i、u、f 及 v/f 的动作时间特性曲线。 ● 可以应用在方向过流或过流继电器的单相接地短路、两相短路和三相短路时过流保护 - 19 - 以及零序和负序分量的动作时间特性,应用在发电机、电动机保护单元中的零序和负 序过流保护的动作时间特性。当保护不带方向时,在电压输出端子上无电压输出;当 保护选择带方向时,输出根据故障类型确定的故障电压。 ● 可以应用在发电机保护中的低频保护以及过激磁保护的频率和 V/F 动作时间特性。 线路保护定值校验 ● 根据保护整定值,通过设置整定值的倍数向测试列表中添加多个测试项目(测试点), 从而对线路保护(包括距离、零序、高频、负序、自动重合闸、阻抗/时间动作特性、 阻抗动作边界、电流保护)进行定值校验。 ● 线路保护装置的阻抗特性可从软件预定义的特性曲线库中直接选取调用,也可由用户 通过专用的特性编辑器自行定义。 距离保护(扩展) ● 通过设置阻抗扫描范围自动搜索阻抗保护的阻抗动作边界,绘制 Z=f(I)以及 Z=f(V) 特性曲线。 ● 可扫描各种形状的阻抗特性。包括多边形、圆形、弧型及直线等动作边界。 ● 可设置序列扫描线也可添加特定的单条扫描线。通过添加特定阻抗角下的扫描线,找 出某一具体角度下的阻抗动作边界。 整组试验 ● 对高频、距离、零序保护装置以及重合闸进行整组试验或定值校验。 ● 可控制故障时的合闸角,可在故障瞬间叠加按时间常数衰减的直流分量,用于测试量 度继电器的暂态超越。 ● 可设置线路抽取电压的幅值、相位,校验线路保护重合闸的检同期或检无压。 ● 可模拟高频收发信机与保护的配合(通过故障时刻或跳闸时刻开出接点控制),完成 无收发信机时的高频保护测试。 ● 通过 GPS 统一时刻,进行线路两端保护联调。 ● 有多种故障触发方式。 ● 可向测试计划列表中添加多个测试项目,一次完成所有测试项。 差动保护 ● 用于自动测试变压器、发电机和电动机差动保护的比例制动特性、谐波制动特性、动 作时间特性、间断角闭锁以及直流助磁特性。 ● 提供多种比例和谐波制动方式。既可对微机差动保护也可对常规差动保护进行测试。 ● CT 二次电流校正方式可以是内转角(内部校正)或外转角。 ● 提供多种制动电流计算公式 。 ● 可预先绘制(定制)比例制动和谐波制动特性曲线 。 - 20 - 差动保护(扩展) ● 仅适用于 PWA 型六路电流输出的测试仪。同时输出六路交流电流,可同时在变压器 或发电机差动的两侧加入三相电流,分相和三相进行测试,测试过程中不必改变接线。 ● 用于自动测试变压器、发电机和电动机差动保护的比例制动特性、谐波制动特性。 ● 提供了多种比例和谐波制动方式。可提供多种制动电流计算公式 。预先绘制(定制) 比例制动和谐波制动特性曲线。 ● 提供静态输出按钮,对某一点的差动电流输出,可以在保护装置上观察差动电流的值。 复式比率差动 ● ● ● ● 用于自动测试复式比率差动母线保护的大差高值和低值、小差的动作特性。 提供了针对大差、小差的不同自动测试方法。 提供复式比率差动保护的动作方程。 可预先绘制标准的比率制动特性曲线。 同期装置 ● 测试同期装置的电压闭锁值、频率闭锁值、导前角及导前时间、电气零点、调压脉宽、 调频脉宽以及自动准同期装置的自动调整试验。 故障回放 ● 将以 COMTRADE(Common Format for Transient Data Exchange)格式记录的数据文 件用测试仪播放,实现故障重演。 故障回放(6×I) ● 仅适用于 PWA 型六路电流输出的测试仪。可同时输出 6 路交流电流 1 路交流电压。 ● 将以 COMTRADE(Common Format for Transient Data Exchange)格式记录的数据文 件用测试仪播放,实现故障重演。 谐波 ● 所有四路电压、三路电流可输出基波、谐波(2 到 20 次)。需要在一个通道上叠加多 次谐波时,可直接设置谐波含量的幅值和相位,设置完毕后可以直接试验输出多次谐 波的叠加量。 振荡 ● 用来模拟系统动态振荡过程,用于自动测试发电机的失磁保护、振荡解列装置在系统 振荡过程中的动作情况。可以根据系统阻抗、系统电压自动判别出系统振荡中心及最 大振荡电压、电流。直观显示每一次振荡的波形。 ● 可以模拟系统在振荡过程中发生故障的试验。 - 21 - 2.3 视窗 测试窗 设置试验参数、定义保护特性、添加测试项目。 测试窗口不能关闭。 矢量图 显示输出状态或设定值的矢量。电压矢量有△和Y 两种表达。 波形监视 实时显示测试仪输出端口输出值的波形,对输出波形进行监视。 历史状态 实时记录电压、电流值随时间变化的曲线及保护装置的动作情况。 录波 从测试仪中读取其在试验中采样的电压、电流值及开关量的状态,实 现对输出值的录波和试验分析。 试验结果列表 记录试验结果。对要保存在报告里的试验数据进行筛选和评估设置。 试验报告 打开试验报告。 功率窗 显示三相电压、电流、功率及功率因数。用于表计校验。 序分量 显示电压、电流的正序、负序和零序分量。 详细列表 显示四相电压、三相电流的各通道输出值的基波和谐波的幅值、相位 及频率。 同步指示器 显示系统和待并侧两个电压的相位变化情况。 坐标设置 可以对坐标轴图形中的参数进行颜色设置,以便图形更清晰 曲线信息 显示各通道参量的输出值,有助于进行故障的谐波分析。 时间信息 显示所选择的时标区域的时间,区域内的开始和终止时刻。 静态输出 2.4 可以稳定输出电流值以便从保护装置上观察差动值。 测试中的时间定义 变化前延时 测试时,首先输出变量变化初值,直到变化前延时结束。然后再按步 长及步长变化时间递变。在这段时间中,测试仪读取开入量状态即被测保 护装置在递变前的接点状态。 触发后延时 保护动作后并且满足其触发条件或保护不动作但一个变化过程结束,变量 立即停止递变直到延时结束后结束本项目的测试。 间断时间 由多个项目按顺序进行测试,一个项目测试完成后,测试仪中断输出,直 到间断时间结束,然后开始下一测试项目。 最大故障时间 从故障开始到试验结束的时间即试验时间,包括跳闸、重合及永跳时间, 一般为 5-10s。 故障前时间 进入故障状态之前输出额定电压及负荷电流的时间,在线路保护测试中, 要大于重合闸充电时间或保护装置的整组复归时间。微机保护一般取 20 s;在递变单元中,如果故障前时间的设置大于 0s,变量在每次递变前, 先进入故障前状态,输出故障前状态值直到时间结束。这种变化过程对于 需要突变量启动或躲过长延时保护动作非常必要。故障前时间的值大于零 时,变化过程如图 2-9 所示。 - 22 - 图 2-9 2.5 测试中的触发方式及起动方式 最长状态时间 测试仪输出某一状态量的最长时间结束后进入下一状态 按键触发 单击工具栏上 图标进入下一状态 开入量翻转触发 测试仪接收到保护动作信号,并满足设置的逻辑关系后,自动进入 下一状态。(开入量间的逻辑关系详见开入量的设置) GPS 触发 电压触发 突变量启动 利用 GPS 时钟同步,整分触发,实现多台测试仪的同步测试 当设置的“触发相电压”达到所设定的触发电压值时测试仪的输出自 动进入下一状态。 测试仪是以脉冲的方式输出的,即加入保护装置的故障量是以突变量 的方式输入的。在每一次脉冲输出时,输出的故障量都是以上一次的输 出的量加上故障量(变量)的变化步长作为本次脉冲输出的故障量, 每一次脉冲输出的时间为设置的故障时间。两次脉冲输出的间隔时间 为故障前延时时间;到保护动作或变量达到变化终止值时,测试仪关 闭输出。参数设置:如图 2-10,变化始值:1V,变化终值:80V,变 化步长:5V,故障时间:0.1s,故障前延时:2.5s,变化前延时:1 s 。 图 2-10 - 23 - 2.6 测试步骤 2.6.1 测试模块选择 点击 打开 PW(A)软件的测试模块选择窗口(图 2-11)。根据测试项目选择 对应的测试模块,并进入选中的测试模块中如图 2-12。(以线路定值校验为例) 图 2-11 图 2-12 2.6.2 试验接线 根据测试项目的要求,将测试仪的电流、电压输出端及开入、开出量端口与保护 装置的电流、电压及动作接点的端子相连接,如图 2-13 所示。 1. 测试仪的三相电压、三相电流输出分别接到被测保护装置的电压、电流输入端子 2. 测试仪的开入量 A、B、C 的一端接到被测保护装置的跳闸出口接点 CKJA、CKJB、 CKJC 上,另一端短接并接到保护跳闸的正电源。 - 24 - 3. 测试仪的开出量接入保护装置的高频启动的接点上或位置继电器的接点上。 图 2-13 2.6.3 添加测试项 点击 按钮,在弹出的属性页对话框中依据定值要求设置试验参数,如图。 图 2-14 此外,在添加某些测试点时(如差动保护测试) ,可在“测试项目”属性页图形 上单击鼠标左键选择要添加的测试点,再右键弹出对话框点击“添加测试点”即可。 然后在图 2-14 中点击 ,就将测试参数添加到测试项目列表中,如图 2-15。 图 2-15 可一次完成所有测试项目的添加并进行测试,也可选择其中某一项目进行测试 (如只做距离、或只做零序定值校验)。将鼠标移到测试项目列表中、单击鼠标右键 - 25 - 弹出对话框,如图 2-16,对测试项的状态进行设置。或者用鼠标直接点击项目列表 栏的第一列改变其测试状态。 表示选中,即要做的项目, 为不做的试验。 如图 2-15 第一列。 图 2-16 2.6.4 试验参数设置 根据保护装置测试项目的实际情况设定试验参数,如时间、故障触发方式、 直流电压等一些必须设定的试验参数,如图 2-17。这些参数可能是定值单中没 有的,但在试验过程中参数设定的正确与否直接影响到保护的测试结果。 图 2-17 2.6.5 系统参数设置 系统参数属性页(如图 2-18)中的参数在定值单或保护装置说明书及其二次 回路中有明确的规定。但“防接点抖动时间”是用来提供给测试仪确认保护的动 作与否的,保护装置动作其接点闭合(或打开)状态的时间大于设置的防抖动时 间时,测试仪才确认为开入量翻转即保护动作,否则,确认保护不动作。 图 2-18 - 26 - 2.6.6 开关量设置 针对保护装置的不同测试项目的要求,在开关量设置上也有不同。 对于元件保护,其开入量选择 A、B、C、D、E、F、G、H 中的任何一个即可,若开 入量的逻辑关系选择为“逻辑或”,则八个开入量中只要有一个开入量翻转,测试 仪就进入下一试验状态(如果设定了触发延后时,那么测试仪要到触发延时结束时 刻,才关闭输出)。若开入量的逻辑关系选择为“逻辑与”,则八个开入量中必须是 所有的开入量都翻转时测试仪才进入下一试验状态(如果设定了触发延后时,那么 测试仪要到触发延时结束),如图 2-19 所示。 对于线路保护,因为保护装置的重合闸设置有综重方式(分相跳闸)和三重方式(三 相跳闸),使得开入量的选择必须跟重合闸方式相对应。如果保护是三重方式,开 入量 A、B、C 亦需设成三跳方式,保护跳闸出口接点连接到 A、B、C 任何一个 开入端均可,重合闸接点接在 D 上。如果保护是综重方式,开入量 A、B、C 要与 保护跳闸出口接点对应的跳 A、跳 B、跳 C 相连接,重合闸接点接在 D 上,三跳 接点接在第二组保护的 E 上,如图 2-20 所示。 开出量的设置要根据保护装置的测试要求而定。如测试有高频保护的高压线路微机 保护装置时,将开出量接入高频信号接点,用开出量的闭合(输出)时间模拟高频 信号的接收时间,当开出量的闭合时间结束时,高频保护起动并跳闸。如图 2-20 图 2-19 图 2-20 - 27 - 2.6.7 开始试验 1. 单击 按钮开始试验。 测试仪将按测试项目列表的顺序模拟所设置的各种故障进行输出。 2. 在试验进行过程中可监视测试仪输出及保护动作的信息。 单击 按钮打开“矢量图” 窗口,实时监视电压、电流的有效值;单击 按 钮打开“历史状态”窗口,实时监视电压、电流有效值及开关量的变化曲线;单击 按钮打开“波形监视”窗口,实时监视电压、电流的输出波形。 3. 测试仪随时记录保护动作值及动作时间。每一项目(如零序保护)试验完成后,测 试仪关闭电压、电流输出,在计算机窗口自动弹出提示对话框,提示进行下一个测 试项目时是否投、退保护压板。如图 2-21 图 2-21 4. 投、退完保护压板后,单击“继续试验”按钮继续进行测试项目列表中下一个的 试验。 5. 完成测试项目列表中的所有试验项目后测试仪自动结束试验。在试验结束时点击 按钮打开“录波图”窗口,测试仪可以对刚做完试验的电压、电流的输出波 形进行录波回采,并将波形显示在计算机窗口中,以便于对保护装置的动作情况 进行分析。如图 2-22、2-23 为一次整组试验的录波图。 图 2-22 - 28 - 图 2-23 (注:图 2-22 为回采的波形图,图 2-23 为局部放大波形图。图中开入量 A、B、 C、D 为保护跳、合闸动作信号(单跳、重合、永跳),开出量 1 为模拟的高频信 号。前一组波形为 A 相接地电流波形,后为故障转换后 B 接地电流波形。) 6. 试验之中需要停止输出时,用鼠标点击 按钮停止试验。测试完成后点击 按 钮,打开“试验结果” 列表查看试验结果,如图 12-24。对需要保存在报告里的试 验数据进行筛选和评估设置。方法是把鼠标置于该表中,单击鼠标右键,弹出对话 框,如图 2-25。在对话框里单击所要选择的项目,进行报告测试结果的留存。还可 以在“试验结果”列表中的第一列进行打“√”选择。被打“√”的留存在报告中。 图 2-24 图 2-25 2.6.8 保存试验参数 在“文件”中选择 “试验参数另存为”按钮或在工具栏中单击 验项目”属性页中点击 路径及文件名,单击 按钮或在“试 ,出现图 2-26 对话框,在对话框中输入 按钮保存试验参数,以便下次试验时直接引用。 - 29 - 图 2-26 2.6.9 试验报告 仅在试验报告窗口处于激活状态,才能对试验报告进行编辑、保存或打印操作。 1. 打开试验报告 在工具栏中点击 按钮,打开试验报告,如图 2-27。 图 2-27 2. 设置试验报告格式 可对试验报告进行编辑。在试验报告工具栏中按下 ◆ 个方面的设置(定制): 设置试验报告主题。 图 2-28 - 30 - 可对试验报告进行以下几 ◆ 输入用户对试验结果的评估。 图 2-29 ◆ 设置本次试验的测试对象: 图 2-30 ◆ 设置本次试验报告的页眉页角: 单击 按钮, 在随后弹出的对话框里设置页眉页角如图 2-31 图 2-32 3. 保存试验报告 在“文件”中选择 “试验参数存为”按钮或在工具栏中单击 随后弹出的对话框里选择路径、填写文件名,如图 2-33,单击 按钮,在 按钮保 存试验报告,此时保存的报告为“*rtt” 格式。 在“文件”中选择 “试验报告输出为”按钮,在随后弹出的对话框里选择路 径、填写文件名,如图 2-34,单击 按钮保存试验报告,此时保存的报告 - 31 - 为“*txt” 文本格式。 图 2-33 图 2-34 4. 打印试验报告 联接打印机,在“文件”中选择“打印”或在工具栏中点击 按钮,打印试 验报告。 2.6.10 试验参数的导入 在“试验项目”属性页中点击 按钮或在工具栏中单击 在随后弹出的对话框里选择文件名,点击 按钮, 按钮,计算机将从数据库中调出上 一次保存的试验参数及接线图添加到本次试验的设置中,如图 2-35。试验人员在现场 只须选择试验项目并导入试验参数,验证导入的试验参数设置的正确性,然后按接线 图进行接线,开出试验即可。 图 2-35 注意:在本章中详细地讲解了有关测试时参数设置及保存、开始试验、试验报 告的设置、保存及打印等方法。这些在以后的各章节试验举例中不在重 复。有关手动测试方法详见第三章 - 32 - 第三章 手动试验 3.1 ◆ ◆ ◆ ◆ ◆ ◆ ◆ ◆ 3.1.1 概述 手动试验单元可完成各种手动测试,测试仪输出交、直流电压和电流。 PW 型同时输出四路交流或直流电压、三路交流或直流电流 PWA 型同时输出一路直流电压、四路交流电压、三路交流或直流电流 在试验中可以任意改变一相或多相电压、电流的幅值、相位和频率的大小 各相的频率可以分别设置,可同时输出不同频率的电压和电流 具有输出保持功能 可接受 GPS 同步信号,实现多装置输出同步 可以采用试验闭锁的方式关闭或开放测试仪的输出,实现时间的测试 在 PWA 型中增加了直流电压输出(0V—300V,0.5A) ,可以用来测试直流电压继电 器或作为被测保护装置的直流辅助电源。 继电器测试 手动测试可以测试交流或直流电压继电器、交直流电流继电器、功率继电器、频率继 电器的动作值和返回值、交流或直流时间继电器的动作时间以及中间继电器。 测试保护装置的动作值和返回值时,手动按 或 使输出按设定的步长增加 或减小电压、电流的幅值、频率或相位。使继电器从不动到动作,测出并记录其动作 值;再从动作到不动,测出其返回值。 测试保护装置的动作时间时,在界面上设置使保护继电器不动作(测量动作时间)或 使保护继电器动作(测量返回时间)的初始状态的电压或电流值。在工具栏上按下试 输出初始状态下的电压和电流,同时使测试仪确认开关量的初始状态。 验按钮 按下工具栏上的保持按钮 ,锁定当前输出状态。将界面上的电压或电流值改变到 使保护的动作接点能够翻转的状态。再一次点击按钮 使之弹起,将修改后的值 输出并开始计时,当保护动作接点翻转(接点闭合或断开后)停止计时,测量出保护 动作时间。 3.1.2 信号源 可作为信号源,即在保护的二次回路中加入电流或电压量检查二次回路的接线。 3.1.3 标准源 对保护的测量精度和零漂、数采装置的数据采集精度以及测量仪表进行校正。 交流电压精度:±0.1%(2V~120V) 交流电流精度:±0.1%(0.5A~30A) 注意:如果电流负载比较大时,在试验之前点击 “高功率”按钮,将测试仪 的输出状态切换到高功率。 - 33 - 3.2 参数 交流电压:单相 0V -120V。两相相位设为反相(相位差 180°),或同相位(相位差 0°),可输出 0V-240V 的电压。 直流电压:能提供 0V-300V、0.5A 的直流电压。PWA 型的直流电压即面板上的直流电 压也可以作为被测装置(直流电流<0.5A)的直流辅助电源。 交流电流:PW30、PW30A 单相 0-30A,三相并联 0A -90A PW40、PW40A 单相 0-40A,三相并联 0A -120A PW60、PW60A 单相 0A -60A, 三相并联 0A -180A 直流电流:单相 0A -20A 3.3 试验举例之一 测试项目:校表 在表中设置一定的电压、电流量,把被测表计接入。按 栏点击 进入试验。在工具 图标,弹出功率视窗,显示输出的三相电压、电流、功率及功率因数。 同时,功率显示即可以显示保护装置二次侧的功率、电流和电压值,也可以选择显示 一次侧的功率、电流和电压值。如图 3-1、3-2、3-3。 图 3-1 图 3-2 - 34 - 图 3-3 一次电压、电流: 如果电压、电流表是通过互感器接到系统中,显示的是 一次侧的电压、电流,把互感器一、二次侧电压、电流分别输入功率视窗的 下方。在进行校表的时候,“功率显示”自动把电压、电流换算成一次侧的 电压、电流,便于与表计相对照;如果表计是直接接入系统中的,可以把一、 二次的电压、电流都写为 1,这样功率视窗中显示的是直接输出的电压、电 流值。 相 位: 电压、电流的相位。 功率因数: λ=cosθ,θ 为电压、电流的夹角。 视在功率: S=UI 有功功率: P=UIcosθ 无功功率: Q=UIsinθ 注意: 3.4 试验举例之二 继电器型号: 测试项目: 整定值: 3.4.1 视在功率、有功功率、无功功率均为有效值。 DJ-132A 型电压继电器 动作值、返回值 动作值 80V、 返回值 90V 试验接线 Ua 接电压线圈的②、④端,Un 接⑥、⑧端(并联方式);接点①、③接开入量 A。 3.4.2 参数设置 设 Ua 输出初始值为 100V,大于继电器的整定值。Ub、Uc、Uz、Ia、Ib、Ic 的取 值均与此次试验无关,建议取为 0。如图 3-4。 3.4.3 试验 1. 按 进行试验,测试仪 Ua 输出 100V 电压。 2. 按 逐步按所设变化步长减小 Ua,每步保持时间应大于继电器出口时间,直 到继电器动作,记录其动作值。 - 35 - 3. 按 逐步按所设变化步长增大 Ua,每步保持时间应大于继电器动作返回时间, 直到继电器返回,记录其返回值。 4. 按 结束试验。 图 3-4 3.5 试验举例之三 继电器型号: LL-7/2 型电流继电器 测试项目: 动作时间 整定值: 动作值 2.299A、 返回值 3.5.1 2.000A、 动作时间 试验接线 Ia 接电流线圈的①端,In 接③端;接点⑥、⑧接开入量 A。 3.5.2 参数设置 设 Ia 输出初始值为 0A,小于继电器的动作值。如图 3-5。 图 3-5 - 36 - 0.030S 3.5.3 试验 1. 点击 图标开始测试。 2. 按下工具栏上保持按钮 ,直接在测试窗中将 Ia 值改变为 4A,大于继电器的动作 值使继电器可靠动作(如图 3-6)。 图 3-6 3. 弹起 按钮,将修改后的值输出到继电器并同时开始计时,当接点闭合时停止 计时,并显示出动作时间。 4. 按 3.6 结束试验。 试验举例之四 继电器型号: 3.6.1 LG-11 功率方向继电器 试验接线 Ua 接电压线圈的⑺端,Un 接电压线圈的⑻端;Ia 接电流线圈的⑸端,In 接电流 线圈的⑹端;接点⑾、⑿接开入量 A。 3.6.2 参数设置 设 Ua 输出值为 50V,大于继电器的动作电压。Ia 输出值为 5A。 图 3-7 - 37 - 3.6.3 1. 试验 按 2. 按 进行试验,测试仪 Ua 输出 50V 电压,Ia 输出 5A 电流。 以设置变化步长逐步减小 Ua 和 Ia 之间的角度,每步保持时间应大于继 电器出口时间,直到继电器动作,记录其动作边界一。 3. 按 以设置变化步长逐步增大 Ua 和 Ia 之间的角度,每步保持时间应大于继电 器出口时间,直到继电器返回,记录其动作边界二。 4. 3.7 按 结束试验。 试验举例之五 测试项目:微机线路保护阻抗动作时间测试 保护定值:接地保护定值:Z=2Ω,T2=0.5S; 3.7.1 零序补偿系数:KL=0.67 试验接线 Ua、Ub、Uc、Un 和 Ia、Ib、Ic、In 分别接入保护装置电压电流的输入端,开入量 A、B、C 分别接入保护跳闸的出口接点上。 3.7.2 参数设置 设置方法(如图 3-5),先输出非故障量,再点击 设置参数,点击 按 键,弹出对话框(如图 3-8),在对话框中将阻抗时间测试的参数(0.7 倍阻抗定值 下)添于表中,点击“确定”,软件会根据设定的参数自动计算出电流、电压的值 (如图 3-9),然后再弹起 按钮,测试时间。 图 3-8 图 3-9 - 38 - 第四章 递变测试 4.1 概述 使用递变测试模块可完成以下项目的测试: ◆电压保护 低电压和过电压的动作值、返回值、返回系数及动作时间(延时动作、 延时返回) ◆电流保护 过流、零序电流和负序电流的动作值、返回值、返回系数及动作时间 (延时动作、延时返回) ◆频率、低周 动作值、返回值、动作时间、dv/dt 闭锁值、df/dt 闭锁值、低电压 闭锁值和低电流闭锁值 ◆功率方向 动作边界、最大灵敏角、最小动作电压、最小动作电流及其动作时间 及电流、电压潜动 ◆同步继电器 动作角和返回角 ◆直流继电器 动作值、返回值、保持值、动作时间(延时动作、延时返回) 变量选择:任意选择电压 Ua、Ub、Uc 和 Uz 一相或两相的幅值、相位和频率,电流 Ia、 Ib 和 Ic 一相、两相或三相的幅值、相位和频率。必要时,可将电压幅值和 频率同时作为变量(例如:在低周减载测试),变化步长和步长变化时间要 分别设置。所有变量均以设定步长随时间连续变化,在频率测试中变量 df/dt、dv/dt 随时间连续变化。所选择的变化量按用户设置的步长和步长 变化时间自动递增或递减。步长可以从 1mA、1mV、1ms、0.001Hz 以上任意 设置。步长变化时间可在 1ms 以上任意设置。如图 4-1 所示。 图 4-1 突变量:某些微机保护,用复压闭锁及功率方向测试动作区和动作电流时,应在“测试 项目”属性页中选择突变量。并对故障前电压进行设置。 在试验参数的设置中,对设备名称及测试项目进行设置。譬如,零序或负序电压、 零序或负序电流、中间或时间继电器等测试项目。且所有测试项目采用测试计划表的方 - 39 - 式被添加到列表中,一次可完成多个试验项目的测试。通过重复次数设置可对同一项目 进行多次试验。 变化前延时 测试时,首先输出变量变化初值,直到变化前延时结束。然后再按步 长及步长变化时间递变。在这段时间中,测试仪读取开入量状态即被 测保护装置在递变前的接点状态。 保护动作后并且满足其触发条件或保护不动作但一个变化过程结束, 变量立即停止递变直到延时结束后结束本项目的测试。 由多个项目按顺序进行测试,一个项目测试完成后,测试仪中断输出, 直到间断时间结束,然后开始下一测试项目。 如果故障前时间的设置大于 0s,变量在每次递变前,先进入故障前 状态,输出故障前状态值直到间结束。这种变化过程对于需要突变量 启动或躲过长延时保护动作非常必要。 触发后延时 间断时间 故障前时间 图 4—2 故障前时间的值大于零时的变化过程 直流电压 (1)PW 型号的测试仪可以由 Ua、Ub、Uc、Uz 端子输出直流电压,每 相输 出范围为 0V-120V,当所涉及直流电压输出大于单相额定电压(120V) 时,直流电压极性固定,Uab(Ua 正、Ub 为负)、Ucz(Uc 正、Uz 为负), 并且,Ub 和 Uz 不能短接。 (2)PWA 型号的测试仪仅由 UDC 输出直流电压(0V—300V,0.5A)。同时,UDC 可以分别设定为 110V 或 220V,作为保护装置的直流辅助电源,但不可 带整个开关或断路器。 4.2 电压保护试验举例 保护型号 测试项目 4.2.1 DJ-132A 动作值、返回值、返回系数及动作时间 试验接线 Ua 接电压线圈的②、④端,Un 接⑥、⑧端(并联方式);接点⑤、⑦接开入量 A。 - 40 - 4.2.2 参数设置 选择递变测试模块的 “电压保护”,点击 按钮,设置试验参数。 1. 测试项目设置:如图 4-3 所示 图 4-3 2. 动作值参数设置:如图 4-4 所示 图 4-4 3. 动作时间参数设置:如图 4-5 所示 图 4-5 - 41 - 4. 开关量设置:如图 4-6 所示 图 4-6 5. 添加测试项目:如图 4-7 所示 图 4-7 4.2.3 试验过程 开始试验。点击 观察电压变化过程,如图 4-8。(详见第二章) 图 4-8 - 42 - 4.2.4 试验报告 点击 图标,打开试验报告,如图 4-9。 (设置、保存、打印详见第二章) 图 4-9 4.2.5 参数保存 (详见第二章) 4.3 电流保护试验举例 保护型号 测试项目 4.3.1 LL-7/2 电流继电器 动作值、返回值、返回系数、动作时间 试验接线 Ia 接电流线圈的①端,In 接③端;接点⑥、⑧接开入量 A。 图 4-10 - 43 - 4.3.2 参数设置 1. 测试项目设置 图 4-11 2.动作值参数设置 图 4-12 3.动作时间参数设置 图 4-13 - 44 - 4.开入量设置 图 4-14 5. 添加测试项目:如图 4-15 所示 图 4-15 4.3.3 试验过程 开始试验,点击 按钮观察电流变化过程,如图 4-16。 图 4-16 - 45 - 测试完成后按 按钮查看试验结果列表,如图 4-17。 图 4-17 4.3.4 试验报告 点击 图标,打开试验报告,如图 4-17。(设置、保存、打印详见第二章) 图 4-17 4.4 频率及低周减载试验举例 保护型号 测试项目 DVP-631 微机线路保护监控装置 低频减载定值、低频减载延时、低周滑差闭锁制、低电压定值 4.4.1 试验接线 Ua 接装置电压线圈的 UA(端子 13),Ub 接装置电压线圈的 UB(端子 14),Uc 接装置电压线圈的 UC(端子 15),Un 接装置电压线圈的 UN(端子 17),接点 E2、 26 接开入量 A。接线如 4-18 图所示: 图 4-18 - 46 - 4.4.2 参数设置 1. 测试项目设置 图 4-19 2. 动作值参数设置 图 4-20 3. 动作时间参数设置 图 4-21 - 47 - 4. df/dt 闭锁值参数设置 图 4-22 5. 低电压闭锁参数设置 图 4-23 6. 开关量及时间参数设置 图 4-24 - 48 - 7. 添加测试项目:如图 4-25 所示 图 4-25 4.4.3 试验过程 (详见第二章) 4.4.4 试验报告 点击 图标,打开试验报告,如图 4-26。(设置、保存、打印详见第二章) 图 4-26 4.5 复压闭锁及功率方向 举例 1 保护型号 LG-11 功率方向继电器 测试项目 动作区、最大灵敏角检验、最小动作电压检验 4.5.1 试验接线 Ua 接电压线圈的⑦端,Un 接电压线圈的⑧端;Ia 接电流线圈的⑤端,In 接电流 线圈的⑥端;接点 11、12 接开入量 A,如图 4-27 所示: - 49 - 图 4-27 4.5.2 参数设置 1. 测试项目设置 图 4-28 2. 动作边界试验参数设置 在做试验时,角度的范围一定是要从不动作到动作搜索方式设定,且变化方式选 择“始-终-始”,才能测出准确的动作区。对于有的微机保护须设置故障前电压值。 图 4-29 - 50 - 3. 动作电压试验参数设置 图 4-30 4. 开关量及时间参数设置 图 4-31 5. 添加测试项目:如图 4-32 所示 图 4-32 4.5.3 试验过程 (详见第二章) 开始试验,点击 按钮观察输出变化过程,如图 4-33。 - 51 - 图 4-33 4.5.4 试验报告 点击 图标,打开试验报告,如图 4-34。(设置、保存、打印详见第二章) 图 4-34 举例 2 4.5.5 保护型号 RCS-985 主变压器后备保护的复合电压电流保护 测试项目 动作电压、动作电流、方向(动作区) 保护定值 负序电压 U=6.6V 低电压 U=66V 电流 I=3A 时间 T=2.3 秒 试验接线 电流 Ia、Ib、Ic、In 分别接入保护装置的 A4161、B4161、C4161、N4161 电压 Ua、Ub、Uc、Un 分别接入保护装置的 A720、B720、C720、N720 开入量 A1、A2 接入保护装置的高压侧的跳闸出口接点 4.5.6 参数设置 在“试验参数”属性页中点击“添加项目”,弹出的“测试项目”对话框,在“测 试项目名称”中写入“复合电压电流”,再选择测试项目。 1、负序电压测试:选择“动作电压”,相序为负序,电流值要大于定值 - 52 - 如:电流 I=3.5A 变化前电压 U=5V(相电压)相序为负序 ,变量选择为 Ua、 Ub、Uc 动作值定义选择 A、B、C 任意一相电压,步长变化时间要等于或大 于时间定值。升高电压至保护动作时记录的动作值为相电压 2、低电压测试:选择“动作电压”,相序为正序,电流值要大于定值。 如:电流 I=3.5A 变化前电压 U=57.7V(相电压,定值为线电压 ),变量选择 为 Ua、Ub、Uc 动作值定义选择 A、B、C 任意两相电压,步长变化时间要等 于或大于时间定值。降低电压至保护动作时记录的动作值为线电压。 3、电流测试: 如:电流 I=2.5A 变化前电压 U=30V(相电压,定值为线电压 ),变量选择为 Ia、Ib、Ic 动作值定义选择 A、B、C 任一相电流,步长变化时间要等于或 大于时间定值。升高电流至保护动作时记录动作值。 4、时间测试:选择“动作时间”,低电压值要设定在低值状态,电流值要大于定 值,使保护处于动作状态。设定完毕开出试验,记录动作时间 4.6 同步继电器试验举例 保护型号 测试项目 4.6.1 DT-13 同步继电器校验 动作角、返回角 试验接线 Ua 接电压线圈的②端,Ub 接电压线圈的⑧端,Un 接④、⑥端,接点①、③接 开入量 A。如图 4-35: 图 4-35 4.6.2 1. 参数设置 测试项目选择 - 53 - 图 4-36 2. 动作角参数设置 图 4-37 3. 返回角参数设置 图 4-38 4. 开关量及时间参数设置 图 4-39 5. 添加测试项目:如图 4-40 所示 - 54 - 图 4-40 4.6.3 试验过程 开始试验。点击 按钮观察电压变化过程,如图 4-41。 图 4-41 测试完成后按 按钮查看试验结果列表,如图 4-42。 图 4-42 4.6.4 试验报告 点击 图标,打开试验报告,如图 4-43。(设置、保存、打印详见第二章) 图 4-43 - 55 - 4.7 直流及中间继电器试验举例 保护型号 DZ-31B 测试项目 动作电压、返回电压及动作时间 4.7.1 试验接线 直流电压 Udc 的“+” 、 “-”分别继电器接线圈 18 和 6 端子,接点接开入量 A。 4.7.2 1. 参数设置 测试项目选择 图 4-44 2.动作值参数设置 图 4-45 3. 动作时间测试参数设置 图 4-46 - 56 - 4. 开关量及时间参数设置 图 4-47 5. 添加测试项目:如图 4-49 所示 图 4-48 4.7.3 试验过程 (详见第二章) 4.7.4 试验报告 点击 图标,打开试验报告,如图 4-50。(设置、保存、打印详见第二章) 图 4-49 说明:在作 DZB-14B、ZJ-3C/X.X 等这种带电流、电压保持线圈的继电器时,例如: DZB-14B 电流起动,电压保持,可以在“动作值”设置的“变量方式”中, 首先选择“始-终-始”方式设定继电器的电流动作值和返回值,然后再选择 “始-终”方式设定继电器的电流动作值和电压保持值,①选择“始-终”方 式设定继电器的电流动作值,②选择“始-终”方式设定继电器的电压动作值 即临界电压保持值。③在“开关量”的“间断时间”要设置为 0, “触发后延 时”要设置一定的时间,以保证继电器动作后接点没有打开的情况下加入电 压量,才能测得继电器的电压保持值。 - 57 - 第五章 5.1 状态序列 概述 由用户定义多个试验状态,对保护装置的动作时间、返回时间以及重合闸,特 别是多次重合闸进行测试。 试验中,通过四对开入接点状态的翻转来测量保护的动作时间。动作时间以各 自状态的起始点为计时起点。 ◆ 开入量翻转条件有:以第一个状态为参考、以上一个状态为参考 当选择以第一个状态为参考时,在以后各状态里,只要开入接点状态与第一个 状态不一致,即认为该接点翻转。 选择以上一个状态为参考时,在以后各状态里,只要开入接点状态与其前一个 状态不一致,即认为该接点翻转。 当满足所设置的触发条件后,试验自动进入到下一状态。可选择的触发条件有: ◆ 最长状态时间 测试仪输出某一状态量的最长时间结束后进入下一状态 ◆ 按键触发 单击工具栏上 ◆ 开入量翻转触发 测试仪接收到保护动作信号,并满足设置的逻辑关系后, 图标进入下一状态 自动进入下一状态。(开入量间的逻辑关系详见第二章) ◆ GPS 触发 利用 GPS 时钟同步,整分触发,实现多台测试仪的同步测 试 ◆ 电压触发 当设置的“触发相电压”达到所设定的触发电压值时测试 仪的输出自动进入下一状态。 说明: 1、 最长状态时间和开入量翻转触发可同时选择作为一种触发条件。两者为“或” 的关系,只要其中一个条件满足,试验将进入到下一状态。在故障前状态最长 状态时间的设定时,一般要大于保护装置的整组复归或重合闸的充电时间。 2、 触发条件满足后,测试仪的对该状态的输出要在触发后延时结束后(设置了触 发后延时时间),方进入到下一试验状态。 3、 在工具栏中点击“编辑”,选择“插入一组阻抗状态”,可一次性添加“故障前 状态”、“故障状态”、“跳闸后状态”等。也可以选择“插入阻抗状态”,添加 一个“故障状态”。 4、 在参数设置窗口,为方便起见,设有“短路计算”对话框。必要时,通过设置 短路阻抗、短路电流等参数,由计算机自动计算出短路电压、电流的幅值和相 位。 5、 PW 系列测试仪状态的各相电压和电流的频率可以分别设置为不同的频率值。 频率设置的范围为 10Hz-1000Hz 或 0Hz(仅 PW 型号测试仪有 0Hz)。当频率值 设置为“0Hz”时,表示为直流量。所以,该模块不仅可以对交流保护装置进 行测试,也可对直流保护装置(继电器)进行测试。PWA 型测试仪的直流电压 - 58 - (0 V—300V,0.5A)输出为 UDC 端子,输出值在不同状态的大小可以在“试验参 数”属性页中设置。直流电压可以作为被测保护装置的直流辅助电源。 6、 防开入抖动时间用于区分接点抖动与接点动作,当保护的动作接点闭合或打开 时间小于该时间(接点抖动),接点动作不被确认。一般取 5ms-10ms 。 7、 频率变化的选择是为了测试低频减载装置或备自投的。频率变化是连续变化 的,是按设定的变化率 df/dt 变化,在频率低于各轮的频率定值时,进行分级 减载。如果触发条件选择为开入量,且开入量选择逻辑与,则可同时记录保护 分级动作情况。 8、电压变化的选择是为了测试低压减载装置及备自投。电压变化是连续变化的, 是按设定的变化率 dv/dt 变化,在电压低于各轮的电压定值时,进行分级减载。 如果触发条件选择开入量,且开入量选择逻辑与,则可同时记录保护分级动作 情况。如果触发条件选择电压触发,那么触发电压值一定要在电压变化的范围 内方有效。 9、开关量:本测试模块有四路开入量:A、B、C、D 和四路开出量:1、2、3、4。 注意: 电流负载比较重时,在试验之前点击 “高功率”按钮,将测试仪的输 出状态切换到高功率。对于 PW 测试仪,在做分离元件的重合闸继电器时,在充 电回路中,测试仪与被测元件的连接导线一定要用特制的专用测试导线。 5.2 试验举例 保护型号 试验项目 DVP-631 线路微机保护(北京德威特) 测试保护的动作时间、重合时间和永跳时间 1. 试验状态设置如下: 故障前状态: 正常相电压,负荷电流为零,持续输出时间 15 秒。 故障状态: A 相过流,短路电流 5A 直到三相跳开。 跳闸后状态: 三相跳开,电压为额定值,电流为零,直到重合闸动作。 重合状态: 由于是永久性故障,重合后故障未消失。仍为 A 相过流、短路 电流 5A 直到三相跳开。 永跳状态: 三相跳开,ABC 三相电压为故障前额定电压、电流为零。 2. 试验步骤 A、添加状态序列 B、设置各状态电压电流的幅值、相位和频率 C、设置各状态的触发条件 D、开始试验 E、设置试验报告格式并保存、打印试验报告 5.2.1 接线 - 59 - 图 5-1 1.用测试导线将测试装置的电压和电流输出端子与保护相对应的端子相连接,如果 保护采用自产 3Uo 或重合闸不检同期或无压可不接 Uz。 2.保护装置的跳 A、跳 B 和跳 C 接点分别连接到测试仪开入端子 A、B 和 C。重合 闸动作接点必须连接到测试仪开入端子 D,E2 为保护装置的出口公共端。 5.2.2 1. 进入状态系列测试模块 设置状态 1 为故障前状态 第一步 在工具栏上单击 按钮进入“状态参数”属性页,设置幅值均为 57.74V 的 三相对称电压,三相电流均为零,频率均为 50Hz。状态名称为“故障前状态” 。 第二步 进入“触发条件”属性页,设置状态触发条件如下: 最大状态输出时间设置为 15 秒,大于重合闸充电时间或整组复归时间。触发 后延时设为 0 秒。 图 5-2 图 5-3 - 60 - 2. 设置状态 2 为故障状态 第一步 在工具栏上单击 按钮,添加一新的试验状态。 第二步 进入“状态参数”属性页,设置 A 相电流:5A,状态名称为“故障状态”。 第三步 进入“触发条件”属性页,设置状态触发条件如下: 开入 A、B 和 C 作为保护动作信号开入量,触发逻辑为“逻辑或”。最大 状态持续时间为 0.5 秒。触发后延时设置为 35mS,模拟断路器跳闸时间。 保护跳闸出口经 35mS 延时进入跳闸后状态。 图 5-4 3. 设置状态 3 为跳闸后状态 第一步 在工具栏上单击 第二步 进入“状态参数”属性页,输入开关跳开后各电压电流的幅值和相位。即 第三步 按钮,再添加一新的试验状态。 三相电流为零,电压为额定值。状态名称为“跳闸后状态”。 进入“触发条件”属性页,设置状态触发条件如下: 开入 D 作为重合闸动作信号开入量。触发后延时设置为 100mS,模拟断 路器合闸时间。保护合闸出口后经 100mS 延时进入到重合状态。 4. 设置状态 4 为重合后状态 第一步 在工具栏上单击 第二步 进入“状态参数”属性页,设置 A 相电流为 5A,状态名称设为“重合后 第三步 按钮,添加一新的试验状态。 状态”。 进入“触发条件”属性页,设置状态触发条件如下: 开入 A、B 和 C 作为保护动作信号开入量,触发逻辑为“逻辑或”。最大 状态持续时间为 0.5 秒。触发后延时设置为 35mS,模拟断路器跳闸时间。 保护永跳出口后经 35mS 延时进入永跳状态。 5. 设置状态 5 为永跳状态 第一步 在工具栏上单击 按钮,添加一新的试验状态。 第二步 进入“状态参数”属性页,输入开关跳开后各电压电流的幅值和相位。 第三步 即 ABC 相电流为零,电压为 57.7V 额定电压。状态名称设为“永跳状态”。 由于是最后一个试验状态,选择最大状态时间作为其触发条件。最大状态 持续时间设为 1S。 6. 保存试验参数(详见第二章) 注意:在设置试验参数和触发条件时,状态页应与属性页上侧的微调控件中显 示的数值相一致。必要时,通过微调按钮 进入到所要的试验状态。 - 61 - 5.2.3 试验 点击 图标打开试验结果列表试图窗口查看保护动作时间,每一状态下,开入 量翻转时间记录在列表中。 图 5-5 5.2.4 试验报告 点击 图标,打开试验报告,如图 5-6。(设置、保存、打印详见第二章) 图 5-6 - 62 - 第六章 时间特性 6.1 概述 时间特性测试模块包含以下四部分: ◆ i-t 特性曲线测试 ◆ u-t 特性曲线测试 ◆ f-t 特性曲线测试 ◆ v/f-t 特性曲线测试 6.1.1 i-t 特性曲线测试中的短路计算 用于测试方向过流或过流继电器的单相接地短路、两相短路和三相短路时过流保 护的动作时间特性,以及应用在发电机、电动机保护单元中的零序和负序过流保护的 动作时间特性。 故障类型包含单相接地、两相和三相短路,以及零序和负序分量。当保护不带方 向时,在电压输出端子上无电压输出;当保护选择带方向时,输出根据故障类型确定 的故障电压。 1. 单相接地 故障相短路电流等于测试电流,其它两相电流等于 0。 故障相电压等于短路电压,其它两相为额定电压。 假设所设置的电流相角为Ф,输出的各相电压电流值如下: Va:幅值=故障电压,相位=0° Vb:幅值=额定电压,相位= -120° Vc:幅值=额定电压,相位= 120° Ia:幅值=试验电流,相位=0°+Ф Ib:幅值=0,相位= -120°+Ф Ic:幅值=0,相位= 120°+Ф 图 6-1 2. 两相短路 对于两相短路(例如 BC 相短路),Ib 和 Ic 均等于测试电流,相位互差 180°。 非故障相电流 Ia 等于零。三相电压均为额定电压。 假设所设置的电流相角为Ф,各相电压电流值如下: Va:幅值=额定电压,相位=0° Vb:幅值=额定电压,相位= -120° Vc:幅值=额定电压,相位= 120° - 63 - Ia:幅值=测试电流,相位=0°+Ф Ib:幅值=测试电流,相位= -90°+Ф Ic:幅值=0,相位= 90°+Ф 图 6-2 3. 三相短路 对于三相短路,三相短路电流等于试验电流,相差互为 120°。短路电压等于故 障电压,三相对称。 假设所设置的电流相角为Ф,各相电压电流值如下: Va:幅值=故障电压,相位=0° Vb:幅值=故障电压,相位= -120° Vc:幅值=故障电压,相位= 120° Ia:幅值=测试电流,相位=0°+Ф Ib:幅值=测试电流,相位= -120°+Ф Ic:幅值=测试电流,相位= 120°+Ф 图 6-3 4. 负序 三相短路电流等于试验电流,短路电压等于故障电压,三相对称。 各电压电流值如下: Va:幅值=故障电压,相位=0° Vb:幅值=故障电压,相位= 120° Vc:幅值=故障电压,相位= -120° Ia:幅值=测试电流,相位=0°+Ф Ib:幅值=测试电流,相位= 120°+Ф Ic:幅值=测试电流,相位= -120°+Ф - 64 - 图 6-4 5. 零序 假设所设置的电流相角为Ф,三相电流的相位相同,均等于Ф,幅值等于试验电 流的三分之一。三相电压的相位均等于 0,幅值等于所设置的故障电压。 各相电压电流值如下: Va:幅值=故障电压,相位=0° Vb:幅值=故障电压,相位= 0° Vc:幅值=故障电压,相位= 0° Ia:幅值=测试电流/3,相位=Ф Ib:幅值=测试电流/3,相位=Ф Ic:幅值=测试电流/3,相位=Ф 图 6-5 6. 三相并联 假设所设置的电流相角为Ф,三相电流的相位相同,均等于Ф,幅值等于测试电 流的三分之一。故障状态下,三相电压对称,其幅值等于故障电压。 各相电压电流值如下: Va:幅值=故障电压,相位=0° Vb:幅值=故障电压,相位= -120° Vc:幅值=故障电压,相位= 120° Ia:幅值=测试电流/3,相位=Ф Ib:幅值=测试电流/3,相位=Ф Ic:幅值=测试电流/3,相位=Ф 图 6-7 对于单相保护继电器的测试,如果需要增加电流输出(大于测试仪单相最大输 出值)时,采用该故障方式输出电流。(详见本章前面说讲的故障情况) - 65 - 6.1.2 1. 2. 3. 添加电流时间(i/t)特性测试点 点击“添加序列”按钮,进入试验参数设置对话框。 在特性定义属性页,可创建标准反时限特性、I2T 特性及自定义特性。 点击“新建”按钮,选择新建特性类型。 创建反时限特性: t(I) = A∗D+K1 p ⎛I⎞ ⎜ ⎟ −Q ⎝Ie⎠ +B∗D+K2 a) 选择反时限特性。 b) 输入新建反时限特性的名称。 c) 设置由 IEEE 标准导出的特性方程中的参数 A、B、D、P、Q、K1 和 K2。 创建 I2T 特性: p ⎛Ie⎞ t(I) =⎜ ⎟ ∗tsmax ⎝I⎠ 4. a) 选择 I2T 特性。 b) 输入新建 I2T 特性的名称。 c) 设置确定 I2T 特性的参数 A=1、P、D=tsmax。 创建用户自定义电流时间特性: a) 选择自定义特性。 b) 输入新建自定义特性的名称。 c) 点击添加按钮添加新的定义点。输入电流值及对应的动作时间。 d) 重复上一步骤添加所有定义点。 点击“确定”按钮,关闭添加序列对话框,所有测试点自动添加到测试列表中。 I/t 反时限方程有两种方式,可以通过参数进行定义。 标准反时限 ---------------公式(1) 扩展反时限 ---------------公式(2) 式中:t(It)为动作时间 。参数 A、 B、 P、 D、Q、 K1、 K2 由用户根据时间方程设置。 - 66 - 在现场试验中,多采用的 I-t 特性方程为: ---------------公式(3) 公式(3)是公式(2)的简化式。即公式(3)中 B=0;K1=0;K2=0。 注意: 1. 在“特性定义”属性页中,“名称”一般选择“反时限特性曲线”特性。其 对应方程为公式(3)。参数值中 B=0;K1=0;K2=0;A(A*D=A,D=1 或 A*D=D, A=1)、P、Q 由用户根据定值参数进行设置。 2. 负序电流反时限特性是负序电流的标幺值与时间的关系。 3. U/f – t 特性为电压标幺值与频率标幺值之比与时间的关系。 设置方法详见后面举例 6.1.3 1. 2. 3. 4. 5. 添加电压时间(u-t)、频率时间(f-t)及 U/f-t 特性测试点 点击“添加序列”按钮,进入试验参数设置及特性定义对话框。 在特性定义属性页,输入新建自定义特性的名称。 点击添加按钮添加新的定义点。输入电压值或频率值或 v/f 值及对应的动作时间。 重复上一步骤添加所有定义点。 点击“确定”按钮,关闭添加序列对话框,所有测试点自动添加到测试列表中。 说明: 1. 一次只能添加同一测试项目的一组测试点。不同的测试项目只能分 别添加、分开测试 2. “添加序列”,必须定义其时间特性,添加一组测试点后,才能由鼠 标选取添加测试点。 3. 添加测试点。在屏幕右侧的特性坐标图上,单击鼠标左键选择测试 点,然后单击鼠标右键,在弹出的浮动菜单上选择添加测试点,将 由鼠标选取的测试点添加到测试列表中。 4. 每一点测试包含四个试验状态:故障前、故障、保持及间断。故障 前到故障由时间控制,故障到保持状态由开入量触发,保持和间断 时间的长短由所设置的时间参数确定。 故障前时间: 设置要求大于保护的整组复归时间。 故障时间: 设置要求大于最小电压下的动作时间。 间断时间: 设置应考虑继电器的动作接点或电磁型继电器的转盘有 足够的间复位或回到初始位置。 防接点抖动时间:一般的电磁型继电器,躲接点抖动时间一般设置为 10mS。 6.2 试验举例 保护型号 测试项目 保护定值 6.2.1 RCS-985 发电机变压器成套保护装置 定子反时限过负荷时间特性(i-t)曲线测试 发电机的散热效应系数 Ksrzd=1.05 定子绕组热容量 Kszd=39 发电机额定电流 Ie=3.95A 反时限启动电流 Iqd=4.84A 试验接线 如图 6-8 所示: - 67 - 图 6-8 6.2.2 1. 参数设置 特性定义: ① 名 称: 反时限特性曲线 2 2 ② 特性方程:[(I/Ie) -(Ksrzd) ]×T ≥Kszd 2 2 T≥Kszd/[(I/Ie) -(Ksrzd) ] 2 T≥A/(I/Ie) -Q 图 6-9 ③ 参数值: 图 6-9(a) - 68 - 2. 添加测试参数: 图 6-10 6.2.3 试验、报告、保存 详见(第二章)报告如图 6-11 图 6-11 6.3 试验举例 测试项目 6.3.1 1. 2. 电压继电器时间(V-t)特性曲线测试 试验接线 将测试装置的电压输出端子通过测试导线连接到继电器的电压线圈端子上。 继电器的动作接点连接到测试仪开入端子 A。 - 69 - 6.3.2 设置参数 1. 在“试验参数”属性页,选择 V-t 特性曲线测试项目,如图 6-12。 2. “添加序列”按钮,进入参数设置及特性定义对话框,必要时添加测试点。图 6-13。 由于继电器动作不带方向判别,选择无方向动作特性。对于单相继电器的测试, 在故障类型中选择单相接地故障。 图 6-12 图 6-13 3. 开关量的设置如图 6-14 所示。 在 PWA 型中增加了直流电压的输出 0—300V,0.5A。可以用来测试直流电压继电 器或被测保护装置的直流辅助电源。 图 6-14 6.3.3 试验、报告、保存 详见(第二章) - 70 - 6.4 试验举例 保护装置 测试项目 6.4.1 频率继电器时间特性曲线测试 扫描出 f-t 特性曲线 试验接线 1. 2. 将测试装置的电压输出端子通过测试导线连接到继电器的电压线圈端子上。 继电器的动作接点连接到测试仪开入端子 A。 6.4.2 设置参数 1. 2. 在“试验参数”属性页,选择 f-t 特性曲线测试项目,如图 6-15。 点击“添加序列”按钮,进入参数设置及特性定义对话框,添加测试点。必要时 添加测试点,参数按设置如图 6-16。 图 6-15 图 6-16 3. 6.4.3 开关量的设置如图 6-14 所示。 试验、报告、保存 详见(第二章) 6.5 试验举例 测试项目 6.5.1 过激磁(V/f-t)反时限特性曲线测试 试验接线 - 71 - 1. 2. 6.5.2 将测试装置的电压输出端子通过测试导线连接到继电器的电压线圈端子上。 继电器的动作接点连接到测试仪开入端子 A。 设置参数 1. 在“试验参数”属性页,选择 V/f-t 特性曲线测试项目,如图 6-17。 2. “添加序列”按钮,进入参数设置及特性定义对话框,必要时添加测试点,图 6-18。 3. 开关量设置(如图 6-14)。 图 6-17 图 6-18 图 6-19 - 72 - 6.5.3 试验、报告、保存 详见(第二章) 6.6 试验举例 保护型号 测试项目 6.6.1 1. 2. GL-13/5 电流继电器 过流继电器电流时间特性(i-t)曲线测试 试验接线 将测试装置的 A 相电流输出端子通过测试导线连接到继电器的电流端子上。 继电器的动作接点连接到测试仪开入端子 A。如图 6-19 所示: 图 6-19 6.6.2 设置参数 1. 2. 在“测试项目”属性页,选择 I-t 特性曲线测试项目,如图 6-20。 点击“添加序列”按钮,进入参数设置及特性定义对话框,必要时可添加测试点。 由于继电器动作不带方向判别,选择无方向动作特性。对于单相继电器的测试, 在故障类型中选择单相接地故障,如图 6-21。 3. 开关量设置(如图 6-14)。 图 6-20 - 73 - 图 6-21 6.6.3 试验、报告、保存 详见(第二章) - 74 - 第七章 7.1 线路保护定值校验 概述 该测试单元可完成单个或多个测试点的测试。对线路保护的定值校验(包括距离、 零序、高频、负序、自动重合闸、阻抗时间动作特性及阻抗动作边界)可进行多点测 试。线路保护装置的阻抗特性可从软件预定义的特性曲线库中直接选取调用,也可由 用户通过专用的特性编辑器进行定义,其方法简便实用。通过软件提供的历史状态视 图,更直观地监视测试仪输出到被测对象上的电流、电压量及被测对象开出、开入量 变化情况,便于对保护的动作过程进行分析。 ◆ 阻抗定值校验 ◆ 零序电流定值校验 ◆ 负序电流定值校验 ◆ Z/T 动作阶梯 ◆ 自动重合闸及后加速 ◆ 非全相零序保护定值校验 ◆ 阻抗特性校验 ◆ 工频变化量阻抗元件定值校验 ◆ 线路速断、过流保护定值校验 7.2 参数 故障前时间 进入故障状态之前输出额定电压及负荷电流的时间,要大于重合 闸充电时间或保护装置的整组复归时间。微机保护一般取 20S 最大故障时间 从故障开始到试验结束的时间即图中的试验时间,包括跳闸、重 合及永跳时间,一般为 5-10 秒。 短路起始时刻 需要控制短路起始时刻参考相电压的相角即合闸角时,可选择合 闸角固定,设置合闸角;不需要时选择随机,则随机给出合闸角。 直流电压 在 PWA 型中增加了直流电压输出(0—300V,0.5A),可以用来作为 直流电压继电器或作为被测保护装置的直流辅助电源。 合闸角 故障瞬间合闸参考相电压的相角。根据短路计算,合闸角直接影 响非周期电压、电流分量初值的大小。例如阻抗角ф= 78°,合 闸角α设为 0°,故障类型选择为 A 相接地。发生故障时A相电 压角度为 0°,而此时A相电流相位为-78°,所以A相电流的 非周期分量相对较大。而当合闸角α设为 78°时,短路瞬间A 相电流相位为 0°,此时A相电流无非周期分量。由于三相电压、 电流相位不一致,合闸角参考相与故障类型有关。如下表 1: 表1 故障 类型 合闸角 参考相 A-N B-N C-N • • • A-B • B-C • • C-A • A-B-C • • φ (U A ) φ (U B ) φ (U C ) φ (U A − U B ) φ (U B − U C ) φ (U C − U& A ) φ (U A ) - 75- 叠加非周期分量 选择在计算中是否叠加非周期分量。当叠加非周期分量时,在 故障开始瞬间有一衰减的直流分量叠加在正弦信号上。 其中: 直流电流分量: iDC (t ) = − I perm Sin(α − ϕ k )e 直流电压分量: v DC (t ) = i DC (t ) ⋅ R L (1 − 算式中: τ = τL τ −t τ ) L +L S L R +R L S Iperm——稳态短路电流的最大值。 ϕ K = z ( z = z L + z S ) 的阻抗角。 L τL = L RL α —— 故障起始角(合闸角)(−90°∼90°) ϕK —— 短路电流和电压间相角 Z L = RL + jX L Z S = RS + jX S 短路阻抗 电源(系统)侧阻抗 当计算方式选择为系统阻抗恒定方式时,如果线路阻抗角等于系统阻抗角,即 τs=τL,此时 v DC (t ) = 0 ,不存在衰减的直流电压分量。当计算方式选择为恒定电压 或恒定电流模式时,因为在计算中假定 ϕ ( Z S ) = ϕ ( Z L ) ,所以τs=τL,也没有直流电压分 量。当短路阻抗角ϕL=90°(对于恒定电流和恒定电压模型)和ϕS=90°(对于系统阻抗恒 定模型)时,因为 R=0 或 RΣ=RS+RL=0,在短路电压和短路电流中不存在衰减的直流分 量。所以,在短路计算中不叠加非周期分量。 非周期电压、电流分量初值的大小与短路发生的时刻有关,即与短路发生瞬时电 源电压的初始相角(合闸角)有关。 Uz 输出 0 ±3U0 ± 3 × 3U 0 分闸时间 合闸时间 输入开关量 - 76 - Uz 输出等于零 Uz = ± (U& A + U& B + U& C ) Uz = ± 3 × (U& + U& + U& A B C ) 抽取电压 可设置幅值、相位及参考相,相位为对参考相的相位差 当 Uz 输出设置为线路抽取电压时,故障前 Uz 的相位与参考相一致, 故障后 Uz 的相位与参考相的相位差等于所设置的相位差。 测试仪器接收到保护跳闸信号后,延时一段时间以模拟断路器分闸灭 弧过程,然后将跳闸,相电压、电流切换到跳开后状态。 测试仪接收到保护重合闸信号后,延时所设置的合闸时间后,将电压、 电流切换到重合后状态。 保护开出接点跨接在测试仪开入量端子的两端,空接点和 220DC 电 位兼容且不分极性。分相跳闸时开入量 A、B、C、D 分别接保护跳 A(KOFA)、跳 B(KOFB)、跳 C(KOFC)、重合(AAR)。三相跳 闸时开入量 E 和 D 分别接保护装置的跳闸和重合闸接点或开入量 A、 B、C 任何一个接点(但必须设置为“三相跳闸”方式) 输出开关量 TV、TA 位置 7.3 在测试仪给出故障的同时可给出开出量的状态。“翻转时刻”表示从 故障开始到开出翻转的时间。“保持时间”表示开出量翻转后所保持 的时间。保持时间结束后恢复到故障前的开出状态。 TV 安装在母线侧,测试仪接到跳闸信号后,跳闸相电压恢复到故障 前电压值;TV 安装在线路侧时,跳闸相无电压输出。 TA 中性点位置“指向线路”时,Ia、Ib 和 Ic 为极性端,In 为非极性 端;TA 中性点位置“指向母线”时,In 为极性端,Ia、Ib 和 Ic 为非 极性端。 阻抗定值校验 该测试项目可一次性自动完成 I~IV 段距离保护在各种短路电流、各种故障类型条 件下的相间距离和接地距离定值检验,并可以校验两段阻抗反向故障的动作情况 1. 在“测试项目”属性页的测试项目中选择“阻抗定值校验”。 2. 单击“添加”按钮,弹出阻抗定值校验对话框,如图 7-1 所示。 图 7-1 3. 选择故障类型、设置阻抗角和短路电流。 当需要添加多种类型的故障时,需要进行多次“添加”。 4. 输入各段整定阻抗和动作时间。 5. 设置整定倍数。短路阻抗=整定值×整定倍数 6. 单击“确定”按钮,将选择的测试点添加到测试项目列表中 7.4 零序电流定值校验 1. 在“测试项目”属性页的测试项目中选择“零序电流定值校验”。 2. 单击“添加”按钮,弹出零序定值对话框,如图 7-2 所示。 3. 选择故障类型、设置短路阻抗及阻抗角。 当需要添加多种类型的故障时,需要进行多次“添加”。 4. 输入各段零序电流定值及其动作时间。 5. 设置整定倍数。短路电流=整定值×整定倍数 - 77- 6. 单击“确认”按钮,将选择的测试点添加到测试项目列表中 图 7-2 7.5 试验举例之一 保护型号 CSL101B 线路微机保护(北京四方公司) 测试项目:接地距离、相间距离、零序保护的定值校验及动作时间测试 保护定值: 接地距离: Ⅰ段定值 2Ω,Ⅱ段定值 4Ω,时间 0.5S,Ⅲ段定值 6Ω ,时间 1S 相间距离: Ⅰ段定值 2Ω,Ⅱ段定值 4Ω,时间 0.5S,Ⅲ段定值 6Ω,时间 1S 零序电流定值: Ⅰ段定值 3A ,Ⅱ段定值 2.5A,时间 0.5S,Ⅲ段定值 2A,时间 1S, Ⅳ段定值 1A,时间 1.5S 零序补偿系数:选择 RE/RL 和 XE/XL 方式。KX=0.699 ,KR=0。 保护压板: 在保护装置上进行保护压板的投退。退高频、重合闸,投距离保护。 测试过程中再根据软件提示投零序退距离。 7.5.1 1. 2. 试验接线 测试仪的三相电压、三相电流输出分别接到被测保护装置的电压、电流输入端子 测试仪的开入量 A、B、C 的一端接到被测保护装置的跳闸出口接点 CKJA、CKJB、 CKJC 上,另一端短接并接到保护跳闸的正电源。 图 7-3 7.5.2 添加测试项目: 将阻抗定值和零序电流定值校验点添加到测试项目列表: - 78 - 1. 2. 3. 4. 5. 6. 7. 8. 9. 10. 11. 在“测试项目”的属性页中选择“阻抗定值校验” 单击“添加”按钮,弹出阻抗定值校验对话框 选择故障类型为 A 相接地 因为校验的定值为电抗值所以阻抗角为 90° 输入各段整定阻抗 设置校验点的整定倍数: 0.95 倍定值保护可靠动作(即本段动作) 1.05 倍定值保护可靠不动作(即本段不动作,下一段动作) 0.70 倍定值测试保护动作时间(即本段动作的动作时间) 单击“确认”按钮,将测试点添加到测试项目列表中。(见图 7-4) 在测试项目的属性页中选择“零序电流定值校验” 单击“添加”按钮弹出零序电流定值校验对话框 设置校验点的零序电流整定值以及整定倍数: 0.95 倍定值保护可靠不动作(即本段不动作,下一段动作) 1.05 倍定值保护可靠动作(即本段动作) 1.20 倍定值测试保护动作时间(即本段动作的动作时间) 单击“添加”按钮,将所有测试项目一次添加到测试项目列表中,见图 7-5。这 时测试项目列表中既有阻抗定值校验项,也有零序电流定值校验项。 图 7-4 图 7-5 12. 可一次完成所有测试项目的测试,也可选择其中某一项目进行测试(如只做阻抗、 或只做零序电流定值校验),可以通过图 7-6 对话框来选择,方法详见(第二章)。 - 79- 图 7-6 7.5.3 试验参数设置 1. 故障前时间设为 18S(大于保护整组复归时间或重合闸充电时间。微机保护一般 要取 20S 左右) 2. 最大故障时间设为 5S(大于保护最长动作时间,一般取 3S 左右) 3. 故障触发方式设置为时间控制,按照设置的时间自动完成所有故障模拟试验见图 7-7 图 7-7 7.5.4 开关量设置 因为保护分相跳闸(综重方式),设置 A、B、C 和 D 分别为保护的跳 A、跳 B、跳 C 和重合闸动作接点。 7.5.5 系统参数设置 零序补偿系数是由定值单或保护装置说明书中给出的;TV、TA 安装位置要根据 现场的实际位置进行设置。 图 7-8 - 80 - 7.5.6 保存试验参数 7.5.7 开始试验 1. 单击 详见(第二章) 按钮开始试验。 测试仪按测试项目表的顺序模拟所设置的各种故障,并记录保护跳、合闸时间。 2. 当距离保护定值校验完成后,测试仪关闭电压、电流输出,计算机自动弹出提示 对话框提示投、退保护压板。 图 7-9 3. 退出距离压板并投入零序压板后,单击“继续试验”按钮继续试验。 4. 在试验进行过程中可监视测试仪输出及保护动作的信息 5. 完成测试项目列表中的所有试验项目后自动结束试验。 7.5.8 设置、保存、打印试验报告格式 详见(第二章) 图 7-10 - 81- 7.6 负序电流定值校验 对于不对称故障类型,测试仪输出三相电流给保护装置,测试仪软件自动计算负 序电流,只需在软件菜单中直接输入负序电流便可校验定值 在“测试项目”属性页的测试项目中选择“负序电流定值校验” 。单击“添加”按钮, 弹出负序定电流值校验对话框,如图 7-11 所示。选择故障类型、设置短路阻抗及阻 抗角。当需要添加多种类型的故障时,需要进行多次添加。输入负序整定值及其动作 时间。单击“确认”按钮,将选择的测试点添加到测试项目列表中,方法同上。 设置整定倍数。I2=整定值×整定倍数 负序电流是整定值的 0.95 倍时,保护应可靠不动作 负序电流是整定值的 1.05 倍时,保护应可靠动作 图 7-11 7.7 Z/T 动作特性 该测试单元一次性自动完成 I~IV 段距离保护在各种短路阻抗、各种故障类型条 件下阻抗时间特性的测试和定值检验并给出特性图。 1. 在“测试项目”属性页的测试项目中选择“Z/T 动作阶梯”。 2. 单击“添加”按钮,弹出 Z/T 动作特性测试对话框,如图 7-12 所示。 3. 择故障类型、短路电流及阻抗角。 4. 输入阻抗变化的始值、终值及其变化步长。 5. 单击“确认”按钮,将选择的测试点添加到测试项目列表中,方法同上。 图 7-12 7.8 试验举例之二 保护型号 CSL101B 线路微机保护(北京四方公司) 测试项目 设置不同的短路阻抗点测试保护的动作时间并绘制 Z/T 特性图 保护定值 接地距离: Ⅰ段定值 2Ω,Ⅱ段定值 4Ω,时间 0.5S,Ⅲ段定值 6Ω ,时间 1S - 82 - 相间距离: Ⅰ段定值 2Ω,Ⅱ段定值 4Ω,时间 0.5S,Ⅲ段定值 6Ω,时间 1S 零序定值: Ⅰ段定值 3A,Ⅱ段定值 2.5A,时间 0.5S,Ⅲ段定值 2A,时间 1S, Ⅳ段定值 1A,时间 1.5S 零序补偿系数: 选择 RE/RL 和 XE/XL 方式。KX=0.699 ,KR=0。 保护压板: 在保护装置上进行保护压板的投退。退高频、重合闸和零序保护压 板,投距离保护。测试过程中再根据软件提示投零序退距离。 7.8.1 1. 2. 试验接线 测试仪的三相电压、三相电流输出分别接到被测保护装置的电压、电流输入端子 测试仪的开入量 A、B、C 的一端接到被测保护装置的跳闸出口接点 CKJA、CKJB、 CKJC 上,另一端短接并接到保护跳闸的正电源。如图 7-13 图 7-13 7.8.2 1. 2. 3. 4. 5. 6. 7. 添加测试项 在“测试项目”属性页的测试项目中选择“Z/T 动作阶梯”。 单击“添加”按钮,弹出 Z/T 动作特性测试对话框。 故障类型选择 A 相接地 短路阻抗角设置为 900 设置阻抗始值、终值及变化步长 单击“确认”按钮,将选择的测试点添加到测试项目列表中如图 7-14 坐标轴选择为 Z-T 坐标平面 图 7-14 7.8.3 试验参数设置 见本章例一 7.8.4 开关量设置 - 83- 见本章例一 7.8.5 系统参数设置 图 7-15 7.8.6 试验、报告、保存 详见(第二章) 试验报告如图 7-16。 图 7-16 7.9 重合闸及后加速测试 该项目可单独设置第一次故障的短路阻抗、短路电流和重合后的短路阻抗、短路电 流以校验重合闸及阻抗后加速或电流后加速时,保护的动作情况。 - 84 - 1. 2. 3. 4. 5. “测试项目”属性页中选择“自动重合闸及后加速”测试。 点击“添加”按钮,弹出自动重合闸及后加速测试对话框,如图 7-17 所示。 选择故障类型、重合前和重合后的短路电流、短路阻抗及阻抗角。 输入重合闸整定时间。 单击“确认”按钮,将选择的测试点添加到测试项目列表中 图 7-17 7.10 试验举例之三 保护型号 测试项目 保护定值 接地距离: 相间距离: 零序定值: 重合闸时间: 零序补偿系数: 保护压板: 7.10.1 1. 2. 3. CSL101B 线路微机保护(北京四方公司) 设置重合后短路阻抗,校验保护重合到距离Ⅱ段的后加速动作时间 Ⅰ段定值 2Ω,Ⅱ段定值 4Ω,时间 0.5S,Ⅲ段定值 6Ω ,时间 1S Ⅰ段定值 2Ω,Ⅱ段定值 4Ω,时间 0.5S,Ⅲ段定值 6Ω,时间 1S Ⅰ段定值 3A,Ⅱ段定值 2.5A,时间 0.5S,Ⅲ段定值 2A,时间 1S, Ⅳ段定值 1A,时间 1.5S 0.5S 选择 RE/RL 和 XE/XL 方式。KX=0.699 ,KR=0。 在保护装置上进行保护压板的投退。投距离和重合闸压板,通过控 制字投距离Ⅱ段阻抗后加速。 试验接线 测试仪的三相电压、三相电流输出分别接到被测保护装置的电压、电流输入端子 测试仪的开入量 A、B、C 的一端接到被测保护装置的跳闸出口接点 CKJA、CKJB、 CKJC 上,另一端短接并接到保护跳闸的正电源。如图 7-18 如果线路重合时设定不检同期或不检无压,可不接入 Uz;否则要考虑接入 Uz。 图 7-18 7.10.2 添加测试项 - 85- 1. “测试项目”属性页中选择“自动重合闸及后加速”测试。 2. 点击“添加”按钮,弹出自动重合闸及后加速测试对话框,如图 7-19 所示。 3. 选择故障类型为 A 相接地,设置重合前短路阻抗为 1Ω,小于Ⅰ段阻抗定值,使 得第一次故障保护可靠动作。设置重合后短路阻抗为 3Ω,大于距离Ⅰ段小于Ⅱ 段阻抗定值使得重合在距离Ⅱ段阻抗后加速出口。 4. 设置重合闸延时 0.5s 5. 单击“确认”按钮,将选择的测试点添加到测试项目列表中 图 7-19 7.10.3 试验参数、开关量设置 见本章例一 7.10.4 系统参数设置 图 7-20 7.10.5 试验、报告、保存 详见(第二章) 7.11 1. 2. 3. - 86 - 非全相零序保护定值校验 设置两次故障。第一次故障后,保护动作跳开一相后使系统成为非全相运行 状态,再给出第二次故障,对非全相运行状态下的不灵敏零序保护定值进行校验。 在“测试项目”属性页中选择“非全相零序保护定值校验”。 单击“添加”按钮,弹出非全相零序保护定值校验对话框,如图 7-21 所示。 设置第一次和第二次故障时的故障类型、短路阻抗、阻抗角及短路电流。 说明:两次故障类型应设得不一样。转换时刻的设置应保证在第一次故障跳开一 4. 5. 相之后线路重合之前(此时为非全相运行状态)。 设置整定倍数、不灵敏零序定值及其动作时间。 单击“确认”按钮,将选择的测试点添加到测试项目列表中。 图 7-21 7.12 试验举例之四 保护型号 CSL101B 线路微机保护(北京四方) 测试项目 非全相运行不灵敏零序两段的保护定值校验 整定值 不灵敏零序Ⅰ段 2A,不灵敏零序Ⅱ段 1A,动作时间 0.5S 零序补偿系数: 选择 RE/RL 和 XE/XL 方式。KX=0.699 ,KR=0。 保护压板: 在保护装置上进行保护压板的投退。退高频、重合闸、距离保 护,投零序。 7.12.1 1. 2. 试验接线 测试仪的三相电压、三相电流输出分别接到被测保护装置的电压、电流输入端子 测试仪的开入量 A、B、C 的一端接到被测保护装置的跳闸出口接点 CKJA、CKJB、 CKJC 上,另一端短接并接到保护跳闸的正电源。如图 7-22 图 7-22 7.12.2 1. 2. 3. 添加测试项 4. 在“测试项目”属性页中选择“非全相零序保护定值校验”。 单击“添加”按钮,弹出非全相零序保护定值校验对话框。 第一次故障类型设置为 A 相接地,短路电流等于 5 安,第二次故障类型为 B 相 接地,故障转换时间等于 0.1S。输入不灵敏Ⅰ段定值。所设置的参数如图 7-21 单击“确认”按钮,将选择的测试点添加到测试项目列表中。 5. 重复以上步骤添加不灵敏零序Ⅱ段定值到测试项列表中。图 7-23 - 87- 图 7-23 7.12.3 试验参数、开关量设置 详见本章例一 7.12.4 设置系统参数 图 7-24 7.12.5 试验、报告、保存 详见(第二章)。试验报告如图 7-25 图 7-25 - 88 - 7.13 阻抗特性校验 1. 2. 3. 该测试项目通过对边界阻抗±X%的阻抗点进行阻抗动作边界曲线的测试。 在“测试项目”属性页的中选择“阻抗特性校验”。 单击“添加”按钮,弹出阻抗特性校验对话框。 鼠标左键双击阻抗特性图,设置扫描线的中心;设置扫描线的扫描范围、短路电 流及校验精度。 4. 选择保护区段。所设置的扫描线仅对所选阻抗区段有效。 图 7-26 5. 7.14 单击“确认”按钮,将选择的测试点添加到测试项目列表中。 试验举例之五 保护型号 测试项目 保护定值 保护压板 7.14.1 CSL101B 线路微机保护(北京四方) 单相接地Ⅱ段阻抗特性校验验 Ⅰ段距离 2Ω,Ⅱ段距离 4Ω,动作时间 0.5S, Ⅲ段距离 6Ω,动作时间 1S 在保护装置上进行保护压板的投退。退高频、零序及重合闸压板, 投距离保护压板。 试验接线 1. 测试仪的三相电压、三相电流输出分别接到被测保护装置的电压、电流输入端子 2. 测试仪的开入量 A、B、C 的一端接到被测保护装置的跳闸出口接点 CKJA、CKJB、 CKJC 上,另一端短接并接到保护跳闸的正电源。如图 7-27 图 7-27 7.14.2 添加测试项 1. 在“测试项目”属性页的测试项目中选择阻抗特性校验。 - 89- 2. 点击“添加”按钮,弹出阻抗特性校验对话框。 3. 用鼠标左键双击阻抗特性图设置扫描线的中心;设置扫描线的扫描范围、短路 电流及校验精度。选择保护区段。图 7-28 4. 单击“确认”按钮,将选择的测试点添加到测试项目列表中。图 7-29 图 7-28 图 7-29 7.14.3 试验参数、开关量设置 详见本章例一 7.14.4 系统参数设置 图 7-30 - 90 - 7.14.5 试验、报告、保存 试验报告如图 7-31。保存详见(第二章)。 图 7-31 7.15 工频变化量阻抗元件定值校验 该测试单元用于对工频变化量的阻抗继电器(KR)和 LFP900 系列线路保护装 置的工频变化量距离保护的定值进行校验。 1. 在“测试项目”属性页中选择“工频变化量阻抗元件定值校验”。 2. 单击“添加”按钮,弹出工频变化量阻抗元件定值校验对话框。图 7-32 图 7-32 3. 选择故障类型、设置整定阻抗、短路阻抗角和短路电流,设置不同的 M 值以确定 - 91- 短路电压。 单击“确认”按钮,将选择的测试点添加到测试项目列表中。 当需要添加多种类型的故障以及不同的 M 值时,需要进行多次添加: M=1.1 时保护可靠动作、M=0.9 时保护可靠不动作、M=1.2 时测量保护动作时间。 故障方向、故障类型、短路电压计算公式之间的关系: 4. 故障名称 故障类型 短路电压计算公式 正方向单相接地 A 相接地、B 相接地、C 相接地 V=(1+k)IDZzd+(1-1.05M)Un 正方向相间短路 AB 相短路、BC 相短路、CA 相短路 V=2IDZzd+(1-1.05M)*1.732Un 反方向出口短路 7.16 A 相接地、B 相接地、C 相接地、 AB 相短路、BC 相短路、CA 相短路 V=0 试验举例之六 保护型号 测试项目 整定值 7.16.1 1. 2. LFP901A 线路微机保护(南瑞) 工频变化量阻抗元件定值校验 工频变化量阻抗 DZzd=1Ω 试验接线 测试仪的三相电压、三相电流输出分别接到被测保护装置的电压、电流输入端子 测试仪的开入量 A、B、C 的一端接到被测保护装置的跳闸出口接点 CKJA、CKJB、 CKJC 上,另一端短接并接到保护跳闸的正电源。如图 7-33 图 7-33 7.16.2 添加测试项 将工频变化量阻抗元件定值校验点添加到测试项目列表图 7-34、7-35 1. “测试项目”属性页的测试项目中选择工频变化量阻抗元件定值校验。 2. 点击“添加”按钮,弹出工频变化量阻抗元件定值校验对话框。 3. 故障类型为 AB 相短路,短路阻抗 DZzd=1Ω,阻抗角 78º,短路电流=5A,M=1.10。 图 7-34 - 92 - 4. 5. 单击 “确定”按钮,将设置的测试点添加到测试项目列表中。 同理添加 M=0.9、M=1.2 到测试项目列表中 图 7-35 图 7-35 7.16.3 试验参数、开关量设置 参考本章例一 7.16.4 系统参数设置 图 7-36 7.16.5 试验、报告、保存 详见(第二章) 7.17 1. 2. 线路速断、过流保护定值校验 该测试项目可一次性自动完成两段速断、三段过流和两段过负荷的定值、动作时 间及重合时间测试 在“测试项目”属性页中选择“线路速断、过流保护定值校验” 单击“添加”按钮,弹出“线路速断、过流保护定值校验”如图 7-37 所示: ① 选择故障类型 ② 输入各段整定阻抗、动作延时间(打√方有效) ③ 设置校验点的电流抗值:整定倍数*整定值(打√方有效) - 93- 单击“确定”按钮,设置的测试点将添加到“测试项目列表”中。 ④ 图 7-37 7.18 试验举例之七 DVP-631 馈线线路保护(北京德威特) 速断、过流定值校验及动作时间、重合闸时间的测试 速断定值 10A 过流定值 Ⅰ段定值 8A,0.5S ; Ⅱ段定值 6A,延时 1S 过负荷定值 3A, 5S 重合闸延时 0.5S 保护压板 投速断、过流、过负荷、重合闸 保护型号 测试项目 保护定值 7.18.1 1. 2. 试验接线 用测试导线将测试装置的电压和电流输出端子与保护相对应的端子相连接 保护装置的跳出口接点 CKJ 接到测试仪开入端子 A,重合闸动作接点 ZCH 连 接到测试仪开入端子 D、BCJ 为保护出口公共端。图 7-38 图 7-38 7.18.2 添加测试项目 将速断、过流定值校验点添加到测试项目列表 - 94 - 图 7-39 1. 2. 3. 4. 5. 6. “测试项目”属性页中选择“速断、过流定值校验”。 点击“添加”按钮,弹出速断、过流定值校验对话框。 选择速断、过流Ⅰ段、Ⅱ段、过负荷(打 V 方有效) 输入相应定值及延时 设置校验点的电流值:整定倍数*整定值(打 V 方有效)。图 7-39 单击“确定”按钮,将设置的测试点添加到“测试项目列表”中。图 7-40 图 7-40 7.18.3 试验参数、开关量设置 参考本章例一 7.18.4 试验、报告、保存 详见(第二章) - 95- 第八章 距离保护(扩展) 8.1 概述 该单元用于搜索阻抗保护的阻抗动作边界、Z=f(I) 以及 Z=f(V) 特性曲线 ◆ 可扫描各种形状的阻抗特性。如多边形、圆形、弧型及直线等动作边界。 ◆ 选择不同的测试模型可分别描绘出暂态阻抗特性和稳态阻抗特性。 ◆ 选择不同的故障类型可分别描绘出接地阻抗和相间阻抗特性。 ◆ 可设置序列扫描线也可添加特定的单条扫描线。通过添加特定阻抗角下的扫描 线,找出某一具体角度下的阻抗动作边界。 ◆ 具有双向逼近和单向逼近两种搜索方式。 ◆ 测试 Z=f(I) 以及 Z=f(V) 特性曲线时,为防止电压、电流输出范围越限,自动对 阻抗变化范围作出限制。 ◆ 在 PWA 型中增加了直流电压输出(0—300V,0.5A),可以用来作为直流电压继电器 或作为被测保护装置的直流辅助电源。 8.2 参数设置 原点 搜索线 添加序列 故障前时间 最大故障时间 最小动作确认时间 短路起始时刻 合闸角 - 96 - 原点为扫描线的圆心,一定要设在所扫描阻抗动作区内并尽量设在阻抗 动作区的中心,使扫描的边界点分布比较均匀。原点可以在该菜单中精 确设置(极坐标、直角坐标两种形式),也可在界面右侧的阻抗平面中 单击鼠标左键设置。 用于添加单条扫描线。先设置原点、扫描线的长度及倾角,然后单击“逐 项添加”按钮将搜索线添加到测试列表中。也可以在阻抗平面中双击左 键选点、单击左键结束,直接设置扫描线。若单击右键则取消所选的测 试点。 用于添加一组扫描线。 输出故障前状态的电压、电流的时间,一般大于重合闸充电时间或保护 装置的整组复归时间。 模拟故障时,故障量的最大输出时间。为了保证测试精度,该时间值必 须大于保护继电器的动作时间(包括保护延时时间)。但也不能设的太 长,如扫描 II 段阻抗特性时,此时间不能大于 III 段动作时间以防止 III 段动作。 测试中,如果保护继电器的动作时间小于最小动作确认时间,继电器的 动作将不予认可。该时间值和故障时间相配合可搜索具有多个阻抗段的 距离保护动作边界。 (例如:某三段式距离保护装置距离 II 段动作时间 t2=0.5 秒,III 段动 作时间 t3=1 秒。如果要测试距离 II 段阻抗动作特性,为防止测试中距 离 III 段和 I 段动作对边界测试的影响,设置故障时间为 0.7 秒,使 III 段不动作 II 段可靠动作。设置最小动作时间为 0.45 秒,在测试中不考 虑距离 I 段动作的影响,以保证所测试的结果是距离 II 段的动作边界。) 需要控制短路起始时刻参考相电压的相角即合闸角时,可选择合闸角固 定,并设置合闸角;不需要时选择随机,则随机给出合闸角。 故障瞬间合闸参考相电压的相角。根据短路计算,合闸角直接影响非周 期电压、电流分量初值的大小。例如阻抗角ф= 78°,合闸角α设为 0 度,故障类型选择为 A 相接地。发生故障时A相电压角度为 0 度,而此 时A相电流相位为-78°,所以A相电流的非周期分量相对较大。而当 合闸角α设为 78°时,短路瞬间A相电流相位为 0°,此时A相电流无 非周期分量。由于三相电压、电流相位不一致,合闸角参考相与故障类 型有关。 叠加非周期分量 选择在计算中是否叠加非周期分量。当叠加非周期分量时,在故障开始 瞬间有一衰减的直流分量叠加在正弦信号上。 计算模型 1.电流不变 由短路电流和短路阻抗计算得到短路电压。当所计算的 故障相电压大于 0.9 倍额定电压时, 计算机自动降低短路电流值。 2.电压不变 根据短路电压和短路阻抗计算得到短路电流。当所计算 出的故障相电流大于最大输出电流时, 计算机自动减小短路电压值。 3.系统阻抗不变 根据系统阻抗和短路阻抗计算短路电压和短路电流。 当所计算出的故障相电压大于 0.9 倍额定电压以及故障相电流大于最 大输出电流时,自动增大系统阻抗。 电压不变、电流不变时可测试阻抗保护的稳态特性,系统阻抗不变时可 测试其暂态特性。 Uz 输出 0 ± 3 × 3U 0 Uz = ± (U& A + U& B + U& C ) Uz = ± 3 × (U& + U& + U& 抽取电压 可设置幅值、相位及参考相,相位为对参考相的相位 ±3U0 分闸时间 合闸时间 输入开关量 输出开关量 TV、TA 位置 8.3 Uz 输出等于零 A B C ) 差 测试仪器接收到保护跳闸信号后,延时一段时间以模拟断路器分闸灭弧 过程,然后将跳闸相电压、电流切换到跳开后状态。 测试仪器接收到保护重合闸信号后,延时所设置的合闸时间后将电压、 电流切换到重合后状态。 保护开出接点跨接在测试仪开入端子的两端。开入量兼容空接点和 220DC 电位且不分极性。 分相跳闸时开入量 A、B、C、D 分别接保护跳 A、跳 B、跳 C 和重合 接点;三相跳闸时,开入量 E 和 D 分别接保护装置的跳闸和重合闸接 点或开入量 A、B、C 任何一个接点(但必须设置为“三相跳闸”方式)。 在测试仪给出故障的同时可给出四对独立的开出。“翻转时刻”表示从 故障开始到开出翻转的时间。“保持时间”表示开出量翻转后所保持的 时间。保持时间结束后开出恢复到翻转前的状态。 TV 安装在母线侧,测试仪接到跳闸信号后,跳闸相电压恢复到故障前 电压值;TV 安装在线路侧时,跳闸相无电压输出。 TA 中性点位置“指向线路”时,Ia、Ib 和 Ic 为极性端,In 为非极性端; TA 中性点位置“指向母线”时,In 为极性端,Ia、Ib 和 Ic 为非极性端。 试验举例之一 保护型号 LFP901A - 97 - 测试项目 保护定值 保护压板 8.3.1 稳态Ⅱ段接地阻抗特性扫描 接地保护定值:Z1=2Ω,Z2=4Ω,T2=0.5S,Z3=6Ω,T3=1S 零序补偿系数:KL=0.67 在保护装置上退零序保护、重合闸压板、投距离保护压板 试验接线 图 8-1 1. 测试仪的三相电压、三相电流输出分别接到被测保护装置的电压、电流输入端子 2. 测试仪的开入量 A、B、C 的一端接到被测保护装置的跳闸出口接点 CKJA、CKJB、 CKJC 上,另一端短接并接到保护跳闸的正电源。 8.3.2 1. 参数设置 编辑阻抗特性 进入“保护区段”属性页,单击“新建”按钮,选中新建的列表,再点击“编辑” 按钮进入编辑窗编辑阻抗特性。 图 8-2 2. - 98 - 添加搜索线 ◆ 在测试窗口右侧的阻抗平面中单击鼠标左键设置查找线的圆心(应尽量设 在拟定阻抗特性的中心)。 ◆ 点击“添加序列”按钮设置扫描半径、起始角、终止角及角度步长使得扫 描区覆盖整个拟定的阻抗动作边界。如图 8-3、图 8-5 图 8-3 ◆ 必要时添加单条扫描线(如灵敏角下) 。如设置扫描线的起点 R=0Ω,X=0Ω, 设置扫描线的长度为 3.0Ω,角度为 75°。单击“添加”按钮将单条扫描线 添加到测试列表中。 图 8-4 ◆ ◆ 设置故障类型为 A 相接地。选择计算模式为电流不变,短路电流为 1A。 设置查找精度即分辨率为 0.002Ω。 图 8-5 3. 试验参数设置 故障前时间设置为 18S(大于保护整组复归时间或重合闸充电时间)。 最大故障时间为 0.6S(大于Ⅱ段出口时间小于Ⅲ段出口时间使Ⅲ段不动作)。 最小动作确认时间等于 0.4S 使Ⅰ段出口不被确认。 “一次阻抗”及“断路器断开、合闸时间模拟”不选、负荷电流设为零。故障触发 - 99 - 方式为时间控制。 图 8-6 ◆ ◆ 零序补偿系数:选择 Kl 方式,KL=0.67、相角=0º 因为扫描阻抗动作边界只需判断保护的动作与否,所以开入量设为三跳。 图 8-7 8.3.3 试验 单击 按钮开始试验。完成所有测试项目后自动结束试验。 测试仪将按测试项目表中的排列顺序依次模拟所设置的各种故障。查找得到的 阻抗动作边界、保护动作时间以及故障电压、电流值的大小均记录在项目列表中, 以便于在试验中或试验结束后浏览试验结果。 8.3.4 报告、保存 详见(第二章) 8.4 试验举例之二 保护型号 测试项目 保护定值 8.4.1 - 100 - 参数设置 JGF-22 功率方向继电器动作边界、最大灵敏角 边界 1:-10°,边界 2:160°,最大灵敏角:85° 1. 编辑功率方向特性 进入“保护区段”属性页,点击“新建”,选中新建的列表,再点击“编辑”按钮 进入编辑窗编辑功率方向特性。 图 8-8 2. 添加搜索线 ◆ 根据拟定的动作边界图,在测试窗口右侧的阻抗平面中双击鼠标左键设置扫描 线。扫描线务必要越过拟定的动作边界。 ◆ 设置故障类型为 AB 相短路。选择计算模式为电流不变,短路电流为 5 安培。 ◆ 设置搜索精度即分辨率 0.01Ω。 图 8-9 3. 4. 设置试验参数 ◆ 故障前时间设置为 0.2S。 ◆ 最大故障时间为 0.2S。 ◆ “一次阻抗”及“断路器断开、合闸时间模拟”不选、负荷电流设为零。故障 触发方式为时间控制。 ◆ 因为扫描阻抗动作边界只需判断保护的动作与否,所以开入量设为三跳。 试验报告如图 8-10, 系统参数及开关量的设置、试验过程及报告的设置、存盘及打印见例一。 - 101 - 图 8-10 8.5 试验举例之三 继电器型号 LZ-16 测试项目 扫描继电器在 105º阻抗角下 AB 两相短路时的 Z=f(i)曲线以及最小电流 整定值 额定电流 5 安,阻抗角等于 105º时,阻抗动作边界值等于 3.813Ω 8.5.1 试验接线 图 8-11 1. 将测试仪的 Va、Vb、Vc、Ia、Ib 和 In 分别接到继电器的 11、13、15、1、4 和 3 号 端子,并在继电器上将 7 和 13、2 和 3 号端子短接。 2. 继电器的动作接点 10 和 12 接到测试仪的开入 A 端子上。 8.5.2 参数设置 1. 在“边界搜索”属性页上选择“绘制 Z=f(i) 特性曲线” 。设置原点阻抗 Z=0Ω,Φ=0º。 搜索线长=8Ω,角度 105º。故障类型为 AB 两相短路。点击“添加序列项” ,在短路 电流变化范围对话框设置短路点电流始、终值并添加到测试列表中。 - 102 - 图 8-12 图 8-13 2. 试验参数 系统参数及开关量设置见例一。 图 8-14 8.5.3 试验 1. 点击 按钮开始试验。按测试列表中的排列顺序依次搜索出不同短路电流下的阻 抗动作边界。在阻抗坐标图上点击鼠标右键,在弹出的浮动菜单上选择 Z=f(i) 特性 - 103 - 曲线图进入 Z / Zzd、I 坐标平面。在该坐标图上显示出 Z=f(i) 特性测试结果。 2. 试验进行过程中可监视测试仪输出及保护动作的信息。 图 8-15 8.5.4 试验报告 图 8-16 8.6 试验举例之四 继电器型号 测试项目 整定值 8.6.1 试验接线 - 104 - LZ-16 扫描继电器在 105º阻抗角下 AB 两相短路时的 Z=f(V) 曲线以及最小 精工电压 额定电流 5 安,阻抗角等于 105º时,阻抗动作边界值等于 3.813Ω 图 8-17 1. 将测试仪的 Va、Vb、Vc、Ia、Ib 和 In 分别接到继电器的 11、13、15、1、4 和 3 号 端子,并在继电器上将 7 和 13、2 和 3 号端子短接。 2. 继电器的动作接点 10 和 12 接到测试仪的开入 A 端子上。 8.6.2 1. 参数设置 在“边界搜索”属性页上选择“绘制 Z=f(V) 特性曲线”。设置原点阻抗 Z=0Ω,Φ=0º。 搜索线长=8Ω,角度 105º。故障类型为 AB 两相短路。点击“添加序列” ,在短路 电流变化范围对话框设置短路点流始、终值并添加到测试列表中。 图 8-18 2.试验参数、系统参数及开关量设置与例三相同 图 8-19 8.6.3 试验 1、 点击 按钮开始试验。按测试列表中的排列顺序依次搜索出不同短路电流下的阻抗 - 105 - 动作边界。在阻抗坐标图上点击鼠标右键,在弹出的对话框上选择 Z=f(V)特性曲线 图进入 Z/Zzd、V 坐标平面。在该坐标图上显示出 Z=f(V)特性测试结果。 2、 试验进行过程中可监视测试仪输出及保护动作的信息。 图 8-20 8.6.4 试验报告 打印、保存详见(第二章) 图 8-21 8.7 试验举例五 测试项目 保护定值 - 106 - RCS-985 发电机失磁保护 阻抗 1:Z1=1.95Ω 阻抗 2:Z2=33.5Ω 时间 T=0.5″ 转子低电压 U=69V (仅设定一个判据可以使 U=0V) 8.7.1 接线图 测试仪的三相电压和三相电流分别接入发电机机端的 TA 和 TV 上。 图 8-22 8.7.2 1 参数设置 设定阻抗特性曲线 在“保护区段”属性页中新键段号,然后进行编辑,选择圆特性设置参数值, 绘制出特性曲线,如图 8-23。 图 8-23 2 添加测试序列 图 8-24 - 107 - 图 8-25 8.7.3 试验参数设置 图 8-26 8.7.4 试验报告 参数及报告的保存详见(第二章) 图 8-27 - 108 - 第九章 整组试验 9.1 概述 整组试验相当于继电保护装置的静模试验,通过设置各试验参数,模拟各类故障, 以完成对高频、距离、零序保护装置以及重合闸进行整组试验或定值校验。 ◆ 可设置各种故障类型:单相接地、两相短路、两相接地短路和三相短路。 ◆ 可设置瞬时、永久以及转换性故障。 ◆ 可控制故障时的合闸角,可在故障瞬间叠加按时间常数衰减的直流分量,用于测试 量度继电器的暂态超越。 ◆ 可控制负荷电流及其功率角,模拟因负荷电流而引起的附加阻抗对送电侧或受电侧 保护装置的影响。 ◆ 可设置线路抽取电压的幅值、相位,校验线路保护重合闸的检同期或检无压。 ◆ 可模拟断路器分闸与合闸时间。 ◆ 可模拟高频收发信机与保护的配合(通过故障时刻或跳闸时刻开出节点控制) ,完 成无收发信机时的高频保护测试。 ◆ 通过 GPS 统一时刻,进行线路两端保护联调。 ◆ 具有多种故障触发方式 1.时间控制 故障前时间结束后自动进入到故障状态 2.按键触发 试验开试后,点击 按钮进入故障状态 3.翻转触发 试验开试后,开入量“H”翻转进入故障状态 4.GPS 触发 将 GPS 接收器与主机相连接,按下其同步按钮“SYN”。试验开始 后,当接收到由 GPS 接收器发送的同步信号后(GPS 为整分触发)进入故障态。 ◆ 可选择一次短路阻抗或二次短路阻抗。当选为一次短路阻抗时,将根据 TV、TA 变比计算二次电压、电流值。 ◆ 可向测试计划列表中添加多个测试项目,一次完成所有测试项目。 ◆ 在 PWA 型中增加了直流电压输出(0—300V,0.5A),可以用来作为直流电压继电器或 被测保护装置的直流辅助电源。 9.2 参数 故障前时间 最大故障时间 短路起始时刻 故障转换时刻 合闸角 故障前状态时间,一般大于重合闸充电时间或整组复归时间。 从故障开始到试验结束的时间,包括跳闸、重合及永跳时间,一般为 5-10 秒。 需要控制短路起始时刻参考相电压的相角即合闸角时,可选择合闸角 固定,并设置合闸角;不需要时选择随机,则随机给出合闸角。 从故障开始到故障转换的时间量。第一次故障状态中跳开相的电压、 电流在转换后的故障状态仍等于所设置的额定电压 V=Vnom 或 V=0.0 伏(PT 接在母线侧),电流 I=0.0 安。不受转换后的状态所影响。 故障瞬间参考相电压的相角。根据短路计算,合闸角直接影响非周期 电压、电流分量初值的大小。例如阻抗角ф= 78°,合闸角α设为 0°,故障类型选择为 A 相接地。发生故障时A相电压角度为 0°, 而此时A相电流相位为-78°,所以A相电流的非周期分量相对较 大。而当合闸角α设为 78°时,短路瞬间A相电流相位为 0°,此时 - 109 - 电流无非周期分量。由于三相电压、电流相位不一致,合闸角参考相 与故障类型有关。如下表 1 所示: 表1 故障 类型 合闸角 参考相 A-N B-N C-N • • • A-B B-C • • • C-A • • A-B-C • φ (U A ) φ (U B ) φ (U C ) φ (U A − U B ) φ (U B − U C ) φ (U C − U& A ) φ (U A ) 叠加非周期分量 选择在计算中是否叠加非周期分量。当叠加非周期分量时,在故障开 始瞬间有一衰减的直流分量叠加在正弦信号上。其中: 直流电流分量: iDC (t ) = − I perm Sin(α − ϕ k )e 直流电压分量: v DC (t ) = i DC (t ) ⋅ R L (1 − τL τ −t τ ) L +L S L 算式中: τ = R +R L S Iperm——稳态短路电流的最大值。 ϕ K = z ( z = z L + z S ) 的阻抗角。 L τL = L RL α —— 故障起始角(合闸角)(−90°∼90°) ϕK —— 短路电流和电压间相角 Z L = RL + jX L Z S = RS + jX S 短路阻抗 电源(系统)侧阻抗 当计算方式选择为系统阻抗恒定方式时,如果线路阻抗角等于系统阻抗角,即τs=τL,此 时 v DC ( t ) = 0 ,不存在衰减的直流电压分量。当计算方式选择为恒定电压或恒定电流模式时, 因为在计算中假定 ϕ ( Z S ) = ϕ ( Z L ) ,所以τs=τL,也没有直流电压分量。当短路阻抗角ϕL=90°(对 于恒定电流和恒定电压模型)和ϕS=90°(对于系统阻抗恒定模型)时,因为 R=0 或 RΣ=RS+RL=0, 在短路电压和短路电流中不存在衰减的直流分量。所以,在短路计算中不叠加非周期分量。 非周期电压、电流分量初值的大小与短路发生的时刻有关,即与短路发生瞬时电源电压 的初始相角(合闸角)有关。 Uz 输出 0 ±3U0 ± 3 × 3U 0 计算模型 - 110 - Uz 输出等于零 Uz = ± (U& A + U& B + U& C ) Uz = ± 3 × (U& + U& + U& A B C ) 抽取电压 可设置幅值、相位及参考相,相位为对参考相的相位差 当 Uz 输出设置为线路抽取电压时,故障前 Uz 的相位与参考相一致, 故障后 Uz 的相位与参考相的相位差等于所设置的相位差。 电流不变 由短路电流和短路阻抗计算得到短路电压。当所计算的 故障相电压大于 0.9 倍额定电压时, 计算机自动降低短路电流值。 分闸时间 合闸时间 输入开关量 输出开关量 TV、TA 位置 电压不变 根据短路电压和短路阻抗计算得到短路电流。当计算出 的故障相电流大于最大输出电流时, 计算机自动减小短路电压值。 系统阻抗不变 根据系统阻抗和短路阻抗计算短路电压和短路电流。 当所计算出的故障相电压大于 0.9 倍额定电压以及故障相电流大于最 大输出电流时,自动增大系统阻抗。 测试仪接收到保护跳闸信号后,延时一段时间以模拟断路器分闸灭弧 过程,然后将跳闸相电压、电流切换到跳开后状态。 测试仪接收到保护重合信号后,根据“合闸时间”延时一段时间,然 后将电压、电流切换到重合后状态。 保护开出(动作或重合)接点跨接在测试仪开入端子的两端。对于 PW 系列测试仪,空接点和 220DC 电位兼容且不分极性。 分相跳闸时开入量 A、B、C、D 分别接保护 TA、TB、TC 和 CH。 三相跳闸时保护装置的跳闸接点分别接开入量 A、B、C 或 E、F、G 任何一个(但必须设置为“三相跳闸”方式),重合闸接点接 D 或 H。 在测试仪给出故障的同时可给出开出量的状态。“翻转时刻”表示从 故障开始到开出翻转的时间。“保持时间”表示开出量翻转后所保持 的时间。保持时间结束后恢复到翻转前的开出状态。 TV 安装在母线侧,测试仪接到跳闸信号后,跳闸相电压恢复到故障 前电压值;TV 安装在线路侧时,跳闸相无电压输出。 TA 中性点位置“指向线路”时,Ia、Ib 和 Ic 为极性端,In 为非极性 端;TA 中性点位置“指向母线”时,In 为极性端,Ia、Ib 和 Ic 为非 极性端。 注意: 1、 “短路阻抗”属性页上的所有试验参数必须添加到测试项目列表中才有效。修改 该页上的参数不会影响到测试项目列表中已添加的测试项的试验。但其它属性页 的参数被修改后,既使对于已添加到列表中的测试项目,其试验参数随着改变。 2、 当控制回路为三相跳闸时,在软件应定义所接开入量为“三跳”。 3、 要选择正确的零序补偿系数、零序补偿系数的计算方式以保证接地故障测试准确。 图 9-1 - 111 - 9.3 试验举例之一 保护装置 CSL101B 测试项目 模拟 A 相接地瞬时故障、B 相接地永久故障、B 相接地永久反向故 障、AB 相短路瞬时故障、BC 相短路永久故障、BC 相短路永久反 向故障 整定值 接地距离:Z1=2Ω,Z2=4Ω,T2=0.5S,Z3=6Ω,T3=1S 相间距离:Z1=2Ω,Z2=4Ω,T2=0.5S,Z3=6Ω ,T3=1S 零序定值:I1=3A,I2=2.5A,T2=0.5S,I3=2A,T3=1S,I4=1A,T4=1.5S 零序补偿系数:Kx=0.699,Kr=0 保护压板 投高频、距离、零序以及重合闸(综重)压板 9.3.1 试验接线 1. 测试仪的三相电压、三相电流输出分别接到被测保护装置的电压、电流输入端子 2. 测试仪的开入量 A、B、C 的一端接到被测保护装置的跳闸出口接点 CKJA、CKJB、 CKJC 上,另一端短接并接到保护跳闸的正电源。保护的合闸出口接点 ZHJ1、 及合闸正电源接测试仪的开入量 D。 图 9-2 9.3.2 参数设置 模拟 A 相接地瞬时故障 1. 添加测试项 A.选择故障类型为 A 相接地 B.设置短路电流为 5A C.设置二次侧短路阻抗为 1Ω D.选择故障性质为瞬时故障 E.设置完故障后单击“添加”按钮添加到测试列表,如图 9-3 按以上步骤,将 B 相接地永久故障、B 相接地永久反向故障、AB 相短路瞬时故 障、BC 相短路永久故障、BC 相短路永久反向故障添加到测试项目列表中。 “故障性 质”不选择即为瞬时性故障;“二次侧短路阻抗”的值决定动作区段。 图 9-3 - 112 - 2. 3. 试验参数设置 故障前时间 25S(大于保护整组复归及重合闸充电时间、微机保护一般要取 20S 左右) 最大故障时间 3S 故障触发方式 时间控制 Vz 输出 如果需要测试重合闸的检同期或检无压,可将测试仪 Vz 输出接 到保护的线路抽取电压 Vx,并设置相应试验参数使它满足或不 满足重合闸检同期或检无压的条件。 开关量设置 重合闸设置为综重方式(分相跳闸) ,开入图 9-4 设置;如果是三跳方式,保护 跳闸出口接点连接到 A、B、C(设为“三相跳闸方式”)任何一个开入量端;重 合闸接开入量 D。 图 9-4 4. 系统参数设置 零序补偿系数选择 RE/RL 和 XE/XL 方式。 可设置模拟断路器分、合闸时间以模拟断路器的跳合闸延时。 图 9-5 9.3.4 试验、报告、保存 - 113 - 详见(第二章)。试验报告如图 9-6 图 9-6 9.4 试验举例之二 保护装置 CSL101B 测试项目 1.模拟 A 相接地,100mS 后转换为 B 相接地,永久性故障。 2.合闸角 0°,短路初始叠加非周期分量,模拟断路器跳闸时间为 35mS,合闸时间 100mS。 3.重合闸检同期设置测试仪第四路电压 Vz 模拟线路抽取电压 Vx。 4.模拟收发信机的收信信号。 整定值 同试验举例一 保护压板 投高频(允许式)、距离、零序以及重合闸(综重)压板 不接收发信机(用测试仪的开出模拟收发信机的发信) 9.4.1 试验接线 测试仪的开出量 1 连接到保护的收信输入端子上。其它同本章例一。 图 9-7 9.4.2 - 114 - 试验参数设置 图 9-9 图 9-10 9.4.2 开关量设置 如图 9-11 所示。开出量 1 在测试仪给出故障时由闭合变为断开并保持 10mS 再 断开,模拟收发信机在正向故障时 10mS 的导频信号。 图 9-11 - 115 - 9.4.3 添加测试项目、验结、保存 详见(第二章) 试验结束后,必要时单击 按钮打开时间信号窗口对故障波形进行分析。 图 9-12 图 9-12 为局部放大波形图。图中开入量 A、B、C、D 为保护跳、合闸动作信 号(单跳、重合、永跳),开出量 1 为模拟的导频信号。前一组波形为 A 相接地电 流波形,后为故障转换后 B 接地电流波形。 图 9-13 - 116 - 第十章 绘制阻抗特性 本单元主要讲述第七章、第八章、第九章中的“保护区段”的绘制方法。 在“测试窗口”中选择“保护区段”属性页,如图 10-1 所示: 添加新的区段: 点击 删除一区段数据: 先要点击被删除的区段行(在区段列表中点击鼠标左键选中区 按钮就可以添加新的区段 段),然后点击 修改区段特性曲线: 按钮即可删除 先要点击被修改的区段行(在区段列表中点击鼠标左键选中区 段),点击 按钮进入编辑视窗。 图 10-1 阻抗特性参数不是必须定义的, 它只起参考的作用。阻抗特性分为以下三种: ◆ 阻抗圆特性 ◆ 透镜特性 ◆ 多边形特性 注意: 阻抗圆特性与透镜特性是固定的特性,其任何一个图形元素不能删除,也不 能添加;多边形特性不同,多边形特性的任何一个图形元素都能删除,同时也能 添加不同的图形元素到多边形特性中。 10.1 10.1.1 1. 2. 特性圆的绘制 特性圆的绘制途径有两种: 点击特性曲线工具栏的 图标,绘制特性圆; 选择“特性|圆特性”菜单,绘制特性园。 - 117 - 10.1.2 特性圆的修改 特性圆的数据表格如图 10-2 所示: 图 10-2 修改表格中的整定值、偏移量、灵敏角便实现了对圆特性数据的修改。 10.2 透镜特性图的绘制 10.2.1 透镜特性图的绘制方法有两种: 1. 点击特性曲线工具栏图标 2. 选择“特性|透镜特性”菜单,绘制透镜特性。 10.2.2 。 透镜特性图的修改 透镜特性图的数据表格如图 15-3 所示: 图 10-3 修改表格中的整定值、偏移量、灵敏角、圆弧(A)、圆弧(B)便实现了对圆特 性数据的修改。 10.3 多边形特性 多边形由直线、圆弧组成。 图 10-4 - 118 - 为了方便用户快速绘制多边形特性,绘图工具提供三个用户自定义特性接口,用 户可将当前绘制的多边形特性定义为自定义特性,下次绘制时直接调用。 10.3.1 绘制直线 1. 点击 ,进入直线绘制状态。 2. 在图形绘制视图的绘图区域中点击鼠标左键。移动鼠标选择直线的终点。当选择 好直线的终点后,再点击鼠标左键,便完成一条直线的绘制。 3. 完成一直线的绘制后,绘图工具继续处于绘制直线的状态,如果继续绘制,重复 前一过程。 4. 10.3.2 点击鼠标右键,便终止直线的绘制。 多边形的绘制 1. 2. 10.3.3 点击 ,绘制多边形; 选择“特性|多边形特性”菜单,绘制多边形。 圆弧的绘制 1. 点击 2. 3. 4. 5. 选择“特性|圆弧”菜单,进入圆弧的绘制状态。 在绘图区域中点击鼠标左键,选择圆弧的起点。 在绘图区域中移动鼠标,选择圆弧的终点。 当选择好圆弧的终点后,在绘图区域移动鼠标,绘图工具将绘制以起点、终点、 鼠标当前点组成的圆弧。点击鼠标左键,实现圆弧的绘制。 绘制过程中,点击鼠标右键,便终止圆弧的绘制。 6. 10.3.4 图标,进入圆弧的绘制状态; 修改 在多边形特性数据表格中,直接修改直线、圆弧的起、终止点数据。 多边形特性数据表格如下图所示: 图 10-5 10.4 自定义特性 在处于多边形特性绘制时,用户完成多边形特性的绘制后: 1.点击 ,将当前的多边形图形定义为自定义特性 1 2.点击 ,将当前的多边形图形定义为自定义特性 2 3.点击 ,将当前的多边形图形定义为自定义特性 3 当使用自定义曲线时,点击 或 或 ,调出自定义曲线。 - 119 - 10.5 举例 保护定值 阻抗 1:Z1=1.95Ω 阻抗 2:Z2=33.5Ω特性 在“保护区段”属性页中新键段号,然后进行编辑,点击特性曲线工具栏的 图标,选择圆特性设置参数值,绘制出发电机失磁保护的下抛圆特性曲线,如图 10-6。 图 10-6 - 120 - 第十一章 11.1 差动保护 概述 差动保护测试单元用于自动测试变压器、发电机和电动机差动保护的比率制动特 性、谐波制动特性、动作时间特性、间断角闭锁以及直流助磁特性。 ◆ 提供了多种比率制动和谐波制动方式 ◆ 软件自动对 TA 二次电流进行校正 ◆ 谐波制动方式有二次谐波到十次谐波 ◆ 在保护定值没有给出平衡系数时,可以由变压器参数及 TA 变比计算获得 ◆ 提供多种比率差动保护的动作方程 ◆ 可预先绘制比率制动和谐波制动特性曲线 ◆ 提供了负序电压闭锁的差动保护测试,负序电压 U2=(Ua+Ub+Uc)/3,设 置时可以将 Ua 输出电压值,设置 Ub、Uc 为 0V,则负序电压 U2=Ua/3。 ◆ 在 PWA 型号测试仪中增加了直流电压输出(0V—300V,0.5A),可以用来作 为直流电压继电器或被测保护装置的直流辅助电源。 1. 比率制动特性搜索 对给定范围内的比率制动特性曲线自动进行动态搜索。首先在属性页 “特 性定义”中设定保护装置的制动特性曲线,测试时以给定制动电流初始值和动作 电流的门坎,按步长给定制动电流,变化动作电流,搜索保护动作边界点对应的 动作电流;然后按步长给再一定制动电流,变化动作电流,再搜索保护动作边界 点对应的动作电流;直到制动电流终止值下保护动作边界点对应的动作电流时, 试验结束。 2. 比率制动定点测试 对给定点的比率制动特性自动进行测试,在测试点设置中设置该点的差动电 流和制动电流,或者在右侧视图中直接选定测试点(图中选定测试点然后右键, 选择“添加测试点”)。测试时测试仪给出所设差动电流和制动电流,直到保护动 作或最长测试时间结束试验。 3. 谐波制动特性搜索 首先在属性页“测试项目”中选择“谐波制动边界搜索”设定谐波次数,谐 波次数中分别选择二次谐波、三次谐波⋅⋅⋅ ⋅⋅⋅或十次谐波、设置谐波和基波之间的 角度差。然后在属性页“谐波”中设定保护装置的谐波特性曲线,在“添加序列” 的浮动菜单中设定测试范围,对给定范围内的谐波制动特性曲线自动进行搜索。 试验时根据设定的“搜索方式”,在输出的一差动电流中逐渐叠加谐波含量, 搜索保护动作边界点对应的含谐波分量的动作电流;然后按步长再给定另一差动 电流,搜索保护动作边界点对应的含谐波分量的动作电流;直到差动电流终止值 下保护动作边界点对应的动作电流时,试验结束。 4. 谐波制动定点测试 对给定点的谐波制动特性自动进行测试,在测试点设置中设置该点的差动电 流、谐波制动系数、谐波次数、谐波和基波之间的角度差,或者用鼠标在右侧的 视图中直接选定测试点。开始试验后,按所设差动电流和谐波制动系数输出电流, 直到保护动作或最长测试时间结束试验。 - 121 - 5. 动作时间特性 在给定差动电流下自动测试差动保护的动作时间,其差动电流在“测试点” 设置中设置,或者用鼠标在右侧的视图中直接选定测试点,所设差动电流应该在 动作区内。开始试验后,按所设动作电流输出,同时测试仪开始计时,保护动作 停止计时。 6. 间断角闭锁试验 对间断角特性自动进行测试,在测试点设置中设置差动电流、间断角的度数。 开始试验后,按所设的差动电流和间断角输出电流,直到保护动作或最长测试时 间结束试验。 7. 直流助磁特性测试 对给定范围内的直流助磁特性曲线自动进行搜索,其范围在"添加序列"的浮 动菜单中设定。由 A 相输出交流,B 相输出直流。开始试验后先输出直流电流 的初值,逐渐增加交流电流直到保护动作;然后直流电流增加一个步长,再重复 上述过程,直到全部点测试完毕。 11.2 1. 参数 平衡系数设置方式选择:包括“直接设置平衡系数”、“由额定电压和 TA 变比计 算”(是指一次额定电压和 TA 变比)、“由额定电流计算”(指一次额定电流)。 2. TA 二次电流相位由软件调整:当变压器两侧 TA 二次电流之间存在角度差,由保 护算法进行校正时,选择此方式,此时测试仪 C 相输出为补偿电流。 3. 转角方式:根据保护不同的转角算法进行选择。如 CST31A 选为高压侧,RCS978 选为低压侧。 4. 计算公式:针对不同的制动方式,选择不同的制动方程,系数 K 可修改。 5. 最长输出时间:模拟故障的最长时间。应大于保护动作时间,使保护可靠动作。 6. 保持时间:保护动作后故障持续的时间,模拟断路器出口时间。 7. 输出间断时间:大于保护返回时间,使保护可靠返回。 8. 谐波制动或间断角闭锁选择:测试点谐波的制动系数或保护动作边界的间断角(定 值),在进行谐波制动定点搜索和间断角闭锁试验时有效,其它试验时无效。 9. 时间动作特性测试线斜率(Id/Ir):在进行动作时间特性测试时,可由此及差动电 流确定测试点。一般取值和比率制动曲线斜率一致。 10. TA 极性定义:可以选择“内部故障为正极性”(如变压器差动)或“外部故障为正 极性”(如发电机差动),选择那种方式是根据现场 TA 的实际接线方式而定。 11.3 试验举例之一 保护型号 测试项目 整定值 - 122 - CST31A 比率制动特性 控制字 KG1 的 D8=0,D9=1 时,保护对象为三卷变; 变压器接线型式 KMD=0000,为“无校正”,即高、中、低压侧 TA 二次电流之间不存在角度差; 中压侧平衡系数 KPM=1,低压侧平衡系数 KPL=0.5; 差动速断电流定值:ISD=3.5A; 差动电流动作门槛值:ICD=0.601A; 比率制动特性拐点电流定值:IB=1.00A; 基波比率制动特性斜率:KID=0.5。 11.3.1 试验接线(以 A 相差动为例) 图 11-1 如上图所示,用测试导线将测试仪的电流输出端子与保护对应端子相连接,将 保护的动作接点连接到测试仪的开入端子 A。 11.3.2 1. 设置试验参数 在差动保护测试模块中,根据被测保护装置类型和测试项目,设置试验参 数。在一些保护的装置中,由于电流头通入电流时间的限制,在大电流时的边 界测试可以采用定点测试。 “平衡系数”一般是通过额定电流计算的 特性定义时,要计算准拐点的斜率,否则,实际曲线与保护装置的原理曲 线有很大的差别,无法验证保护装置的动作特性是否正确。 测试项目 - 123 - 图 11-2 2. 保护对象 图 11-3 3. 平衡系数设置方式选择“直接设置平衡系数”。 试验参数 图 11-4 此保护控制字 KG1.10 为制动电流选择位, KG1.10=0 时三圈变,制动电流 为 Ir=max{∣Ih∣,∣Im∣,∣Il∣}。 按说明书提供的方程选择被测保护装置 的差动制动方程。整定值按定值单设置。最长测试时间必须大于保护动作时间, - 124 - 4. 输出间断时间大于保护返回时间。 开关量 图 11-5 5. 特性定义 图 11-6 设置完毕后,按 “应用”按钮自动在 Id/Ir 坐标中画出所要搜索的比率制 动特性曲线(实线表示),上下两条虚线分别表示电流值相对误差的边界。 11.3.3 添加测试项目 所有参数设置完毕后,在“测试项目”属性页中点击“添加序列”按钮,在 对话框中添加搜索线。也可直接在右侧的坐标图中点击鼠标右键进行添加。 图 11-7 在测试项目列表中自动列出各测试点的有关参数,同时在右边的比率制动边 界搜索图中自动绘出搜索线。 - 125 - 图 11-8 图 11-9 11.3.4 保存试验参数 详见(第二章) 图 11-10 11.3.5 开始试验 按 进行试验,测试仪按测试项目列表中的项目进行试验。逐点搜索保护 动作边界,动作边界用 标注在右侧的坐标视图中。窗口进行实时监视试验过程。 图 11-11 - 126 - 11.3.6 试验报告 设置、保存、打印详见(第二章)试验报告。如图 11-12 图 11-12 11.4 试验举例二 保护型号 测试项目 保护定值 11.4.1 RCS-985 发电机变压器成套保护装置 发电机差动保护比率制动边界搜索 额定电流 Ie=3.953A 比率差动起动值:0.2Ie=0.791A 差动速断动作值:4Ie=15.81A 比率差动起始斜率 K1=0.1 比率差动最大斜率 K1=0.5 n=4 试验接线(以 A 相差动为例) 测试仪的 Ia、Ib、In 分别接在发电机机端 TA 的 A 相和中性点 TA 的 A 相上, In 与电机机端 TA 的 N 和中性点 TA 的短接。 图 11-13 - 127 - 11.4.2 设置试验参数 发电机差动保护的机端和中性点无转角,额定电流固定,所以平衡系数均为 1 图 11-14 比率制动方程是由说明书中提供。整定值的电流门槛值及电流速断值是由定值单给出。 图 11-15 拐点数可以选择两个,也可以选择三个,如果选择三个,需要由给定的两点斜率再计 算出 4 倍额定电流点的斜率添加上。 - 128 - 11-16 添加测试序列后的测试点列表及边界搜索图如下 11-16、11-17 图 11-17 图 11-18 11.4.3 试验报告 图 11-19 11.5 试验举例之三 保护型号 CST31A - 129 - 测试项目 整定值 自校正三卷变的比例制动边界搜索 控制字 KG1 的 D8=0,D9=0 时,保护对象为两卷变; 变压器接线型式 KMD=0002,为“变压器 Y/ D-11 接线” 低压侧平衡系数 KPL=0.5; 差动速断电流定值:ISD=3.5; 差动电流动作门槛值:ICD=0.601; 比率制动特性拐点电流定值:IB=1.00; 基波比率制动特性斜率:KID=0.5。 注意: 因为“变压器 Y/D/D-11 接线”(或 Y/ D-11 接线) ,TA 一次侧 Y 接;高压侧和 中、低压侧 TA 二次电流之间存在 30°角度差,在测试中必须加入补偿电流,因此 只能分侧、分相进行测试。Y/Δ侧进行测试时,需加入补偿电流;Y/Y-0 或Δ/Δ侧 进行测试时,无需加入补偿电流。 11.5.1 试验接线(以高、低两侧 A 相差动为例) 用测试导线将测试仪的电流输出端子与保护对应端子相连接,将保护的动作 接点连接到测试装置的开入端子 A。如图 11-20 图 11-20 11.5.2 1. - 130 - 设置试验参数 根据被测保护类型和测试项目在各属性页中进行参数设置。 这里仅把与前例 不同的设置进行说明,其它请参见试验举例之一。 保护对象 因为是分侧进行测试,所以绕组数选为 2。选择“TA 二次电流相位由软件调整”, 测试仪 C 相输出做为补偿电流。 图 11-21 2. 试验参数 选择被测保护装置的差动制动方程。整定值按保护定值单设置。此保护控制字 KG1.10 为制动电流选择位, KG1.10=0 时两圈变制动电流为 Ir=∣Ih-Il∣/2。 图 11-22 11.5.3 添加测试项目 参考试验举例一,在测试项目列表中自动列出各测试点的有关参数,同时 在右边坐标图中绘出扫描线。 图 11-23 - 131 - 11.5.4 保存试验参数 详见(第二章) 11.5.5 开始试验 在工具栏上点击 按钮,测试仪按项目列表中的项目设置进行试验。测试仪逐 个搜索保护动作边界,动作边界用 标注在右侧的坐标视图中。 图 11-24 11.5.6 试验报告 设置、保存、打印详见(第二章) 11.6 试验举例之四 保护型号 测试项目 整定值 11.6.1 CST31A 自校正三卷变比率制动定点测试 与例二相同 试验接线 与试验举例之二相同。 11.6.2 参数设置 仅把与试验举例之二不同的设置进行说明,其它请参见试验举例之二。 测试项目 图 11-25 - 132 - 11.6.3 添加测试项目 所有参数设置完毕后,在“测试项目”属性页中点击“添加”按钮设置测试 点, 也可直接在右侧的坐标图中选择测试点进行添加。在测试项目列表中自动列 出各测试点的有关参数,同时在右边的坐标图中自动绘出将要进行的测试点。 图 11-26 图 11-27 11.6.4 保存试验参数 参见试验举例之一 11.6.5 开始试验 在工具栏上点击 按钮,测试仪按项目列表中的项目设置进行试验。逐个对测 试点进行测试,保护动作用 标注,不动作用 标注。在试验过程中,可从视图 工具栏中打开历史状态、波形监视、时间信号等窗口进行实时监视。 图 11-28 - 133 - 11.6.6 试验报告 参见试验举例之一。 11.7 试验举例之五 保护型号 测试项目 保护整定 CST31A 无校正两卷变的谐波制动边界搜索 控制字 KG1 的 D8=0,D9=0 时,保护对象为两卷变; 变压器接线型式 KMD=0000,为“无校正” 低压侧平衡系数 KPL=0.5; 差动速断电流定值:ISD=3.5A;差动电流动作门槛值:ICD=0.601A; 二次谐波制动比率系数:KXB=0.2。 对应保护设置: 控制字 KG1,D8=0,D9=0 时,保护对象为两卷变;变压器接线 形式 KMD=0000,为“无校正” ,即高、低压侧 TA 二次电流不存在角度差。 11.7.1 试验接线(以 A 相差动为例) 如图 11-29 所示,用测试导线将测试仪的电流输出端子与保护对应端子相连接, 将保护的动作接点连接到测试装置的开入端子 A。 图 11-29 11.7.2 1. 设置试验参数 测试项目(根据所测保护类型和项目在各属性页中设置试验参数。) 图 11-30 2. - 134 - 保护对象(由于保护已经给出平衡系数,所以直接设置平衡系数) 图 11-31 3. 试验参数 图 11-32 说明:此保护控制字 KG1.10 为制动电流选择位,且两圈变制动电流 Ir=∣Ih-Il∣/2。 最长测试时间必须大于保护动作时间,输出间断时间大于保护返回时间。 4. 开关量(参见试验举例之一。) 5. 谐波:通过坐标起点和终点设置谐波制动特性曲线。设置完毕后,点击 “应用” 按钮画出所要搜索的谐波制动特性曲线(实线表示),左右两条虚线分别 表示电流值相对误差的边界。 图 11-33 - 135 - 11.7.3 添加测试项目 所有参数设置完毕后,在“测试项目”属性页中点击“添加序列”按钮,在随 后弹出的对话框里设置差动点流变化的始、终值及变化步长,添加搜索线。也可 直接在右侧的坐标图中单击鼠标右键添加单条扫描线。 图 11-34 图 11-35 图 11-36 11.7.4 保存试验参数 参见试验举例之一。 11.7.5 开始试验 在工具栏上点击 按钮,测试仪按项目列表中的项目设置进行扫描。动作边 界用 标注在谐波制动坐标图上。在试验过程中,可从视图工具栏中打开历史 状态、波形监视栏、时间信号等窗口进行实时监视。 11.7.6 设置、保存、打印试验报告 参见试验举例之一。 11.8 试验举例六 - 136 - 保护型号 测试项目 整定值 11.8.1 11.8.2 CST31A 无校正两卷变的谐波制动定点测试 与试验举例之四相同 试验接线 (参见试验举例之四) 设置试验参数 根据所测保护类型和项目在各属性中设置试验参数如图 11-37。其它参数的设置 与试验举例之四相同。 图 11-37 11.8.3 添加测试项目 所有参数设置完毕后,在“测试项目”属性页中设置差动电流和谐波制动系数, 然后点击“添加”按钮添加测试点。同时右边坐标图中自动绘出测试点的位置。 图 11-38 图 11-39 11.8.4 保存试验参数(参见试验举例之一) - 137 - 11.8.5 开始试验 在工具栏上点击 用 按钮,测试仪按项目列表中的项目设置逐点进行测试。动作 标注,不动作用 标注。 图 11-40 11.8.6 11.9 试验报告(参见试验举例之一) 试验举例之七 保护型号 CST31A 测试项目 自校正两卷变的动作时间测试 整定值 控制字 KG1 的 D8=0,D9=0 时,保护对象为两卷变; 变压器接线型式 KMD=0002,为“变压器 Y/D -11 接线” 低压侧平衡系数 KPL=0.5; 差动速断电流定值:ISD=3.5;差动电流动作门槛值:ICD=0.601; 比率制动特性拐点电流定值:IB=1.00; 二次谐波制动比率系数:KXB=0.2。 说明:因为高压侧和低压侧 TA 二次电流之间存在 30°角度差,测试时须加入补偿电流。 11.9.1 11.9.2 试验接线(以 A 相差动为例)(参见试验举例之) 设置试验参数 1 测试项目 图 11-41 - 138 - 2 保护对象 图 11-42 3 试验参数 图 11-43 11.9.3 添加测试项目 所有参数设置完毕后,在“测试项目”属性页中点击“添加序列”按钮,在 随后弹出的对话框里设置差动电流变化的始、终值及变化步长,添加搜索线。也 可直接在右侧的坐标图中单击鼠标右键添加单个测试点。测试点必须添加在动作 区内。 添加完毕后,在测试项目列表中列出各测试点的试验参数,同时在右边 的动作时间坐标中自动绘出对应的测试点。 图 11-44 - 139 - 图 11-45 图 11-46 11.9.4 保存试验参数(参见试验举例之一) 11.9.5 开始试验 在工具栏上点击 按钮,测试仪按项目列表中的项目设置逐点进行测试。动作 用 标注,并在项目列表中记录下各测试点的动作时间。不动作点用 标注。在 试验过程中,可从工具栏中打开一些窗口对试验进行实时监视。 图 11-47 11.9.6 - 140 - 试验报告(设置、保存、打印详见第二章) 11.10 补偿电流 当保护采用内转角方式时,为了抵消由于保护内部在非测试相产生的电流,需要 加入补偿电流。以下举例进行说明。 Y/D-11 接线的变压器,高压侧电流和低压侧电流之间存在 30º的角度差,若两侧 TA 均采用星形接线,则在两侧二次电流之间也存在 30º的角度差,设高压侧二次电流 为 Iah、Ibh、Ich;低压侧二次电流为 Ial、Ibl、Icl。保护为了纠正两侧的角度差, 在高压侧(Y 侧)用算法进行角度纠正: Iah´=( Iah- Ibh)/ Ibh´=( Ibh- Ich)/ 3 3 3 Ich´=( Ich- Iah)/ 这样高、低压两侧电流的相位就一致了。 我们在做 A 相差动的时候,虽然只通入高、低压两侧的 A 相电流,但是在高压 侧保护计算 C 相电流 Ich´=(0- Iah)/ 3 ,C 相差动保护可能动作,影响 A 相测试 结果。所以在做实验时必需消除此电流的影响,故应在低压侧(D 侧)C 相加入补偿 电流,以抵消此相高压侧(Y 侧)电流。 在此列出几种不同的变压器接线方式下补偿电流的接线方法,以供参考。其中 高压侧基波电流接测试仪 IA,低压侧基波电流接测试仪 IB,补偿电流接测试仪 IC。 1 第一种接线形式: 变压器 Y/D-11(高压侧 Y 接、低压侧 D 接),TA 均 Y 接,接法如下表: 测试项目 高压侧 IA A 相差动测试 测试仪 IA B 相差动测试 高压侧 IB 低压侧 Ia 低压侧 Ib 测试仪 IB 测试仪 IA C 相差动测试 2 高压侧 IC 测试仪 IC 测试仪 IA 低压侧 Ic 测试仪 IC 测试仪 IB 测试仪 IC 测试仪 IB 第二种接线形式: 变压器 Y/D-9(高压侧 Y 接、低压侧 D 接),TA 均 Y 接 ,接法如下表: 测试项目 高压侧 IA 高压侧 IB A 相差动测试 B 相差动测试 低压侧 Ia 低压侧 Ib 测试仪 IA 测试仪 IB 测试仪 IC 测试仪 IA C 相差动测试 11.11 高压侧 IC 测试仪 IB 测试仪 IA 测试仪 IC 测试仪 IB 试验举例之八 继电器型号 BCH-2 型差动继电器 测试项目 直流助磁特性的测试 保护定值 额定频率 50Hz 额定电流 5A 差动绕组 Wd=20 匝 平衡绕组 Wb1=19 匝 短路绕组 “C-C”位置 11.11.1 测试仪 IC 低压侧 Ic ε=5±0.38 试验接线 如下图所示, 用测试导线将测试装置的电流输出端子与保护对应端子相连 接,将保护的动作接点连接到测试装置的开入端子 A。 - 141 - 图 11-48 11.11.2 1 设置试验参数 根据继电器整定值和所测试项目在各属性页中设置试验参数。 测试项目 图 11-49 2 3 保护对象(此属性页在本次试验中没有意义,不必设置) 试验参数 图 11-50 - 142 - “整定值”、 “谐波制动” 、 “谐波制动或间断角闭锁选择”、 “时间动作特性测试线 斜率(Id/Ir)”的设置均与此次试验无关,不影响测试结果。 4 开关量 图 11-51 11.11.3 添加测试项目 所有参数设置完毕后,在“测试项目”属性页中点击“添加序列”按钮, 在随后弹出的对话框里设置直流电流变化的始、终值及变化步长,最大交流电 流,添加搜索线。也可直接在右侧的坐标图中单击鼠标右键添加搜索线。添加 完毕后,在测试项目列表中列出各测试点的试验参数,同时在右边的直流助磁 特性测试图中自动画出搜索路径 图 11-52 图 11-53 - 143 - 图 11-54 11.11.4 保存试验参数 参见试验举例之一。 11.11.5 开始试验 在工具栏上点击 按钮,测试仪按项目列表中的项目设置逐点进行测 试。动作边界用 标注在直流助磁特性测试视图中。在试验过程中,可从视图 工具栏中打开历史状态、波形监视、时间信号等窗口进行实时监视。 图 11-55 11.11.6 试验报告 详见(第二章)。试验报告如下所示。 - 144 - 第十二章 12.1 故障回放 概述 将以 COMTRADE(Common Format for TranSient Data Exchange)格式记录的数 据文件用测试仪播放,实现故障重演。具有如下特点: 支持以 COMTRADE 格式记录的数据文件 通过对原记录数据的插值运算,提高回放数据的采样率 通过设置各个通道的电压、电流变比以及比例系数来调整输出幅值 具有按键触发、开入触发和 GPS 触发三种触发或同步触发条件 通过设置重复开始时刻、重复区间以及重复次数,对某一段数据可以重复播放 可设置开出量的翻转状态和翻转时刻以及开入动作计时开始时刻。试验过程中同时 记录八路开入量的动作时间 对同一类型的通道数据可以实现加减运算生成一个新的通道数据 对播放的数据可以定义输出范围 在 PWA 型中增加了直流电压输出(0—300V,0.5A),可以用来作为直流电压继电器或 被测保护装置的直流辅助电源。 COMTRADE 格式的数据文件包含三个名字相同但后缀名不同的三种类型的文件: 引导文件(*HDR): 为用户提供一个附加信息的描述样本,以便更好地了解暂态 记录的条件。引导文件不受应用程序控制。 组态文件(*CFG): 是为计算机程序读取数据文件中的数据提供必要的信息。组 态文件是一种 ASCⅡ格式的文件,包括以下信息: 站名和识别号 通道类型和通道号 通道名称、单位和变换因子 线路频率(50Hz 或 60Hz) 采样速率及该速率下的采样点数 第一个数据的日期和时间 触发的日期和时间 文件类型(ASCⅡ或 BINARY) 数据文件(*DAT): 包含暂态数据的实际数值。数据文件按行划分,每行分成 n+2 列。其中 n 为所记录的通道数。数据行数随记录长度而变化。 1. 2. 3. 12.2 窗口介绍 12.2.1 1 详细视图 打开录波文件后,将出现“详细视图”窗口。 在此窗口中由多个属性页对波形进行加工。 模拟输出: 可选择输出通道、设置各个通道的电压、电流比例系数调整输出幅值。 选择通道: 测试仪可输出四路电压、三路电流。在选择通道中按 ,对应电压列出所 - 145 - 有的电压通道;对应电流列出所有的电流通道。每一路输出所对应的通道由 用户根据需要进行选择。 输出起始位置: 试验时,电压、电流波形由所设定的时刻开始输出。如设为 0.1s,则从 0.1s 的波形开始输出,0.1s 之前的波形无效。其它相关时间,如计时开始时刻、 等待时刻、输出翻转时刻,均以输出起始位置为参考。如输出起始位置为 0.1s,计时开始时刻设为 0.1s,即是从输出开始后 0.1s 开始计时。 图 12-1 2 最大值和最小值: 显示所选通道波形中最大值和最小值,如所录波形为一次值,可在模拟信号 属性页中设置一次和二次的变比进行转换,显示为转换后最大值和最小值。 比例: 按所设比例输出对应通道的波形。如果通道的最大值和最小值超出测试仪的 输出范围,可由设置比例来进一步调整。 直流电压: 能提供 0V-300V、0.5A 的直流电压,可以作为被测装置(直流电流<0.5A) 的直流辅助电源。 触发条件及重复区段: 提供多种触发方式,通过设置对某一段数据可以重复播放。 触发条件 无触发: 没有外部触发条件,按所设波形直接进行输出。 按键触发:设置等待时刻,在此时刻按所设重复间隔重复输出,直到按下 后 连续输出后面的波形。 GPS 触发:设置等待时刻,在此时刻按所设重复间隔重复输出,直到收到 GPS 信 号后连续输出后面的波形。 开入触发:设置等待时刻,在此时刻按所设重复间隔重复输出,直到收到满足要 求的开入量信号后连续输出后面的波形。 等待时刻:在选择按键触发、GPS 触发和开入触发时,如果没有收到触发信号, 就在此时刻按对应所设重复间隔重复输出波形,等待触发信号。 重复间隔:为保持输出的连续性,应设为整数周波的时间。有些波形的频率如果 不是 50Hz,可以由时间信息直接读取整数周波的时间。重复输出等 待时刻之前的波形,如等待时刻为 40ms,重复间隔为 20ms,则重复 - 146 - 输出 20ms 到 40ms 之间的波形。 图 12-2 重复输出区段: 如需要对某段波形进行重复输出,可选择重复输出设置。 重复开始时刻:在此时刻重复输出波形。 重复次数: 此段波形重复的次数。 重复间隔:为保持输出的连续性,应设为整数周波的时间。有些波形的频率 如果不是 50Hz,可以由时间信息直接读取整数周波的时间。重 复输出重复开始时刻之前的波形,如重复开始时刻为 100ms,重 复间隔为 20ms,则重复输出 100ms 到 120ms 之间的波形。 计时开始时刻: 测试仪开始计时的时刻。如要测试保护的动作时间,应设置 故障的开始 时刻,到此时刻测试仪开始计时,开入量翻转后停时。 开入量触发设置: 在选择开入触发时有效,根据需要设置逻辑关系。 3 逻辑或:所选的开入量有任一动作,即确认为触发。 逻辑与:所选的开入量全部动作,才确认为触发。 采样率: 在此属性页中,背景为灰色的部分由软件自动生成,背景为白色的部分由用户 设置。所以只有插值方式和内插点数是由用户设置的。 采样率:显示录波文件中的采样率,有些录波文件中出现多种采样率,在此 会逐个列出,并列出每种采样率下的采样点数。 注意:1 触发后,波形不会突变立刻进入触发时刻后的波形,而是不再重复, 连续输出后面的波形。 2 当一个录波文件中有多个采样率时,必须统一成同一采样率进行播 放,此时只能采用方式二,按采样率最多的波形进行插值。 插值运算:有些录波文件中采样点数过少,回放过程中会造成波形的连续性 不好,需要通过插值保证输出波形;或者一个录波文件中有多个采样率,需 要通过插值统一采样率。 插值方式采用牛顿前项插值法,等距拟合微分算法,也可不进行插值。插值 - 147 - 4. 12.2.1 1 2 3 4 - 148 - 方式一是把数据放在 DSP 中计算插值,其优点是不占用内存空间,波形输 出时 间长;缺点是插值的点数少。插值方式二是由上位机计算插值,优点 是插值点数可以较多,波形好;缺点是占用较大的内存空间,播放时间短。 插值后采样率和最长输出时间均由软件根据采样率和内插点数自动计算。 开关量输出: 开关量输入: 对所选开入量的翻转时间进行记录。 输出开关量: 测试仪在进行故障播放的同时可给出变化的开关量,各开出量翻转前的状态 可分别设置。 翻转时刻: 以输出起始位置为参考,为开始播放到开出变化的时间。 保持时间: 开出翻转保持的时间。 波形处理视图 “波形处理视图”:是将 COMTRADE 格式的录波数据图形化的视图,在此基础之 上,可以对每个通道的波形数据进行设置和编辑,同时提供方 便的波形分析工具,以获得波形的详细信息。 波形处理视图分成三个区域: 时标按钮区域: 位于波形处理视图的显示区域的顶部。此区域用于显示起始时标按钮和终止 时标按钮,时标按钮被限制在时标按钮区域的范围内。时标按钮区域的底色 可以设置。 状态量显示区域: 是时标按钮区域下面的第一个显示区域,用于显示用户设置的各种状态量: 输出开始时刻、计时时刻、触发状态、重复输出状态等,状态量显示区域的 底色可以设置。各显示的状态量的颜色和线型也可以设置。 波形图区域: 是波形处理视图的主区域,此区域用于显示各通道波形图和通道的名称以及 此通道波形图的线型、颜色。 与波形处理相关的链接: 显示菜单: 选择波形的显示方式。共三种:只显示使用的信号,同类信号一起显示,通道单 独显示。 通道录波数据的编辑: 从录波文件读取的数据都是原始数据,为了便于分析和试验,可以对通道进行适 当的编辑。如插入新通道、通道属性设置、坐标轴设置。 插入新通道:过程如下: 第一步 选择命令;有两种方法: ⒈ 选择主菜单的“编辑”中“插入新的通道数据”菜单项; ⒉ 在波形处理视图区域中点击鼠标右键,弹出菜单,选择“插入新的通道数据” 菜单项; 第二步 在弹出的“插入新通道数据”的对话框中设置新通道的各属性; 第三步 点击“确定”按钮,插入新的通道数据; 第四步 设置通道的其他属性。 要插入新的通道,必须输入通道的名称、选择通道的种类。 5 设定系数 K1、K2,结合计算公式决定新通道与通道 1、通道 2 之间的关系。 如 K1=1,K2=-1,则新通道为通道 1 和通道 2 的向量差。 通道属性设置;可完成以下功能: 各个开关量状态、模拟量波形、状态标识的线条及颜色均可进行个性化的设 置,所录电压、电流若为一次值可转换为二次值。 进入通道属性的设置方法有三个: 1 波形处理窗口置于最前时,在主菜单中选择“编辑状态标志属性”。 2 在波形处理窗口中选中某个通道名双击。 3 在波形处理窗口中选中某个通道名右键,在弹出对话框中选择“通道属性”。 坐标轴设置: 对图形处理视图中的时标、状态栏、坐标轴的颜色,以及网格线型均可通过 坐标轴设置进行设置。 打开坐标轴设置对话框的方法有两种: ⒈ 在主菜单中选择“编辑”中“坐标轴设置”; ⒉ 在波形处理中任意处点右键,从弹出的对话框中选“坐标轴设置”。 与波形相关的操作: 对波形进行缩放和移动。进行图形操作的方法有三种: 1.波形处理窗口置于最前时,在主菜单中选择“图形操作”,选择命令进行图形操作。 2.在工具栏中选择快捷按钮 进行图形操作。 3.在波形处理窗口任意位置点右键,在弹出的对话框中选择命令进行图形操作。 6 波形分析工具: 提供即时光标所在位置的波形信息。使用分析工具的方法有: 方法一:波形处理窗口置于最前时,在主菜单中选择“分析工具”,选择信息命令。 方法二:波形处理窗口置于最前时,在工具栏中使用快捷按钮。曲线信息按钮 ,时间信息按钮 12.3 。 试验举例 试验目的:将以 COMTRADE 格式记录的数据文件用测试仪进行播放,实现故 障重演。 试验项目:对扬州发电厂 220KV5 月 19 日 19 时 28 分 A 故障录波重放。 12.3.1 1 试验步骤 打开录波文件“扬州发电厂 220KV5 月 19 日 19 时 28 分 A” 图 12-3 2 选择故障通道:在各输出端对应的通道中选择所需的故障通道 - 149 - 图 12-4 图 12-5 3 设置输出通道的变比 在图形处理画面中选定某个通道双击,打开“信号属性”对话框:选择所需输出的 模拟信号,逐个按实际 PT 和 CT 变比设置一次、二次值。设置完毕后按 在详细示图中以二次值的形式显示最大值和最小值。 图 12-6 - 150 - , 图 12-7 4 对输出波形进行设置 此时可以直接按 重放录波波形,但是考虑到故障前的时间比较短,保 护来不及整组复归,可以在触发条件中选择“按键触发”,等待保护复归。 在波形处理中把波形放大,可以看到:等待时刻对应 “ 触发开始时刻 ” 为 15ms,重复间隔为“触发开始时刻”和“触发时刻”之间的时间差 20ms。 为了在测试中准确的记录保护的动作时间,在工具栏中按下 ,打开时间 信息。移动时标 1,使其对应故障开始时刻,在时间信息中显示出时标 1 对 应的时间,按此时间设置计时开始时刻。 图 12-8 图 12-9 - 151 - 5 回放波形 检查保护接线后,按 重放录波波形,等待保护整组复归后,按 障状态。观察并记录保护动作情况,进行分析。 - 152 - 进入故 第十三章 谐波 13.1 概述 本测试单元可实现多次谐波叠加的周期分量输出,但不可以叠加直流分量。 三路电流和四路电压均可以输出基波及谐波(2-20 次)。 在基波上每相可同时叠加谐波分量(2-20 次谐波)。 选择自动试验方式时,自动记录被测保护装置的动作值(返回值)及动作时间。 如果不选择自动方式,输出是以手动方式,按设定的步长增加和减小的。 PWA 型号中增加了直流电压输出(0—300V,0.5A),可以用作被测保护装置的直流辅 助电源。 13.2 参数 13.2.1 参数设置 变量选择:变量可选择电流、电压的任意一相或三相的谐波次数,波形为基 波至 20 次谐波。设定其幅值(基波和谐波的幅值之和最大为 120V)和相角, 变化步长根据实际情况设置。 谐波表示方式 :当选择以基波为变量时,谐波只能以幅值表示。如果选择 以谐波为变量时,谐波既能以幅值表示,也能以基波的相对值表示时。 自动试验与手动试验:试验可通过自动与手动两种方式进行。 13.2.2 谐波含量 通道选择:设置三路电流、四路电压的基波幅值及相位。图 13-1 设置谐波含量:设置叠加到基波上的谐波幅值。设置结果显示在右侧视图中。 图 13-1 说明:试验中,每相都能叠加谐波分量,分别设置不同的相的谐波分量,输出 时就可以同时输出所设置的谐波参量。 13.3 试验举例 1 试验项目 模拟变压器励磁涌流时的输出,参数如下: -153 - 试验参数 13.3.1 见下表(其中数值为谐波分量占基波分量的百分比(%)) 基波 二次谐波 三次谐波 四次谐波 五次谐波 100 62 25 4 2 参数设置 图 13-2 13.3.2 谐波分量参数设置 图 13-3 13.3.3 保存谐波参数 13.4 试验举例 2 试验项目 保护定值 13.4.1 (详见第二章) RCS-985 发电机定子接地保护 并网前三次谐波比率定值 K=1.3, 接线图 测试仪的 UA、UB、UC、UZ、UN 分别接在保护装置的发电机机端和中性点 PTA613、 B613、C613(开口三角 L613)、L300、N600(N300)上,如图 13-4。 - 154 - 图 13-4 13.4.2 参数设置 测试仪的 Ua、Ub、Uc 分别输出基波 57.7V 电压,在 Uc、Uz 上分别输出 2V 三次 谐波电压,在变量选择中选择 Uc 三次谐波,如图 13-5。 图 13-5 测试时可以选择自动或手动测试。选择方式如下: 自动测试:在“参数设置”属性页中,“其他”选择“√”自动设定步长和变化时 间就可以试验了。 手动测试:不选自动试验时,手动点击 逐渐降低(或升高)发电机中性点 PT 的电压 Uz 至护动作,但手动试验没有实验报告。 图 13-6 -155 - 13.4.3 试验过程 在试验时可以点击 13.4.4 “列表视图”直接观察到三次谐波的变化情况。 试验报告数设置 设置、打印、保存详见(第二章) 图 13-7 - 156 - 第十四章 14.1 同期装置 概述 该单元用于测试同期装置的电压闭锁值、频率闭锁值、导前角及导前时间、电气 零点、调压脉宽、调频脉宽以及自动准同期装置的自动调整试验。 ◆ 电压闭锁值:频率不变,逐步降低或增加待并侧电压,测出电压闭锁值。 ◆ 频率闭锁值:电压幅值不变,逐步降低或增加待并侧频率,测出频率闭锁值。 ◆ 导前角及导前时间:自动调整待并侧的频率,在频差刚好满足要求的时候测量并 记录此时的导前角和导前时间。 ◆ 电气零点测试:测试电气零点继电器的动作角和返回角。 ◆ 调频脉宽:测量调频脉宽。 ◆ 调压脉宽:测量调压脉宽。 ◆ 自动调整试验:在频差、压差不满足同期条件的情况下,根据同期装置给出的调 频、调压信号,按设定的电压频率调整率增加或降低电压和频率,直到满足同 期条件时,同期装置给出同期信号为止,测试仪自动记录合闸时的频差、压差、 相角差。 ◆ ΔV/Δt:电压调整率,当测试仪收到同期装置增压或降压调节信号时,按该速 率调整电压大小。 ◆ Δf/Δt:频率调整率,当测试仪收到同期装置增频和降频调节信号时,按该速 率调整频率输出。 ◆ PWA 型号测试仪由 UDC 输出直流电压(0V—300V,0.5A)。UDC 可以分别设 定为 110V 或 220V,作为保护装置的直流辅助电源,但不可带整个开关或断路器。 14.2 同期装置试验举例一 装置型号 测试项目 14.2.1 ZZQ-3B 自动准同期装置的电压、频率闭锁值、导前角和导前时间以 及该装置的自动调整试验。 试验接线 同期装置的系统侧电压输入端接测试仪 VA,待并侧电压输入端接测试仪 VB,开 入量按同步窗口属性页中的提示进行连接,即增频率接开入 G,减频率接 H,增 电压接开入 E,减电压接开入 F,出口动作接点接开入 A。图 14-1 图 14-1 所有参数设置完毕后,在属性页“参数之一”中点击“添加”按钮,将试验项目添加到 - 157 - 列表中,图 14-2。 14.2.2 试验参数设置 1.参数之一 图 14-2 2.参数之二 最大同步时间设为 30s,防开入抖动时间设为 10ms;系统侧额定电压为 100V, 额定频率为 50Hz,电压连接到测试仪的 VA;待并侧电压连接到测试仪的 VB;变 压器接线组别相移为 0º,图 14-3。 图 14-3 3.同步窗口 图 14-4 - 158 - 14.2.3 保存试验参数 (详见第二章) 14.2.4 试验 在工具栏点击 点击 图标开始测试。此单元还特别提供同步指示窗口,在工具栏 图标打开同步指示窗,可直接监视待并侧电压和系统侧电压的相位变 化。试验结束后还可打开示波图对试验过程进行分析。 1. 若待并侧电压初值满足同期条件,两侧电压存在一定的滑差。试验开始后的第 一个滑差周期内同期装置发出合闸脉冲,测试仪按步长增大 ΔV 直到同期装置闭 锁,测试出压差闭锁值。假如试验开始后的第一个滑差周期内同期装置没有发出 合闸脉冲,测试仪按步长减小 ΔV,直到接收到合闸脉冲为止。然后增大 ΔV 直 到同期装置闭锁,测试出压差闭锁值。 2. 设待并侧电压和系统侧电压相同,两侧电压滑差满足同期条件。试验开始后的第 一个滑差周期内同期装置发出合闸脉冲,测试仪按步长增大 Δf 直到同期装置闭 锁,测试出频差闭锁值。假如试验开始后的第一个滑差周期内同期装置没有发出 合闸脉冲,测试仪按步长减小 Δf,直到接收到合闸脉冲为止。然后增大 Δf 直 到同期装置闭锁,测试出频差闭锁值。 3. 假如试验开始后的第一个滑差周期内同期装置发出合闸脉冲,测试仪按步长增大 Δf,直到同期装置闭锁为止。然后,减小 Δf 直到同期装置发出合闸脉冲,测量 出同期装置的导前角和导前时间。假如试验开始后的第一个滑差周期内同期装置 没有发出合闸脉冲,测试仪按步长减小 Δf 直到同期装置发出合闸脉冲,测量出 同期装置的导前角和导前时间。导前时间和导前角的关系:Δφ=Δt/Tw×360°, 其中:Tw=1/│fg-fs│ 4. 在频差、压差不满足同期条件的情况下,根据同期装置给出的调频、调压信号, 按设定的电压频率调整率增加或降低电压和频率,直到满足同期条件同期装置给 出同期合闸信号为止,测试仪自动记录合闸时的频差、压差、相角差。 14.2.5 试验报告 14.3 同期装置试验举例二 装置型号 测试项目 14.3.1 (设置、保存、打印详见第二章) WX-98A 微机准同期装置 自动准同期装置的电压闭锁值、频率闭锁值、导前角和导前时 间以及该装置的自动调整试验。 试验接线 图 14-5 - 159 - 说明:同期启动按钮 QA 由 X2-13 和 X2-16 输出。试验时,需要将 X2-13 和 X2-16 短 接,以启动同期装置。另外,在同期过程中,如果同期时间超过整定时间,装 置闭锁本次同期合闸,同时告警指示灯点亮。待再次“启动”同期时,告警继 电器将自动复归。在 PW 测试仪对 WX-98A 进行一系列测试时,测试时间有可 能超过整定的最大同期时间,因此,试验时通过测试仪开出量定时断开然后闭 合 X2-13 和 X2-16 接点,使同期装置定时自动复归,以避免同期闭锁。 14.3.2 整定参数 导前时间(导前角):Tpre=200ms 合闸允许压差(闭锁电压):Vlo=-2V Vhi=2V 合闸允许频差(闭锁频率):flo=-0.25Hz fhi=0.25Hz 调压周期:Tv=6s 调频周期:Tf =2s 转角相位差补偿:0º 由于Y/Δ变压器的存在引起同期电压的相位差。WX-98A 同期装置能自动补偿 Y/Δ或Δ/Y变换引起的相位差,而不需要增设转角变压器。当转角相位差补 偿不为零时,应在 PW 测试软件上的变压器接线组别相移应设置相应的角度。 14.3.3 功能测试 压差闭锁值测试 1) 将待并侧电压 Vg 设置为 101V 50.2Hz,调压步长设置为 0.1 伏.点击添加按钮 添加测试项,测量 Vhi。 2) 将待并侧电压 Vg 设置为 99V 50.2Hz,调压步长设置为 0.1 伏.点击添加按钮添 加测试项,测量 Vlo。 待并侧的频率设置,即频差△f 一定要在允许范围内,且△f 不能等于零,以 形成滑差, △φ才有出现等于零的机会。试验中,经过一个滑差周期后,根 据同期装置是否发出合闸脉冲为判据,测试仪按给定步长自动调整待并侧电压 的大小。在经过一个从有合闸脉冲到无合闸脉冲的过程后,记录此时的压差闭 锁值。 1. 2. 频差闭锁值测试 1) 将待并侧电压 Vg 设置为 100V/50.5Hz,调频步长设置为 0.1Hz。点击添加按钮 添加测试项,测量 fhi。 2) 将待并侧电压 Vg 设置为 100V/49.5Hz,调压步长设置为 0.1Hz。点击添加按钮 添加测试项,测量 flo。 待并侧的电压设置即压差△V,一定要在允许范围内。试验中,经过一个滑差 周期后,根据同期装置是否发出合闸脉冲为判据,测试仪按给定步长自动调整 待并侧电压频率的大小。在经过一个从有合闸脉冲到无合闸脉冲的过程后,记 录此时的频差闭锁值。 对于压差闭锁和频差闭锁试验,合闸脉冲在一个滑差周期内检查一次,即△φ 从 180°到 0°再到 180°的范围。假如试验开始后的第一个滑差周期内同期 装置没有发出合闸脉冲,测试仪按步长减小△V 或△f,直到接收到合闸脉冲 为止。然后,增大△V 或△f 直到同期装置闭锁,测试出闭锁电压和闭锁频率。 3. - 160 - 调压功能测试 1) 将待并侧电压 Vg 设置为 105V 50.5Hz,调压步长设置为 0.1 伏,点击添加按 钮添加测试项。 2) 将待并侧电压 Vg 设置为 104V 50.5Hz,调压步长设置为 0.1 伏,点击添加按 钮添加测试项。 3) 将待并侧电压 Vg 设置为 103V 50.5Hz,调压步长设置为 0.1 伏,.点击添加按 钮添加测试项 4) 将待并侧电压 Vg 设置为 97V 50.5Hz,调压步长设置为 0.1 伏,点击添加按 钮添加测试项。 5) 将待并侧电压 Vg 设置为 96V 50.5Hz,调压步长设置为 0.1 伏,.点击添加按 钮添加测试项。 6) 将待并侧电压 Vg 设置为 95V 50.5Hz,调压步长设置为 0.1 伏,点击添加按 钮添加测试项。 试验中由接收到的增压或降压信号,测量调压脉宽和调压周期,调压脉宽与压 差应基本呈线性关系。 4. 调速功能测试 1) 将待并侧电压 Vg 设置为 100V 50.5Hz,调压步长设置为 0.1Hz,点击添加按 钮添加测试项。 2) 将待并侧电压 Vg 设置为 100V 50.4Hz,调压步长设置为 0.1Hz,点击添加按 钮添加测试项。 3) 将待并侧电压 Vg 设置为 100V 50.3Hz,调压步长设置为 0.1Hz,点击添加按 钮添加测试项。 4) 将待并侧电压 Vg 设置为 100V 49.7Hz,调压步长设置为 0.1Hz,点击添加按 钮添加测试项。 5) 将待并侧电压 Vg 设置为 100V 49.6Hz,调压步长设置为 0.1Hz,点击添加按 钮添加测试项。 6) 将待并侧电压 Vg 设置为 100V 49.5Hz,调压步长设置为 0.1Hz,点击添加按 钮添加测试项。 试验中由接收到的增速或减速信号,测量调频脉宽和调频周期。调频脉宽与频 差应基本呈线性关系。 5. 导前角与导前时间测试 将待并侧电压 Vg 设置为 100V 50.5Hz,调压步长设置为 0.1Hz,点击“添 加”按钮,添加测试项。试验开始后,测试仪按给定步长自动调整待并侧电压的 频率,当其频率处于临界动作(刚好满足合闸条件)频率时,测量同期装置的导前 角和导前时间。 导前角与导前时间的关系: △φ=△t/Tw·360° 其中:Tw=1/|fg-fs| 合闸脉冲在一个滑差周期内检查一次,即△φ从 180°到 0°再到 180°的 范围。如果试验开始后的第一个滑差周期内接收到同期装置发出的合闸脉冲,测 试仪按步长增大△f,直到同期装置闭锁为止。然后,减小△f 直到同期装置发 出合闸脉冲,测量出同期装置的导前角和导前时间。 6. 自动准同期试验 将待并侧电压 Vg 设置为 106V 49.2Hz,△V/△t 设置为 0.1V/S,△f/△t 设 置为 0.1Hz/S,点击添加按钮添加测试项。 试验开始后,当接收到同期装置发出的调平频和调压脉冲时,测试仪按调频或 调压脉宽以及给定的调节速率△f/△t 和△V/△t 增减频率和电压,直到同期装置发 出合闸信号。测试仪记录合闸命令瞬间以及经过给定的断路器合闸时间后待并侧与 - 161 - 系统侧的压差、频差及相位差。在测试界面右侧的同步窗中,自动绘出调整过程的 轨迹图,如图 14-9 所示。试验结束后,调出录波图,可看到同期过程中的滑差波形 图,如图 14-6 所示。并可添加在试验报告中,如图 14-7 所示。 图 14-6 图 14-7 14.3.4 试验结果 1. 2. 3. 4. 电压闭锁值测试 电压闭锁值:Vhi=101.100V Vlo=99.900V 频率闭锁值测试 频率闭锁值:Fhi=50.300Hz Flo=49.800Hz 导前角及导前时间测试 导前角: -14.019º 导前时间: 0.195S 调压脉宽 压差ΔV (V) 5.000 4.000 3.000 -3.000 -4.000 -5.000 调压脉宽 (S) 0.496 0.404 0.284 0.377 0.416 0.517 调压周期 (S) 2.001 2.002 2.000 2.001 2.001 2.000 5. 调频脉宽 - 162 - 频差Δf (Hz) 0.500 0.400 0.300 -0.300 -0.400 -0.500 调频脉宽 (S) 0.515 0.404 0.295 0.307 0.408 0.505 调频周期 (S) 6.003 6.002 6.002 6.002 6.002 6.001 6. 自动调整试验 ΔV/Δt 0.20V/S Δf/Δt ΔV(命令) Δf(命令) Δphi(命令) ΔV(合) Δf(合) Δphi(合) 0.10Hz/S -1.735V 0.050Hz -4.010º -1.735V 0.050Hz -2.212º 图 14-12 - 163 - 第十五章 振荡 15.1 概述 振荡测试单元用于自动模拟系统动态振荡过程,用于测试发电机的失磁保护、振 荡解列装置,以及分析系统振荡对距离保护、零序电抗等保护的影响。 ◆ 由设置双电源系统的阻抗以模拟各种系统振荡或发电机的振荡。 ◆ 可设定不同范围的振荡功角测试保护装置的动作情况。 ◆ 可以在振荡过程中添加故障情况。 ◆ 自动计算振荡中心的阻抗、相位和最大振荡电压、电流。 ◆ 振荡中心的阻抗是从系统侧看过去。 ◆ 振荡周期和振荡次数灵活可控。 ◆ 在 PWA 型中增加了直流电压输出(0—300V,0.5A),可以用来作为直流电压继电器或 作为被测保护装置的直流辅助电源。 15.2 参数 振荡初始功角:振荡开始时的功率角度。 最大振荡功角:振荡时所达到的最大角度。 振荡周期:振荡开始后,振荡功角从初始功角增大到最大功角后再减小到初始功角,如 此反复一次即为一个振荡周期。 振荡次数:输出振荡的次数即滑极次数。 振荡前时间:开始振荡前输出工频量的时间。 振荡中发生故障:当选此项时, 振荡中发生故障。 频率:系统频率。 TA 极性:对于发电机来说,可选为指向母线;对于线路来说,可选为指向线路。 15.3 试验举例之一 测试项目 RCS-985 发电机的失步保护测试 保护定值 Za=10Ω Zb=10Ω Zc=5Ω 最大灵敏角φm=85°跳闸允许电流:10A 报警功角α1=60° 跳闸功角α2=120° 区外滑极次数:2 次; 区内滑极次数:3 次 15.3.1 接线图 测试仪的三相电压和三相电流分别接入发电机机端的 TA 和 TV 上。 如图 15-1 -164- 15.3.2 参数设置 发电机失步保护定值与试验参数的对应关系:Zn=Za Zm=Zb 跳闸允许电流为辅助判据,(仅以跳闸的功角和滑极次数为例)如图 15-2 图 15-2 在一个周期过程中振荡的轨迹如图 15-3,一个周期过程电流、电压的变化如图 15-4。 图 15-3 图 15-4 -165- 15.3.3 试验过程 开始试验,要等待数据上传过程后开始进入振荡状态。 点击 振荡过程在保护装置上可以观察到,既穿越的次数(滑极次数)。 当振荡次数为 2 次时,保护起动告警;当振荡次数为 3 次时,保护动作出口。 当振荡功角变化范围为 0°到 90°时,保护告警。 15.3.3 试验报告 (设置、保存详见第二章) 图 15-5 15.4 试验举例之二 测试项目 CSL-101BE 线路距离保护振荡闭锁测试 保护定值 相间及接地距离一段 1Ω, 距离一二段及零序保护退出, 振荡中跳一 段退出。 试验目的 距离保护为区分振荡和故障, 设置了保护启动后距离一段开放 0.15 秒 后闭锁的功能。保护启动后,若 0.15 秒内距离一段动作则保护出口, 若 0.15 秒后距离一段不动作则保护闭锁. 15.4.1 参数设置 系统阻抗:Za=3Ω、Zb=3Ω、Zc=2Ω;振荡周期 0.5 秒;振荡功角 0°~90°。 振荡后 0.1 秒发生 A 相接地故障:短路阻抗 Zk=0.5Ω; 零序补偿系数 0.670。 图 15-6 -166- 15.4.2 试验过程 先设置振荡后 0.1s 发生故障,点击 开始试验,要等待数据上传过程后开始 进入振荡状态。振荡后 0.1 秒发生 A 相接地故障,保护在 0.15s 内动作,不闭锁。 当设置振荡后 0.2s 发生 A 相接地故障,保护被闭锁不动。 一个整个过程中电流、 电压的变化如图 15-7(左),故障时的放大波形如图 15-7(右)。 注:故障前有一个周波(0.02s)的延时。 15.4.3 试验报告 (设置、保存详见第二章) -167- 第十六章 16.1 差动保护(6×I) 概述 差动保护测试单元用于自动测试变压器、发电机和电动机差动保护的比率制动特 性、谐波制动特性。 ◆ 六路电流一路电压输出,两组电流分别接于变压器两侧,可以分相或者三 相同时进行差动保护的测试,测试过程中无需改变接线。 ◆ 提供多种差动保护的动作方程,根据保护的特性选择比率制动和谐波制动 方式。 ◆ 谐波制动方式有二次谐波到十次谐波 ◆ 提供了两种不同的基波频率 50Hz、60Hz ◆ 软件自动对 TA 二次电流进行校正 ◆ 在保护定值没有给出平衡系数时,可以由变压器参数及 TA 变比计算获得 ◆ 可预先绘制比率制动和谐波制动特性曲线 ◆ 提供了静态输出按钮实现了保护装置与测试仪输出的差动电流和制动电 流值的比较 ◆ 本单元为铁路变压器差动保护编制了专用测试软件 注意: 1、本单元只适用于有 6 路电流输出的测试仪,当输出 6 路电流时,每相电流最大 输出为 20A。 2、接线时,保护装置的高压侧电流要接入测试仪的 Ia、Ib、Ic、In,低压侧电流 要接入测试仪的 Ia′、Ib′、Ic′、In′。 1. 比率制动特性搜索 对给定范围内的比率制动特性曲线自动进行动态搜索。首先在属性页 “特 性定义”中设定保护装置的制动特性曲线,测试时以给定制动电流初始值和动作 电流的门坎,固定制动电流,变化动作电流,搜索保护动作边界点对应的动作电 流;然后增加一个步长的制动电流,变化动作电流,重复搜索过程,找到动作边 界;直到制动电流终止值下保护动作边界点对应的动作电流时,试验结束。 2. 比率制动定点测试 对给定点的比率制动特性自动进行测试,在测试点设置中设置该点的差动电 流和制动电流,或者在右侧视图中直接选定测试点(图中选定测试点然后点击右 键,选择“添加测试点”) 。测试时测试仪给出所设差动电流和制动电流,直到保 护动作或最长测试时间结束试验。 3. 谐波制动特性搜索 首先在属性页“测试项目”中选择“谐波制动边界搜索”设定谐波次数,谐 波次数中分别选择二次谐波、三次谐波⋅⋅⋅ ⋅⋅⋅或十次谐波、设置谐波和基波之间的 角度差。然后在属性页“谐波”中设定保护装置的谐波特性曲线,在“添加序列” 的浮动菜单中设定测试范围,对给定范围内的谐波制动特性曲线自动进行搜索。 试验时根据设定的“搜索方式”,在输出的差动电流中逐渐叠加谐波含量, -168- 搜索保护动作边界点对应的含谐波分量的动作电流;然后按步长再给定另一差动 电流,搜索保护动作边界点对应的含谐波分量的动作电流;直到差动电流终止值 下保护动作边界点对应的动作电流时,试验结束。 4. 谐波制动定点测试 对给定点的谐波制动特性自动进行测试,在测试点设置中设置该点的差动电 流、谐波制动系数、谐波次数、谐波和基波之间的角度差,或者用鼠标在右侧的 视图中直接选定测试点。开始试验后,按所设差动电流和谐波制动系数输出电流, 直到保护动作或最长测试时间结束试验。 16.2 参数 1. 平衡系数设置方式选择: 包括“直接设置平衡系数”、“由额定电压和 TA 变比计算”(是指一次额定电 压和 TA 变比)、“由额定电流计算”(指一次额定电流)。 2. TA 二次电流相位校正:考虑了“无校正”、“星侧内转角”、 “三角形侧内转角 等情况”。 3. 在平衡系数计算中考虑变压器接线系数的影响:当选择“星侧内转角”时此项 可选,当保护在算法转角时不考虑接线系数 3 、而在平衡系数中予以考虑时 选择此项。 4. 接线方式:考虑了 Y/Y、Y/△-11、Y/△-1 等典型接线,测试时按变压器的 接线方式进行选择,测试仪自动调整输出。 5. 计算公式:针对不同的制动方式,选择不同的制动方程,系数 K 可修改。 6. 最长测试时间:模拟故障的最长时间。应大于保护动作时间,使保护可靠动作。 7. 输出间断时间:大于保护返回时间,使保护可靠返回。 8. 谐波制动:测试点谐波的制动系数(定值),在进行谐波制动定点搜索试验时 有效,其它试验时无效。 9. 比例(谐波)制动试验相选择:选择不同相别时测试仪自动调整输出相别和补 偿电流,无需改变接线。 10. 特性定义:可设置具有三个拐点的比例制动特性曲线。 16.3 试验举例之一:CST31A 的比率制动特性 整定值 控制字 KG1 的 D8=0,D9=0 时,保护对象为两卷变; 变压器接线型式 KMD=0002,为“变压器 Y/ D-11 接线”; 高压侧平衡系数 KPM=1,低压侧平衡系数 KPL=0.5; 差动速断电流定值:ISD=3.5;差动电流动作门槛值:ICD=0.6; 比率制动特性拐点电流定值:IB=1.00; 基波比率制动特性斜率:KID=0.5; 谐波制动系数:0.2。 16.3.1 试验接线 -169- 测试时以高压侧和低压侧做差动保护。如下图所示,用测试导线将测试仪的电流输 出端子与保护对应端子相连接,将保护的动作接点连接到测试仪的开入端子 A。 图 16-1 16.3.2 设置试验参数 1 测试项目 图 16-2 2 保护对象:在差动保护测试模块中,根据被测保护装置类型和测试项目,设置试 验参数。“平衡系数”在此是由保护直接给出,所以选择“直接设置”。 -170- 图 16-3 3 试验参数: 图 16-4 两卷变时的制动方程 Ir= ∣Ih-Il∣/2。 最长测试时间必须大于保护动 作时间,输出间断时间大于保护返回时间。可选择不同的相别分别进行测试。 4 开关量 -171- 图 16-5 5. 特性定义:应按照保护的比例制动特性进行准确设置,在测试中将按此设置进行 扫描,并对结果的准确性进行判断。 图 16-6 设置完毕后,按 “应用”按钮自动在 Id/Ir 坐标中画出所要搜索的比率制 动特性曲线(实线表示),上下两条虚线分别表示电流值相对误差的边界。 -172- 16.3.3 添加测试项目 所有参数设置完毕后,在“测试项目”属性页中点击“添加序列”按钮,在 对话框中添加搜索线。也可直接在右侧的坐标图中点击鼠标右键进行添加。 图 16-7 在测试项目列表中自动列出各测试点的有关参数,同时在右边的比率制动边 界搜索图中自动绘出搜索线。保存试验参数方法详见(第二章) 图 16-8 图 16-9 16.3.4 开始试验 点击 态输出按钮 开始试验。点击 可以观察差动电流和制动电流的数值。点击静 可以恒定输出差动电流,以便观察到保护装置的差动电流。在静 -173- 态输出时,可通过设定测试点的差动电流和制动电流的方法控制差动电流的输出。 16.3.5 试验报告 设置、保存、打印详见(第二章)试验报告。 图 16-10 该试验也可以选择添加测试点的办法进行比率制动特性的测试,方法与(第十一 章)差动保护的定点添加方法相同 16.4 试验举例之二:CST31A 的谐波制动特性 整定值和试验接线同试验举例一。 16.4.1 设置试验参数 在此将与试验举例一中不同的设置页面:测试项目、谐波进行说明,其它设置同 试验举例一。 1 测试项目 图 16-11 -174- 2 谐波 设置谐波制动系数为 0.2,按 “应用”按钮自动在坐标中画出所要搜索的 比率制动特性曲线(实线表示),上下两条虚线分别表示电流值相对误差±0.05% 的边界。 图 16-12 16.4.2 添加测试项目 所有参数设置完毕后,在“测试项目”属性页中点击“添加序列”按钮,在 对话框中添加搜索线。也可直接在右侧的坐标图中点击鼠标右键进行添加。始值 应大于门槛值,终值应小于速断值。 图 16-13 在测试项目列表中自动列出各测试点的有关参数,同时在右边的谐波制动边 界搜索图中自动绘出搜索线。 -175- 图 16-14 图 16-15 16.4.3 开始试验 方法见举例一 16.4.4 试验报告 设置、保存、打印详见(第二章)试验报告。 图 16-16 该试验也可以选择添加测试点的办法进行比率制动特性的测试,方法与(第 十一章)差动保护的定点添加方法相同 -176- 第十七章 17.1 状态序列(6×U) 概述 本单元是用来测试备用电源的自动投入及电力系统的低压低频减载保护的。 ◆ 本单元适用于六路电压的测试仪。可以输出六路交流电压,一路交流电流(A 相)和一路直流电压。 ◆ 在一个状态内变量的变化参数选择可以为电压变化或频率变化或电压、频率同 时变化。 ◆ 添加多个状态(最多可以添加 8 个状态),不同的状态可以设定不同的电压变 化率或频率变化率,实现多轮减载的测试要求。 ◆ 每一个状态的触发可以选择多种触发方式。除最长状态时间和开入量翻转触发 方式是可以同时选择外,所有的触发方式均为独立选择。 ◆ 通过选择开入量的逻辑关系,可以同时记录多接点的保护动作情况。 ◆ 定义多个试验状态可以测试保护装置的动作时间、返回时间以及重合闸,特别 是多次重合闸进行测试。 试验中,通过八对开入接点状态的翻转来测量保护的动作时间。动作时间 以各自状态的起始点为计时起点。 ◆ 开入量翻转条件有:以第一个状态为参考;以上一个状态为参考 当选择以第一个状态为参考时,在以后各状态里,只要开入接点状态与第 一个状态不一致,即认为该接点翻转。 选择以上一个状态为参考时,在以后各状态里,只要开入接点状态与其前 一个状态不一致,即认为该接点翻转。 ◆ 当满足所设置的触发条件后,试验自动进入到下一状态。可选择的触发条件有: 最长状态时间 测试仪输出某一状态量的最长时间结束后进入下一状态。 按键触发 单击工具栏上 开入量翻转触发 测试仪接收到保护动作信号,并满足设置的逻辑关系后,自 图标进入下一状态。 动进入下一状态。(开入量间的逻辑关系详见第二章)。 GPS 触发 利用 GPS 时钟同步,整分触发,实现多台测试仪的同步测试。 电压触发 当设置的“触发相电压”达到所设定的触发电压值时,测试 仪的输出自动进入下一状态。 说明: 1、 最长状态时间和开入量翻转触发可同时选择作为一种触发条件。两者为“或” 的关系,只要其中一个条件满足,试验将进入到下一状态。在故障前状态选择 最长状态时间触发时,一般要大于保护装置的整组复归或重合闸的充电时间。 2、 触发条件满足后,该状态的输出要在触发后延时结束后(设置了触发后延时时 间),方进入到下一试验状态。 3、 在 PWA 型测试仪中,各状态的各相电压和电流的频率可以分别设置为不同的频 率值,频率设置的范围为 10-1000Hz。 - 177 - 4、 防开入抖动时间用于区分接点抖动与接点动作,当保护的动作接点闭合或打开 时间小于该时间(接点抖动),接点动作不被确认。一般取 5mS-10mS 。 5、 直流电压:直流电压输出(0—300V,0.5A) ,可以用来作为直流电压继电器或 被测保护装置的直流辅助电源。 6、 频率变化的选择是为了测试低频减载装置的。频率变化是连续变化的,是按 设定的变化率 df/dt 变化,在频率低于的各轮的频率定值时,进行分级减载。 如果触发条件选择开入量,且开入量选择逻辑与关系,则可同时记录保护分级 动作的情况。 7、 电压变化的选择是为了测试低压减载装置的。电压变化是连续变化的,是按 设定的变化率 dv/dt 变化,在电压低于的各轮的电压定值时,进行分级减载。 如果触发条件选择开入量,且开入量选择逻辑与,则可同时记录保护分级动作 的情况。如果触发条件选择电压触发,那么触发电压值一定要在电压变化的范 围内方有效。 注意:1、电流负载比较重时,在试验之前点击 “高功率”按钮,将测试 仪的输出状态切换到高功率。 2、 单元仅适用于六路电压输出的 PWA 型测试仪。 17.2 试验参数设定 在工具栏上单击 17.2.1 按钮进入“试验参数”属性页。 状态参数 图 17-1 1. 在工具栏上单击 按钮,添加一新的试验状态(可以添加 8 个状态)。添加新 状态时可以插到选定状态之前或插到选定状态之后。 2. 在“状态选择”中,可以在不同的状态之间进行切换,分别设置各状态的参数。 3. 在“状态名称”中,可以为各个状态命名。如:故障前状态、故障状态、跳闸后 状态、重合状态。 4. 在某一状态中加入变量选择,即电压变化或频率变化,只要在电压变化或频率变 化的前面打“√”选中,再赋值变化率及终止值,如图 17-1。 5. 选择开入量翻转的判别条件:以第一个状态为参考或以上一状态为参考。 - 178 - 17.2.2 1. 2. 触发条件 定义每一个状态的触发条件。如果选择电压触发,要设定触发相和触发值。 选择开入量翻转的逻辑关系。如果选择“逻辑或”只要有一个开入量翻转就进入 下状态,选择“逻辑与” 所有的开入量都翻转就进入下状态。 17.3 试验举例 保护型号 试验项目 保护定值 17.3.1 WBKQ-01B 微机备用电源快速切换装置(国电南自) 备用电源快速切换的同期捕捉测试 同期捕捉相角差 35°,失压启动电压 80V 接线 图 17-2 17.3.2 1. 进入状态系列测试模块 设置状态 1 为故障前状态 第一步 在工具栏上单击 按钮进入“试验参数”设置,在“状态参数”属性页设 置 VA 幅值为 100V,频率均为 50Hz;设置 VB 幅值为 100V,频率均为 50Hz; 状态名称设为“故障前状态”。 图 17-3 - 179 - 第二步 进入“触发条件”属性页,设置状态触发条件如下: 最大状态输出时间设置为 1 秒,触发后延时设为 0.1 秒。 图 17-4 2. 设置状态 2 为故障状态 第一步 在工具栏上单击 第二步 进入“状态参数”属性页,输入备自投快切装置的启动的电压幅值和相 按钮,添加一新的试验状态。 位。即工作电源的电压和备用电源的电压幅值、相位、频率。 第三步 进入“触发条件”属性页,设置状态触发条件为开入量翻转触发。 图 17-5 3.开始试验。 17.3.3 试验报告 点击 图标,打开试验报告,如图 17-6。(设置、保存、打印详见第二章) 说明:翻转时间为快切装置的动作时间,动作电压为备用电源启动时工作电源的电压;相 位差为备用电源启动时,工作电源与备用电源的相位差,但备用电源启动后要经过 80mS 的延时开关才闭合,在备用电源启动到 80mS 时,备用电源与工作电源的相位 - 180 - 差刚好满足并网的相位,如图 17-7。 图 17-6 如图 17-7 - 181 - 第十八章 18.1 状态序列(6×I) 概述 本单元用来测试发电机、变压器和电动机两侧三相差动保护,通过正常运行状 态进入差动故障状态的变换,测试比率差动和谐波制动的动作情况。 ◆ 本单元适用于 PWA 型中六路电流的测试仪,可以输出六路交流电流,一路交流 电压(Uz)和一路直流电压, 六路交流电流输出时,每相电流最大输出为 20A。 ◆ 每个状态内可以单独设置电流或电压的幅值、频率和相位。 ◆ 添加多个状态(最多可以添加 8 个状态),定义多个试验状态,不同的状态可 以设定不同的差动电流值或谐波制动电流参数,测试保护的动作情况。 ◆ 每个状态的触发可以选择多种触发方式。除最长状态时间和开入量翻转触发方 式是可以同时选择外,所有的触发方式均为独立选择。 ◆ 有四对开入量接点,通过选择开入量的逻辑关系,可以同时记录多接点的保护 动作情况。试验中,通过四对开入接点状态的翻转来测量保护的动作时间。动 作时间以各自状态的起始点为计时起点。 ◆ 开入量翻转条件有:以第一个状态为参考、以上一个状态为参考。 当选择以第一个状态为参考时,在以后各状态里,只要开入接点状态与第 一个状态不一致,即认为该接点翻转。 选择以上一个状态为参考时,在以后各状态里,只要开入接点状态与其前 一个状态不一致,即认为该接点翻转。 ◆ 当满足所设置的触发条件后,试验自动进入到下一状态。可选择的触发条件有: 最长状态时间 按键触发 开入量翻转触发 测试仪输出某一状态量的最长时间结束后进入下一状态; 单击工具栏上 图标进入下一状态; 测试仪接收到保护动作信号,并满足设置的逻辑关系后, 自动进入下一状态。(开入量间的逻辑关系详见第二章); GPS 触发 利用 GPS 时钟同步,整分触发,实现多台测试仪同步测试; 说明: 1、 最长状态时间和开入量翻转触发可同时选择作为一种触发条件。两者为“或” 的关系,只要其中一个条件满足,试验将进入到下一状态。在故障前状态最长 状态时间的设定时,一般要大于保护装置的整组复归或重合闸的充电时间。 2、 触发条件满足后,测试仪的对该状态的输出要在触发后延时结束后(设置了触 发后延时时间),方进入到下一试验状态。 3、 在 PWA 型测试仪中,各状态的电压和各相电流的频率可以分别设置为不同的频 率值。频率设置的范围为 10-1000Hz,该模块仅可以对交流保护装置进行测试。 4、 防开入抖动时间用于区分接点抖动与接点动作,当保护的动作接点闭合或打开 时间小于该时间(接点抖动),接点动作不被确认,一般取 5mS-10mS 。 5、 直流电压:直流电压输出(0—300V,0.5A) ,可以用来作为直流电压继电器或 作为被测保护装置的直流辅助电源。但不可带整个开关或断路器。 - 182 - 注意:1、电流负载比较重时,在试验之前点击 “高功率”按钮,将测试 仪的输出状态切换到高功率。 2、本单元仅适用于 PWA 型六路电流输出的测试仪。 18.2 试验参数设定 在工具栏上单击 18.2.1 按钮进入“试验参数”属性页。 状态参数 1. 在工具栏上单击 按钮,添加一新的试验状态(可以添加 8 个状态)。添加新 状态时可以插到选定状态之前或插到选定状态之后。 2. 在“状态选择”中,可以在不同的状态之间进行切换,分别设置各状态的参数。 3. 在“状态名称”中,可以为各个状态命名。如:故障前状态、故障状态、跳闸后 状态、重合状态。如图 18-1。 4. 选择开入量翻转的判别条件:以第一个状态为参考或以上一状态为参考。 图 18-1 18.2.2 触发条件 1 定义每一个状态的触发条件。最长状态时间和开入量翻转触发可以独立设置或同 时设置,按键触发和 GPS 触发只能独立设置。 2 选择开入量翻转的逻辑关系。如果选择“逻辑或”只要有一个开入量翻转就进入 下状态,选择“逻辑与” 所有的开入量都翻转就进入下状态。 18.3 试验举例 保护型号 测试项目 整定值 CST31A 数字式变压器保护装置 比率制动特性 控制字 KG1 的 D8=0,D9=0 时,保护对象为两卷变; 变压器接线型式 Y/ D-11 接线 高压侧平衡系数 KPH=1,低压侧平衡系数 KPL=0.5; 差动速断电流定值:ISD=3.5;差动电流动作门槛值:ICD=0.601; 比率制动特性拐点电流定值:IB=1.00; 基波比率制动特性斜率:KID=0.5。 制动方程:Ir=│ÌL│。 18.3.1 试验接线 - 183 - 图 18-2 18.3.2 进入状态序列测试模块 1 设置状态 1 为故障前状态 第一步 在工具栏上单击 按钮进入“状态参数”属性页,设置 Ia、Ib、Ic 或 Ia′、 Ib′、Ic′幅值为 0A,频率均为 50Hz;状态名称设为“故障前状态”。 图 18-3 第二步 - 184 - 进入“触发条件”属性页,设置状态触发条件如下: 最大状态输出时间设置为 1 秒,触发后延时设为 0 秒。 图 18-4 2 设置状态 2 为故障状态 第一步 在工具栏上单击 按钮,添加新的试验状态。 第二步 进入“状态参数”属性页,输入保护故障时的高压侧电流和低压侧电流 。 第三步 进入“触发条件”属性页,设置状态触发条件如下:开入量翻转触发。 图 18-5 3 测试结果 图 18-6 18.3.3 点击 试验报告 图标,打开试验报告。(设置、保存、打印详见第二章) - 185 - 第十九章 19.1 ◆ ◆ ◆ ◆ ◆ ◆ 手动试验(6×I) 概述 本单元可完成发电机、变压器和电动机两侧三相差动保护的比率差动和谐波制 动手动测试。 本单元适用于 PWA 型中六路电流的测试仪,可以输出六路交流电流,一路交流电 压(Uz)和一路直流电压。在六路电流输出时,每相电流最大输出为 20A。 在试验中可以任意改变一相或多相电流的幅值、相位和频率的大小。 各相的频率可以分别设置,可同时输出不同频率的电压和电流。 具有输出保持功能,可以实现动作时间的测试。 可接受 GPS 同步信号,实现多装置输出同步。 直流电压输出(0V—300V,0.5A),可以用来测试直流电压继电器或被测保护装置 的直流辅助电源。 19.2 差动保护测试 将差动保护两侧三相的电流端子分别接入测试仪的 Ia、Ib、Ic、In、 Ia′、Ib′、 Ic′、In′上。保护的动作接点接入测试仪的开入量。在窗口属性页设置差动保护的 两侧三相电流值,测试差动的启动值和保护动作时的差动电流和制动电流值,并计算 出差动制动系数。 测试保护装置的动作值时,固定一侧电流,手动按 或 使输出按设定的步长 增加或减小另一侧电流,使保护装置从不动到动作,测出并记录其动作值。根据制动 方程和差动方程计算出制动电流和差动电流。 测试保护装置的动作时间时,在界面上设置使保护不动作(测量动作时间)或使保护 动作(测量返回时间)的初始状态的电流值。在工具栏上按下试验按钮 输出初始 状态下的电压和电流,同时使测试仪确认开关量的初始状态。按下工具栏上的输出按 钮 ,锁定当前输出状态。将界面上的电压或电流值改变到使保护的动作接点能够 翻转的状态。再一次点击按钮 使之弹起,将修改后的值输出并开始计时,当保 护动作接点翻转(接点闭合或断开后)停止计时,测量出保护动作时间。 注意:1、电流负载比较重时,在试验之前点击 “高功率”按钮,将测试仪 的输出状态切换到高功率。 2、本单元仅适用于 PWA 型六路电流输出的测试仪。 19.3 试验举例之一 继电器型号: CST31A 变压器成套保护装置(接线为 Y/Y-12) 测试项目 变压器差动保护的起动值和制动斜率和保护装置的动作值。 保护定值 差动电流动作门槛值:ICD=0.601A; 比率制动特性拐点电流定值:IB=1.00A; 基波比率制动特性斜率:KID=0.5; 制动方程为:Ir=│ÌL│; 高压侧平衡系数 KPH=1,低压侧平衡系数 KPL=1。 - 186 - 19.3.1 试验接线 Ia、Ib、Ic、In、 Ia′、Ib′、Ic′、In′分别接在变压器高压侧 TA 的 A、B、C、 N 相和低压侧 TA 的 A、B、C、N 相上。 19.3.2 试验参数设定 差动电流动作门槛值如图 19-1。令低压侧电流 ÌL 为零,增加 Ia、Ib、Ic 的 电流至保护动作,根据此时高压侧的电流值为差动电流的动作门槛值。 图 19-1 基波比率制动特性斜率,如图 19-2。固定低压侧 Ia′、Ib′、Ic′制动电 流值(大于拐点电流值) ,增加高压侧 Ia、Ib、Ic 电流值,至保护动作,记 录下此时高压侧和低压侧电流值。根据方程(K=〔│ÌH+ÌL│-Icd〕/〔│ÌL │- IB〕)并计算出制动斜率 K 值。 图 19-2 时间测试,按图 19-2 的参数设置(电流 Ia′、Ib′、Ic′设置为 3A,设置 要小于 4.601A),使差动保护不动作,点击 图标开始测试。按下工具 栏上保持按钮 ,直接在测试窗中将 Ia、Ib、Ic 的电流设置为 6A(要大 于 4.601A)保证差动可靠动作,弹起 按钮,将 Ia、Ib、Ic 和 Ia′、Ib ′、Ic′的电流同时输出并开始计时,当接点闭合时停止计时,并记录下 差动的动作时间。 19.3.3 保存试验参数 (详见第二章) - 187 - 第二十章 20.1 复式比率差动 概述 复式比率差动测试单元用于自动测试复式比率差动母线保护的大差高值和低值、 小差的动作特性。 ◆ 提供了针对大差、小差的不同自动测试方法 ◆ 软件自动对平衡系数进行计算 ◆ 提供复式比率差动保护的动作方程 ◆ 可预先绘制标准的比率制动特性曲线 1. 大差动比率边界制动搜索 Ia,Ib 接同一母线的不同间隔,模拟正常母线;Ic 接另一母线,模拟故障母 线。大差具有复式比率高值特性和复式比率低值特性,应分别测试。 对给定范围内的比率制动特性曲线自动进行动态搜索。首先根据定值进行参 数设置,在属性页 “特性定义”中设定保护装置的制动特性曲线。按照需要添 加序列扫描线和单条扫描线,试验时按测试项目列表的顺序进行扫描。在每条扫 描线上,固定制动电流、变化动作电流,搜索保护动作边界。 2. 小差动比率边界制动搜索 Ia,Ib 接同一母线的不同间隔。小差只有复式比率高值特性。 试验方法同 1。 3. 4. 20.2 大差动比率制动定点测试 Ia,Ib 接同一母线的不同间隔,模拟正常母线;Ic 接另一母线,模拟故障母 线。 对给定点的比率制动特性自动进行测试,在测试点设置中设置该点的差动电 流和制动电流,或者在右侧视图中直接选定测试点(图中选定测试点然后右键, 选择“添加测试点”)。测试时测试仪给出所设差动电流和制动电流,直到保护动 作或最长测试时间结束试验。 小差动比率制动定点测试 Ia,Ib 接同一母线的不同间隔。 试验方法同 3。 参数 1. 平衡系数:以装置 TA 最大变比为基准,按照各间隔 TA 变比自动计算出各间隔的 平衡系数。 间隔 nTA 平衡系数=间隔 nTA 变比/装置 TA 最大变比 2. 计算公式: 动作电流是指所有母线上所有连接元件电流相量和的绝对值: I op =| 制动电流是指母线上所有连接元件电流的绝对值之和: I res = n ∑| I j n ∑I j |; j =1 |。 j =1 本单元自动扫描时固定以 Iop 为动作电流,以 Ires-Iop 为制动电流。 3. 最长输出时间:模拟故障的最长时间。应大于保护动作时间,使保护可靠动作。 - 188 - 4. 保持时间:保护动作后故障持续的时间,模拟断路器出口时间。 5. 输出间断时间:大于保护返回时间,使保护可靠返回。 20.3 试验举例之一 保护型号 测试项目 整定值 BP-2B 微机母线保护 小差复式比率制动特性(小差只具有高值特性) 母线各支路 TA 变比:1200/5; 保护定值单:比率差动门槛 :2A; 复式比率系数高值: 2。 20.3.1 试验接线(以 A 相差动为例) 图 20-1 如图 20-1 所示,Ia,Ib 接同一母线的不同间隔。将保护的动作接点连接到测 试仪的开入端子 A。 20.3.2 1. 设置试验参数 测试项目:选择测试项目为“小差动比例边界制动边界搜索”。 图 20-2 - 189 - 2. 保护对象:以装置 TA 最大变比为基准,自动由各间隔 TA 变比计算平衡系数。 图 20-3 3. 试验参数:最长测试时间大于保护动作时间,输出间断时间大于保护返回时间。 图 20-4 4. 开关量 - 190 - 图 20-5 5. 特性定义 图 20-6 按定值输入门槛值和速断值,设置完毕后,按 “应用”按钮自动在 Id/Ir 坐标中画出所要搜索的比率制动特性曲线(实线表示),上下两条虚线分别表示 电流值相对误差的边界。 20.3.3 添加测试项目 所有参数设置完毕后,在“测试项目”属性页中点击“添加序列”按钮,在 对话框中添加搜索线。也可直接在右侧的坐标图中点击鼠标右键进行添加。 - 191 - 图 20-7 在测试项目列表中自动列出各测试点的有关参数,同时在右边的比率制动边 界搜索图中自动绘出搜索线。 图 20-8 图 20-9 20.3.4 开始试验 按 进行试验,测试仪按测试项目列表中的项目进行试验。逐点搜索保护 动作边界,动作边界用 20.3.5 标注在右侧的坐标视图中。 试验报告 设置、保存、打印详见(第二章)试验报告。 - 192 - 20.4 试验举例二 保护型号 测试项目 整定值 20.4.1 BP-2B 微机母线保护 大差复式比率制动低值特性 母线各支路 TA 变比:1200/5; 保护定值单:比率差动门槛 :2A; 复式比率系数低值:0.5。 试验接线(以 A 相差动为例) 图 20-10 如上图所示,Ia,Ib 接同一母线的不同间隔,模拟正常母线;Ic 接另一母线, 模拟故障母线。将保护的动作接点连接到测试仪的开入端子 A。 20.4.2 1. 设置试验参数 测试项目 图 20-11 2. 选择测试项目为“大差动比例边界制动边界搜索”。 保护对象 - 193 - 图 20-12 3. 4. 以装置 TA 最大变比为基准,自动由各间隔 TA 变比计算平衡系数。 试验参数、开关量 与例一相同。 特性定义 图 20-13 按定值输入门槛值和速断值,设置完毕后,按 “应用”按钮自动在 Id/Ir 坐标中画出所要搜索的比率制动特性曲线(实线表示),上下两条虚线分别表示 电流值相对误差的边界。 20.4.3 添加测试项目 - 194 - 见例一。 20.4.4 开始试验 按 进行试验,测试仪按测试项目列表中的项目进行试验。逐点搜索保护 动作边界,动作边界用 20.4.5 标注在右侧的坐标视图中。 试验报告 设置、保存、打印详见(第二章)试验报告。 - 195 - 第二十一章 附件 PGPS01 卫星同步装置 21.1 PGPS01 卫星同步装置作为与 P 、PW 和 PW A 系列测试仪配套使用的附件,用于 多台测试仪远距离输出同步试验。 21.1.1 面板介绍 PPS PPM LOCK SYN Ready 时 分 秒 图 21-1 前面板 1. 2. 3. 指示灯 LOCK 点亮,说明接收器已锁定卫星数不小于 4 颗 所显示的时间为标准北京时间 当有秒脉冲 PPS、分脉冲 PPM 输出时,PPS 和 PPM 指示灯点亮 电源切换开关 Instrument Computer DB9 DB9 COM1 POWER DC6~12V COM2 仪器串口 计算机串口 外部电源插座 图 21-2 后面板 5. 6. 7. 21.1.2 1 - 196 - 电源切换开关按下时接通内部电源(由测试仪通过 COM1 提供电源); 电源开关弹起时接通外部电源(DC6~12V),由外接电源给 GPS 供电; 外部电源要求:DC6~12V,1A。接入外部电源无极性要求。 引脚定义及技术指标 连接器 COM1(J2)为 DB9/F,其引脚定义如下: J2-1: 电源输入 +5V 电源输入端 J2-2: READY 工作脉冲输出端,输出同步分脉冲 J2-3: PPS 同步秒脉冲输出端(TTL 电平) J2-4: WRITE 串口输出 J2-5: GND 接地端 J2-6: 电源输入端 分脉冲输出端(TTL 电平) J2-7: PPM J2-8: READ 串口输入 J2-9: GND 天线 2 连接器 COM2(J)为 DB9/F,其引脚定义如下: J-1、J-4、J-6、J-7:空 J-2:READ 串口输入 J-3:WRITE 串口输出 J-5:GND J-8:PPS 秒脉冲输出端(RS232 电平) J-9:PPM 分脉冲输出端(RS232 电平) 3 性能指标 a) 卫星锁定时间: ——瞬时断电后重开机,≤20s。 ——位置未变,重开机,≤50s。 ——位置和时间变化重开机,≤100s。 ——本地第一次开机,≤100s。 b) 时间精度:1μs GPS 时间同步器与标准世界时(UTC)的绝对误差为 1μs 两台 GPS 时间同步器的相对误差小于 100ns 21.1.3 1 2 3 在测试仪中的应用 PGPS01 应用在 PW 测试仪,作为同步时钟时 1) 用专用九芯数据线连接 PGPS01 的 COM1 与测试仪后板上的 GPS 接口; 2) 将电源切换开关按下,由测试仪提供 GPS 的工作电源; 3) 当接收器锁定 4 颗以上卫星时,GPS 指示灯 LOCK 点亮; 4) 当测试仪同步试验准备完毕,两端试验装置的故障触发方式均已设为 GPS 触发方式并已进入故障前状态。通过电话与对方联系,当 GPS 时钟离整分 还有一段时间时,双方均按下 SYN 按钮,开放与整分同步的 Ready 信号。 整分时,当测试仪收到 Ready 时,触发故障,完成同步试验。 通过 PGPS01,在计算机上显示当前的时间及地理信息 1) PGPS01 的 COM2 通过九芯数据线连接到计算机串口; 2) 将电源切换开关弹起,外接 GPS 的工作电源或由测试仪提供电源(将电源 切换开关按下); 3) 当接收器锁定 4 颗以上卫星时,GPS 指示灯 LOCK 点亮; 4) 进入 PW 测试仪的 GPS 工具软件,在计算机上显示出当前的时间及地理位 置信息。 PGPS01 应用在 P 测试仪,作为同步时钟时 1) 2) 3) 4) PGPS01 的 COM2 通过九芯数据线连接到计算机串口; 将电源切换开关弹起,外接 GPS 的工作电源; 当接收器锁定 4 颗以上卫星时,GPS 指示灯 LOCK 点亮; 在计算机上设置同步触发时刻。当 GPS 信号与整定时刻相一致时,触发故 障,完成同步试验。 注意:1.正确连接连接器; 2.天线最好架设在空旷环境中,原则上是顺着天线头往上看能够看到 360°的 天空,以确保良好的接收效果。 - 197 - 附录 A 零序补偿系数 1.零序补偿系数的设置 PW 软件中零序补偿系数的设置有三种表达方式: 1. KL 2. RE/RL、XE/XL 3. Zo/Z1 其中: K L = 1 Z 0 − Z1 ⋅ 用幅值和角度表示。 3 Z1 当零序阻抗角等于正序阻抗角时,KL 为一实数,角度等于零。对于 LFP900 系列保 护装置,在其定值清单中提供的零序补偿系数为 KL(实数)。必须选择以 KL 的表达方式, 角度设置为零度。 RE/RL= K R = 1 R0 − R1 ⋅ 3 R1 XE/XL= K X = 1 X 0 − X1 ⋅ 3 X1 对于 WXB、CSL 等型号的微机保护装置,在其定值清单中提供的零序补偿系数为 Kx 和 Kr。既必须选择以 RE/RL、XE/XL 表达方式。 当对于 X 方向(短路阻抗角设置为 90°)的整定值 ( XDZ ) 进行校验时,将 XE/XL 设置为 Kx,而 RE/RL 设置为零。 当对于 R 方向(短路阻抗角设置为 0°)的整定值 (RDZ ) 进行校验时,将 RE/RL 设 置为 Kr,而 XE/XL 设置为零。 2.由 RE/RL,XE/XL 和 Z0/Z1 到 KL 的换算 KL = K R R12 + K X X 12 ,Ф(KL)=0 R12 + X 12 ⎞ 1⎛ Z K L = ⎜⎜ 0 − 1⎟⎟ 3 ⎝ Z1 ⎠ - 198 - 附录 B 装置可能出现的异常现象 1. 打开主机电源,出现电压短路、过热指示 主机供电电压可能偏低。用万用表测量供电电压,如果电压小于 170 伏,设法提高供电 电压。 2.打开主机电源,电源指示灯无指示 1) 2) 3) 电源保险烧断。 220V 电源没电。 如果能听到风扇转动声音,可能是电源指示灯损坏。 3.在软件上点击开机按钮,总联不上机 USB 口仪器: 我测试仪使用的 USB 口标准为 1.1,目前的笔记本电脑所用 USB 口为 1.1 或 2.0,所以 均可使用。 1) 查看所使用软件是否为 USB 版本软件。 2) 如果出现“通讯失败”现象,请拔插一下 USB 信号线或关闭一下主机电源,便可 以对 USB 口进行复位,然后再重新联机。 3) 检查 USB 接口驱动程序是否已安装好:在电脑与测试仪联好并打开主机电源的情 况下,在系统中的开始→控制面板→系统→硬件→设备管理器中查看是否有带“?” 或“!”的 USB 设备,如有则为驱动程序未安装好。需重新安装驱动程序。 4) 当您的计算机上有多个独立的 USB 接口时,在某个 USB 接口上安装好了驱动程序, 以后使用这个 USB 口联接测试仪时,不需要再次安装驱动,如果要使用其它 USB 接口连接测试仪,如不能联机,请再次安装驱动。 并口仪器: 1) 主机电源是否打开,数据线是否连上。 2) 检查计算机并口,在 CMOS 中将并口设置为 Bi-direction(双向)或 Normal。 3) 个别型号的计算机需要在注册表中增加一项设置。具体设置方法如下:单击“开始” 按钮,选择“运行”命令,在接下来的运行对话框中输入“Regedit”并单击“确定” 按钮。依次展开注册表的 HKEY_CURRENT_USER\Software\Poweradvance 子键。 在该子键下新建(或修改)一个名为“BoardSetting”的字符串值,并将其值设置为 1 或 0。例如 DELL6110 需要将“BoardSetting”值设置为 1。 4) 关闭主机电源后再打开,对主机复位。 5) 计算机并口被锁闭,需要重启计算机。 - 199 - 北京博电新力电力系统仪器有限公司 版权所有 2006-9 第五版 地址:北京市海淀区知春路甲 48 号盈都大厦 C 座 4 单元 2 层 邮编:100098 电话:010-58731010 传真:010-58731816 www.ponovo.com.cn 网址:www.relaytest.com

博电PW366A继电保护测试仪说明书



