附件1:询比价文件-网络教学实践考试平台采购项目-审定版.pdf
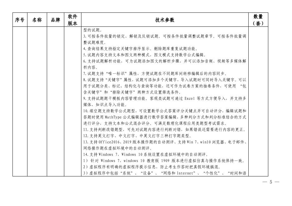
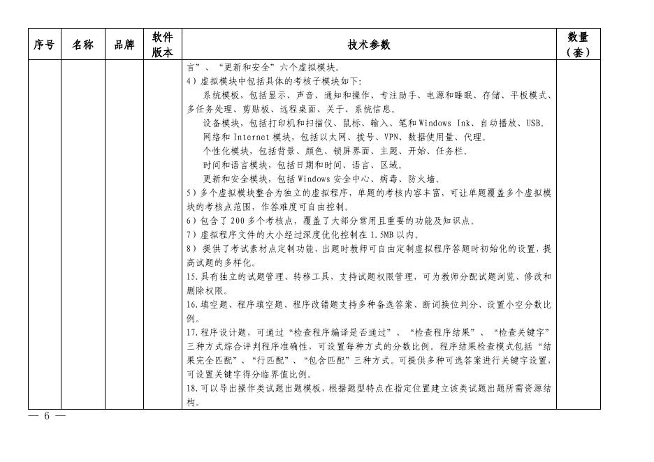
文件编号:202308XB03 项目名称:网络教学实践考试平台采购 图书信息中心: 采购办公室: 评审小组成员 计划财务处: 审计处: 法律事务 办公室 归口部门分管 领导意见 二 0 二三年九月 — 1 — 茅台学院(采购人)以询比价采购方式进行以下项目的采购,诚邀贵公司密封提交报价文件。 一、项目名称:网络教学实践考试平台采购 二、采购内容:网络教学实践考试平台 三、一般资格要求 1.具有中华人民共和国境内依法登记注册的独立法人资格,具有独立承担民事责任的能力:提供 有效的营业执照副本复印件或扫描件(加盖供应商公章)。 2.供应商须具有良好的商业信誉和健全的财务会计制度(自行承诺)。 3.具有履行合同所具备的专业技术能力(自行承诺)。 4.供应商参加本次采购活动前三年内,在经营活动中没有违法违规记录:提供参加采购活动前 3 年内在经营活动中没有重大违法记录的书面声明(自行承诺),且提供获取询比价文件之日至报价截 止前一天任意时间在“信用中国”网站(www.creditchina.gov.cn)的查询报告(提供网站下载的 PDF 格式的信用信息报告) 注:相关网站查询时间须在本项目询比价采购公告发布后至报价文件递交截止时间前。 5.本项目不接受联合体参与询比价。 四、特殊资格要求: 供应商可以是软件制造商或授权代理商(或授权经销商),供应商是软件制 造商的须具有有效的中华人民共和国国家版权计算机软件著作权登记证书;供应商是授权代理商(或 授权经销商)的须具备所投产品软件制造商出具的授权书和软件制造商的有效的中华人民共和国国家 版权计算机软件著作权登记证书(复印件加盖投标人公章)。 五、交货期:合同签订后 25 个工作日。 六、交付地点:茅台学院 七、报价截止时间及报价文件递交地点: 1.采购文件获取:通过附件自行下载。有意向参比的供应商请将联系人及联系方式发送至邮箱: chenxu@mtxy.edu.cn,邮件以“项目名称”+“供应商公司名称”格式进行命。 2.报价截止时间:2023 年 9 月 11 日下午 14 时 00 分(北京时间) 3.报价文件递交地点:茅台学院行政楼 115 室 报价文件邮寄地址:贵州省仁怀市鲁班大道茅台学院,收件人:陈老师,电话:0851-28797038, 邮寄成功后,请将快递公司及快递单号发送至邮箱:chenxu@mtxy.edu.cn,邮件以“项目名称”+“供 应商公司名称”格式进行命。 收到报价文件视为报名成功。 — 2 — 八、质量要求: 1.符合国家及采购人现行有关质量规范标准。 九、质保期:自项目验收合格之日起 3 年,质保期内对本项目平台软件提供免费质保及升级服务,免 费升级所有题库。质保期内,保证 7*24(电话、网络)运维服务技术支持,出现故障后 12 小时内到达现 场解决故障。每年提供至少 4 次现场巡检,排除软件故障,保证软件在学校期中、期末考试顺利运行。 十、报价要求: 1.本项目报价为含税价,报价供应商应根据采购清单进行分项报价和总价报价; 2.供应商只能有一个报价,报价一经接受,不得做任何更改; 3.本项目设最高限价总价:160000.00 元,详见《采购清单》。参比人的报价不得超出要求的最高限 价总价,否则作无效参比处理。 十一、付款方式: 1.本项目无预付款,项目完成,验收合格办理结算后付至结算款的 95%; 2.剩余 5%作为质保金,质保期 3 年,自项目验收合格之日起算,质保期满无任何质量问题,一 次性无息退付; 3.本项目结款前须开具增值税普通发票。 十二、报价文件的组成:①报价书;②报价一览表;③项目简要说明一览表;④供应商资格证明文 件;⑤法定代表人授权书;⑥售后服务及合同执行价承诺书。报价文件格式见附件。报价文件正本一 份、副本一份(均须密封,在密封处加盖公司公章)。 十三、成交供应商的确定原则:本项目在报价文件完全满足询比价文件要求的条件下,按报价最低原 则确定成交供应商,如有多家供应商报价一致且均最低,则由评审小组评议推荐成交供应商。(注:若第 一成交候选人因其他因素被取消或自愿放弃成交资格的,可以依次递补,最多递补至第三名) 十四、合同签订:成交供应商接到成交通知书后应在 5 个工作日内与采购人对接合同签订事宜。 十五、踏勘:供应商须自行实地踏勘,供应商若不实地踏勘,视为知晓采购清单情况。 采购联系人:陈老师,何老师 联系电话:0851-28797038,0851-28797068 注:参比人应严格按照询比价文件要求的品牌、型号和参数进行报价 — 3 — 序号 名称 品牌 软件 版本 技术参数 数量 (套) 一、系统架构 为保证考试平台的安全、稳定,跨平台,运行效率高,部署方便灵活,界面友好,实践教学 与测评软件须采用 B/S(浏览器/服务器)架构,为保证考试稳定必须要有 C/S 版的考试端 全自动 1 网络考 试平台 万维捷 通 协同工作,加密锁须分科记点,可以异地授权。 二、软件环境 服务器操作系统:支持 Windows Server 2008、Windows Server 2012、Windows Server 2016 系统和 Linux CentOS7.0 以上系统。 服务器数据库:支持 Mysql、Microsoft SQL Server 2008 R2、2012R2、2016 数据库。 客户端操作系统:支持 Windows 7、Windows 10、Windows11 系统。 需求: V16.0 1.须满足大学计算机基础(支持 office2016、office2019)420 点终端考试应用。 2.须满足 C 语言程序设计 200 点、python 语言程序设计 200 点终端考试应用。 说明 1.所有课程均能支持该课程理论和操作类考试,并均可实现计算机自动阅卷。 2.大学计算机基础及 C 语言程序设计、Python 程序设计课程应提供对应全国计算机等级考 试一级、二级题库,在服务期内提供题库更新升级。 三、系统功能 3.1 题库管理功能 1.科目自定义功能,可将系统已有的基础科目,扩展为新的科目,新科目的试题独立维护。 2.题型自定义功能,可根据系统已有的基础题型,创建出新的题型,新的题型具有基础题 型的全部功能,试题可独立维护,一张试卷中可以同时包括相同基础题型的多个自定义题 — 4 — 1 序号 名称 品牌 软件 版本 技术参数 数量 (套) 型的试题。 3.可按条件批量的锁定、解锁及反锁试题。可按条件批量调整试题章节。可按条件批量调 整试题难度。 4.查询结果支持指定关键字排序显示。删除题库重复试题功能。 5.试题内容支持文本和图文两种模式,图文模式支持数学公式编辑。 6.支持试题解析功能,可为试题添加图文的解析步骤,并可以添加音频、视频等多媒体解 析内容。 7.试题支持“唯一标识”属性,方便试题在不同题库间转移编辑后的内容同步。 8.试题支持“关键字”属性,试题可添加多个关键字,导入试题时可同时导入关键字。可以 用于试题分类、标记、结构化与查询等功能,还可作为试卷方案的抽卷条件,可使用 “包 含关键字”和“排除关键字”两种方式设置筛选条件。 9.支持试题题干模板内容管理功能。客观类试题可通过 Excel 等方式方便导入,并支持多 媒体、知识点导入功能。 10.填空题支持数学公式题型,可设置数学公式答案评分关键点并可自动评分,编辑试题和 答题时使用 MathType 公式编辑器进行数学答案编辑,多种判分方式和判分标准结合的方式 进行评分,支持文本和公式混合评分。可满足数理化课程应用类题型考试需求。 11.支持判断改错题型,可先对试题内容进行判断对错,如果错误还需要进行内容的更正。 12.支持英文打字、中文打字、中英文打字三种打字题类型。 13.支持 Office2016、2019 版本操作题的自动测评、支持 Win 7、win10 浏览器、电子邮件、 网络操作题在虚拟环境中的自动测评。 14.支持 Windows 7,Windows 10 系统设置在虚拟环境中的自动测评。 1) 针对 Windows 7,windows 10 教育版 1909 版本进行虚拟仿真与操作系统保持一致。 2)虚拟程序有明确的虚拟程序提示信息,防止考生作答时把真假环境搞混。 3)虚拟程序中包括“系统”、“设备”、“网络和 Internet”、“个性化”、“时间和语 — 5 — 序号 名称 品牌 软件 版本 技术参数 言”、“更新和安全”六个虚拟模块。 4)虚拟模块中包括具体的考核子模块如下: 系统模板,包括显示、声音、通知和操作、专注助手、电源和睡眠、存储、平板模式、 多任务处理、剪贴板、远程桌面、关于、系统信息。 设备模块,包括打印机和扫描仪、鼠标、输入、笔和 Windows Ink、自动播放、USB。 网络和 Internet 模块,包括以太网、拨号、VPN、数据使用量、代理。 个性化模块,包括背景、颜色、锁屏界面、主题、开始、任务栏。 时间和语言模块,包括日期和时间、语言、区域。 更新和安全模块,包括 Windows 安全中心、病毒、防火墙。 5)多个虚拟模块整合为独立的虚拟程序,单题的考核内容丰富,可让单题覆盖多个虚拟模 块的考核点范围,作答难度可自由控制。 6)包含了 200 多个考核点,覆盖了大部分常用且重要的功能及知识点。 7)虚拟程序文件的大小经过深度优化控制在 1.5MB 以内。 8) 提供了考试素材点定制功能,出题时教师可自由定制虚拟程序答题时初始化的设置,提 高试题的多样化。 15.具有独立的试题管理、转移工具,支持试题权限管理,可为教师分配试题浏览、修改和 删除权限。 16.填空题、程序填空题、程序改错题支持多种备选答案、断词换位判分、设置小空分数比 例。 17.程序设计题,可通过“检查程序编译是否通过”、“检查程序结果”、“检查关键字” 三种方式综合评判程序准确性,可设置每种方式的分数比例。程序结果检查模式包括“结 果完全匹配”、“行匹配”、“包含匹配”三种方式。可提供多种可选答案进行关键字设置, 可设置关键字得分临界值比例。 18.可以导出操作类试题出题模板,根据题型特点在指定位置建立该类试题出题所需资源结 构。 — 6 — 数量 (套) 序号 名称 品牌 软件 版本 技术参数 数量 (套) 19.支持标准化题库,其中包括单选、多选、填空、判断、阅读理解、简答、判断改错、录 音、数学公式、连线、表格、热区、排序、应用选择题型。连线题型,可自由设置连线选项 数量,支持全对给分和按正确比例给分两种评分策略。表格题型,可自由设置表格行数和 列数,设置表格显示和隐藏行标题、列标题,支持按单元格、行数、列数比例计分的评分策 略。热区题型,可添加和删除图片,支持绘制热区和删除热区功能,答案热区可做标记。 20.系统支持应用选择题,可适用于程序设计等应用类试题,也可用于大的选择题、排序题 等应用,配合多种评分策略,可定制出多种应用方案,选项内容支持文本、图片及文本图片 混合多种方式。 3.2 试卷管理功能 1.支持练习、作业、实验、考试四种任务模式。 2.支持创建共享和私有的试卷方案,可将试卷方案设置为开放模式,学生可自由选择开放 的任务。 3.支持按知识点结构组卷功能,支持快速创建试卷方案及试卷的功能,创建时通过选择试 题,系统会根据试题的参数自动创建组卷方案,同时创建出一张试卷。 4.支持试卷重组功能,把已生成的试卷重新打乱试题次序,重新生成新的试卷。 5.支持按按班级分配、按名单分配、自定义查询分配三种给学生分配任务的方式,可满足 各种情况需要。 6.每套试卷方案可以独立设置详细的考试参数,支持试卷审核功能,创建的新试卷在审核 通过后使用。 7.支持为每个试卷方案设置任务密码,提供方案全局设置,对方案统一进行启动、停止和 删除操作。 8.创建试卷支持抽卷范围设置功能,可以指定已经抽取过的方案作为范围条件,新试卷会 在符合条件的试卷中进行二次试题抽取。 9.支持试卷方案的试题使用情况统计功能,统计指定方案的所有试卷抽取试题的情况,包 — 7 — 序号 名称 品牌 软件 版本 技术参数 括试题题号、抽取次数、正确率及试题出现在哪些试卷中,每道试题显示答该题正确的考 生和答该题错误的考生。 10.双试卷答题模式:客户端将试卷分为客观题和操作题 2 个部分进行作答,卷 1 为客观题 部分,卷 2 为操作题部分,可在自定义设置卷 1 和卷 2 的标题。卷 1 提交后,不能再次回 看和修改作答内容,卷 2 交卷后统一进行评分。 11.支持笔试试卷生成功能,可将试卷内容转为 Word 试卷文件,排版方式与常规纸质试卷 相同,提供 A3 规格模板,与 8 开纸和 4 开纸模板,可生成答案纸,可设置题型别名与试卷 格式等参数内容。 3.3 考试端配置功能 1.支持对学生信息的字段扩展设置,可在原有系统字段的基础上添加所需新的信息字段, 学生端注册功能,可设置注册的学生立即生效或通过审核后生效。 2.支持练习、作业、实验任务时间段范围设定,非时间段内学生无法进入任务。 3.支持集成第三方门禁系统登录功能,可管理门禁数据及登录记录。门禁系统按照规定将 登录数据写入中间数据库后,学生端登录时会根据门禁写入的登录记录进行有效性校验。 4.支持“随机”、“固定”、“AB”、“自选试卷”等多种考试抽卷方式。 5.支持 IP 网段、机器名称黑白名单设置,限制非法机器登录考试。禁止共享文件夹、禁止 U 盘使用。 6.考试端支持打乱选择类试题选项次序功能;考试端支持非法程序进程监控功能。 7.支持开启自主学习功能,可设置习题,学生可根据知识点、难易度、收藏试题、错题等进 行练习。可上传课件,学生自主学习。 8.支持学生操作题作答文件定时上传功能,根据实际情况可设置定时上传的间隔时间,提 供完整试卷包定时上传和单题文件包定时上传两种模式。 9.支持考试端交卷学生作答文件检查功能,交卷时会对比显示本地作答文件与已上传到服 务器的作答文件大小信息,存在本地和服务器已上传的文件不相同的情况不允许学生交卷, 只有输入教师密码后才能交卷。系统会保存检查窗口的屏幕截图,教师可在教师端导出截 — 8 — 数量 (套) 序号 名称 品牌 软件 版本 技术参数 数量 (套) 图。 10.系统支持简答题拍照功能,学生在客户端答题时可使用摄像头设备对纸质试卷上的手写 内容进行拍照,考试结束后教师可对拍照后的作答内容进行人工批阅,客户端支持摄像头 设备检测、多摄像头切换、拍照预览等功能,学生可在“文本输入”和“摄像头拍照”两种 答题方式自由切换。 11.系统支持面部拍照监控功能,客户端支持摄像头设备检测、多摄像头切换、拍照预览, 提供了定时拍照和随机拍照两种监控方案,提供了自定义的参数设置,用来满足各种监控 需求,考试后老师可以根据实际情况导出和预览监控照片。 3.4 考试管理功能 1.支持服务器端修改考试剩余时间,考试违纪管理功能。 2.可设置考生进入考试时间、迟到时间、提前交卷时间。考试结束后可对未交卷考生集中 统一收卷。 3.支持考生成绩详细报表功能,报表包括小题分数、题型分数、总成绩等详细内容。 4.支持考生历史考试成绩管理功能;支持考试成绩可选择按班级导出和按名单导出。 5.支持平时成绩管理,可批量导入平时成绩和期中成绩,设置总成绩计算公式,计算后取 得期末总成绩。 6.支持客观类试题批量再次评分功能,教师可根据系统搜集的所有考生答案,重新对试题 进行评分。支持操作题自动重新评分功能,教师可在管理端设置评分任务与评分队列,在 学生答题环境中进行批量的重新评分,评分方式包括“按整卷”、“按题型”、"按试题"三 种方式,教师可自由根据实际情况进行设置。 7.系统支持数据归档功能可以把系统中的考生成绩相关数据转移到其他数据库中,归档功 能支持手动归档和定时自动归档两种模式,手动归档可在设置条件后立即进行数据库归档, 定时归档可实现无人值守按时自动归档的功能,可设置定时计划,可按固定时间、日、周、 月设置定时条件。提供了归档数据查询功能,可以设置查询条件导出归档的成绩数据。 — 9 — 序号 名称 品牌 软件 版本 技术参数 3.5 支持 Python 等编程课程操作题自动测评的能力 1.python 支持程序填空、程序改错、程序设计三种程序操作题型在真实的 Python IDLE 中 进行试题作答。 2.python 支持 Python3 与 Python2 等版本,试题中可以设置版本信息,可作为组卷条件。 3.python 支持 Python 官方发行版、Anaconda 发行版、Pycharm 社区发行版(2019.2.2)三 种程序答题环境。 4.python 支持 Anaconda 环境中的 IDLE 和 Spyder 环境。 5.python 支持自定义 Python 安装位置,多个 Python 版本同时安装在客户端操作系统时, 根据试题的 Python 版本自动选择自定义安装位置。 6.python 支持针对不同 Python 版本的试题,进行对应 Python 环境的检测,Python 环境变 量的自动修复。 7.python 支持答题时自动启动对应版本 Python IDLE 开发环境,并同时打开学生作答的.py 程序文件 8.python 程序填空题、程序改错题,支持多种备选答案、断词换位判分、可设置小空分数 比例。 9.python 程序设计题型支持程序的编程、填空、改错三种答题模式,填空和改错答题模式 可结合程序编译结果和程序运行结果进行综合评分。 10.python 程序设计支持判分时系统运行作答程序,并自动录入测试用例数据功能,支持判 分时系统运行作答程序,并自动捕获程序运行结果输出数据功能,支持编译通过与结果完 成正确试题直接的满分。 11.raptor 支持 raptor4.0 及以上版本,支持程序设计题型全自动评分。 12.raptor 支持 Assignment、Call、Input、Output、Selection 和 Loop 等全部 Symbols 的 自动识别。 13.raptor 支持多解法评分和自动选择最优解法评分功能;支持程序编译、运行结果和图形 分析等自动评分项目。 — 10 — 数量 (套) 序号 名称 品牌 软件 版本 技术参数 数量 (套) 14.raptor 程序编译:支持关键符号自动提取和设置。运行结果:支持多组验证数据评分、 自动捕获输出结果,可通过评分选项设置识别精度。 15.raptor 图形分析:支持程序结构树状显示、图形符号自动解析、等价符号设置、关键字 设置、权值设置,可通过近似度阈值和层级敏感度等设置识别精度。 16.raptor 支持评分标准的满分标准设置和小项计分设置,支持中间分显示;试题管理支持 Ada 代码自动生成和查看;客户端支持 IDE 环境检查和启动。 最高总价限价:160000.00 元(大写:人民币壹拾陆万元整) 注:总价为含税价格,其中包含但不限于安装费、调试费等使本项目考试平台达到预定可使用状态的全部费用。 — 11 — 附件格式(仅供参考) 项目名称: 报价供应商 : 日 — 12 — 期 : 报 价 书 致: 根据贵方 项目及服务的报价邀请,报价供应商代表 务)经正式授权并代表供应商 (全名、职 (供应商名称、地址) 提交以下供应商的报价及承诺文件正本一份,副本 份。 据此函,报价供应商同意如下条款: 1、供应商将按询价文件规定履行合同责任和义务。 2、供应商已详细审查全部询价文件,以及全部参考资料和有关附件。我们完全理解并同意放弃 对这方面有不明及误解的权利。 3、供应商同意提供按照采购方可能要求的与其报价有关的一切数据或资料,完全理解采购方不 一定要接受最低价的报价或收到的任何报价文件。 4、与本报价有关的一切正式往来通讯请寄: 地址: 邮编: 电话: 传真: 报价供应商代表姓名、职务: 供应商(加盖公章): 日期: 年 月 日 — 13 — 报价一览表 报价供应商名称(公章): 项目编号∶ 采购内容 合计: 品牌 货币单位: 软件版本 技术参数 元(大写人民币: 数量(套) 单价(元) 合计(元) ) 报价供应商代表(签名): 日期: — 14 — 备注 项目简要说明一览表 报价供应商名称: 序号 项目编号: 货物名称 型号规格 数量 详细说明…… 报价供应商代表(签字): — 15 — 报价供应商的资格证明文件 关于资格的声明函 : 关于贵方 年 月 日 (项目编号)报价邀请,本签字人愿意参加报价,提供询 价文件“采购内容及要求”中规定的______________________(项目名称),并证明提交的下列文件 和说明是准确的和真实的。 1.本签字人确认资格文件中的说明以及报价文件中所有提交的文件和材料是真实的、准确的。 2.我方的资格声明正本一份,副本 报价供应商(全称并加盖公章): 地 址: 邮 编: 电 话/传 真: 报价供应商代表(签字): — 16 — 份,随报价文件一同递交。 报价供应商的资格证明文件 供应商资格要求详见公告,请按公告要求按顺序提供相应资格证明材料。 报价供应商(全称并加盖公章): 报价供应商代表(签字): 日 期: 年 月 日 — 17 — 售后服务及合同执行价承诺 致: 根据贵方为 (采购项目)的报价邀请,我司对该项目做出如下售后服务承诺: (内容根据询价文件要求自拟) 报价供应商全称(加盖公章): 年 — 18 — 月 日

附件1:询比价文件-网络教学实践考试平台采购项目-审定版.pdf




