秦岭文库(kunmingchi.com)你想要的内容这里独有!

有地质灾害防治资质地质勘查单位存在的问题.xls

upergirl你8 页 107.5 KB下载文档
有地质灾害防治资质地质勘查单位存在的问题.xls有地质灾害防治资质地质勘查单位存在的问题.xls有地质灾害防治资质地质勘查单位存在的问题.xls有地质灾害防治资质地质勘查单位存在的问题.xls有地质灾害防治资质地质勘查单位存在的问题.xls有地质灾害防治资质地质勘查单位存在的问题.xls
当前文档共8页 下载后继续阅读

有地质灾害防治资质地质勘查单位存在的问题.xls

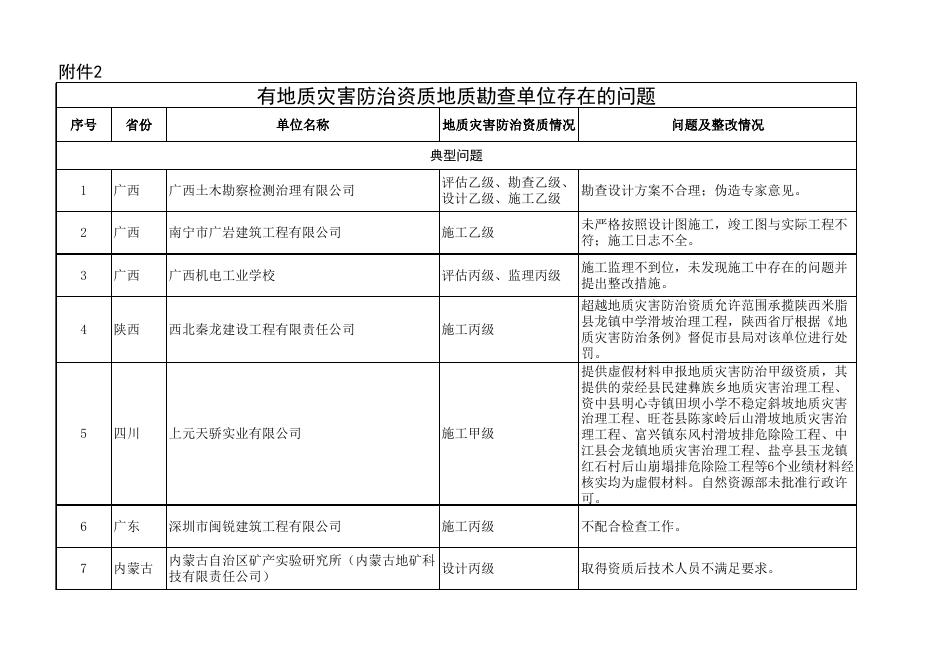
附件2 有地质灾害防治资质地质勘查单位存在的问题 序号 省份 单位名称 地质灾害防治资质情况 问题及整改情况 典型问题 1 广西 广西土木勘察检测治理有限公司 评估乙级、勘查乙级、 勘查设计方案不合理;伪造专家意见。 设计乙级、施工乙级 2 广西 南宁市广岩建筑工程有限公司 施工乙级 未严格按照设计图施工,竣工图与实际工程不 符;施工日志不全。 3 广西 广西机电工业学校 评估丙级、监理丙级 施工监理不到位,未发现施工中存在的问题并 提出整改措施。 4 陕西 西北秦龙建设工程有限责任公司 施工丙级 5 四川 上元天骄实业有限公司 施工甲级 6 广东 深圳市闽锐建筑工程有限公司 施工丙级 7 内蒙古 内蒙古自治区矿产实验研究所(内蒙古地矿科 设计丙级 技有限责任公司) 超越地质灾害防治资质允许范围承揽陕西米脂 县龙镇中学滑坡治理工程,陕西省厅根据《地 质灾害防治条例》督促市县局对该单位进行处 罚。 提供虚假材料申报地质灾害防治甲级资质,其 提供的荥经县民建彝族乡地质灾害治理工程、 资中县明心寺镇田坝小学不稳定斜坡地质灾害 治理工程、旺苍县陈家岭后山滑坡地质灾害治 理工程、富兴镇东风村滑坡排危除险工程、中 江县会龙镇地质灾害治理工程、盐亭县玉龙镇 红石村后山崩塌排危除险工程等6个业绩材料经 核实均为虚假材料。自然资源部未批准行政许 可。 不配合检查工作。 取得资质后技术人员不满足要求。 8 内蒙古 内蒙古煤炭地质勘查(集团)一五三有限公司 评估丙级 取得资质后技术人员不满足要求。 9 内蒙古 内蒙古久顺地质勘查有限公司 评估丙级 取得资质后技术人员不满足要求。 10 黑龙江 哈尔滨盛恒矿业勘查有限公司 评估乙级 取得资质后技术人员不满足要求,单位地址发 生变化未及时办理相关手续。 11 安徽 安徽正森建筑工程有限公司 施工丙级 取得资质后技术人员和设备均不满足要求。 12 安徽 安徽融众电子科技有限公司 施工丙级 取得资质后技术人员和设备均不满足要求。 13 湖北 黄石市园林花木有限责任公司 施工乙级 取得资质后技术人员不满足要求,省厅责令其 整改,现该公司已主动申请注销资质,并在省厅 门户网站进行公告。 14 广东 深圳市新有鑫项目管理有限公司 监理丙级 取得资质后技术人员或设备均不满足要求。 15 广东 广东润远生态科技有限公司 施工丙级 取得资质后技术人员或设备均不满足要求。 16 广东 河源市建设工程监理有限公司 监理丙级 取得资质后技术人员或设备均不满足要求。 17 广东 广东万泰建设有限公司 施工丙级 取得资质后技术人员不满足要求。 18 重庆 重庆昆顶环保科技有限公司 设计丙级、施工丙级 取得资质后技术人员不满足要求。 19 宁夏 宁夏延森园林绿化工程有限公司 施工丙级 取得资质后技术人员不满足要求。 取得资质后技术人员不满足要求,缺少质量安 全体系,未及时填报公示信息。 20 宁夏 宁夏汇泽建设工程有限责任公司 施工乙级 21 广东 深圳安德空间技术有限公司 评估丙级、勘查丙级、 资质证书过期未办理注销手续。 施工丙级 22 广东 深圳地天泰建设有限公司 施工丙级 资质证书过期未办理注销手续。 23 广东 广东重工建设监理有限公司 监理丙级 资质证书过期未办理注销手续。 24 广东 深圳汉邦生态建设有限公司 施工丙级 资质证书过期未办理注销手续。 25 宁夏 宁夏回族自治区煤炭地质局(含宁夏煤炭地质 勘查丙级 勘查院) 单位重组后未及时注销资质。 26 广东 广东闽桂建设有限公司 登记地址变更不及时,公司注册地已变更至佛 山,未及时注销并重新申请。 施工丙级 一般问题 27 河北 河北探宝地质工程有限责任公司 评估甲级、勘查甲级、 缺少检查实质内容,整改后通过。 施工甲级、设计甲级 28 河北 中冶沈勘秦皇岛工程设计研究总院有限公司 设计丙级、监理丙级 安全教育培训资料不完善,整改后通过。 29 河北 秦皇岛荣丰工程技术有限公司 施工丙级 档案管理不完善,整改后通过。 30 河北 河北科宇地质勘查有限公司 评估丙级、勘查丙级 安全生产管理制度不具体,整改后通过。 31 河北 河北柏特地质勘查有限公司 评估甲级、勘查乙级、 质量管理体系流程不完善,整改后通过。 设计乙级 32 河北 河北正拓岩土工程有限公司 评估丙级、勘查丙级、 培训次数不足,整改后通过。 设计丙级、施工丙级 33 河北 河北省地质工程勘查院有限责任公司 施工甲级 34 河北 河北省地矿局第四地质大队 设计甲级、评估甲级、 教育学时不足,整改后通过。 监理甲级、勘查甲级 35 河北 秦皇岛拙盛科技有限公司 勘查丙级、施工乙级 安全教育培训资料不完善,整改后通过。 36 河北 河北道然地质勘查有限公司 评估丙级 安全质量控制体系不健全,整改后通过。 37 河北 河北昕佳工程勘查设计有限公司 评估乙级、勘查丙级、 应急预案未及时更新,整改后通过。 评估乙级、监理丙级 38 河北 河北鼎科信息技术有限公司 监理丙级 39 河北 河北地矿建设工程集团有限责任公司 评估甲级、勘查甲级、 野外车辆未配备人车轨迹跟踪系统,整改后通 设计甲级、施工甲级 过。 40 河北 河北建工集团生态环境有限公司 施工丙级 41 河北 河北地矿勘测设计有限公司 评估丙级、勘查丙级、 野外车辆未配备人车轨迹跟踪系统,整改后通 设计丙级、监理丙级 过。 42 河北 宽城满族自治县建设工程监理有限责任公司 监理丙级 43 河北 河北省煤田地质局环境地质调查院 评估乙级、勘查丙级、 相关处置预案可操作性差,整改后通过。 设计丙级、监理丙级 用车管理制度不完善,整改后通过。 安全排查不到位,整改后通过。 派车单不规范,整改后通过。 台账不齐全,整改后通过。 44 河北 河北省区域地质调查院 评估甲级、勘查丙级、 派车单不规范,整改后通过。 设计丙级 45 河北 河北省天正工程建设监理有限公司 监理甲级 46 河北 河北省水文工程地质勘查院(河北省遥感中心 勘查丙级 、河北省地矿局科技信息中心) 47 河北 中佳勘察设计有限公司 48 河北 河北省地质环境监测院(河北省地质灾害应急 评估甲级、勘查甲级、 野外车辆未配备人车轨迹跟踪系统,整改后通 技术中心、河北省地质环境监测总站) 设计甲级、监理甲级 过。 49 河北 中钢石家庄工程设计研究院有限公司 设计丙级、监理丙级 野外车辆未配备人车轨迹跟踪系统,整改后通 过。 50 河北 河北锦宸环保技术咨询有限公司 监理乙级 野外车辆未配备人车轨迹跟踪系统,整改后通 过。 51 河北 中能化元亨资源环境有限公司 监理乙级 会议记录签字不全,整改后通过。 52 吉林 吉林省地矿建设集团有限公司 施工甲级、勘查乙级 法定代表人变更不及时,整改后通过。 53 吉林 吉林省国土资源调查规划研究院 评估乙级 法定代表人和技术负责人变更不及时,整改后 通过。 54 浙江 浙江中土环境工程有限公司 评估丙级、勘查丙级、 未建立资质图章管理制度,整改后通过。 设计丙级、施工乙级 55 浙江 浙江交工路桥建设有限公司 施工甲级 派车单不规范,整改后通过。 野外车辆配备人车轨迹跟踪系统不全,整改后 通过。 评估甲级、勘查乙级、 野外车辆未配备人车轨迹跟踪系统,整改后通 设计乙级、施工甲级 过。 未建立资质图章管理制度,整改后通过。 未及时按规定到当地县级自然资源主管部门办 理项目备案,整改后通过。 56 浙江 浙江实创环境建设有限公司 施工乙级 57 浙江 宁波冶金勘察设计研究股份有限公司 评估甲级、勘查甲级、 缺少部分台账资料,整改后通过。 设计甲级、施工乙级 58 安徽 安徽省登顶建设工程有限公司 施工丙级 技术人员不足,整改后通过。 59 安徽 安徽桐泽建设工程有限公司 施工丙级 技术人员不足,整改后通过。 60 安徽 安徽兴程业达建设工程有限公司 施工丙级 技术人员不足,整改后通过。 61 安徽 安徽常鑫建设集团有限公司 施工丙级 技术人员不足,整改后通过。 62 安徽 安徽浩宸市政工程有限公司 施工丙级 技术人员不足,整改后通过。 63 河南 中辉市政环卫有限公司 施工丙级 技术人员和设备不足,整改后通过。 64 湖南 湖南中核建设工程有限公司 评估甲级、勘查甲级、 因应急项目未委托开展监理业务,导致项目完 设计甲级、施工甲级 工后请第三方评估工作量。 65 湖南 湖南湘煤地质工程有限公司 施工甲级 未合理设置安全警示标志,整改后通过。 66 重庆 远海建工(集团)有限公司 施工甲级 档案管理制度不完善,整改后通过。 67 重庆 重庆中科勘测设计有限公司 评估丙级、勘查丙级、 档案管理制度不完善,整改后通过。 设计丙级、施工丙级 68 重庆 重庆大学建筑规划设计研究总院有限公司 设计乙级 保密制度不完善,整改后通过。 69 重庆 重庆德上建筑工程有限公司 施工丙级 保密和档案管理制度不完善,整改后通过。 70 重庆 重庆市爆破工程建设有限责任公司 施工甲级 保密制度不完善,整改后通过。 71 重庆 重庆渝海建设监理有限公司 监理甲级 保密制度不完善,整改后通过。 72 重庆 重庆嘉测地科工程科技有限公司 评估丙级、监理丙级 管理制度不完善,整改后通过。 73 重庆 重庆市长江地质工程研究院有限公司 评估甲级、施工乙级 档案管理制度不完善,整改后通过。 74 重庆 重庆中爱利东建设工程集团有限公司 施工乙级 管理制度不完善,整改后通过。 75 重庆 重庆市万州建筑工程集团有限公司 施工丙级 管理制度不完善,整改后通过。 76 四川 新越建设有限公司 施工丙级 项目排水孔设置不合理,未设置竣工铭牌。 77 四川 四川二八二核地质工程有限公司 评估甲级、勘查甲级、 抢险救灾项目初步验收意见不完整,整改后通 设计甲级、施工甲级 过。 78 四川 四川省地质调查院 评估甲级、勘查甲级、 项目安全生产问题台账未统一管理,整改后通 设计丙级、监理乙级 过。 79 四川 四川省煤田地质工程勘察设计研究院 评估甲级、勘查甲级、 安全生产管理制度不健全,安全生产培训记录 设计甲级、监理甲级 不全,2021年安全培训未涵盖全体员工,整改 后通过。 80 四川 四川省地质矿产勘查开发局成都水文地质工程 监理甲级 地质中心 作为监理未督促施工方设立竣工铭牌,参加项 目初验人员签字不全,整改后通过。 81 四川 四川省通川工程技术开发有限公司 勘查乙级、设计乙级、 未及时填报公示信息,整改后通过。 施工甲级 82 四川 四川勤兴工程项目管理有限公司 监理甲级 作为监理未督促施工方设立竣工铭牌,资料保 存不当,整改后通过。 83 青海 青海江源地质科技有限责任公司 施工丙级 档案管理不规范,整改后通过。 84 宁夏 宁夏鑫源建设工程有限公司 施工乙级 未及时填报公示信息,整改后通过。 85 宁夏 宁夏水利水电勘测设计研究院有限公司 监理丙级、设计丙级、 未及时填报公示信息,整改后通过。 勘查丙级 86 宁夏 诚捷祥集团有限公司 施工乙级 未及时填报公示信息,整改后通过。

相关文章