贵州商学院教学督导工作简报(2021-2022学年第二学期第三期).pdf
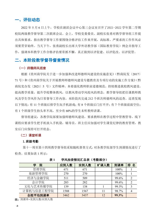
教学督导工作简报 【2021-2022 学年第二学期第三期】 贵州商学院教学督导组 2022 年 6 月 22 日 一、评估动态 ........................................................................................................ 2 二、本阶段教学督导督查情况 ..............................................................................2 (一)师德师风巡查 ..................................................................................................................................................2 (二)课堂听课 ..........................................................................................................................................................2 (三)本阶段开展的教学检查情况 ..........................................................................................................................4 (四)教师教学意识形态检查 ..................................................................................................................................5 三、特色教育教学活动开展情况 ............................................................................ 5 (一)计算机与信息工程学院开展青年教师教学设计交流会 ............................................................................. 5 (二)马克思主义学院召开 2122 学期学生座谈会 ............................................................................................... 5 (三)大学外语教学部(国际教育学院)商务英语教研室赴贵州财经大学调研 .............................................6 (四)管理学院双创团队赴金沙调研 ......................................................................................................................6 (五)会计学院召开试卷规范化建设专题会议 ..................................................................................................... 7 - 1- 一、评估动态 2022 年 5 月 6 日上午,学校在湖滨会议中心第三会议室召开了2021-2022 学年第二学期 校院两级教学督导第二次联席会议。会上,学校党委委员、副校长张勇对教学督导组工作提 出具体要求,指出教学督导工作要围绕合格评估工作来开展,高标准、严要求的工作作风必 须要贯穿始终。当天下午,张勇副校长出席大学外语教学部(国际教育学院)例会并指导工 作,强调本科教学工作合格评估要常抓不懈,真正做到以评促建、以评促改、以评促管。 二、本阶段教学督导督查情况 (一)师德师风巡查 根据《贵州商学院关于进一步加强和改进师德师风建设的实施意见》(黔商院发〔2017〕 71 号)和《贵州商学院关于开展教师师德师风建设专题教育及专项行动的实施工作方案》 (黔 商院党办发〔2021〕5 号)文件精神,本着强化教师职业道德规范,持续推进我校教风建设, 提高教学质量,提升学校整体教风,以教风带动学风校风的理念,教学督导组把任课教师教 风及学生学风作为日常督导工作内容,本阶段共完成 212 个班次师德师风的巡查。巡查发现 以下情况:有 11 个班级后排学生玩手机游戏;有 8 个班级后门打不开;有 7 个班级前面空位; 有 1 个班级学生抬头率不高,至少有 60%的学生未听教师讲课。 督导组建议:各教学院部要加强师德师风建设,要求教师在教学过程中管教管导,线下 课程应要求学生把手机放入手机袋,辅导员、班主任应加强对学生课堂纪律的教育管理,教 室后门应保持可打开状态。 (二)课堂听课 1.班级考勤 第十一周至第十四周教学督导组采取随机督查方式,对各教学院部学生到课情况进行了 检查。结果如表 1 所示: 表1 学 院 管理学院 旅游管理学院 经济与金融学院 会计学院 文化与艺术传媒学院 计算机与信息工程学院 全校平均到课率 注:到课率=实到人数/应到人数 -2- 学风抽查情况汇总表(考勤部分) 应到人数 671 270 511 283 139 1588 3462 实到人数 671 270 509 282 138 1567 3437 旷课人数 1 11 12 到课率 100% 100% 99.6% 99.6% 99.3% 98.7% 99.3% 排 名 1 1 2 2 3 4 巡查结果显示,全校平均到课率为 99.3%,较上期增加 0.3 个百分点,但计算机与信息 工程学院到课率在平均到课率以下,希望相关学院及任课教师加强对学生的管理;旷课率为 0.35%,与上期基本一致。旷课较为严重的是计算机与信息工程学院。建议教学院部深入调查 学生旷课的原因,采取有力措施加强对学生的管理。 受巡查样本数量所限,数据仅供参考。 2.教学情况 (1)执行情况 本阶段教学督导组成员共完成听课 65 人次,其中听理论课 26 人次,听实践课 39 人次。 被听课教师的职称包括副教授、讲师、助教、未评级。涉及经济与金融学院、管理学院、会 计学院、计算机与信息工程学院、文化与艺术传媒学院、旅游管理学院、大学外语教学部、 通识教育学院 8 个教学单位。 (2)教学总体情况 大部分教师教学准备充分,授课认真,教学各环节把控得当,学生参与教学程度较高, 教师授课状态好,既管教也管导。同时也存在部分年轻教师、新进教师教学水平不高,教学 缺乏激情,教学进程安排不当的情况。听课情况具体统计分析见表 2、表 3、表 4、表 5。 表 2 21222 学期第 11~14 周教师教学效果结构情况表 分数 人次数 优(≥90) 56 86.2 良(80~89) 9 13.8 中(70~79) - - 及格(60-69) - - 不及格(60 分以下) - - 65 100% 合 计 表3 课程类别 结构比(%) 21222 学期第 11~14 周教学课程类别构成比 课 次 平 均 分 理论授课 26 90.3 实 践 课 39 90.9 合计 65 次 90.7 分 - 3- 表4 21222 学期第 11-14 周各学院教学评价量化表(按照课程归属) 学院(部) 平均分 排 名 大学外语教学部 92 1 经济与金融学院 91 2 计算机与信息工程学院 91 2 通识教育学院 91 2 旅游管理学院 90.6 3 管理学院 90.4 4 会计学院 89.3 5 文化与艺术传媒学院 88 6 合 表5 计 90.7 21222 学期第 11~14 周分职称类别教学评价量化表 职称类别 平 均 分 副教授 90.6 讲 师 91 助 教 89.8 未评级 90 平均分 90.7 分 本阶段督导听理论课占比 40%,听实践课占比 60%,全校教学平均分为 90.7 分。整体来 看,我校教师教学处于优秀等次教学水平。分部门来看,旅游管理学院、管理学院、会计学 院、文化与艺术传媒学院教学平均分在全校平均分以下,分职称来看,副教授、助教、未评 级教学平均分未达到全校教学平均水平。 (三)本阶段开展的教学检查情况 1.教学进度计划执行情况检查 根据本科教学规范化以及合格评估的要求,教学督导组本阶段通过课堂随机抽查方式抽 查任课教师的授课进度计划执行情况。抽查结果显示,少数教师的教学授课进度计划执行不 严谨,存在进度慢于计划、教学内容偏离计划的现象。 2.对期初教学文件、试卷(非试卷)及过程材料进行再次复查验收 -4- 本阶段教学督导组继续对期初教学文件、试卷(非试卷)及过程材料进行复查验收,目 前仍有个别教师的教学资料达不到要求,教学督导组将继续监督整改情况。 (四)教师教学意识形态检查 教师作为学校教育的核心力量,在意识形态工作中具有极其重要的地位和作用。如何坚 持正确的政治方向和舆论导向,培养德智体美劳全面发展的社会主义建设者和接班人,需要 教师在政治意识、大局意识、责任意识、质量意识、能力意识和纪律意识等方面,把意识形 态工作真正落实到教学工作中。本阶段教学督导组注意考察教师在教学中是否存在不良意识 形态问题,经考察并未发现我校教师在课堂教学中存在不良意识形态问题。 三、特色教育教学活动开展情况 (一)计算机与信息工程学院开展青年教师教学设计交流会 计算机与信息工程学院于 5 月 18 日面向青年教师召开了题为“从知识学习到课程思政: 教学设计的认知转向”的教学设计交流会。会议有幸邀请了贵州师范大学数学科学院博士生 导师、夏小刚教授与青年教师交流,夏教授围绕教学设计的意义、内涵,探讨了教学设计的 认知转向等问题,并提出教学与科研息息相关,引导青年教师要做教学的研究者。通过本次 交流学习,参会老师们表示受益匪浅、更深刻地领会了课程思政融入教学设计的意义和方法。 计算机与信息工程学院教学设计 线上交流会 (二)马克思主义学院召开 2122 学期学生座谈会 为了加强学生与教师之间的交流,倾听学生心声,及时发现并解决教和学中存在的问题, 有针对性地实施教育教学管理,进一步提高教学质量,马克思主义学院分别于 12、13 周举行 了 3 场学生座谈会。座谈会上,同学们敞开心扉,畅所欲言,老师们也认真听取了学生的意 见,师生就相关问题进行了深入沟通,讲问题实事求是,提建议切实可行,座谈会气氛热烈, 达到预期效果。 - 5- 马克思主义学院召开学生座谈会 (三)大学外语教学部(国际教育学院)商务英语教研室赴贵州财经大学调研 为了进一步做好商务英语专业开设的筹备工作,大学外语教学部(国际教育学院)副主 任汪阳带队赴贵州财经大学开展调研。贵州财经大学外语学院院长雷晴岚和商务英语团队主 干教师详细介绍了该校商务英语专业建设情况和特色实验班的情况,从学生生源、实验班学 生选拔方式和要求、实践课程设置、实践基地建设和大学生双创项目等方面提供了很多可行 思路,为我校商务英语专业的开设提供了宝贵经验。 大学外语教学部赴贵州财经大学调研 (四)管理学院双创团队赴金沙调研 为响应国家大众创业,万众创新战略,同时也为发挥大学生双创助力乡村振兴作用,管 理学院双创团队于 2022 年 5 月 3 日至 4 日,深入金沙县岩孔街道上山村进行实地调研。经过 本次实地调研与座谈会,双创团队了解到了如今非遗存在的文化断层、非遗产业供应链不完 -6- 整等问题,本次调研活动也进一步推动了无可非遗项目市场分析,为项目发展提供有力的市 场调查依据,也为上山村的刺绣蜡染产业发展提供了宝贵的理论建议。 管理学院双创团队到金沙调研 (五)会计学院召开试卷规范化建设专题会议 试卷是教学管理的重要组成部分,亦是从严治教、树立良好学风的一项基础性和关键性 工作。为进一步规范教学管理,提升教学质量,5 月 13 日下午,会计学院在学院会议室召开 由院长况培颖教授主持的试卷规范化专题会议,全院专任教师参加了会议。会上,副院长许 玲茜组织学习了黔商院发[2021]121 号《贵州商学院教学质量标准》和黔商院发[2017]63 号《贵 州商学院本科试卷管理办法》,并对本学期试卷的出卷、改卷工作提出了明确要求。 会计学院召开试卷规范化建设 专题会议 贵州商学院教学督导组 2022 年 6 月 22 日 - 7-

贵州商学院教学督导工作简报(2021-2022学年第二学期第三期).pdf




