金融机构营业场所和金库安全防范设施建设工程验收办事指南.doc
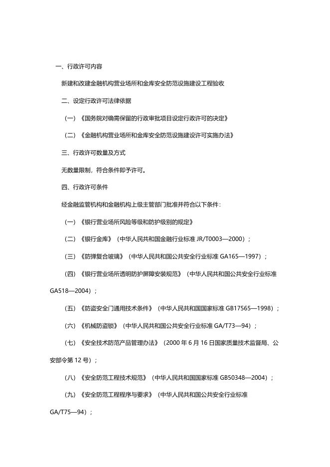
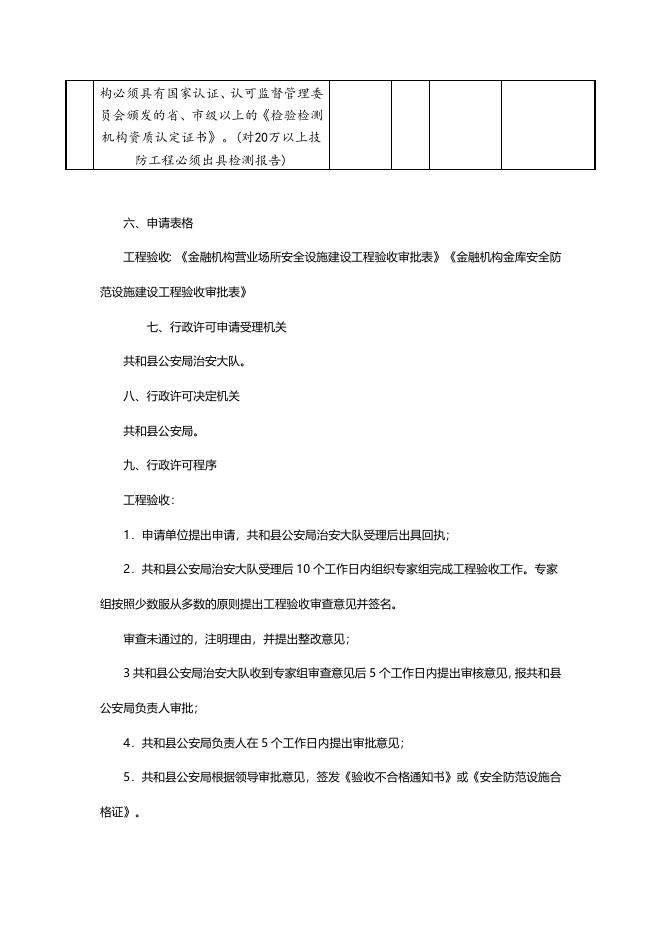
事项编码: 事项类别:行政许可 金融机构营业场所和金库安全防范 设施建设工程验收 办 事 指 南 共和县公安局 发布 一、行政许可内容 新建和改建金融机构营业场所和金库安全防范设施建设工程验收 二、设定行政许可法律依据 (一)《国务院对确需保留的行政审批项目设定行政许可的决定》 (二)《金融机构营业场所和金库安全防范设施建设许可实施办法》 三、行政许可数量及方式 无数量限制,符合条件即予许可。 四、行政许可条件 经金融监管机构和金融机构上级主管部门批准并符合以下条件: (一)《银行营业场所风险等级和防护级别的规定》 (二)《银行金库》(中华人民共和国金融行业标准 JR/T0003—2000); (三)《防弹复合玻璃》(中华人民共和国公共安全行业标准 GA165—1997); (四)《银行营业场所透明防护屏障安装规范》(中华人民共和国公共安全行业标准 GA518—2004); (五)《防盗安全门通用技术条件》(中华人民共和国国家标准 GB17565—1998); (六)《机械防盗锁》(中华人民共和国公共安全行业标准 GA/T73—94); (七)《安全技术防范产品管理办法》(2000 年 6 月 16 日国家质量技术监督局、公 安部令第 12 号); (八)《安全防范工程技术规范》(中华人民共和国国家标准 GB50348—2004); (九)《安全防范工程程序与要求》(中华人民共和国公共安全行业标准 GA/T75—94); (十)《安全防范系统验收规则》(中华人民共和国公共安全行业标准 GA308—2001); (十一)《公安机关与金融单位联网报警管理规定》(公通字〔1997〕52 号)。 法律依据:《金融机构营业场所和金库安全防范设施建设许可实施办法》第五条。 五、申请材料 工程验收: 序 号 1 2 提交材料名称 《青海省新建、改建金融机构营业场所 /金库安全防范设施建设验收表》 申请单位的工程验收申请报告 原件/ 复印件 份 数 纸质/电 子文件 原件 X3 纸质 原件 X3 纸质 要求 表格AB双面使 用 (1)批准文件 应合法、有效; 3 《准予施工通知书》复印件 原件 X3 纸质 (2)单位公章 应和批准文件 名称相同。 安全防范工程施工方案、竣工图纸资料 4 (含安全技术防范系统试运行报告,物 防、技防隐蔽工程图片和施工验收 原件 X3 纸质 加盖单位印章 原件 X3 纸质 加盖单位印章 原件 X3 纸质 加盖单位印章 单);同步录音摄像 工程合同、工程竣工报告(工程概况、 主要设备清单、质量的自我评估、维修 5 服务条款、竣工核算报告等)、系统使 用说明书或手册(含操作和日常维护说 明、售后维保协议) 检测机构出具的技防系统检测报告(依 6 据《安全防范工程技术规范》 GB50348——2004第7款《安全防范工程 检验》的有关规定执行)。系统检测机 构必须具有国家认证、认可监督管理委 员会颁发的省、市级以上的《检验检测 机构资质认定证书》。(对20万以上技 防工程必须出具检测报告) 六、申请表格 工程验收:《金融机构营业场所安全设施建设工程验收审批表》《金融机构金库安全防 范设施建设工程验收审批表》 七、行政许可申请受理机关 共和县公安局治安大队。 八、行政许可决定机关 共和县公安局。 九、行政许可程序 工程验收: 1.申请单位提出申请,共和县公安局治安大队受理后出具回执; 2.共和县公安局治安大队受理后 10 个工作日内组织专家组完成工程验收工作。专家 组按照少数服从多数的原则提出工程验收审查意见并签名。 审查未通过的,注明理由,并提出整改意见; 3 共和县公安局治安大队收到专家组审查意见后 5 个工作日内提出审核意见,报共和县 公安局负责人审批; 4.共和县公安局负责人在 5 个工作日内提出审批意见; 5.共和县公安局根据领导审批意见,签发《验收不合格通知书》或《安全防范设施合 格证》。 对不予批准的,申请人整改后,可以按照本办法重新提出申请。 十、行政许可时限 工程验收:20 个工作日。 十一、行政许可证件及有效期限 工程验收:《安全防范设施合格证》,无有效期限。 十二、行政许可的法律效力 工程验收:领取《安全防范设施合格证》后方可投入使用。 十三、行政许可收费 无。 十四、行政许可年审或年检 无。 金融机构营业场所安全设施建设工程验收审批表 场所名称 地址 保卫工作负责 人 电话 开工日期 完工日期 风险等级 防护级别 与外界相通的出入口门 及锁具 二层(含二层)以下窗户 周边、围墙防护 柜台建筑材料 现金业务区出入口防尾 随门 柜台宽度×高度 柜台上方 宽 透明防护 错位长度及间 板 隙 高 收银槽 宽 长 单块面积 封顶高度 高 卫生间设置 自卫器材 自动照明设备 消防器材 紧急报警装置 110 联网情况 是否附 带金库 库房结构 墙体结构 营业场所与外界 相通的出入口及 门外 安装实 现金业务区 时数字 营业场所内设置 视频监 的 控设施 自助机具 监控回放清晰情 况 金库监控及报警设施 录像资料保留时间 非现金业务区 场所内人员活动区监控情况 运钞交接区 现金业务柜台连续记录 的 声音复核装置 入侵报警、照明、视频安防监控及 声音符合设备的联动 自 安装防砸、防撬报警 安装数字视频安防监控装置 助 探测装置 机 安装报警联动及报警 具 联网功能 远程报警图像声音等信息的传输 对操作人员面部、出 钞口及 装钞过程的监控 回放图像能够清晰显示操作 人员面部特征 出入口、装填现金区 自 安装控制装置 助 远程报警、图像、声 银 音等 行 信息的传输 装填现金区安装入侵报警探测装 置并具备联动功能 自助银行门前及运钞车停放区域 安装监控设施 专家签名: 专家组意见 年 月 日 负责人: (公 公安机关治安管理部门 审核意见 章) 年 月 日 负责人: 验收公安机关审批意见 (公 章) 年 月 日 金融机构金库安全防范设施建设工程验收审批表 申请单位 金库地址 负责人 联系电话 金库面积 库房结构 墙体结构 金库门 金库外隔离门 辅助安防器材 整体监控报警系统 报警中心控制系统 (异地)守库室方位 守库室卫生间及其他生活设施 武器弹药配备及贮藏 与公安机关联网情况 通讯方式 开工日期 完工日期 专家组成员签名: 验收专家组意见 年 月 日 负责人: 公安机关治安管理 单位(公章) 部门验收意见 年 月 日 公安机关审批意见 负责人: 单位(公章) 年 月 日 注:此表一式二份,公安机关、金融机构各一份。 验收不合格通知书 文号 ×××金融机构: 你单位提出的关于_______________________安全防范工程设施建设的验收申请,经有关 专家论证,认为不符合安全标准,存在问题如下: 1、 2、 3、 请整改后重新提出申请。 公安机关(印) 年 月 日 安 全 防 范 设 施 合 格 证 编号: 安全防范设施建设符合《银行营业场所风险等级和防护级别的规定》(GA38-2004), 特此发证。 地址: 发证机关(公章) 年 月 日

金融机构营业场所和金库安全防范设施建设工程验收办事指南.doc




