秦岭文库(kunmingchi.com)你想要的内容这里独有!

沈阳市沈北新区清泉街道办事处部门决算.docx

Shine (光芒)11 页 25.614 KB下载文档
沈阳市沈北新区清泉街道办事处部门决算.docx沈阳市沈北新区清泉街道办事处部门决算.docx沈阳市沈北新区清泉街道办事处部门决算.docx沈阳市沈北新区清泉街道办事处部门决算.docx沈阳市沈北新区清泉街道办事处部门决算.docx沈阳市沈北新区清泉街道办事处部门决算.docx
当前文档共11页 下载后继续阅读

沈阳市沈北新区清泉街道办事处部门决算.docx

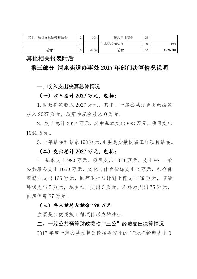
沈阳市沈北新区清泉街道办 事处部门决算 (2017 年) 目 第一部分 录 沈北新区清泉街道办事处概况 一、 主要职责 二、 部门决算单位构成 第二部分 沈北新区清泉街道办事处 2017 年部门决算公开表 一、 收入支出决算总表 二、 收入决算表 三、 支出决算表 四、 财政拨款收入支出决算总表 五、 一般公共预算财政拨款支出决算表 六、 一般公共预算财政拨款基本支出决算表 七、 政府性基金预算财政拨款收入支出决算表 八、 财政专户管理资金收入支出决算表 九、 一般公共预算财政拨款“三公”经费支出决算表 第三部分 明 沈北新区清泉街道办事处 2017 年部门决算情况说 第一部分 清泉街道办事处概况 一、主要职责 1. 主要职责:贯彻落实中央、省、市、区各项政策,确保 地区社会稳定,促进本地区社会事业和经济发展。改善民生,缩 小城乡差距。 二、部门决算单位构成 1. 预算单位一家,即清泉街道办事处 第二部分 清泉街道办事处部门决算公开表 2017 年度收入支出决算总表 公开 01 表 部门名称:清泉街道办事处 收 项 目 栏 次 金额单位:万元 入 支 行 次 出 行 次 金额 项 目 1 栏 次 2027.00 一、一般公共服务支出 17 1650.00 2 七、文化体育与传媒支出 18 2.00 二、上级补助收入 3 八、社会保障和就业支出 19 166.00 三、事业收入 4 九、医疗卫生与计划生育支 出 20 39.00 四、经营收入 5 十、节能环保支出 21 5.00 五、附属单位上缴收入 6 十一、城乡社区支出 22 3.00 六、其他收入 7 十二、农林水支出 23 75.00 一、财政拨款收入 其中:政府性基金预算财政拨款 1 2 87.00 十九、住房保障支出 本年收入合计 9 用事业基金弥补收支差额 10 年初结转和结余 11 2027 本年支出合计 结余分配 198 其中:提取职工福利基金 金额 25 26 27 2027 其中:项目支出结转和结余 12 198 13 总计 16 转入事业基金 28 年末结转和结余 29 198 总计 32 2225.00 2225 其他相关报表附后 第三部分 清泉街道办事处 2017 年部门决算情况说明 一、收入支出决算总体情况 (一)收入总计 2027 万元,包括: 1.财政拨款收入 2027 万元,其中:一般公共预算财政拨款 收入 2027 万元,政府性基金收入 0 万元。 2、支出总计 2027 万元,其中基本支出 983 万元,项目支出 1044 万元。 3.上年结转和结余 198 万元,主要是少数民族工程项目结转。 (二)支出总计 2027 万元,包括: 1. 基本支出 983 万元,项目支出 1044 万元。支出中:一般 公共服务支出 1650 万元,文化与体育传媒支出 2 万元,社会保 障就业支出 166 万元,医疗卫生与计划生育支出 39 万元,节能 环保支出 5 万元,城乡社区支出 3 万元,农林水支出 75 万元, 住房保障 87 万元。 (三)年末结转和结余 198 万元 主要是少数民族工程项目形成的结余。 二、一般公共预算财政拨款“三公”经费支出决算情况 2017 年度一般公共预算财政拨款安排的“三公”经费支出 0 万元,其中:因公出国(境)费 0 万元,公务接待费 0 万元,公 务用车购置及运行维护费 0 万元。2017 年度“三公”经费支出 比 2016 年减少 2 万元,下降 100%,主要是安监公务车上划至农 业经济区的原因。 公务用车购置及运行维护费 0 万元,其中:公务用车购置费 0 万元,公务用车运行维护费 0 万元。 三、2017 年收入支出增减变化情况 2017 年部门决算拨款收入与上年对比,收入减少 186 万元, 减少的原因是:一般公共服务支出增加 32 万元,用于政府办公 厅及相关机构事务支出;公共安全支出减少 3 万元;社会保障和 就业支出减少 59 万元,主要由于公益性岗位人员减少;文化体 育与传媒支出减少 1 万元,文艺器材支出减少;医疗和计划生育 支出减少 33 万元,主要是由于社会医疗保障支出数据调整;住 房改革支出减少 10 万元,由于在职人员减少;农村综合改革支 出增加 12 万元,主要是用于农村环境整治。节能环保支出增加 5 万元,主要用于环境整治支出;城乡社区支出增加 3 万元,主要 用于保洁员保险支出;其他支出减少 198 万元,主要由于上年有 少数民族工程拨款。 支出增加 12 万元,其中:一般公共服务支出增加 32 万元, 用于政府办公厅及相关机构事务支出;公共安全支出减少 3 万元; 社会保障和就业支出减少 59 万元,主要由于公益性岗位人员减 少;文化体育与传媒支出减少 1 万元,文艺器材支出减少;医疗 和计划生育支出减少 33 万元,主要是由于社会医疗保障支出数 据调整;住房改革支出减少 10 万元,由于在职人员减少;农村 综合改革支出增加 12 万元,主要是用于农村环境整治。节能环 保支出增加 5 万元,主要用于环境整治支出;城乡社区支出增加 3 万元,主要用于保洁员保险支出。 四、机关运行经费执行情况 政府办公厅及相关机构事务支出总计 565 万元,其中基本支 出 116 万元,主要用于机关正常运行支出。项目支出 481 万元, 主要用于绩效工资、巡逻员补助等项目支出。 五、政府采购执行情况 2016 年政府采购金额为零。 3.国有资产占有情况。 截至 2017 年 12 月 31 日,清泉街道共有车辆 0 辆,其中 副省级以上领导干部用车 0 辆,一般公务用车 0 辆,一般执法执 勤用车 0 辆,特种专业技术用车 0 辆,其他用车 0 辆;单位价值 200 万元元以上大型设备 0 台(套)。 4.预算绩效管理工作开展情况。 2017 年,清泉街道对 0 个民生项目和重点项目进行了绩效 评价,涉及财政拨款 0 万元。 第四部分 名词解释 1.财政拨款收入:指市级财政当年拨付的资金。 2.上级补助收入:指单位从主管部门和上级单位取得的非财 政性补助收入。 3.事业收入:指事业单位开展专业业务活动及辅助活动所取 得的收入。 4.经营收入:指事业单位在专业业务活动及辅助活动之外开 展非独立核算经营活动取得的收入。 5.附属单位上缴收入:指单位附属的独立核算单位按照规定 上缴的收入。 6.其他收入:指除上述“财政拨款收入”、 “上级补助收 入”、“事业收入”、 “经营收入”、 “附属单位上缴收入”等以外的 收入。 7.用事业基金弥补收支差额:指事业单位在当年的“财政拨 款收入”、“财政拨款结转和结余资金”、“上级补助收入”、“事 业收入”、“经营收入” 、 “附属单位上缴收入”、“其他收入”不足 以安排当年支出情况下,使用以前年度积累的事业基金(事业单 位当年收支相抵后按国家规定提取、用于弥补以后年度收支差额 的基金)弥补本年度收支缺口的资金。 8.上年结转和结余:指以前年度尚未完成、结转到本年按有 关规定继续使用的资金。 9.基本支出:指保障机构正常运转、完成日常工作任务而发 生的人员支出和公用支出。 10.项目支出:指在基本支出之外为完成特定行政任务和事 业发展目标所发生的支出。 11.“三公”经费:指用财政拨款安排的因公出国(境)费、 公务用车购置及运行费和公务接待费。其中,因公出国(境)费 反应单位公务出国(境)的住宿费、旅费、伙食补助费、杂费、 培训费等支出;公务用车购置及运行费反映单位公务用车购置费 及租用费、燃料费、维修费、过路过桥费、保险费、安全奖励费 用等支出;公务接待费反映单位按规定开支的各类公务接待(含 外宾接待)支出。 12.一般公共服务(类)财政事务(款)行政运行(项): 反映行政单位(包括实行公务员管理的事业单位)的基本支出。 13.一般公共服务(类)财政事务(款)一般行政管理事务 (项):反映行政单位(包括实行公务员管理的事业单位)未单 独设置项级科目的其他项目支出。 14.一般公共服务(类)财政事务(款)预算改革业务(项): 反映财政部门用于预算改革方面的支出。 15.一般公共服务(类)财政事务(款)财政国库业务(项): 反映财政部门用于财政国库集中收付业务方面的支出。 16.一般公共服务(类)财政事务(款)信息化建设支(项): 反映财政部门用于“金财工程”等信息化建设方面的支出。 17.一般公共服务(类)财政事务(款)事业运行(项): 反映事业单位的基本支出,不包括行政单位(包括实行公务员管 理的事业单位)后勤服务中心、医务室等附属事业单位。 18.一般公共服务(类)财政事务(款)其他财政事务支出 (项):反映除上述项目以外其他财政事务方面的支出。 19.一般公共服务(类)其他一般公共服务支出(款)其他 一般公共服务支出(项):反映除上述项目以外的其他一般公共 服务支出。 20.科学技术(类)其他科学技术支出(款)其他科学技术 支出(项):反映其他用于科技方面的支出。 21.社会保障和就业(类)行政事业单位离退休(款)归口 管理的行政单位离退休(项):反映实行归口管理的行政单位 (包括实行公务员管理的事业单位)开支的离退休经费。 22.社会保障和就业(类)行政事业单位离退休(款)事业 单位离退休(项):反映实行归口管理的事业单位开支的离退休 经费。 23.医疗卫生(类)医疗保障(款)行政单位医疗(项): 反映财政部门集中安排的行政单位基本医疗保险缴费经费,未参 加医疗保险的行政单位的公费医疗经费,按国家规定享受离休人 员、红军老战士待遇人员的医疗经费。 24.医疗卫生(类)其他医疗卫生支出(款)其他医疗卫生 支出(项):反映除上述项目以外其他用于医疗卫生方面的支出。 25.农林水事务(类)农业(款)其他农业支出(项):反 映其他用于农业方面的支出。 26.交通运输(类)石油价格改革对交通运输的补贴(款) 石油价格改革补贴其他支出(项):反映石油价格改革财政补贴 对其他方面的支出。 27.资源勘探电力信息等事务(类)工业和信息产业监管支 出(款)其他工业和信息产业监管支出(项):反映其他用于工 业和信息产业监管方面的支出。 28.商业服务业等事务(类)商业流通事务(款)其他商业 流通事务支出(项):反映其他用于商业流通事务方面的支出。 29. 商业服务业等事务(类)商业流通事务(款)其他涉外 发展服务支出(项):反映其他用于涉外发展服务方面的支出。 30. 国土资源气象等事务(类)国土资源事务(款)其他国 土资源事务支出(项):反映其他用于国土资源事务方面的支出。 31.住房保障(类)住房改革(款)住房公积金(项):反 映行政事业单位按人力资源和社会保障部、财政部规定的基本工 资和津贴补贴以及规定比例为职工缴纳的住房公积金。 32.其他支出(类)其他支出(款)其他支出(项):反映 其他不能划分到具体功能科目中的支出项目。 33.机关运行经费:为保障行政单位(含参照公务员法管理 的事业单位)运行用于购买货物和服务的各项资金,包括办公及 印刷费、邮电费、差旅费、会议费、福利费、日常维护费、专用 材料及一般设备购置费,办公用房水电费、办公用房取暖费、办 公用房物业管理费、公务用车运行维护费以及其他费用。

相关文章