秦岭文库(kunmingchi.com)你想要的内容这里独有!

热销私家车批售数据2021年6月 (938.57 K).xlsx

不只有我爱你11 页 938.57 KB下载文档
热销私家车批售数据2021年6月 (938.57 K).xlsx热销私家车批售数据2021年6月 (938.57 K).xlsx热销私家车批售数据2021年6月 (938.57 K).xlsx热销私家车批售数据2021年6月 (938.57 K).xlsx热销私家车批售数据2021年6月 (938.57 K).xlsx热销私家车批售数据2021年6月 (938.57 K).xlsx
当前文档共11页 下载后继续阅读

热销私家车批售数据2021年6月 (938.57 K).xlsx

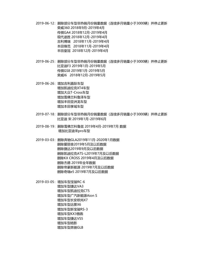
1、热销的轿车、SUV、MPV车型(连续3个月销量3000台以上为热销车型) 2、不含进口车 3、根据热销原则,删除了部分车型非热销月份销量数据 4、销量数据以搜狐汽车为准 5、价格数据以汽车之家的“厂家指导价”为基础的平均值 2017-2-23:修正捷达销量错误,4326—>43265 2017-3-15:修正厂商错误,东风标致、东风雪铁龙->神龙汽车 长安汽车品牌统一 更改为长安自主 吉利汽车品牌统一 更改为吉利(3.17) 补充赛欧数据 补充斯柯达数据 补充凯迪拉克数据 2017-3-27:更正爱丽舍车身高度,之前为1748,修改为1476 更正野帝为紧凑车型,之前为中型,因其轴距为2638,长度为4275 更正C3-XR为紧凑车型,之前为小型,因其轴距达到2655 更正卡罗拉为紧凑车型,之前为中大型,因其轴距为2700,长度为4630 更正奇瑞E3为小型,之前为微型,因其轴距2570,长度4450 更正致炫为小型,之前为紧凑,因其轴距为2550,长度4160 更正皇冠为中大型,之前为紧凑,因其轴距为2925,长度为5020 更正长安悦翔为紧凑,之前为小型,因其轴距为2610,长度为4530 更正科沃兹、科鲁兹、QQ等车型数据不一致问题 2017-4-17:增加标致301历史数据 2017-6-5:增加2015年第一季度数据 修改热销规则:月均销量超过1500台(去掉右图中14个车型) 增加车企明细,补充车企总部所在省份和城市 修改采集口径:新车上市数据从第一个满月统计 产品明细增加车型上市时间属性(得到车型月龄数据) 明确“销量”为“批售”口径 2017-6-25:增加新车途昂、威驰FS数据 2017-7-14:更正2017年4-5月规模计算公式丢失 2017-8-15:去掉大众途观L车型 增加长城汽车 WEY VV7 车型 2017-10-17:增加长城汽车 WEY VV5 车型 2017-11-20:产品明细表中WAY改为WEY 去掉哈弗H5车型 去掉比亚迪速锐车型 去掉斯柯达野帝 2017-12-05:修改瑞纳2017年6月、7月销量为0辆,不为空 去掉奇瑞QQ车型 去掉开瑞品牌,包括车型K60 2017-12-25:去掉奇瑞E3车型 去掉荣威350车型 增加吉利远景X1车型 增加吉利远景X3车型 增加长城哈弗M6车型 增加长安CS55车型 增加荣威RX3车型 增加广汽传祺GS3车型 增加广汽传祺GS7车型 增加斯柯达柯迪亚克车型 增加雪佛兰探界者车型 增加雪铁龙天逸C5AIRCROSS车型 增加日产劲客车型 增加本田UR-V车型 修改2017年2月份数据 2018-1-17:增加领克01车型 修改2017年之前奔驰GLK车型为奔驰GLC车型 去掉雪铁龙C4L车型 去掉雪佛兰科帕奇车型 2018-2-22:比亚迪元燃油车型停产 宝骏560车型停产 2018-2-22:比亚迪S7车型停止更新 增加宝骏530车型 宝骏560车型停止更新 2018-9-17:增加大众探歌车型 增加瑞虎8车型 增加名爵ZS车型 增加斯柯达柯米克车型 增加领动02车型 增加宝马X3车型 增加丰田奕泽车型 增加起亚奕跑车型 增加宝马1系车型 增加丰田C-HR车型 增加别克阅朗车型 增加传祺GA4车型 增加大众辉昂车型 增加哈弗H4车型 增加名爵6车型 增加起亚焕驰车型 增加瑞虎5X车型 标致2008车型停止更新 标致3008车型停止更新 标致301车型停止更新 现代朗动车型停止更新 2018-10-11:增加以下MPV 车型 宝骏360 宝骏730 比亚迪宋MAX 传祺GM8 大众途安 别克GL6 本田奥德赛 本田艾力绅 2018-10-12:删除非热销车型 删除大众CC车型 删除传祺GS7车型 删除大众辉昂车型 删除日产楼兰车型 删除本田思铂睿车型 删除斯柯达昕动车型 删除本田竞瑞车型 删除别克阅朗车型 删除焕驰车型 2018-10-12:删除部分车型非热销月份销量数据(连续多月销量小于3000辆) 雪铁龙C3-XR 2017年1月-2018年8月 雪铁龙C4世嘉 2017年1月-2018年8月 起亚K2 2018年3月-2018年8月 起亚K4 2017年1月-218年8月 起亚K5 2017年2月-2018年8月 起亚KX3 2017年1月-2018年8月 起亚KX5 2017年1月-2018年8月 比亚迪 S7 2016年12月-2018年3月 别克昂科拉 2018年1月-8月 本田艾力绅 2015年1月-2016年7月 标致2008 2016年3月-2018年7月 标致3008 2017年1月-2018年7月 标致301 2017年4月-2018年7月 本田哥瑞 2017年5月-2018年8月 雪佛兰创酷 2016年4月-2018年8月 哈弗H1 2017年1月-2018年8月数据 哈弗H7 2017年5月-2018年8月 福特金牛座 2017年4月-2018年8月 别克凯越 2017年1月-2017年7月 现代朗动 2018年2月-7月 瑞虎5 2017年1月-8月 2017年12月-2018年8月 现代胜达 2016年4月-2018年8月 瑞虎7 2018年2月-2018年8月 斯柯达速派 2015年1月-2016年7月 现代索纳塔 2016年6月-2018年8月 日产阳光2017年4月-2018年8月 福特翼博 2018年1月-8月 比亚迪元 2017年1月-2018年8月 吉利远景X1 2018年1月-8月 现代悦动 2015年6月-2018年3月 长安悦翔 2017年12月-2018年8月 2018-10-20:增加捷途X70车型 增加比亚迪唐车型 增加吉利远景S1车型 增加吉利缤瑞车型 增加长安逸动DT车型 增加起亚KX CROSS车型 2018-10-23: 删除皇冠2015年-8月数据 删除翼虎2018年5月-9月数据 删除天逸C5AIRCROSS2018年2月-9月数据 删除GM82017年12月-2018年2月数据 删除长安CS15 2018年4月-9月数据 删除远景X12017年5-6月 删除宋2015年8月-9月数据 删除普拉多2015年1月-4月2017年11月-2018年9月数据 删除劲客2018年5月-9月数据 2018-11-27:增加哈弗F5车型 增加名爵HS车型 增加WEY VV6车型 增加大众途岳车型 增加大众探岳车型 增加奥迪Q2L车型 增加现代菲斯塔车型 2018-12-07:增加博瑞GE车型 增加元新能源车型 增加宋新能源车型 增加奇瑞eQ车型 增加T唐新能源车型 增加奇瑞e5车型 增加北汽EC系列车型 增加秦新能源车型 增加北汽EU系列车型 增加北汽EX系列车型 增加帝豪EV车型 2018-12-17:增加荣威I5车型 增加艾瑞泽GX车型 增加领克03车型 增加缤越车型 增加哈弗F7车型 增加传祺GS5车型 2019-01-27:增加本田INSPIRE车型 删除VV7车型2018年10月-12月数据,并不再更新 删除标致308车型2018年7月-12月数据,并不再更新 删除威驰FS车型2018年8月-12月数据,并不再更新 删除标致4008车型2018年7月-12月数据,并不再更新 删除蔚领车型2018年10月-12月数据,并不再更新 删除蒙迪欧车型2018年6月-12月数据,并不再更新 删除标致408车型2018年4月-12月数据,并不再更新 删除嘉旅车型2018年9月-12月数据,并不再更新 2019-02-27:增加奔驰A级车型 增加传祺GM6车型 2019-06-12:删除部分车型非热销月份销量数据(连续多月销量小于3000辆)并停止更新 荣威360 2018年9月-2019年4月 传祺GA4 2018年12月-2019年4月 现代途胜 2018年12月-2019年4月 吉利博瑞 2018年11月-2019年4月 本田锋范 2018年11月-2019年4月 丰田皇冠 2018年12月-2019年4月 2019-06-25:删除部分车型非热销月份销量数据(连续多月销量小于3000辆)并停止更新 比亚迪F3 2019年1月-2019年5月 传祺GS8 2019年1月-2019年5月 荣威I6 2018年12月-2019年5月 2019-06-26:增加吉利嘉际车型 增加凯迪拉克XT4车型 增加大众T-Cross车型 增加雪佛兰科鲁泽车型 增加丰田亚洲龙车型 增加本田享域车型 2019-07-18:删除部分车型非热销月份销量数据(连续多月销量小于3000辆)并停止更新 比亚迪 宋 2019年1月-2019年6月 2019-08-19:删除雪佛兰科鲁兹 2019年4月-2019年7月 数据 增加比亚迪宋pro车型 2019-03-03:删除奔驰GLA2019年11月-2020年1月数据 删除爱丽舍2019年5月及以后数据 删除捷达2019年9月及以后数据 删除凯迪拉克ATS-L2019年7月及以后数据 删除KX CROSS 2019年4月及以后数据 删除杰德 2019年全年数据 删除帝豪新能源 2019年7月及以后数据 删除奇瑞e5 2019年7月及以后数据 2019-03-05:增加车型宝骏RC-6 增加车型捷达VA3 增加车型凯迪拉克CT5 增加车型广汽新能源Aion S 增加车型长安欧尚X7 增加车型远景X6 增加车型新宝骏RS-3 增加车型KX3傲跑 增加车型捷达VS5 增加车型皓影 增加车型奔驰GLB 车系 日系 日系 日系 日系 日系 日系 日系 日系 日系 日系 日系 日系 日系 日系 日系 日系 日系 日系 日系 日系 日系 日系 日系 日系 日系 日系 日系 日系 日系 日系 日系 日系 日系 日系 日系 日系 日系 日系 日系 日系 日系 日系 日系 日系 日系 日系 日系 日系 日系 车企 广汽本田 广汽本田 广汽本田 广汽本田 广汽本田 广汽本田 广汽本田 广汽本田 广汽本田 广汽本田 广汽本田 广汽本田 广汽本田 广汽本田 广汽本田 广汽本田 广汽本田 广汽本田 广汽本田 广汽本田 广汽本田 广汽本田 广汽本田 广汽本田 广汽本田 广汽本田 广汽本田 广汽本田 广汽本田 广汽本田 广汽本田 广汽本田 广汽本田 广汽本田 广汽本田 广汽本田 广汽本田 广汽本田 广汽本田 广汽本田 广汽本田 广汽本田 广汽本田 广汽本田 广汽本田 广汽本田 广汽本田 广汽本田 广汽本田 总部省份 广东 广东 广东 广东 广东 广东 广东 广东 广东 广东 广东 广东 广东 广东 广东 广东 广东 广东 广东 广东 广东 广东 广东 广东 广东 广东 广东 广东 广东 广东 广东 广东 广东 广东 广东 广东 广东 广东 广东 广东 广东 广东 广东 广东 广东 广东 广东 广东 广东 总部城市 广州 广州 广州 广州 广州 广州 广州 广州 广州 广州 广州 广州 广州 广州 广州 广州 广州 广州 广州 广州 广州 广州 广州 广州 广州 广州 广州 广州 广州 广州 广州 广州 广州 广州 广州 广州 广州 广州 广州 广州 广州 广州 广州 广州 广州 广州 广州 广州 广州 车类 轿车 轿车 轿车 轿车 轿车 轿车 轿车 轿车 轿车 轿车 轿车 轿车 轿车 轿车 轿车 轿车 轿车 轿车 轿车 轿车 轿车 轿车 轿车 轿车 轿车 轿车 轿车 轿车 轿车 轿车 轿车 轿车 轿车 轿车 轿车 轿车 轿车 轿车 轿车 轿车 轿车 轿车 轿车 轿车 轿车 轿车 轿车 轿车 轿车 品牌 本田 本田 本田 本田 本田 本田 本田 本田 本田 本田 本田 本田 本田 本田 本田 本田 本田 本田 本田 本田 本田 本田 本田 本田 本田 本田 本田 本田 本田 本田 本田 本田 本田 本田 本田 本田 本田 本田 本田 本田 本田 本田 本田 本田 本田 本田 本田 本田 本田 车型 雅阁 雅阁 雅阁 雅阁 雅阁 雅阁 雅阁 雅阁 雅阁 雅阁 雅阁 雅阁 雅阁 雅阁 雅阁 雅阁 雅阁 雅阁 雅阁 雅阁 雅阁 雅阁 雅阁 雅阁 雅阁 雅阁 雅阁 雅阁 雅阁 雅阁 雅阁 雅阁 雅阁 雅阁 雅阁 雅阁 雅阁 雅阁 雅阁 雅阁 雅阁 雅阁 雅阁 雅阁 雅阁 雅阁 雅阁 雅阁 雅阁 级别 中型 中型 中型 中型 中型 中型 中型 中型 中型 中型 中型 中型 中型 中型 中型 中型 中型 中型 中型 中型 中型 中型 中型 中型 中型 中型 中型 中型 中型 中型 中型 中型 中型 中型 中型 中型 中型 中型 中型 中型 中型 中型 中型 中型 中型 中型 中型 中型 中型 日系 日系 日系 日系 日系 日系 日系 日系 日系 日系 日系 日系 日系 日系 日系 日系 日系 日系 日系 日系 日系 日系 日系 日系 广汽本田 广汽本田 广汽本田 广汽本田 广汽本田 广汽本田 广汽本田 广汽本田 广汽本田 广汽本田 广汽本田 广汽本田 广汽本田 广汽本田 广汽本田 广汽本田 广汽本田 广汽本田 广汽本田 广汽本田 广汽本田 广汽本田 广汽本田 广汽本田 广东 广东 广东 广东 广东 广东 广东 广东 广东 广东 广东 广东 广东 广东 广东 广东 广东 广东 广东 广东 广东 广东 广东 广东 广州 广州 广州 广州 广州 广州 广州 广州 广州 广州 广州 广州 广州 广州 广州 广州 广州 广州 广州 广州 广州 广州 广州 广州 轿车 轿车 轿车 轿车 轿车 轿车 轿车 轿车 轿车 轿车 轿车 轿车 轿车 轿车 轿车 轿车 轿车 轿车 轿车 轿车 轿车 轿车 轿车 轿车 本田 本田 本田 本田 本田 本田 本田 本田 本田 本田 本田 本田 本田 本田 本田 本田 本田 本田 本田 本田 本田 本田 本田 本田 雅阁 雅阁 雅阁 雅阁 雅阁 雅阁 雅阁 雅阁 雅阁 雅阁 雅阁 雅阁 雅阁 雅阁 雅阁 雅阁 雅阁 雅阁 雅阁 雅阁 雅阁 雅阁 雅阁 雅阁 中型 中型 中型 中型 中型 中型 中型 中型 中型 中型 中型 中型 中型 中型 中型 中型 中型 中型 中型 中型 中型 中型 中型 中型 日系 广汽本田 广东 广州 轿车 本田 雅阁 中型 日系 广汽本田 广东 广州 轿车 本田 雅阁 中型 日系 广汽本田 广东 广州 轿车 本田 雅阁 中型 日系 广汽本田 广东 广州 轿车 本田 雅阁 中型 日系 广汽本田 广东 广州 轿车 本田 雅阁 中型 价格档 22万 22万 22万 22万 22万 22万 22万 22万 22万 22万 22万 22万 22万 22万 22万 22万 22万 22万 22万 22万 22万 22万 22万 22万 22万 22万 22万 22万 22万 22万 22万 22万 22万 22万 22万 22万 22万 22万 22万 22万 22万 22万 22万 22万 22万 22万 22万 22万 22万 月末 1/31/2015 2/28/2015 3/31/2015 4/30/2015 5/31/2015 6/30/2015 7/31/2015 8/31/2015 9/30/2015 10/31/2015 11/30/2015 12/31/2015 1/31/2016 2/28/2016 3/31/2016 4/30/2016 5/31/2016 6/30/2016 7/31/2016 8/31/2016 9/30/2016 10/31/2016 11/30/2016 12/31/2016 1/31/2017 2/28/2017 3/31/2017 4/30/2017 5/31/2017 6/30/2017 7/31/2017 8/31/2017 9/30/2017 10/31/2017 11/30/2017 12/31/2017 1/31/2018 2/28/2018 3/31/2018 4/30/2018 5/31/2018 6/30/2018 7/31/2018 8/31/2018 9/30/2018 10/31/2018 11/30/2018 12/31/2018 1/31/2019 销量 5205辆 4279辆 7723辆 10262辆 11088辆 11228辆 7927辆 8128辆 11619辆 10102辆 13203辆 27358辆 4779辆 2089辆 10081辆 11402辆 12121辆 11668辆 10143辆 11371辆 16113辆 18324辆 14972辆 13182辆 11967辆 6338辆 13178辆 14085辆 11525辆 12513辆 11330辆 10671辆 14832辆 15646辆 15113辆 13167辆 18390辆 13779辆 13844辆 3408辆 7322辆 14443辆 13306辆 14066辆 18598辆 16295辆 20508辆 20064辆 21336辆 规模 11.5亿 9.4亿 17.0亿 22.6亿 24.4亿 24.7亿 17.4亿 17.9亿 25.6亿 22.2亿 29.0亿 60.2亿 10.5亿 4.6亿 22.2亿 25.1亿 26.7亿 25.7亿 22.3亿 25.0亿 35.4亿 40.3亿 32.9亿 29.0亿 26.3亿 13.9亿 29.0亿 31.0亿 25.4亿 27.5亿 24.9亿 23.5亿 32.6亿 34.4亿 33.2亿 29.0亿 40.5亿 30.3亿 30.5亿 7.5亿 16.1亿 31.8亿 29.3亿 30.9亿 40.9亿 35.8亿 45.1亿 44.1亿 46.9亿 车长 4915 4915 4915 4915 4915 4915 4915 4915 4915 4915 4915 4915 4915 4915 4915 4915 4915 4915 4915 4915 4915 4915 4915 4915 4915 4915 4915 4915 4915 4915 4915 4915 4915 4915 4915 4915 4915 4915 4915 4915 4915 4915 4915 4915 4915 4915 4915 4915 4915 车宽 1845 1845 1845 1845 1845 1845 1845 1845 1845 1845 1845 1845 1845 1845 1845 1845 1845 1845 1845 1845 1845 1845 1845 1845 1845 1845 1845 1845 1845 1845 1845 1845 1845 1845 1845 1845 1845 1845 1845 1845 1845 1845 1845 1845 1845 1845 1845 1845 1845 车高 1470 1470 1470 1470 1470 1470 1470 1470 1470 1470 1470 1470 1470 1470 1470 1470 1470 1470 1470 1470 1470 1470 1470 1470 1470 1470 1470 1470 1470 1470 1470 1470 1470 1470 1470 1470 1470 1470 1470 1470 1470 1470 1470 1470 1470 1470 1470 1470 1470 22万 22万 22万 22万 22万 22万 22万 22万 22万 22万 22万 22万 22万 22万 22万 22万 22万 22万 22万 22万 22万 22万 22万 22万 2/28/2019 3/31/2019 4/30/2019 5/31/2019 6/30/2019 7/31/2019 8/31/2019 9/30/2019 10/31/2019 11/30/2019 12/31/2019 1/31/2020 2/29/2020 3/31/2020 4/30/2020 5/31/2020 6/30/2020 7/31/2020 8/31/2020 9/30/2020 12/31/2020 11/30/2020 10/31/2020 6/30/2021 11131辆 20412辆 21276辆 18264辆 19549辆 18392辆 16304辆 20436辆 18086辆 19101辆 19419辆 15918辆 2567辆 10621辆 18912辆 12329辆 21100辆 20093辆 19030辆 22563辆 19353辆 24162辆 23926辆 3138辆 24.5亿 44.9亿 46.8亿 40.2亿 43.0亿 40.5亿 35.9亿 45.0亿 39.8亿 42.0亿 42.7亿 35.0亿 5.6亿 23.4亿 41.6亿 27.1亿 46.4亿 44.2亿 41.9亿 49.6亿 42.6亿 53.2亿 52.6亿 6.9亿 4915 4915 4915 4915 4915 4915 4915 4915 4915 4915 4915 4915 4915 4915 4915 4915 4915 4915 4915 4915 4915 4915 4915 4915 1845 1845 1845 1845 1845 1845 1845 1845 1845 1845 1845 1845 1845 1845 1845 1845 1845 1845 1845 1845 1845 1845 1845 1845 1470 1470 1470 1470 1470 1470 1470 1470 1470 1470 1470 1470 1470 1470 1470 1470 1470 1470 1470 1470 1470 1470 1470 1470 22万 5/31/2021 15651辆 34.4亿 4915 1845 1470 22万 4/30/2021 24621辆 54.2亿 4915 1845 1470 22万 3/31/2021 10621辆 23.4亿 4915 1845 1470 22万 2/28/2021 11131辆 24.5亿 4915 1845 1470 22万 1/31/2021 21336辆 46.9亿 4915 1845 1470 轴距 2775 2775 2775 2775 2775 2775 2775 2775 2775 2775 2775 2775 2775 2775 2775 2775 2775 2775 2775 2775 2775 2775 2775 2775 2775 2775 2775 2775 2775 2775 2775 2775 2775 2775 2775 2775 2775 2775 2775 2775 2775 2775 2775 2775 2775 2775 2775 2775 2775 2775 2775 2775 2775 2775 2775 2775 2775 2775 2775 2775 2775 2775 2775 2775 2775 2775 2775 2775 2775 2775 2775 2775 2775 2775 2775 2775 2775 2775

相关文章