秦岭文库(kunmingchi.com)你想要的内容这里独有!

中国投融资担保股份有限公司关于拟修订《公司章程》公告.pdf

怀念的钟表。14 页 425.162 KB下载文档
中国投融资担保股份有限公司关于拟修订《公司章程》公告.pdf中国投融资担保股份有限公司关于拟修订《公司章程》公告.pdf中国投融资担保股份有限公司关于拟修订《公司章程》公告.pdf中国投融资担保股份有限公司关于拟修订《公司章程》公告.pdf中国投融资担保股份有限公司关于拟修订《公司章程》公告.pdf中国投融资担保股份有限公司关于拟修订《公司章程》公告.pdf
当前文档共14页 下载后继续阅读

中国投融资担保股份有限公司关于拟修订《公司章程》公告.pdf

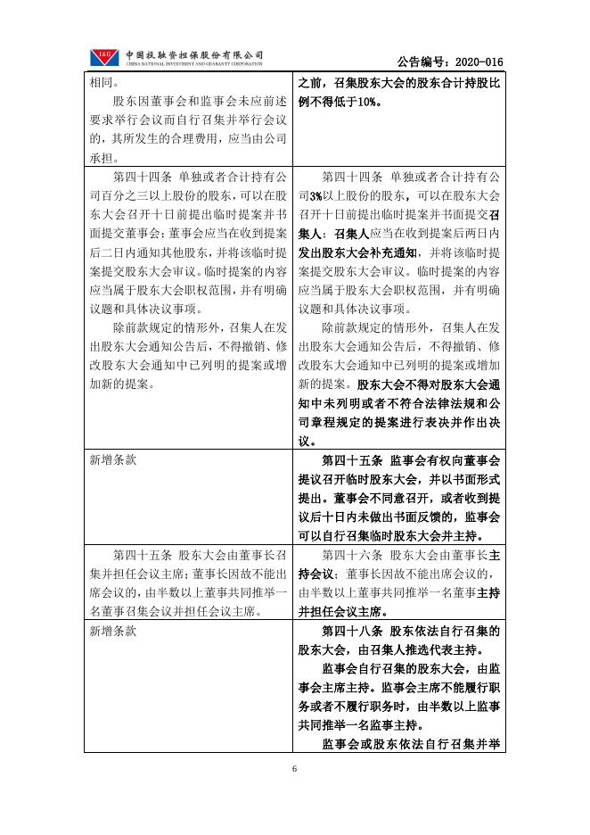
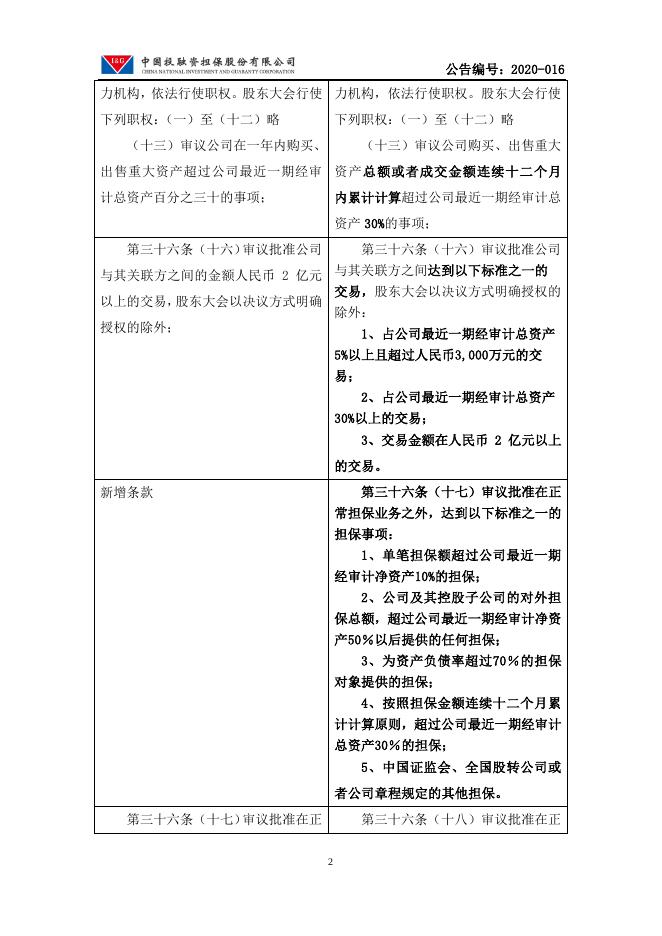
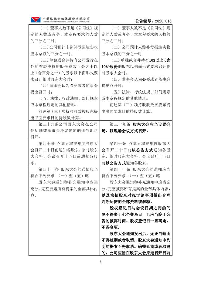
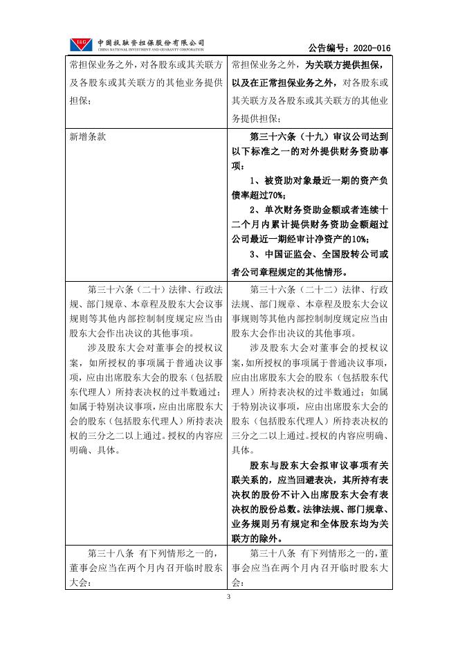
公告编号:2020-016 证券代码:834777 证券简称:中投保 主办券商:国泰君安 中国投融资担保股份有限公司 关于拟修订《公司章程》公告 本公司及董事会全体成员保证公告内容的真实、准确和完整,没有虚假记载、 误导性陈述或者重大遗漏,并对其内容的真实性、准确性和完整性承担个别及连 带法律责任。 一、修订内容 根据《公司法》、 《非上市公众公司监督管理办法》及《全国中小企业股份转 让系统挂牌公司治理规则》等相关规定,公司拟修订《公司章程》的部分条款, 修订对照如下: 原规定 修订后 第一条 为维护中国投融资担保股 第一条 为维护中国投融资担保股 份有限公司(简称“公司”)、股东及 份有限公司(简称“公司”)、股东及债 债权人的合法权益,规范公司的组织和 权人的合法权益,规范公司的组织和行 行为,根据《中华人民共和国公司法》 为,根据《中华人民共和国公司法》 (简 (简称“《公司法》”)等相关法律法 称“《公司法》”) 、《中华人民共和国 规规定,制订本章程。 证券法》 (简称“《证券法》”) 、 《全国中 小企业股份转让系统挂牌公司治理规 则》,以及中国证券监督管理委员会(以 下简称“中国证监会”)、全国中小企业 股份转让系统有限责任公司(以下简称 “全国股转公司”)公布的其他相关法 律法规、规范性文件的规定,制订本章 程。 第三十六条 股东大会是公司的权 第三十六条 股东大会是公司的权 1 公告编号:2020-016 力机构,依法行使职权。股东大会行使 力机构,依法行使职权。股东大会行使 下列职权: (一)至(十二)略 下列职权:(一)至(十二)略 (十三)审议公司在一年内购买、 (十三)审议公司购买、出售重大 出售重大资产超过公司最近一期经审 资产总额或者成交金额连续十二个月 计总资产百分之三十的事项; 内累计计算超过公司最近一期经审计总 资产 30%的事项; 第三十六条(十六)审议批准公司 第三十六条(十六)审议批准公司 与其关联方之间的金额人民币 2 亿元 与其关联方之间达到以下标准之一的 交易,股东大会以决议方式明确授权的 以上的交易,股东大会以决议方式明确 除外: 授权的除外; 1、占公司最近一期经审计总资产 5%以上且超过人民币3,000万元的交 易; 2、占公司最近一期经审计总资产 30%以上的交易; 3、交易金额在人民币 2 亿元以上 的交易。 第三十六条(十七)审议批准在正 新增条款 常担保业务之外,达到以下标准之一的 担保事项: 1、单笔担保额超过公司最近一期 经审计净资产10%的担保; 2、公司及其控股子公司的对外担 保总额,超过公司最近一期经审计净资 产50%以后提供的任何担保; 3、为资产负债率超过70%的担保 对象提供的担保; 4、按照担保金额连续十二个月累 计计算原则,超过公司最近一期经审计 总资产30%的担保; 5、中国证监会、全国股转公司或 者公司章程规定的其他担保。 第三十六条(十七)审议批准在正 第三十六条(十八)审议批准在正 2 公告编号:2020-016 常担保业务之外,对各股东或其关联方 常担保业务之外,为关联方提供担保, 及各股东或其关联方的其他业务提供 以及在正常担保业务之外,对各股东或 担保; 其关联方及各股东或其关联方的其他业 务提供担保; 第三十六条(十九)审议公司达到 新增条款 以下标准之一的对外提供财务资助事 项: 1、被资助对象最近一期的资产负 债率超过70%; 2、单次财务资助金额或者连续十 二个月内累计提供财务资助金额超过 公司最近一期经审计净资产的10%; 3、中国证监会、全国股转公司或 者公司章程规定的其他情形。 第三十六条(二十)法律、行政法 第三十六条(二十二)法律、行政 规、部门规章、本章程及股东大会议事 法规、部门规章、本章程及股东大会议 规则等其他内部控制制度规定应当由 事规则等其他内部控制制度规定应当由 股东大会作出决议的其他事项。 股东大会作出决议的其他事项。 涉及股东大会对董事会的授权议 涉及股东大会对董事会的授权议 案,如所授权的事项属于普通决议事 案,如所授权的事项属于普通决议事项, 项,应由出席股东大会的股东(包括股 应由出席股东大会的股东(包括股东代 东代理人)所持表决权的过半数通过; 理人)所持表决权的过半数通过;如属 如属于特别决议事项,应由出席股东大 于特别决议事项,应由出席股东大会的 会的股东(包括股东代理人)所持表决 股东(包括股东代理人)所持表决权的 权的三分之二以上通过。授权的内容应 三分之二以上通过。授权的内容应明确、 明确、具体。 具体。 股东与股东大会拟审议事项有关 联关系的,应当回避表决,其所持有表 决权的股份不计入出席股东大会有表 决权的股份总数。法律法规、部门规章、 业务规则另有规定和全体股东均为关 联方的除外。 第三十八条 有下列情形之一的, 第三十八条 有下列情形之一的,董 董事会应当在两个月内召开临时股东 事会应当在两个月内召开临时股东大 大会: 会: 3 公告编号:2020-016 (一)董事人数不足《公司法》规 (一)董事人数不足《公司法》规 定的人数或者少于本章程要求的人数 定的人数或者少于本章程要求的人数的 的三分之二时; 三分之二时; (二)公司预计未弥补亏损达实收 (二)公司预计未弥补亏损达实收 股本总额的三分之一时; 股本总额的三分之一时; (三)单独或合并持有公司发行在 (三)单独或合并持有10%以上(含 外的有表决权的股份总数百分之十以 10%)股份的股东以书面形式要求召开临 上(含百分之十)的股东以书面形式要 时股东大会时; 求召开临时股东大会时; (四)董事会认为必要或者监事会 (四)董事会认为必要或者监事会 提出召开时; 提出召开时; (五)法律、行政法规、部门规章 (五)法律、行政法规、部门规章 或本章程规定的其他情形。 或本章程规定的其他情形。 前述第(三)项持股股数按股东提 前述第(三)项持股股数按股东提 出书面要求日的持股数计算。 出书面要求日的持股数计算。 第三十九条公司股东大会在公司 第三十九条 股东大会应当设置会 住所地或董事会决议确定的适当地点 场,以现场会议方式召开。 召开。 第四十条 召集人将在年度股东大 第四十条 召集人将在年度股东大 会召开二十日前通知各股东,临时股东 会召开二十日前以公告方式通知各股 大会将于会议召开十五日前通知各股 东,临时股东大会将于会议召开十五日 东。 前以公告方式通知各股东。 第四十一条 股东大会的通知应当 第四十一条 股东大会的通知应当 符合下列要求:(一)至(五)略 符合下列要求: (一)至(五)略 股东大会通知和补充通知中应当 股东大会通知和补充通知中应当充 充分、完整披露所有提案的全部具体内 分、完整披露所有提案的全部具体内容, 容。 以及为使股东对拟讨论事项做出合理 判断所需的全部资料或解释。 股权登记日与会议日期之间的间 隔不得多于七个交易日,且应当晚于公 告的披露时间。股权登记日一旦确定, 不得变更。 股东大会通知发出后,无正当理由 不得延期或者取消,股东大会通知中列 明的提案不得取消。确需延期或者取消 的,公司应当在股东大会原定召开日前 4 公告编号:2020-016 至少二个交易日公告,并详细说明原 因。 第四十二条 股东大会通知应当以 删除第四十二条 “股东大会通知应 本章程规定的方式送出。 当以本章程规定的方式送出。”体现在拟 其余内容略。 修订章程第四十条。 其余内容未做修改,略。 第四十三条 股东要求召集临时股 第四十三条 股东要求召集临时股 东大会,应当按照下列程序办理: 东大会,应当按照下列程序办理: (一)单独或合计持有在该拟举行 (一)单独或合计持有公司10%以 的会议上有表决权的股份百分之十以 上(含10%)股份的股东,可以签署一 上(含百分之十)的股东,可以签署一 份或者数份同样格式内容的书面要求, 份或者数份同样格式内容的书面要求, 提请董事会召集临时股东大会,并阐明 提请董事会召集临时股东大会,并阐明 会议的议题。上述股东应当保证提案内 会议的议题。上述股东应当保证提案内 容符合法律、行政法规及本章程的规定。 容符合法律、行政法规及本章程的规 前述持股数按股东提出书面要求日计 定。董事会在收到前述书面要求后应当 算。 尽快召集临时股东大会。前述持股数按 股东提出书面要求日计算。 第四十三条(二)如果董事会在收 第四十三条(二)如果董事会在收 到前述书面要求后十五日内没有发出 到前述书面要求后不同意召开,或者在 召集临时股东大会的通告,提出该要求 收到书面要求后十日内未做出反馈的, 的股东可以签署一份或者数份同样格 提出该要求的股东可以签署一份或者数 式内容的书面要求,提请监事会召集临 份同样格式内容的书面要求,提请监事 时股东大会,并阐明会议的议题。上述 会召集临时股东大会,并阐明会议的议 股东应当保证提案内容符合法律、行政 题。上述股东应当保证提案内容符合法 法规及本章程的规定。监事会在收到前 律、行政法规及本章程的规定。监事会 述书面要求后应当尽快召集临时股东 同意召开的,应当在收到前述书面要求 大会。前述持股数按股东提出书面要求 后五日内发出召开股东大会的通知。前 日计算。 述持股数按股东提出书面要求日计算。 第四十三条(三)如果监事会在收 第四十三条(三)如果监事会未在 到前述书面要求后十五日内没有发出 规定期限内发出临时股东大会的通告, 召集临时股东大会的通告,提出该要求 视为监事会不召集和主持股东大会。连 的股东可以在董事会收到该要求后二 续九十日以上单独或者合计持有公司 个月内自行召集会议,召集的程序应当 10%以上股份的股东可以自行召集和主 尽可能与董事会召集股东大会的程序 持临时股东大会。在股东大会决议公告 5 公告编号:2020-016 相同。 之前,召集股东大会的股东合计持股比 股东因董事会和监事会未应前述 例不得低于10%。 要求举行会议而自行召集并举行会议 的,其所发生的合理费用,应当由公司 承担。 第四十四条 单独或者合计持有公 第四十四条 单独或者合计持有公 司百分之三以上股份的股东,可以在股 司3%以上股份的股东,可以在股东大会 东大会召开十日前提出临时提案并书 召开十日前提出临时提案并书面提交召 面提交董事会;董事会应当在收到提案 集人;召集人应当在收到提案后两日内 后二日内通知其他股东,并将该临时提 发出股东大会补充通知,并将该临时提 案提交股东大会审议。临时提案的内容 案提交股东大会审议。临时提案的内容 应当属于股东大会职权范围,并有明确 应当属于股东大会职权范围,并有明确 议题和具体决议事项。 议题和具体决议事项。 除前款规定的情形外,召集人在发 除前款规定的情形外,召集人在发 出股东大会通知公告后,不得撤销、修 出股东大会通知公告后,不得撤销、修 改股东大会通知中已列明的提案或增 改股东大会通知中已列明的提案或增加 加新的提案。 新的提案。股东大会不得对股东大会通 知中未列明或者不符合法律法规和公 司章程规定的提案进行表决并作出决 议。 新增条款 第四十五条 监事会有权向董事会 提议召开临时股东大会,并以书面形式 提出。董事会不同意召开,或者收到提 议后十日内未做出书面反馈的,监事会 可以自行召集临时股东大会并主持。 第四十五条 股东大会由董事长召 第四十六条 股东大会由董事长主 集并担任会议主席;董事长因故不能出 持会议;董事长因故不能出席会议的, 席会议的,由半数以上董事共同推举一 由半数以上董事共同推举一名董事主持 名董事召集会议并担任会议主席。 并担任会议主席。 新增条款 第四十八条 股东依法自行召集的 股东大会,由召集人推选代表主持。 监事会自行召集的股东大会,由监 事会主席主持。监事会主席不能履行职 务或者不履行职务时,由半数以上监事 共同推举一名监事主持。 监事会或股东依法自行召集并举 6 公告编号:2020-016 行会议的,其所发生的必要费用,应当 由公司承担。 监事会或者股东依法自行召集股 东大会的,公司董事会、董事会秘书应 当予以配合,并及时履行信息披露义 务。 第四十七条 股东(包括股东授权 第四十九条 股东(包括股东授权代 代理人)在股东大会表决时,以其所代 理人)在股东大会表决时,以其所代表 表的有表决权的股份数额行使表决权, 的有表决权的股份数额行使表决权,每 每一股份有一票表决权。 一股份有一票表决权。同一表决权只能 公司持有的本公司股份没有表决 选择现场、网络或者其它表决方式 权,且该部分股份不计入出席股东大会 公司及控股子公司持有的本公司股 有表决权的股份总数。 份没有表决权,且该部分股份不计入出 席股东大会有表决权的股份总数。 董事会、独立董事和符合相关规定 条件的股东可以公开征集股东投票权。 第四十九条 下列事项由股东大会 第五十一条 下列事项由股东大会 以特别决议通过: (一)至(六)略 以特别决议通过:(一)至(六)略 (七)审议批准公司在一年内购 (七)审议批准公司购买、出售重 买、出售重大资产超过公司最近一期经 大资产总额或者成交金额连续十二个 审计总资产的30%; 月内累计计算超过公司最近一期经审计 总资产的30%; 第四十九条(十)审议批准公司与 第五十一条(十)审议批准公司与其 其关联方之间的金额超过人民币2亿元 关联方之间达到以下标准之一的交易, 以上的交易,股东大会以决议方式明确 股东大会以决议方式明确授权的除外: 授权的除外; 1、占公司最近一期经审计总资产 5% 以 上 且 超 过 人 民 币 3,000 万 元 的 交 易; 2、占公司最近一期经审计总资产 30%以上的交易; 3、交易金额在人民币2亿元以上的 交易。 第四十九条(十一) 审议批准在正 第五十一条(十一)审议批准在正 常担保业务之外,对各股东或其关联方 常担保业务之外,为关联方提供担保, 及各股东或其关联方的其他业务提供 以及在正常担保业务之外,对各股东或 担保; 其关联方及各股东或其关联方的其他业 7 公告编号:2020-016 务提供担保; 新增条款 第五十二条 股东大会将对所有提 案进行逐项表决,对同一事项有不同提 案的,将按提案提出的时间顺序进行表 决。除因不可抗力等特殊原因导致股东 大会中止或不能作出决议外,股东大会 将不会对提案进行搁置或不予表决。 第五十二条 股东大会应有会议记 第五十五条 股东大会应有会议记 录,由董事会秘书负责。会议主席、出 录,由董事会秘书负责。会议主席、出 席会议的董事、监事、董事会秘书、召 席会议的董事、监事、董事会秘书、召 集人或其代表、会议主持人应当在会议 集人或其代表、会议主持人应当在会议 记录上签名。股东大会会议记录连同出 记录上签名,并保证会议记录真实、准 席股东的签名册及代理出席的委托书, 确、完整。股东大会会议记录连同出席 应当作为公司档案在公司住所保存。 股东的签名册及代理出席的委托书、网 络及其他方式有效表决资料,应当作为 公司档案在公司住所保存。 新增条款 第六十一条 有下列情形之一的, 不能担任公司的董事: (一)《公司法》规定不得担任董 事、监事、高级管理人员的情形; (二)被中国证监会采取证券市场 禁入措施或者认定为不适当人选,期限 尚未届满; (三)被全国股转公司或者证券交 易所采取认定其不适合担任公司董事、 监事、高级管理人员的纪律处分,期限 尚未届满; (四)中国证监会和全国股转公司 规定的其他情形。 第五十八条 董事可以在任期届满 第六十二条 董事可以在任期届满 以前提出辞职。董事辞职应当向董事会 以前提出辞职。董事辞职应当向董事会 提交书面辞职报告。 提交书面辞职报告,不得通过辞职等方 董事任期届满未及时改选,或者董 式规避其应当承担的职责。 事在任期内辞职导致公司董事会成员 董事任期届满未及时改选,或者董 低于法定人数的,在改选出的董事就任 事在任期内辞职导致公司董事会成员低 前,原董事仍应当按照法律、行政法规 于法定人数的,在改选出的董事就任前, 8 公告编号:2020-016 和本章程规定,履行董事职务。 原董事仍应当按照法律、行政法规和本 章程规定,履行董事职务。发生前述情 形的,公司应当在两个月内完成董事补 选。 第五十九条 董事会行使下列职 第六十三条 董事会行使下列职 权:(一)至(二十一)略 权: (一)至(二十一)略 (二十二)审议批准公司与其关 (二十二)审议批准公司与其关联 联方之间的金额在人民币5,000万元以 方之间发生的符合以下标准之一的关 上但不超过人民币2亿元的交易,董事 联交易,董事会以决议方式明确授权的 会以决议方式明确授权的除外; 除外: 1、公司与关联自然人发生的成交 金额在人民币50万元以上的关联交易; 2、与关联法人发生的成交金额占 公司最近一期经审计总资产0.5%以上 的交易,且超过人民币300万元; 3、交易金额在人民币5,000万元以 上但未达到公司章程规定的需股东大 会审议标准的交易。 新增条款 第六十三条(二十七)审议批准公 司在正常担保业务之外提供担保; 新增段落 第六十三条(最后一段)董事与董 事会会议决议事项有关联关系的,应当 回避表决,不得对该项决议行使表决 权,也不得代理其他董事行使表决权。 该董事会会议由过半数的无关联关系 董事(包括书面委托其他董事代为出席 董事会会议的董事)出席即可举行,董 事会会议所做决议须经非关联董事过 半数通过。但是,该关联交易事项涉及 《公司章程》规定的需要以特别决议通 过的事项时,董事会决议必须经出席董 事会会议的非关联董事三分之二以上 通过方为有效。出席董事会的无关联关 系董事人数不足三人的,应将该事项提 交公司股东大会审议。法律法规、部门 规章、业务规则另有规定的除外。 9 公告编号:2020-016 新增条款 第六十九条 董事会会议通知应包 括以下内容: (一)会议日期和地点; (二)会议期限; (三)事由及议题; (四)发出通知的日期。 董事会会议议题应当事先拟定,并 提供足够的决策材料。 第六十七条 董事应当对董事会会 第七十二条 董事应当对董事会会 议所议事项的决定作成会议记录,出席 议所议事项的决定作成会议记录,董事 会议的董事和记录员应当在会议记录 会会议记录应当真实、准确、完整。出 上签名。董事应当对董事会的决议承担 席会议的董事、董事会秘书和记录员应 责任。董事会会议的决议违反法律、行 当在会议记录上签名。董事应当对董事 政法规或者本章程、股东大会决议,致 会的决议承担责任。董事会会议的决议 使公司遭受严重损失的,参与决议的董 违反法律、行政法规或者本章程、股东 事对公司负赔偿责任;对经证明在表决 大会决议,致使公司遭受严重损失的, 时曾表明异议并记载于会议记录的投 参与决议的董事对公司负赔偿责任;对 反对票的董事,可以免除责任。 经证明在表决时曾表明异议并记载于会 议记录的投反对票的董事,可以免除责 任。董事会会议记录应当妥善保存。 新增条款 第七十六条 董事执行职务时违反 法律法规和公司章程,给公司造成损失 的,应当依法承担赔偿责任。 第七十一条公司设总经理一名,对 第七十七条 公司设总经理一名,对 董事会负责。总经理由董事会聘任或者 董事会负责。总经理由董事会聘任或者 解聘。 解聘。 公司设副总经理若干名、财务总监 公司设副总经理若干名、财务总监 一名协助总经理工作。副总经理、财务 一名协助总经理工作。副总经理、财务 总监由总经理提名,董事会聘任或者解 总监由总经理提名,董事会聘任或者解 聘。 聘。 本章程第六十一条关于不得担任 董事的情形,同时适用于高级管理人 员。 财务总监作为高级管理人员,除符 合前款规定外,还应当具备会计师以上 专业技术职务资格,或者具有会计专业 10 公告编号:2020-016 知识背景并从事会计工作三年以上。 第七十三条 公司设董事会秘书一 第七十九条 公司设董事会秘书一 名,负责公司股东大会和董事会会议的 名,负责公司股东大会和董事会会议的 筹备、文件保管、公司股东资料管理以 筹备、文件保管、公司股东资料管理以 及公司信息披露等事宜。董事会秘书对 及公司信息披露等事宜。董事会秘书对 公司和董事会负责。董事会秘书由董事 公司和董事会负责。董事会秘书由董事 长提名,董事会聘任或者解聘,董事会 长提名,董事会聘任或者解聘,董事会 秘书任职资格及具体职责由董事会议 秘书任职资格及具体职责由董事会议事 事规则规定。董事会秘书应遵守法律、 规则规定。董事会秘书应遵守法律、行 行政法规、部门规章及本章程的有关规 政法规、部门规章及本章程的有关规定。 定。 董事会秘书可以在任期届满以前 提出辞职。董事会秘书辞职应当向董事 会提交书面辞职报告。 董事会秘书辞职未完成工作移交 且相关公告未披露,在完成工作移交且 相关公告披露前,仍应当依照法律、行 政法规和本章程的规定,履行董事会秘 书职务。 除前款所列情形外,董事会秘书辞 职自辞职报告送达董事会时生效。 第七十六条 公司总经理、副总经 第八十二条 公司总经理、副总经 理、财务总监及其他高级管理人员在行 理、财务总监及其他高级管理人员在行 使职权时,应当根据法律、行政法规和 使职权时,应当根据法律、行政法规和 本章程的规定,履行诚信和勤勉的义 本章程的规定,履行诚信和勤勉的义务, 务,并且不得变更股东大会和董事会的 并且不得变更股东大会和董事会的决议 决议或超越授权范围。 或超越授权范围。前述人员可以在任期 届满以前提出辞职,辞职应当向董事会 提交书面辞职报告,辞职自辞职报告送 达董事会时生效,不得通过辞职等方式 规避其应当承担的职责。前述人员执行 职务时违反法律法规和公司章程,给公 司造成损失的,应当依法承担赔偿责 任。 第七十七条 公司设监事会,对股 东大会负责。 第八十三条 公司设监事会,对股东 大会负责。 监事会由5名监事组成,包括3名非 监事会由5名监事组成,包括3名非 11 公告编号:2020-016 由职工代表担任的监事和2名职工代表 由职工代表担任的监事和2名职工代表 监事。监事会中的非由职工代表担任的 监事。监事会中的非由职工代表担任的 监事由股东大会选举和罢免,职工代表 监事由股东大会选举和罢免,职工代表 由公司职工通过职工代表大会、职工大 由公司职工通过职工代表大会、职工大 会或者其他形式民主选举和罢免。 会或者其他形式民主选举和罢免。监事 监事每届任期三年,可连选连任。 每届任期三年,可连选连任。 监事任期届满未及时改选,或者监 监事可以在任期届满以前提出辞 事在任期内辞职导致监事会成员低于 职。监事辞职应当向监事会提交书面辞 法定人数的,在改选出的监事就任前, 职报告。 原监事仍应当依照法律、行政法规和本 章程的规定,履行监事职务。 监事任期届满未及时改选,监事在 任期内辞职导致监事会成员低于法定人 数的,或职工代表监事辞职导致职工代 表监事人数少于监事会成员的三分之 一,在改选出的监事或职工代表监事就 任前,原监事或职工代表监事仍应当依 照法律、行政法规和本章程的规定,履 行监事或职工代表监事职务。发生前述 情形的,公司应当在两个月内完成监事 补选。 除前款所列情形外,监事辞职自辞 职报告送达监事会时生效,不得通过辞 职等方式规避其应当承担的职责。 第七十九条 公司董事、高级管理 人员不得兼任监事。 第八十五条 本章程第六十一条关 于不得担任董事的情形,同时适用于监 事。 公司董事、高级管理人员不得兼任 监事。 第八十条 监事会每六个月至少召 第八十六条 监事会每六个月至少 开一次定期会议。监事会主席认为有必 召开一次定期会议。监事会主席认为有 要或其他监事提议时,应当召开临时监 必要或其他监事提议时,应当召开临时 事会会议。会议由监事会主席负责召 监事会会议。会议由监事会主席负责召 集,会议通知和会议文件应于会议召开 集,会议通知和会议文件应于会议召开 十日以前送达全体监事,临时监事会会 十日以前送达全体监事,临时监事会会 议通知和会议文件应在会议召开前五 议通知和会议文件应在会议召开前五日 日以前送达。 以前送达。 监事会会议通知应包括以下内容: 12 公告编号:2020-016 (一)会议日期和地点; (二)会议期限; (三)事由及议题; (四)发出通知的日期。 监事会会议议题应当事先拟定,并 提供相应的决策材料。 第八十二条 股东大会要求董事、 第八十八条 股东大会要求董事、监 监事、高级管理人员列席会议的,董事、 事、高级管理人员列席会议的,董事、 监事、高级管理人员应当列席并接受股 监事、高级管理人员应当列席并接受股 东的质询。 东的质询。 董事、高级管理人员应当如实向监 监事有权了解公司经营情况,董 事会提供有关情况和资料,不得妨碍监 事、高级管理人员及公司应当采取措施 事会行使职权。 保障监事的知情权,如实向监事会提供 有关情况和资料,不得妨碍监事会行使 职权。 第八十四条 监 事 会 会 议 应 有 记 第九十条 监事会会议应有记录,监 录,出席会议的监事和记录人,应当在 事会会议记录应当真实、准确、完整。 会议记录上签名。 出席会议的监事和记录人,应当在会议 记录上签名。监事会会议记录应当妥善 保存。 第八十六条 监事应当依照法律、 第九十二条 监事应当依照法律、行 行政法规、本章程的规定,忠实履行监 政法规、本章程的规定,忠实履行监督 督职责。 职责。监事执行职务时违反法律法规和 公司章程,给公司造成损失的,应当依 法承担赔偿责任。 其他 对章程内容涉及数字的格式进行了规范 其他 对章程序号进行了重新排序 是否涉及到公司注册地址的变更:否 除上述修订外,原《公司章程》其他条款内容保持不变,前述内容尚需提交 公司股东大会审议,具体以工商行政管理部门登记为准。 二、修订原因 为了提升公司治理水平,完善公司治理结构,保护投资者合法权益,公司根 13 公告编号:2020-016 据《公司法》、 《非上市公众公司监督管理办法》以及《全国中小企业股份转让系 统挂牌公司治理规则》等相关规定对公司章程进行修订。 三、备查文件 第二届董事会第十五次会议决议 中国投融资担保股份有限公司 董事会 2020 年 4 月 24 日 14

相关文章