秦岭文库(kunmingchi.com)你想要的内容这里独有!

佐证材料 1.项目总结报告.pdf

Paled7 页 2.334 MB下载文档
佐证材料 1.项目总结报告.pdf佐证材料 1.项目总结报告.pdf佐证材料 1.项目总结报告.pdf佐证材料 1.项目总结报告.pdf佐证材料 1.项目总结报告.pdf佐证材料 1.项目总结报告.pdf
当前文档共7页 下载后继续阅读

佐证材料 1.项目总结报告.pdf

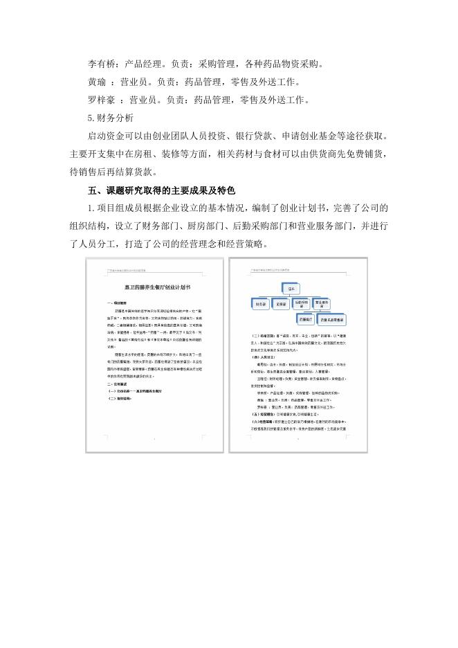
养生药膳创业训练项目 总结报告 一、课题的提出 创新创业教育是一种新的教育观念,不但体现了素质教育的内涵,而且突出 了教育创新和对学生实际能力的培养。开展创业教育与创业实践活动,对于深化 教育教学改革,转变学生的就业观念,提高学生的创业意识,增强学生的创业能 力,有着十分重要的作用和积极的意义。 药膳是中国传统的医学知识与烹调经验相结合的产物。它“寓医于食” ,既 将药物作为食物,又将食物赋以药用,药借食力,食助药威,二者相辅相成,相 得益彰;既具有较高的营养价值,又可防病治病、保健强身、延年益寿。 “药膳” 一词,最早见于《后汉书·列女传》;著名的《黄帝内经》和《神农本草经》中 对药膳也有详细的记载。 随着生活水平的提高,药膳的市场不断扩大,各地出现了一些专门的药膳餐 馆,深受大家欢迎,药膳也得到了空前的普及。并且在国内外享有盛誉,备受青 睐。药膳在养生保健及各种慢性病治疗过程中的作用也受到越来越多的关注。 基于以上情况,在指导老师的协调下,药学系药学专业、中药专业,医学技 术系食品营养与检测专业成立了养生药膳创新创业项目小组,开展养生药膳创业 训练项目。在指导老师的指导下,团队中的每位成员在创业训练的实施过程中扮 演具体的角色,通过编制商业计划书、开展可行性研究、模拟店面运行、撰写报 告等,达到强化学生创业能力训练、培养创新型人才的目的。 二、课题研究的意义 随着就业问题的日益严峻和社会快速发展的需要,鼓励创业、实践创业已日 益成为高职院校工学结合教学以及推动就业的有效措施,国家有关部门和学院也 相继颁布了许多鼓励创业的活动和相关政策。通过开展养生药膳创业训练项目, 模拟企业运行、参加企业实践,可以强化创新创业能力的训练,培养具有创新意 识、创新思维、创业能力和创业精神的创业型人才,激发学生认真学习、实践成 才的热情,拓展就业渠道。 三、课题研究的目标 建立一个学生团队,开展养生药膳店创业训练项目。在指导老师的指导下, 团队中的每位成员在创业训练的实施过程中扮演具体的角色,通过编制商业计划 书、开展可行性研究、模拟养生药膳店运行、撰写报告等,达到强化学生创业能 力训练、培养创新型人才的的目的。 四、课题研究的主要内容 1.项目内容简介 建立学生团队,在惠州卫生职业技术学院校园内开展“养生药膳店”创业训 练。养生药膳店经营范围主要为养生汤、养生糖水、养生糕点、养生餐等,面积 约为 60 平方米左右。该养生药膳店主要为校内广大师生及校园周围民众服务, 并且可以为药学系、医学技术系学生提供实践实训基地。 2.市场分析 惠州卫生职业技术学院地处惠州市,距离深圳、东莞等地交通便捷,经济实 力较强,市民都有药膳养生的迫切需求。药膳养生的文化底蕴较好,广东地区从 古至今都有煲药汤、喝药茶的习俗。学校周边除了有大型的居民社区外,还有大 学两所,居民群体与学生群体都有较大的需求。 3.营销模式 养生药膳店拟采用直接经营盈利模式,通过向消费者提供药膳零售服务,其 中包括提供养生汤、养生糖水、养生糕点、养生餐等,从而取得营业收入。养生 药膳店还采用会员制进行业务经营,取得稳定的需求信息,根据顾客的需求提供 相应的养生食品。还可对院内师生、社区居民提供养生餐饮外送服务。 4.人员结构和管理模式 养生药膳店主要采取在店长统一管理前提下,分部安排负责人进行管理。并 且建立相应的各项管理制度,如:质量监控制度、成本控制制度、例会制度、人 事激励制度等。 主要的人员结构如下: 戴思如:店长。负责:制定创业计划、开展可行性研究、市场分析和定位, 养生药膳店全面管理,营运策划,人事管理。 王隆佳:财务经理。负责:资金管理,收支报表制作,货物盘点,进货控制 和监督。 李有桥:产品经理。负责:采购管理,各种药品物资采购。 黄瑜 :营业员。负责:药品管理,零售及外送工作。 罗梓豪 :营业员。负责:药品管理,零售及外送工作。 5.财务分析 启动资金可以由创业团队人员投资、银行贷款、申请创业基金等途径获取。 主要开支集中在房租、装修等方面,相关药材与食材可以由供货商先免费铺货, 待销售后再结算货款。 五、课题研究取得的主要成果及特色 1.项目组成员根据企业设立的基本情况,编制了创业计划书,完善了公司的 组织结构,设立了财务部门、厨房部门、后勤采购部门和营业服务部门,并进行 了人员分工,打造了公司的经营理念和经营策略。 2.模拟“养生药膳店”的运行,使团队中的每个学生都可以参加到创业实践 中,并且每年开展药学系春季养生药膳比赛和秋季养生药膳比赛。 3.撰写创业报告。 4.发表研究论文 1 篇。在整个项目开展过程中,指导老师发现学生的职业生 涯规划意识较差,对就业定位不清晰,故后期指导老师开展了职业生涯规划教学 的调研,发表研究论文 1 篇,为更好地开展创新创业工作提供参考。 六、研究成果效益分析 对于学生来说,养生药膳店创业训练是为大学生提供创业教育、创新教育和 创业素质教育的平台,可以大大提高学生的创新意识、创业精神和创业实践能力, 产生较好的经济效益和素质效益,为将来走入社会打下坚实基础。对于学校来说, 可以形成良好的创业舆论氛围和文化氛围,对教育教学的改革和创新起到积极的 促进作用。 七、课题的反思 通过开展本次大学生创新创业实践活动,项目组有以下几点体会。 1.学生创新创业需要校内的指导老师全程指导,同时最好有校外从事相关工 作的人员共同指导。如本次养生药膳店项目,如能够有运营较成熟的餐饮企业支 持,以学生入股等形式共同开展创新创业活动,学生积极性更高,项目成熟推向 市场的可行性更大。 2.学生大部分为医学类学生,该类学生在校时间较短,且校内学业较重。在 实习阶段,能否以学生创新创业活动作为学生的实习,这样来确保学生安心创新 创业。 3.“大健康”概念非常广泛,涉及的专业也越来越多,除传统的医药行业外, 食品类、美容类等都纳入了“大健康”的范畴。药学系顺应了形势发展,每年开 展药膳活动、手工皂、口红制作活动,学生参与积极性高。食品类、药学类、化 妆品类专业课程如能穿插教学,学生的创新创业意识能够得到更好地提升。

相关文章