邦迪汽车系统(长春)有限公司橡胶管产能提升项目.doc
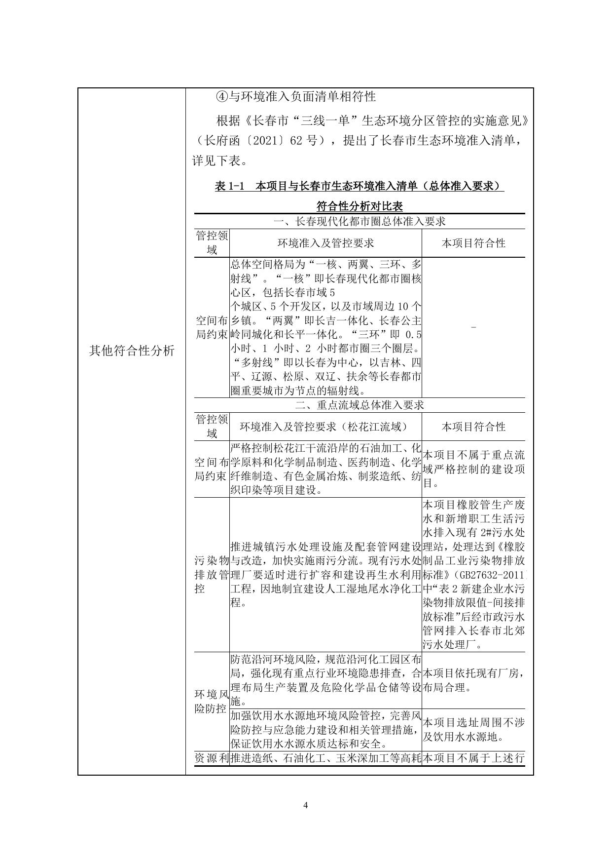
建设项目环境影响报告表 (污染影响类) 项目名称:邦迪汽车系统(长春)有限公司橡胶管产 能提升项目 建设单位(盖章):邦迪汽车系统(长春)有限公司 编制日期: 2023 年 4 月 中华人民共和国生态环境部制 一、建设项目基本情况 建设项目名称 邦迪汽车系统(长春)有限公司橡胶管产能提升项目 项目代码 / 建设单位联系人 贺宝权 联系方式 13514305018 建设地点 长春经济技术开发区淄博路 2599 号 地理坐标 (E125 度 26 分 51.297 秒,N 43 度 53 分 55.875 秒) 国民经济 行业类别 C2912 橡胶板、管、 带制造 建设项目 行业类别 建设性质 新建(迁建) □改建 扩建 □技术改造 建设项目 申报情形 二十六、橡胶和塑料制品 业 29-52 橡 胶 制 品 业 291-其他 首次申报项目 □不予批准后再次申报项 目 超五年重新审核项目 □重大变动重新报批项目 项目审批(核准/ 备案)部门(选填) / 项目审批(核准/ 备案)文号(选填) / 总投资(万元) 253.7 环保投资(万元) 9.5 环保投资占比(%) 3.74 施工工期 / 用地(用海) 面积(m2) / 是否开工建设 否 是: 专项评价设置情 况 规划情况 规划环境影响 评价情况 规划及规划环境 影响评价符合性 分析 无 本项目位于长春经济技术开发区,1992 年 11 月,吉林省人民 政府以吉政函[1992]233号文建立长春经济技术开发区,1993年 4月4日,国务院以国函[1993]42号文批准设立长春经济技术开 发区。 2002年长春经济技术开发区管理委员会委托东北师范大学环境 科学研究所针对经开区(南区)编制了《长春经济技术开发区 区域环境影响报告书》,并于2002年10月取得原吉林省环境保 护局的批复(吉环建字[2002]120号文。2020年2月8日生态环境 部出具了《关于长春经济技术开发区总体规划环境影响跟踪评 价报告书有关意见的函》(环办环评函[2020]59号)。 本项目位于长春经济技术开发区淄博路2599号,在企业现有厂 房内进行建设,所在位置属于长春经济技术开发区专用车产业 园区内。本项目为橡胶管生产,用于汽车管路,属于汽车零部 1 件制造范畴,且本项目所在区域属经济技术开发区规划的工业 用地,因此项目的建设符合长春经济技术开发区“企业集群策 略”,符合长春经济技术开发区规划的要求。 1、选址及规划合理性分析 本项目位于长春经济技术开发区淄博路 2599 号,在企业现 有厂房内进行建设,占地性质为工业用地,所在位置属于长春 经济技术开发区专用车产业园区内。本项目厂区附近无自然保 护区、风景旅游区、集中式生活饮用水水源地与濒危珍稀野生 动植物分布,交通便利,利于运输,故本项目选址可行。 2、产业政策的符合性 本项目属于汽车零部件及配件制造项目,根据《产业结构 调整指导目录(2019年本)》(2021年修订),该项目不属于 国家鼓励、限制、淘汰类建设项目,可认为允许类,符合国家 及地方相关产业政策的要求。 3、“三线一单”符合性分析 其他符合性分析 根据环保部环评[2016]150号《关于以改善环境质量为核心 加强环境影响评价管理的通知》(以下简称《通知》),《通 知》要求切实加强环境影响评价管理,落实“生态保护红线、 环境质量底线、资源利用上线和环境准入负面清单”约束,建 立项目环评审批与规划环评、现有项目环境管理、区域环境质 量联动机制,更好地发挥环评制度从源头防范环境污染和生态 破坏的作用,加快推进改善环境质量。 ①与生态保护红线相符性 根据目前《吉林省生态保护红线划定方案》(征求意见 稿),本项目所在区域不涉及水源地保护区以及其他自然保护 区等特殊重要生态功能区,故本项目符合吉林省生态保护红线 要求。 根据《长春市人民政府关于实施“三线一单”生态环境分 区管控的意见》,明确为贯彻落实《中共中央国务院关于全面 2 加强生态环境保护坚决打好污染防治攻坚战的意见》(中发 [2018]17 号),就落实生态保护红线、环境质量底线、资源利 用上限和生态环境准入清单(统称“三线一单”),实施生态 环境分区管控。 长春市共划定 158 个环境管控单元,包括优先保护单元、 重点管控单元和一般管控单元三类,环境管控单元内开发建设 活动实施差异化管理。根据长春市环境管控单元分布图可知, 本项目所在地理位置为重点管控单元,根据《长春市人民政府 关于实施“三线一单”生态环境分区管控的意见》中要求:重 点管控单元应当优化空间和产业布局,结合生态环境质量达标 情况以及经济社会发展水平等,按照差别化的生态环境准入要 其他符合性分析 求,加强污染物排放控制和环境风险防控,不断提升资源利用 效率,稳步改善生态环境质量。水环境重点管控区、大气环境 重点管控区和土壤污染风险重点管控区应当按照管控对象不同 属性和功能严格按照法律法规和有关规定分类实施重点管控。 ②与环境质量底线相符性 项目所在区域的环境质量底线为:环境空气质量目标为《环 境空气质量标准》(GB3095-2012)二级,水环境质量目标为 《地表水环境质量标准》(GB3838-2002)中Ⅲ类、Ⅴ类标准, 声环境质量目标为《声环境质量标准》(GB 3096-2008)中的3 类区标准。本项目对产生的废水、废气经治理后能做到达标排 放,固废可做到无害化处置。采取本环评提出相关防治措施后, 本项目排放的污染物不会对区域环境质量底线造成冲击。 ③资源利用上线 本项目在现有厂区内进行扩建,不新增占地,不增加土壤 资源利用,运营期消耗水、电等资料,水、电均取自当地,不 存在项目区域资源过度使用的情况,故项目未涉及资源利用上 线。 3 ④与环境准入负面清单相符性 根据《长春市“三线一单”生态环境分区管控的实施意见》 (长府函〔2021〕62 号),提出了长春市生态环境准入清单, 详见下表。 表 1-1 本项目与长春市生态环境准入清单(总体准入要求) 符合性分析对比表 一、长春现代化都市圈总体准入要求 管控领 域 其他符合性分析 环境准入及管控要求 本项目符合性 总体空间格局为“一核、两翼、三环、多 射线”。“一核”即长春现代化都市圈核 心区,包括长春市域 5 个城区、5 个开发区,以及市域周边 10 个 空间布 乡镇。“两翼”即长吉一体化、长春公主 局约束 岭同城化和长平一体化。“三环”即 0.5 小时、1 小时、2 小时都市圈三个圈层。 “多射线”即以长春为中心,以吉林、四 平、辽源、松原、双辽、扶余等长春都市 圈重要城市为节点的辐射线。 二、重点流域总体准入要求 管控领 环境准入及管控要求(松花江流域) 本项目符合性 域 严格控制松花江干流沿岸的石油加工、化 本项目不属于重点流 空 间 布学原料和化学制品制造、医药制造、化学 域严格控制的建设项 局约束 纤维制造、有色金属冶炼、制浆造纸、纺 目。 织印染等项目建设。 本项目橡胶管生产废 水和新增职工生活污 水排入现有 2#污水处 推进城镇污水处理设施及配套管网建设 理站,处理达到《橡胶 污 染 物与改造,加快实施雨污分流。现有污水处制品工业污染物排放 排 放 管理厂要适时进行扩容和建设再生水利用 标准》(GB27632-2011) 控 工程,因地制宜建设人工湿地尾水净化工中“表 2 新建企业水污 程。 染物排放限值-间接排 放标准”后经市政污水 管网排入长春市北郊 污水处理厂。 防范沿河环境风险,规范沿河化工园区布 局,强化现有重点行业环境隐患排查,合本项目依托现有厂房, 理布局生产装置及危险化学品仓储等设 布局合理。 环境风 施。 险防控 加强饮用水水源地环境风险管控,完善风 本项目选址周围不涉 险防控与应急能力建设和相关管理措施, 及饮用水水源地。 保证饮用水水源水质达标和安全。 资 源 利推进造纸、石油化工、玉米深加工等高耗本项目不属于上述行 4 其他符合性分析 用要求 水行业实施节水改造和污水深度处理回 业。 用并达到先进定额标准。 三、长春市总体管控要求 管控领 管控要求 本项目符合性 域 长春市位于中部创新转型核心区的重要 支撑城市, 是《中国图们江区域合作开发 规划纲要-以长吉图为开发开放先导区》 中“长吉都市区”,同时属于吉林省“一 主、六双”产业空间布局的核心区域,实 施以先进制造业、战略性新兴产业和现代 服务业为主导产业的“四大板块”建设, 加快建设国家区域创新中心。功能布局总 体按照“西产业、东生态、中服务”布局 思路。西部依托汽开区高新南区等平台, 建设世界级汽车产业基地;依托绿园经济 开发区。宽城装备制造产业开发区等平台, 空间布 建设世界级轨道客车产业基地;依托北湖 局约束 科技园、亚泰医药产业园、兴隆综保区、 二道国际物流经济开发区等平台,建设中 国智能装备制造中心和世界级农产品加 工产业基地,并构建现代物流体系,承载 世界级先进制造业尖峰区和东北亚国际 物流中心职能。依托城市东部的大黑山脉, 形成中国北方地区最优美的近郊复合生 态功能带。中部沿城市中央的人民大街、 伊通河、远达大街复合发展轴,集中发展 现代金融、信息技术、科技创新、文化艺 术等综合服务功能,打造东北亚国际商务 服务中心、东北亚科技创新与转化基地。 大气环境质量持续改善。2020 年全市 PM2.5 年均浓度达到 45 微 克 / 立 方 米 , 优 良 天 数 达 到 本项目废气采取可行 292 天;2025 年全市 PM2.5 年均 技术措施保证达标排 浓度达到 37 微克/立方米;2035 放。 年全市 PM2.5 年均浓度达到 35 微克/立方米。 水环境质量持续改善。2020 年,本项目橡胶管生产废 污染物 环境质 全市基本消除劣Ⅴ类水体,城市水和新增职工生活污 排放管 量目标 建成区消除黑臭水体,县级及以水排入现有 2#污水处 控 上城市集中式饮用水水源地水质理站,处理达到《橡胶 达到或优于Ⅲ类,区域水环境保制品工业污染物排放 护水平与全面建成小康社会目标标准》(GB27632-2011) 相适应;2025 年,全市水生态环中“表 2 新建企业水污 境质量全面改善,劣Ⅴ类水体全染物排放限值-间接排 面消除,河流生态水量得到基本放标准”后经市政污水 保障,水生态系统功能初步恢复;管网排入长春市北郊 2035 年,全市水生态环境质量在污水处理厂。 5 满足水生态功能区要求外,河流 生态水量得到根本保障,水生态 系统功能全面改善。 其他符合性分析 本项目生产用热采用 实施 20 蒸吨以上燃煤锅炉升级 天然气蒸汽锅炉,冬季 改造,推动秸秆禁烧和综合利用。 取暖采用集中供热。 全面推行清洁生产,加强重点企 污染物 本项目不属于重点企 业清洁生产审核,推进重点行业 控制要 业。 改造生产流程。 求 加快产业园区绿色化循环化改造, 建设绿色低碳的交通网络、建筑 体系和工业体系,从源头减少能 耗、物耗和污染物排放。 2020 年用水量控制在 32 亿立方 水资源 满足。 米内。 2020 年耕地保有量、基本农田保 护面积分别不得低于 167.34 万 土地资 公顷、143.93 万公顷;建设用地本项目不新增占地,占 源 总规模、城乡建设用地规模分别地在现有厂房内。 不得高于 33.80 万公顷、28.18 万公顷。 2020 年,能源消费总量控制在 2296 万吨标准煤以内,煤炭占一 能源 次能源消费总量比例降低到 63%本项目不用煤。 以下,非化石能源占能源消费总 量比重达到 9.5%。 其他 探索构建统一高效的环境产品交本项目不涉及温室气 易体系,积极推进排污权、用能体排放。 权、用水权、碳排放交易,激发 各类市场主体绿色发展内生动力。 资源利 健全充分反映资源稀缺程度的用 用要求 水、用电价格,体现环境损害成 本的污水、垃圾处理价格,将生 态环境成本纳入经济运行成本。 推行生活垃圾分类。构建线上线 下融合的废旧资源回收和循环利 用体系,扩大生产者责任延伸制 范围,动态更新产品回收名录, 提高废旧资源再生利用水平。提 高工业固体废物综合利用水平。 发展循环经济。全面建立资源高 效利用制度机制,健全资源节约 集约循环利用政策体系,积 极推进循环经济产业园建设。发 展节能环保产业,提升节能环保 技术、现代装备和服务水平。积 极开发新能源和可再生能源,建 立温室气体排放检测制度,构建 6 其他符合性分析 以循环经济为主体的生态产业体 系,培育以低碳为特征的循环经 济增长点。 表 1-2 长春经济技术开发区生态环境准入清单 环境管控分区编 ZH22010320009 符合性 码 环境管控单元名 长春经济技术开发区 称 管控单元分类 2-重点管控 管控类型 重点行业污染治理升级改造, 本项目不属于重 污染物排放管 推进各类园区循环化改造; 点行业,无堆场扬 控 强化堆场扬尘控制。 尘影响。 1 污染地块落实《污染地块 土壤环境管理办法(试行)》 要求,在环境调查、风险评 估、治理与修复阶段实施土 壤与地下水风险管控,暂不 开发利用的地块实施以防治 污染扩散为目的的土壤和地 下水污染防治,对再开发利 用地块实施以安全利用为目 的的土壤和地下水污染防治。 本项目不新增用 2 土壤环境污染重点监管企 地,在现有厂区内 业、危化品仓储企业落实《工 利用现有厂房内 环境风险防控 矿用地土壤环境管理办法 预留位置进行扩 (试行)》要求,实施项目 建,生产用原辅料 环评、设计建设、拆除设施、 不涉及有毒有害 终止经营全生命周期土壤和 物质。 地下水污染防治。 3 开发区应制定环境风险应 急预案,成立应急组织机构, 定期开展应急演练,提高区 域环境风险防范能力。 4 严格管理涉及易导致环境 风险的有毒有害和易燃易爆 物质的生产、使用、排放、 贮运等新建、改扩建项目。 推广园区集中供热,园区新 本项目冬季采暖 资源开发效率 建供热设施须执行特别排放 为集中供热。 限值。 综上,本项目符合《吉林省人民政府关于实施三线一单生 态环境分区管控的意见》(吉政函【2020】101号)中“三线一 单”要求。 4、与挥发性有机物规范性文件的符合性分析 7 本项目为橡胶管生产项目,生产过程中挤出、硫化工序会 产生、排放挥发性有机物非甲烷总烃。 ①与关于印发《重点行业挥发性有机物综合治理方案》的 通知符合性分析 根据关于印发《重点行业挥发性有机物综合治理方案》的 通知可知本项目所在区域不属于重点区域范围,相关要求符合 性分析详见下表: 其他符合性分析 表 1-2 与关于印发《重点行业挥发性有机物综合治理方案》的通知 相关要求符合性分析 本项目基本情 符合 类别 要求 况 性 加强设备与场所密闭管理。 含 VOCs 物料应储存于密闭 本项目橡胶物 容器、包装袋、高效密封储 料储存在封闭 罐,封闭式储库、料仓等。 的箱内,物料常 含 VOCs 物料转移和输送, 温不挥发,符合 符合 应采用密闭管道或密闭容 储存于密闭容 器、罐车等。含 VOCs 物料 器内的要求。 生产和使用过程,应采取有 效收集措施或在密闭空间 中操作。 ①生产工艺较 推进使用先进生产工艺。通 先进。 过采用全密闭、连续化、自 ②挤出、硫化等 动化等生产技术,以及高效 工序废气均由 符合 全面加强无 工艺与设备等,减少工艺过 集气系统收集 组织排放控 后通过活性炭 程无组织排放。 制 吸附装置处理。 提高废气收集率。遵循“应 收尽收、分质收集”的原则, 科学设计废气收集系统,将 无组织排放转变为有组织 挤出、硫化等工 排放进行控制。采用全密闭 序废气均由集 集气罩或密闭空间的,除行 气系统收集后 业有特殊要求外,应保持微 通过活性炭吸 符合 负压状态,并根据相关规范 附装置处理。 合理设置通风量。采用局部 集气罩的,距集气罩开口面 最远的 VOCs 无组织排放位 置,控制风速应不低于 0.3 米/秒。 8 推进建设适 宜高效的治 污设施 其他符合性分析 全面实施排 污许可 企业新建治污设施或对现 有治污设施实施改造,应依 据排放废气的浓度、组分、 风量、温度、湿度、压力、 挤出、硫化等工 以及生产工况等,合理选择 序废气均由集 治理技术。鼓励采用多种技 气系统收集后 术的组合工艺,提高 VOCs 通过活性炭吸 治理效率。低浓度、大风量 附装置处理。 废气,宜采用沸石转轮吸附、 活性炭吸附、减风增浓等浓 缩技术,提高 VOCs 浓度后 净化处理。 企业废活性炭 定期更换,废活 性存储在企业 采用一次性活性炭吸附技 现有的危废暂 术的,应定期更换活性炭, 存间内,与其他 废旧活性炭应再生或处理 危废一起委托 处置。 吉林省晴天环 保科技处理中 心有限公司进 行处理。 规范工程设计。采用吸附处 由专业环保公 理工艺的,应满足《吸附法 司设计,满足要 工业有机废气治理工程技 求。 术规范》要求。 按照固废污染源排污许可 分类管理名录要求,加快家 已完成排污许 具等行业排污许可证核发 可登记工作。 工作。 符合 符合 符合 符合 综上,企业符合关于印发《重点行业挥发性有机物综合治 理方案》的通知相关要求,同时要求企业做好日常运行管理。 企业应系统梳理 VOCs 排放主要环节和工序,包括启停机、检维 修作业等,制定具体操作规程,落实到具体责任人。健全内部 考核制度。加强人员能力培训和技术交流。建立管理台账,记 录企业生产和治污设施运行的关键参数。 ②与《长春市挥发性有机物污染防治工作实施方案》(长 气办[2019]3 号)符合性分析 9 其他符合性分析 表 1-3 与《长春市挥发性有机物污染防治工作实施方案》符合性分析 本项目基本 符合 类别 要求 情况 性 提高 VOCs 排放重点行业环保准入门槛, 严格控制新增污染物排放量。严格限制 本项目不属 石化、化工、包装印刷、工业涂装等高 于高 VOCs VOCs 排放建设项目。新建涉 VOCs 排 排放建设项 放的工业企业要入园区。未纳入国家 目,不是炼 严格 《石化产业规划布局方案》的新建炼化 化项目。挤 建设 项目一律不得建设。严格涉 VOCs 建设 出、硫化等 项目 符合 项目环境影响评价,实行区域内 VOCs 工序废气均 环境 排放等量或倍量削减替代,并将替代方 由集气系统 准入 案落实到企业排污许可证中,纳入环境 收集后通过 执法管理。对新、改、扩建涉 VOCs 排 活性炭吸附 放项目,全面加强源头控制,使用低 装置处理后 (无)VOCs 含量的原辅材料,加强废 达标排放。 气收集,安装高效治理设施。 本项目挤出、 加强全过程控制,推广使用低(无)VOCs 发泡等工序 含量的原辅材料和生产工艺、设备。产 废气均由集 生含 VOCs 废气的生产和服务活动,应 气系统收集 符合 当在密闭空间或者设备中进行,并按照 后通过活性 规定安装、使用污染防治设施;无法密 炭吸附装置 闭的,应当采取措施减少废气排放。 处理后达标 加快 排放。 实施 汽车制造行业。推进整车制造、改装汽 工业 车制造、汽车零部件制造等领域 VOCs 本项目不涉 源 排放控制。推广使用高固体分、水性涂 及涂装工序, VOCs 料,配套使用“三涂一烘”“两涂一烘” 本项目挤出、 污染 或免中涂等紧凑型涂装工艺;推广静电 硫化等工序 防治 喷涂等高效涂装工艺,鼓励企业采用自 废气均由集 符合 动化、智能化喷涂设备替代人工喷涂; 气系统收集 配置密闭收集系统,整车制造企业有机 后通过活性 废气收集率不低于 90%,其他汽车制造 炭吸附装置 企业不低于 80%;对喷漆废气建设吸附 处理后达标 燃烧等高效治理设施,对烘干废气建设 排放。 燃烧治理设施,实现达标排放。 加强环境质量和污染源排放 V0Cs 自动 本项目不在 监测工作。将石化、化工、包装印刷、 重点排污单 工业涂装等 VOCs 排放重点源纳入重点 位名录内, 建立 排污单位名录,主要排污口要安装污染 企业每年都 健全 物排放自动监测设备,并与环保部门联 有例行环境 VOCs 网,其他企业逐步配备自动监测设备或 监测,对排 管理 便携式 VOCs 检测仪。推进 VOCs 重点 气筒、厂界、 体系 排放源厂界 VOCs 监测。监测。工业园 厂内排放的 区应结合园区排放特征,配置 VOCs 连 VOCs 进行监 续自动采样体系或符合园区排放特征 测。 的 VOCs 监测监控体系。 10 ③ 与 《 挥 发 性 有 机 物 无 组 织 排 放 控 制 标 准 》 ( GB 37822-2019)符合性分析 表 1-4 其他符合性分析 与《挥发性有机物无组织排放控制标准》相关要求符合性分析 本项目基 符合 类别 要求 本情况 性 7.2 含 VOCs 产品的使用过程 7.2.1VOCs 质量占比大于等于 10%的含 VOCs 产品,其使用过 程应采用密闭 设备或在密闭 空间内操作,废气应排至 VOCs 废气收集处理系统:无法密闭 本项目橡 的,应采取局部气体收集措施, 胶物料储 存在封闭 废气应排至 VOCs 废气收集处 理系统。含 VOCs 产品的使用 的箱内,物 符合 过程包括但不限于以下作业:a) 料常温不 调配(混合、搅拌等);b)涂装(喷 挥发,符合 涂、浸涂、淋涂、辊涂、刷 储存于密 涂、涂布等);c)印刷(平版、 闭容器内 凸版、凹版、孔版等); d)粘 的要求。 结(涂胶、热压、复合、贴合 等);e)印染(染色、印花、定 型等); f)干燥(烘干、风干、 晾干等);g)清洗(浸洗、喷洗、 淋洗、冲洗、擦 洗等); 7.2.2 有机聚合物产品用于制 工艺过程 挤出、硫化 VOCs 无组织 品生产的过程,在混合/混炼、 等工序废 排放控制要 塑炼/塑化/熔化、加工成型(挤 气均由集 出、注射压制、压延、发泡、 求 气系统收 纺丝等)等作业中应采用密闭设 集后通过 符合 备或在密闭空间内操作,废气 活性炭吸 应排至 VOCs 废气收集处理系 附装置处 统:无法密闭的,应采取局部 理。 气体收集措施,废气应排至 VOCs 废气收集处理系统。 7.3 其他要求 7.3.1 企业应建立台账,记录含 本项目已 VOCs 原辅材料和含 VOCs 产品 建立 VOCs 符合 的名称、使用量、回收量、废 原辅料、台 弃量、去向以及 VOCs 含量等信 账。 息。台账保存期限不少于 3 年; 7.3.2通风生产设备、操作工位、 企业已根 车间厂房等应在符合安全生产、 据行业作 职业卫生相关规定的前提下, 业规程与 根据行业作业规程与标准、工 标准等的 符合 业建筑及洁净厂房通风设计规 要求,采用 范等的要求,采用合理的通风 合理的通 量; 风量。 11 其他符合性分析 7.3.3 载有 VOCs 物料的设备及 其管道在开停工(车)、检维修 和清洗时,应在退料阶段将残 存物料退净,并用密闭容器盛 装,退料过程废气应排至 VOCs 废气收集处理系统;清洗及吹 扫过程排气应排至 VOCs 废气 收集处理系统; 本项目开 停工(车)、 检维修时 橡胶物料 储存在封 闭的桶内。 符合 7.3.4 工艺过程产生的含 VOCs 废料(渣、液)应按照第 5 章、 第 6 章的要求进行储存、转移 和输送。盛装过 VOCs 物料的废 包装容器应加盖密闭。 本项目不 合格橡胶 管产品集 中收集后 外售;废活 性炭、废乳 化液等危 险废物均 暂存于危 废暂存间 内,委托有 资质单位 处理。 符合 经分析,企业符合《挥发性有机物无组织排放控制标准》 (GB 37822-2019)中对于工艺过程 VOCs 无组织排放控制要求。 ④与《挥发性有机物污染防治技术政策》([2013]31 号) 符合性分析 表 1-5 与《挥发性有机物污染防治技术政策》相关要求符合性分析 符合 类别 要求 本项目基本情况 性 (四)VOCs 污 在工业生产中采用清 本项目橡胶物料 染防治应遵循 洁生产技术,严格控制 储存在封闭的桶 源头和过程控 含 VOCs 原料与产品在 内,符合储存于密 符合 制与末端治理 生产和储运销过程中 闭容器内的要求。 相结合的综合 的 VOCs 排放,鼓励对 治理原则。 资源的回收利用。 综上,本项目的建设符合《挥发性有机物污染防治技术政 策》([2013]31 号)关于 VOCs 气控制要求。 12 二、建设项目工程分析 1、建设地点 本项目位于长春经济技术开发区淄博路 2599 号,利用厂区内现有厂房及 锅炉房内预留位置进行扩建生产。厂区东侧为万州街,隔万州街为科世达(长 春)汽车电器有限公司;南侧为淄博路,隔淄博路为常春汽车内饰件公司;西 侧为赣州街,隔赣州街为中科光电(长春)股份有限公司;北侧为空地,隔空 地为常德路,隔常德路为中盈志合吉林科技股份有限公司。地理位置详见附图 1。 2、主要建设内容及项目组成 ⑴项目由来 邦迪汽车系统(长春)有限公司位于长春经济开发区淄博路 2599 号,主 要生产制动管路、燃油管路、发动机管路等汽车配件。随着中国新能源汽车市 场蓬勃发展,TI 集团为此开始进军新能源汽车管路业务,新能源汽车管路主 建设 内容 要由尼龙管、金属管和橡胶管组成,邦迪汽车系统(长春)有限公司产品橡胶 管主要用于新能源汽车电池冷却水管。企业橡胶管一期设计生产能力为年产 820 万根,但是实际生产过程中发现最大年产量只能达到 550 万根,经过核算 发现生产能力受限于硫化罐,企业现有挤出线生产能力可以对接 3 台硫化罐的 生产能力,故建设单位拟对橡胶管产能进行提升,在厂房硫化生产区域预留位 置增加 1 台硫化罐,对应在锅炉房预留位置增加一台 4t/h 天然气蒸汽锅炉为 新增硫化罐提供蒸汽热能,另外该 4t/h 蒸汽锅炉能力是有剩余的,为以后扩 建考虑,另外在组装区域增加一台热缩护套成型炉,用于部分橡胶管做护套。 项目建成后新增橡胶管 270 万根/年,可以达到一期设计生产能力 820 万根/年。 根据《中华人民共和国环境影响评价法》(2018 年修订版)、国务院第 682 号令《建设项目环境保护管理条例》和《建设项目环境影响评价分类管理名录》(2021 年版)的有关规定,本项目属于“二十六、橡胶和塑料制品业 29-52 橡胶制品 业 291-其他”,应该编制环境影响报告表,邦迪汽车系统(长春)有限公司 委托吉林省广信工程技术咨询有限公司承担该项目的环境影响评价工作。我单位 环评技术人员在现场踏勘和收集有关资料的基础上,根据国家有关政策、法律、 13 法规和长春市生态环境局经济技术开发区分局的要求,编制完成了《邦迪汽车 系统(长春)有限公司橡胶管产能提升项目环境影响报告表》。在报告编制过 程中,得到了长春市生态环境局经济技术开发区分局的大力支持及建设单位的 密切配合,在此深表感谢! ⑵主要建设内容及工程组成 企业总占地面积 64700m2,总建筑面积为 37810.62m2,占地性质为工业用 地,本次扩建主要新增一台 4t/h 燃气蒸汽锅炉、一台硫化罐设备和 1 台热缩 护套成型炉(电加热),其他生产设备及辅助工程利用现有生产线。锅炉占地 位于现有锅炉房内预留位置,占地面积为 58.5m2,硫化罐位于 10-2#标准厂房 内硫化工序区域预留位置,占地面积为 20m2,热缩护套成型炉位于组装区预留 用地,占地面积为 8m2。厂区平面布置详见附图 3。项目工程组成详见表 2-1。 表 2-1 工程类别 建设 内容 主体工程 10-2#标 准厂房 办公楼 配套工程 锅炉房 给水 公用工程 排水 供电 供热 废气 环保工程 废水 噪声 项目工程组成一览表 工程内容及规模 建筑面积11926.7m2,1层,层高11.5m,本项目在 该厂房硫化工序区域预留位置安装一台硫化罐,在 组装区域安装一台热缩护套成型炉,其他生产设备 依托现有。 建筑面积4492.86m2,3层。 建筑面积280.8m2,1层,本项目在锅炉房预留位置 安装一台4t/h天然气蒸汽锅炉,为新增硫化罐提供 蒸汽热能。 供水由市政供水管网供给。 新增职工生活污水和橡胶管生产废水进入厂区2# 污水处理站处理达标后排入市政污水管网,经长春 市北郊污水处理厂处理后排入伊通河。 来自于由市政电网供电。 冬季取暖为集中供热 挤出废气经“集气罩+活性炭吸附装置(吸附效率以 80%计)”吸附处理后通过 1 根 15m 高排气筒排放 在硫化罐开罐口上方和硫化车上方分别设置“集气 罩+活性炭吸附装置”处理后通过 2 根 15m 高排气筒 排放。 天然气蒸汽锅炉烟气经 15m 高烟囱排放。 2#污水处理站采取封闭处理,对污水处理站污水处 理系统采用负压集气装置将臭气(NH3 和 H2S)吸出 后,通过引风机引至 15m 排气筒排放。 新增职工生活污水和橡胶管生产废水进入厂区 2# 污水处理站处理达标后排入市政污水管网,经长春 市北郊污水处理厂处理后排入伊通河。 基础减振、隔声、消声等措施 14 备注 依托 依托 依托 依托 依托 依托 依托 依托 新建 新建 依托 依托 / 固废 新增职工生活垃圾依托现有垃圾收集设施收集交由 环卫部门处置;废包装物和不合格橡胶管产品分类 收集后外售;废活性炭、废润滑脂等危险废物均暂 存于危废暂存间内,定期委托有资质单位处置。 依托 3、建设规模及产品方案 本项目建成后年新增 270 万根橡胶管,产品方案详见表 2-2。 序号 1 2 3 4 表 2-2 主要产品方案及生产规模情况表 名称 单位 12mm 内径 EPDM 胶管 根 16mm 内径 EPDM 胶管 根 18mm 内径 EPDM 胶管 根 20mm 内径 EPDM 胶管 根 年产量 24 万 74 万 123 万 49 万 4、原辅材料及用量 本项目原材料消耗详见下表 2-3。 建设 内容 表 2-3 原材料消耗情况一览表 原材料名称 单位 用量 备注 EPDM 橡胶 芳纶线 防粘液 水性脱模剂 润滑脂 t/a t/a kg/a t/a t/a 160 3.75 200 10.5 1.8 6 PE 热缩膜 t/a 8.1 净重 431kg/箱,毛重 456kg/箱 净重 4.5kg/捆,60 捆/箱;毛重 410kg/箱 净重 20kg/桶,毛重 21kg/桶 净重 125kg/桶,毛重 130kg/桶 净重 18kg/桶,毛重 19kg/桶 有 38t 橡胶管产品弯头处采用热缩工序覆 PE 保护膜 7 天然气 万 m3/a 108.9 序 号 1 2 3 4 5 8 9 10 11 12 13 14 15 不锈钢压 24mm 不锈钢压 26mm 不锈钢压 28mm 不锈钢压 30mm 不锈钢压 32mm 快插接头 0071 快插接头 9728 快插接头 9742 个 个 个 个 个 个 个 个 锅炉燃料 36000 36000 36000 168000 168001 216000 180000 192000 15 橡胶管组装用配件 16 17 18 19 20 21 22 23 建设 内容 24 25 26 27 28 29 30 31 32 33 34 35 快插接头 9739 快插接头 9722 快插接头 9721 快插接头 9745 快插接头 9740 快插接头 9727 快插接头 9741 快插接头 0072 快插接头 9744 快插接头 9723 快插接头 3476 快插接头 3052 快插接头 8028 快插接头 9726 快插接头 9748 快插接头 0282 快插接头 3968 快插接头 1373 快插接头 0073 快插接头 2408 个 个 个 个 个 个 个 个 个 个 个 个 个 个 个 个 个 个 个 个 156000 132000 139200 33600 67200 74400 88800 105600 69600 81600 26400 82800 33600 33600 79200 86400 69600 67200 57600 43200 ⑴PE 热缩膜:聚乙烯 英文名称:Polyethylene(简称 PE)。比重:0.94-0.96 克/立方厘米 成型收缩率:1.5-3.6% 成型温度:140-220℃ 。聚乙烯无臭,无毒, 手感似蜡,具有优良的耐低温性能(最低使用温度可达-70~-100℃),化学稳 16 定性好,能耐大多数酸碱的侵蚀(不耐具有氧化性质的酸),常温下不溶于一般 溶剂,吸水性小,电绝缘性能优良;但聚乙烯对于环境应力(化学与机械作用) 是很敏感的,耐热老化性差。 ⑵EPDM 橡胶(乙丙橡胶):乙丙橡胶是以乙烯、丙烯为主要单体的合成 橡胶,依据分子链中单体组成的不同,有二元乙丙橡胶和三元乙丙橡胶之分, 前者为乙烯和丙烯的共聚物,以 EPM 表示,后者为乙烯、丙烯和少量的非共轭 二烯烃第三单体的共聚物,以 EPDM 表示。两者统称为乙丙橡胶,即 ethylene propylene rubber(EPR)。广泛应用于汽车部件、建筑用防水材料、电线电缆 护套、耐热胶管、胶带、汽车密封件、润滑油添加剂及其它制品 ⑶水性脱模剂:硬酯酸锌乳液,硬脂酸锌的水性乳液称为水性硬脂酸锌。 建设 内容 其应用范围广泛,可应用在橡胶、塑料、涂料、油墨、油漆、热敏纸、化妆品 等行业。可作为脱模剂、保色剂、润滑剂、隔离剂等。 5、主要生产设备 本项目生产过程中挤出设备依托现有挤出线,本项目主要生产设备设备清 单详见表 2-5。 序号 1 2 3 4 5 6 7 8 9 10 11 12 表 2-5 主要生产设备一览表 名称 数量 备注 挤出线 1套 现有设备 硫化罐 1台 新购设备 清洗机 2台 现有设备 烘干机 1台 现有设备 自动打标机 1台 现有设备 热缩护套成型炉 1台 组装区设备,新购设备 自动插接设备 6台 压接设备 5台 组装区设备,现有设备 水试漏设备 3台 自动化生产线 1台 移印机 4台 蒸汽锅炉 1台 新购设备,4t/h 天然气蒸汽锅炉 6、公用工程 ⑴给水 本项目用水主要为新增职工生活用水和橡胶管生产用水。 ⑴ 新增职工生活用水 17 企业新增职工 18 人,职工用水量按 50L/人·d 计,则新增职工生活用水 量为 0.9t/d(225t/a)。 ⑵橡胶管生产用水 ①项目使用的防粘液需要配水使用,防粘液和水比例为 1:10,防粘液年 用量为 200kg,配水用量为 2t/a; ②橡胶管冷却用水,项目生产过程中设置有两个冷却水槽,冷却水槽 1 最 大储水量 110L,冷却水槽 2 最大储水量为 840L,每周更换一次用水,根据建 设单位提供本项目依托现有挤出线,冷却用水不用增加; ③硫化车冷却用水是在拔出胶管之前需用水对从硫化罐中出来的硫化车 表面降温,用水量约 0.5t/d(125t/a); ④橡胶管采用清洗机清洗,清洗机用水 1 次 100L,不使用清洗剂,2d 更 换 5 次,根据建设单位提供本项目依托现有清洗机清洗,清洗用水不用增加; 建设 内容 ⑤本项目硫化用蒸汽采用 1 台 4t/h 的燃气蒸汽锅炉提供,该锅炉正常可 以保证 2 台硫化罐运行,本次只供给一台硫化罐,根据建设单位设备方提供该 锅炉可以按 50%能效运行,即用水和用气可以按 2t/h 计算。根据建设单位提 供资料,锅炉为间歇使用,1h 运行 2 次,每次 7.5min,每天工作时间为 20h, 则锅炉每天累计运行时间为 5h,年工作 250d,用水量为 2500t/a;根据建设 单位提供锅炉每班定期排污一次,每天排污 2 次,排污量一般为 5%,项目锅 炉排污量为 100t/a,因此项目锅炉补充水量为 2600t/a。 经计算,本项目总用水量为 2952t/a,项目用水由城市供水管网提供,可 满足本项目用水需求。 ⑵排水 本项目废水主要为新增职工生活污水和橡胶管生产废水。 ⑴新增职工生活污水 生活污水产生量按用水量的 80%计,则新增职工生活污水产生量为 180t/a。 ⑵橡胶管生产废水 ①项目使用的防粘液配水使用,喷防粘液的过程中蒸发损耗,不外排; ②本项目不新增挤出线冷却废水。 18 ③项目硫化工序,在拔出胶管之前需用水对从硫化罐中出来的硫化车表面 降温,为敞开式冷却,硫化车冷却废水产生量按用水量的 90%,产生量为 100t/a。 ④本项目不新增橡胶管清洗废水。 ⑤根据建设单位提供锅炉每班定期排污一次,每天排污 2 次,排污量一般 为 5%,项目锅炉排污量为 100t/a。 ⑥硫化用蒸汽与橡胶管直接接触,蒸汽冷凝后会含有防粘液和脱模剂,所 以硫化蒸汽收集后冷凝废水不收集回用,产生量按用水量的 90%计算,产生量 为 2250t/a。 经计算,本项目排污总量为 2630t/a,废水排入厂区 2#污水处理站处理达 标后经市政污水管网进入长春市北郊污水处理厂。 拟建项目水平衡详见图 2-1。 建设 内容 损耗 45 225 180 新增生活用水 损耗 25 125 新鲜水 100 硫化车冷却用水 2630 2600 100 锅炉用水 2952 2500 损耗 250 硫化用蒸汽 2250 经厂区 2#污 水处理站处 理达标后经 市政污水管 网进入长春 市北郊污水 处理厂 损耗 2 2 图 3-7 防粘液用水 本项目水平衡示意图 m3/a ⑶供电:本项目供电由当地电网统一供给,能够满足其用电要求。 ⑷供热:本项目冬季取暖为集中供热,生产用热采用电加热方式和 1 台 4t/h 的燃气蒸汽锅炉提供,年用燃气量 108.9 万 m3,由吉林省清洁能源开发 19 利用有限公司提供,通过天然气管道供气,厂区不设置存储天然气设施,可满 足本项目需求。 7、劳动定员 本项目新增职工 18 人。本次扩建后工作制度不变,年工作日 250 天,每 天 2 班,每班 10 小时。 8、本项目依托现有设施的可行性分析 本次扩建主要新增 1 台锅炉、1 台硫化罐和 1 台热缩护套成型炉及配套环 保设施,挤出线、储运工程、公用工程等均依托现有,依托可行性分析详见下 表。 表 2-6 序号 依托工程可行性分析 依托工程 1 挤出线 2 储运工程 3 给水 4 排水 5 供电 6 采暖 依托情况 本次扩建后,年生产 270 万根橡胶管,增加现有 挤出线工作时间,由原来每年工作 3000h,增加 至 4500h,新增工作时间为 1500h/a。 现有挤出线配套的环保设施运行稳定,根据 2022 年企业例行环境监测报告(详见附件)可 知,挤出废气可达标排放,故依托可行。 本次扩建原辅材料及成品依托 10-2#标准厂房 物流区,物流区是建设单位橡胶管生产线用来存 储生产线所需原辅材料及产品的区域,便于物流 装卸运输,占地面积 6000m2,设置有物流货架, 足够本次扩建乃至后期扩建使用,故依托可行。 本次新增用水量为 2952t/d,现有项目用水量约 19940.8t/d,用水水源引自市政供水,可以满足 扩建后用水需求。 废水排入厂区 2#污水处理站处理达标后经市政 污水管网进入长春市北郊污水处理厂。建设单位 2#污水处理站建设规模为 100m3/d,建设时就考 虑了以后扩建需要,目前现有橡胶管生产线排水 量为 14.436m3/d,本项目新增废水排放量为 10.52m3/d,剩余处理能力完全能够容纳本项目 废水。 本项目供电由当地电网统一供给,能够满足其用 电要求。 本项目冬季取暖为集中供热,生产用热采用电加 热方式和 1 台 4t/h 的燃气蒸汽锅炉提供,年用 燃气量 108.9 万 m3,由吉林省清洁能源开发利 用有限公司提供,通过天然气管道供气,厂区不 设置存储天然气设施,可满足本项目需求。 20 是否可行 是 是 是 是 是 是 7 危废暂存间 建筑面积 25m2,位于现有厂区北侧,已按《危 险废物贮存污染控制标准》(GB18597-2023)中 相关要求建设。本次扩建后,企业增加危险废物 清运频次,可以满足要求。 是 1、橡胶管生产工艺介绍 ⑴内胶挤出 本项目所用橡胶原料为外购三元乙丙橡胶胶条,为成品胶料,不需炼胶, 工艺 流程 和产 排污 环节 胶条经挤出机挤出得到橡胶管,挤出机橡胶挤出温度为 80℃。 ⑵内胶冷却 挤出的橡胶管经过 1#冷却水槽冷却。 ⑶编织 本项目橡胶管挤出分两层,内胶和外胶挤出,内胶和外胶之间有一层编 织网,作为橡胶管的骨架材料,具有强力高、模量大、伸长变形小,耐屈挠性 能好等优点。编织网的应用大大提高了胶管的使用性能和寿命。经冷却的胶管 进入编织机内采用纺线对内管进行编织,在内胶表面附上编织网,内胶与编织 网的组合体作为外胶挤出的内芯。 ⑷外胶挤出 外胶挤出机进行外胶挤出,外胶直接附着在内胶与编织网的组合体上面, 挤出温度为 80℃。 ⑸激光打码 外胶挤出的胶管经过激光打码机进行打码做标识。 ⑹外胶冷却 激光打码后,经过 2#冷却水槽冷却。 ⑺胶管切断 冷却后的橡胶管通过切断机按规格长度切断。 ⑻喷防粘液 切断后的胶管经机械喷防粘液后落入收集筐中,喷防粘液主要是防止切 断工序切断的胶管相互粘连。 工艺 ⑼硫化 21 流程 和产 排污 环节 将直型橡胶管在脱模剂的作用下穿入芯轴(即模具),将胶管和芯轴在 水蒸气的高温和高压作用下通过一定的时间产生化学反应,定型成相对应的芯 轴(即模具)形状的过程,即橡胶管的硫化。 硫化工艺步骤描述如下: ①排氧:进气阀和排气阀同时打开,利用水蒸气排空罐内的氧气,时间 3 分钟;②进气:进气阀打开,排气阀关闭,持续进气,使温度达到 180℃;③ 保压:进气阀阶段性打开,排气阀关闭,使温度保持在 180℃,时间 19min;④ 排气:进气阀关闭,排气阀打开,排空罐内的水蒸气,使罐内压力归零。 开罐后,拉出硫化车,采取喷淋降温,开罐产生的硫化废气和水蒸气通 过收集系统收集后冷凝-汽水分离-净化处理后经 15m 高排气筒排放。 硫化类型介绍如下: 三元乙丙可以利用有机过氧化物或者硫来进行硫化。但是,相比与硫磺 硫化,过氧化物交链的三元乙丙用于电线电缆工业时具有更高的温度抗性,更 低的压缩形变以及改进的硫化特性。过氧化物硫化的不好的地方就在于更高的 成本。 本项目建设单位使用的橡胶配方都是使用的过氧化物硫化体系,其内不 含硫,故硫化废气中不含二硫化碳,蒸汽加热温度也不会导致橡胶管分解,产 生的废气主要为未聚合的游离单体和聚合不充分的低聚合物,主要为非甲烷总 烃。 过氧化物硫化机理如下: 橡胶的硫化过程即为高黏滞塑性态的橡胶生胶转变为三维网状结构弹性 体的交联过程。 过氧化物硫化机理是指过氧化物的硫化过程,首先使有机过氧化物中含 有的不稳定过氧基团,通式为 R-O-O-R′,在一定温度下分解均裂成游离基 R-O·和,·O-R′,游离基夺取橡胶分子链上的氢形成橡胶游离基,橡胶游离 基之间相互结合生成交联键,从而在不同大分子之间建立桥梁,多个大分子搭 桥变形成了网状结构。 反应过程如下: 第一步:过氧化物分解成游离的自由基: 22 第二步:自由基夺取橡胶分子链上的氢形成橡胶游离基: 第三步:橡胶游离基之间相互结合生成交联键,在不同大分子之间建立 桥梁,从而形成网状结构: ⑽清洗 冷却后的橡胶管人工拔出胶管,放入清洗机内清洗。 ⑾筛选 清洗后人工筛选(检查外观),不合格率为 5%左右。 ⑿热缩工序 合格产品约有 1/10 量筐装送到热缩工序,主要采用 PE 保护膜套到橡胶 管的拐弯处,通过热缩机,采用电加热,加热到 170℃,使 PE 保护膜贴合在 橡胶管上,为后续组装工序起到保护作用。过程中会产生非甲烷总烃气体,企 业在橡胶管出管端设置集气罩收集后经活性炭吸附装置处理,经 15m 高排气筒 排放。 ⒀组装 组装工序就是采用人工或者全自动机械方式给橡胶管加装各种配件,使 其变成新能源汽车电池冷却管成品。 ⒁箱装入库。 噪声、废气 内胶挤出 噪声、废水、废气 噪声 废水 内胶冷却 噪声、废气 编织 外胶挤出 噪声 噪声 23 激光打码 废水 硫化 胶管切断 喷防粘液 噪声、废气 噪声、废水 清洗 筛选 热缩 喷防粘液 噪声 组装 图 2 橡胶管生产工艺流程及排污节点图 24 外胶冷却 入库 邦迪汽车系统长春有限公司,成立于 2000 年,位于长春经济开发区淄博 路 2599 号,厂区东侧为万州街,隔万州街为科世达(长春)汽车电气有限公 司;南侧为淄博路,隔淄博路为常春汽车内饰件公司;西侧为赣州街,隔赣州 街为中科光电(长春)股份有限公司;北侧隔绿化带为常德路,隔常德路为中 盈志合吉林科技股份有限公司。主要生产制动管路、燃油管路、发动机管路等 汽车配件,为一汽大众、上海大众,华晨宝马的全系车型独家配套制动管路和 燃油管路,同时为一汽大众、上海大众、一汽丰田、东风日产配套发动机管路, 另外企业的发动机产品还出口到德国大众、斯洛伐克大众,匈牙利奥迪和日本 尼桑。 一、企业环保手续履行情况 ⑴环评、竣工环境保护验收履行情况 企业环保手续履行情况详见表2-6,相关文件详见附件。 与项 目有 关的 原有 环境 污染 问题 表2-6 企业环保手续履行情况一览表 环评文件审批 环保验收 序 审批单 审批 审批文 验收 验收 项目名称 号 验收文号 位 时间 号 单位 时间 原长春 原长春 市环境 长经环建 市环境 邦迪汽车系统(长 保护局 表字 保护局 长经开环验字 春)有限公司管路 2011.10.25 2011.12.28 1 经济技 [2011]135 经济技 [2014]019号 系统生产建设项目 术开发 号 术开发 区分局 区分局 原长春 邦迪汽 市环境 长经环建 邦迪汽车系统(长 车系统 保护局 表字 已完成自主验 春)有限公司产能 2017.3.23 (长春) 2019.10 经济技 [2017]14 收 2 扩建项目 有限公 术开发 号 司 区分局 长春市 邦迪汽 生态环 长经环建 车系统 邦迪汽车系统 (长春)境局经 书 已完成自主验 2020.3.24 (长春)2021.12.3 3 有限公司扩建项目 济技术 [2020]02 收 有限公 开发区 号 司 分局 ⑵排污许可证履行情况 企业已经于 2021 年 7 月 2 日取得了固定污染源排污登记回执,登记编号: 912201017671611419001W(详见附件)。 25 二、现有项目污染物排排放情况 1、现有项目污染物排放及采取的治理措施 ⑴废水 企业目前所排废水主要为新增职工生活污水,发动机管路-高压油轨管生 产废水和橡胶管生产废水。企业发动机管路-高压油轨管生产线位于 10-1#联合 厂房内,污水管线连接 1#污水处理站,所以发动机管路-高压油轨管生产过程 工件清洗废水和该生产线职工生活污水进入 1#污水处理站处理达标后经市政 污水管网进入长春市北郊污水处理厂;橡胶管生产线位于 10-2#标准厂房内, 该生产线职工生活污水和橡胶管生产废水排入 2#污水处理站处理达标后经市 政污水管网进入长春市北郊污水处理厂。 1#污水处理站废水排放标准执行《污水综合排放标准》(GB8978-1996) 与项 中三级排放标准;2#污水处理站废水排放标准执行《橡胶制品工业污染物排放 目有 关的 标准》(GB27632-2011)中“表 2 新建企业水污染物排放限值-间接排放标 原有 准”。 环境 污染 吉林省诚信安全技术评价有限公司于 2022 年 8 月 24 日对邦迪汽车系统 问题 (长春)有限公司 1#、2#污水处理站排污口排放的废水进行监测。废水监测数 据情况详见表 2-7。 表 2-7 监测点 位 1#污水 处理站 排放口 监测日期 2022.8.24 执行标准 2#污水 处理站 排放口 2022.8.24 执行标准 厂区污水总排口污染物排放情况 检测结果 pH COD BOD5 氨氮 SS 石油类 7.08 41 14.7 3.91 14.8 0.058 6~9 500 300 - 400 20 7.15 61 22.2 0.17 15.1 0.056 6~9 300 80 30 150 10 通过监测结果可知,现有项目 1#污水处理站排放口外排废水中各种污染物 的监测数值均达到《污水综合排放标准》(GB8987-1996)中三级排放标准要 求;2#污水处理站排放口外排废水中各种污染物的监测数值均达到《橡胶制品 工业污染物排放标准》(GB27632-2011)中“表 2 新建企业水污染物排放限值 -间接排放标准”要求。企业废水经城市污水管网排入长春市北郊污水处理厂, 26 处理达标后排入伊通河。 ⑵废气 企业现有项目生产过程中产生的废气主要为焊接烟尘、氨纯化干燥废气、 锅炉烟气、橡胶管挤出废气、橡胶管硫化废气、污水处理站恶臭等。其中无组 织废气包括未被有效收集的焊接烟尘(颗粒物)、氨纯化干燥废气、和橡胶管 挤出、硫化工序未被有效收集的少量非甲烷总烃。 ①无组织废气 现有项目无组织废气包括未被有效收集的焊接烟尘(颗粒物)、氨纯化干 燥废气、和橡胶管挤出、硫化工序未被有效收集的少量非甲烷总烃。 发动机管路-高压油轨管产品生产过程中钎焊使用的氢气保护气是通过氨 分解制得,纯化干燥工序中利用 5A 分子筛变温吸附工艺,去除氨分解气中的 残余氨以及水,但氨分解在工业装置条件下不可能 100%完全分解,废气中存在 与项 目有 微量未分解的氨以及氮气和氢气,经高于厂房 1.5m 高的排气筒排放,由于其 关的 排气筒高度低于 15m,按无组织排放计,执行《恶臭污染物排放标准》(GB 原有 环境 14554-93)恶臭污染物厂界排放标准值中二级新扩改建标准值(1.5mg/m3)。 污染 吉林省诚信安全技术评价有限公司于 2022 年 8 月 24 日对邦迪汽车系统 问题 (长春)有限公司无组织废气排放进行了监测。监测结果详见下表。 表 2-8 废气监测结果一览表 类别 采样日期 监测点位 上风向厂界 无组织 废气 2022.8.24 下风向厂界 排放标准 氨μg/m3 0.10 0.10 0.10 0.10 1500 检测结果 非甲烷总烃 mg/m3 0.84 0.84 0.94 0.98 4.0 颗粒物μ g/m3 58 57 59 58 1000 通过监测结果可知,无组织颗粒物排放浓度满足《大气污染物综合排放标 准》(GB16297-1996)中新污染源二级排放标准中的无组织排放要求;无组织 氨排放浓度满足《恶臭污染物排放标准》(GB 14554-93)中厂界标准值要求; 无组织非甲烷总烃排放浓度满足《橡胶制品工业污染物排放标准》 (GB27632-2011)中无组织排放限值(4.0mg/m3)要求。 ②锅炉烟气 27 现有项目使用 2 台 2t/h 的燃气蒸汽锅炉为生产提供蒸汽,燃料为天然气, 锅炉年消耗天然气总量为 30 万 Nm3。根据现场踏勘,锅炉烟囱 200m 范围内最 高建筑物高度为 11.5m,应高于其 3m,企业锅炉烟气经 15m 高烟囱排放,主要 污染物为烟尘、SO2 和 NOx。 吉林省诚信安全技术评价有限公司于 2022 年 8 月 24 日、25 日对 1#、2# 锅炉烟气进行监测。监测结果详见下表。 表 2-9 锅炉烟气监测结果一览表 单位:排放浓度:mg/m3 检测结果 监测日期 2022.8.24-8.2 5 监测项目 1#锅炉烟囱 2#锅炉烟囱 烟尘 二氧化硫 氮氧化物 5.32 1 25.9 6.25 1 31.1 通过监测结果可知,锅炉烟气中各污染物浓度均能满足《锅炉大气污染物排 与项 目有 放标准》(GB13271—2014)表 3 大气污染物特别排放限值,对周围环境空气 关的 影响较小。 原有 环境 ③橡胶管挤出废气 污染 现有项目橡胶挤出过程会产生挤出废气,废气主要污染物为非甲烷总烃。 问题 本项目配有 2 台挤出机,每台挤出机配备一个集气罩,废气收集后经一套活性 炭吸附装置(吸附效率以 80%计)吸附处理后通过 1 根 15m 高排气筒排放。 吉林省诚信安全技术评价有限公司于 2022 年 8 月 24 日、25 日对橡胶管挤 出废气排放口进行监测。 表 2-10 采样地点 橡胶管挤出废气监测结果一览表 采样日期 检测项目 检测结果 2022 年 8 月 非甲烷 排放浓度(mg/m3) 0.79 24 日、25 日 总烃 通过监测结果可知,挤出废气中非甲烷总烃排放浓度满足《橡胶制品工业 橡胶管挤出废气排 气筒取样口 污染物排放标准》(GB27632-2011)中的排放限值要求。 ④硫化废气 本项目硫化工序在硫化罐内进行,硫化采用蒸汽加热,硫化温度约为 180 ℃,橡胶硫化过程中会产生硫化废气,主要为非甲烷总烃。 采取的环保措施:企业将硫化车间封闭(车间尺寸 51m×20m×5.5m),硫 28 化车间内布置有 2 台硫化罐和硫化车,在每台硫化罐开罐口上方和硫化车上方 分别设置集气罩收集废气,由于硫化罐开罐废气含有大量水蒸气,故采取的措 施为 2 套过滤除湿分离装置+3 套活性炭吸附装置,分别处理 2 台硫化罐开罐废 气和硫化车废气,经处理后的废气通过 3 根排气筒排放。 吉林省诚信安全技术评价有限公司于 2022 年 8 月 24 日、25 日对硫化废气 进行监测。监测结果详见下表。 表 2-11 采样地点 硫化废气排气筒 1# 硫化废气排气筒 2# 硫化废气排气筒 3# 橡胶管硫化废气监测结果一览表 采样日期 检测项目 检测结果 排放浓度(mg/m3) 2022 年 8 月 非甲烷总烃 排放浓度(mg/m3) 24 日、25 日 3 排放浓度(mg/m ) 0.73 0.83 0.82 通过监测结果可知,非甲烷总烃排放浓度满足《橡胶制品工业污染物排放 标准》(GB27632-2011)中的排放限值要求。 与项 ⑤焊接烟尘 目有 关的 现有项目在生产过程中手工焊接、机器人焊接工艺产生的焊接烟尘,主要 原有 环境 成分为 Fe2O3、SiO2、MnO2,经集气罩收集后由 15m 高 A1、A2、A3、A4 排气筒 污染 排放。 问题 吉林省诚信安全技术评价有限公司于 2022 年 8 月 24 日、25 日对焊接烟尘 进行监测。监测结果详见下表。 表 2-16 采样地点 无组织废气监测结果一览表 采样日期 检测项目 检测结果 mg/m3 2022 年 8 月 24 日、 25 日 颗粒物排放浓度 颗粒物排放速率 颗粒物排放浓度 颗粒物排放速率 颗粒物排放浓度 颗粒物排放速率 颗粒物排放浓度 颗粒物排放速率 4.68 0.02 5.21 0.03 5.61 0.01 4.17 0.01 焊接排气筒 A1 焊接排气筒 A2 焊接排气筒 A3 焊接排气筒 A4 通过监测结果可知,焊接烟尘排放浓度和排放速率满足《大气污染物综合 排放标准》中二级排放标准要求。 ⑥尼龙管热成型有机废气 29 现有项目尼龙管热成型产生的废气主要以非甲烷总烃计,经集气罩收集后 由 2 根 15m 高排气筒排放。 吉林省诚信安全技术评价有限公司于 2022 年 8 月 24 日、25 日对尼龙管成 型有机废气进行监测。监测结果详见下表。 表 2-16 采样日期 检测项目 检测结果 mg/m3 2022 年 8 月 24 日、25 日 非甲烷总烃排放浓度 非甲烷总烃排放速率 非甲烷总烃排放浓度 非甲烷总烃排放速率 0.93 0.01 0.79 0.01 采样地点 尼龙管成型废气排气筒 1 尼龙管成型废气排气筒 2 无组织废气监测结果一览表 通过监测结果可知,尼龙管成型废气排放浓度和排放速率满足《大气污染 物综合排放标准》中二级排放标准要求。 ⑦污水处理站恶臭 与项 现有项目 1#、2#污水处理站采取封闭处理,对污水处理站污水处理系统、 目有 关的 污泥间等采用负压集气装置将臭气(NH3 和 H2S)吸出后,通过引风机引至排气 原有 筒,高空排放,排气筒高度 15m。 环境 吉林省诚信安全技术评价有限公司于 2022 年 8 月 24 日对污水处理站恶臭 污染 问题 进行监测。 表 2-17 采样地点 1#污水处 理站废水 2#污水处 理站废水 采样 日期 2022 年8 月 24 日 无组织废气监测结果一览表 单位:mg/L(PH 无量纲) 检测结果 PH COD BOD5 氨氮 SS 石油类 7.08 41 14.7 3.91 14.8 0.058 7.15 61 22.2 0.17 15.1 0.056 通过监测结果可知,1#、2#污水处理站氨和硫化氢排放浓度满足《恶臭污 染物排放标准》(GB14554-93)二级标准要求。 采取以上措施,本项目对周围大气环境的影响较小,可以被环境接受。 ⑶噪声 现有项目噪声主要为生产设备如挤出机、锅炉、清洗机等运行产生的,噪 声值在 65-87dB(A)之间。企业采用国家推荐使用的低噪声设备,并针对不同 的噪声源采取不同的防噪减振措施。如密闭厂房,加设隔音门窗,进排气口加 30 设消音接头,采用减震基础和柔性接头等,以减少震动对建筑物和管路系统的 影响,并加强厂区的绿化等措施。 吉林省诚信安全技术评价有限公司于 2022 年 8 月 24 日对厂界噪声进行监 测。监测结果详见下表。 表 2-17 检测地点 东侧厂界外 1m 处 南侧厂界外 1m 处 西侧厂界外 1m 处 北侧厂界外 1m 处 噪声监测结果一览表 单位:dB(A) 检测结果 检测日期 检测项目 昼间 53 54 2022.8.24 噪声 55 53 dB(A) 夜间 39 39 41 43 通过验收监测数据可知,验收监测期间厂界四周噪声满足《工业企业厂界 环境噪声排放标准》(GB12348-2008)中的 3 类标准,对区域声环境影响较小。 ⑷固体废物 与项 目有 企业现产生的固体废物主要为职工生活垃圾、固体废物(边角料、废金属 关的 原有 屑、废干渣、废分子筛、废包装物、橡胶管不合格品、污水处理站污泥)以及 环境 危险废物(废乳化液、废催化剂、废润滑脂、废活性炭)。厂区设固定垃圾收 污染 问题 集箱,生活垃圾集中收集,定期由市政环卫部门统一转运指定地点集中处理; 固体废物中橡胶管不合格品、废包装物、废金属屑及边角料集中收集,售予废 品收购站,废干渣、废分子筛和污泥可做为一般固废,由环卫部门进行处理; 废活性炭、废乳化液、废催化剂和废润滑脂等危险废物均暂存于危废暂存间内, 委托吉林省晴天环保科技处理中心有限公司和长春一汽四环鸿祥实业有限公 司处理。在采取以上措施后,不会产生二次污染。 2、现有项目污染物排放总量 现有项目污染物排放量详见下表: 表 2-18 环境要素 废气 现有项目污染物排放量 单位:t/a 污染物名称 排放量(t/a) NMHC 0.2629 NH3 H2S 颗粒物 烟尘 0.0264 0.0024 0.05 0.072 31 废水 固废 SO2 NOx 废水量 COD 氨氮 生活垃圾 不合格橡胶管产品 废包装物 废乳化液 废催化剂 废活性炭 废润滑脂及其废桶 边角余料以及废金属屑 废干渣 废分子筛 0.012 0.5613 14749.5 0.69 0.007 154.25 8.70 23.38 0.34 1.5 0.314 3.6 2.65 1.91 0.2t/3-5a 三、企业环评批复落实情况 企业于 2010 年 4 月、2016 年 7 月、2019 年 1 月、2019 年 10 月分别做了 4 与项 目有 次环境影响评价报告并完成相应的竣工环境保护验收,具体环评批复及验收建 关的 原有 议落实情况详见下表。 环境 表 2-19 环评批复落实情况 污染 一、《关于邦迪汽车系统(长春)有限公司管路系统生产建设项目环境影响报告表的 批复》(长经环建表字[2011]135号) 问题 序号 1 2.1 2.2 2.3 2.4 2.5 批复要求 根据报告表评价结论及审查意见,同意你单位实 施该项目,该报告表可作为项目环境保护设计和 建成后环境管理的依据。项目位于长春经济技术 开发区四通路与朝阳四路交汇处;项目总投资 2484 万元,项目产品主要为汽车零部件,包括制 动管、燃油管、发动机管。产量约为制动管 150 万套;燃油管 150 万套;发动机管 110 万套。 加强环境管理,严格控制污染,减轻对周围环境 的影响。 项目没有生产废水产生,项目废水主要为生活污 水,经而政污水管网进入城布污水处理厂处理后 达标排放。 项目冬季取暖集中供热,不设置锅炉房。项目废 气生产车间应加强车间通风,产生的废气采用集 气罩收集,通过 15 米高排气筒排放。 生产车间设备采取消声、减震、密闭生产等措施, 确保厂界噪声排放满足 GB12348 -2008《工业企 业厂界环境噪声排放标准》中 1 类区标准要求。 固体废物分类处理,避免造成二次污染。生产过 32 落实情况 -- 已落实 经市政污水管网进入长春 市北郊污水处理厂。 项目冬季取暖集中供热,不 产生燃煤废气。项目手工焊 接、机器人焊接工艺产生的 焊接烟尘,经集气罩收集后 由 4 个 15m 高排气筒排放。 已落实 已落实 与项 目有 关的 原有 环境 污染 问题 程中产生的废乳化液危险废物委托有资质的危险 废物处理单位处理。 环境保护设施必须与主体工程同时设计、同时施 工、同时投入使用;项目竣工后须按规定程序办 3 已落实 理试生产批准和竣工环境保护验收手续,经验收 合格后,方可正式投产运营。 关于邦迪汽车系统(长春)有限公司管路系统生产建设项目环保验收意见(长经开环 验字[2014]019 号) 验收组经过现场检査和查阅相关资料,并认真讨 论认为该项目符合环境保护验收条件,同意该项 目通过环保验收。 1 已落实。 整改措施和下步要求: ⑴做好车间生产管理,确保废气达标排放。 ⑵危险废物及时清运,保存好清运联单,保障环 境安全。 二、《关于邦迪汽车系统(长春)有限公司产能扩建项目环境影响报告表的批复》(长 经环建表字[2017]14号) 该项目为扩建项目。位于长春经济技术开发区淄 博路 2599 号,依托邦迪汽车系统(长春)有限公 司现有厂区内的建(构)筑物,部分为新增用地 和建筑物。其中机械加工用地、新增职工办公用 地分别利用厂区内现有车间、办公楼;新增用地 位于现有厂区东侧长春专用车产业园区 11#地块 部分用地,租赁长春经开国资控股集团有限公司 的部分土地及建筑物、配套设施,占地面积为 1 4800m2,建筑面积 790.84m2,用于拟建项目中配套 与实际相符 的氨分解工程。项目扩建后年新增生产发动机管 路-高压油轨管 50 万套。冬季采暖釆用集中供热。 在全面落实《报告表》提出的各项环境风险防范、 生态保护及污染防治措施后,项目建设对环境的 不利影响能够得到缓解和控制。因此,从环境保 护角度分析,我局原则同意《报告表》中所列建 设项目的性质、规模、工艺、地点和拟釆取的环 境保护措施。 做好水污染防治工作。该项目排放废水主要为职 项目生活污水和清洗废水 工生活污水和清洗废水,经自建污水处理站进行 经厂区自建污水处理站处 处理后,排入市政下水管网,执行 GB8978-1996 理后达到 GB8978-1996《污 2.1 《污水综合排放标准》中二级标准。待该区域污 水综合排放标准》中三级标 水纳入城市二级污水处理厂后,可执行 准后经市政污水管网进入 GB8978-1996《污水综合排放标准》中三级标准。 长春市北郊污水处理厂。 2.2 做好大气污染防治工作。机械加工过程产生的粉 项目生产过程中氨纯化干 尘须满足 《大气污染物综合排放标准》 燥产生的废气中主要含有 (GB16297-1996)中颗粒物无组织排放标准标准限 氢气、氮气和微量的未分解 值要求;氨纯化干燥产生的氨气经收集后由新建 的氨气,由于其中含有氢气, 的 15m 高排气筒排放,须满足《恶臭污染物排放 污染成分氨气含量很低,排 标准》 (GB14554-93)中二级排放标准;污水处理 气筒设置 15m 高存在安全 站恶臭气体通过脱臭净化处理后,经负压式抽风 隐患,所以该工序产生的废 机集中收集引入 15m 高排气筒排放,执行《恶臭 气实际经高于房顶 1.5m 高 33 污染物排放标准》GB 14554-93 中二级标准。 与项 目有 关的 原有 环境 污染 问题 2.3 2.4 2.5 3 车间内合理布局,选用低噪声设备,通过采取减 振、隔声、 吸声等措施,确保厂界噪声满足 GB12348-2008《工业企业厂界环境噪声排放标准》 中 3 类区标准要求。 做好固体废物处理处置。各类固体废物实施分类 处理、处置。危险废物必须釆用符合标准的容器 贮存,送有资质的危险废物处理单位处置,厂区 临时贮存场地须按规范要求设计,严格执行《危 险废物贮存污染控制标准》(GB18597-2001)等相 关规定。 一般固体废物应最大限度综合利用,不 能回收再利用的按国家相关规定妥善贮存和处置。 落实各项环境风险防范措施,建立完善的突发环 境事件环 境风险应急体系,按照有关规定,强化 生产、存储、转运等过程 中的环境管理。完善应 急处理措施和预案,定期开展应急演练, 防止环 境污染事故的发生。 项目建设必须严格执行环境保护设施与主体工程 同时设计、同时施工、同时投产使用的环境保护 “三同时"制度。项目竣工后,你公司必须按照规 34 的排气管排放,由于其排气 筒高度低于 15m,按无组织 排放计,执行《恶臭污染物 排放标准》(GB 14554-93) 恶臭污染物厂界排放标准 值中二级新扩改建标准值 (1.5mg/m3)。企业针对该 情况作出承诺函(详见附 件),将严格执行《恶臭污 染物排放标准》(GB 14554-93),保证公司厂界 氨浓度低于 1.5mg/m3,并将 该承诺函递交长春市生态 环境局经济技术开发区分 局,长春市生态环境局经济 技术开发区分局收悉后出具 《长春市生态环境局经济 技术开发区分局关于邦迪 汽车系统(长春)有限公司 产能扩建项目验收有关问 题的意见》(详见附件), 同意企业按照承诺函中提 出的方案进行验收,并提出 企业在日常管理中,须每年 开展定期监测,采取有效防 护措施,确保污染物达标排 放,避免恶臭气体对周边环 境产生影响。其余措施均已 落实。 已落实 已落实 已落实 已落实 与项 目有 关的 原有 环境 污染 问题 定程序申请竣工环境保护验收。 报告表经批准后,项目的性质、规模、地点或者 防止生态破坏、防治污染的措施发生重大变动的, 4 应当重新报批该项目的环境影响评价文件。自报 / 告表批复文件批准之日起,如超过 5 年方决定建 设的,报告表应当报我局重新审核。 本项目的卫生防护距离为 100m,卫生防护(产生有 5 害 因素的生产单元边界)距离内不宜新建居民、学 满足要求 校、医院等环境 敏感目标。 验收意见 该项目环评批复和评价报告环保措施要求得到落 实,废水、废气、噪声污染做到了达标排放;固 验收 体废物得到有效处置,环保措施基本可行,基本 已落实 结论 符合环境保护验收条件,原则同意该项目通过环 保验收。 后续 落实风险防范措施并强化应急演练,尽量避免风 已落实 要求 险事件发生对环境产生较大影响。 《邦迪汽车系统(长春)有限公司扩建项目环境影响报告书的批复》(长经环建书 [2020]02 号) 施工期仅对设备进行安装,无土建施工工程,因 1 设备安装已完成 此,对环境影响较小。 发动机管路、高压油轨管工 做好水污染防治工作。发动机管路、高压油轨管 件清洗废水经厂区现有污 工件清洗废水经厂区现有污水处理站处理达到 水处理站处理通过市政污 《污水综合排放标准》(GB8978-1996 )中三级标准 水管网排入长春市北郊污 后通过市政污水管网排入长春市北郊污水处理厂 水处理厂进行处理;橡胶管 进行处理;橡胶管清洗废水、硫化蒸汽冷凝废水、 清洗废水、硫化蒸汽冷凝废 2 硫化冷却水排水、冷却水槽冷却废水、锅炉排污 水、硫化冷却水排水、冷却 水、生活污水经厂区新建污水处理站处理达到《橡 水槽冷却废水、锅炉排污水、 胶制品工业污染物排放标准》(GB27632-2011 )表 生活污水经厂区新建污水 2 中“新建企业水污染物排放限值间接排放标 处理站处理后通过市政污 准”,后通过市政污水管网排入长春市北郊污水 水管网排入长春市北郊污 处理厂进行处理。 水处理厂进行处理。 3 做好大气污染防治工作。氨纯化干燥产生的氨气 氨纯化干燥产生的氨气经 经收集后 通过髙于厂房 1.5m 高排气筒排放,主要 收集后 通过髙于厂房 1.5m 污染物氨等恶臭气体排放浓度执行《恶臭污染物 高排气筒排放;天然气锅炉 排放标准》(GB14554-93)表 1 中无组织排放二级 烟气经 15m 高排气筒排放; 标准;天然气锅炉烟气经 15m 高排气筒排放,烟 挤出废气经集气装置收集 气中烟尘、S02. NOx 等污染物排放浓度执行《锅 后,再经活性炭吸附处理后 炉大气污染物排放标准》(GB13271-2014)中表 3 通过 1 根 15 米高排气筒排 大气污染物特别排放限值要求;挤出废气经集气 放;硫化废气经过滤除湿分 装置收集后,再经活性炭吸附处理后通过 15 米高 离装置+活性炭吸附装置处 排气筒排放,非甲烷总炷等污染物执行《橡胶制 理后通过 3 根 15m 高排气筒 品工业污染物排放标 准》(GB27632-20U)表 5 中排 排放;污水处理站密闭处理, 放标准要求,二硫化碳等污染物排 放执行《恶臭 设集气装置并投加除臭剂, 污染物排放标准》(GB14554-93)中排放限值要求; 废气收集后通过 15 米高排 硫化废气先经负压收集后,再经活性炭吸附处理 气筒排放。 后通过 15 米高排气筒排放,非甲烷总煙等污染物 35 4 与项 目有 关的 原有 环境 污染 问题 5 6 7 8 执行《橡胶制品工业污染物排放标准》 (GB27632-2011)表 5 中排放标准要求,二硫化碳 等污染物排放执行《恶臭污染物排放标准》 (GB14554-93)中排放限值要求;污水处理站密闭 处理,设集气装置并投加除臭剂,废气收集后通 过 15 米高排气筒排放,主要污染物 NH3 和 H2S 等 恶臭气体排放浓度执行《恶臭污染物排放标准〉〉 (GB14554-93)中相关 标准要求;经预测结果可知, 少量未被收集废气污染物无组织排 放浓度均执行 《橡胶制品工业污染物排放标准》(GB27632-20U) 表 6 中无组织排放相关标准限值要求及《挥发性 有机物无组织排 放控制标准》(GB37822-2019)厂 区内 VOC’无组织排放限值中特 别排放限值要求。 做好噪声污染防治工作。选用低噪声设备,采取 选用了低噪声设备,并对生 减振、隔声、吸声处理等措施,确保厂界噪声满 产设备采取了减振、封闭厂 足 GB12348-2008 《工业企业厂界环境噪声排放 房隔声、吸声等措施。 标准》中 3 类区标准要求 本项目生活垃圾、废分子筛 和污泥集中收集后交由环 做好固体废物处理处置。各类固体废物实施分类 卫部门处理;不合格橡胶管 处理、处置。一般固体废物应最大限度综合利用, 产品集中收集后外售;废活 不能回收再利用的按国 家相关规定妥善贮存和处 性炭、废乳化液、废催化剂 置。危险废物按《危险废物贮存污染控 制标准》 和废润滑脂等危险废物均 (GB18597-2001)要求设置危险废物暂存场所,并 暂存于危废暂存间内,委托 委托 有资质的危险废物处理单位处置。 吉林省晴天环保科技处理 中心有限公司处理。 有关安全、防火要求严格按照安全生产及消防管 理部门规定执行;建立健全各项规章制度,加强 已编制突发环境事件应急 日常对职工的环境安全培训工作,编制环境安全 预案 应急预案,并定期演练,强化环境管理,杜绝环 境事故的发生。 项目建设必须严格执行环境保护设施与主体工程 同时设计、同时施工、同时投产使用的环境保护 “三同时”制度。项目竣工后,你单位应按照生 正在组织验收工作。 态部《关于发布〈建设项目竣工环境保护验收暂 行办法〉的公告》(国环规环评〔2017〕4 号)要 求组织验收,经验收合格后方可投入正式生产。 《报告书》经批准后,项目的性质、规模、地点 或者防止生态破坏、防治污染的措施发生重大变 动的,应当重新报批该项目的环境影响评价文件。 本项目不存在重大变更。 自该《报告书》批复文件批准之日起, 如超过 5 年 方决定工程开工建设的,应当报我局重新审批。 四、现存环境问题及“以新带老”措施 根据现场勘查和验收结果可知,企业无现存环境问题,运行至今无环境信 访问题。 36 三、区域环境质量现状、环境保护目标及评价标准 1、地表水环境质量现状调查与评价 本项目废水经厂区自建污水处理站处理达标后经市政管网排入长春市北 郊污水处理厂,长春市北郊污水处理厂处理达标后排入伊通河。 ⑴地表水水质现状调查 根据长春市生态环境局发布的《2021 长春市生态环境质量报告》中地表水 环境质量现状介绍如下: 2021 年,长春市辖区内松花江等 12 条主要河流,34 个国省控断面中,Ⅲ 类水质断面 15 个,占断面数量的 44.1%,与去年同期相比上升 2.9 个百分点; IV 类水质断面 8 个,占 23.5%,与去年同期相比持平;V 类水质断面 6 个,占 17.6%,与去年同期相比上升 8.8 个百分点;劣 V 类水质断面 5 个,占断面数 量的 14.7%,与去年同期相比下降 5.9 个百分点. 区域 2021 年长春市地表水水体水质总体状况由上一年度的中度污染转为轻度 环境 质量 污染,主要污染指标为氨氮、化学需氧量和总磷。 现状 2、环境空气质量现状监测及评价 ⑴区域环境空气质量现状 本项目位于吉林省长春市,长春市生态环境局发布的《2021 长春市生态环 境质量报告》,长春市区域环境空气质量现状评价见表 3-1。 表 3-1 区域空气质量现状评价表 污染物 年评价指标 现状浓度/ (µg/m3) SO2 NO2 PM10 PM2.5 O3 CO 年平均质量浓度 年平均质量浓度 年平均质量浓度 年平均质量浓度 90 百分位数日平均 95 百分位数日平均 9 31 54 31 116 1.0(mg/m3) 标准值/(µg/m3)占标率/% 60 40 70 35 160 4(mg/m3) 15.0 77.5 77.1 88.6 72.5 25.0 达标情况 达标 达标 达标 达标 达标 达标 通过上表可知,2021 年长春市环境空气中二氧化硫(SO2 )、二氧化氮 (NO2 )、可吸入颗粒物(PM10 )和细颗粒物(PM2.5 )的年均浓度分别为 9µg/m3、31µg/m3、54µg/m3 和 31µg/m3;一氧化碳(CO-95per)平均浓度为 1.0mg/m 37 ³;臭氧(O3-8h-90per)平均浓度为 116µg/m3。六项污染物浓度均达到《环境 空气质量标准》(GB3095-2012)中的二级标准。本项目所在地区环境空气质 量属于达标区。 ⑵其他污染物环境质量现状 ①监测点布设 本次评价布置监测点位 1 个, 环境空气质量现状监测点布设位置详见附图 1 和表 3-2。 表 3-2 序 号 监测点位 1# 前朝阳沟 环境空气现状补充监测点位置 坐标 125.452839798 位置说明 43.90896090 3 项目东北方向 1.2km ②监测项目 根据评价区域环境空气质量特征,监测项目确定为非甲烷总烃、氨、硫化 区域 氢。 环境 ③监测单位及时间 质量 现状 监测单位:吉林省诚信安全技术评价有限公司。 监测时间:2023 年 4 月 1 日-4 月 3 日,连续监测 3 天。 ④评价标准 本次监测的环境空气监测点位于二类功能区,执行《环境空气质量标准》 (GB3095-2012)中的二级标准。 ⑤评价方法 评价方法采用占标率法,计算公式如下: Pi=Ci/Coi×100% 式中:Pi—i 污染物的浓度占标率; Ci—i 污染物的实测浓度,mg/m3; Coi—i 污染物的评价标准,mg/m3。 其中 Pi<100%时,表示该污染物不超标,满足其评价标准要求;而 Pi≥100% 时,则表明该污染物超标。利用各监测点的监测数据,统计各类污染物的日均 38 浓度范围、最大占标率和超标率。 ⑥现状评价结果 监测结果详见表 3-3。 表 3-3 监测点 名称 其他污染物环境质量现状(监测结果)表 监测点坐标 X Y 污染物 氨 前朝阳 125.45283979843.908960903 硫化氢 沟 非甲烷 总烃 最大浓 平均时 评价标准/ 监测浓度范 超标 达标 度占标 间 (μg/m3)围(μg/m3) 率/% 情况 率/% 1h 200 0.02ND 0 达标 1h 10 0.001ND - 0 达标 1h 2000 540-710 35.5 0 达标 注:ND 代表低于方法检出限。 由监测结果可知,非甲烷总烃浓度满足《大气污染物综合排放标准详解》 标准的要求,氨、硫化氢满足《环境影响评价技术导则大气环境》(HJ2.2-2018) 中附录 D 中相应标准。 3、声环境质量现状调查与评价 根据《建设项目环境影响报告表编制技术指南(污染影响类)(试 行)》,由于本项目厂界外周边 50 米范围内不存在声环境保护目标,因此无 需噪声现状监测。 4、地下水、土壤环境质量现状调查与评价 区域 根据《建设项目环境影响报告表编制技术指南(污染影响类)》,原则上 环境 质量 不开展地下水环境质量现状调查,建设项目存在土壤、地下水环境污染途径的, 现状 应结合污染源、保护目标分布情况开展现状调查以留作背景值。本项目生产无 废水产生,根据《建设项目环境影响报告表编制技术指南(污染影响类)(试 行)》,本项目不存在相关土壤、地下水污染途径。故可不开展土壤、地下水 环境现状调查。 39 1、大气环境:本项目 500 米内无保护目标。 2、声环境:项目厂界外 50m 范围内无声环境保护目标。 环境 3、地下水环境:项目厂界外 500m 范围内无地下水集中式饮用水水源和热 保护 目标 水、矿泉水、温泉等特殊地下水资源。 4、本项目附近无自然保护区、风景名胜区等生态环境保护目标。 1、废水 本项目橡胶管生产废水和新增职工生活污水排入新建污水处理站,处理达 到《橡胶制品工业污染物排放标准》(GB27632-2011)中“表 2 新建企业水污 染物排放限值-间接排放标准”后经市政污水管网排入长春市北郊污水处理厂。 详见表 3-4。 表 3-4 橡胶制品工业污染物排放标准 污染物 pH SS BOD5 COD 氨氮 石油类 单位:mg/L(pH 无量纲) 间接排放标准 6-9 150 80 300 30 10 2、废气 污染 物排 本项目产生的废气主要有污水处理站恶臭、橡胶管挤出、硫化工序产生的 放控 废气和锅炉烟气。 制标 准 根据行业污染物排放标准,拟建项目挤出、硫化工序产生的的非甲烷总烃 执行《橡胶制品工业污染物排放标准》(GB27632-2011)中的排放限值。详见 表 3-5。 表 3-5 污染物 非甲烷总烃 橡胶制品工业污染物排放标准(摘录) 新建企业大气污染物排放限值 现有和新建企业厂界无组织 排气筒(m) 排放限值 基准排气量 排放限值mg/m3 mg/m3 (m3/t胶) 15 10 2000 4.0 根据《挥发性有机物无组织排放控制标准》(GB37822-2019)要求,企业 厂区内 VOCs 无组织排放监控点浓度应符合表 A.1 规定的特别排放限值。详见 表 3-6。 40 表 3-6 A.1 厂区内 VOCs 无组织排放限制 污染物项目 特别排放限值 限值含义 6 监控点处1h平均浓度值 NMHC 监控点处任意一次浓度 20 值 单位:mg/m3 无组织排放监控位置 在厂房外设置监控点 污水处理站逸散的氨和硫化氢执行《恶臭污染物排放标准》(GB14554-93) 二级标准。 序号 1 2 表 3-7 恶臭污染物排放标准值 单位:kg/h 污染物 排气筒高度(m) 排放量(kg/h) 厂界处(mg/m3) 硫化氢 氨 0.33 4.9 15 0.06 1.5 本项目设 1 台 4t/h 燃气蒸汽锅炉作为生产用热,根据《关于长春地区执 行特别排放限值相关问题的复函》(原长春市环境保护局),锅炉烟气执行 《锅炉大气污染物排放标准》(GB13271-2014)表 3 大气污染物特别排放限值, 污染 具体详见表 3-8。 物排 表 3-8 锅炉大气污染物排放标准 单位:mg/m3 放控 制标 锅炉类型 烟尘 SO2 NOx 标准来源 准 《锅炉大气污染物排放标准》 燃气锅炉 20 50 150 (GB13271-2014) 注:锅炉烟囱高度不低于 8m,高于周围 200m 范围内最高建筑物 3m。 项目热缩工序排放的非甲烷总烃执行《大气污染物综合排放标准》 (GB16297-1996)表 2 新污染源大气污染物排放限值要求。 表 3-9 污染物 非甲烷总烃 大气污染物综合排放标准(摘录) 新污染源二级标准排放限值 无组织排放浓度限值 排 气 筒(m) 3 mg/m kg/h 周界外浓度最高点 mg/m3 15 120 10 4.0 3、噪声 本项目厂界噪声执行《工业企业厂界环境噪声排放标准》(GB12348-2008) 中 3 类标准,标准值详见表 3-10。 表 3-10 工业企业厂界环境噪声排放标准 标准值 类 别 昼间 夜间 3类 65 55 41 单位:dB(A) 标准来源 GB12348-2008 4、固体废物 本项目的固体废物分别执行《一般工业固体废物贮存、处置场污染控制标 准》(GB18599-2020)、《危险废物贮存污染控制标准》(GB18597-2001)及 《关于关于发布《一般工业固体废物贮存、处置场污染控制标准》(GB185992001)等 3 项国家污染物控制标准修改单的公告》(环境保护部公告 2013 年 第 36 号。 根据国家实行排放总量控制的污染物,吉林省生态环境厅确定吉林省废水 总量控制因子为 NH3-N、COD,废气总量控制因子为 SO2、NOx、VOCs。 根据本项目污染物产生及排放情况,本项目生产废水与生活污水经厂区自 建污水处理站处理达标后经市政污水管网排入长春市北郊污水处理厂,故确定 本项目的总量控制因子为 SO2、NOx、非甲烷总烃、COD、NH3-N。 本项目污染物总量控制指标非甲烷总烃:0.011t/a,SO2 :0.044t/a、 NOx:0.361t/a、COD:0.1604t/a、NH3-N:0.0004t/a。 总量 控制 指标 42 四、主要环境影响和保护措施 施工 本项目利用企业现有生产车间建设本扩建项目,不新增占地,无土建工 期环 境保 程,施工过程仅为设备安装,故本次不进行施工期环境影响评价。 护措 施 1、废水 本项目废水主要为新增职工生活污水和橡胶管生产废水。职工生活污水 产生量为 180t/a,橡胶管生产废水包括硫化车冷却废水、硫化冷凝废水和锅 炉排污水, 生产废水产生量为 2450t/a。 本项目生活污水和生产废水排入厂区 2# 污水处理站处理达标后经市政污水管网进入长春市北郊污水处理厂。 ⑴废水产污环节及治理措施汇总 本项目营运期废水产污环节以及相应治理措施汇总见表 4-1。 运营 期环 境影 响和 保护 措施 表 4-1 废水产排污节点、污染物及污染治理设施信息表 污染治理设施 产污类别及 序号 污染物种类 排放形式 环节名称 工艺 去除效率% 是否为可行技术 COD 98.3 BOD5 88.50 1 生活污水 间接排放 氨氮 75.00 废水排入厂区 SS 96.60 2#污水处理站 2 锅炉排污水 COD 间接排放 98.3 处理达标后经 COD 98.3 是 市政污水管网 硫化车冷却 3 间接排放 SS 96.60 进入长春市北 废水 石油类 95.70 郊污水处理厂 COD 98.3 硫化车冷凝 SS 96.60 4 间接排放 水 石油类 95.70 注:去除效率根据 2#污水处理站各单元对个各类污染物去除效率计算所得各污染物 综合去除效率。 ⑵废水产生及排放情况 本项目废水产生及排放情况详见表 4-2。 43 表 4-2 本项目废水排放情况一览表 排 放 源 水污 染物 产 生 浓 度 mg/ L 废水 量 生 活 污 水 COD BOD5 SS 氨氮 石油 类 产生量 t/a 排放 浓度 mg/L 2630 358 8 193 444 0.6 8 1.3 0 排放量 t/a 排放 口基 本情 况 排放去向 2#污 水处 理站 排放 口 经市政管 网排入通 化县污水 处理厂处 理达标后 排入浑江 排 放 规 律 排放标准 间 歇 《污水综 合排放标 准》 (GB89781996)中三 级排放标 准 2630 9.4364 61 0.1604 0.5076 1.1677 22.2 15.1 0.0584 0.0397 0.0018 0.17 0.0004 0.0034 0.05 6 0.0001 ⑶废水监测计划 根据《固定污染源排污许可分类管理名录》(2019年版),本项目行业 ,属于 登 运营 类别属于“二十四、橡胶和塑料制品业 29-61-橡胶制品业 291-其他” 期环 记管理。根据《排污单位自行监测技术指南 橡胶和塑料制品》 境影 响和 (HJ1207-2021),建议企业按照表4-3自行组织开展环境监测。 保护 表 4-3 废水污染物监测点位、监测因子及监测频率一览表 措施 监测点位 监测因子 监测频次 2#污水处理站排放口 PH、COD、BOD5、SS、氨氮、石油类 1 次/年 废水源强计算过程如下: 本项目生活污水和生产废水均排入厂区 2#污水处理站处理达标后排放, 生活污水和生产废水先进入调节池内,使水质混合达到均质目的,再进入后 续处理工序,项目 2#污水处理站已经稳定运行 1 年多,进水水质与本项目排 放废水一样,不新增污染物,故本项目废水源强计算按照企业 2022 年度环境 检测报告(详见附件)中 2#污水处理站废水排放各污染物排放浓度计算本项 目废水中各污染物排放量,通过污水处理站各污染物处理效率计算本项目废 水中各污染物产生浓度和产生量。本项目废水产生总量为 2630t/a。污染物排 放浓度及排放量情况详见表 4-4。 44 表 4-4 污水 排放源 综合废水 项目生活污水和食堂废水产排污情况一览表 产生量 (t/a) 污染物 污染物产生量 及产生浓度 污染物排放量 及排放浓度 2630 COD BOD5 SS 氨氮 石油类 3588mg/L,9.4364t/a 193mg/L,0.5076t/a 444mg/L,1.1677t/a 0.68mg/L,0.0018t/a 1.30mg/L,0.0034t/a 61mg/L,0.1604t/a 22.2mg/L,0.0584t/a 15.1mg/L,0.0397t/a 0.17mg/L,0.0004t/a 0.056mg/L, 0.0001t/a 本项目废水依托企业现有 2#污水处理站处理达标后经市政管网排入长春 市北郊污水处理厂。企业在厂区内共设置有 2 座污水处理站,10-1#标准厂房 内的生产废水和职工生活污水排入 1#污水处理站,本项目所在厂房 10-2#标 准厂房橡胶管生产线和该生产线职工生活污水排入 2#污水处理站,10-1#厂房 生产线是先建设的,1#污水处理站处理该生产线废水执行《污水综合排放标 准》(GB8978-1996)中三级排放标准;本项目橡胶管生产线废水排放标准更 严格,执行《橡胶制品工业污染物排放标准》(GB27632-2011)中“表 2 新 运营 期环 境影 响和 保护 措施 建企业水污染物排放限值-间接排放标准”,故后建设了 2#污水处理站专门处 理橡胶管生产线上的废水,目前运行一年多,可以做到稳定达标排放。因为 本项目排放废水与现有橡胶管生产线废水排放源一样,所以本项目建设不会 对 2#污水处理站水质造成波动,处理能力上 2#污水处理站建设规模为 100m3/d, 建设时就考虑了以后扩建需要,目前现有橡胶管生产线排水量为 14.436m3/d, 本项目新增废水排放量为 10.52m3/d,剩余处理能力完全能够容纳本项目废水。 综上,本项目从水质、水量上依托 2#污水处理站可行。 依托长春市北郊污水处理厂可行性分析: 北郊污水处理厂一期工程厂区位于北环城路 1065 号,一级处理部分于 1999 年 5 月开工建设,并 2000 年投产运行,处理能力 39 万 m3/d。2006 年 5 月对原厂进行升级改造,改造后一期工程出水水质提到一级 B。2007 年 9 月 二级处理正式投入运行,污水再生利用(10 万吨/日)于 2008 年底运行,2015 年 10 月一期工程提标工程投入运行,出水由一级 B 达到一级 A 排放标准。该 期工程工艺主要为:污水预处理包括粗格栅、提升泵、螺旋压榨转鼓式细格 栅、旋流沉砂池及平流式初沉池;二级生物处理采用前置反硝化 A2O 工艺;二 45 级处理出水一部分经过高密度沉淀池、滤布滤池、紫外消毒间进行三级处理, 最后出水排放至伊通河用以改善水体,另一部分作为污水再生利用水源,再 生利用工艺采用混凝、沉淀、过滤、消毒。初沉池污泥和二沉池的剩余污泥 经污泥泵站输送至贮泥池,经离心式污泥脱水机脱水外运至污泥处置厂堆肥。 二期扩建工程厂区位于原一期厂区北侧,处理能力 39 万 m3/d。2013 年 6 月开 工建设,2015 年 8 月生化处理系统调试运行,2015 年 10 月三级处理投入运 行。二期扩建工程出水水质为一级 A 标准。该期工程工艺主要为:污水预处 理包括粗格栅、提升泵、螺旋压榨转鼓式细格栅、旋流沉砂池及平流式初沉 池;二级生物处理采用前置反硝化 A2O 工艺;二级处理出水经过高密度沉淀池、 滤布滤池、紫外消毒间进行三级处理,最后出水排放至伊通河用以改善水体。 初沉池污泥和二沉池的剩余污泥经污泥泵站输送至贮泥池,经离心式污泥脱 运营 水机脱水外运至污泥处置厂堆肥。长春市北郊污水处理厂现有余量处理本项 期环 境影 目废水,因此依托长春市北郊污水处理厂可行。 响和 2、废气 保护 ⑴废气产污环节及治理措施汇总 措施 本项目生产过程中产生的废气主要为锅炉烟气、橡胶管挤出废气、橡胶 管硫化废气、污水处理站恶臭等。产污环节以及相应治理措施汇总见表 4-5。 表 4-5 废气产排污节点、污染物及污染治理设施信息表 污染治理设施 生产单元产污 污染物 序号 排放形式 收集 去除 是否为可行 环节名称 种类 名称及工艺 效率 效率% 技术 烟尘 99 SO2 0 1 锅炉烟囱 有组织 15m 高烟囱 100 是 NOx 0 集气罩+活性炭 橡胶管挤出废 2 非甲烷总烃 有组织 吸附装置+15m 高 90 80 是 气 排气筒 集气罩+活性炭 橡胶管硫化废 3 非甲烷总烃 有组织 吸附装置+15m 高 90 80 是 气 排气筒 采用加压泵向构 污水处理站恶 筑物均匀喷洒除 4 氨、硫化氢 有组织 100 90 臭 臭剂+15m 高排气 筒 46 5 6 7 8 热缩废气 集气罩+活性炭 非甲烷总烃 有组织 吸附装置+15m 高 90 排气筒 未被收集的挤 非甲烷总烃 无组织 出废气 未被收集的硫 非甲烷总烃 无组织 化废气 未被收集的热 非甲烷总烃 无组织 缩废气 80 是 通风 - - - 通风 - - - 通风 - - - ⑵废气产排情况及控制措施 本项目营运期废气产生及排放情况汇总见表 4-6。 表 4-6 分 产排污环 类 节 污染物 颗粒物 运营 期环 境影 响和 保护 措施 4t/h 燃气 锅炉 SO2 NOx 有 组 织 废 气 橡胶管挤 出废气 1#橡胶管 硫化废气 2#橡胶管 硫化废气 非甲烷 总烃 非甲烷 总烃 非甲烷 总烃 热缩废气 非甲烷 总烃 污水处理 站恶臭 无 组 织 废 气 未被收集 的挤出废 气 未被收集 的硫化废 气 未被收集 的热缩废 气 氨 硫化氢 本项目废气排放情况一览表 产生情况 排放情况 产生 量t/a 0.05 3 0.04 4 0.36 1 0.00 4 0.00 5 0.02 4 2.55 15kg /a 0.11 7 0.00 011 速率 kg/h 浓度 mg/m3 排放 量t/a 速率 kg/h 浓度 mg/m3 - 4.4 0.053 - 4.4 - 3.65 0.044 - 3.65 - 30 0.361 - 30 - 3.95 0.000 8 - 0.79 - 4.15 0.001 - 0.83 - 3.65 0.004 8 - 0.73 0.01 1.25 0.510 3kg/a 0.002 0.25 0.02 - 0.002 - 0.00 002 - 0.000 002 - 0.011 7 0.000 011 非甲烷 总烃 0.00 04 0.00 03 - 0.000 4 0.000 3 - 非甲烷 总烃 0.00 32 0.00 35 - 0.003 2 0.003 5 - 非甲烷 总烃 0.28 35kg /a 0.00 11 - 0.283 5kg/a 0.001 1 - ⑶废气源强计算过程如下: 47 排放标 准 GB1327 1-2014 GB276 32-20 11 GB1629 7-1996 GB1455 4-93 GB276 32-20 11 GB1629 7-1996 ①锅炉废气 1)烟气量的计算 根据《污染源源强核算技术指南 锅炉》(HJ991-2018)附录 C 中没有元 素分析时,干烟气排放量的经验公式计算参照《排污许可证申请与核发技术 规范锅炉》(HJ953-2018)中表 5 燃生物质锅炉进行计算。 烟气量(Vg)计 算结果结果如下: 表 4-7 基准烟气量(Vgy)、烟气量(Vg)计算结果一览表 基准烟气量(Vgy) 烟气量(Vg) 3 3 3 公式 Qnet.ar(MJ/m ) Vgy(Nm /m ) 天然气量(万 m3) Vg(Nm3/a) 12049458. Vgy=0.285Qnet+0.343 37.62 11.0647 108.9 3 本项目锅炉运行时间为 1250h/a,可知烟气量为 9639.57Nm3/h。 2)颗粒物(烟尘)的计算 根据《污染源源强核算技术指南 锅炉》(HJ991-2018),燃气锅炉颗粒 物排放量按照 5.2、5.4 核算,本项目采用 5.2 类比法,类比《稷山县二海泡 化碱厂年产 8000 吨纸箱胶项目和新建 1 台 4t 燃气锅炉建设项目竣工环境保 护验收监测报告表》中 4t/h 燃气蒸汽锅炉废气检测结果,该锅炉与本项目锅 运营 期环 境影 响和 保护 措施 炉类型及规模一样,燃料均为天然气,污染控制措施一致,符合类比条件, 该锅炉烟气监测时间为 2022.11.23-24,连续监测 2d,每天监测 3 次,本次 计算取颗粒物排放浓度最大值 4.4mg/m3,经计算颗粒物的产生量为 0.053t/a。 颗粒物排放浓度满足《锅炉大气污染物排放标准》(GB13271-2014)表 3 大 气污染物特别排放限值。 3)SO2 的计算 根据《污染源源强核算技术指南 锅炉》(HJ991-2018),燃气锅炉二氧 化硫排放量依据以下公式计算: ESO 2 2 R St 1 s K 10 5 100 式中:ESO2-核算时段内二氧化硫排放量,t; 48 R-核算时段内锅炉燃料耗量,万 m3 ;本项目天然气用量为 108.9 万 m3; St - 燃 料 总 硫 的 质 量 浓 度 , mg/m3 ;根据《天然气》 (GB17820-2018)天然气硫含量≦20mg/m3,按 20mg/m3 计算。 ηs-脱硫效率,%;取值 0。 K-燃料中的硫燃烧后氧化成二氧化硫的份额,量纲一的量。根据 附录 B 表 B.3,燃油(气)锅炉 K 取值 1.0。 经计算,SO2 产生量为 0.044t/a,产生浓度为 3.65mg/m³,满足《锅炉大 气污染物排放标准》(GB13271-2014)表 3 大气污染物特别排放限值。 4)NOx 的计算 根据《污染源源强核算技术指南 锅炉》(HJ991-2018),燃气锅炉氮氧 运营 期环 境影 响和 保护 措施 化物排放量依据以下公式计算: E NOx NOx Q 1 NOx 10 9 100 式中:ENOx-核算时段内氮氧化物排放量,t; ρNOx-锅炉炉膛出口氮氧化物质量浓度,mg/m3;采用锅炉生产商 提供的氮氧化物控制保证浓度值≤30mg/m3,按 30mg/m3 计算; Q-核算时段内标态干烟气排放量,m3;本项目锅炉标态干烟气量 为 12049458.3m3。 ηNOx-脱硝效率,%。 经计算,氮氧化物产生量为 0.361t/a ,产生浓度为 30mg/m ³,满足《锅 炉大气污染物排放标准》(GB13271-2014)表 3 大气污染物特别排放限值。 ②橡胶管挤出废气 橡胶挤出机胶料挤出温度在 80℃,并不会导致橡胶分解,产生的废气主 要为未聚合的游离单体和聚合不充分的低聚合物,主要为非甲烷总烃。本项 目建设依托现有挤出线,不改变现有工况,增加生产线运行时间,平均每天 增加 6h,本项目增加的挤出废气量根据企业 2022 年度环境检测报告(详见附 件)进行核算,挤出废气的标干流量为 685m3/h ,非甲烷总烃排放浓度为 49 0.79mg/m3 ,则本项目新增非甲烷总烃有组织排放量为 0.0008t/a。挤出线废 气采取集气罩+活性炭吸附装置收集处理非甲烷总烃,集气罩收集效率为 90%, 活性炭吸附效率为 80%,则有组织非甲烷总烃产生量为 0.004t/a,产生浓度 为 3.95mg/m3 ,无组织非甲烷总烃产生量为 0.0004t/a ,无组织排放速率为 0.0003kg/h。本项目挤出线非甲烷总烃排放浓度满足《橡胶制品工业污染物 排放标准》(GB27632-2011)中的排放限值要求。 ③橡胶管硫化废气 本项目硫化工序在硫化罐内进行,硫化采用蒸汽加热,硫化温度约为 175 ℃,橡胶硫化过程中会产生硫化废气,本项目建设单位使用的橡胶配方都是 使用的过氧化物硫化体系,其内不含硫,故硫化废气中不含二硫化碳,蒸汽 加热温度也不会导致橡胶管分解,产生的废气主要为未聚合的游离单体和聚 合不充分的低聚合物,主要为非甲烷总烃。 本项目新增的一台硫化罐和现有 2 台硫化罐规模和运行机制是一样的, 前面工序加工的橡胶管人工插入到硫化车上的芯轴上,然后将硫化车通过导 轨推入硫化罐内硫化,硫化温度为 175℃,硫化时间为 19min,然后泄压开罐, 运营 期环 境影 响和 保护 措施 在开罐口上方设置有集气罩用于收集废气,采取连锁装置,排气前提前开启 集气装置(收集效率 90%)收集废气,收集的废气经活性炭吸附装置(处理效 率 80%)处理后经 15m 高 1#排气筒排放,该集气罩收集废气时间为 1min,能 够收集大部分硫化废气,待集气罩收集 1min 后停止运行将硫化车由导轨推入 插管区,插管区上方也设有集气罩收集废气,该集气罩(收集效率 90%)一直 运行,收集的废气经活性炭吸附装置(处理效率 80%)处理后通过 15m 高 2# 排气筒排放。 根据建设单位提供每台硫化罐每天硫化 20 罐橡胶管,硫化一罐橡胶管的 总时间是 30min,其中硫化工序 19min 内是不产生废气的,实际废气收集时间 为 11min,即开罐时 1#集气罩收集废气时间为 1min/罐,硫化车拉出后收集 2# 集气罩收集废气时间为 10min,硫化工序属于间歇运行,不是一直运行,所以 1#集气罩是连锁运行,废气收集时间为 20min/d(83.3h/a),2#集气罩是一 直运行的,但不是所有时间都能收集到硫化废气,收集时间为 200min/d 50 (833.3h/a)。 本项目硫化废气类比企业 2022 年度环境检测报告(详见附件)中对于硫 化废气的检测数据进行核算,硫化废气 1#排气筒(硫化罐开罐废气)的标干 流量为 14001m3/h,非甲烷总烃排放浓度为 0.83mg/m3,硫化废气 2#排气筒(硫 化车挥发废气)的标干流量为 7874m3/h,非甲烷总烃排放浓度为 0.73mg/m3。 经计算硫化废气 1#排气筒有组织废气排放量为 0.001t/a,硫化废气 2#排气筒 有组织废气排放量为 0.0048t/a;集气罩收集效率为 90%,活性炭吸附效率为 80%,则硫化废气 1#排气筒有组织非甲烷总烃产生量为 0.005t/a,产生浓度 为 4.15mg/m3 ,硫化废气 2#排气筒有组织非甲烷总烃产生量为 0.024t/a,产 生浓度为 3.65mg/m3,无组织非甲烷总烃产生量为 0.0032t/a,无组织排放速 率为 0.0035kg/h。本项目硫化废气非甲烷总烃排放浓度满足《橡胶制品工业 污染物排放标准》(GB27632-2011)中的排放限值要求。 运营 ④污水处理站恶臭 期环 本项目废水与现有橡胶管生产线排放废水水质一样,不新增污染物,依 境影 响和 托厂区 2#污水处理站处理,2#污水处理站目前采取的措施为对污水处理站产 保护 措施 生的恶臭气体进行密闭收集引入 15m 高排气筒排放,采用加压泵向构筑物均 匀喷洒除臭剂,处理效率不低于 90%,2#污水处理站目前运行稳定,氨和硫化 氢废气排放满足《恶臭污染物排放标准》(GB14554-93)二级标准要求,说 明现有废气处理措施可行。 51 本项目废水排放增加了 2#污水处理站的处理量,所以会增加一部分氨和 硫化氢的排放量。根据企业 2022 年度环境检测报告(见附件)2#污水处理站 现有废气标干流量为 831m3/h ,氨排放浓度为 3.28mg/m3, 硫化氢排放浓度为 0.003mg/m3。则氨排放速率为 0.0027kg/h,排放量为 0.0164t/a;硫化氢排放 速率为 0.0000025kg/h,排放量为 0.000015t/a。橡胶管生产线现有项目废水 排放量为 3693t/a,本项目废水排放量为 2630t/a,通过类比,本项目氨排放 量为 0.0117t/a,排放速率为 0.002kg/h,硫化氢排放量为 0.000011t/a,排放 速 率 为 0.000002kg/h, 废 气 处 理 效 率 按 90% 计 , 则 本 项 目 氨 产 生 量 为 0.117t/a,产生速率为 0.02kg/h,硫化氢产生量为 0.00011t/a,产生速率为 0.00002kg/h。 ⑤热缩工序废气 本项目橡胶管部分产品根据组装要求需要在橡胶管产品局部做护套,护 运营 期环 套为 PE 材质的热缩膜。将热缩膜固定在橡胶管需要做护套的位置,将胶管通 境影 过输送带进入热缩护套成型炉,内部电加热温度为 165℃,橡胶管通过输送带 响和 保护 在炉内匀速通过即可使 PE 膜固定在橡胶管上,橡胶管通过输送带出来后落入 措施 收集筐内,加热过程会有少量异味,主要为未聚合的游离单体和聚合不充分 的低聚合物,主要为非甲烷总烃。根据建设单位提供该工序为间歇运行,需 要做护套的橡胶管量不多,平均每天运行时间为 1h 左右。 参考《空气污染物排放和控制手册》(美国国家环保局),塑料生产非 甲烷总烃的系数为 0.35kg/t 原料, 本项目 PE 膜使用量为 8.1t/a, 则本项目热缩 工序有机废气的产生量为 2.835kg/a(以非甲烷总烃计)。企业拟设置集气罩 (废气收集效率 90%)收集汇入排风主管(8000m3/h),再进入活性炭吸附装 置(去除效率 80%)处理后经 15m 高排气筒排放。年运行时间为 250h,无组 织非甲烷总烃产生量为 0.2835kg/a,产生速率为 0.0011kg/h;有组织非甲烷 总烃产生量为 2.5515kg/a ,产生速率为 0.01kg/h ,产生浓度为 1.25mg/m3, 排放量 0.5103kg/a,排放速率 0.002kg/h,排放浓度 0.25mg/m3。 ⑷非正常工况 非正常工况是指生产运行阶段的开、停车、检修、操作不正常或设备故 52 障等,不包括事故排放。 非正常工况下,废气处理设施不正常工作,导致废气超标排放,对周围 环境空气造成一定影响。 污染源 锅炉烟囱 橡胶管挤出废 气排气筒 1#橡胶管硫化 废气排气筒 2#橡胶管硫化 废气排气筒 污水处理站恶 臭 热缩工序排气 筒 表 4-8 非正常工况下污染物产生量一览表 污染物 浓度(mg/m3) 烟尘 排放量(t/a) 浓度(mg/m3) 二氧化硫 排放量(t/a) 浓度(mg/m3) 氮氧化物 排放量(t/a) 浓度(mg/m3) 非甲烷总烃 排放量(t/a) 浓度(mg/m3) 非甲烷总烃 排放量(t/a) 浓度(mg/m3) 非甲烷总烃 排放量(t/a) 氨 排放速率(kg/h) 硫化氢 排放速率(kg/h) 浓度(mg/m3) 非甲烷总烃 排放量(kg/a) 排放值 4.4 0.053 3.65 0.044 30 0.361 3.95 0.004 4.15 0.005 3.65 0.024 0.02 0.00002 1.25 2.5515 ⑷废气监测要求 运营 期环 根据《排污单位自行监测技术指南 总则》(HJ 819-2017) 、《排污单位 自行监测技术 境影 ,确定本项目废气污染源监测计划情 响和 指南 橡胶和塑料制品》(HJ 1207-2021) 保护 况,详见表 4-9。 措施 表 4-9 环境 要素 大气 环境 监测地点 4t/h 燃气锅炉烟 囱 橡胶管挤出废气 排气筒 1#橡胶管硫化废 气排气筒 2#橡胶管硫化废 气排气筒 废气污染源监测计划表 监测时间 监测因子 及频率 颗粒物、SO2、氮氧化 1 次/年 物、林格曼黑度 非甲烷总烃 1 次/年 非甲烷总烃 1 次/年 非甲烷总烃 1 次/年 污水处理站恶臭 氨、硫化氢 1 次/年 热缩工序排气筒 非甲烷总烃 1 次/年 53 实施 机构 监督 机构 有资质 的环境 检测机 构 地方生 态环境 局 建 筑 序 物 号 名 称 声 源 名 称 10-2 硫 #标 1 化 准厂 罐 房 热 缩 10-2 护 #标 2 套 准厂 成 房 型 炉 锅炉 锅 3 房 炉 声 源 源 强 空间相 对位置 /m 声 源 型 控 号 声功 制 率级 措 X /dB( 施 A) Y 距室内边界 距离/m 室内边界声 级/dB(A) Z 东 南 西 北 东 南 西 北 运 行 时 段 建筑物插入 损失 / dB(A) 建筑物外噪声 声压级/dB(A) 建 筑 物 东 南 西北 东 南 西北 外 距 离 80 53. 1. 69. 32. 23. 124 60. 60. 60. 60. 41. 41. 41. 41 19. 19. 19 19 -65 无 1 8 2 7 2 2 .4 4 4 4 4 0 0 0 .0 4 4 .4 .4 75 86. -65 1. 37. 31. 55. 124 55. 55. 55. 55. 41. 41. 41. 41 14. 14. 14 14 无 1 5 .4 2 0 8 9 .8 4 4 4 4 0 0 0 .0 4 4 .4 .4 90 34. 105 1. 14. 12. 80. 80. 80. 80. 41. 41. 41. 41 39. 39. 39 39 4.8 6.0 无 1 4 .9 2 2 9 3 2 2 2 0 0 0 .0 3 2 .2 .2 3、噪声 运营 期环 ⑴噪声源强 境影 本项目新增噪声主要是新增设备在生产加工过程中所产生的噪声,经类 响和 保护 比调查,其噪声值一般在 75-90dB(A)之间,详细情况见表 4-10。 措施 表 4-10 工业企业噪声源强调查清单(室内声源) 注:表中坐标以厂界中心(125.446861,43.899021 )为坐标原点,正东 向为 X 轴正方向,正北向为 Y 轴正方向。 ⑵治理措施 ①控制设备噪声 设备安装减振底座,通过车间的隔声和安装减振底座等措施后,可降低 噪声源强,消声量取 20dB(A)。 ②合理布局 在厂区总图设计上科学规划,合理布局,尽可能将高噪声设备放置在厂 54 区中间、集中管理、远离办公生活区,充分利用距离衰减和树木的吸声作用 降噪,减小对外环境的影响。 ③加强建筑物隔声措施 对临近厂界一侧的车间门窗,安装隔声窗(或双层隔声窗)、隔声门, 通过提高隔声量、降低噪声源强的办法,减少车间噪声对外环境的影响。 ④加强绿化 在厂区内种植立体式绿化带,可有效地起到一定的隔声和降噪的作用。 运营 期环 ⑤控制突发性噪声 境影 建设项目生产过程中会产生突然性噪声,对于突发性噪声,从生产工艺 响和 保护 及管理中严格控制,减少突发性噪声的影响。 措施 经采取上述各种治理措施后,可降低噪声 20dB(A)。 ⑶噪声预测 ①预测模型 根据建设项目噪声源和环境特征,结合《环境影响评价技术导则-- 声环 境》(HJ2.4-2021)要求,项目采用的模型为《环境影响评价技术导则--声 环境》(HJ2.4-2021)附录 A(规范性目录)户外声传播的衰减和附录 B(规 范性目录)中“B.1 工业噪声预测计算模型”。 1)室外声源在预测点产生的声级计算模型: 预测点处声压级: LP (r ) Lw Dc ( Adiv Aatm Agr Abar Amisc ) 式中:Lp(r)—预测点处声压级,dB; Lw—声源倍频带声功率级,dB; Dc—指向性校正,dB; A—倍频带衰减,dB; Adiv—几何发散引起的倍频带衰减,dB; Aatm—大气吸收引起的倍频带衰减,dB; Agr—地面效应引起的倍频带衰减,dB; Abar—声屏障引起的倍频带衰减,dB; 55 Amisc—其他多方面效应引起的倍频带衰减,dB。 注:几何发散引起的衰减(Adiv)应根据声源和预测点的位置关系,分别 按照点声源、线声源和面声源的衰减公式,计算预测点处的声级。 预测点的 A 声级 8 0.1L ( r ) Li LA(r ) 10 lg 10 pi i 1 式中:LA(r)—距声源 r 处的 A 声级,dB(A); LPi(r)—预测点(r)处,第 i 倍频带声压级,dB; Δli—第 i 倍频带 A 计权网络修正值,dB。 2)室内声源等效室外声源声功率级计算方法 首先计算某一室内声源靠近围护结构处产生的倍频带声压级: 运营 期环 境影 响和 保护 措施 Lp1 Lw 10 lg( Q 4 ) 2 4r R 式中:LP1—室内声源在靠近围护结构处产生的倍频带声压级,dB(A); Lw—声源的倍频带声功率级,dB(A); Q—指向性因数;通常对无指向性声源,当声源放在房间中心时, Q=1;当放在一面墙的中心时,Q=2;当放在两面墙夹角处时,Q=4;当放在三 面墙夹角处时,Q=8。 2; R—房间常数 R;=Sα/(1-α) ,S 为房间内表面面积,mα为平均吸声系 数。 r—声源到靠近围护结构某点处的距离,m。 计算出所有室内声源在围护结构处产生的 i 倍频带叠加声压级: N 0.1Lp1ij L p1i (T ) 10 lg 10 j 1 式中:LP1i(T)—靠近围护结构处室内 N 个声源 i 倍频带的叠加声压级, dB; Lp1ij—室内 j 声源 i 倍频带的声压级,dB; N—室内声源总数。 56 计算出靠近室外围护结构处的声压级: LP 2i (T ) LP1i (T ) TLi 6 式中:LP2i(T)—靠近围护结构处室外 N 个声源 i 倍频带的叠加声压级, dB; TLi—围护结构 i 倍频带的隔声量,dB。 将室外声源的声压级和透过面积换算成等效的室外声源,计算出中心位 置位于透声面积(S)处的等效声源的倍频带声功率级: Lw LP 2(T ) 10 lg S 然后按室外声源预测方法计算预测点处的 A 声级。 3)贡献值计算: 设第 i 个室外声源在预测点产生的 A 声级为 LAi,在 T 时间内该声源工作 时间为 tj;第 j 个等效室外声源在预测点产生的 A 声级为 LAj,在 T 时间内该 声源工作时间为 tj,则拟建工程声源对预测点产生的贡献值(Leqg)为: 运营 期环 境影 响和 保护 措施 M 1 N 0.1L Aj 0.1L Ai Leq 10 lg t 10 t 10 j 1 j i T i 1 4)预测值计算: Leq 10 lg(10 0.1Leqg 10 0.1Leqb ) 式中:Leq—预测点的噪声预测值,dB; Leqg—建设项目声源在预测点产生的的噪声贡献值,dB; Leqb—预测点的背景噪声值,dB。 ②预测结果评价 项目厂界处噪声预测值详见表 4-11。 预测点 厂界外东 侧 1m 处 厂界外南 侧 1m 处 厂界外西 侧 1m 处 表 4-11 背景 贡献 值 值 厂界处噪声预测表 单位: dB(A) 昼间评 背景 贡献 预测值 预测值 价标准 值 值 53.0 0.0 53.0 65 39.0 0.0 54.0 0.0 54.0 65 39.0 55.0 0.0 55.0 65 41.0 57 夜间评 价标准 达标 情况 39.0 50 达标 0.0 39.0 50 达标 0.0 41.0 50 达标 厂界外北 侧 1m 处 53.0 0.0 53.0 43.0 65 43.0 0.0 50 达标 由预测结果可见,本项目厂界噪声满足《工业企业厂界环境噪声排放标 准》(GB12348-2008)中 3 类标准限值要求。 ⑷监测要求 根据《排污单位自行监测技术指南 总则》(HJ 819-2017) ,本项目噪声 监测计划详见 表 4-12。 表 4-12 环境 要素 监测地点 声环境 厂界外 1m、高度 1.2m 以上 噪声监测计划表 监测时间 监测因子 及频率 Leq(A) 实施 机构 有资质 的环境 检测机 构 1 次/季度 监督 机构 地方生态 环境局 4、固废 本项目建成后新增固废物主要包括生活垃圾、不合格橡胶管产品、废活 运营 期环 性炭、废润滑脂及废润滑脂桶和废包装物。固体废物产生及处理措施等详细 境影 响和 情况见表 4-13。 保护 表4-13 固体废物污染源源强核算结果及相关参数一览表 措施 名称 类别 来源 代码 产生量(t/a) 处理方式 生活垃圾 生活垃圾 新增职工 900-001-62 2.25 设置垃圾箱收 集,由环卫部 门定期处理 不合格橡胶 管 一般固废 筛选 900-099-59 8 外售 废包装物 一般固废 900-099-59 11.69 外售 废活性碳 危险废物 废润滑脂及 其废桶 危险废物 挤出、硫 化 挤出、硫 化、热缩 工序废气 处理 硫化罐设 备 900-039-49 0.011 900-014-13 1.8 交给有资质吉 林省晴天环保 科技处理中心 有限公司和长 春一汽四环鸿 祥实业有限公 司处理 根据查阅《国家危险废物名录》(2021 年版),本项目危险废物基本情 况详见下表。 表 4-14 本项目危险废物情况一览表 58 名称 类别 代码 危险废物 废活性碳 HW49 900-039-49 废润滑脂 HW08 900-214-08 废润滑脂桶 HW08 900-249-08 烟气、VOCs 治理过程产生的废活性炭 车辆、轮船及其它机械维修过程中产 生的废发动机油、制动器油、自动变 速器油、齿轮油等废润滑油 其他生产、销售、使用过程中产生的 废矿物油及沾染矿物油的废弃包装物 危险 特性 T T,I T,I 危废暂存间管理要求如下: 企业在厂区北侧设置有 1 个危险废物暂存间,建筑面积 25m2 ,根据《危 险废物贮存污染控制标准》(GB18597-2001)危险废物贮存设施(仓库式)设 计,无需整改: ⑴地面与裙脚用坚固、防渗的材料建造,建筑材料与危险废物相容。 ⑵有泄漏液体收集装置、气体导出口及气体净化装置,防雨、通风。 ⑶设施内有安全照明设施和观察窗口。 运营 期环 境影 响和 保护 措施 ⑷用以存放装载液体、半固体危险废物容器的地方,有耐腐蚀的防渗硬化 地面,且表面无裂隙。 ⑸设计有堵截泄漏的裙脚,地面与裙脚所围建的容积不低于堵截最大容器 的最大储量或总储量的五分之一。 ⑹不相容的危险废物分开存放,并设有隔断。 ⑺设置警示标示,其盛装容器上应粘贴危险废物标签,内容包括危险类 别、主要成份、化学名称、危险情况及安全措施。根据《环境保护图形标志 -固体废物贮存(处置)场》(GB15562.2-1995)设置环境保护图形标志。 实行危险废物转移联单制,建设单位应与有处理资质的专业处理厂家签 订安全处理协议,并办理危险废物转移联单手续,确保产生的危险废弃物处 于受控状态,同时应根据危险废弃物的产生情况,适时通知有资质的危废处 理厂家派车过来拉取。危险废物应采用有资质的车辆进行外运,运输过程注 意采取密闭、防渗漏措施,严防运输途中泄漏或散发异味对沿途环境产生污 染影响。 5、环境风险分析 59 环境风险评价是环境影响评价领域中的一个重要组成部分,伴随着人们 对环境危险及其灾害的认识日益增强和环境影响评价工作的深入开展,人们 已经逐渐从正常事件转移到对偶然事件发生可能性的环境影响进行风险研究。 ⑴风险调查 根据《建设项目环境风险评价技术导则》(HJ-2018),建设项目涉及的 环境风险物质为废润滑脂、天然气,本项目锅炉使用天然气,厂区内不设置天 然气存储装置,由市政天然气管道供应。 ⑵风险潜势初判 根据《建设项目环境风险评价技术导则》(HJ169-2018 ),对项目风险 潜势进行判定。 序号 风险物质名称 1 2 废润滑脂 天然气 表 4-15 建设项目 Q 值确认表 最大存在量 CAS 号 t / 1.8 74828 0 项目 Q 值∑ 临界量 t 2500 10 该种风险物 质 Q值 0.00072 0 0.00072 根据上表可知,建设项目 Q 值<1,本项目环境风险潜势为Ⅰ,根据《建设 项目环境风险评价技术导则》(HJ169-2018),仅开展简单分析,不设置评 价范围。 运营 期环 境影 响和 保护 措施 表 4-16 建设项目环境风险简单分析内容表 建设项目名称 邦迪汽车系统(长春)有限公司橡胶管产能提升项目 建设地点 长春经济技术开发区淄博路 2599 号 地理坐标 E125 度26分 51.297 秒,N 43 度 53 分 55.875秒 物质名称 贮存位置 贮存方式 最大贮存量 废润滑脂 危废暂存间 密闭容器储存 1.8t 1.危险物质泄漏事故 项目润滑脂维修更换时候购入,平时不存储,更换的废润滑脂暂 环境影响途径及危 存于危废暂存间内,委托有资质单位处置。密封桶装,项目运营期发 害后果(大气、地 生泄漏只考虑小型泄漏的情况,其泄漏的废润滑脂仅局限于危废暂存 表水、地下水等) 间内,基本不会进入外环境和水体,基本不对周边水体造成影响;另 外,由于项目危废间采取了防渗措施,废润滑脂泄漏后通过消防沙覆 盖及时收集,基本不会对附近地下水造成影响。 风险防范措施要求 ①火灾预防错 A.在项目施工建设及投产运营各阶段均严格落实《建筑设计防火 规范》(GB50016-2006)等相关规定和要求,落实厂区防火措施要求。 主要危险物质及分 布 60 B.加强管理,提供职工意识,增强责任心,同时加强职工的防火 意识,从源头上控制消防事故废水的产生。 C.在厂区配备灭火沙子、手提式干粉灭火器、消防水龙带等,一 旦发生起火事故,可及时有效地进行扑救。 D.制定风险事故应急措施和风险应急预案,并进行演练。 ②池体泄漏风险防范措施 A. 污水处理设施各池体严格按照《混凝土结构设计规范》 (GB50010)的要求进行施工设计,杜绝渗漏,并对周边地下水进行 定期监测。 B.制定污水处理设施运行管理制度,严格管理,做好人的工作是 预防事故发生的重要环节。主要内容包括:加强对职工的思想教育, 以提高工作人员的责任心和工作主动性;操作人员要进行岗位系统培 训,熟悉工作程序、规程、加强岗位责任制;对事故易发生部位,除 本岗工人及时检查外,应设安全巡检员。 C.对污水设施进行定期检查维修,对老旧设备及时更换。 D.厂区总排水口废水浓度进行定期监测,确保废水达标排放,发 现异常及时启动应急措施。 填表说明(列出项目相关信息及评价说明): 在各环境风险防范措施落实到位的情况下,将可大大降低建设项目的环境风险,最 大程度减少对环境可能造成的危害。在落实本评价提出的项风险防范措施后,项目对环 境的风险影响可接受。 6、地下水污染防治措施 为了最大限度地降低项目对地下水的影响,必须采取完善、有效地厂区 防渗处理措施,并根据《环境影响评价技术导则 地下水环境》(HJ610-2016) 中分区防控的要求,对场区进行分区防渗,将固废/危废暂存场所、各类水池、 污水处理设施等区域设置为重点防渗区,办公及附属设施、 厂区道路等区域设 置为一般防渗区。 本项目重点污染区防渗措施为:车间、原料库、固废/危废暂存场所、污 水处理设施等地面地坪使用 C30 抗渗砼浇筑(20cm 厚),地坪防渗层渗透系 数(渗透系数≤10-7cm/s),水池内壁用 20mm 厚水玻璃砂浆粉刷,并使用 K11 防水涂料罩面。一般污染区防渗措施:采取黏土铺底,再在上层铺 10~15cm 的水泥进行硬化。力争厂区内无跑、冒、滴、漏现象发生,在采取合理有效 防渗措施的条件下,项目对地下水体不会产生明显影响。 污染区防渗措施必须坚持“三同时”原则,环境保护设施必须与主体工 程同时设计、同时施工、同时投产使用,在确保各项防渗措施得以落实并加 强维护和厂区环境管理的前提下,可有效控制厂区内废水污染物下渗现象, 61 避免污染地下水,因此项目不会对区域地下水环境产生明显影响。 7、土壤环境保护措施 经现场踏勘,本项目储存的原铺料及污水处理设施情况,本项目不会产 生空气沉降,污染情况仅为泄漏以垂直入渗的方式污染土壤环境。车间、原 料库、固废/危废暂存场所、污水处理设施等地面地坪使用 C30 抗渗砼浇筑 (20cm 厚),地坪防渗层渗透系数(渗透系数≤10-7cm/s),水池内壁用 20mm 厚水玻璃砂浆粉刷,并使用 K11 防水涂料罩面,同时力争厂区内无跑、冒、 滴、漏现象发生,在采取合理有效防渗措施的条件下,项目对土壤不会产生 明显影响。 62 63 五、环境保护措施监督检查清单 内容 要素 排放口(编号、 名称)/污染源 污染物项目 4t/h 锅炉烟囱 烟尘、SO2、NOx 橡胶管挤出废 气 大气环境 橡胶管硫化废 气 污水处理站恶 臭 热缩废气 地表水环境 生活污水和生 产废水 非甲烷总烃 非甲烷总烃 氨、硫化氢 非甲烷总烃 环境保护措施 执行标准 锅炉烟气经 15m高烟囱排 放 《锅炉大气污染物 排放标准》 (GB13271-2014) 表3大气污染物特 别排放限值 集气罩+活性 炭吸附装置 +15m高排气筒 (依托现有措 施) 2 套“集气罩+ 活性炭吸附装 置+15m 高排气 筒” 采用加压泵向 构筑物均匀喷 洒除臭剂+15m 高排气筒(依 托现有措施) 集气罩+活性 炭吸附装置 +15m 高排气筒 依托厂区 2#污 水处理站处理 COD、BOD5、氨 达标后经市政 氮、SS、石油 污水管网进入 类 长春市北郊污 水处理厂 64 《橡胶制品工业污 染物排放标准》 (GB27632-2011) 中的排放限值 《橡胶制品工业污 染物排放标准》 (GB27632-2011) 中的排放限值 《恶臭污染物排放 标准》 (GB14554-93)二 级标准 《大气污染物综合 排放标准》 (GB16297-1996) 表2新污染源大气 污染物排放限值要 求 《橡胶制品工业污 染物排放标准》 (GB27632-2011) 中“表 2 新建企业 水污染物排放限值 -间接排放标准” 声环境 机械设备运转 噪声 基础减振、隔 声、消声等措 施 电磁辐射 / / / 《工业企业厂界环 境噪声排放标准》 (GB12348-2008) 中 3 类标准限值要 求 / 固体废物 生活垃圾设置垃圾箱收集,交由环卫部门处置;不合格橡胶管和废包 装物分类收集外售;废活性炭、废润滑脂及其废桶等危险废物均分类 暂存于危废暂存间内,委托有资质单位处理。 土壤及地下水 污染防治措施 / 生态保护措施 / 环境风险 防范措施 ①火灾预防错 A.在项目施工建设及投产运营各阶段均严格落实《建筑设计防火 规范》(GB50016-2006)等相关规定和要求,落实厂区防火措施要求。 B.加强管理,提供职工意识,增强责任心,同时加强职工的防火 意识,从源头上控制消防事故废水的产生。 C.在厂区配备灭火沙子、手提式干粉灭火器、消防水龙带等,一 旦发生起火事故,可及时有效地进行扑救。 D.制定风险事故应急措施和风险应急预案,并进行演练。 ②池体泄漏风险防范措施 A. 污 水 处 理 设 施 各 池 体 严 格 按 照 《 混 凝 土 结 构 设 计 规 范 》 (GB50010)的要求进行施工设计,杜绝渗漏,并对周边地下水进行 定期监测。 B.制定污水处理设施运行管理制度,严格管理,做好人的工作是 预防事故发生的重要环节。主要内容包括:加强对职工的思想教育, 以提高工作人员的责任心和工作主动性;操作人员要进行岗位系统培 训,熟悉工作程序、规程、加强岗位责任制;对事故易发生部位,除 本岗工人及时检查外,应设安全巡检员。 C.对污水设施进行定期检查维修,对老旧设备及时更换。 D.厂区总排水口废水浓度进行定期监测,确保废水达标排放,发 现异常及时启动应急措施。 1、验收管理 依据《建设项目环境保护管理条例》(国务院第 682 号令)及国 65 环规环评【2017】4 号《建设项目竣工环境保护验收暂行办法》的有 关规定,企业建设完成后,需按照相关标准及条例,组织对配套建设 的环境保护设施进行验收,编制验收报告,公开相关信息,接受社会 监督,确保建设项目需要配套建设的环境保护设施与主体工程同时投 产或者使用,并对验收内容、结论和所公开信息的真实性、准确性和 完整性负责。 本项目“三同时”验收内容详见表 5-1。 表 5-1 污染源分类 废 水 生活及生产 废水 4t/h 锅炉烟 囱 其他环境 管理要求 橡胶管挤出 废气 废 气 治 营 理 运 期 橡胶管硫化 废气 污水处理站 恶臭 热缩废气 噪声治理 固 废 生活垃圾 不合格橡胶 管 废包装物 废活性炭 项目 “三同时”验收一览表 环保措施 验收标准 《橡胶制品工业污染物 依托厂区 2#污水处理 排放标准》 站处理达标后经市政 (GB27632-2011)中“表 污水管网进入长春市 2 新建企业水污染物排放 北郊污水处理厂 限值-间接排放标准” 《锅炉大气污染物排放 锅炉烟气经15m高烟囱 标准》(GB13271-2014) 排放 表3大气污染物特别排放 限值 《橡胶制品工业污染物 集气罩+活性炭吸附装 排放标准》 置+15m高排气筒(依托 (GB27632-2011)中的排 现有措施) 放限值 《橡胶制品工业污染物 2 套“集气罩+活性炭吸 排放标准》 附装置+15m 高排气筒” (GB27632-2011)中的排 放限值 采用加压泵向构筑物 均匀喷洒除臭剂+15m 《恶臭污染物排放标准》 高排气筒(依托现有措 (GB14554-93)二级标准 施) 《大气污染物综合排放 集气罩+活性炭吸附装 标准》(GB16297-1996) 置+15m 高排气筒 表2新污染源大气污染物 排放限值要求 满足《工业企业厂界环境 基础减振、隔声、消声 噪声排放标准》 等措施 (GB12348-2008)中 3 类 区标准要求 交由环卫部门处置 外售 外售 委托有资质单位处理 66 不产生二次污染 废润滑脂及 其废桶 2、排污许可管理 根据《关于强化建设项目环评事中事后监管的实施意见》(环评 【2018】11 号)、《排污许可管理管理条例》(中华人民共和国国 务院令第 736 号)和《固定污染源排污许可分类管理名录(2019 年 版)》等要求,“在名录规定的时限后建成的排污单位,应当在启动 生产设施或者在实际排污之前申请排污许可证”。企业已经于 2021 年 7 月 2 日取得了固定污染源排污登记回执,登记编号: 912201017671611419001W(详见附件)。因此,本项目应在项目建成 后排放污染物之前对排污许可证进行重新申请。 3、环境监测管理 按监测计划完成废水、废气、噪声监测。 4、环保投资 本项目环保投资情况见表 5-2。 营 运 期 表 5-2 污染治理措施及环保投资一览表 投资项目 环保措施 金额(万元) 4t/h 锅炉烟 锅炉烟气经15m高烟囱排放 1.0 囱 集气罩+活性炭吸附装置 橡胶管挤出 +15m高排气筒(依托现有措 / 废气 施) 废 橡胶管硫化 2 套“集气罩+活性炭吸附装 气 2.0 废气 置+15m 高排气筒” 治 理 采用加压泵向构筑物均匀 污水处理站 喷洒除臭剂+15m 高排气筒 / 恶臭 (依托现有措施) 集气罩+活性炭吸附装置 热缩废气 1.0 +15m 高排气筒 依托厂区 2#污水处理站处 废 生活及生产 理达标后经市政污水管网 0.5 水 废水 进入长春市北郊污水处理 厂 消声器、减震垫、墙体吸声 噪声治理 1.0 材料(新增设备的新建) 固 生活垃圾 交由环卫部门处置 / 67 废 不合格橡胶 管 废包装物 废活性炭 废润滑脂及 其废桶 环境管理 合计 外售 / 外售 / 委托有资质单位处理 3.0 环境监测 1 9.5 由上表可知,本项目各项环保治理措施投资总计约为 9.5 万元, 占总投资的 3.74%,上述环保投资及治理项目可使本项目各项污染物 达标排放。 68 69 六、结论 本项目符合国家产业政策要求,符合清洁生产原则,其选址、规模、性质和工 艺路线等符合国家和地方有关环境保护法律法规、标准、政策、规范、相关规划、 规划环境影响评价结论及审查意见要求;项目所在区域不涉及生态保护红线,与资 源利用上线和环境准入负面清单不发生冲突。在落实本环境影响评价文件提出的各 项污染防治和风险防范措施的前提下,可实现所有污染物达标排放,满足总量控制 要求,环境影响可以接受,环境风险可以得到有效控制;从环境保护的角度分析, 本项目建设可行。 70 附表 建设项目污染物排放量汇总表 项目 分类 现有工程 污染物名称 现有工程 在建工程 本项目 排放量(固体废 许可排放量 排放量(固体废物 排放量(固体废物 以新带老削减量 (新建项目不填)⑤ 本项目建成后 全厂排放量(固体 ⑦ ② 产生量)③ 产生量)④ NMHC 物产生量)① 0.2629 / / 0.0110 0 0.2739 +0.0110 NH3 0.0264 / / 0.0117 0 0.0381 +0.0117 H2S 0.0024 / / 0.000011 0 0.002411 +0.000011 颗粒物 0.05 / / 0 0 0.05 0 烟尘 0.072 / / 0.053 0 0.125 +0.053 SO2 0.012 / / 0.044 0 0.056 +0.044 NOx 0.5613 / / 0.361 0 0.9223 +0.361 COD 0.69 / / 0.1604 0 0.8504 +0.1604 氨氮 0.007 / / 0.0004 0 0.0074 +0.0004 不合格橡胶管 8.7 / / 8 0 16.7 +8 废包装物 23.38 / / 11.69 35.07 +11.69 边角余料以及废金属屑 2.65 / / 0 0 2.65 0 废分子筛 0.2t/3-5a / / 0 0 0.2t/3-5a 0 废干渣 1.91 / / 0 0 1.91 0 废活性炭 0.314 / / 0.011 0 0.325 +0.011 危险废 废润滑脂及其废桶 3.6 / / 1.8 0 5.4 +1.8 物 废乳化液 0.34 / / 0 0 0.34 0 废催化剂 1.5 / / 0 0 1.5 0 废气 废水 一般工 业 固体废 物 注:⑥=①+③+④-⑤;⑦=⑥-① 71 废物产生量)⑥ 变化量

邦迪汽车系统(长春)有限公司橡胶管产能提升项目.doc




