(最终)德清富源涂装设备有限公司年产26套自动化涂装设备项目.pdf
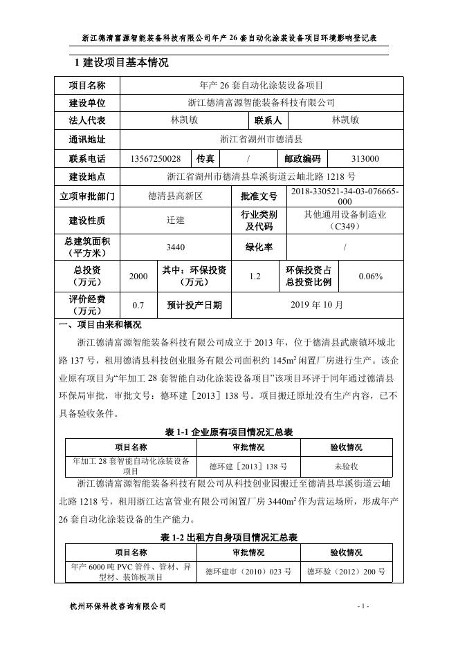
建设项目环境影响登记表 (报批稿) 项目名称 年 产 2 6 套 自 动 化 涂 装 设 备 项 目 建设单位 浙江德清富源智能装备科技有限公司 编制单位 杭 州 环 保 科 技 咨 询 有 限 公 司 编制日期:2019 年 8 月 国家环境保护部监制 目 录 1 建设项目基本情况..................................................................................................................... - 1 2 建设项目地理位置与周围环境概况....................................................................................... - 12 3 环境质量状况........................................................................................................................... - 19 4 评价适用标准及总量控制指标............................................................................................... - 22 5 建设项目工程分析................................................................................................................... - 31 6 项目主要污染物产生及预计排放情况................................................................................... - 38 7 环境影响分析........................................................................................................................... - 39 8 建设项目拟采取的防治措施及预期治理效果.......................................................................- 46 9 环境功能区划及规划环评符合性分析................................................................................... - 47 10 环评结论................................................................................................................................. - 50 - 附图: 1. 建设项目交通地理位置图 2. 建设项目周围环境状况图 3. 建设项目平面布置图 4. 建设项目环境功能区规划图 5. 建设项目周围环境状况照片 附件: 1. 项目备案通知书 2. 营业执照、法人身份证复印件 3. 建设项目环评审批基础信息表 浙江德清富源智能装备科技有限公司年产 26 套自动化涂装设备项目环境影响登记表 1 建设项目基本情况 项目名称 年产 26 套自动化涂装设备项目 建设单位 浙江德清富源智能装备科技有限公司 法人代表 林凯敏 联系人 通讯地址 林凯敏 浙江省湖州市德清县 13567250028 联系电话 传真 / 313000 邮政编码 浙江省湖州市德清县阜溪街道云岫北路 1218 号 建设地点 立项审批部门 德清县高新区 批准文号 建设性质 迁建 行业类别 及代码 2018-330521-34-03-076665000 其他通用设备制造业 (C349) 总建筑面积 (平方米) 3440 绿化率 / 其中:环保投资 (万元) 1.2 总投资 (万元) 2000 评价经费 0.7 (万元) 一、项目由来和概况 环保投资占 总投资比例 0.06% 2019 年 10 月 预计投产日期 浙江德清富源智能装备科技有限公司成立于 2013 年,位于德清县武康镇环城北 路 137 号,租用德清县科技创业服务有限公司面积约 145m2 闲置厂房进行生产。该企 业原有项目为“年加工 28 套智能自动化涂装设备项目”该项目环评于同年通过德清县 环保局审批,审批文号:德环建[2013]138 号。项目搬迁原址没有生产内容,已不 具备验收条件。 表 1-1 企业原有项目情况汇总表 项目名称 审批情况 验收情况 年加工 28 套智能自动化涂装设备 项目 德环建[2013]138 号 未验收 浙江德清富源智能装备科技有限公司从科技创业园搬迁至德清县阜溪街道云岫 北路 1218 号,租用浙江达富管业有限公司闲置厂房 3440m2 作为营运场所,形成年产 26 套自动化涂装设备的生产能力。 表 1-2 出租方自身项目情况汇总表 项目名称 审批情况 验收情况 年产 6000 吨 PVC 管件、管材、异 型材、装饰板项目 德环建审(2010)023 号 德环验(2012)200 号 杭州环保科技咨询有限公司 -1- 浙江德清富源智能装备科技有限公司年产 26 套自动化涂装设备项目环境影响登记表 年产 1 万吨 ERW 高频金属直缝焊管 项目 德环建(2013)170 号 未投产 编制说明: 对照中华人民共和国环境保护部第 1 号令《建设项目环境影响评价分类管理名 录》,本项目类别归属于二十三、通用设备制造业-69 通用设备制造及维修-其他(仅 组装的除外),应编制环境影响报告表。 根据环办环评[2016]61 号《关于开展产业园区规划环境影响评价清单式管理试点 工作的通知》,湖州莫干山高新区作为首批试点园区之一,委托浙江省环境科技有限 公司编制了高质量的规划环评报告,2017 年年 9 月 18 日原环境保护部以环审[2017]148 号文出具了《关于《湖州莫干山高新技术产业开发区总体规划环境影响报告书》的审 查意见》。在此基础上,湖州莫干山高新区管委会组织编制了《湖州莫干山高新技术 产业开发区“环评规划+环境标准”清单式管理改革试点实施方案》,并分别于分别 于 2016 年 11 月 15 日和 2016 年 11 月 16 日通过了湖州市环境保护局审核同意(湖环 发[2016]6 号)和德清县人民政府批复同意(德政函[2016]94 号)。2017 年 2017 年, 根据浙政办发[2017]57 号《浙江省人民政府办公厅关于全面推行“区域环评+环境标 准”改革的指导意见》和浙环发[2017]34 号《关于落实“区域环评+环境标准”改革切实 加强环评管理的通知》等相关文件的要求,德清县人民政府于 2017 年 12 月 22 日发 布了《关于印发湖州莫干山高新技术产业开发区“区域环评+环境标准”改革实施方案 的通知》(德政发[2017]60 号)。 根据上述改革实施方案及规划环评结论清单,本项目环评文件类型可以降级为环 境影响登记表。 按照《中华人民共和国环境保护法》、《建设项目环境保护管理条例》等法律法 规要求,浙江德清富源智能装备科技有限公司特委托我公司对其年产 26 套自动化涂 装设备项目进行环境影响评价。我单位在现场踏勘、资料收集的基础上,依据环境影 响评价技术导则等技术规范要求,并通过对有关资料的整理分析和计算,编制该项目 环境影响登记表。 -2- 杭州环保科技咨询有限公司 浙江德清富源智能装备科技有限公司年产 26 套自动化涂装设备项目环境影响登记表 二、编制依据 1 相关国家、部门法律法规 (1)中华人民共和国主席令第 9 号《中华人民共和国环境保护法(2014 年修订)》 (2015.1.1 起施行); (2)中华人民共和国主席令第 77 号《中华人民共和国环境噪声污染防治法(2018 年 修订)》(2018.12.29 起施行); (3)中华人民共和国国务院令第 682 号《建设项目环境保护管理条例》(2017.10.1 起施行); (4)中华人民共和国主席令第 31 号《中华人民共和国大气污染防治法(2018 年修 订)》(2018.10.26 起施行); (5)中华人民共和国主席令第 72 号《中华人民共和国清洁生产促进法(2012 年修 正)》(2012.7.1 起施行); (6)中华人民共和国主席令第 48 号《中华人民共和国环境影响评价法(2018 修订) 》 (2018.12.29 起施行); (7)中华人民共和国主席令第第 23 号《中华人民共和国固体废物污染环境防治法 (2015 年修订)》(2015.4.24 起施行); (8)中华人民共和国主席令第 70 号《中华人民共和国水污染防治法(2017 年修订)》 (2018.1.1 起施行); (9)中华人民共和国环境保护部环发[2012]77 号《关于进一步加强环境影响评价管 理防范环境风险的通知》(2012.7.3); (10)中华人民共和国环境保护部环发[2012]89 号关于印发《关于切实加强风险防 范严格环境影响评价管理的通知》(2012.8.8 起施行); (11)中华人民共和国生态环境部令第 4 号《环境影响评价公众参与暂行办法》 (2019.1.1 起施行); (12)中华人民共和国原国家环境保护总局环办[2007]141 号《关于做好建设项目环 境统计工作的通知》(2007.12.17 起施行); (13)中华人民共和国环境保护部、国家发展和改革委员会令第 1 号《国家危险废 物名录(2016 年修订)》(2016.8.1 起施行); (14)中华人民共和国生态环境部令第 1 号《建设项目环境影响评价分类管理目录》 杭州环保科技咨询有限公司 --3- 浙江德清富源智能装备科技有限公司年产 26 套自动化涂装设备项目环境影响登记表 (2018.4.28 起施行); (15)中华人民共和国环境保护部令第 5 号《建设项目环境影响评价文件分级审批 规定》(2009.3.1 起施行); (16)《国务院关于印发“十二五”节能减排综合性工作方案的通知》(国发〔2011〕 26 号)。 2 相关地方法规 (1)浙江省第十二届人民代表大会常务委员会第二十九次会议修订《浙江省大气污 染防治条例》(2016.7.1 起施行); (2)浙江省第十二届人民代表大会常务委员会公告第 11 号《浙江省固体废物污染 环境防治条例》(2016.7.1 起施行); (3)浙江省第十一届人民代表大会常务委员会公告第 5 号《浙江省水污染防治条例 (2013 年修正)》(2009.1.1 起施行); (4)浙政办发[2014]86 号《浙江省人民政府办公厅关于印发浙江省建设项目环境影 响评价文件分级审批管理办法的通知》; (5)浙江省环境保护厅浙环发[2009]76 号《关于进一步加强建设项目固体废物环境 管理的通知》(2009.10.28 起施行); (6)浙江省人民政府《浙江省建设项目环境保护管理办法(2018 年修正)》(2018.3.1 起施行); (7)浙江省环境保护厅浙环发[2012]10 号《浙江省建设项目主要污染物总量准入审 核办法(试行)》(2012.4.1 起施行); (8)关于印发《浙江省环境保护厅建设项目环境影响评价公众参与和政府信息公开工作 的实施细则(试行)》的通知,浙环发[2014]28 号。 3 相关产业政策 (1)中华人民共和国国家发展和改革委员会令第 21 号《产业结构调整指导目录 (2011 年本)(修正)》(2013.5.1 起施行); (2)浙江省人民政府办公厅浙政办发[2005]87 号《浙江省人民政府办公厅转发省发 改委等部门关于加强全省工业项目新增污染控制意见的通知》(2005.10.12 起施行); (3)《浙江省淘汰落后生产能力指导目录(2012 年本)》(浙淘汰办〔2012〕20 号); -4- 杭州环保科技咨询有限公司 浙江德清富源智能装备科技有限公司年产 26 套自动化涂装设备项目环境影响登记表 (4)《部分工业行业淘汰落后生产工艺装备和产品指导目录(2010 年本)》(工 产业[2010]第 122 号); (5)湖州市产业发展导向目录(2012 年本)。 4 相关技术规范 (1)《环境影响评价技术导则-总纲》(HJ2.1-2016); (2)《环境影响评价技术导则-大气环境》(HJ2.2-2018); (3)《环境影响评价技术导则-地表水环境》(HJ2.3-2018); (4)《环境影响评价技术导则-声环境》(HJ2.4-2009); (5)《环境影响评价技术导则-生态影响》(HJ19-2011); (6)《制定地方大气污染物排放标准的技术方法》(GB/T13201-91); (7)《城市区域环境噪声适用区划分技术规范》(GB/T15190-94); (8)原浙江省环境保护局《浙江省建设项目环境影响评价技术要点(修订版)》 (2005.4); (9)原浙江省环境保护局、浙江省环境监测中心站《浙江省空气环境保护功能区划 分图集》; (10)《浙江省水功能区水环境功能区划分方案(2015)》(浙政函[2015]71 号); (11)《德清县环境功能区规划》(浙江省人民政府,2016.7)。 5 项目技术文件 (1)建设单位提供的其它有关工程技术资料; (2)建设单位委托环评单位编制环评报告的有关技术合同。 三、产品方案 本项目的产品方案详见下表。 表 1-3 企业生产规模一览表 设计年生产能力 产品名称 搬迁前 自动化涂装设备 搬迁后 28 台(套) 26 台(套) 杭州环保科技咨询有限公司 变化量 -2 台(套) 年运行 时间 备注 300d 迁建后生产工艺发 生变化,原有工艺套 丝不再使用。 --5- 浙江德清富源智能装备科技有限公司年产 26 套自动化涂装设备项目环境影响登记表 四、主要原辅材料和能源消耗 表 1-4 主要原辅材料和能源消耗一览表 年消耗量 序号 迁建前 迁建后 变化量 包装方 式 名称 备注 1 板材,型材 500t/a 800t/a +300t/a / 市场外购 2 304 不锈钢板材 0 350t/a +350t/a / 市场外购 3 304 不锈钢管 0 150t/a +150t/a / 市场外购 4 电器元件 28 套 35 套 +7 套 20kg/箱 市场外购 5 无铅碳钢焊条 0.07t/a 6t/a +5.93t/a 20kg/箱 市场外购 6 304 不锈钢焊条 0 2t/a +2t/a 20kg/箱 市场外购 7 304 不锈钢氩弧焊丝 0 0.5t/a +0.5t/a 20kg/箱 市场外购 8 气保焊丝 0 0.5t/a +0.5t/a 20kg/箱 市场外购 9 塑料焊条 0 0.2t/a +0.2t/a 20kg/箱 市场外购 五、主要生产设备 表 1-5 本项目主要生产设备一览表 数量(台/套) 序号 名称 规格型号 迁建 前 迁建 后 变化 量 用途 备注 1 剪板机 QC12Y-6X400 1 3 +2 剪切 / 2 折弯机 WC67Y-160T/4000 0 4 +4 折弯 / 3 液压切角机 QF-28YTC 0 3 +3 切角 / 4 滚圆机 DW-2.0X1300A 0 3 +3 滚圆 / 5 咬边机 KFL-16 0 2 +2 咬边 / 6 冲床 JG23-40A 0 2 +2 冲孔 / 7 气泵 / 0 5 +5 用气 / 8 等离子切割 机 / 1 8 +7 切割 9 直流焊机 / 2 65 +63 焊接 10 氩弧焊机 / 0 12 +12 焊接 11 气保焊机 / 0 8 +8 焊接 -6- 部分在安装 现场使用 部分在安装 现场使用 部分在安装 现场使用 / 杭州环保科技咨询有限公司 浙江德清富源智能装备科技有限公司年产 26 套自动化涂装设备项目环境影响登记表 12 塑料焊机 / 0 15 +15 焊接 在安装现场 使用 13 弯管机 / 0 2 +2 弯管 / 14 手动磨光机 / 10 80 +70 磨光 15 型材切割机 / 0 15 +15 下料 16 手动手电钻 / 0 50 +50 打孔 17 液压升降平 台 / 0 1 +1 升降 部分在安装 现场使用 部分在安装 现场使用 部分在安装 现场使用 / 六、主要公用工程及环保工程依托情况 表 1-6 建设项目主要公用及环保工程一览表 类别 公用 工程 建设名称 实施内容 给水 年用水量 300t,由自来水厂供给。 排水 实施雨污分流,雨水就近排入附近河道;生活污水纳管至德清县恒丰 污水处理有限公司狮山污水处理厂处理。 供电 年用电量 20 万 kwh,由供电所供给。 废水 生活污水经化粪池预处理后纳管至德清县恒丰污水处理有限公司狮 山污水处理厂集中处理,达标排放。 金属粉尘比重大,沉降速度快,加强车间密闭性即可。 环保 工程 废气 焊接烟气使用移动式焊烟净化器处理。 生活垃圾经统一处理后委托当地环卫部门清运处理。 固废 边角料、废焊条和焊渣经收集后出售给废旧物资回收部门。 七、劳动定员和生产制度 本项目职工定员 25 人,本项目投产后无需新增职工,项目所需员工企业自行调 配,年工作天数为 300d,实行白天一班制生产,厂区内不设职工食堂和宿舍。 八、项目建设期及投产时间 本项目系利用现有厂房组织生产,因此无施工土建期,计划投产时间为 2019 年 10 月。 杭州环保科技咨询有限公司 --7- 浙江德清富源智能装备科技有限公司年产 26 套自动化涂装设备项目环境影响登记表 本项目有关的原有污染情况及主要环境问题: 一、现有项目概况 浙江德清富源智能装备科技有限公司于 2013 年 5 月申报了《浙江德清富源智能 装备科技有限公司年加工 28 套智能型自动化涂装设备项目》,并委托杭州清雨环保 工程有限公司进行了环境影响评价,该项目同年通过德清县环保局审批,审批文号为 德环建[2013]138 号。因此本评价根据该项目原有环评进行简要描述。 -8- 杭州环保科技咨询有限公司 浙江德清富源智能装备科技有限公司年产 26 套自动化涂装设备项目环境影响登记表 二、原审批项目生产工艺 板材、型材 切割下料 金属粉尘 边角料 噪声 剪切 边角料 噪声 套丝 边角料 噪声 焊接 焊接烟气 废焊条和焊渣 噪声 磨光 边角料 金属粉尘 噪声 喷涂(外协) 总装 检验 现场安装调试 图 1-2 原审批项目智能型自动化涂装设备生产工艺流程图 杭州环保科技咨询有限公司 --9- 浙江德清富源智能装备科技有限公司年产 26 套自动化涂装设备项目环境影响登记表 三、原审批项目设备清单 表 1-7 原审批项目主要生产设备一览表 序号 名称 型号 数量(台/套) 1 等离子切割机 / 1 2 剪板机 / 1 3 直流焊机 / 2 4 套丝机 / 1 5 磨光机 / 10 四、原审批项目原辅材料 表 1-8 原审批项目主要原辅材料和能源消耗 序号 名称 年用量 备注 1 板材、型材 500t 市场外购 2 电器元件 28 套 市场外购 3 无铅焊条 70kg 市场外购 4 水 375t 当地水厂提供 5 电 15 万 kwh 当地供电所提供 五、原审批项目污染物产排情况 表 1-9 原审批项目污染源产排情况汇总表 类型 废水 污染物名称 产生量 t/a 排放量 t/a 水量 300 300 CODCr 0.09 0.015 NH3-N 0.009 0.002 TP 0.001 0.000 焊接烟气 颗粒物 微量 微量 金属粉尘 颗粒物 1 1 排放源 生活污水 废气 生活垃圾 固废 生活垃圾 54 边角料 5 废焊条和焊渣 0.007 一般固废 - 10 - 委托当地环 卫部门清 运,不排放 委托当地环 卫部门清 运,不排放 委托当地环 杭州环保科技咨询有限公司 浙江德清富源智能装备科技有限公司年产 26 套自动化涂装设备项目环境影响登记表 噪声 机械噪声 卫部门清 运,不排放 项目营运期设备噪声强度 65dB(A)~75dB(A) 噪声 六、原审批项目总量控制指标 表 1-10 类别 废水 原审批项目总量控制指标汇总表 总量控制指标名称 产生量 t/a 削减量 t/a 排入自然环境的量 t/a 水量 300 0 300 CODCr 0.09 0.075 0.015 NH3-N 0.009 0.007 0.002 TP 0.001 0.01 0.000 杭州环保科技咨询有限公司 - - 11 - 浙江德清富源智能装备科技有限公司年产 26 套自动化涂装设备项目环境影响登记表 2 建设项目地理位置与周围环境概况 一、自然环境简况(地形、地貌、地质、气候、气象、水文、植被、生物多样性等): 1. 交通地理位置 德清县位于浙江省北部、杭嘉湖平原西部,地理坐标为东经 119°43′~120°21′, 北纬 30°26′~30°42′之间。德清县东邻桐乡市,南毗余杭区,西接安吉县,北与湖州 市南浔区接壤。德清县县域总面积 935.9 平方公里,94 年经浙江省人民政府批准,德 清县人民政府驻地由城关镇迁至武康镇,99 年三桥、上柏和秋山三个乡镇并入武康。 武康镇南距杭州 48 公里,北离湖州 40 公里,104 国道、09 省道、杭宣铁路经过 城区,交通运输便利。 2. 周围环境状况 本项目租用浙江达富管业有限公司位于德清县阜溪街道云岫北路 1218 号建筑面 积 3440 平方米的闲置厂房进行生产。出租方厂区和本项目周围环境状况如下: 出租方东侧为云岫北路,路以东为浙江水墨江南木业有限公司; 出租方南侧为浙江利维机械制造有限公司; 出租方西侧为德清县世佳科技有限公司; 出租方北侧为空地。 本项目东侧为云岫北路,路以东为纳奇科化妆品有限公司; 本项目南侧为浙江达富管业有限公司生产厂房; 本项目西侧为厂界围墙; 本项目北侧为德清宏升塑胶有限公司。 本项目四周 100 米范围内无敏感点。 本项目所在地周边环境概况如下图所示: 杭州环保科技咨询有限公司 - 12 - 浙江德清富源智能装备科技有限公司年产 26 套自动化涂装设备项目环境影响登记表 德清宏升塑 胶有限公司 德清县世佳科 技有限公司 本项目 云岫北路 浙江达富管 业有限公司 纳奇科化妆品 有限公司 浙江利维机械 制造有限公司 图 2-1 项目周围环境状况图 东侧 南侧 西侧 北侧 图 2-2 项目周边环境照片 3. 地形、地貌、地质 本区属武康——湖州隆褶束,构造形迹以褶皱为主,断裂次之。境内岩石,除少 量沉积岩、轻变质岩外,主要为火成岩。境内有少量萤石矿点。场地属低山丘陵沟谷 杭州环保科技咨询有限公司 - - 13 - 浙江德清富源智能装备科技有限公司年产 26 套自动化涂装设备项目环境影响登记表 区,地势起伏较大。 4. 气候、气象 德清县属东亚亚热带季风性气候区,夏半年(四~九月)主要受温暖湿润的热带海 洋气团的影响;冬半年(十~次年三月)主要受干燥寒冷的极地大陆气团的影响。总的 气候特点:全年季风型气候显著,四季分明,气候温和,空气湿润,雨量充沛,日照 较多,无霜期长。由于地处中纬,冬夏季长,春秋季短,夏季炎热高温,冬季寒冷干 燥,春秋二季冷暖多变,春季多阴雨,秋季先湿后干。 据德清县气象资料统计,该地区基本气象要素如下: 气温:年平均气温为 15.9℃,极端最高气温为 41.5℃,极端最低气温为-12.7℃; 雨量:年平均降水量为 1318mm,月最大降水量为 194mm; 风向、风速:本区常年主导风向为东南风,夏季以东南风为主,而冬季主导风向 则以北偏西风向为主。 5. 水文 本流域属亚热带季风气候区,冬夏季风交替显著;年温适中,四季分明,雨量 丰沛,日照充足。降水量时空分布不均,年际、年内变化显著,多年平均降水量 1614mm左右,年水面蒸发量1236mm。本地3、4月份是西北季风减退和东南季风 开始增强期,冷暖空气交汇,形成绵绵春雨。4月中旬至7 月中旬,夏季风的暖气 流与南下的冷空气相遇,本地有持续时间较长锋面雨,阴雨连绵,降水集中,俗称 梅雨。梅雨期最大暴雨通常发生在6月份。夏秋季本地常受副高压脊控制,降水主 要为台风暴雨和局部雷阵雨。受台风和热带风暴影响的时间大多集中在7月下旬至 9月下旬。台风暴雨不仅降水量大,而且比较集中,强度较大。若夏秋季受台风和 热带风暴影响较少,则易造成高温干旱。11月至翌年2月,本地受冷高压控制,天 气以晴冷为主,雨量较少。 6. 动植物情况 本项目境内野生动物较多,有獐、小鹿、黄鼬、貉、穿山甲、蛇、蜥蜴、龟、鳖、 竹鸡、喜鹊、麻雀等,种类多、分布广。区内植被主要有竹、松、杉、茶等,以竹类 植被占优势,其种植面积约占全乡总面积的55%。境内有水杉、银杏、金钱松、鹅掌 楸、浙江獐、三尖打等国家一、二、三类保护植物。 - 14 - 杭州环保科技咨询有限公司 浙江德清富源智能装备科技有限公司年产 26 套自动化涂装设备项目环境影响登记表 二、 社会环境概况(社会经济结构、教育、文化、文物保护): 1. 德清县概况 德清县历史悠久,历时一千七百多年,一直是县或相当于县以上建制。 三国时德清属东吴版图,在吴黄武元年(公元 222 年)开始设县,为永安县,县治 设永安山。公元 280 年改为永康县,282 年改为武康县,县治迁至前溪北。隋文帝开 皇九年(公元 589 年),并入余杭,仁寿二年(公元 602 年)复置武康县,县治迁余英溪 南。唐高祖武德三年(公元 620 年)改为永州,次年改为武州,武德七年废武州,复置 武康县。唐天授二年(公元 691 年),析武康东境 17 乡立德清县,初名武源,景云二年 (公元 711 年)改名临溪。唐天宝元年(公元 742 年),又改县名为德清,移县治到城关 镇。此后,两县长期并存,1958 年,武康县并入德清,县治在城关镇,武康为千秋 公社驻地。1962 年设武康镇,1963 年改千秋公社,1983 年恢复武康镇建制,1994 年 德清县治由城关镇迁入武康镇。解放以后,德清县和武康县先后隶属于嘉兴专区和嘉 兴地区,1983 年起德清县隶属湖州市至今。 2015 年,全县实现地区生产总值 392.7 亿元,按可比价计算,比上年增长 8.6%, 居全市三县二区第二位。从全年走势看,呈回升态势,分别比一季度、上半年和三季 度提升 0.4、1.4 和 0.3 个百分点。分行业看,一产增加值 20.8 亿元,比上年增长 1.8%; 二产增加值 212.0 亿元,比上年增长 6.5%;三产增加值 159.9 亿元,比上年增长 13.1%。 三次产业结构由去年同期的 5.5:56.3:38.2 调整为 5.3:54.0:40.7,三产占比提升了 2.5 个百分点。人均地区生产总值为 89874 元(户籍人口计算),按可比价计算,比上年 增长 8.4%,按年平均汇率(1:6.2284)计算,合 14430 美元。转型升级步伐加快。2015 年,全县战略性新兴产业、装备制造业、六大特色产业、高新技术产业分别实现增加 值 44.1 亿元、40.7 亿元、102.8 亿元、88.1 亿元,比上年分别增长 9.5%、12.0%、11.0% 和 12.5%,均高出规模工业增加值增速(6.3%)。城乡区域协调发展,城乡居民收入 比为 1.71∶1,收入差距比上年缩小 0.02 个百分点。 2.武康镇概况 德清县武康镇作为东部沿海地区的一个百强县县政府所在地,是全县政治、经济、 文化和科技中心,位于杭嘉湖平原的“金三角”地带,处在上海、杭州等大中城市经济 圈内,山水秀丽,生态环境优美。南连杭州市,西接天目山,北界湖州市区。交通便 捷,陆路有杭宁高速公路、104 国道、09 省道,宣杭铁路贯穿全境;水路有余英溪与 杭州环保科技咨询有限公司 - - 15 - 浙江德清富源智能装备科技有限公司年产 26 套自动化涂装设备项目环境影响登记表 东苕溪、京杭大运河相连。武康镇历史悠久,名人辈出。其中唐代著名诗人孟郊,著 有《孟东野集》十卷,一首《游子吟》蜚声海内外,传唱千古。 武康镇区域面积 255 平方公里,建城区面积 25 平方公里,下辖 20 个行政村、12 个社区,常住人口 16.8 万,流动人口 4.16 万。镇党委下设 9 个党委、16 个党总支、 158 个党支部,党员 4343 人。武康镇先后被授予省级体育强镇、省级教育强镇、市 级示范性教育强镇、省级示范文明县城、全国文明县城、浙江生态镇、国家级卫生县 城、全国环境优美乡镇等荣誉称号。 三、项目所在区域环境功能区规划符合性分析: 对照《德清县环境功能区规划》(浙江省人民政府,2016.7),本项目位于武康 环境优化准入区(0521-Ⅴ-0-01)。 (一)区域特征 武康环境优化准入区(0521-Ⅴ-0-01)。该区域面积为 8.76 平方公里。为浙江省 德清经济开发区(原莫干山经济技术开发区)主体区域,以纺织服装、机械电子、汽 摩配件、新型建材、医药化工、竹木制品、包装印刷、食品加工为主导产业,现有工 业项目较多,产业有待转型升级,是德清工业发展的主要产业平台;工业集聚效应强, 开发已较为成熟,环境问题凸显。该区域为中度敏感区域。 (二)功能定位 主导环境功能:产业优化发展与污染物消纳功能。 (三)环境功能目标 主导环境功能目标:加强主要污染物总量减排,生产环境不受污染,确保区域环 境质量达到人类健康生产居住的条件。 环境质量目标:区域内地表水达到《地表水环境质量标准》(GB3838-2002)Ⅲ 类标准。环境空气质量达到《环境空气质量标准》(GB3095-2012)二级标准。土壤 环境达到《土壤环境质量标准》和土壤环境风险评估规范确定的目标要求。声环境质 量达到《声环境质量标准》(GB 3096-2008)2 类标准。 (四)管控措施 禁止新建三类工业项目,鼓励对三类工业项目进行淘汰和提升改造。 新建二类工业项目污染物排放水平需达到同行业国内先进水平。 严格实施污染物总量控制制度,根据环境功能目标实现情况,编制实施重点污染 - 16 - 杭州环保科技咨询有限公司 浙江德清富源智能装备科技有限公司年产 26 套自动化涂装设备项目环境影响登记表 物减排计划,削减污染物排放总量。 推进园区生态化改造,区域单位生产总值能耗水耗水平达到国内先进水平。 防范重点企业环境风险。优化商住区与工业功能区布局,在商住区和工业功能区、 工业企业之间设置隔离带,确保人居环境安全。 禁止新建工业企业入河、湖、漾排污口,现有的工业企业入河、湖、漾排污口应 限期纳管。 加快污水集中处理厂和配套管网建设,达到《城镇污水处理厂污染物排放标准》 (GB 18918-2002)一级 A 标准。推进集中供热设施及配套供热管网建设。 禁止畜禽养殖。 加强土壤和地下水污染防治与修复。 最大限度保留区内原有自然生态系统,保护好河湖湿地生境,禁止未经法定许可 占用水域;除防洪、重要航道必须的护岸外,禁止非生态型河湖堤岸改造;建设项目 不得影响河道自然形态和河湖水生态(环境)功能。 (五)负面清单 三类工业项目: 30、火力发电(燃煤);43、炼铁、球团、烧结;44、炼钢;45、铁合金制造; 锰、铬冶炼;48、有色金属冶炼(含再生有色金属冶炼);49、有色金属合金制造(全 部);51、金属制品表面处理及热处理加工(有电镀工艺的;使用有机涂层的;有钝 化工艺的热镀锌);58、水泥制造;68、耐火材料及其制品中的石棉制品;69、石墨 及其非金属矿物制品中的石墨、碳素;84、原油加工、天然气加工、油母页岩提炼原 油、煤制原油、生物制油及其他石油制品;85、基本化学原料制造;肥料制造;农药 制造;合成材料制造;专用化学品制造;炸药、火工及焰火产品制造;食品及饲料添 加剂等制造。(除单纯混合和分装外的)86、日用化学品制造(除单纯混合和分装外 的)87、焦化、电石;88、煤炭液化、气化;90、化学药品制造;96、生物质纤维素 乙醇生产;112、纸浆、溶解浆、纤维浆等制造,造纸(含废纸造纸);115、轮胎制 造、再生橡胶制造、橡胶加工、橡胶制品翻新;116、塑料制品制造(人造革、发泡 胶等涉及有毒原材料的);118、皮革、毛皮、羽毛(绒)制品(制革、毛皮鞣制); 119、化学纤维制造(除单纯纺丝外的);120、纺织品制造(有染整工段的)等重污 染行业项目。 杭州环保科技咨询有限公司 - - 17 - 浙江德清富源智能装备科技有限公司年产 26 套自动化涂装设备项目环境影响登记表 四、本项目环境功能区划符合性 本项目所在地属于武康环境优化准入区(0521-Ⅴ-0-01)。 管控措施符合性分析: 表 2-1 本项目管控措施符合性汇总表 序号 管控措施 本项目情况 是否 符合 1 禁止新建三类工业项目,鼓励对三类工业项目进 行淘汰和提升改造。 本项目为二类工业项目 符合 2 3 4 5 6 7 本项目为二类工业项 新建二类工业项目污染物排放水平需达到同行业 目,污染物排放水平达 国内先进水平。 到同行业国内先进水 平。 严格实施污染物总量控制制度,根据环境功能目 本项目严格实施污染物 标实现情况,编制实施重点污染物减排计划,削 总量控制制度,并削减 减污染物排放总量。 污染物排放总量。 本项目区域单位生产总 推进园区生态化改造,区域单位生产总值能耗水 值能耗水耗水平达到国 耗水平达到国内先进水平。 内先进水平。 防范重点企业环境风险。优化商住区与工业功能 本项目位于湖州莫干山 区布局,在商住区和工业功能区、工业企业之间 高新区内,周围无商住 设置隔离带,确保人居环境安全。 区。 本项目无生产废水,产 生的生活污水纳管进入 禁止新建工业企业入河、湖、漾排污口,现有的 德清县恒丰污水处理有 工业企业入河、湖、漾排污口应限期纳管。 限公司处理后达标排 放。 本项目经过化粪池处理 的生活污水纳管进入德 加快污水集中处理厂和配套管网建设,达到《城 清县恒丰污水处理有限 镇污水处理厂污染物排放标准》 (GB 18918-2002) 公司处理后水质均达到 一级 A 标准。推进集中供热设施及配套供热管网 《城镇污水处理厂污染 建设。 物排放标准》 (GB18918-2002)一级 A 标准。 符合 符合 符合 符合 符合 符合 8 禁止畜禽养殖。 本项目不涉及。 符合 9 加强土壤和地下水污染防治与修复。 本项目不涉及。 符合 10 最大限度保留区内原有自然生态系统,保护好河 湖湿地生境,禁止未经法定许可占用水域;除防 洪、重要航道必须的护岸外,禁止非生态型河湖 堤岸改造;建设项目不得影响河道自然形态和河 湖水生态(环境)功能。 本项目不涉及。 符合 综上所述,本项目符合环境功能区划管控措施的要求。 - 18 - 杭州环保科技咨询有限公司 浙江德清富源智能装备科技有限公司年产 26 套自动化涂装设备项目环境影响登记表 3 环境质量状况 建设项目所在地区域环境质量现状及主要环境问题(环境空气、地面水、地下水、声 环境、生态环境等): 1. 环境空气 为了解本项目所在地的环境空气质量现状,本报告收集了德清县常规空气监测站 2018 年 SO2、NO2、PM10、PM2.5、CO 和 O3 因子的全年日均监测数据,结果见下表。 表 3-1 德清县常规空气监测站 2018 年历史监测数据汇总表 污染物 SO2 NO2 PM10 PM 2.5 CO (mg/m3) O3 年评价指标 现状浓度 (μg/m3) 标准值 (μg/m3) 占标率 % 年平均质量浓度 6 60 10.3 24 小时平均第 98 百分位数 22 150 14.7 年平均质量浓度 31 40 77.5 24 小时平均第 98 百分位数 74 80 92.5 年平均质量浓度 63 70 90.0 24 小时平均第 95 百分位数 136 150 90.7 年平均质量浓度 39 35 111.4 86 75 114.7 24 小时平均第 95 百分位数 24 小时平均第 95 百分位数 1.2(mg/m3) 4(mg/m3) 日最大 8 小时滑动平均值的第 80 百分位数 184 160 达标情况 达标 达标 达标 不达标 30.0 达标 115.0 不达标 由上表可知,SO2 、NO2 、PM10 等监测指标均能达到《环境空气质量标准》 (GB3095-2012)二级标准,PM2.5、O3 略有超标,但根据历年德清县环境质量报告书统 计的数据,PM2.5、O3 含量逐年下降,说明项目所在地环境空气质量逐渐在改善,具 有一定的环境容量。 2. 地表水 本项目最终纳污水体为阜溪。根据浙江省人民政府关于浙江省水功能区水环境功 能区划分方案(2015)的批复(浙政函[2015]71 号)阜溪水质目标为Ⅲ类,执行《地表 水环境质量标准》(GB3838-2002)中的Ⅲ类标准限值。为掌握阜溪的水环境质量现 状,本环评引用《浙江润禾有机硅新材料有限公司年产 2.5 万吨有机硅新材料扩建项 目环境影响报告书》中关于阜溪上横断面的监测数据,具体见下表。 杭州环保科技咨询有限公司 - 19 - 浙江德清富源智能装备科技有限公司年产 26 套自动化涂装设备项目环境影响登记表 表 3-2 阜溪上横断面地表水监测数据 检测点位 阜溪上横断面 2016.08.08 采样时间 08:45 采样频次 样品性状 2016.08.09 14:50 08:30 水样微浑,无色 13:30 水样微浑,无色 pH(无量纲) 7.10 7.09 7.11 7.14 溶解氧(mg/L) 5.12 5.08 5.15 5.23 高锰酸盐指数(mg/L) 2.77 2.81 2.59 2.84 总磷(mg/L) 0.087 0.092 0.095 0.095 氨氮(mg/L) 0.231 0.198 0.222 0.233 五日生化需氧量 (mg/L) 1.33 1.41 1.22 1.47 石油类(mg/L) <0.01 <0.01 <0.01 <0.01 悬浮物(mg/L) 18 16 17 15 监测数据评价结果详见下表。 监测时 间 2016.08 .08 2016.08 .09 表 3-3 地表水环境监测数据评价结果 项目 pH 高锰酸 盐指数 BOD5 DO NH3-N 总磷 石油类 污染指数 I 0.05 0.47 0.34 0.98 0.22 0.45 0.2 超标率(%) 0 0 0 0 0 0 0 污染指数 I 0.07 0.45 0.34 0.95 0.23 0.48 0.2 超标率(%) 0 0 0 0 0 0 0 由上表可以看出,本项目最终纳污水体阜溪上横断面总氮指标监测期间其水质不 能够达到《地表水环境质量标准》(GB3838-2002)中的 III 类标准,其超标原因与区域 内农业面源的截污率不高等因素有关。 3. 声环境 本项目位于浙江省德清县武康镇云岫北路 1218 号(湖州莫干山国家高新区内), 所在地属于工业区,各侧声环境质量执行 GB3096-2008《声环境质量标准》中的 3 类 标准。2017 年 6 月 16 日委托监测单位对项目所在区域进行了声环本底境监测,噪声 测量参照《声环境质量标准》(GB3096-2008)中环境噪声监测要求进行测量,测量 仪器为 AWA6270+型噪声统计分析仪,结果如下: - 20 - 杭州环保科技咨询有限公司 浙江德清富源智能装备科技有限公司年产 26 套自动化涂装设备项目环境影响登记表 表 3-4 环境噪声本底监测结果 单位:dB(A) 位置 时段 昼间 东侧 南侧 西侧 北侧 59.5 60.4 58.8 56.8 3 类:昼间 65 昼间标准限值 监测结果显示,项目所在地各侧昼间环境噪声均能达到 GB3096-2008《声环境质 量标准》中的 3 类标准,说明项目所在地声环境状况较好。 主要环境保护目标(列出名单及保护级别): 根据本项目特性和所在地环境特征,确定本项目主要环境保护目标如下: 表 3-5 主要环境保护目标 序号 环境要素 环境保护 对象名称 方位 最近 距离 规模 1 环境空气 评价区范围 / / / 2 水环境 阜溪 / / 中型地面 水规模 3 声环境 评价区范围 / / / 4 生 态 环境功能 GB3095-2012《环境空气质 量标准》二级标准 GB3838-2002《地表水环境 质量标准》Ⅲ类标准 GB3096-2008《声环境质量 标准》中的 3 类 不对当地生态环境造成明显影响 本项目所在地最终纳污水体为阜溪,根据《湖州市水功能区、水环境功能区划分 方案》,水功能区属于阜溪德清农业、工业用水区,水环境功能区属于多功能区,目 标水质为Ⅲ类,起始断面为 104 国道桥,终止断面为东苕溪导流港,无直接饮用水取 水口,根据现场踏勘,阜溪上未发现水产养殖区及珍稀水生生物栖息地等。经踏勘, 项目所在地也无需要特殊保护的环境敏感目标。 杭州环保科技咨询有限公司 - - 21 - 浙江德清富源智能装备科技有限公司年产 26 套自动化涂装设备项目环境影响登记表 4 评价适用标准及总量控制指标 1. 地表水 按浙江省水功能区水环境功能区划分方案(2015)的批复(浙政函[2015]71 号)中的有关规定,本项目最终纳污水体—阜溪执行 GB3838-2002《地表水环 境质量标准》中的Ⅲ类标准,具体见下表。 表 4-1 GB3838-2002《地表水环境质量标准》中的Ⅲ类标准 单位:mg/L(除 pH) 项目 pH DO CODMn BOD5 NH3-N 标准值 6~9 ≥5.0 ≤6.0 ≤4.0 ≤1.0 2. 环境空气 按《湖州市环境空气质量功能区划》中的有关要求,评价区域环境空气执 行 GB3095-2012《环境空气质量标准》中的二级标准,具体见下表。 表 4-2 环 GB3095-2012《环境空气质量标准》二级标准 单位:ug/m3 境 浓度限值 质 污染物项目 平均时间 二级 量 标 SO2 准 NO2 PM10 PM2.5 TSP 年平均 60 24 小时平均 150 1 小时平均 500 年平均 40 24 小时平均 80 1 小时平均 200 年平均 70 24 小时平均 150 年平均 35 24 小时平均 75 年平均 200 24 小时平均 300 3. 噪声 杭州环保科技咨询有限公司 - 22 - 浙江德清富源智能装备科技有限公司年产 26 套自动化涂装设备项目环境影响登记表 本项目位于浙江省德清县武康镇云岫北路 1218 号(湖州莫干山国家高新区 内),项目所在地属于工业区,各侧声环境质量执行 GB3096-2008《声环境质 量标准》中的 3 类标准。具体见下表。 表 4-3 GB3096-2008《声环境质量标准》3 类标准 单位:dB(A) 类 别 昼间 3类 65 杭州环保科技咨询有限公司 - - 23 - 浙江德清富源智能装备科技有限公司年产 26 套自动化涂装设备项目环境影响登记表 1. 废水 本项目营运期生活污水经化粪池预处理达到 GB8978-1996《污水综合排放 标准》中的三级标准纳管至德清县恒丰污水处理有限公司狮山污水处理厂处理 后达标排放。处理达到《城镇污水处理厂污染物排放标准》(GB18918-2002)一 级 A 标准排放,具体见下表。 表 4-4 GB8978-1996《污水综合排放标准》三级标准 项目 pH CODcr (mg/L) BOD5 (mg/L) SS (mg/L) 动植物油 (mg/L) 标准 6~9 500 300 400 100 表 4-5 GB18918-2002《城镇污水处理厂污染物排放标准》 基本控制项目最高允许排放浓度(日均值) 单位:mg/L(除 pH 外) 序号 基本控制项目 一级 A 标准 污 1 CODcr 50 染 2 BOD5 10 物 3 SS 10 排 4 动植物油 1 放 5 石油类 1 标 6 阴离子表面活性剂 0.5 准 7 总氮(以 N) 15 8 氨氮(以 N 计) 5(8) 1 1 0.5 0.5 10 色度(稀释倍数) 30 11 pH 6~9 12 粪大肠菌群数(个/L) 103 9 总磷 (以 P 计) 注:①下列情况下按去除率指标执行:当进水 COD 大于 350mg/L 时去除率应大于 60%, BOD 大于 160mg/L 时去除率应大于 50%。 ②括号外数值为水温>12℃时控制指标,括号内数值为水温≤12℃时控制指标。 ③总锌执行(GB18918-2002)中表 3(选择控制项目最高允许排放浓度)标准。 2. 废气 本项目营运期间金属粉尘、焊接烟气的排放参照执行 GB16297-1996《大气 杭州环保科技咨询有限公司 - 24 - 浙江德清富源智能装备科技有限公司年产 26 套自动化涂装设备项目环境影响登记表 污染物综合排放标准》表 2 中的“新污染、二级标准”,具体见下表。 表 4-6 GB16297-1996《大气污染物综合排放标准》二级标准 污染物 颗粒物 最高允许 排放浓度 (mg/m3) 排气筒高(m) 二级 无组织排放监控 浓度限值 (mg/m3) 120(其他) 15 3.5 1.0 最高允许排放速率(kg/h) 3. 噪声 本项目营运期各侧声环境质量执行 GB12348-2008《工业企业厂界环境噪声 排放标准》中的 3 类标准,具体见下表。 表 4-7 GB12348-2008《工业企业厂界环境噪声排放标准》3 类标准 单位:dB(A) 时 段 3类 昼间 65 4. 固废控制标准 一般工业固体废物的贮存场执行《一般工业固体废物贮存、处置场污染控 制标准》(GB18599-2001)。环境保护部公告[2013]第 36 号《关于发布<一般 工业固体废物贮存、处置场污染控制标准>(GB18599-2001)等 3 项国家污染 物控制标准修改单的公告》。 杭州环保科技咨询有限公司 - - 25 - 浙江德清富源智能装备科技有限公司年产 26 套自动化涂装设备项目环境影响登记表 1. 水环境评价等级与范围 (1)地表水环境 根据本项目特点,本项目营运期生活污水纳管排入德清县恒丰污水处理有 限公司狮山污水处理厂集中处理,为间接排放,根据 HJ/T2.3-2018《环境影响 评价技术导则-地表水环境》中对评价工作等级的划分依据,本项目为评价等级 为三级 B。根据三级 B 评价要求,需分析依托污染处理设施(即纳管的德清县 污水处理有限公司狮山污水处理厂)环境可行性分析的要求及涉及地表水环境 风险的,应覆盖环境风险影响范围所及的水环境保护目标水域。本次评价主要 对德清县污水处理有限公司狮山污水处理厂纳管可行性进行分析。 评 表 4-8 价 工 作 等 级 与 评 价 范 围 地表水评价工作等级分级表 判定依据 评价等级 排放方式 废水排放量 Q/m3/d;水污染物当量数 W/无量纲 一级 直接排放 Q≥20000 或 W≥600000 二级 直接排放 其他 三级 A 直接排放 Q<200 且 W<6000 三级 B 间接排放 - (2)地下水环境。 根据 HJ610-2016《环境影响评价技术导则-地下水环境》中的附录 A 地下 水环境影响评价行业分类表可知,本项目类别属于Ⅳ类;同时,根据导则中表 1 地下水环境敏感程度分级表,项目所在地属于不敏感区。因此,依据评价工作 等级的划分依据,本项目无需开展地下水环境影响评价。 表 4-9 项目类别 地下水评价工作等级分级表 Ⅰ类项目 Ⅱ类项目 Ⅲ类项目 敏感 一 一 二 较敏感 一 二 三 不敏感 二 三 三 环境敏感程度 2. 大气环境评价等级与范围 本项目产生的主要废气为金属粉尘和焊接烟气。金属粉尘比重较大,沉降 杭州环保科技咨询有限公司 - 26 - 浙江德清富源智能装备科技有限公司年产 26 套自动化涂装设备项目环境影响登记表 速度快,在车间加强封闭后,基本不会逸出车间;焊接烟气产生量较小,以无 组织形式排放。因此,本项目不需要开展大气环境影响评价。 3. 声环境评价等级与范围 本项目所在地位于 GB3096-2008《声环境质量标准》规定的 3 类标准区, 且本项目建设前后项目所处地区声环境增量小于 3dB(A),项目建成营运后, 噪声级变化不大,受影响人口变化小,根据 HJ2.4-2009《环境影响评价技术导 则-声环境》中工作等级划分判据及建设项目所在地的声环境功能要求,确定声 环境影响评价等级为三级,评价范围为厂界外 200m 范围。 4. 土壤环境评价等级与范围 根据《环境影响评价技术导则—土壤环境(试行)》(HJ964-2018)中的 附录 A,本项目属于设备制造—Ⅲ类其他,同时对照《环境影响评价技术导则 —土壤环境(试行)》(HJ964-2018)中的表 3、表 4,具体如下。 表 4-10 《环境影响评价技术导则—土壤环境(试行)》(HJ964-2018) 中的表 3 污染影响型敏感成都分级表 敏感程度 判断依据 敏感 建设项目周边存在耕地、原地、牧草地、饮用水水源 地或居民区、学校、医院、疗养院、养老院等土壤环 境敏感目标的 较敏感 建设项目周围存在其他土壤环境敏感目标的 不敏感 其他情况 表 4-11 本项目情况 本项目位于德清 县莫干山高新区, 所在地属于不敏 感区 《环境影响评价技术导则—土壤环境(试行)》(HJ964-2018) 中的表 4 污染影响型评价等级划分表 评价工作等级 占地规模 Ⅲ类 大 中 小 敏感 三级 三级 三级 较敏感 三级 三级 - 不敏感 三级 - - 敏感程度 占地规模分为大型(50hm2)、中型(5~50hm2)、小型(5hm2)。 企业所在地土壤环境不敏感,占地规模为小型,由上表可知,本评价可不 对土壤环境进行评价。 杭州环保科技咨询有限公司 - - 27 - 浙江德清富源智能装备科技有限公司年产 26 套自动化涂装设备项目环境影响登记表 5. 风险评价等级与范围 根据《建设项目环境风险评价技术导则》(HJ169-2018)附录,对危险物质及 工艺系统危险性(P)进行分级: 危险物质数量与临界量比值(Q) 当 Q<1 时,该项目环境风险潜势为 I;当 Q≥1 时,将 Q 划分为(1)1≤Q<10; (2)10≤Q<100;(3)Q≥100 当只涉及一种物质时,计算该物质的总量与其临界量比值,即为 Q; 当存在多种危险物质时,则按下式计算物质总量与其临界量比值(Q): q q q 1 2 Q ......... , n Q Q Q 1 2 n 式中:q1、q2……qn——每种危险物质最大存在量,t; Q1、Q2……Qn——每种危险物质的临界量,t。 表 4-12 风险评价工作等级分级表 环境风险潜势 Ⅳ、Ⅳ+ Ⅲ Ⅱ Ⅰ 评价工作等级 一 二 三 简单分析 a a 是相对于详细评价工作内容而言,在描述危险物质、环境影响途径、环境危害后果、 风险防范措施等方面给出定性的说明。见附录 A。 本项目不涉及风险物质,则本项目 Q 值为 0,故本项目的环境风险潜势为 I。 根据前面风险潜势判断,结合《建设项目环境风险评价技术导则》(HJ169 -2018)中的评价工作级别的判别依据和方法,确定本项目风险评价等级为简单 分析。 - 28 - 杭州环保科技咨询有限公司 浙江德清富源智能装备科技有限公司年产 26 套自动化涂装设备项目环境影响登记表 1. 建议总量控制指标的依据 区域污染物排放总量控制是对区域环境污染控制的一种有效手段,其目的 在于使区域环境质量满足于社会和经济发展对环境功能的要求。根据“关于印发 《“十二五”主要污染物总量控制规划编制指南》的通知”(环办〔2010〕97 号), “十二五”期间将 CODCr、NH3-N、SO2、NOx 四种污染物纳入总量控制范围。另 外,根据中华人民共和国水利部发布的《重要江河湖泊限制排污总量意见》, 要求太湖流域对 CODCr、NH3-N 和总磷三项指标进行总量控制。根据中华人民 共和国环境保护部、国家发展和改革委员会、财政部发布的关于印发《重点区 域大气污染防治“十二五”规划》的通知,要求对工业粉尘、VOC 指标进行总量 总 量 控 制 指 标 控制。 实施污染物排放总量控制,应立足于实施清洁生产、污染物治理达标排放 及区域污染物总量控制等基本控制原则。 结合上述总量控制要求及本项目工程分析可知,本项目排放的污染因子中 纳入总量控制的指标为 CODCr、NH3-N。 2.建议总量控制指标 总量控制指标详见 4-13。 3.总量控制指标来源 本项目营运过程中排放的废水仅有职工生活污水一项,根据《关于进一步 建立完善建设项目环评审批污染物排放总量削减替代区域限批等制度的通知》 (浙环发〔2012〕10 号),建设项目不排放生产废水,只排放生活污水的,其 新增生活污水排放量可以不需区域替代削减,因此,本项目无需申请 CODCr、 NH3-N 排放总量。 杭州环保科技咨询有限公司 - 29 - 浙江德清富源智能装备科技有限公司年产 26 套自动化涂装设备项目环境影响登记表 表 4-13 总量控制指标 单位:t/a 迁建前 类别 废水 总量控制 指标名称 迁建项目 实际 排放量 t/a 核定 排放量 t/a 产生量 t/a 削减量 t/a 水量 300 / 300 CODCr 0.015 / NH3-N 0.002 / 杭州环保科技咨询有限公司 迁建后 建议申请 量(t/a) 区域平 衡量 t/a / 0 / 0.015 / 0 / 0.002 / 0 / 排放量 t/a 以新带老 削减量 t/a 实际 排放量 t/a 核定 排放量 t/a 0 300 0 300 0.09 0.075 0.015 0 0.009 0.007 0.002 0 - 30 - 浙江德清富源智能装备科技有限公司年产 26 套自动化涂装设备项目环境影响登记表 5 建设项目工程分析 一、工艺内容简介 1.生产工艺流程图 板材、型材 切割下料 金属粉尘、边 角料、噪声 剪切 边角料、噪声 焊接 焊接烟气、焊 渣、噪声 磨光 金属粉尘、边 角料、噪声 总装 检验 现场安装调试 图 5-1 自动化涂装设备生产工艺流程图 工艺说明: 本项目自动化涂装设备生产工艺较为简单,将外购板材、型材经等离子切割下料 后在经过剪板机剪切;接着将加工好的部件通过焊接方式拼装成半成品,之后对其焊 缝进行磨光处理(小型手持式磨光机)使表面平整。最后将半成品、电器元件等进行 杭州环保科技咨询有限公司 - 31 - 浙江德清富源智能装备科技有限公司年产 26 套自动化涂装设备项目环境影响登记表 总装,产品经检验合格后即可出厂。设备的安装调试在销售客户现场进行。 注:本项目使用的等离子切割机以压缩空气为工业气体,以高温高速的等离子弧 为热源,将切割的金属局部熔化,并同时用高速气流将已融化的金属吹走,形成狭窄 切缝。项目板材经等离子切割机加工时会产生少量的金属粉尘。 本项目不涉及油漆、酸洗磷化等表面处理工艺。 2. 主要污染工序 表 5-1 营运期主要污染工序一览表 污染类别 编号 污染源名称 产生工序 主要污染因子 废水 YW1 生活污水 职工生活 CODCr、NH3-N、TP YG1 金属粉尘 切割下料、磨光 颗粒物 YG2 焊接烟气 焊接 烟尘、CO、CO2 YS1 生活垃圾 职工生活 生活垃圾 边角料 切割下料、剪切 金属边角料 废焊条、焊渣 焊接 废焊条、焊渣 噪声 设备运转 噪声 废气 固废 噪声 YS2 YN1 三、污染源强分析: 营运期污染源强分析: (1)废水 本项目职工定员 25 人,员工生活用水量以每人每天 50L,年生产天数 300d,污 水排放量以用水量的 80%计,则生活污水的产生量为 300t/a。生活污水经化粪池预处 理后,其水质污染浓度为 CODCr:300mg/L、NH3-N:30mg/L、TP:4mg/L,则其主 要污染物的产生量为 CODCr:0.09t/a、NH3-N:0.009t/a、TP:0.001t/a。生活污水水质 达到 GB8978-1996《污水综合排放标准》中的三级标准,可经污水管网纳管至德清县 恒丰污水有限公司狮山污水处理厂集中处理达标排放。德清县恒丰污水处理有限公司 狮山污水处理厂达到 GB18918-2002《城镇污水处理厂污染物排放标准》一级 A 标准, 则排入自然水体的主要污染物量为 CODCr:0.015t/a、NH3-N:0.002t/a、TP:0.000t/a。 - 32 - 杭州环保科技咨询有限公司 浙江德清富源智能装备科技有限公司年产 26 套自动化涂装设备项目环境影响登记表 表 5-2 废水源强核算汇总 污染物产生 工序 装置 污染物 核算 方法 CODcr 员工生 活 厕所 产污 系数 法 NH3-N TP 产生 废水量 m3/h 污染物排放 产生 浓度 mg/L 产生量 kg/h 300 0.038 30 0.004 4 0.001 0.125 治理 效率 治理措施 化粪池+污 水处理厂 / 核算方法 排污系数 法 排放 废水量 m3/h 排放浓度 mg/L 排放量 kg/h 300 0.038 30 0.004 4 0.001 0.125 排放 时间 h 2400 表 5-3 综合污水处理厂废水污染源强核算结果及相关参数一览表 污染物产生 工序 综合污 水处理 厂 污染物 废水产生量 m3/h CODcr NH3-N 0.125 TP 杭州环保科技咨询有限公司 产生浓度 mg/m3 产生量 kg/h 300 0.038 30 0.004 4 0.001 治理措施 / 治理 效率 % / - 33 - 污染物排放 核算方法 排污系数法 废水排放量 m3/h 0.125 排放浓度 mg/m3 排放量 kg/h 50 0.006 5 0.001 0.5 0.000 排放 时间 h 2400 浙江德清富源智能装备科技有限公司年产 26 套自动化涂装设备项目环境影响登记表 (2)废气 ①金属粉尘 本项目营运期板材、型材通过等离子切割机进行切割下料及磨光时会产生一定量 的金属粉尘,产生量约为 0.8t/a。由于该粉尘的比重较大,在加工设备附近可完全沉 降,在加强车间封闭后,基本不会逸出车间外,对车间外环境空气无影响。 ②焊接烟气 本项目使用无铅焊条为焊材,在配件焊接过程中会有焊接烟气产生。焊接烟气的 主要成分为烟尘、CO、CO2 等。本项目无铅焊条的使用量为 6t/a,焊接烟气排放源强 较小,根据《焊接技术手册》(王文翰主编)中的介绍可知各种焊接方式的焊接废气 发生量,焊接烟尘产生量取 7g/kg 焊料,则本项目焊接烟尘的产生量约 42kg/a,本项 目焊接烟气总的发生量较小,加强车间通风,均以无组织形式排放。为减少对周围空 气的影响,本环评建议建设单位使用移动式焊烟净化器,焊烟净化器去除效率为 99%, 则焊接烟尘的排放量为 0.042kg/a。颗粒物排放浓度及排放速率均能达到《大气污染物 综合排放标准》GB16297-1996 中的二级标准。 杭州环保科技咨询有限公司 - 34 - 浙江德清富源智能装备科技有限公司年产 26 套自动化涂装设备项目环境影响登记表 表 5-4 废气源强核算汇总 污染物产生 工序 污染物 污染物排放 核算 方法 废气产 生量 t/a 产生浓度 mg/m3 产生量 t/a 治理措施 治理效 率 核算方法 废气 产生量 t/a 产生 浓度 mg/m3 排放量 t/a 切割、磨光 颗粒物 / / / 0.8 无组织排放 / / / / 0 焊接 颗粒物 系数法 / / 0.042 焊烟净化器 / / / / 0.000 杭州环保科技咨询有限公司 - 35 - 排放 时间 h / 浙江德清富源智能装备科技有限公司年产 26 套自动化涂装设备项目环境影响登记表 (3)固废 ①生活垃圾 本项目职工定员 25 人,按每人每天产生 1kg 生活垃圾,年工作天数为 300d,则 生活垃圾产生量为 7.5t/a,经收集后委托当地环卫部门清运处理。 ②边角料 本项目营运期在切割下料、剪切过程中会产生一定量的边角料,其产生量为 5t/a, 经收集后出售给废旧物资回收部门,不外排。 ③废焊条和焊渣 本项目焊接过程中会产生一定量的废焊条和焊渣,本项目使用的焊条为无铅焊 条,其产生量约为 7kg/a,集中收集后出售给废旧物资回收部门,不外排。 项目产生固废具体措施及属性见表 5-5~5-9。 表 5-5 项目副产物产生情况汇总表 序号 名称 产生工序 形式 主要成分 预测产生量 1 生活垃圾 职工生活 固态 生活垃圾 7.5t/a 2 边角料 切割下料、裁剪 固态 金属边角料 5t/a 3 废焊条和焊渣 焊接 固态 废焊条、焊渣 0.007t/a 表 5-6 项目副产物属性判定表 序号 名称 产生工序 形式 主要成分 是否属 固体废物 1 生活垃圾 职工生活 固态 生活垃圾 是 2 边角料 切割下料、裁剪 固态 金属边角料 是 3 废焊条和 焊渣 焊接 固态 废焊条、焊渣 是 判定依据 《固体废物鉴 别标准通则》 表 5-7 危险废物属性 序号 名称 产生工序 主要成分 是否属于 危险废物 废物代码 1 生活垃圾 职工生活 生活垃圾 否 / 2 边角料 切割下料、裁 剪 否 / 3 废焊条和焊渣 焊接 金属边角 料 废焊条、 焊渣 否 / 杭州环保科技咨询有限公司 判定依据 《国家危 险废物名 录》(2016) - 36 - 浙江德清富源智能装备科技有限公司年产 26 套自动化涂装设备项目环境影响登记表 表 5-8 建设项目固体废物分析结果汇总表 序号 名称 产生工序 形式 主要成分 1 生活垃圾 职工生活 固态 生活垃圾 2 边角料 切割下料、裁剪 固态 金属边角料 3 废焊条和焊渣 焊接 固态 废焊条、焊 渣 属性 预测产生量 7.5t/a 一般 固废 5t/a 0.007t/a 表 5-9 固体废物汇总 序号 名称 性质 数量 去向 1 生活垃圾 一般固废 7.5t/a 经收集后委托当地环卫部门清运 处理 2 边角料 一般固废 5t/a 3 废焊条和焊渣 一般固废 0.007t/a 经收集后出售给废旧物资回收部 门,不外排。 12.507t/a 合计 (4)噪声 根据同类型生产企业类比调查,本项目所使用生产设备大部分为中等强度噪声 源,其强度范围为 65~85dB(A)之间,见下表。 表 5-10 主要生产设备噪声源强 序号 名 称 噪声值 dB(A) 1 等离子切割机 70~75 2 剪板机 65~70 3 直流焊机 70~75 4 磨光机 80~85 杭州环保科技咨询有限公司 - - 37 - 浙江德清富源智能装备科技有限公司年产 26 套自动化涂装设备项目环境影响登记表 6 项目主要污染物产生及预计排放情况 内容 类型 排放源 (编号) 污染物名称 300t/a 300t/a 300mg/L 0.09t/a 30mg/L 0.009t/a 4mg/L 0.001t/a 50mg/L 0.015t/a 5mg/L 0.002t/a 0.5mg/L 0.000t/a 颗粒物 0.8t/a 0.8t/a 颗粒物 42kg/a 0.042kg/a 水量 水 污 染 物 营运期 生活污水 (YW1) CODCr NH3-N TP 大 气 污 染 物 固 体 废 物 噪 声 营运期 金属粉尘 (YG1) 营运期 焊接烟气 (YG2) 营运期 生活垃圾 (YS1) 营运期 一般固废 (YS2) 营运期 噪声 (YN1) 处理前产生浓度 排放浓度及排 及产生量(单位) 放量(单位) 生活垃圾 边角料 废焊条和焊渣 噪声 经收集后委托 7.5t/a 环卫部门清运 处理 经收集后出售 5t/a 给废旧物资回 7kg/a 收部门 项 目 生 产 设 备 运 行 噪 声 在 65~75dB(A)之间,采取相应的控制 和处理措施后,产生的噪声不致对 周围环境造成影响,区域声环境能 够满足功能区标准要求。 主要生态影响(不够时可附另页): 本项目所在地已经为人工生态环境,因此本项目的建设对所在地对生态环境影响 不大。 杭州环保科技咨询有限公司 - 38 - 浙江德清富源智能装备科技有限公司年产 26 套自动化涂装设备项目环境影响登记表 7 环境影响分析 施工期 本项目系利用现有厂房组织生产,无施工土建期,因此没有相关的污染情况及环 境影响问题。 营运期环境影响分析: 1. 水环境影响分析 本项目营运期废水主要员工的生活污水,不产生生产废水。 本项目位于阜溪街道工业功能区,在德清县恒丰污水处理有限公司狮山污水处理 厂受纳范围内。 本项目建设完成后,其具体纳管水质与德清县污水处理有限公司运行情况符合性 分析如下表所示。 表 7-1 废水排放水质符合性分析 污染物 本项目出水水质 污水处理厂进水水质 是否符合要求 CODCr ≤500 ≤500 是 NH3-N ≤1.0 ≤1.0 是 由上表可知,本项目废水纳管水质符合德清县污水处理有限公司狮山污水处理厂 进水要求。 本项目从污水水量、污水水质、处理后尾水达标排放三方面论述废水纳管具有可 行性。 ①污水水量纳管可行 本项目最大日外排废水量为 1t/d,德清县恒丰污水处理有限公司目前实际已建成 的处理能力为 5 万 t/d,实际日处理污水量约为 3.9 万 t/d,剩余处理量 1.1 万 t/d,从 水量纳管量上讲,德清县恒丰污水处理有限公司狮山污水处理厂有能力接纳建设项目 的废水。 ②污水水质纳管可行 本项目营运期生活污水浓度 GB8978-1996《污水综合排放标准》中的三级标准及 德清县恒丰污水处理有限公司狮山污水处理厂的纳管要求,本项目废水纳管排入德清 县恒丰污水处理有限公司狮山污水处理厂处理,从水质上分析也是可行的。 杭州环保科技咨询有限公司 - 39 - 浙江德清富源智能装备科技有限公司年产 26 套自动化涂装设备项目环境影响登记表 ③处理后尾水达标排放 德清 县恒丰 污水 处理有限公司 狮山污水处理厂经深度处理 后,尾 水可达到 GB18918-2002《城镇污水处理厂污染物排放标准》中的一级 A 标准的要求。德清县 恒丰污水处理有限公司狮山污水处理厂已运行多年,经调查自运行以来德清县恒丰污 水处理有限公司狮山污水处理厂出水水质均可实现稳定达标排放。 综上分析可知,本项目的废水纳管进入德清县污水处理有限公司狮山污水处理厂 是可行的,经处理后尾水可以实现稳定达标排放,地表水环境影响可接受。 2. 大气环境影响分析 本项目主要的废气为金属粉尘和焊接烟气。 (1)金属粉尘 本项目在切割下料及磨光工序时会产生一定量的金属粉尘,主要污染物为颗粒物, 由于该粉尘比重较大,沉降速度快,在车间加强封闭后,基本不会逸出车间外。预计 粉尘厂界浓度能低于 GB16297-1996《大气污染物综合排放标准》中的“新污染源、二 级标准”要求,对周围大气环境影响不大。 (2)焊接烟气 本项目焊接工序会产生一定量的焊接烟气,焊接烟气产生量较小,只要加强车间 通风,以无组织形式排放,为减少对周围空气的影响,本环评建议建设单位使用移动 式焊烟净化器,颗粒物排放浓度及排放速率均能达到 GB16297-1996《大气污染物综 合排放标准》中的二级标准。 3. 固体废物环境影响分析 按照国家环保总局“固体废物申报登记表填报说明”的分类规定,以及《国家危险 废物名录》(2016),同时按照《关于进一步加强建设项目固体废物环境管理的通知》 (浙环发(2009)76 号)和《建设项目危险废物环境影响评价指南》的相关规定,本项目 固体废物类别见下表。 表 7-2 本项目固体废物类别一览表 序号 固体废物名 称 产生 工序 属性 预测 产生量 属性 委托利用处置 的单位 是否符合 环保要求 1 生活垃圾 员工生活 固态 7.5t/a 一般 固废 环卫部门 是 2 边角料 切割下料、 固态 5t/a 一般 废旧物资回收 是 - 40 - 杭州环保科技咨询有限公司 浙江德清富源智能装备科技有限公司年产 26 套自动化涂装设备项目环境影响登记表 裁剪 废焊条和焊 渣 3 焊接 固废 固态 0.007t/a 公司 一般 固废 是 本项目固体废物采取的处置方式见下表。 表 7-3 本项目固体废物处置方式一览表 序号 固体废物名称 产生工序 处置利用方式 1 生活垃圾 员工生活 经收集后委托环卫部门清运 2 边角料 切割下料、裁剪 经收集后出售给废旧物资回收公司 3 废焊条和焊渣 焊接 经收集后出售给废旧物资回收公司 由上表分析,各项固废均能得到妥善处置,不排入自然环境,对周围环境基本无 影响。 4.噪声环境影响分析 (1)噪声源强 本项目噪声源主要为生产设备和废气处理装置运行过程产生的,其强度范围在 65~85dB(A)之间。 本项目噪声源全部位于生产车间内(废气处理装置位于生产厂房外墙处,安装位 置与生产厂房接近,也将其视为生产厂房整体声源),将整个车间作为一个整体考虑, 因此主要是噪声车间对厂界的噪声影响采用整体声源模型进行预测。 根据工程分析,本项目生产设备噪声值在 65~85dB(A)之间。 预测模式: (1)对于室外单个声源可采用点声源距离衰减模式来预测其对厂界的影响。预测模 式为: Lr=L0-20lg(r/r0) (7-1) 式中: Lr——预测点的声压级,dB; L0——距声源参考距离 r0 处的声压级,dB; r——预测点距声源的距离,m。 (2)对于车间内噪声,因多为混合噪声,故可采用整体声源模式预测项目车间噪声 对厂界的影响。 整体声源预测模型的基本思路是将一个车间看作是一个特大声源,即整体声源。 整体声源辐射的声波在距离声源中心为 r 的受声点的声级为: 杭州环保科技咨询有限公司 - - 41 - 浙江德清富源智能装备科技有限公司年产 26 套自动化涂装设备项目环境影响登记表 Lp=Lw-SAi (7-2) 其中:Lp——为受声点的声级,dB。 Lw——为整体声源的声功率级,dB。 SAi——为声波在传播过程中各种因素衰减量之和,dB。 在工程上,整体声源的声功率的简化计算公式为: Lw=Lpi+10lg(2S) (7-3) 式中:Lpi——为整体声源测点线上噪声的平均值。 S——为整体声源的面积。 声波在传播过程中能量衰减的因素有很多。在预测时,为留有余地,一般只考虑 影响较大的距离衰减、屏障衰减。其它因素的衰减,如地面吸收、空气吸收等次要因 素引起的衰减均作为预测计算的安全系数而忽略不计。 I、距离衰减 Ad 的计算: Ad=10lg(2pr2)=20lgr+8 式中 r 为整体声源至受声点的距离。 II.屏障衰减 Ab 的计算 Ab=10lg(3+20N) 式中 N 为菲涅尔系数。本项目屏障衰减主要考虑建筑衰减,根据类比资料,有门 窗设置的构筑物其隔声量一般为 10~25dB,预测时取 20dB;构筑物无门窗设置,其隔 声量一般为 20~40dB,预测时建筑隔声量取 25dB。 构筑物衰减,本评价按一排构筑物降低 8dB(A),二排构筑物降低 10dB(A),三排 构筑物降低 15dB(A)。 c、空气吸收衰减Aa 空气对声波的衰减在很大程度上取决于声波的频率和空气的相对湿度,而与空气 的温度关系并不很大。Aa 可直接查表获得。 (3)叠加影响 如有多个声源,则逐个计算其对受声点的影响,声压级的叠加按下式计算: L p 10 lg 10 p i L / 10 (4)预测参数 i 本项目设备均在车间内,车间单体可看成一个隔声间,其隔声量由建筑物的墙、 门、窗等综合而成,隔声量一般在 10~30dB(A)间,本项目车间隔声量取 20dB(A)。 - 42 - 杭州环保科技咨询有限公司 浙江德清富源智能装备科技有限公司年产 26 套自动化涂装设备项目环境影响登记表 项目噪声预测的主要参数可见下表。 表 7-4 本项目噪声预测参数 噪声源 声压级 LEQ dB(A) 厂区面积 (M2) 东厂界 南厂界 西厂界 北厂界 85 3440 30 29 30 29 车间 中心点距离各预测点距离(M) 根据以上所给出的噪声预测模式以及参数,计算得到在各车间作业时各预测点的 昼间噪声预测值见下表: 表 7-5 噪声影响预测结果 单位:dB(A) 方位 东侧 南侧 西侧 北侧 本底值(昼间) 59.5 60.4 58.8 56.8 贡献值 55.5 55.8 55.5 55.8 叠加值(昼间) 61.0 61.7 60.5 59.3 标准值 3类 3类 3类 3类 是否达标 是 由上表可知,预测本项目四周厂界昼间噪声排放能够达到 GB12348-2008《工业 企业厂界环境噪声排放标准》中的 3 类标准,营运后产生的噪声经墙体隔声、距离衰 减后,当地声环境质量可维持相应功能区水平。 为进一步减少本项目对周边声环境的影响,本环评提出相关噪声防治措施如下: (1)车间门窗采用双层中空门窗; (2)生产时保持车间基本封闭; (3)平时加强设备的管理维护。 在采取以上措施后,本项目对周围声环境不会产生不利影响。 5. 环境风险防范 一、评价依据 根据《建设项目环境风险评价技术导则》(HJ169-2018)附录,对危险物质及工艺 系统危险性(P)进行分级: 危险物质数量与临界量比值(Q) 当 Q<1 时,该项目环境风险潜势为 I;当 Q≥1 时,将 Q 划分为(1)1≤Q<10;(2) 10≤Q<100;(3)Q≥100 杭州环保科技咨询有限公司 - - 43 - 浙江德清富源智能装备科技有限公司年产 26 套自动化涂装设备项目环境影响登记表 当只涉及一种物质时,计算该物质的总量与其临界量比值,即为 Q; 当存在多种危险物质时,则按下式计算物质总量与其临界量比值(Q): Q q q q 1 2 ......... , n Q Q Q 1 2 n 式中:q1、q2……qn——每种危险物质最大存在量,t; Q1、Q2……Qn——每种危险物质的临界量,t。 表 7-6 风险评价工作等级分级表 环境风险潜势 Ⅳ、Ⅳ+ Ⅲ Ⅱ Ⅰ 评价工作等级 一 二 三 简单分析 a a 是相对于详细评价工作内容而言,在描述危险物质、环境影响途径、环境危害后果、 风险防范措施等方面给出定性的说明。见附录 A。 本项目不涉及风险物质,则本项目 Q 值为 0,故本项目的环境风险潜势为 I。 根据前面风险潜势判断,结合《建设项目环境风险评价技术导则》(HJ169-2018) 中的评价工作级别的判别依据和方法,确定本项目风险评价等级为简单分析。二、环 境风险识别 按照《建设项目环境风险评价技术导则》(以下简称“导则”)和《环境风险评价 实用技术和方法》(以下简称“方法”)规定,风险评价首先要评价有害物质,确定项 目中哪些物质属应该进行危险性评价的以及毒物危害程度的分级。本项目不涉及有害 物质,因此,本项目不需要进行环境风险识别。 三、生产设施风险性识别 企业设有检修队伍,配备机、电、仪检修设施和器具,因此在实际生产过程中可 保证各设备运转良好,将生产过程中发生的事故引起不良影响的因素抑制在萌芽状 态。 四、其他事故风险识别 其他事故风险主要是自然灾害的事故风险,主要为雷击火灾和洪灾,由于浙江省 位于沿海地区,台风等自然灾害较为频繁,因而易受台风暴雨的袭击。 五、环境监测计划 环境监测机构应是国家明文规定的有资质监测机构,按就近、就便的原则,应首 选环境保护监测站。若个别监测项目实施有困难,可委托湖州市环境监测中心站等单 位实施。对于本项目环境监测站的职责主要有: - 44 - 杭州环保科技咨询有限公司 浙江德清富源智能装备科技有限公司年产 26 套自动化涂装设备项目环境影响登记表 (1)测试、收集环境状况基本资料; (2)对环保设施运行状况进行监测; (3)整理、统计分析监测结果,上报环保局归口管理。 作为环境管理和环境保护措施计划制定的依据,环境监测计划的实施在本项目中 是必不可少的。实施环境监测,可以验证环境影响的实际情况和环境保护措施的效果, 以便更好地保护环境。环境监测可分三个阶段:一、可行性研究阶段,对项目建设前 的环境背景进行监测;二、项目施工期的污染监测,主要对施工的噪声、扬尘等进行 监测;三、运行期的定期常规污染监测;四、验收监测,建议主要对噪声、环境空气 和污水纳管水质等进行监测,可委托资质单位完成。 本项目营运期污染源环境监测计划,具体可参照下表。 表 7-7 实施阶段 营运期污染源环境监测计划一览表 监测内容 监测点 监测项目 监测时间及频率 大气 厂界 颗粒物 每年测一次 噪声 各厂界 Leq 每年测一次,每 次监测一昼夜 污水 废水总排口 pH 值、CODCr、NH3-N 每半年测一次 营运期 综合检查 杭州环保科技咨询有限公司 定期对厂区环境卫生、绿化等进行检查维护 - - 45 - 浙江德清富源智能装备科技有限公司年产 26 套自动化涂装设备项目环境影响登记表 8 建设项目拟采取的防治措施及预期治理效果 内容 类型 水 污 染 物 大 气 污 染 物 固 体 废 物 噪 声 排放源 (编号) 污染物名称 防治措施 预期治理效果 营运期 生活污水 (YW1) CODCr NH3-N TP 经化粪池预处理后纳管 至德清县恒丰污水处理 有限公司狮山污水处理 厂处理。 达标排放,对最 终纳污水体的影 响甚微。 营运期 金属粉尘 (YG1) 颗粒物 营运期 焊接烟气 (YG2) 烟尘 CO CO2 营运期 生活垃圾 (YS1) 营运期 一般固废 (YS2) 生活垃圾 边角料 经收集后出售给废旧物 废焊条和焊渣 资回收部门,不外排。 营运期 设备噪声 (YN1) 不外排,对周围 环境基本无影响 ⑴生产时关闭门窗;⑵加 强生产管理设备养护;加 强工人的生产操作管理, 减少 或 降 低人 为噪 声的 产生;⑶夜间不生产。 噪声 序号 其 它 GB16297-1996 比重较大,沉降速度快, 《大气污染物综 加强车间密闭。 合排放标准》中 的“新污染源、二 经移动式焊烟净化器处 级标准”要求,对 理后尾气以无组织形式 排放,加强车间局部通风 周围大气环境影 响不大。 进行强制扩散。 集中收集后委托当地环 不外排,对周围 卫部门清运处理,不排 环境基本无影响 放。 环保投资项目 预测昼间各侧厂 界噪声均能达到 GB12348-2008 《工业企业厂界 环境噪声排放标 准》中的 3 类标 准。 投资(万元) 1 废水 化粪池(已有) / 2 噪声 隔音门窗 0.5 3 废气 焊烟净化器 0.5 4 固废 生活垃圾 0.2 5 其他 / / 合计 1.2 表 8-1 环保投资 本项目环保投资合计约 1.2 万元,占总投资的 0.06%,属合理范围之内。 杭州环保科技咨询有限公司 - 46 - 浙江德清富源智能装备科技有限公司年产 26 套自动化涂装设备项目环境影响登记表 9 环境功能区划及规划环评符合性分析 9.1 环境功能区划符合性分析 本项目所在地属于武康环境重点准入区(0521-Ⅵ-0-01),管控措施符合性分析 如下表所示。 表 9-1 本项目管控措施符合性汇总表 序号 1 2 3 4 5 6 管控措施 本项目情况 调整和优化产业结构,逐步提高区域产业准入条 件。严格按照区域环境承载能力,控制区域排污 本项目属于二类项目。 总量和三类工业项目数量。 禁止新建、扩建不符合园区发展(总体)规划及 本项目是二类项目 当地主导(特色)产业的其他三类工业建设项目。 本项目属于二类项目, 新建二类、三类工业项目污染物排放水平需达到 污染物排放水平达到同 同行业国内先进水平。 行业国内先进水平 防范重点企业环境风险。合理规划商住区与工业 本项目位于湖州莫干山 功能区,限定三类工业空间布局范围,在商住区 高新区内,周围无商住 和工业区、工业企业之间设置防护绿地、生态绿 区。 地等隔离带,确保人居环境安全。 本项目产生的废水纳管 禁止新建工业企业入河、湖、漾排污口,现有的 进入德清县恒丰污水处 工业企业入河、湖、漾排污口应限期纳管。 理有限公司处理后达标 排放。 本项目生活污水经过化 粪池处理纳管进入德清 加快污水集中处理厂和配套管网建设,达到《城 县恒丰污水处理有限公 镇污水处理厂污染物排放标准》 (GB 18918-2002) 司处理后水质均达到 一级 A 标准。推进集中供热设施及配套供热管网 《城镇污水处理厂污染 建设。 物排放标准》(GB 18918-2002)一级 A 标 准。 是否 符合 符合 符合 符合 符合 符合 符合 7 禁止畜禽养殖。 不涉及。 符合 8 加强土壤和地下水污染防治与修复。 不涉及。 符合 9 最大限度保留区内原有自然生态系统,保护好河 湖湿地生境,禁止未经法定许可占用水域;除防 洪、航运为主要功能的河湖堤岸外,禁止非生态 型河湖堤岸改造;建设项目不得影响河道自然形 态和河湖水生态(环境)功能。 不涉及。 符合 综上所述,本项目符合环境功能区划管控措施的要求。 9.2 湖州莫干山高新技术产业开发区规划环评符合性分析 对照《湖州莫干山高新技术产业开发区总体规划》,本项目规划环评结论清单符 杭州环保科技咨询有限公司 - 47 - 浙江德清富源智能装备科技有限公司年产 26 套自动化涂装设备项目环境影响登记表 合性分析如下表所示。 表 9-2 结论 清单 生态 空间 清单 环境 质量 底线 清单 资源 利用 上限 清单 环境 准入 条件 清单 - 48 - 规划环评结论清单符合性分析 主要内容 项目情况 莫干山高新区工业用地全部位于生产空间内, 用地性质属于工业用地, 科创居住片区和行政商贸组团的大片商贸居住 位于规划产业布局里的 用地则位于生活空间内;莫干山高新区工业用地 传统制造业产业片区内; 主要位于环境重点准入区和环境优化准入区,居 项目位于环境优化准入 住商贸用地主要位于人居环境保障区,阜溪两岸 区—武康环境重点准入 划为苕溪水源涵养区(生态功能保障区)。 区(0521-Ⅵ-0-01)。 规划区域内阜溪、余英溪、龙溪水体水质目标为 Ⅲ类,大气环境质量目标为二级,规划土壤环境 质量目标为三级。规划区废水污染物总量控制建 议值为:近期 COD291t/a、氨氮 46t/a;远期采 取措施后 COD211t/a、氨氮 11t/a。规划区废气污 本项目最终纳污水体为 染物总量控制建议值为:近期 SO260t/a、NOx 阜溪,水质目标为Ⅲ类, 692.3t/a、烟粉尘 61.4t/a、VOCs217.7t/a;远期 大气环境质量目标为二 SO287.5t/a 、 NOx753.8t/a 、 烟 粉 尘 63.4t/a 、 级,规划土壤环境质量目 VOCs237.5t/a。高新区应实行总量和效率双控 标为三级。 制,以资源环境利用效率为先,在满足德清县总 量控制指标和规划区环境质量底线目标的前提 下,鼓励资源环境利用效率高、清洁生产水平高、 工艺技术先进的高新产业,高新区总量指标可在 全县范围内实行动态平衡。 水资源利用上限:用水总量近期 2.2 万 m3/d、远 期 2.6 万 m3/d,工业用水量近期 1.4 万 m3/d、远 本项目新增用水量在规 期 1.6 万 m3/d; 划用水总量范围内。 土地资源利用上限:土地资源总量近期 本项目租赁厂房作为营 2224.79hm2、远期 2224.79hm2,建设用地总量近 运场所,不新增用地。 期 2051.07hm2 、远期 2042.76hm2,工业用地近 期 9992.64hm2、远期 1104.19hm2。 1、限制类产业清单 限制类产业主要包括两类,一类是符合规划区产 业发展导向,但可能含有环境污染隐患的工序, 本次规划环评将其中的重污染行业归类为限制 发展产业;另一类是不属于规划期主导产业,但 现状有个别企业分布,未来也存在产业引进的可 能,且属于污染小、能耗低的一类工业,本次规 本 项 目 为 其 他 通 用 设 备 划环评建议对其限制发展。莫干山高新区限制类 制 造 业 , 且 项 目 排 水 量 产业清单见《湖州莫干山高新技术产业开发区总 <100t/d,不在莫干山高新 区环境准入负面清单(限 体规划环境影响报告书》表 10。 2、禁止类产业清单 制类)内,不在莫干山高 禁止类产业以三类工业和重污染的二类工业为 新 区 环 境 准 入 负 面 清 单 主,另有部分为处于产业链低端、附加值低、无 (禁止类)内。 发展前景的行业。对禁止类项目,严禁投资新建; 对属于禁止类的现有生产能力,要责令其停产关 闭或转型升级。莫干山高新区禁止类产业清单见 《湖州莫干山高新技术产业开发区总体规划环 境影响报告书》表 11。 3、主导产业环境准入要求 杭州环保科技咨询有限公司 是否 符合 符合 符合 / 符合 浙江德清富源智能装备科技有限公司年产 26 套自动化涂装设备项目环境影响登记表 环评 审批 非豁 免清 单 为提高规划环评结论清单的可操作性,针对园区 规划重点发展的产业,进一步明确环境准入的重 点内容和管控要求。报告根据《产业园区清单式 管理试点工作成果框架要求》,对主导产业环境 准入要求进行归纳汇总,规划产业禁止及限制准 入环境负面清单见《湖州莫干山高新技术产业开 发区总体规划环境影响报告书》表 12。 1、核与辐射项目; 2、生活垃圾处置项目、危险废物集中利用处置 项目; 3、存储使用危险化学品或有潜在环境风险的项 目; 4、表 11.3-8 莫干山高新区环境准入负面清单(限 制类)中的项目; 5、可能引发群体矛盾的建设项目。 不属于上述非豁免项目。 综上所述,本项目符合规划环评结论清单的要求。 杭州环保科技咨询有限公司 - - 49 - / 浙江德清富源智能装备科技有限公司年产 26 套自动化涂装设备项目环境影响登记表 10 环评结论 10.1 “三废”污染物排放清单 项目“三废”排放量见下表: 表 10-1 建设项目污染源汇总表 削减量 t/a 排放量 t/a 以新带老 削减量 t/a 排放量 t/a 水量 300 300 0 300 0 300 0 CODCr 0.015 0.09 0.075 0.015 0 0.015 0 NH3-N 0.002 0.009 0.007 0.002 0 0.002 0 生活 垃圾 0 7.5 7.5 0 0 0 0 边角料 0 5 5 0 0 0 0 0 0.007 0.007 0 0 0 0 1 0.8 0.8 0 0 0 0 微量 0.042 0.042 0.000 0 0 0 废 水 废 气 扩建后 产生量 t/a 污染物种类 固 废 本项目 扩建前 排放量 t/a 废焊条 和焊渣 金属粉 尘 焊接烟 气 变化量 t/a 10.2 总量控制结论 表 10-2 总量控制指标建议值一览表 类别 废水 总量控制 指标名称 产生量 t/a 纳管量 t/a 削减量 t/a 排入自然环 境的量 t/a 区域替代削 减平衡量 t/a 建议 申请量 t/a 水量 300 300 0 300 - - CODCr 0.09 0.09 0.075 0.015 - - NH3-N 0.009 0.009 0.007 0.002 - - 本项目营运期产生的总量控制污染物指标 CODCr、NH3-N。 本项目营运过程中排放的废水仅有职工生活污水一项,根据《关于进一步建立完 善建设项目环评审批污染物排放总量削减替代区域限批等制度的通知》(浙环发 〔2012〕10 号),建设项目不排放生产废水,只排放生活污水的,其新增生活污水排 放量可以不需区域替代削减,因此,本项目无需申请 CODCr、NH3-N 排放总量。 杭州环保科技咨询有限公司 - 50 - 浙江德清富源智能装备科技有限公司年产 26 套自动化涂装设备项目环境影响登记表 10.3 污染防治措施 环评要求本项目必须落实以下措施,具体见下表: 表 10-3 环保防治措施汇总表 类型 排放源 污染物名称 防治措施 废水 生活污水 CODCr、NH3-N、TP 经化粪池预处理后纳管至德清县恒丰污水处理 有限公司狮山污水处理厂处理 金属粉尘 颗粒物 焊接烟气 烟尘、CO、CO2 生活垃圾 生活垃圾 边角料 金属边角料 废焊条和 焊渣 废焊条和焊渣 废气 固废 噪声 比重大,沉降速度快,加强车间密闭。 移动式焊烟净化器,加强车间局部通风进行强 制扩散。 集中收集后委托当地环卫部门清运处理,不排 放。 经收集后出售给废旧物资回收部门,不外排。 设备运行 噪声 ⑴生产时关闭门窗;⑵加强生产管理设备养护; 加强工人的生产操作管理,减少或降低人为噪声 的产生;⑶夜间不生产。 (1)建议浙江德清富源智能装备科技有限公司切实落实各项污染防治措施,确保 达标排放,并接受当地环保部门的监督检查。 (2)本次环境影响评价仅针对浙江德清富源智能装备科技有限公司年产 26 套自动 化涂装设备项目,若今后发生扩建、迁建、新增或更换产品等情况,应重新委托评价, 并报环保管理部门审批。 三、环评综合结论 综上所述,浙江德清富源智能装备科技有限公司年产 26 套自动化涂 装设备项目选址于浙江省德清县阜溪街道云岫北路 1218 号,该项目不违 背当地规划和产业政策,在严格执行环保“三同时”制度,采取有效措施控 制各类污染源并做到达标排放,真正实现经济效益、社会效益、环境效益 三统一的前提下,从环保角度来看,该项目在所选地址实施是可行的。 杭州环保科技咨询有限公司 - - 51 - 浙江德清富源智能装备科技有限公司年产 26 套自动化涂装设备项目环境影响登记表 主 管 单 位 (局、 公 司) 意 见 盖 章 2019 年 月 盖 章 2019 年 月 盖 章 2019 年 月 盖 章 2019 年 月 日 城 乡 规 划 部 门 意 见 建 项 所 地 府 有 部 意 设 目 在 政 和 关 门 见 日 日 其 它 有 关 部 门 意 见 杭州环保科技咨询有限公司 日 浙江德清富源智能装备科技有限公司年产 26 套自动化涂装设备项目环境影响登记表 本项目 1. 本项目交通地理位置图 杭州环保科技咨询有限公司 浙江德清富源智能装备科技有限公司年产 26 套自动化涂装设备项目环境影响登记表 2.项目所在地周围环境状况 - 54 - 杭州环保科技咨询有限公司 浙江德清富源智能装备科技有限公司年产 26 套自动化涂装设备项目环境影响登记表 杭州环保科技咨询有限公司 浙江德清富源智能装备科技有限公司年产 26 套自动化涂装设备项目环境影响登记表 - 56 - 杭州环保科技咨询有限公司 浙江德清富源智能装备科技有限公司年产 26 套自动化涂装设备项目环境影响登记表 本项目 4. 本项目环境功能区划图 杭州环保科技咨询有限公司 浙江德清富源智能装备科技有限公司年产 26 套自动化涂装设备项目环境影响登记表 东侧 南侧 西侧 北侧 5.周围环境状况图 - 58 - 杭州环保科技咨询有限公司 浙江德清富源智能装备科技有限公司年产 26 套自动化涂装设备项目环境影响登记表 杭州环保科技咨询有限公司 浙江德清富源智能装备科技有限公司年产 26 套自动化涂装设备项目环境影响登记表 - 60 - 杭州环保科技咨询有限公司 浙江德清富源智能装备科技有限公司年产 26 套自动化涂装设备项目环境影响登记表 杭州环保科技咨询有限公司 浙江德清富源智能装备科技有限公司年产 26 套自动化涂装设备项目环境影响登记表 - 62 - 杭州环保科技咨询有限公司 浙江德清富源智能装备科技有限公司年产 26 套自动化涂装设备项目环境影响登记表 杭州环保科技咨询有限公司 浙江德清富源智能装备科技有限公司年产 26 套自动化涂装设备项目环境影响登记表 - 64 - 杭州环保科技咨询有限公司

(最终)德清富源涂装设备有限公司年产26套自动化涂装设备项目.pdf




