004人工回填土施工工艺.doc
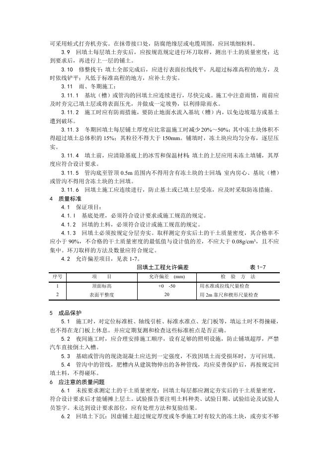
人工回填土 1 范围 本工艺标准适用于一般工业和民用建筑物中的基坑、基槽、室内地坪、管沟、室外肥槽 及散水等人工回填土。 2 施工准备 2.1 材料及主要机具: 2.1.1 土:宜优先利用基槽中挖出的土,但不得含有有机杂质。使用前应过筛,其粒 径不大于 50mm,含水率应符合规定。 2.1.2 主要机具有:蛙式或柴油打夯机、手推车、筛子(孔径 40~60mm) 、木耙、铁 锹(尖头与平头) 、2m 靠尺、胶皮管、小线和木折尺等。 2.2 作业条件: 2.2.1 施工前应根据工程特点、填方土料种类、密实度要求、施工条件等,合理地确 定填方土料含水率控制范围、虚铺厚度和压实遍数等参数;重要回填土方工程,其参数应通 过压实试验来确定。 2.2.2 回填前应对基础、箱型基础墙或地下防水层、保护层等进行检查验收,并且要 办好隐检手续。其基础混凝土强度应达到规定的要求,方可进行回填土。 2.2.3 房心和管沟的回填,应在完成上下水、煤气的管道安装和管沟墙间加固后,再 进行。并将沟槽、地坪上的积水和有机物等清理干净。 2.2.4 施工前,应做好水平标志,以控制回填土的高度或厚度。如在基坑(槽)或管 沟边坡上,每隔 3m 钉上水平板;室内和散水的边墙上弹上水平线或在地坪上钉上标高控制 木桩。 3 操作工艺 3.1 工艺流程: 基坑(槽)底地坪上清理 检验密实度 → → 检验土质 → 分层铺土、耙平 → 夯打密实 → 修整找平验收 3.2 填土前应将基坑(槽)底或地坪上的垃圾等杂物清理干净;肥槽回填前,必须清 理到基础底面标高,将回落的松散垃圾、砂浆、石子等杂物清除干净。 3.3 检验回填土的质量有无杂物,粒径是否符合规定,以及回填土的含水量是否在控 制的范围内;如含水量偏高,可采用翻松、晾晒或均匀掺入干土等措施;如遇回填上的含水 量偏低,可采用预先洒水润湿等措施。 3.4 回填土应分层铺摊。每层铺土厚度应根据土质、密实度要求和机具性能确定。一 般蛙式打夯机每层铺土厚度为 200~250mrn;人工打夯不大于 200mm。每层铺摊后,随之 耙平。 3.5 回填上每层至少夯打三遍。打夯应一夯压半夯,穷夯相接,行行相连,纵横交叉。 并且严禁采用水浇使土下沉的所谓“水夯”法。 3.6 深浅两基坑(槽)相连时,应先填夯深基础;填至浅基坑相同的标高时,再与浅 基础一起填夯。如必须分段填夯时,交接处应填成阶梯形,梯形的高宽比一般为 1∶2。上 下层错缝距离不小于 1.0m。 3.7 基坑(槽)回填应在相对两侧或四周同时进行。基础墙两侧标高不可相差太多, 以免把墙挤歪;较长的管沟墙,应采用内部加支撑的措施,然后再在外侧回填土方。 3.8 回填房心及管沟时,为防止管道中心线位移或损坏管道,应用人工先在管子两侧 填土夯实;并应由管道两侧同时进行,直至管项 0.5m 以上时,在不损坏管道的情况下,方 可采用蛙式打夯机夯实。在抹带接口处,防腐绝缘层或电缆周围,应回填细粒料。 3.9 回填土每层填土夯实后,应按规范规定进行环刀取样,测出干土的质量密度;达 到要求后,再进行上一层的铺土。 3.10 修整找干:填土全部完成后,应进行表面拉线找平,凡超过标准高程的地方,及 时依线铲平;凡低于标准高程的地方,应补土夯实。 3.11 雨、冬期施工: 3.11.1 基坑(槽)或管沟的回填土应连续进行,尽快完成。施工中注意雨情,雨前应 及时夯完已填土层或将表面压光,并做成一定坡势,以利排除雨水。 3.11.2 施工时应有防雨措施,要防止地面水流入基坑(糟)内,以免边坡塌方或基土 遭到破坏。 3.11.3 冬期回填土每层铺土厚度应比常温施工时减少 20%~50%;其中冻土块体积不 得超过填土总体积的 15%;其粒径不得大于 150mm。铺填时,冻土块应均匀分布,逐层压 实。 3.11.4 填土前,应清除基底上的冰雪和保温材料;填土的上层应用未冻土填铺,其厚 度应符合设计要求。 3.11.5 管沟底至管顶 0.5m 范围内不得用含有冻土块的士回填;室内房心、基坑(槽) 或管沟不得用含冻土块的土回填。 3.11.6 回填土施工应连续进行,防止基土或已填土层受冻,应及时采取防冻措施。 4 质量标准 4.1 保证项目: 4.1.l 基底处理,必须符合设计要求或施工规范的规定。 4.1.2 回填的土料,必须符合设计或施工规范的规定。 4.1.3 回填土必须按规定分层夯实。取样测定夯实后土的干土质量密度,其合格率不 应小于 90%,不合格的干土质量密度的最低值与设计值的差,不应大于 0.08g/cm3,且不应 集中。环刀取样的方法及数量应符合规定。 4.2 允许偏差项目,见表 1-7。 回填土工程允许偏差 表 1-7 序号 5 项 目 1 顶面标高 2 表面平整度 允许偏差 +0 (mm) -50 20 检 验 方 法 用水准或拉线尺量检查 用 2m 靠尺和楔形尺量检查 成品保护 5.1 施工时,对定位标准桩、轴线引桩、标准水准点、龙门板等,填运土时不得撞碰, 也不得在龙门板上休息。并应定期复测和检查这些标准桩点是否正确。 5.2 夜间施工时,应合理安排施工顺序,设有足够的照明设施,防止铺填超厚,严禁 汽车直接倒土入槽。 5.3 基础或管沟的现浇混凝土应达到一定强度,不致因填土而受损坏时,方可回填。 5.4 管沟中的管线,肥槽内从建筑物伸出的各种管线,均应妥善保护后,再按规定回 填土料,不得碰坏。 6 应注意的质量问题 6.1 未按要求测定土的干土质量密度:回填土每层都应测定夯实后的干土质量密度, 符合设计要求后才能铺摊上层土。试验报告要注明土料种类、试验日期、试验结论及试验人 员签字。未达到设计要求部位,应有处理方法和复验结果。 6.2 回填土下沉:因虚铺土超过规定厚度或冬季施工时有较大的冻土块,或夯实不够 遍数,甚至漏夯,坑(槽)底有有机杂物或落土清理不干净,以及冬期做散水,施工用水渗 入垫层中,受冻膨胀等造成。这些问题均应在施工中认真执行规范的有关各项规定,并要严 格检查,发现问题及时纠正。 6.3 管道下部夯填不实:管道下部应按标准要求填夯回填土,如果漏夯不实会造成管 道下方空虚,造成管道折断而渗漏。 6.4 回填土夯压不密:应在夯压时对干土适当洒水加以润湿;如回填土太湿同样夯不 密实呈“橡皮土”现象,这时应将“橡皮土”挖出,重新换好土再予夯实。 7 质量记录 本工艺标准应具备以下质量记录: 7.l 地基钎探记录。 7.2 地基隐蔽验收记录。 7.3 回填土的试验报告。

004人工回填土施工工艺.doc

