秦岭文库(kunmingchi.com)你想要的内容这里独有!

内蒙古自治区科学技术厅 财政厅 教育厅 关于印发内蒙古自治区科研基础设施和大型_科研仪器开放共享评价考核实施细则__(试行)的通知.pdf

Unravel 拆散4 页 6.182 KB下载文档
内蒙古自治区科学技术厅 财政厅 教育厅 关于印发内蒙古自治区科研基础设施和大型_科研仪器开放共享评价考核实施细则__(试行)的通知.pdf内蒙古自治区科学技术厅 财政厅 教育厅 关于印发内蒙古自治区科研基础设施和大型_科研仪器开放共享评价考核实施细则__(试行)的通知.pdf内蒙古自治区科学技术厅 财政厅 教育厅 关于印发内蒙古自治区科研基础设施和大型_科研仪器开放共享评价考核实施细则__(试行)的通知.pdf内蒙古自治区科学技术厅 财政厅 教育厅 关于印发内蒙古自治区科研基础设施和大型_科研仪器开放共享评价考核实施细则__(试行)的通知.pdf
当前文档共4页 下载后继续阅读

内蒙古自治区科学技术厅 财政厅 教育厅 关于印发内蒙古自治区科研基础设施和大型_科研仪器开放共享评价考核实施细则__(试行)的通知.pdf

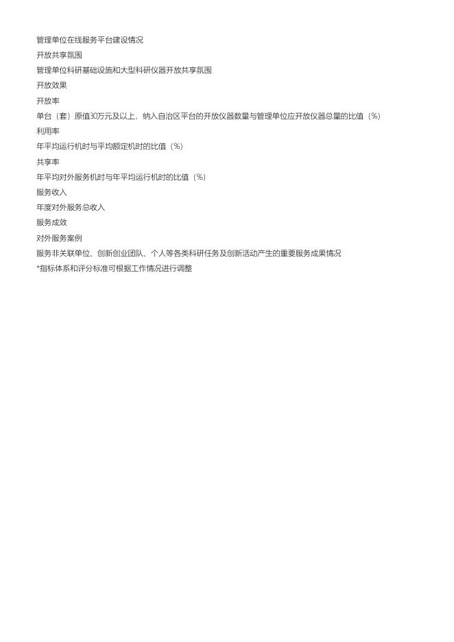
内蒙古自治区科学技术厅 财政厅 教育厅 关于印发内蒙古自治区科研基础设施和大型 科研仪器开放共享评价考核实施细则 (试行)的通知 内科基字〔2023〕9号 各盟市科技局、财政局、教育局,满洲里市工信和科技局、财政局、教育局,二连浩特市教育科技局、财政局 ,自治区直属有关部门,各国家高新区管委会,各有关单位: 为进一步落实《内蒙古自治区科研基础设施和大型科研仪器开放共享管理办法(试行)》(内科发〔2022〕17号 )的相关要求,规范自治区科研基础设施和大型科研仪器开放共享评价考核工作,自治区科技厅联合自治区财政 厅、教育厅制定了《内蒙古自治区科研基础设施和大型科研仪器开放共享评价考核实施细则(试行)》,现印发 给你们,请遵照执行。 附件:内蒙古自治区科研基础设施和大型科研仪器开放共享评价考核实施细则(试行) 内蒙古自治区科学技术厅 内蒙古自治区财政厅 内蒙古自治区教育厅 2022年3月30日 附件 内蒙古自治区科研基础设施和大型科研仪器 开放共享评价考核实施细则(试行) 第一条 为加强和规范内蒙古自治区科研基础设施和大型科研仪器(以下简称“科研设施与仪器”)开放共享评价 考核,发挥奖惩机制的激励引导作用,提高科研设施与仪器使用效益,根据《内蒙古自治区科研基础设施和大型 科研仪器开放共享管理办法(试行)》(内科发〔2022〕17号),制定本实施细则。 第二条 本细则所指科研设施与仪器,主要包括政府预算资金投入建设和购置的,用于科学研究和技术开发活动的 各类重大科研基础设施和单台(套)价值在30万元及以上的科学仪器设备。 第三条 自治区科技厅、财政厅、教育厅会同有关部门,按年度对高等学校、科研院所、企业、新型研发机构等管 理单位的科研设施与仪器管理、运行以及开放共享总体情况进行评价考核,并向社会公布评价考核结果。 第四条 充分发挥内蒙古自治区科研基础设施与大型科研仪器开放共享网络管理平台(以下简称“自治区开放共享 网络管理平台”)作用,实时、客观记录科研设施与仪器开放率、有效对外服务机时等信息,为公平客观开展评 价考核提供基础性支撑。 第五条 评价考核指标包括组织管理、开放效果和服务成效等3个一级指标和8个二级指标。 (一)组织管理情况 1.科研设施与仪器对外开放共享管理体系建设。包括制度建设情况、仪器集中集约化管理情况和实验团队建设情况 等。 2.在线服务平台建设。包括在线服务平台建设及对接自治区开放共享网络管理平台情况、在线服务平台可预约仪器 比例等。 3.开放共享氛围。包括管理单位推动本单位开放共享政策落地的具体推进措施及成效、供需对接措施与成效等。 (二)开放效果 1.开放率。指单台(套)原值30万元及以上,管理单位纳入自治区开放共享网络管理平台的开放仪器数量与本单位 应开放仪器总量的比值(%)。 2.利用率。指科研设施与仪器年平均运行机时与平均额定机时的比值(%)。 3.共享率。指科研设施与仪器年平均对外服务机时与年平均运行机时的比值(%)。 4.服务收入。指通过自治区开放共享网络管理平台实现服务的年度对外服务总收入。 (三)服务成效 包括服务非关联单位、创新创业团队、个人等科研任务情况以及相关研究成果的产出、水平与贡献,用户评价情 况等。 第六条 评价考核工作实行单位自评价和综合评价考核相结合的工作机制。在综合评价考核中,应充分利用自治区 开放共享网络管理平台记录的客观数据,确保考核结果真实有效。 第七条 自治区科技厅、财政厅、教育厅结合上一年度评价考核结果和各单位实际情况,确定年度评价考核单位范 围,组织开展当年度评价考核工作。具体工作流程如下: (一)发布通知。自治区科技厅发布评价考核通知,明确评价考核具体内容和要求。 (二)提交材料。被评价考核单位按照评价考核通知要求,开展自评价,并依托自治区开放共享网络管理平台提 交自评价报告。 (三)集中审核。内蒙古自治区科技创新发展中心对各单位提交的自评价报告结合自治区开放共享网络管理平台 客观数据进行评前审核,并组织专家对照评价考核指标体系进行综合评价。 (四)现场核查。在集中审核的基础上,对存在异常情况的单位,有针对性地开展现场核查,重点核查仪器运行 使用记录等。 第八条 综合集中审核评价和现场核查情况,按照综合评分进行排序,并确定评价考核结果。考核结果分为优秀、 良好、合格、不合格等四档。 对于存在弄虚作假等违背科研诚信要求的,当年评为“不合格”等次,取消相关单位一定期限参加评价考核资格 ,并按程序纳入科研诚信失信记录。 第九条 对考核结果为优秀和良好的管理单位,按照《内蒙古自治区科研基础设施和大型科研仪器开放共享管理办 法(试行)》规定给予补助支持,补助资金从现有科技专项资金中统筹安排。 第十条 对考核结果为不合格的管理单位进行通报批评,限期一年整改,整改完成后方可参加下一年度评价考核 ,并视情节采取核减管理单位修缮购置资金、在申报科技计划项目时限制购置仪器设备等措施予以约束。 第十一条 对连续两次评价考核结果为不合格的单位,相关主管部门可根据需要,按相关规定对其通用性强但使用 率比较低、开放共享差的科研仪器在部门内或跨部门无偿划拨,或由管理单位内部调配。 第十二条 本细则由内蒙古自治区科学技术厅、财政厅、教育厅负责解释。 附件:1.内蒙古自治区科研基础设施和大型科研仪器开 放共享自评报告(提纲) 2.内蒙古自治区科研基础设施和大型科研仪器开 放共享评价考核指标 附件1 内蒙古自治区科研基础设施和大型科研 仪器开放共享自评报告(提纲) 一、组织管理情况 科研设施与仪器开放共享制度建设及落实情况;集约化管理情况,包括在线服务平台建设与运行情况、科研设施 与仪器新建和新购统筹管理情况;实验团队建设情况,包括考核激励、职称晋升、技术培训、分析测试方法与标 准研究等;科研设施与仪器对外开放共享的氛围、供需对接情况以及存在的问题等。 二、运行使用情况 科研设施与仪器基本信息、年度运行使用情况。 三、共享服务成效 对法人单位以外的单位提供共享服务的情况和服务收入情况;用户评价情况;服务非关联单位科研任务情况以及 相关研究成果的产出、水平与贡献,包括但不限于服务支撑国家级或自治区级科研项目情况、服务支撑科技型中 小企业和高新技术企业科技创新情况等;重要服务成果和典型服务案例概述。 附件2 内蒙古自治区科研基础设施和 大型科研仪器开放共享评价考核指标 一级指标 二级指标 指标内容 组织管理 管理体系建设 制度是否完备、合理、可操作 集约化管理情况 实验团队建设情况 在线服务平台建设 管理单位在线服务平台建设情况 开放共享氛围 管理单位科研基础设施和大型科研仪器开放共享氛围 开放效果 开放率 单台(套)原值30万元及以上,纳入自治区平台的开放仪器数量与管理单位应开放仪器总量的比值(%) 利用率 年平均运行机时与平均额定机时的比值(%) 共享率 年平均对外服务机时与年平均运行机时的比值(%) 服务收入 年度对外服务总收入 服务成效 对外服务案例 服务非关联单位、创新创业团队、个人等各类科研任务及创新活动产生的重要服务成果情况 *指标体系和评分标准可根据工作情况进行调整

相关文章