新华保险临时信息披露报告(关联交易信息)2023年148号 2023-07-21.PDF
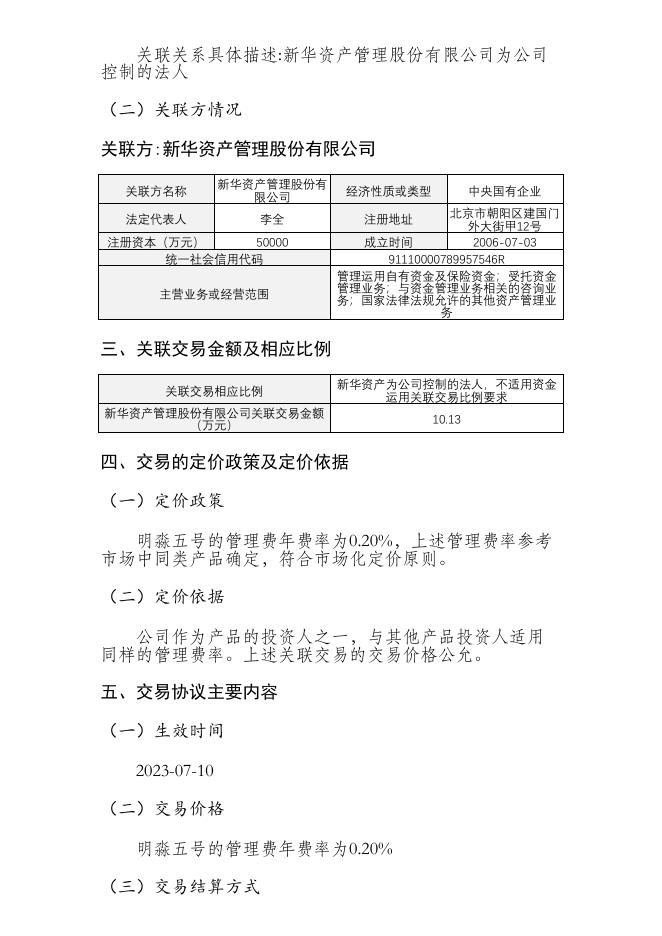
新华人寿保险股份有限公司关于投资新华资产明淼五号资产管理产品资金运用关联交易的信 息披露公告 根据《关于加强保险机构资金运用关联交易监管工作 的通知》(银保监规〔2022〕11号)、《保险公司资金运用 信息披露准则第1号:关联交易》(保监发〔2014〕44号 )等相关规定,现将新华人寿保险股份有限公司关于投资 新华资产-明淼五号资产管理产品资金运用关联交易的有关 信息披露如下: 一、交易概述及交易标的的基本情况 (一)交易概述 新华人寿保险股份有限公司购买新华资产-明淼五号资 产管理产品 (二)交易标的基本情况 明淼五号为新华资产2020年11月19日发行的固定收益类 资产管理产品,管理费年费率为0.20%。明淼五号按照产品 合同的约定,在法律法规限定投资范围内的金融工具,含 境内债权类资产,主要包括现金、货币市场基金、银行活 期存款、银行通知存款、银行定期存款、银行协议存款、 同业存单、逆回购协议、债券型证券投资基金、金融企业 (公司)债券、非金融企业(公司)债券、政府债券和准 政府债券等。 二、交易各方的关联关系和关联方基本情况 (一)交易各方的关联关系 关联方:新华资产管理股份有限公司 交易各方的关联关系:(四)保险机构控制或施加重大 影响的法人或非法人组织 关联关系具体描述:新华资产管理股份有限公司为公司 控制的法人 (二)关联方情况 关联方:新华资产管理股份有限公司 关联方名称 新华资产管理股份有 限公司 法定代表人 李全 注册资本(万元) 50000 统一社会信用代码 主营业务或经营范围 经济性质或类型 中央国有企业 北京市朝阳区建国门 外大街甲12号 成立时间 2006-07-03 91110000789957546R 管理运用自有资金及保险资金;受托资金 管理业务;与资金管理业务相关的咨询业 务;国家法律法规允许的其他资产管理业 务 注册地址 三、关联交易金额及相应比例 关联交易相应比例 新华资产为公司控制的法人,不适用资金 运用关联交易比例要求 新华资产管理股份有限公司关联交易金额 (万元) 10.13 四、交易的定价政策及定价依据 (一)定价政策 明淼五号的管理费年费率为0.20%,上述管理费率参考 市场中同类产品确定,符合市场化定价原则。 (二)定价依据 公司作为产品的投资人之一,与其他产品投资人适用 同样的管理费率。上述关联交易的交易价格公允。 五、交易协议主要内容 (一)生效时间 2023-07-10 (二)交易价格 明淼五号的管理费年费率为0.20% (三)交易结算方式 以现金方式结算。 (四)协议生效条件、履行期限 协议自申购之日起生效 关联交易的有效期自其有效购买(认购或申购)之日 起至其赎回之日止。 (五)其他信息 本次购买后公司将按投资计划进行赎回,且不产生后 续赎回费,赎回不再另行披露。 六、交易决策及审议情况 根据国家金监总局《银行保险机构关联交易管理办法 》第五十七条第一款的规定,公司本次购买明淼五号的关 联交易可免予按照关联交易进行审议。 七、其他需要披露的信息 无 我公司承诺:已充分知晓开展此项交易的责任和风险,并 对本公告所披露信息的真实性、准确性、完整性和合规性 负责,愿意接受有关方面监督。对本公告所披露信息如有 异议,可以于本公告发布之日起10个工作日内,向国家金 融监督管理总局保险资金运用监管部反映。 新华人寿保险股份有限公司 2023年07月21日

新华保险临时信息披露报告(关联交易信息)2023年148号 2023-07-21.PDF 

