附件4《含碲易切削钢(征求意见稿)》编制说明.pdf
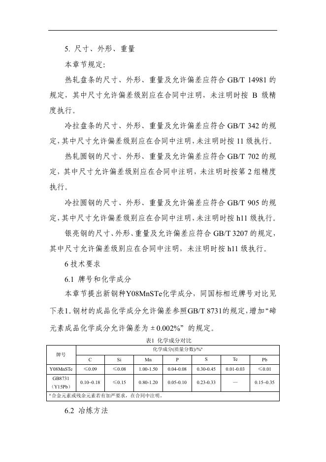
《含碲易切削钢》 标准编制说明 一、任务来源 本文件由中国特钢企业协会提出并归口,冶金工业规划研究院作 为标准组织协调单位。根据中国特钢企业协会团体标准化工作委员会 团体标准制修订计划,由芜湖新兴铸管有限责任公司、冶金工业规划 研究院等单位共同参与起草,计划于 2021 年三季度前完成《含碲易 切削钢》标准的制定工作。 二、制定本文件的目的和意义 易切削钢以其优良的切削性能能够降低零部件制造成本的 40% 左右,被广泛应用于汽车工业、精密仪表工业和家用电器等。我国每 年的易切削钢市场需求量在 100 万吨左右,但目前能够稳定生产易切 削钢的企业很少,在夹杂物数量、形态的控制等方面与国外相比存在 一定差距,以致仍有 30 万吨易切削钢依靠进口。同时,随着环保要 求的提高,铅系易切削钢的使用范围将会被严重限制,寻找其他金属 代替钢材中的铅已成为钢铁业的一个开发热点。 含碲易切削钢,重点解决了易切削钢生产过程关键共性技术问题 (如杂物数量及形态控制、轧制劈头开裂及优良的切削性能等),其 切削性能能够达到同类别的铅系易切削钢,可实现进口替代。我国公 布的易切削结构钢国家标准 GB/T 8731《易切削结构钢》,收录硫系、 铅系、锡系和钙系等四类易切削钢,但尚没有含碲易切削钢的相关标 准。本团体标准的制定,是对现有标准体系的有效补充,有效引导含 碲易切削钢的生产和应用。 三、标准编制过程 2020 年月,中国特钢企业协会团体标准化工作委员会(以下简 称团标委)秘书处给各位委员发出团体标准立项函审单。到立项函审 截止日期,没有委员提出不同意见。 2020 年月,团标委正式下达立项计划,组成了标准起草组,提 出了标准编制计划和任务分工,并开始标准编制工作。 2021 年月:进行了起草标准的调研、问题分析和相关资料收集 等准备工作,完成了标准制定提纲、标准草案。 2021 年月:召开标准启动会,围绕标准草案进行了讨论,并按 照与会意见和建议进行了修改。 2021 年~月:形成征求意见稿并发出征求意见。 2021 年月:完成征求意见处理、形成标准送审稿。 2021 年月:完成该标准审定会和标准报批稿,上报中国特钢企 业协会审批。 2021 年月:完成该标准发布、实施。 四、标准编制原则 充分考虑汽车工业、精密仪表工业和家用电器等行业用易切削钢 产品的高质量需求,联合下游企业协同攻关,采用标准化手段助力含 碲易切削钢高质量发展,展现我国易切削钢先进技术水平。本文件以 满足下游行业对含碲易切削钢发展趋势要求为前提,充分提高标准的 市场适应能力,填补标准领域空白;通过对下游用钢行业的研究,了 解含碲易切削钢产品的实际需求,确定各项技术指标,满足下游行业 生产需要,建立彼此之间的联系,扩大影响力。 五、标准的研究思路及内容 (一)编制思路 《含碲易切削钢》标准的设计与编制主要以问题与需求为导向, 切实从易切削钢生产需要出发,进一步确定化学成分控制指标、力学 性能等技术指标要求,强化细分领域标准的指导意义。通过制定满足 市场创新需要,并具有科学、合理、全面、可操作性的标准,助力含 碲易切削钢的高质量供给,提升作业的安全性和可靠性。本文件在参 考 GB/T 8731《易切削结构钢》的基础上,结合实际生产的特殊需要, 对化学成分、力学性能、非金属夹杂物、低倍组织、显微组织、奥氏 体晶粒度、表面质量、内部质量等技术指标进行了加严和扩展,增强 了原料生产制造商与下游行业的联系,使标准更具有针对性和实用性。 (二)标准技术框架 本文件包含以下部分 前 言 1 范围 2 规范性引用文件 3 术语和定义 4 牌号表示方法 5 订货内容 6 尺寸、外形、重量 7 技术要求 8 试验方法 9 检验规则 10 包装、标志及质量证明书 (三)标准技术内容 1. 范围 本文件规定了含碲易切削钢的牌号表示方法、订货内容、尺寸、 外形、重量、技术要求、试验方法、检验规则、包装、标志和质量证 明书。 本文件适用于直径 5.0mm~22.0mm 的含碲易切削热轧盘条、冷拉 盘条,以及直径不大于 60mm 的含碲易切削热轧圆钢、冷拉圆钢、银 亮钢。 2. 规范性引用标准 按 GB/T 1.1-2020《标准化工作导则 第 1 部分:标准化文件的结 构和起草规则》的有关规定。 3. 牌号表示方法 本章节参考 GB/T 221 提出“钢的牌号由易切削钢表示符号“Y”、 二位阿拉伯数字表示平均碳含量(以万分之几计)、锰元素符号“Mn”、 硫元素符号“S”、碲元素符号“Te”组成。”并给出示例。 4. 订货内容 本章节对订货的合同或订单内容提出要求,应包含: a) 产品名称; b) 本文件编号; c) 牌号; d) 规格; e)重量(或数量); f)交货状态; g)特殊要求。 5. 尺寸、外形、重量 本章节规定: 热轧盘条的尺寸、外形、重量及允许偏差应符合 GB/T 14981 的 规定,其中尺寸允许偏差级别应在合同中注明,未注明时按 B 级精 度执行。 冷拉盘条的尺寸、外形、重量及允许偏差应符合 GB/T 342 的规 定,其中尺寸允许偏差级别应在合同中注明,未注明时按 11 级执行。 热轧圆钢的尺寸、外形、重量及允许偏差应符合 GB/T 702 的规 定,其中尺寸允许偏差级别应在合同中注明,未注明时按第 2 组精度 执行。 冷拉圆钢的尺寸、外形、重量及允许偏差应符合 GB/T 905 的规 定,其中尺寸允许偏差级别应在合同中注明,未注明时按 h11 级执行。 银亮钢的尺寸、外形、重量及允许偏差应符合 GB/T 3207 的规定, 其中尺寸允许偏差级别应在合同中注明,未注明时按 h11 级执行。 6 技术要求 6.1 牌号和化学成分 本章节提出新钢种Y08MnSTe化学成分,同国标相近牌号对比见 下表1。钢材的成品化学成分允许偏差参照GB/T 8731的规定,增加“碲 元素成品化学成分允许偏差为±0.002%”的规定。 表1 化学成分对比 化学成分(质量分数)/%a 牌号 Y08MnSTe GB8731 (Y15Pb) a C Si Mn P S Te Pb ≤0.09 ≤0.08 1.00-1.50 0.04-0.08 0.30-0.45 0.01-0.03 ≤0.01 0.10~0.18 ≤0.15 0.80-1.20 0.05-0.10 0.23-0.33 — 0.15~0.35 合金元素或残余元素若有加严要求,在合同中注明。 6.2 冶炼方法 本章节规定钢应采用转炉或电炉冶炼,并经炉外精炼。除非需方 有特殊要求,冶炼方法由供方自行确定。 6.3 交货状态 本章节规定钢材以热轧、冷拉、银亮状态交货,交货状态应在合 同中注明。根据需方要求,也可按其他状态交货。 6.4 力学性能 本章节提出新钢种 Y8TeS37 力学性能。热轧及冷拉圆钢、盘条 同国标相近牌号力学性能对比分别见下表 2、3。 表2 热轧圆钢、盘条及银亮钢力学性能与国标相近牌号对比 牌号 Y08MnSTe 抗拉强度 断后伸长率 断面收缩率 布氏硬度 Rm/MPa A/% Z/% HBWa 5~10 370~430 ≥30 ≥55 100~125 >10~16 390~450 ≥30 ≥50 105~130 >16~22 390~470 ≥25 ≥50 110~140 390~540 ≥22 ≥36 ≤170 直径/mm >22~60 GB8731 (Y15Pb) a — 硬度值仅供参考。 表3 冷拉圆钢及盘条力学性能与国标相近牌号对比 牌号 Y08MnSTe 抗拉强度 断后伸长率 Rm/MPa A/% 5~10 ≥560 ≥12 >10~16 ≥600 ≥10 >16~22 ≥650 ≥8 直径/mm >22~60 GB8731 (Y15Pb) 8~20 530~755 >20~30 510~735 >30 490~685 ≥7.0 6.5 低倍组织 本章节在参考 GB/T 8731 规定的基础上将低倍组织合格级别一 般疏松、中心疏松、中心偏析、定型偏析由≤3.0 加严到≤1.5。 6.6 非金属夹杂物 本章节在参考 GB/T 8731 规定的基础上加严非金属夹杂物指标。 见下表 4。 表4 非金属夹杂物合格级别同国标对比 B C D 对比 本文件 DS 细系 粗系 细系 粗系 细系 粗系 ≤2.0 ≤2.5 ≤1.5 ≤1.5 ≤2.0 ≤2.0 国标 ≤2.0 ≤3.0 - 6.7 晶粒度 本章节新提出晶粒度要求,规定钢材的奥氏体晶粒度合格级别为 6 级或更细。 6.8 显微组织 本章节新提出显微组织要求,规定“根据需方要求,可进行带状 组织检测,其检测方法和评级标准由供需双方协商确定”。 6.8 表面质量 本章节参照 GB/T 8731 的有关规定。 7. 试验方法 7.1 本章节规定钢材的化学成分试验方法应按 GB/T 223.5、GB/T 223.29、GB/T 223.55、GB/T 223.59、GB/T 223.63、GB/T 223.69、GB/T 223.72、GB/T 4336、GB/T 20123、GB/T 20125 或通用方法的规定进 行,但仲裁时应按 GB/T 223.5、GB/T 223.59、GB/T 223.63、GB/T 223.69、 GB/T 223.72 的规定进行。 7.2 钢材的检验项目、取样数量、取样方法、试验方法应符合表 8 的规定。 表5 检验项目、取样方法、取样数量和试验方法 序号 检验项目 取样数量 取样方法 试验方法 1 化学成分 1 个/炉 GB/T 20066 见 8.1 2 拉伸试验 2 个/批 GB/T 2975 GB/T 228.1 圆钢:任意根钢材端部 盘条:任意两盘 3 布氏硬度 3 个/批 不同根钢材端部 4 低倍组织 2 个/批 任意根钢材端部 5 非金属夹杂物 2 个/批 不同根钢材 GB/T 10561 6 晶粒度 1 个/批 任意根钢材 GB/T 6394 7 带状组织 1 个/批 GB/T 13298 协商 8 尺寸、外形 逐根或逐盘 — 合适的量具 9 表面质量 逐根或逐盘 — 目视和量具 GB/T 231.1 GB/T 226 GB/T 1979 8. 检验规则及 9. 包装、标志和质量证明书 本章节参照 GB/T 8731 的相关规定。 六、标准的应用领域 本文件规定了含碲易切削钢的牌号表示方法、订货内容、尺寸、 外形、重量、技术要求、试验方法、检验规则、包装、标志和质量证 明书。适用于直径不大于 100mm 的含碲易切削热轧圆钢、冷拉圆钢、 银亮钢以及直径 5.0mm~22.0mm 的含碲易切削热轧盘条、冷拉盘条的 生产和质量管控。同时,结合下游对含碲易切削钢的特殊需要,对技 术参数进行了优化设计和补充,对下游行业的基础材料采购、加工和 制造具有科学指导意义。 本文件强化了上下游行业间的衔接和联系,为含碲易切削钢制造 领域提供基础材料保障,有助于产业链的协同发展。本文件的实施, 符合我国钢铁工业由高速度发展向高质量发展的整体趋势,能够为我 国钢铁产业高质量发展提供有力支撑,使原料生产企业充分满足下游 行业对基础材料产品的升级需要,引导双方形成合力,共同助力我国 钢铁行业快速发展。 七、标准属性 本文件属于钢铁行业团体标准。 《含碲易切削钢》标准编制工作组 2021 年 4 月

附件4《含碲易切削钢(征求意见稿)》编制说明.pdf




