秦岭文库(kunmingchi.com)你想要的内容这里独有!

MFC-J6910DW(高级功能).pdf

状态中失态╮83 页 5.438 MB
MFC-J6910DW(高级功能).pdfMFC-J6910DW(高级功能).pdfMFC-J6910DW(高级功能).pdfMFC-J6910DW(高级功能).pdfMFC-J6910DW(高级功能).pdf

MFC-J6910DW(高级功能).pdf

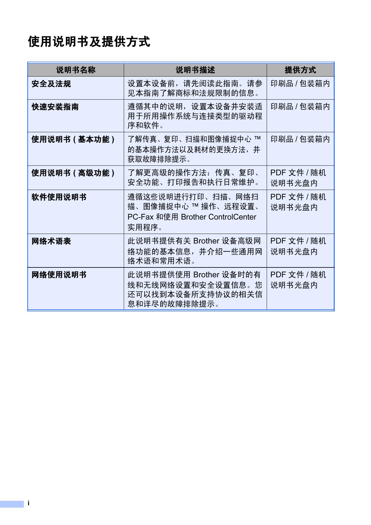
使用说明书 ( 高级功能 ) MFC-J6910DW 版本 0 SCHN 使用说明书及提供方式 说明书名称 i 说明书描述 提供方式 安全及法规 设置本设备前,请先阅读此指南。请参 印刷品 / 包装箱内 见本指南了解商标和法规限制的信息。 快速安装指南 遵循其中的说明,设置本设备并安装适 印刷品 / 包装箱内 用于所用操作系统与连接类型的驱动程 序和软件。 使用说明书 ( 基本功能 ) 了解传真、复印、扫描和图像捕捉中心 ™ 的基本操作方法以及耗材的更换方法,并 获取故障排除提示。 使用说明书 ( 高级功能 ) 了解更高级的操作方法:传真、复印、 PDF 文件 / 随机 安全功能、打印报告和执行日常维护。 说明书光盘内 软件使用说明书 遵循这些说明进行打印、扫描、网络扫 PDF 文件 / 随机 描、图像捕捉中心 ™ 操作、远程设置、 说明书光盘内 PC-Fax 和使用 Brother ControlCenter 实用程序。 网络术语表 此说明书提供有关 Brother 设备高级网 PDF 文件 / 随机 络功能的基本信息,并介绍一些通用网 说明书光盘内 络术语和常用术语。 网络使用说明书 此说明书提供使用 Brother 设备时的有 PDF 文件 / 随机 线和无线网络设置和安全设置信息。您 说明书光盘内 还可以找到本设备所支持协议的相关信 息和详尽的故障排除提示。 印刷品 / 包装箱内 目录 1 常规设置 1 内存存储 .................................................................................................... 1 休眠模式 .................................................................................................... 1 液晶显示屏显示 ......................................................................................... 2 设置背景灯熄灭定时器......................................................................... 2 拨号前缀 .................................................................................................... 2 设置或更改前缀号码 ............................................................................ 2 模式定时器 ................................................................................................ 3 2 安全功能 4 安全功能锁 2.0 .......................................................................................... 4 使用安全功能锁 2.0 前的准备 .............................................................. 4 设置和更改管理员密码......................................................................... 5 设置受限用户 ....................................................................................... 6 启用 / 关闭安全功能锁.......................................................................... 6 切换用户 .............................................................................................. 7 切换为公共模式.................................................................................... 7 3 发送传真 8 其他发送选项............................................................................................. 8 使用多种设置发送传真......................................................................... 8 停止传真 .............................................................................................. 8 对比度 .................................................................................................. 8 更改传真分辨率.................................................................................... 9 将您更改的内容设为新的默认值 .......................................................... 9 将传真设置恢复为出厂设置.................................................................. 9 其他发送操作........................................................................................... 10 从自动进稿器发送双面 ( 两面 ) 传真 .................................................. 10 手动发送传真 ..................................................................................... 10 通话结束时发送传真 .......................................................................... 11 双向访问 ( 仅适用于黑白 ).................................................................. 11 多址发送 ( 仅适用于黑白 ).................................................................. 11 实时传输 ............................................................................................ 13 国际模式 ............................................................................................ 13 定时传真 ( 仅适用于黑白 ).................................................................. 13 定时批量传输 ( 仅适用于黑白 ) .......................................................... 14 检查和取消等待处理的作业................................................................ 14 轮询概述 .................................................................................................. 15 轮询发送 ( 仅适用于黑白 ).................................................................. 15 ii 4 接收传真 16 内存接收 ( 仅黑白 )...................................................................................16 无纸接收 .............................................................................................16 传真转发 .............................................................................................16 传真存储 .............................................................................................17 从内存中打印传真...............................................................................17 PC-Fax 接收 ( 仅适用于 Windows®)...................................................18 关闭内存接收操作...............................................................................19 更改内存接收操作...............................................................................20 远程检索...................................................................................................21 设置远程访问代码...............................................................................21 使用远程访问代码...............................................................................21 远程传真命令 ......................................................................................22 检索传真信息 ......................................................................................23 更改传真转发号码...............................................................................23 其他接收操作 ...........................................................................................24 打印缩小的接收传真 ...........................................................................24 轮询概述...................................................................................................24 轮询接收 .............................................................................................24 5 拨号和存储号码 27 其他拨号操作 ...........................................................................................27 组合速拨号码 ......................................................................................27 存储号码的其他方式.................................................................................28 从拨出记录存储单拨号码 ....................................................................28 从来电显示记录存储单拨号码.............................................................28 从拨出记录存储速拨号码 ....................................................................29 从来电显示记录存储速拨号码.............................................................30 设置多址发送组 ..................................................................................31 6 打印报告 33 传真报告...................................................................................................33 传输验证报告 ......................................................................................33 传真日志 ( 活动报告 )..........................................................................33 报告 ..........................................................................................................34 如何打印报告 ......................................................................................34 iii 7 复印 35 复印设置 .................................................................................................. 35 停止复印 ............................................................................................ 35 更改复印速度和质量 .......................................................................... 35 放大或缩小复印图像 .......................................................................... 36 使用 N 合 1 复印或制作海报 ( 页面布局 )........................................... 37 2 合 1 身份证复印 .............................................................................. 39 使用自动进稿器排序多份复印件 ........................................................ 40 调整浓度 ............................................................................................ 40 省墨模式 ............................................................................................ 41 薄纸复印 ............................................................................................ 41 歪斜调整 ............................................................................................ 42 书本复印 ............................................................................................ 42 水印复印 ............................................................................................ 42 双面 ( 两面 ) 复印 ............................................................................... 44 设置收藏夹......................................................................................... 46 8 打印介质卡或 USB 存储设备中的照片 48 图像捕捉中心 ™ 操作 .............................................................................. 48 介质卡、 USB 存储设备和文件夹结构 ............................................... 48 电影打印 ............................................................................................ 49 打印图像 .................................................................................................. 49 打印索引 ( 缩略图 ) ............................................................................ 49 打印照片 ............................................................................................ 50 照片效果 ............................................................................................ 50 DPOF 打印......................................................................................... 52 图像捕捉中心 ™ 打印设置 ....................................................................... 53 打印质量 ............................................................................................ 53 纸张选项 ............................................................................................ 53 调整亮度、对比度和色彩 ................................................................... 54 剪切.................................................................................................... 55 满幅打印 ............................................................................................ 56 日期打印 ............................................................................................ 56 将您更改的内容设为新的默认值 ........................................................ 56 将所有设置恢复为出厂设置................................................................ 56 扫描到介质卡或 USB 存储设备 ............................................................... 57 平板扫描尺寸 ..................................................................................... 57 自动裁剪 ............................................................................................ 57 如何设定新默认值 .............................................................................. 58 如何重置出厂设置 .............................................................................. 58 iv 9 打印数码相机中的照片 59 从支持 PictBridge 的数码相机中直接打印照片.........................................59 PictBridge 要求 ...................................................................................59 设置数码相机 ......................................................................................59 打印图像 .............................................................................................60 DPOF 打印 .........................................................................................60 从数码相机中直接打印照片 ( 不使用 PictBridge) .....................................61 打印图像 .............................................................................................61 A 日常维护 62 清洁和检查设备 ........................................................................................62 清洁设备外部 ......................................................................................62 清洁设备打印机压辊 ...........................................................................63 清洁进纸辊..........................................................................................64 清洁搓纸辊..........................................................................................65 清洁纸盒 #2 的搓纸辊 ........................................................................66 检查墨水余量 ......................................................................................66 包装和运输设备 ........................................................................................67 v B 术语表 69 C 索引 73 1 常规设置 内存存储 1 1 菜单设置将被永久保存,即使出现断 电,您使用 [菜单]按钮选择的菜单 设置也不会丢失。同样,如果已选择 [设定新默认值]或 [收藏夹设置], 那么传真、扫描、复印和图像捕捉模 式键菜单的设置也不会丢失。您也许 需要重设日期和时间。 提示 在断电过程中,设备内存中的信息 大约可保存 24 小时。 1 休眠模式 1 可选择设备进入休眠模式之前的闲置 时间 (1 - 60 分钟 )。设备上有操作进 行时,定时器将被重置。 a 按 [菜单]。 b 按 a 或 b 键显示 [常规设置]。 c 按 [常规设置]。 d 按 a 或 b 键显示 [休眠模式]。 e 按 [休眠模式]。 f 按 [1 分钟]、[2 分钟]、 [3 分钟]、[5 分钟]、 [10 分钟]、[30 分钟]或 [60 分钟]选择设备进入休眠模 式前的闲置时间。 g 按停止 / 退出键。 1 第1章 液晶显示屏显示 设置背景灯熄灭定时器 1 1 设置每一次按键后液晶显示屏背景灯 亮起的时间。 拨号前缀 1 拨号前缀设置可自动在每个您拨叫的 传真号码前加拨预设号码。例如,如 果电话系统需要拨 9 才能拨打外线号 码,即可设置拨号前缀,设备将自动 在接收方号码前加拨 9。 a 按 [菜单]。 b 按 a 或 b 键显示 [常规设置]。 设置或更改前缀号码 c 按 [常规设置]。 a 按 [菜单]。 d 按 a 或 b 键显示[液晶显示屏设 置]。 b 按 a 或 b 键显示 [初始设置]。 e 按 [液晶显示屏设置]。 c 按 [初始设置]。 f 按 [背景灯设置]。 d 按 a 或 b 键显示 [拨号前缀]。 g 按 [10 秒]、[20 秒]、 [30 秒]或 [关]。 e 按 [拨号前缀]。 f 按 [开] ( 或 [关] )。 h 按停止 / 退出键。 g 按 [拨号前缀]。 h 按触摸屏上的按钮输入前缀号码 ( 最多 5 个数字 )。 i 按 [OK]。 提示 • 如果电话系统需要瞬间挂机,请按 免提拨号键输入呼叫断开的时间。 • 不可与其他任何数字或字符组合使 用。 • 如果脉冲拨号模式设置为开,则 # 和 l 不可用。 j 2 按停止 / 退出键。 1 常规设置 模式定时器 1 1 本设备的操作面板上共有四个模式 键:传真、扫描、复印和图像捕捉。 可更改上次扫描、复印或图像捕捉操 作结束后,设备返回到传真模式所需 的时间。如果选择了 [关],在默认 状态下,设备将一直处于上一次使用 的模式中。 a 按 [菜单]。 b 按 a 或 b 键显示 [常规设置]。 c 按 [常规设置]。 d 按 a 或 b 键显示 [模式定时 器]。 e 按 [模式定时器]。 f 按 [0 秒]、[30 秒]、[1 分 钟]、[2 分钟]、[5 分钟]或 [关]。 g 按停止 / 退出键。 3 2 安全功能 安全功能锁 2.0 2 2 使用安全功能锁 2.0 前的准备  传真发送 您可以使用网络浏览器配置安全功能 锁 2.0 的设置。配置之前,需要进行 以下准备工作:  传真接收 a 启动网络浏览器。  复印 b  图像捕捉中心 ™ (PCC) 在浏览器地址栏中输入 “http://machine’s IP address/” (“machine’s IP address” 为设备的 IP 地址 )。  计算机打印  例如: 安全功能锁可用于限制公共用户访问 设备的某些功能:  扫描 2  彩色打印 http://192.168.1.2/  页数限制 提示 您可以在网络配置列表中查找到设 备的 IP 地址。 ( 请参阅网络使用说 明书中的打印网络配置列表。 ) 此功能还可通过限制访问菜单设置来 防止用户更改设备的默认设置。 使用安全功能前,必须输入管理员密 码。 通过创建一个受限用户可进行受限的 操作。受限用户必须输入用户密码方 可使用本设备。 请妥善保存用户密码。若忘记密码, 请联系 Brother 客户服务中心。 提示 • 仅管理员可以设定限制命令或更改 用户设置。 • 禁用传真发送时,传真菜单中所有 功能均不可用。 • 仅当传真发送和传真接收同时启用 时,方可启用轮询接收功能。 4 c 在登录框中输入密码。( 此处需要 输入的是登录到设备网页的密 码,而不是安全功能锁的管理员 密码。 ) 点击 。 安全功能 c 提示 首次使用网络浏览器配置设备设置 时,请设置密码。 1 点击请配置密码。 2 输入您想使用的密码 ( 最多 32 个字符 )。 3 在确认新密码框中再次输入密 码。 4 点击提交。 设置和更改管理员密码 2 2 您可以使用网络浏览器配置这些设 置。若要设置网页,请参见第 4 页上 的使用安全功能锁 2.0 前的准备。然 后,遵循以下说明进行操作。 设置管理员密码 请按下列步骤设置管理员密码。此密 码用于设置用户及启用或关闭安全功 能锁。 ( 请参见第 6 页上的设置受限 用户和第 6 页上的启用 / 关闭安全功 能锁。 ) a 点击管理员。 b 点击安全功能锁。 在新的密码框中输入一个四位数 密码。 d 在再次输入密码框中再次输入密 码。 e 点击提交。 更改管理员密码 2 a 点击管理员。 b 点击安全功能锁。 c 在新的密码框中输入一个新的四 位数密码。 d 在再次输入密码框中再次输入新 密码。 e 点击提交。 2 5 第2章 设置受限用户 2 您可以通过限制命令和密码设置用 户。最多可设置 10 名受限用户。 启用 / 关闭安全功能锁 提示 如果输入错误密码,液晶显示屏上 会显示 [密码错误]。请输入正确 的密码。 您可以使用网络浏览器配置这些设置。 若要设置网页,请参见第 4 页上的使 用安全功能锁 2.0 前的准备。然后, 遵循以下说明进行操作。 启用安全功能锁 a 点击管理员。 a 按 [菜单]。 b 点击安全功能锁。 b 按 [常规设置]。 c 在 ID 号码 / 名称栏内输入群组名 或用户名 ( 最多 15 个字符 ),名 称只能包含字母或数字,然后在 PIN 码栏内输入 4 位数的密码。 c 按 a 或 b 键显示 [功能锁]。 d 按 [功能锁]。 e 按 [功能锁关闭 i 开启]。 f 使用液晶显示屏上的按钮输入四 位数管理员密码。 按 [OK]。 2 关闭安全功能锁 d 在打印复选框或其他复选框中取 消选中您想限制的功能。如果您 想设置最大页数,请在页数限制 中选中开复选框,然后在最大框 中输入数字。然后,点击提交。 提示 • 不能使用与其他用户相同的密码。 • 您可以设置一名公共用户。公共用 户不需要输入密码。如需获取更多 信息,请参阅网络使用说明书。 6 2 2 a 按 b 按 [功能锁开启 i 关闭]。 c 使用液晶显示屏上的按钮输入四 位数管理员密码。 按 [OK]。 ݀⫼ 。 安全功能 切换用户 2 启用安全功能锁时,此设置允许受限 用户登录到设备。 a 2 按 l 键的同时按住转换键。 或者,在液晶显示屏上按 xxxxx 或 (xxxxx 为用户名 ),然后按 [切 换用户]。 ݀⫼ b 按 a 或 b 键显示所需用户名。 c 按所需用户名。 d 使用液晶显示屏上的按钮输入四 位数用户密码。 按 [OK]。 切换为公共模式 2 a 按 名 )。 b 按 [切换到公共用户]。 xxxxx (xxxxx 为用户 提示 受限用户结束操作后,设备将在模 式定时器设置时间内恢复为公共设 置。 ( 请参见第 3 页上的模式定时 器。 ) 7 3 发送传真 其他发送选项 使用多种设置发送传真 3 3 b 要停止传真,请按停止 / 退出键。 按 ( 传真 ) 键。 液晶显示屏显示: 按 d 或 c 键显示您想更改的设置。 显示所需设置时,按该设置。 c 按所需选项。 d 返回步骤 b 更改其他设置。 提示 • 大多数设置为临时设置,传真被发 送后设备将返回到默认设置。 • 可将最常用的设置保存为默认设 置。这些设置将一直保存直到您再 次更改。 ( 请参见第 9 页上的将您 更改的内容设为新的默认值。 ) 8 3 3 当发送传真时,您可以选择以下设置 的任意组合:分辨率、对比度、扫描 尺寸等。 a 停止传真 对比度 3 若原稿颜色非常浅或非常深,您可能 想要更改对比度。对于大多数原稿, 可使用出厂设置 [自动]。它自动选 择适合原稿的对比度。 发送浅色原稿时,选择 [浅]。发送 深色原稿时,选择 [深]。 a 按 b 按 d 或 c 键显示 [对比度]。 c 按 [对比度]。 d 按 [自动]、[浅]或 [深]。 ( 传真 ) 键。 提示 即使选择 [浅]或 [深],设备也 将在下列情况下使用 [自动]设置 发送传真: • 发送彩色传真时。 • 选择 [照片]作为传真分辨率时。 发送传真 更改传真分辨率 3 可通过更改传真分辨率提高传真的质量。 将您更改的内容设为新的默认值 3 a 按 b 按 d 或 c 键显示[传真分辨率]。 若想保存常用的传真设置如 [传真分辨 率]、[对比度]、[平板扫描尺寸]、 [预览]和 [实时发送],可将其设定为 默认值。这些设置将一直保存直到您再 次更改。 c 按 [传真分辨率]。 a 按 d 选择您要的分辨率。 b 按 d 或 c 键选择您想更改的菜单 项,然后按新的选项。 ( 传真 ) 键。 提示 可为黑白传真和彩色传真分别选择 四种和两种不同的分辨率设置。 黑白 [标准] 适合绝大多数类型的原 稿。 [精细] 适合于文字较小的原稿, 传输速度要比在标准分 辨率下慢。 [超精细] [照片] 适合于文字较小的原稿 或艺术线条原稿,但传 输速度要比在精细分辨 率下慢。 当原稿有多种灰度阴影 或原稿为照片时使用。 照片的传输速度最慢。 彩色 [标准] 适合绝大多数类型的原稿。 [精细] 当原稿为照片时使用。 传输时间比在标准分辨 率时长。 若选择 [超精细]或 [照片]并 使用启用彩色键发送传真,设备将 使用 [精细]设置发送传真。 3 ( 传真 ) 键。 重复该步骤,设置每项需要更改 的设置。 c 更改完最后一个设置后,按 d 或 c 键显示 [设定新默认值]。 d 按 [设定新默认值]。 e 按 [是]。 f 按停止 / 退出键。 将传真设置恢复为出厂设置 3 可将所有更改的设置恢复为出厂设 置。这些设置将一直保存直到您再次 更改。 a 按 b 按 d 或 c 键显示 [出厂设置]。 c 按 [出厂设置]。 d 按 [是]。 e 按停止 / 退出键。 ( 传真 ) 键。 9 第3章 其他发送操作 从自动进稿器发送双面 ( 两面 ) 传真 使用自动进稿器最大可以发送 Legal 尺寸的双面文档。 a 按设备操作面板上的双面键。 b 将原稿放入自动进稿器。 c 按 [传真]。 d 执行以下操作中的一项:  若原稿从长边翻页,请按 [双 面扫描 : 长边]。 长边 纵向 横向 3 手动发送传真 使用手动传输可使您在发送传真时听到 拨号音、振铃声和传真接收提示音。 3 提示 若要发送多页传真,请使用自动进 稿器。 a 按 b 装入原稿。 c 若要听取拨号音,请按免提拨号 键或拿起外接电话的听筒。 d 输入传真号码。 e 听到传真音时,按启用黑白或启 用彩色键。 选择 [传真模式]为 [高级模 式]时按 [发送],然后从平板 扫描器发送传真。( 请参阅使用说 明书 ( 基本功能 ) 第 1 章中的设置 传真逻辑 ( 发送和接收顺序 )。 ) f 放回外接电话的听筒。 短边 横向 e 输入传真号码。 f 按启用黑白或启用彩色键。 设备将扫描和发送原稿。 10 ( 传真 ) 键。 提示 如果您的网络支持 LDAP 协议,则 可以在服务器上检索传真号码或电 子邮件地址。 ( 详细信息,请参阅网 络使用说明书中的 LDAP 操作。 )  若原稿从短边翻页,请按 [双 面扫描 : 短边]。 纵向 3 发送传真 通话结束时发送传真 3 通话结束时,在双方都未挂断之前您 可将传真发送到另一方。 a 按 c 装入原稿。 d 多址发送前的准备 按启用黑白或启用彩色键。 即使当设备正在从内存中发送、接收 传真或打印计算机中的数据,您也可 拨打另一传真号码,并将传真扫描到 内存中。液晶显示屏显示新作业号和 可用内存。 可扫描到内存的页数随打印在原稿上 数据内容的不同而不同。 提示 如果显示 [内存已满]信息,请按 停止 / 退出键取消操作或按启用黑 白键发送此前已扫描的页面。 3 在多址发送中使用单拨号码或速拨号 码前,必须先将它们存储到设备内存 中。 ( 请参阅使用说明书 ( 基本功能 ) 第 7 章中的存储单拨号码和存储速拨 号码。 ) 放回外接电话的听筒。 双向访问 ( 仅适用于黑白 ) 3 多址发送结束之后,将会打印一份多 址发送报告。 ( 传真 ) 键。  若您正在使用平板扫描器,请 按 [发送]发送传真 ( 选择 [传真模式]为 [高级模式] 时 )。 e 3 多址发送可自动地将同一传真发送到 多个传真号码上。在同一多址发送中 可设置组拨号、单键拨号、速拨号以 及最多 50 个手动拨号号码。 请对方稍候,直到听到传真音频 ( 提示音 ),按启用或发送键,然 后挂断电话。 b 多址发送 ( 仅适用于黑白 ) 3 在多址发送中使用组拨号码前,也必 须先将它们存储到设备内存中。组拨 号码中包含许多已存储单拨号码和速 拨号码,以便轻松拨号。 ( 请参见第 31 页上的设置多址发送组。 ) 如何多址发送传真 3 a 按 b 装入原稿。 c 按 d 或 c 键显示 [多址发送]。 d 按 [多址发送]。 e 可按以下方式在多址发送中添加 号码: ( 传真 ) 键。  按 [添加号码],然后使用液 晶显示屏上的按钮输入号码。 按 [OK]。 11 第3章 提示 如果已下载网络传真: 若要使用电子邮件地址进行多址发 送,请按 ,输入电子邮件地 址,然后按 [OK]。 ( 请参阅使用 说明书 ( 基本功能 ) 附录 C 中的输 入文本。 取消正在处理的多址发送 a 按停止 / 退出键。 b 执行以下操作中的一项:  要取消多址发送,按 [全部多 址发送]。转到步骤 c。  要取消当前作业,按下显示正 在拨打的号码的按钮。转到步 骤 d。  按 [电话簿]。 按 以字母顺序或数字顺 序检索。按需要加入到多址发 送的条目。 按 [OK]。  要退出但不取消作业,按停止 / 退出键。 c 提示 若选择数字顺序: g 重复步骤 e 输入所有传真号码 后,按 [OK]。 按启用黑白键。 提示 • 若未使用任何组拨号码,则可将传 真 “ 多址发送 ” 到多达 266 个不同 的号码。 • 可用内存根据内存中作业类型和用 于多址发送的接收方号码数量的不 同而不同。若将所有可用号码都用 于多址发送,则双向访问和定时传 真将不可使用。 • 如果显示 [内存已满]信息,请按 停止 / 退出键取消操作或按启用黑 白键发送此前已扫描的页面。 12 当液晶显示屏询问您是否要取消 整个多址发送时,执行以下操作 中的一项:  按 [是]确认。 速拨号码以 # 开头。 单拨号码以 l 开头。 f 3  要退出但不取消作业,按 [否]或按停止 / 退出键。 d 执行以下操作中的一项:  要取消当前作业,按 [是]。  要退出但不取消作业,按 [否]或按停止 / 退出键。 发送传真 实时传输 3 在发送传真时,设备将在发送前将原稿 扫描至内存中。然后,一旦电话线路接 通,设备将开始拨号并发送传真。 有时候,您可能需要立即发送一个非常 重要的原稿,并且不想等待内存传输。 那么,您可以打开 [实时发送]。 a 按 b 装入原稿。 c 按 d 或 c 键显示 [实时发送]。 d 按 [实时发送]。 e 按 [开]。 ( 传真 ) 键。 提示 • 如果内存已满并正在从自动进稿器 发送黑白传真,设备将会实时发送 原稿 ( 即使 [实时发送]设置为 [关] )。如果内存已满,需先清除 一部分内存才能通过平板扫描器发 送传真。 • 在实时传输中,使用平板扫描器时 自动重拨功能不可用。 国际模式 3 若由于电话线路上的干扰而导致发送 国际传真时出现故障,我们建议您打 开国际模式。在每发送一份传真后, 此功能将自动关闭。 3 a 按 b 装入原稿。 c 按 d 或 c 键显示 [国际模式]。 d 按 [国际模式]。 e 按 [开] ( 或 [关] )。 ( 传真 ) 键。 定时传真 ( 仅适用于黑白 ) 3 可在内存中存储最多 50 份传真,以便 本设备在 24 小时内将这些传真发送出 去。这些传真将以步骤 f 中输入的时 间当天发送。 a 按 b 装入原稿。 c 按 d 或 c 键显示 [定时传真]。 d 按 [定时传真]。 e 按 [开]。 f 使用液晶显示屏上的按钮输入要 发送传真的时间 (24 小时制 )。 ( 例如:7:45 PM,则输入 19:45) 按 [OK]。 ( 传真 ) 键。 提示 可扫描至内存的页数随打印在每页 上数据量大小的不同而不同。 13 第3章 定时批量传输 ( 仅适用于黑白 ) 3 在发送定时传真之前,可将所有传真 按目的地和预定时间分类存储于内存 中以有效地节约时间。所有预定为同 一时间并发送到同一传真号码的定时 传真都将作为一份传真发送,这就有 效地节省了发送时间。 a 按 b 按 d 或 c 键显示 [批量发送]。 c 按 [批量发送]。 d 按 [开]。 e 按停止 / 退出键。 ( 传真 ) 键。 检查和取消等待处理的作业 可检查内存中仍然等待发送的作业并 可取消作业。 ( 如果没有等待处理的作业,则液晶 显示屏上将显示 [无等待任务]的信 息。 ) a 按 [菜单]。 b 按 a 或 b 键显示 [传真]。 c 按 [传真]。 d 按 a 或 b 键显示 [残留任务]。 e 按 [残留任务]。 液晶显示屏上将显示等待处理的 作业。 f 按 a 或 b 键滚动查看作业并按想 取消的作业。 按 [OK]。 g 执行以下操作中的一项:  要取消,请按 [是]。 要取消其他作业,请转到步 骤 f。  要退出但不取消作业,按 [否]。 h 14 3 结束后,按停止 / 退出键。 发送传真 轮询概述 3 轮询可通过设置设备使其他人从您那接 收传真,但是他们必须支付电话费。此 功能也可使您呼叫其他人的传真设备并 接收传真,但由您支付电话费。双方的 设备都设置了轮询功能才可使用。不是 所有的传真设备都支持轮询。 轮询发送 ( 仅适用于黑白 ) 3 轮询发送是指在本设备上设置完原稿后 以等待其他传真设备呼叫并检索它。 原稿将被存储,其他任何传真设备都 可检索此原稿,直至您从内存中将它 删除。 ( 请参见第 14 页上的检查和取 消等待处理的作业。 ) 设置轮询发送 3 a 按 b 装入原稿。 c 按 d 或 c 键显示 [轮询发送]。 d 按 [轮询发送]。 e f 按 [标准]。 ( 传真 ) 键。 按 d 或 c 键显示您想更改的任何 设置并按该设置,然后选择所需 选项。接受各设置后,您可以继 续更改其他设置。 g 按启用黑白键。 h 若您正在使用平板扫描器,液晶显示 屏将提示您选择以下其中一个选项:  按 [是]扫描下一页。 转到步骤 i。  按 [否]或启用黑白键发送原稿。 i 将下一页原稿放到平板扫描器 上,按启用黑白键。重复步骤 h 和 i 发送其他页面。 接收到轮询请求时,本设备将自 动发送传真。 设置使用安全密码的轮询发送 3 安全轮询是指限制其他人检索设置为 轮询的原稿。 安全轮询仅在 Brother 传真设备中可 以使用。如果其他人想从您的设备上 检索传真,他们必须输入安全密码。 a 按 b c d e f 装入原稿。 ( 传真 ) 键。 按 d 或 c 键显示 [轮询发送]。 按 [轮询发送]。 按 [安全]。 输入一个四位数号码。 按 [OK]。 g 按 d 或 c 键显示您想更改的任何 设置并按该设置,然后选择所需 选项。接受各设置后,您可以继 续更改其他设置。 h i 按启用黑白键。 若您正在使用平板扫描器,液晶显示 屏将提示您选择以下其中一个选项:  按 [是]扫描下一页。 转到步骤 j。  按 [否]或启用黑白键发送原稿。 j 将下一页原稿放到平板扫描器 上,按启用黑白键。重复步骤 i 和 j 发送其他页面。 设备将自动发送传真。 15 3 4 接收传真 内存接收 ( 仅黑白 ) 4 传真转发 4 每次仅可使用一种内存接收操作:  传真转发 4 选择传真转发后,设备将会把接收到 的传真存储到内存中。然后,设备将 拨打已设定的传真号码并且转发传真。 a 按 [菜单]。 b 按 a 或 b 键显示 [传真]。 关 c 按 [传真]。 您可在任何时候更改选项。更改内存 接收操作后若接收到的传真仍存储在 设备内存中,液晶显示屏上将出现一 条信息。 ( 请参见第 20 页上的更改内 存接收操作。 ) d 按 a 或 b 键显示 [设置接收]。 e 按 [设置接收]。 f 按 a 或 b 键显示 [内存接收]。 g 按 [内存接收]。 无纸接收 h 按 [传真转发]。 i 使用液晶显示屏上的按钮输入转 发号码 ( 最多 20 个数字 )。 按 [OK]。 j 按 [备份打印 : 开]或 [备份打 印 : 关]。  传真存储  PC-Fax 接收 4 接收传真过程中,一旦纸盒中的纸张 用完,液晶显示屏将显示 [纸盒无 纸]。请在纸盒中装入纸张。 ( 请参见 使用说明书 ( 基本功能 ) 第 2 章中的 装入纸张和其他打印介质。 ) 如果未在纸盒中装入纸张,设备将继 续接收传真,在有足够内存的情况下 将剩余的页面存储到内存中。 以后接收的传真信息也将存储到内存 中直到内存已满。如需打印传真,请 将新纸放入纸盒。当内存已满时,设 备将停止自动应答呼叫。 重要事项 • 如果选择 [备份打印 : 开],设备 将打印收到的传真,您便可获得一 份复印件。这是一项安全功能,以 防传真转发前断电或正在接收传真 的设备出现故障。 • 当接收到一份彩色传真时,设备将 打印接收到的彩色传真,但不会将 其发送到您设置的传真转发号码上。 k 16 按停止 / 退出键。 接收传真 传真存储 4 如果选择了传真存储,设备将会把接 收到的传真存储到内存中。可使用远 程检索命令从其他位置检索传真信息。 如果已设置传真存储,将在设备上自 动打印接收传真的备份。 从内存中打印传真 4 如果已选择了传真存储,您在设备旁 边时仍可从内存中打印传真。 a 按 [菜单]。 b 按 a 或 b 键显示 [传真]。 a 按 [菜单]。 c 按 [传真]。 b 按 a 或 b 键显示 [传真]。 d c 按 [传真]。 按 a 或 b 键显示 [打印内存文 档]。 d 按 a 或 b 键显示 [设置接收]。 e 按 [打印内存文档]。 e 按 [设置接收]。 f 按启用黑白键。 f 按 a 或 b 键显示 [内存接收]。 g 按停止 / 退出键。 g 按 [内存接收]。 h 按 [传真存储]。 i 按停止 / 退出键。 4 提示 在您从内存打印传真后,传真数据 将被删除。 提示 彩色传真不可存储在内存中。当接 收到一份彩色传真时,设备将打印 彩色传真。 17 第4章 PC-Fax 接收 ( 仅适用于 Windows®) 按 []或者要接收传真的 计算机。 k 按 [OK]。 l 按 [备份打印 : 开]或 [备份打 印 : 关]。 m 按停止 / 退出键。 4 若打开 PC-Fax 接收功能,设备将把 接收到的传真信息存储到内存中,并 将它们自动发送到计算机中。您可使 用计算机来查看和存储这些传真。 即使关闭计算机 ( 例如,在晚上或周 末 ),设备仍将接收传真,并将其存 储到内存中。液晶显示屏将显示存储 在内存中的接收到的传真编号。 在启动计算机并运行 PC-FAX 接收软 件后,设备将自动将传真转发到计算 机中。 要将接收到的传真转发到计算机中, 必须在计算机上运行 PC-FAX 接收软 件。 ( 详细信息,请参阅软件使用说 明书中的 PC-FAX 接收。 ) 如果选择 [备份打印 : 开],设备也 会打印传真。 a 按 [菜单]。 b 按 a 或 b 键显示 [传真]。 c 按 [传真]。 d 按 a 或 b 键显示 [设置接收]。 e 按 [设置接收]。 f 按 a 或 b 键显示 [内存接收]。 g 按 [内存接收]。 h 按 [PC Fax 接收]。 i 液晶显示屏上显示信息 [在计算 机上运行 PC-Fax。]。 按 [OK]。 18 j 提示 • Mac OS 不支持 PC-Fax 接收。 • 在设置 PC-Fax 接收前,必须在计 算机上安装 MFL-Pro Suite 软件。 确保计算机与设备连接并已打开。 ( 详细信息,请参阅软件使用说明 书中的 PC-FAX 接收。 ) • 如果设备屏幕上出现错误信息且设 备不能打印内存中的传真,可使用 本设置将传真转移至计算机。 ( 详 细信息,请参阅使用说明书 ( 基本 功能 ) 附录 B 中的传送传真或传真 日志报告。 ) • 当接收到一份彩色传真时,设备将 打印接收到的彩色传真,但不会将 传真发送到计算机中。 接收传真 更改目标计算机 4 关闭内存接收操作 4 a 按 [菜单]。 a 按 [菜单]。 b 按 a 或 b 键显示 [传真]。 b 按 a 或 b 键显示 [传真]。 c 按 [传真]。 c 按 [传真]。 d 按 a 或 b 键显示 [设置接收]。 d 按 a 或 b 键显示 [设置接收]。 e 按 [设置接收]。 e 按 [设置接收]。 f 按 a 或 b 键显示 [内存接收]。 f 按 a 或 b 键显示 [内存接收]。 g 按 [内存接收]。 g 按 [内存接收]。 h 按 [PC Fax 接收]。 h 按 [关]。 i 液晶显示屏上显示信息 [在计算 机上运行 PC-Fax。]。 按 [OK]。 i 按停止 / 退出键。 j 按 []或者要接收传真的 计算机。 k 按 [OK]。 l 按 [备份打印 : 开]或 [备份打 印 : 关]。 m 按停止 / 退出键。 4 提示 如果设备内存中仍有接收到的传 真,液晶显示屏将提供更多选项。 ( 请参见第 20 页上的更改内存接收 操作。 ) 19 第4章 更改内存接收操作 4 更改内存接收操作时,如果接收到的 传真仍存储在设备内存中,液晶显示 屏将询问以下问题: [删除所有传真 ?] [打印所有传真 ?] • 如果按 [是],设置更改前,内 存中的传真将被删除或打印。如 果已打印备份,则不会再次打 印。 • 如果按 [否],内存中的传真将 不会被删除或打印,并且设置也 不会被更改。 当从其他选项将 [ [传真转发]或 [传真存储] ] 更改为 [PC Fax 接 收]时接收到的传真仍存储在设备内 存中,按 a 或 b 键选择计算机。 液晶显示屏将显示以下信息: [发送传真到 PC?] • 如果按 [是],在设置更改前, 内存中的传真将被发送到计算机 中。将询问您是否需要打开备份 打印。 ( 详细信息,请参见第 18 页上的 PC-Fax 接收 ( 仅适用于 Windows®)。 ) • 如果按 [否],内存中的传真不 会被删除或转发到计算机中,且 设置也不会被更改。 20 接收传真 远程检索 4 您可从双音频的电话机或传真设备上 呼叫本设备,然后使用远程访问代码 和远程命令来检索传真信息。 设置远程访问代码 a b 按 [菜单]。 c 按 [传真]。 d 按 a 或 b 键显示 [远程访问]。 e 按 [远程访问]。 f 使用液晶显示屏上的数字按钮 [0] - [9]、[l]或 [#] 输入 一个三位数代码。 按 [OK]。 ( 预设的 " [l] " 不能更改。 ) 按 a 或 b 键显示 [传真]。 g 4 a 使用双音频电话机或其他传真设 备拨打本设备的传真号码。 b 设备应答时,请立即输入您的远 程访问代码 ( 一个三位数,并以 键结束 )。 c 设备将发出是否已接收到传真的 各种信号: 4 当您远离设备时,可通过远程访问代 码来执行远程检索功能。使用远程访 问和检索功能前,请先设置代码。默 认代码为非激活代码 (--- )。 提示 请勿使用与远程激活代码 (l 5 1) 或 远程禁用代码 (# 5 1) 相同的代码。 ( 请参阅使用说明书 ( 基本功能 ) 第 6 章中的从外接电话和分机上操作。 ) 使用远程访问代码  1 长音 — 有传真  无声 — 未接收到信息 d 设备发出两短音 ( 哔哔 ),以提示 您输入一个命令。 如果等待时间超过了 30 秒但还未 输入任何命令,则设备将会自动 挂断。 如果输入了无效命令,设备则将 会发出三声警告音 ( 哔哔哔 )。 e 操作完成后,按数字键 9 0 停止 远程访问。 f 挂断。 提示 如果设备被设为 [传真手动]模 式,并且您想使用远程检索功能, 在设备开始振铃后等待 100 秒,然 后在 30 秒内输入远程访问代码。 按停止 / 退出键。 提示 任何时候您都能更改代码。如果想 禁用您的代码,在步骤 f 中 按 ⏙䰸 恢复非激活设置 (---l), 然后按 [OK]。 21 4 第4章 远程传真命令 4 远离设备时,可使用以下命令进行远程访问。当呼叫设备时,并输入了远程访问 代码 ( 一个三位数,并以 键结束 ) 后,系统将会发出两短音 ( 哔哔 ),此时请输 入远程命令。 远程命令 95 更改传真转发或传真存储设置 1 关闭 在检索或删除所有留言信息后可选择 [关]。 2 传真转发 一长音 ( 哔 ) 表示更改已经生效。如果听到三短 音 ( 哔哔哔 ),则表示不接受所做更改,因为尚 未进行必要的设置 ( 例如:未注册一个传真转发 号码 )。输入数字 4 可注册您的传真转发号码。 ( 请参见第 23 页上的更改传真转发号码。 ) 一旦 注册了号码,即可使用传真转发功能。 4 传真转发号码 6 传真存储 96 97 检索传真 2 检索所有传真 输入远程传真设备的号码以接收存储的传真信 息。 ( 请参见第 23 页上的检索传真信息。 ) 3 删除内存中的传真 如果听到一长音 ( 哔 ),表示已删除内存中的传 真信息。 检查接收状态 1 传真 98 操作说明 确认设备是否已接收到传真。如果接收到了传真 或语音信息,则会听到一长音 ( 哔 )。否则会听 到三短音 ( 哔哔哔 )。 更改接收模式 1 外接应答设备 如果听到一声长音 ( 哔 ),表示更改已经生效。 2 传真 / 电话 3 仅传真 90 22 退出 按数字键 9 0 退出远程检索。等待长音 ( 哔 ),然 后放回听筒。 接收传真 检索传真信息 4 您可从双音频的电话机上呼叫设备并 将传真信息发送到设备。使用本功能 前,必须打开传真存储。 a 拨打传真号码。 b 设备应答时,请立即输入您的远 程访问代码 ( 一个三位数,并以 键结束 )。如果听到一长音 ( 哔 ), 则表示有信息。 c d 当听到两短音 ( 哔哔 ),按数字 键 9 6 2。 听到一声长音后,使用拨号盘输 入传真信息接收方远程传真设备 的号码 ( 最多 20 个数字 ),以 # # 键结束。 提示 不可将 l 和 # 键作为拨叫号码。但是, 如果要插入一个暂停,可按 # 键。 e 听到设备发出哔哔声后挂断电 话。设备将呼叫其他传真设备, 然后传真设备将打印传真信息。 更改传真转发号码 4 可从其他双音频电话机或传真设备上 更改传真转发号码的默认设置。 a 拨打传真号码。 b 设备应答时,请立即输入您的远 程访问代码 ( 一个三位数,并以 键结束 )。如果听到一长音 ( 哔 ), 则表示有信息。 c 当听到两短音 ( 哔哔 ),按数字 键 9 5 4。 d 等待一长音 ( 哔 ),使用拨号盘输 入要发送传真的远程传真设备的 新号码 ( 最多 20 个数字 ),以 # # 结束。 提示 不可将 l 和 # 键作为拨叫号码。但是, 如果要插入一个暂停,可按 # 键。 e 操作完成后,按数字键 9 0 停止 远程访问。 f 听到设备发出哔哔声后挂断电话。 23 4 第4章 其他接收操作 打印缩小的接收传真 4 4 若选择 [开],设备将自动缩小每页 接收的传真,调整以适合 A4、 A3、 Letter、Legal 或 Ledger 尺寸的纸张。 通过使用的传真页面尺寸和设置的纸 张尺寸,设备便可计算出缩小比率。 ( 请参阅使用说明书 ( 基本功能 ) 第 2 章中的纸张尺寸。 ) 轮询概述 4 轮询可通过设置设备使其他人从您那 接收传真,但是他们必须支付电话 费。此功能也可使您呼叫其他人的传 真设备并接收传真,但由您支付电话 费。双方的设备都设置了轮询功能才 可使用。不是所有的传真设备都支持 轮询。 轮询接收 4 轮询接收可使您呼叫其他传真设备以 接收传真。 a 按 [菜单]。 b 按 a 或 b 键显示 [传真]。 c 按 [传真]。 d 按 a 或 b 键显示 [设置接收]。 a 按 e 按 [设置接收]。 b 按 d 或 c 键显示 [轮询接收]。 f 按 a 或 b 键显示 [自动缩小]。 c 按 [轮询接收]。 g 按 [自动缩小]。 d 按 [标准]。 h 按 [开] ( 或 [关] )。 e i 按停止 / 退出键。 使用单键拨号、[电话簿]或操 作面板上的拨号盘输入所要轮询 的传真号码。 f 按启用黑白或启用彩色键。 24 设置轮询接收 4 ( 传真 ) 键。 接收传真 设置使用安全密码的轮询接收 4 安全轮询是指限制其他人检索设置为 轮询的原稿。 安全轮询仅在 Brother 传真设备中可 以使用。如果想从设置了安全轮询的 Brother 设备上获得传真,必须输入安 全密码。 a 按 b 按 d 或 c 键显示 [轮询接收]。 c 按 [轮询接收]。 d 按 [安全]。 e 使用液晶显示屏上的按钮输入一 个四位数安全密码。 这是您正在轮询的传真设备的安 全密码。 按 [OK]。 ( 传真 ) 键。 f 使用单键拨号、[电话簿]或操 作面板上的拨号盘输入所要轮询 的传真号码。 g 按启用黑白或启用彩色键。 设置接收延迟轮询 4 延迟轮询使您的设备在等待一段时间 后再进行轮询接收传真。只可设置一 项延迟轮询操作。 a 按 b 按 d 或 c 键显示 [轮询接收]。 c 按 [轮询接收]。 d 按 [定时器]。 e 输入要开始轮询的时间 (24 小时 制 )。 例如:对于 9:45 PM,则输入 21:45。 按 [OK]。 f 使用单键拨号、[电话簿]或操 作面板上的拨号盘输入所要轮询 的传真号码。 g 按启用黑白或启用彩色键。 设备在所输入的时间内开始轮询 呼叫。 ( 传真 ) 键。 4 25 第4章 连续轮询 ( 仅适用于黑白 ) i 重复步骤 h 输入所有传真号码 后,按 [OK]。 j 按启用黑白键。 设备将对原稿依次轮询每个号码 或组号码。 4 连续轮询是指在一次操作内从多台传 真设备连续轮询传真原稿。 a 按 b c d e 按 d 或 c 键显示 [轮询接收]。 ( 传真 ) 键。 按 [轮询接收]。 按 [标准]、[安全]或 [定时器]。 执行以下操作中的一项: 设备正在拨号时,按停止 / 退出键即 可取消轮询。 若要取消全部连续轮询作业,请参见 第 14 页上的检查和取消等待处理的 作业。  如果选择了 [标准],请转到 步骤 f。 取消连续轮询作业  如果选择了 [安全],输入一 个四位数密码,按 [OK],然 后转到步骤 f。 a 按停止 / 退出键。 b 执行以下操作中的一项:  要取消整个连续轮询作业,按 [全部连续轮询]。转到步 骤 c。  如果选择了 [定时器],输入您 想开始轮询的时间 (24 小时制 ), 按 [OK],然后转到步骤 f。 f g h  要取消当前作业,按下显示正 在拨打的号码的按钮。转到步 骤 d。 按 d 或 c 键显示 [多址发送]。 按 [多址发送]。 执行以下操作中的一项:  按 [添加号码],然后使用液 晶显示屏上的按钮输入号码。 按 [OK]。  要退出但不取消作业,按停止 / 退出键。 c  按[电话簿]。按 选择 字母顺序或数字顺序。按 a 或 b 键选择一个号码。 按 [OK]。 提示 若选择数字顺序: 速拨号码以 # 开头。 单拨号码以 l 开头。 26 4 当液晶显示屏提示是否要取消整 个连续轮询作业时,请执行以下 操作中的一项:  按 [是]确认。  要退出但不取消作业,按 [否]或按停止 / 退出键。 d 执行以下操作中的一项:  要取消当前作业,按 [是]。  要退出但不取消作业,按 [否]或按停止 / 退出键。 5 拨号和存储号码 其他拨号操作 组合速拨号码 5 5 您可将一些连续的号码按顺序分割并 组合,设置存储为独立的单键拨号和 速拨号码。您甚至可使用拨号盘手动 拨号。 ( 请参阅使用说明书 ( 基本功能 ) 第 7 章中的存储单拨号码 和存储速拨号码。 ) 例如,您可能已在速拨号 03 和单键拨 号 02 上分别存储了 “555” 和 “7000”。 使用上述速拨号和单键拨号,按以下 键即可拨打 “555-7000”: a 按 b 按 [#03]。 5 要临时更改号码,可使用拨号盘手动 拨号代替部分号码。例如:要将号码 更改为 555-7001,可按 ( [电 话簿] ) 后按 [#03],按 [发送传 真],然后用拨号盘按数字键 7001。 提示 如果在拨号过程中想听到其他的拨 号音或信号,则可按重拨 / 暂停键 在号码中插入一个暂停。每按键一 次都将增加 3.5 秒的延迟。 ( [电话簿] )。 提示 速拨号码以 # 开头。 单拨号码以 l 开头。 c 按 [发送传真]。 d 按 [电话簿]。 e 按 [l02]。 f 按 [发送传真]。 g 按启用黑白或启用彩色键。 可拨打 “555-7000”。 27 5 第5章 存储号码的其他方式 从拨出记录存储单拨号码 5 h  使用液晶显示屏上的按钮输入 名称 ( 最多 16 个字符 )。 按 [OK]。 5 也可从拨出记录中存储单拨号码。 a 按 [拨出记录]选项卡。 c 按 a 或 b 键显示您想存储的号码。 d 按您想存储的号码。 e 按 [更多]。 f g  要存储不带名称的号码,按 [OK]。 i 按 [OK]接受显示的电话或传真 号码。 j 当液晶显示屏显示您的设置时, 按 [OK]确认。 按 [添加到单键拨号]。 k 按停止 / 退出键。 要选择存储号码的位置,请执行 以下操作中的一项: 从来电显示记录存储单拨号码  要接受显示的下一个可用单键 拨号位置,按 [OK]。  要输入另一个单键拨号位置, 使用液晶显示屏上的按钮输入 一个号码。 按 [OK]。 提示 如果选择的单键拨号位置已被使用, 液晶显示屏上的 [OK]按钮将无法 使用。请选择一个不同的位置。 28 ( 要获得输入字母的帮助,请 参阅使用说明书 ( 基本功能 ) 附录 C 中的输入文本。 ) 按重拨 / 暂停键。 也可按 ( [历史记录] ) 选 择。 b 执行以下操作中的一项: 如果已在电信局申请来电显示定制服 务,您也可在来电显示记录中将呼入 的号码存储为单拨号码。 ( 请参阅使 用说明书 ( 基本功能 ) 第 6 章中的来 电显示。 ) a 按 b 按 [来电显示记录]选项卡。 c 按 a 或 b 键显示您想存储的号 码。 d 按您想存储的号码。 e 按 [更多]。 f 按 [添加到单键拨号]。 ( [历史记录] )。 5 拨号和存储号码 g 要选择存储号码的位置,请执行 以下操作中的一项:  要接受显示的下一个可用单键 拨号位置,按 [OK]。  要输入另一个单键拨号位置, 使用液晶显示屏上的按钮输入 一个号码。 按 [OK]。 提示 如果选择的单键拨号位置已被使 用,液晶显示屏上的 [OK]按钮 将无法使用。请选择一个不同的位 置。 h 执行以下操作中的一项:  使用液晶显示屏上的按钮输入 名称 ( 最多 16 个字符 )。 从拨出记录存储速拨号码 5 也可从拨出记录中存储速拨号码。 a 按重拨 / 暂停键。 也可按 ( [历史记录] ) 选 择号码。 b 按 [拨出记录]选项卡。 c 按 a 或 b 键显示您想存储的名称 或号码。 d 按您想存储的名称或号码。 e 按 [更多]。 f 按 [添加到速拨号]。 g 执行以下操作中的一项:  使用液晶显示屏上的按钮输入 名称 ( 最多 16 个字符 )。 按 [OK]。 按 [OK]。 ( 要获得输入字母的帮助,请 参阅使用说明书 ( 基本功能 ) 附录 C 中的输入文本。 ) ( 要获得输入字母的帮助,请 参阅使用说明书 ( 基本功能 ) 附录 C 中的输入文本。 )  要存储不带名称的号码,按 [OK]。  要存储不带名称的号码,按 [OK]。 i 按 [OK]确认要存储的传真或电 话号码。 h 按 [OK]确认要存储的传真或电 话号码。 j 当液晶显示屏显示您的设置时, 按 [OK]确认。 i 执行以下操作中的一项: k 按停止 / 退出键。  使用液晶显示屏上的按钮输入 第二个传真或电话号码 ( 最多 20 个数字 )。 按 [OK]。  如果不再存储号码,按 [OK]。 29 5 第5章 j g 要选择存储号码的位置,请执行 以下操作中的一项:  要接受显示的下一个可用速拨 号位置,按 [OK]。 按 [OK]。  要输入另一个速拨号位置,使 用液晶显示屏上的按钮输入一 个两位数号码。 ( 要获得输入字母的帮助,请 参阅使用说明书 ( 基本功能 ) 附录 C 中的输入文本。 ) 按 [OK]。 提示 • 速拨号码以 # 开头 ( 例如,# 0 2)。 • 如果选择的两位数速拨号位置已被 使用,液晶显示屏上的 [OK]按 钮将无法使用。请选择一个不同的 位置。 k 当液晶显示屏显示您的设置时, 按 [OK]确认。 l 按停止 / 退出键。 从来电显示记录存储速拨号码  要存储不带名称的号码,按 [OK]。 h 按 [OK]确认要存储的传真或电 话号码。 i 执行以下操作中的一项:  使用液晶显示屏上的按钮输入 第二个传真或电话号码 ( 最多 20 个数字 )。 按 [OK]。  如果不再存储号码,按 [OK]。 5 如果已在电信局申请来电显示定制服 务,您也可在来电显示记录中将呼入 的号码存储为速拨号码。 ( 请参阅使 用说明书 ( 基本功能 ) 第 6 章中的来 电显示。 ) a 按 b 按 [来电显示记录]选项卡。 c 按 a 或 b 键显示您想存储的号码。 d 按您想存储的号码。 e 按 [更多]。 f 按 [添加到速拨号]。 30 执行以下操作中的一项:  使用液晶显示屏上的按钮输入 名称 ( 最多 16 个字符 )。 ( [历史记录] )。 j 要选择存储号码的位置,请执行 以下操作中的一项:  要接受显示的下一个可用速拨 号位置,按 [OK]。  要输入另一个速拨号位置,使 用液晶显示屏上的按钮输入一 个两位数号码。 按 [OK]。 提示 • 速拨号码以 # 开头 ( 例如,# 0 2)。 • 如果选择的两位数速拨号位置已被 使用,液晶显示屏上的 [OK]按 钮将无法使用。请选择一个不同的 位置。 拨号和存储号码 k 当液晶显示屏显示您的设置时, 按 [OK]确认。 l 按停止 / 退出键。 设置多址发送组 使用可存储在某个单键拨号或速拨号 位置中的组拨号时,只需按单拨号键 或 ( [电话簿] )、两位数位 置、[发送传真]和启用黑白键就可 将同一传真信息发送给多个传真号 码。 首先需将传真号码逐个存储到单键拨 号或速拨号位置中。然后,可将它们 存入一个组。每个组使用一个单键拨 号或速拨号位置。最多可以设置六个 组或一个包含 215 个号码的大组。 ( 请参见第 11 页上的多址发送 ( 仅适 用于黑白 ) 和使用说明书 ( 基本功能 ) 第 7 章中的存储速拨号码。 ) a 按 b 按 [更多]。 c 按 [设置组拨号]。 d 按 [设置速拨号]或 [设置单键 拨号]。 如果选择 [设置速拨号],请转 到步骤 f。 e 要接受下一个可用单拨号码,按 [OK]。 f 使用液晶显示屏上的按钮输入组 名称 ( 最多 16 个字符 )。 按 [OK]。 ( [电话簿] )。 5 g 当液晶显示屏显示下一个可用组 拨号码时,按 [OK]。 这个组拨号码和名称将自动被指 定为下一个可用速拨号位置。 h 按下单拨号码或速拨号码使其复 选框勾选出红色标记,将其添加 到组中。按 [OK]。 若您想要按字母顺序列出号码, 按 按钮。 提示 速拨号码以 # 开头。 单拨号码以 l 开头。 5 i 当液晶显示屏显示组名称和号码 时,按 [OK]确认。 j 执行以下操作中的一项:  要存储其他多址发送组,重复 步骤 b 至步骤 i。  如果不再存储其他多址发送 组,按停止 / 退出键。 提示 可打印一份包含所有单键拨号和速 拨号码的列表。组号码在 GROUP ( 组 ) 栏中有标记。 ( 请参见第 34 页上的报告。 ) 31 第5章 更改组名称 a 按 b 5 删除组 5 a 按 按 [更多]。 b 按 [更多]。 c 按 [修改]。 c 按 [删除]。 d 按 a 或 b 键显示要更改的组。 d 按 a 或 b 键显示要删除的组。 e 按选择的组。 e 按选择的组名称。 f 按 [名称 :]。 f g 使用液晶显示屏上的按钮输入新 名称 ( 最多 16 个字符 )。 按 [OK]。 ( 请参阅使用说明书 ( 基本功能 ) 附录 C 中的输入文本。例如:输 入 NEW CLIENTS。 ) 按 [OK]。 按 [是]确认。 g 按停止 / 退出键。 ( [电话簿] )。 提示 如何更改已存储的名称或号码: 如果想要更改字符,使用 d 或 c 键 将光标移到要更改的字符的下方, 按 按钮,然后重新输入字符。 ( [电话簿] )。 从组中删除一个号码 a 按 b 按 [更多]。 c 按 [修改]。 d 按 a 或 b 键显示要更改的组。 e 按选择的组。 5 ( [电话簿] )。 h 按 [OK]。 f 按 [添加 / 删除]。 i 按停止 / 退出键。 g 按 a 或 b 键显示您想从组中删除 的号码。 h 按下想要删除号码的复选框并加 以勾选。 按 [OK]确认。 i 按 [OK]。 j 按停止 / 退出键。 32 6 打印报告 传真报告 6 6 g 使用液晶显示屏上的 [菜单]按钮设 置传输验证报告和日志周期。 传输验证报告  每隔 6、12 或 24 小时,2 或 7 天 6 设备将在所选定的时间内打印 报告,然后从内存中清除所有 作业。如果设备的内存在所选 定的时间之前便已存满了 200 份作业,则设备将提早打印出 传真日志,然后从内存中清除 所有作业。如果在设备自动打 印报告之前需要一份额外的报 告,则可打印此报告而无需从 内存中删除所有作业。 可使用传输验证报告对发送的传真进 行确认。 ( 关于如何设置所需报告类 型的详细说明,请参阅使用说明书 ( 基本功能 ) 第 4 章中的传输验证报 告。 ) 传真日志 ( 活动报告 ) 按 d 或 c 键选择时间间隔。 如果选择 [每 50 份传真],请 转到步骤 j。 6 可将设备设定为按指定时间间隔 ( 每 50 份传真,每隔 6、12 或 24 小时,2 或 7 天 ) 打印日志。如果将时间间隔 设为 [关],仍可按第 34 页上的如 何打印报告中的步骤打印报告。出厂 设置为 [每 50 份传真]。 a 按 [菜单]。 b 按 a 或 b 键显示 [传真]。 c 按 [传真]。 d 按 a 或 b 键显示 [报告设置]。 e 按 [报告设置]。 f 按 [日志周期]。  每 50 份传真 设备存储了 50 个任务后,将 打印日志。 h 按 24 小时制输入开始打印的时 间。 按 [OK]。 ( 例如:对于 7:45 PM,则输入 19:45) i 如果选择[每 7 天],液晶显示屏 上将显示信息提示您选择七天倒 计时的开始日期。 j 按停止 / 退出键。 33 6 第6章 报告 6 如何打印报告 6 可以打印以下报告: a 按 [菜单]。 [传输验证] b 按 a 或 b 键显示 [打印报告]。 c 按 [打印报告]。 d 按您想打印的报告。 e ( 仅适用于速拨号 ) 按 [字母顺 序]或 [数字顺序]。 f 按启用黑白键。 g 按停止 / 退出键。 打印最后一次传输的传输验证报 告。 [帮助菜单] 打印帮助菜单,使您获知如何设定 设备。 [速拨] 按字母或数字顺序,列出存储在单 键拨号和速拨号内存中的名称和号 码。 [传真日志] 列出最后一次接收和发送的传真信 息。 (TX 表示发送 )(RX 表示接收 )。 [用户设定] 列出您的设置。 [网络配置] 列出您的网络设置。 [无线网络报告] 打印无线网络连接报告。 [来电显示记录] 列出最近 30 条接收传真和电话呼 叫的可用的来电显示信息。 34 7 复印 7 复印设置 7 可临时更改下一份复印件的复印设置。 设备将在 1 分钟后返回默认设置,或 者模式定时器使设备返回到传真模式。 ( 请参见第 3 页上的模式定时器。 ) 若要更改设置,按复印键,然后按 d 或 c 键滚动显示复印设置。当所需 设置显示时,按所需设置并选择所需 选项。 • [省墨模式]、[薄纸复印]、[书 本复印]和 [水印复印]功能由 Reallusion, 要停止复印,请按停止 / 退出键。 有多种速度和质量设置可供选择。出 厂设置为 [正常]。 [快速] 快速的复印速度和最少的耗墨量。 可节约打印时间,用于复印需校对 的文档、大容量原稿或多份复印。 推荐的复印模式,用于普通打印输 出。可在适当的复印速度下实现良 好的复印质量。 提示 • 可将最常用的设置保存为默认设 置。这些设置将一直保存直到您再 次更改。 ( 请参见第 46 页上的设置 收藏夹。 ) 停止复印 7 [正常] 选择完设置后,按启用黑白或启用彩 色键。 Inc. 供技术支持。 更改复印速度和质量 提 7 [最佳] 用于复印精细图片,如照片。该模 式分辨率最高,但速度最慢。 a 按 b 装入原稿。 c 输入要复印的份数。 d 按 d 或 c 键显示 [质量]。 e 按 [质量]。 f 按 [快速]、[正常]或 [最 佳]。 g 如果不再更改其他设置,按启用 黑白或启用彩色键。 ( 复印 ) 键。 35 7 第7章 放大或缩小复印图像 7 可选择放大或缩小的比率。如果选择 了 [适合页面],设备自动将尺寸调 整为设置好的纸张尺寸。 a 按 ( 复印 ) 键。 [198% 10x15cmiA4] [186% 10x15cmiLTR] [141% A4iA3, A5iA4] [100%] [97% LTRiA4] [93% A4iLTR] b 装入原稿。 c 输入要复印的份数。 [69% A3iA4, A4iA5] d 按 d 或 c 键显示[放大 / 缩小]。 [47% A4i10x15cm] e 按 [放大 / 缩小]。 [自定义 (25-400%)] f 按 [100%]、[放大]、[缩 小]、[适合页面]或 [自定义 (25-400%)]。 g 执行以下操作中的一项:  如果选择了 [放大]或 [缩 小],按下所需放大或缩小的 比率。  如果选择了 [自定义 (25-400%)],然后输入范围 在 [25%]至 [400%]的缩 放比率。 按 [OK]。  如果选择了 [100%]或 [适 合页面],转到步骤 h。 [83% LGLiA4] [适合页面] h 如果不再更改其他设置,按启用 黑白或启用彩色键。 提示 • [页面布局]不可与[放大 / 缩小] 一起使用。 • [适合页面]不可与 [页面布 局]、[书本复印]、[排序]、 [薄纸复印]和 [水印复印]一起 使用。 • 当平板扫描器上的原稿倾斜角度大 于 3 度时,[适合页面]无法正常 使用。使用左侧与顶端的文档辅助 线,将原稿正面向下放在平板扫描 器的左上角。 • 对于 Legal 尺寸的原稿,[适合页 面]不可用。 • 使用 A3 或 Ledger 尺寸的纸张时, [放大 / 缩小]不可与 [双面复 印]的 [单面 i 双面]和 [双面 i 双面]一起使用。 36 复印 使用 N 合 1 复印或制作海报 ( 页 面布局 ) 7 使用 N 合 1 复印功能可通过将两张或 四张原稿复印到一张纸上,有效地节 约纸张。 使用 1 至 2 功能可将一张 A3 或 Ledger 尺寸的内容复印到两张 A4 或 Letter 尺寸的纸上。若要使用此设置, 请使用平板扫描器。 您也可制作海报。使用海报功能时, 设备会将原稿分成多个部分,然后将 各个部分放大,这样您就可将它们组 合起来制作成一张海报。若要打印海 报,请使用平板扫描器。 • [双面复印]不可与海报复印功能 一起使用。 • [1 至 2]不可与 [双面复印]的 [双面 i 双面]和 [双面 i 单面] 一起使用。 a b c d e f 重要事项 • 请确保将纸张尺寸设定为 A4、 A3、 Letter 或 Ledger。 按 ( 复印 ) 键。 装入原稿。 输入要复印的份数。 按 d 或 c 键显示 [页面布局]。 按 [页面布局]。 按 d 或 c 键显示[关 (1 合 1)]、[2 合 1( 纵向 )]、[2 合 1( 横向 )]、[4 合 1( 纵向 )]、[4 合 1( 横向 )]、 [1 至 2]、[海报 (2 x 1)]、[海 报 (2 x 2)]、[海报 (3 x 3)]或 [2 合 1( 身份证 )]1。 • 若要进行多份彩色复印,则不能使 用 N 合 1 复印。 1 • [( 纵向 )]表示纵向,[( 横向 )] 表示横向。 • 一次只能制作一张海报或一份 1 至 2 复印件。 使用 A3 或 Ledger 尺寸纸张时, 如果选择了 [2 合 1]或 [海 报 (2 x 2)],请转到步骤 g 选择原稿的纸张尺寸。 如果选择其他设置,请转到步 骤 h。 • 使用透明胶片时,海报复印不可用。 提示 • [页面布局]不可与 [水印复 印]、[书本复印]、[排序]、 [薄纸复印]、[省墨模式]和 [放大 / 缩小]一起使用。 • [歪斜调整]不可与海报和 1 至 2 复印功能一起使用。 g 关于 2 合 1 ( 身份证 ) 复印的详细信 息,请参见第 39 页上的 2 合 1 身份 证复印。 执行以下操作中的一项:  如果选择 [2 合 1( 纵向 )]或 [2 合 1( 横向 )],按 [LGRx2 i LGRx1]、 [LTRx2 i LGRx1]、 [A3x2 i A3x1]或 [A4x2 i A3x1]。 37 7 第7章 h i j k  如果选择了 [海报 (2 x 2)], 按 [LGRx1 i LGRx4]、 [LTRx1 i LGRx4]、 [A3x1 i A3x4]或 [A4x1 i A3x4]。 [4 合 1( 纵向 )] 如果不再更改其他设置,按启用 黑白或启用彩色键扫描页面。 如果您已将原稿放入自动进稿器 中或正在制作一张海报,设备将 扫描页面并开始打印。 [4 合 1( 横向 )] 若您正在使用平板扫描器,请转 到步骤 i。 使用平板扫描器复印时,将原稿正面 向下如下图所示方向放置: 设备扫描页面后,按 [是]扫描 下一页。 将下一页原稿放到平板扫描器 上。若不想调整任何设置,按启 用黑白或启用彩色键扫描原稿。 重复步骤 i 和 j 扫描每个页面。 [2 合 1( 纵向 )] [2 合 1( 横向 )] 当扫描完所有页面后,按 [否] 完成。 提示 如果您选择照片纸作为 N 合 1 复印 的纸张类型,本设备将像在普通纸 上一样打印图像。 使用自动进稿器复印时,将原稿正面 向上如下图所示方向放置: [2 合 1( 纵向 )] [4 合 1( 纵向 )] [4 合 1( 横向 )] [1 至 2] [2 合 1( 横向 )] 38 复印 [海报 (2 x 1)] 2 合 1 身份证复印 7 可以将身份证的两面按照原始尺寸复 印到同一页面上。请确保将纸张尺寸 设定为 A4 或 Letter。 提示 您可以在适用法律允许的范围内复 印身份证。请参阅安全法规小册子 中的关于复印的法律限制。 [海报 (2 x 2)] a 按 b 将身份证正面向下放在平板扫描 器的左上角。 ( 复印 ) 键。 7 [海报 (3 x 3)] 1 1 3 毫米或以上 ( 顶部、左侧 ) c 输入要复印的份数。 d 按 d 或 c 键显示 [页面布局]。 e 按 [页面布局]。 f 按 d 或 c 键显示[2合1(身份证)]。 g 按 [2 合 1( 身份证 )]。 h 按启用黑白或启用彩色键。 设备开始扫描第一页。 39 第7章 i 调整浓度 设备复印完一面后,按 [是]。 翻转身份证,然后按启用黑白或 启用彩色键复印另一面。 提示 • [2 合 1( 身份证 )]不可与[水印复 印]、[书本复印]、[排序]、[双 面复印]、[薄纸复印]、[省墨模 式]和 [放大 / 缩小]一起使用。 • 若要进行多份彩色复印,则不能使 用 2 合 1 ( 身份证 ) 复印。 使用自动进稿器排序多份复印件 7 可排序多份复印件。将以 321、 321、 321 等的顺序堆叠页面。 a 按 b 装入原稿。 c 输入要复印的份数。 d 按 d 或 c 键显示[堆叠 / 排序]。 e 按 [堆叠 / 排序]。 f 按 [排序]。 g 如果不再更改其他设置,按启用 黑白或启用彩色键。 ( 复印 ) 键。 提示 [排序]不可与 [适合页面]、 [页面布局]和 [书本复印]一起 使用。 40 7 可调节复印件的浓度使复印件更深或 更浅。 a 按 b 装入原稿。 c 输入要复印的份数。 d 按 d 或 c 键显示 [浓度]。 e 按 [浓度]。 f 按 d 或 c 键使复印件更浅或更深。 按 [OK]。 g 如果不再更改其他设置,按启用 黑白或启用彩色键。 ( 复印 ) 键。 复印 省墨模式 7 使用此功能可以节省墨水。如下图所 示,设备输出的打印件颜色将偏淡, 图像轮廓将更为清晰。 节省的墨水量因原稿的不同而有所差异。 [省墨模式] : [关] 7 g 如果不再更改其他设置,按启用 黑白或启用彩色键。 提示 • [省墨模式]不可与 [水印复印]、 [书本复印]、[歪斜调整]、[薄纸 复印]和 [页面布局]一起使用。 • [省墨模式]可能会使打印输出结 果与您的原稿有所不同。 薄纸复印 7 如果原稿为双面复印的薄纸文件,请 选择 [薄纸复印],以避免另一面上 的文字透印。 [省墨模式] : [开] 7 a 按 b 装入原稿。 c 输入要复印的份数。 d 按 d 或 c 键显示 [高级设置]。 e 按 [高级设置]。 f 按 [省墨模式]。 ( 复印 ) 键。 a 按 b 装入原稿。 c 输入要复印的份数。 d 按 d 或 c 键显示 [高级设置]。 e 按 [高级设置]。 f 按 [薄纸复印]。 g 按启用黑白或启用彩色键。 ( 复印 ) 键。 提示 [薄纸复印]不可与 [适合页面]、 [页面布局]、[歪斜调整]、[省墨 模式]、[书本复印]和 [水印复 印]一起使用。 41 7 第7章 歪斜调整 7 如果扫描件歪斜,设备可自动修正数 据。仅当使用平板扫描器时,此设置 才可用。 a 按 ( 复印 ) 键。 b 装入原稿。 c 输入要复印的份数。 d 按 d 或 c 键显示 [歪斜调整]。 e 按 [歪斜调整]。 f 按 [自动]( 或 [关] )。 g 如果不再更改其他设置,按启用 黑白或启用彩色键。 提示 • [歪斜调整]不可与 [1 至 2]、 [海报]、[省墨模式]、[薄纸复 印]、[书本复印]、[水印复 印]、[双面复印]的 [双面 i 双 面]和 [双面 i 单面]一起使用。 • 使用 Ledger、 A3 或小于 64 毫 米 × 91 毫米的纸张时,此设置不 可用。 • 此设置仅在纸张为长方形或正方形 时可用。 • 仅当原稿歪斜不超过 3 度时,歪斜 调整才可用。 • 如果原稿太厚,[歪斜调整]可能 无法正常使用。 42 书本复印 7 使用平板扫描器进行复印时,使用书 本复印可更正边框阴影和歪斜部分。 设备可自动更正数据,或您可进行特 殊更正。 a 按 b 装入原稿。 c 输入要复印的份数。 d 按 d 或 c 键显示 [高级设置]。 e 按 [高级设置]。 f 按 [书本复印]。 g 完成更正后,按启用黑白或启用 彩色键。 ( 复印 ) 键。 提示 [书本复印]不可与 [页面布 局]、[排序]、[双面复印]、 [歪斜调整]、[省墨模式]、[适 合页面]、[薄纸复印]和 [水印 复印]一起使用。 水印复印 7 可将一个标识或文本作为水印放入原 稿。可从介质卡、 USB 存储设备或扫 描数据中选择一个模板水印。 提示 [水印复印]不可与 [适合页面]、 [页面布局]、[薄纸复印]、[歪斜 调整]、[省墨模式]和 [书本复 印]一起使用。 复印 使用模板 7 j 使用液晶显示屏上显示的选项更 改其他设置。 k 按 [OK]确认使用水印。 l 如果不再更改其他设置,按启用 黑白或启用彩色键。 a 按 b 装入原稿。 c 输入要复印的份数。 d 按 d 或 c 键显示 [高级设置]。 e 按 [高级设置]。 f 按 [水印复印]。 g 按 [编辑模板]。 h 如有需要,使用液晶显示屏上显 示的选项更改其他设置。 将扫描的纸质原稿用作水印 i 按 [OK]确认使用水印。 a 按 j 如果不再更改其他设置,按启用 黑白或启用彩色键。 b 输入要复印的份数。 c 按 d 或 c 键显示 [高级设置]。 d 按 [高级设置]。 e 按 [水印复印]。 ( 复印 ) 键。 使用介质卡或 USB 存储设备数据 重要事项 图像捕捉键闪烁时,请勿取出介质 卡或 USB 存储设备,以防损坏介 质卡、USB 存储设备及存储在卡上 的数据。 7 7 ( 复印 ) 键。 a 按 b 装入原稿。 f 按 [使用图像]。 c 输入要复印的份数。 g d 按 d 或 c 键显示 [高级设置]。 按 [扫描]。将您想用作水印的 页面放到平板扫描器上。 e 按 [高级设置]。 h 按启用黑白或启用彩色键。 f 按 [水印复印]。 i 取出扫描的原稿,然后放入要复 印的原稿。 g 按 [使用图像]。 j h 插入介质卡或 USB 存储设备。按 [介质]。 按 [透明度],然后按 d 或 c 键 更改水印的 [透明度]。 按 [OK]。 i 按要用作水印的数据。 k l 按 [OK]。 ( 复印 ) 键。 按 [OK]确认使用水印。 43 7 第7章 m g 如果不再更改其他设置,按启用 黑白或启用彩色键。 提示 无法放大或缩小扫描的水印。 双面 ( 两面 ) 复印 7 通过在纸张的两面上进行复印,可以 减少纸张的使用量。 进行双面复印时,Brother 建议您将原 稿放入自动进稿器中。 提示 • 使用自动进稿器最大可以复印 Legal 尺寸的双面文档。 • 仅可使用 A4、 A5、 A3、 Letter、 Legal 或 Ledger 尺寸的普通纸。 a b c d 按设备操作面板上的双面键。 装入原稿。 如果您想复印双面原稿,请将原 稿放入自动进稿器中。 按 [复印]。 执行以下操作中的一项:  若您正在复印 A3 或 Ledger 尺 寸的原稿,请转到步骤 e。  若您正在复印 A4、A5、Letter 或 Legal 尺寸的原稿,请转到 步骤 h。 e 按 [更多]。 f 按 [A3/LGR 双面 复印设置]。 提示 [A3/LGR 双面 复印设置]不可与 N 合 1 复印功能一起使用。 44 按 [适合页面]或 [保持比 例]。 提示 如果选择 [适合页面],设备将根 据可打印区域自动缩小原稿尺寸。 如果选择 [保持比例],设备将不 会更改原稿尺寸。顶部和底部内容 可能缺失,具体取决于原稿尺寸。 h 按 d 或 c 键显示所需双面复印类 型,按所需类型。 ( 请参见第 45 页上的双面复印类型。 ) i 输入要复印的份数。 提示 若要排序多份复印件,请按 d 或 c 键显示 [堆叠 / 排序],然后按 [排序]。 j 按启用黑白或启用彩色键。 如果原稿已放入自动进稿器,则 设备扫描页面并开始打印。 若您正在使用平板扫描器,请转 到步骤 k。 k 按 [扫描],然后将下一页原稿 放到平板扫描器上。按启用黑白 或启用彩色键。设备开始打印。 l 对于多份复印件,如果按下了 [排序],重复步骤 k 扫描其他 页面。 扫描完所有页面后,按 [完成]。 设备开始打印。 设备未打印输出第二面纸张前,请勿触 碰所打印的纸张。设备将打印并输出第 一面,然后再次进纸打印第二面。 复印 双面复印类型  单面 i 双面 ( 长边翻转 ) 纵向 1 1 2 • 使用 A3 或 Ledger 尺寸的纸张时, [放大 / 缩小]不可与 [单面 i 双 面]和 [双面 i 双面]一起使用。 • [适合页面]不可与[单面 i 双面] 和 [双面 i 双面]一起使用。 11 1 2 7 ( 短边翻转 ) 纵向 1 1 2 • [1 至 2]和 [歪斜调整]不可与 [双面 i 双面]和 [双面 i 单面] 一起使用。 2 横向 • 使用 A3 或 Ledger 尺寸的纸张时, [DX1]不可用。 • [双面复印]不可与 [2 合 1( 身份 证 )]、[海报]和 [书本复印] 一起使用。 7 2 提示 • 如果原稿卡纸,请尝试使用特殊双 面复印设置。完成步骤 c 后,按 [更多]。 按 [高级],然后选择 其中一种防卡纸设置:[DX1]或 [DX2]。 使用 [DX1]时需要等一段时间直 到墨水干透,从而有效避免复印时 卡纸。 使用 [DX2]时不仅有更多时间使 墨水干透,墨水用量也更少。 2 横向 11 1 2 2  双面 i 双面 纵向 1 1 2 2 45 第7章 设置收藏夹 横向 对于常用的复印设置,可将其设置为 收藏夹进行存储。最多可设置三个收 藏夹。 11 11 2 2  双面 i 单面 ( 长边翻转 ) 纵向 1 1 2 2 a 按 b 选择想要存储的的复印选项和设置。 c 按 d 或 c 键显示[收藏夹设置]。 d 按 [收藏夹设置]。 e 按 [存储]。 ( 复印 ) 键。 提示 当存储 [收藏夹设置]时,请将 [水印复印]设置为 [关]或 [模 板]。 横向 11 1 2 2 f 选择存储 [Favorite:1]、 [Favorite:2]或 [Favorite:3]设置的位置。 g 执行以下操作中的一项: ( 短边翻转 ) 纵向  若要重命名设置,按 删除字 符,然后输入新的名称 ( 最多 12 个字符 )。 1 1 2 2 按 [OK]。 ( 请参阅使用说明 书 ( 基本功能 ) 附录 C 中的输 入文本。 ) 横向 11 1 2 46 7 2  若不想重命名设置,按 [OK]。 复印 检索收藏夹设置 7 当您准备使用其中一个收藏夹设置 时,可进行检索。 a 按 b 按 [收藏夹]。 c 按下想要检索的收藏夹设置。 ( 复印 ) 键。 重命名收藏夹设置 7 存储了收藏夹设置后,可进行重命名。 a 按 b 按 d 或 c 键显示 [收藏夹设 置]。 c 按 [收藏夹设置]。 d 按 [重命名]。 e 按下想要重命名的收藏夹设置。 f 输入新的名称 ( 最多 12 个字符 )。 ( 请参阅使用说明书 ( 基本功能 ) 附录 C 中的输入文本。 ) g 按 [OK]。 ( 复印 ) 键。 7 47 8 打印介质卡或 USB 存储设备中的照 片 图像捕捉中心 ™ 操作 介质卡、 USB 存储设备和文件 夹结构 8 8 设备可与目前先进的数码相机图像文 件、介质卡和 USB 存储设备兼容,但 是,请阅读以下要点避免发生错误:  图像文件的扩展名必须为 .JPG ( 其 他图像文件的扩展名如 .JPEG、 .TIF、 .GIF 等格式不能被识别 )。  图像捕捉中心 ™ 直接打印与使用计 算机的图像捕捉中心 ™ 操作必须 分开进行。 ( 两项操作不能同时进 行。 )  设备最多可读取一张介质卡或 USB 存储设备中的 999 个文件。  介质卡上的 DPOF 文件必须是有效 的 DPOF 格式。 ( 请参见第 52 页 上的 DPOF 打印。 ) 请注意以下内容:  当打印索引或图像时,即使一个或 多个图像被损坏,图像捕捉中心 ™ 仍将打印所有有效图像。已损坏的 图像将不会被打印。  ( 介质卡用户 ) 数码相机将介质卡格式化后设备方 可读取此介质卡。 48 当数码相机格式化介质卡时,会创 建一个特殊的文件夹用来复制图像 数据。如果您想使用计算机来修改 存储在介质卡内的图像数据,我们 建议您不要更改由数码相机所创建 的文件夹的结构。当保存新的或修 改过的图像文件到介质卡时,我们 建议使用与数码相机相同的文件 夹。如果数据没有存储到相同的文 件夹内,设备可能无法读取文件或 打印图像。  (USB 存储设备用户 ) 本设备支持经 Windows® 格式化的 USB 存储设备。 8 打印介质卡或 USB 存储设备中的照片 电影打印 8 打印图像 8 您可以打印存储在介质卡或 USB 存储 设备中的电影文件的图像。 打印索引 ( 缩略图 ) 电影文件自动按时长拆分为 9 部分,并 排列为 3 行,以便您查看并打印场景。 图像捕捉中心 ™ 将为每张图像指定编 号 ( 例如 No.1、 No.2、 No.3 等 )。 8 提示 • 无法选择特定电影场景。 • 可使用 AVI 或 MOV 电影文件格式 ( 仅动态 JPEG)。但是,如果 AVI 文件大小超过 1 GB ( 拍摄时长为 30 分钟左右 ) 或者 MOV 文件大小 超过 2 GB ( 拍摄时长为 60 分钟左 右 ),将无法打印。 图像捕捉中心 ™ 使用这些数字识别图 像。可打印一张缩略图页面,这将显 示介质卡或 USB 存储设备上的所有图 像。 提示 • 索引页上仅能正确打印不多于 8 个 字符的文件名。 • 无法正确打印中文文件名,但这不 影响任何功能。 a 确保将介质卡或 USB 存储设备插 入正确的插槽中。 按 ( 图像捕捉 ) 键。 b 按 [索引打印]。 c 按 [索引页],然后选择 [每行 6 个图片]或 [每行 5 个图 片]。 49 8 第8章 [每行 6 个图片] [每行 5 个图片] [每行 5 个图片]的打印速度比 [每行 6 个图片]略慢,但质量 更好。 d  若不想更改纸张设置,转到步 骤 g。 f g • 最多可为要打印的图像编号输入 12 个字符 ( 包括逗号 )。 按 [纸张类型]。 选择正在使用的纸张类型:[普 通纸]、[喷墨专用纸]、 [Brother BP71]、 [Brother BP61]或 [其它相 片纸]。 g 执行以下操作中的一项:  若不想更改任何设置,按启用 彩色键打印。 按启用彩色键打印。 8 确保将介质卡或 USB 存储设备插 入正确的插槽中。 按 ( 图像捕捉 ) 键。 b 打印索引。( 请参见第 49 页上的打 印索引 ( 缩略图 )。 ) c 按 [索引打印]。 d 按 [打印照片]。 50 直接按数字框或按 + 或 - 键输入 所需的打印份数。  按 [打印设置]更改打印设 置。 ( 请参见第 53 页。 ) 打印单张图像前,您必须知道图像的 编号。 a f 按 [纸张尺寸]。 选择正在使用的纸张尺寸: [A4]或 [Letter]。 打印照片 从索引页上选择已打印的缩略 图,并输入其图像编号。 选择所有图像编号后,按 [OK]。 提示 • 使用逗号或连字符可一次输入多个 编号。例如:输入数字 1、 3、 6 打 印图像 No.1、 No.3 和 No.6。输入 数字 1 至数字 5 打印图像 No.1 至 No.5。 执行以下操作中的一项:  按 [打印设置]更改正在使用 的纸张类型或纸张尺寸。 e e 照片效果 8 您可为照片编辑和添加效果,并在打 印前在液晶显示屏上浏览照片。 提示 [照片效果]功能由 Reallusion, Inc. 供技术支持。 a 提 确保将介质卡或 USB 存储设备插 入正确的插槽中。 按 ( 图像捕捉 ) 键。 打印介质卡或 USB 存储设备中的照片 b 按 [照片效果]。 提示 • 一次显示四张缩略图,并且在缩略 图下方列出当前页码和页面总数。 • 重复按 d 或 c 键选择每页照片,或 按住该键滚动浏览所有照片页面。 • 按 开始幻灯片播放。 c 从缩略图中按住一张照片。 d 按 [增强]或 [裁剪]。也可两 者都选。按 [OK]。 e 执行以下操作中的一项:  如果您选择了 [增强],按 [OK],然后转到步骤 f。  如果您选择了 [裁剪],按 [OK],然后转到步骤 g。 f 按下想要添加的效果。 按 [OK]。 转到步骤 h。 提示 • 有 10 种添加照片效果的方式。 ( [自动修正] ) 设备为照片选择合适的效果。 ( [增强肤色] ) 最适用于调整人像照片。可调 整人的肤色。按 d 或 c 键调整 对比度。 ( [增强风景] ) 最适用于调整风景照片。可突 出显示照片中的绿色和蓝色区 域。按 d 或 c 键调整对比度。 ( [去除红眼] ) 设备将尝试从照片中去除红眼。 若去除红眼失败,可按 [再试 一次]按钮重新检测。 ( [夜景] ) 夜景功能最适合用于调整夜景 照片,使照片看起来更加鲜明。 ( [补光] ) 补光功能最适合用于调整逆光 照片。 ( [白板] ) 白板功能最适合用于调整照片。 它能检测到照片中白板上的字 母,并将它们调整得更为清晰。 ( [黑白] ) 可将照片的色彩转换为黑白。 8 ( [棕色] ) 可将照片的色彩转换为棕色。 ( [自动修正并去除红眼] ) 设备为照片选择合适的效果。 设备也将尝试从照片中去除红 眼。 • 有些情况无法去除红眼: • 脸部过小。 • 脸部过于靠上、靠下、靠左或靠右。 • 添加效果后,可按 按钮放大图 像的视图。要返回原始尺寸, 按 按钮。 • 图像被放大时,可使用上 ( )、下 ( )、左 ( ) 和右 ( ) 键四处移动 图像。 • 按 [取消]返回效果列表。 51 第8章 g 调整照片上的红框。 将打印红框中的部分。  按 + 或 - 键放大或缩小框的尺寸。  按 a、 b、 d 或 c 键移动框的 位置。 按 旋转框。 完成框的设置后按 [OK]。 按 [OK]确认。 提示 若图片过小或含有不规则的部分, 您可能无法裁剪照片。液晶显示屏 将显示 [图像太小]或 [图像太 长]。 h 直接按数字框或按 + 或 - 键输入 所需的打印份数。 按 [OK]。 i 执行以下操作中的一项:  按 [打印设置]更改打印设 置。 ( 请参见第 53 页。 )  若不想更改任何设置,按启用 彩色键打印。 DPOF 打印 8 DPOF 是一种数码打印命令格式。 主要的数码相机生产商 ( 佳能公司、 伊士曼柯达公司、富士公司、松下电 器产业株式会社和索尼公司 ) 创建了 此种格式使得从数码相机中打印图像 更便捷。 如果您的数码相机支持 DPOF 打印, 您可从数码相机的显示屏上选择要打 印的图像和打印份数。 若插入设备中的是包含 DPOF 信息的 介质卡,则可轻松打印选择的图像。 a 确保将介质卡插入正确的插槽中。 按 ( 图像捕捉 ) 键。设备将 提示您是否使用 DPOF 设置。 介质卡中的 DPOF 文件必须是有 效的 DPOF 格式。 b 按 [是]。 c 执行以下操作中的一项:  按 [打印设置]更改打印设 置。 ( 请参见第 53 页。 )  若不想更改任何设置,按启用 彩色键打印。 提示 若数码相机创建的打印顺序被破 坏,将出现 DPOF 文件错误。使用 数码相机删除并重新创建打印顺序 以解决这个问题。关于如何删除并 重新创建打印顺序的说明,请参阅 数码相机生产商的支持网站或随机 说明书。 52 打印介质卡或 USB 存储设备中的照片 图像捕捉中心 ™ 打印设置 8 可临时更改打印设置。 设备将在 3 分钟后返回默认设置,或 者模式定时器使设备返回到传真模式。 ( 请参见第 3 页上的模式定时器。 ) 提示 若想保存常用的打印设置,可将其 设定为默认设置。 ( 请参见第 56 页 上的将您更改的内容设为新的默认 值。 ) 纸张选项 8 纸张类型 8 a 按 [打印设置]。 b 按 a 或 b 键显示 [纸张类型]。 c 按 [纸张类型]。 d 按正在使用的纸张类型:[普通 纸]、[喷墨专用纸]、 [Brother BP71]、 [Brother BP61]或 [其它相 片纸]。 e 若不想更改其他设置,按 按启用彩色键打印。 。 8 纸张和打印尺寸 打印质量 a 按 [打印设置]。 b 按 a 或 b 键显示 [纸张尺寸]。 c 按 [纸张尺寸]。 d 按正在使用的纸张尺寸: [10x15cm]、[13x18cm]、 [A4]、[A3]、[Letter]或 [Ledger]。 执行以下操作中的一项: 8 a 按 [打印设置]。 b 按 a 或 b 键显示 [打印质量]。 c 按 [打印质量]。 d 按 [正常]或 [照片]。 e 若不想更改其他设置,按 按启用彩色键打印。 8 。  若选择了 Letter 或 A4,转到步 骤 e。  若选择了其他纸张尺寸,转到 步骤 f。 e 按所需打印尺寸。 53 第8章 对比度 例如:A4 纸张的打印位置 2 1 可选择对比度设置。增强对比度,可 使图像更清晰、鲜明。 3 [ 8 x 10cm] [ 9 x 13cm] [10 x 15cm] 4 5 8 6 [13 x 18cm] [15 x 20cm] [最大尺寸] a 按 [打印设置]。 b 按 a 或 b 键显示 [对比度]。 c 按 [对比度]。 d 按 d 或 c 键更改对比度。 按 [OK]。 e 若不想更改其他设置,按 按启用彩色键打印。 。 色彩增强 f 若不想更改其他设置,按 按启用彩色键打印。 您可打开色彩增强功能打印更鲜明的 图像。打印速度将略微变慢。 。 调整亮度、对比度和色彩 8 亮度 8 a 按 [打印设置]。 b 按 a 或 b 键显示 [亮度]。 c 按 [亮度]。 d 按 d 或 c 键使打印件更深或更浅。 按 [OK]。 e 54 若不想更改其他设置,按 按启用彩色键打印。 8 a 按 [打印设置]。 b 按 a 或 b 键显示 [色彩增强]。 c 按 [色彩增强]。 d 执行以下操作中的一项:  若想自定义 [白平衡]、[清 晰度]或 [色彩浓度],按 [开],然后转到步骤 e。  若不想自定义,按 [关]。 。 转到步骤 h。 e 按 [白平衡]、[清晰度]或 [色彩浓度]。 f 按 d 或 c 键调节每个设置级别。 按 [OK]。 打印介质卡或 USB 存储设备中的照片 g 剪切 执行以下操作中的一项:  若想自定义其他色彩增强,重 复步骤 e 至 f。  若要更改其他设置,按 显 示打印设置菜单,然后按想要 更改的设置。 ( 请参见第 53 页。 ) h 若不想更改其他设置,按 按启用彩色键打印。 。 提示 • 白平衡 此项设置可调节图像上白色区域内 的色调。采光、数码相机设置和其 他因素都能影响白色的显示。图像 上的白色区域可能会略微显粉红 色、黄色或其他颜色。使用此调 节,可纠正以上显示效果并使白色 区域变为纯白色。 8 如果照片长度过长或宽度过宽而不符 合所选布局的可用区域,部分图像将 被自动剪切。 出厂设置为 [开]。如果想打印整张 图像,请将设置更改为 [关]。当 [剪切]设置为 [关]时,[满幅打 印]也应设置为 [关]。 ( 请参见第 56 页上的满幅打印。 ) a 按 [打印设置]。 b 按 a 或 b 键显示 [剪切]。 c 按 [剪切]。 d 按 [关] ( 或 [开] )。 e 若不想更改其他设置,按 按启用彩色键打印。 [剪切] : [开] 8 。 8 • 清晰度 此设置可突出图像细节。与调节数 码相机焦距相类似。如果图像不在 焦距内且不能看到图像细节,则请 调整清晰度。 • 色彩浓度 [剪切] : [关] 8 此项设置可调节图像中的色彩总 量。在图像中增加或减少色彩总量 可改善掉色或模糊的图片。 55 第8章 满幅打印 8 此功能将可打印区域扩展至纸张的边 缘。打印速度将略微变慢。 按 [打印设置]。 b 按 a 或 b 键显示 [满幅打印]。 c 按 [满幅打印]。 d 按 [关] ( 或 [开] )。 e 若不想更改其他设置,按 按启用彩色键打印。 。 8 可以打印已包含在照片数据中的日期。 日期将打印在右下角。如果数据中不 包含日期信息,则无法使用此功能。 a 按 [打印设置]。 b 按 a 或 b 键显示 [日期打印]。 c 按 [日期打印]。 d 按 [开] ( 或 [关] )。 e 若不想更改其他设置,按 按启用彩色键打印。 。 提示 使用 [日期打印]功能必须关闭数 码相机上的 DPOF 设置。 56 8 若想保存常用的打印设置,可将其设 定为默认值。这些设置将一直保存直 到您再次更改。 a 日期打印 将您更改的内容设为新的默认值 a 按所需的新设置。 重复该步骤,设置每项需要更改 的设置。 b 更改完最后一个设置后,按 a 或 b 键选择 [设定新默认值]。 c 按 [设定新默认值]。 d 按 [是]确认。 e 按停止 / 退出键。 将所有设置恢复为出厂设置 8 可将您已更改的以下图像捕捉设置恢 复为出厂设置: [打印质量]、[纸张类型]、[纸张 尺寸]、[亮度]、[对比度]、[色彩 增强]、[剪切]、[满幅打印]和 [日期打印]。 a 按 [打印设置]。 b 按 a 或 b 键显示 [出厂设置]。 c 按 [出厂设置]。 d 按 [是]确认。 e 按停止 / 退出键。 打印介质卡或 USB 存储设备中的照片 扫描到介质卡或 USB 存储 设备 ( 如果您选择 [JPEG],将创建三个 独立的文件。 ) 8 1 8 若要扫描 Letter、 Legal、 Ledger 或 A3 尺寸的原稿,需要更改 [平板扫 描尺寸]设置。默认设置为 A4。 a 按 b 按 [到介质卡]。 c 按 d 或 c 键显示 [平板扫描尺 寸]。 1 按 [平板扫描尺寸]。 e 按 [A4]、[A3]、[Letter]、 [Legal]或 [Ledger]。 2 1 10 毫米或以上 ( 顶部、左侧、右侧 ) 2 20 毫米或以上 ( 底部 ) 提示 • 可将经常使用的设置保存为默认设 置。 ( 请参见第 56 页上的将您更改 的内容设为新的默认值。 ) • 此设置仅适用于从平板扫描器扫描 原稿。 自动裁剪 可以扫描平板扫描器上的多份原稿。 保存原稿前,可在液晶显示屏上预览 单页原稿。选择 [自动裁剪]时,设 备将扫描每份原稿并创建单独的文 件。例如,如果您在平板扫描器上放 置三份原稿,本设备将扫描和创建三 个独立的文件。如果您想创建一个三 页的文件,请在 [文件类型]中选择 [PDF]或 [TIFF]。 3 2 ( 扫描 ) 键。 d 3 2 1 平板扫描尺寸 提示 • 对于所有 [平板扫描尺寸]设置, [自动裁剪]均能正常使用。 • [自动裁剪]功能由 Reallusion, Inc. 供技术支持。 a 8 b c d e f g h i 提 确保将介质卡或 USB 存储设备插 入正确的插槽中。 装入原稿。 按 ( 扫描 ) 键。 按 [到介质卡]。 按 d 或 c 键显示 [自动裁剪]。 按 [自动裁剪]。 按 [开]。 如果不再更改其他设置,按启用 黑白或启用彩色键开始扫描。 液晶显示屏上将显示已扫描原稿 的数量。 按 [OK]。 57 8 第8章 j k 按 d 或 c 预览每份扫描数据。 按 [全部保存]保存数据。 提示 • [自动裁剪]功能适用于四个角都 是 90 度直角的纸张。如果有一个 角不是直角,[自动裁剪]功能将 无法检测原稿。 • 如果您的原稿过长或过宽,则无法 正常使用此设置。 • 必须将原稿放在远离平板扫描器的 地方如图中所示,必须将原稿放在 远离平板扫描器的地方。 • 各原稿之间必须相隔至少 10 毫米。 如何设定新默认值 可以将常用的扫描到介质卡设置 ( [质 量]、[文件类型]、[平板扫描尺寸] 和 [自动裁剪] ) 保存为默认设置。这 些设置将一直保存直到您再次更改。 a 按 b 按 [到介质卡]。 c 按 d 或 c 键显示 [设定新默认 值]。 d 按 [设定新默认值]。 • [自动裁剪]可调整平板扫描器上 的原稿的歪斜,但是如果原稿歪斜 超过 10 度,此设置无效。 e 按 [是]确认。 f 按停止 / 退出键。 • 若要使用 [自动裁剪]功能,必须 先清空自动进稿器。 • 根据您原稿的尺寸,[自动裁剪] 功能最多可用于 16 份原稿。 如何重置出厂设置 重要事项 图像捕捉键闪烁时,切勿取出介质 卡或 USB 存储设备,以防损坏介质 卡、 USB 存储设备或其中的数据。 58 8 ( 扫描 ) 键。 8 可将更改后的扫描到介质卡设置 ( [质 量]、[文件类型]、[平板扫描尺寸] 和 [自动裁剪] ) 恢复为出厂设置。 a 按 b 按 [到介质卡]。 c 按 d 或 c 键选择 [出厂设置]。 d 按 [出厂设置]。 e 按 [是]确认。 f 按停止 / 退出键。 ( 扫描 ) 键。 9 打印数码相机中的照片 从支持 PictBridge 的数码 相机中直接打印照片 9 设置数码相机 9 9 确保数码相机处于 PictBridge 模式 下。在兼容 PictBridge 的相机液晶显 示屏上可进行下列 PictBridge 设置。 根据您的相机规格,下列设置中的某 些设置可能不可用。 您的 Brother 设备支持 PictBridge 标 准,可与兼容 PictBridge 的数码相机 连接并从中直接打印照片。 若您的数码相机使用 USB 大容量存储 标准,则不使用 PictBridge,您也可 以从数码相机中打印照片。 ( 请参见 第 61 页上的从数码相机中直接打印 照片 ( 不使用 PictBridge)。 ) PictBridge 要求 数码相机功 能选项 选项 纸张尺寸 A4、 A3、 Ledger、 Letter、 10 × 15 厘米、 打印机设置 ( 默认设置 ) 2 纸张类型 普通纸、相片纸、喷墨 专用纸、打印机设置 ( 默 认设置 ) 2 布局 满幅打印:开、 满幅打印:关、打印机 设置 ( 默认设置 ) 2 9 为避免错误发生,请记住以下要点: DPOF 设置 1 -  必须使用合适的 USB 接口电缆将 设备和数码相机连接。 打印质量  图像文件的扩展名必须为 .JPG ( 其 他图像文件的扩展名如 .JPEG、 .TIF、 .GIF 等格式不能被识别 )。 正常、精细、打印机设 置 ( 默认设置 ) 2 色彩增强 开、关、打印机设置 ( 默认设置 ) 2 日期打印 开、关、打印机设置 ( 默认设置 ) 2  使用 PictBridge 功能时,图像捕捉 中心 ™ 操作不可用。 9 1 更多详细信息,请参见第 60 页上的 DPOF 打印。 2 如果您将数码相机设定为使用打印机设置 ( 默认设置 ),设备将使用下列设置打印照 片。 59 第9章 设置 选项 纸张尺寸 10 × 15 厘米 纸张类型 其他相片纸 布局 满幅打印:开 打印质量 照片 色彩增强 关 日期打印 关 关于更改 PictBridge 设置的更多详细 信息,请参阅数码相机随机附带的说 明书。 a 确保数码相机已关闭。使用 USB 接口电缆将数码相机连接到设备 的 USB 直接接口 (1) 上。 c 遵循数码相机上的说明选择要打 印的照片。 设备开始打印照片时,液晶显示 屏将显示 [正在打印]。 为防止损坏设备,请勿将数码相机 或 USB 存储设备以外的任何设备 连接到 USB 直接接口上。  每项设置的名称及可用性取决于数 码相机的规格。 提示 将所有介质卡或 USB 存储设备从 设备上移除后,再连接数码相机。 打开数码相机。 当设备识别到数码相机后,液晶 显示屏将显示 [已连接相机]。 重要事项  即使数码相机无任何菜单选项,也 将会使用这些设置。 打印图像 b DPOF 打印 9 DPOF 是一种数码打印命令格式。 9 主要的数码相机生产商 ( 佳能公司、 伊士曼柯达公司、富士公司、松下电 器产业株式会社和索尼公司 ) 创建了 此种格式使得从数码相机中打印图像 更便捷。 如果您的数码相机支持 DPOF 打印, 您可从数码相机的显示屏上选择要打 印的图像和打印份数。 提示 若数码相机创建的打印顺序被破 坏,将出现 DPOF 文件错误。使用 数码相机删除并重新创建打印顺序 以解决这个问题。关于如何删除并 重新创建打印顺序的说明,请参阅 数码相机生产商的支持网站或随机 说明书。 1 1 USB 直接接口 60 打印数码相机中的照片 从数码相机中直接打印照 片 ( 不使用 PictBridge) 打印图像 9 若您的数码相机支持 USB 大容量存储 标准,那么可在存储模式下连接数码相 机,从而您可从数码相机中打印照片。 ( 若您想在 PictBridge 模式下打印照片, 请参见第 59 页上的从支持 PictBridge 的数码相机中直接打印照片。 ) 9 提示 将所有介质卡或 USB 存储设备从 设备上移除后,再连接数码相机。 a 确保数码相机已关闭。使用 USB 接口电缆将数码相机连接到设备 的 USB 直接接口 (1) 上。 提示 数码相机不同,名称、可用性和操 作也不同。请参阅数码相机随机附 带的说明书获取详细信息,如:如 何从 PictBridge 模式转换到 USB 大容量存储模式。 1 9 1 USB 直接接口 b 打开数码相机。 c 遵循第 49 页上的打印图像中的步 骤。 重要事项 为防止损坏设备,请勿将数码相机 或 USB 存储设备以外的任何设备 连接到 USB 直接接口上。 61 A 日常维护 清洁和检查设备 清洁设备外部 A A 重要事项 A 请遵循如下步骤清洁触摸屏: 重要事项 • 清洁触摸屏之前,请关闭电源开关。 • 请勿使用任何类型的液体清洁剂 ( 包 括乙醇 )。 a 请使用柔软的干抹布清洁触摸屏。 遵循如下步骤清洁设备外部: • 使用中性清洁剂。使用挥发性液体 如稀释剂或汽油进行清洁会损坏设 备的表面。 • 请勿使用含有氨的清洁材料。 • 请勿使用异丙醇擦拭操作面板上的 灰尘,否则可能会使面板破裂。 a 将纸盒 (1) 从设备中完全拉出。 1 1 62 日常维护 b 用柔软的抹布擦去设备外部的灰尘。 清洁设备打印机压辊 A 注意 清洁打印机压辊之前,请务必拔出 设备的电源插头,以防触电。 c 抬起纸盒盖并清除纸盒内部的所 有脏物。 d 用柔软的抹布拭去纸盒内外的灰尘。 e 合上纸盒盖,并将纸盒紧紧地推 入设备中。 a 用双手分别握住盖板两侧,抬起 扫描器盖板至打开位置。 b 请用一块柔软、干燥的干抹布清 洁设备的打印机压辊 (1) 及其周 围,拭去四周的墨渍。 2 A 1 3 重要事项 切勿触摸平板 (2) 和拉杆 (3),否则 可能会损坏设备。 63 清洁进纸辊 A c 如果进纸辊上沾有墨水,可能会导致 进纸问题。 a 抬起卡纸清除翼板 (2),然后用湿 抹布清洁进纸辊 (1) 背面。 清洁完成后,再用干抹布拭去进 纸辊上的所有水渍。 从电源插座上拔出设备的电源插 头。将纸盒从设备中完全拉出。 1 提示 如果纸张支撑翼板展开,请将其合 上,然后合上纸张支撑板。 b 用湿抹布左右擦拭进纸辊正 面 (1)。 清洁完成后,再用干抹布拭去进 纸辊上的所有水渍。 1 64 2 d 将纸盒紧紧地装回设备。 e 重新连接电源线。 提示 进纸辊未干时请勿使用设备,否则 可能导致进纸问题。 日常维护 清洁搓纸辊 A a 从电源插座上拔出设备的电源插头。 b 将纸盒从设备中完全拉出。 d 用湿抹布清洁搓纸辊 (1)。 慢慢转动搓纸辊以清洁整个表面。 清洁完成后,再用干抹布拭去搓 纸辊上的所有水渍。 提示 当纸盒中剩余最后几张纸时,如果 设备开始一次送入多张纸,请用湿 抹布清洁底垫 (1)。 1 清洁完成后,再用干抹布拭去底垫 上的所有水渍。 1 e 用湿抹布清洁后部的进纸辊 (1)。 慢慢转动进纸辊以清洁整个表面。 清洁完成后,再用干抹布拭去进 纸辊上的所有水渍。 A c 打开设备后部的卡纸清除盖 (1)。 ᠟ࡼ䖯㒌 ῑⲪ 1 1 提示 请勿触摸金属轴。 65 f 合上卡纸清除盖。 确保已完全合上卡纸清除盖。 g 将纸盒紧紧地装回设备。 h 重新连接电源线。 清洁纸盒 #2 的搓纸辊 a b 用湿抹布清洁纸盒 #2 的搓纸辊 (1)。 慢慢转动搓纸辊以清洁整个表面。 清洁完成后,再用干抹布拭去搓 纸辊上的所有水渍。 1 66 将纸盒 #2 紧紧地装回设备中。 d 重新连接电源线。 检查墨水余量 A 从电源插座上拔出设备的电源插 头。将纸盒 #2 从设备中完全拉出。 提示 如果纸张支撑翼板展开,请将其合 上,然后合上纸张支撑板。 c 墨水容量图标出现在液晶显示屏上, 您可以使用墨水菜单看到显示每个墨 盒的墨水容量的图形。 a 按 b 按 [墨水余量]。 液晶显示屏显示墨水容量。 c 按停止 / 退出键。 。 提示 可从计算机中检查墨水容量。 ( 请 参阅软件使用说明书中的适用于 Windows® 的打印或适用于 Macintosh 的打印和传真。 ) A 日常维护 包装和运输设备 A d 移除设备内部右角的橙色保护部件。 e 用双手分别握住盖板两侧,轻轻 合上扫描器盖板。 运输设备时,使用设备随附的包装材 料。请遵循下列步骤正确包装设备。 运输过程中造成的设备损坏可能不在 保修范围之内。 重要事项 打印作业后,确保设备打印头 “ 暂 停 ” 打印。断开设备电源前请仔细 辨听设备的声音,确保所有机械噪 音都已消失。否则可能会导致设备 出现打印问题和打印头损坏。 a 从墙上电话插座中拔下电话线的 一端,并从设备上取下此电话线 的另一端。 b 从电源插座上拔出设备的电源插 头。 c 用双手分别握住盖板两侧,抬起扫 描器盖板至打开位置。如果连接了 接口电缆,将其从设备上断开。 A 警告 请小心不要被扫描器盖板夹伤手指。 打开以及合上扫描器盖板时,请务 必用双手握住扫描器盖板的两侧。 f 打开墨盒盖。 g 取出所有四个墨盒。按下各墨盒 上的墨盒释放杆释放墨盒。( 请参 阅使用说明书 (基本功能) 附录 A 中的更换墨盒。 ) 67 h 安装橙色保护部件后合上墨盒盖。 i 将设备装入原塑料包装袋中。 j 如下图所示将设备和其他组件放 入带有原包装材料的原装硬纸箱 中。请勿将用过的墨盒单独装入 纸箱。 重要事项 • 确保橙色保护部件右侧的塑料把 手 (1) 安全卡入位置 (2)。 9 D D 8 3 C 10 6 2 68 B B 2 5 A k 合上纸箱并将其封口。 A • 若橙色保护部件丢失,请勿在装运 前及运输过程中取出墨盒。运输设 备时必须将橙色保护部件或墨盒放 置于墨水填充座中。否则在运输过 程中将损坏您的设备,由此造成的 损坏将不在保修范围之内。当运输 装有墨盒的设备时,请将设备保持 直立,以防止墨水渗漏。 1 4 A 1 C 7 B 术语表 B 该综合列表列出了在 Brother 各手册中出现的功能及术语。设备可用功能随所购 买型号的不同而有所差异。 ADF ( 自动进稿器 ) 可将原稿放置在自动进稿器中,每 次将自动扫描一页原稿。 自动缩小 缩小接收传真的尺寸。 自动传真传输 无需拿起外接电话的听筒即可发送 传真。 自动重拨 设备的一种功能,如果因为线路太 忙而造成传真未发送成功时,本设 备将在五分钟后自动重新拨叫最近 的一个传真号码。 备份打印 设备将打印每份接收并储存在内存中 的传真的复印件。这是一项安全功能 以确保在断电时不会丢失信息。 批量发送 ( 仅适用于黑白传真 ) 这是一种能 节省费用的功能,所有发送给同一 传真号码的定时传真将会一次性地 同时发送出去。 蜂鸣器音量 设置按键或发生错误时设备发出哔 哔声的音量。 亮度 更改亮度使图像变浅或变深。 多址发送 将同一份传真发送到多个地址的功 能。 来电显示 使用电信局提供的来电显示服务, 当来电时可看到呼叫方的号码 ( 或 名字 )。 CNG 音频 传真设备自动发送传真时所发出的 特殊声音 ( 哔哔 ),用以告诉接收 设备正有一个传真设备在呼叫。 编码方法 对原稿中的信息进行编码的方法。 所有的传真设备必须使用一个最小 标准的可变霍夫曼码 (MH)。如果 接收设备与本设备功能相同,则可 使用一个更高性能的压缩方法:修 正的里德码 (MR)、可变的修正里 德码 (MMR) 及 JPEG。 色彩增强 通过改进清晰度、白平衡和色彩浓 度来改善图像中的彩色打印质量。 通讯错误 ( 或通信错误 ) 在发送或接收传真期间发生的错 误,通常是由于线路噪音或静电干 扰引起的。 兼容性小组 一个传真设备与其他传真设备通信 的能力。兼容性是由 ITU-T 小组确 定的。 69 B 对比度 对较深或较浅的原稿进行补偿,使 较深的传真或复印件变浅,或使较 浅的传真或复印件变深。 定时传真 在以后的某个指定时间自动发送传 真。 浓度 更改浓度使图像变浅或变深。 双向访问 可在将要发送的传真信息或预定作 业扫描到内存中的同时发送传真或 者接收或打印接收到的传真信息。 ECM ( 错误修正模式 ) 检测发送传真时的错误并重新发送 传真出错的页面。 分机 与传真设备在同一线路上,插在一 个单独的墙上插座中的电话。 外接电话 连接到设备上的 TAD ( 电话应答设 备 ) 或电话。 F/T 振铃时间 Brother 设备振铃 ( 当将接收模式设 为传真 / 电话模式时 ) 的时间,用 于通知您接听语音电话。 传真检测 传真检测可使设备中断传真呼叫, 并用 CNG 音频应答此呼叫。 传真转发 将接收到内存中的传真发送到其他 已预先设定好的传真号码上。 70 传真日志 列出了最近 200 条接收和发送的传真 信息。TX 表示发送。RX 表示接收。 传真预览 如果选择传真预览,可通过按传真 预览键或液晶显示屏上的 [传真预 览]按钮,在液晶显示屏上预览接 收到的传真。 传真存储 可将接收到的传真存储到内存中。 传真音 当发送和接收传真时,传真设备发 出正在通信的信号。 传真 / 电话 可接收传真和应答电话呼叫。如果 使用了电话应答设备 (TAD),则请 勿使用此模式。 精细分辨率 分辨率为 203 × 196 dpi。适用于较 小的文字原稿及图形。 灰度级别 复印、扫描和传真照片的有效灰度 色调。 组编号 一组存储在单键拨号或速拨号位置 用于多址发送的单拨号码和速拨号 码组合。 帮助菜单 一份完整的菜单表打印输出,当手边 没有使用说明书 ( 基本功能 ) 时,您 可以使用帮助菜单对设备进行设定。 术语表 Innobella™ Innobella™ 是 Brother 新推出的代 表正品耗材的一个品牌标志。为获 得最佳打印质量, Brother 推荐使 用 Innobella™ 墨水和纸张。 日志周期 预设定的自动打印传真日志报告的 时间周期。可随时打印传真日志而 无需更改此周期。 LCD ( 液晶显示屏 ) 设备上的显示屏幕,当对设备进行 操作时在屏幕上显示交互式信息, 当设备闲置时显示日期和时间。 手动传真 拿起外接电话听筒可听到接收传真 设备的应答声,然后按启用黑白或 启用彩色键开始发送传真。 内存接收 纸盒中的纸张用尽时,将传真接收 到设备内存中。 菜单模式 用以更改设备中设置的程序模式。 OCR ( 光学字符识别 ) Presto! PageManager 软件应用程序 可将文本图像转换为可编辑的文本。 单键拨号 设备操作面板上的按键,用于存储 号码以便您轻松拨号。按住转换键 的同时按单拨号键,即可在该单拨 号键中存储第二个号码。 国际模式 临时更改传真音频以适应国际电话 线路上的噪音及静电干扰。 暂停 当使用拨号盘拨号或储存单键拨号 和速拨号码时,您可以在拨号序列 中设置一个 3.5 秒的延时。根据需 要按操作面板上的重拨 / 暂停键或 液晶显示屏上的 [暂停]按钮相应 次数即可设置所需暂停时间。 图像捕捉中心 ™ 可从数码相机中直接以照片质量打 印出高分辨率的数码照片。 照片分辨率 ( 仅适用于黑白 ) 使用多种灰度阴影的分辨率设置以 求最佳的照片效果。 PictBridge 可从数码相机中直接以照片质量打 印出高分辨率的照片。 轮询 一台传真设备呼叫另一台传真设备 以检索传真的过程。 脉冲 电话线路上的一种循环拨号方式。 速拨号列表 以数字顺序,列出了存储在单键拨 号和速拨号内存中的名称和号码。 实时传输 当内存已满时,可实时发送传真。 残留作业 可检查内存中的作业是否处于等待 状态,并可单独取消作业。 远程访问代码 一个四位数的代码 (--- ),输入了正 确的代码后可从远程位置呼叫和访 问设备。 71 B 远程激活代码 当在分机或外接电话上应答传真呼 叫时,请按代码 (l 5 1)。 远程禁用代码 ( 仅适用于传真 / 电话模式 ) 当设备应答语音呼叫时,将响起快 速双振铃。您可以通过按下代码 (# 5 1) 在分机上接听呼叫。 速拨 预先设定好传真号码以便轻松拨 号。必须按 ( [电话簿] ), 然后输入两位数号码,并按启用黑 白或启用彩色键启用拨号。 标准分辨率 203 × 97 dpi。用于规范尺寸文本 和最快速的传输。 远程检索访问 从双音频电话远程访问设备的能 力。 本机标识 位于传真页顶端的存储信息。包括 发送者姓名和传真号码。 分辨率 每英寸上垂直及水平方向的行数。 请参阅:标准、精细、超精细和照 片。 超精细分辨率 ( 仅适用于黑白 ) 振铃次数 [传真自动]和 [传真 / 电话]模 式下,设备应答前的振铃次数。 振铃音量 设置铃声的音量大小。 扫描 将原稿的电子图像传送到计算机中 的过程。 扫描到介质卡 可将黑白或彩色原稿扫描到介质卡 或 USB 存储设备中。黑白图像的 文件格式可以是 TIFF 或 PDF,彩 色图像的文件格式可以是 PDF 或 JPEG。 检索 一份存储单拨号码、速拨号码和组 拨编号的电子列表,以数字或字母 顺序排列。 72 392 × 203 dpi。最适合用于打印小 文本和艺术线条。 TAD ( 电话应答设备 ) 可将外接应答设备连接到设备上。 临时设置 为传真传输或复印选择某些临时设 置而不用更改设备的默认设置。 音频 一种电话线路上的拨号形式,用于 双音频电话。 传输 通过电话线将传真从设备发送到接 收方传真设备的过程。 传输验证报告 每次发送传真的清单,显示发送日 期、时间和序号。 用户设定 一份显示设备当前设置的打印报告。 无线网络报告 一份显示无线网络连接结果的打印 报告。 C 索引 数字 2 合 1 身份证复印 ......................................39 A 安全 安全功能锁 管理员密码 ..............................................5 受限用户 ..................................................6 B 报告 ................................................................33 帮助菜单 ....................................................34 传输验证 ............................................. 34, 33 传真日志 ....................................................34 日志周期 ................................................33 来电显示 ....................................................34 来电显示记录报告 ..................................34 如何打印 ....................................................34 速拨列表 ....................................................34 网络配置 ....................................................34 无线网络报告 ...........................................34 用户设定 ....................................................34 包装和运输设备 ..........................................67 拨号 拨号前缀 ......................................................2 群组 ( 多址发送 ) .....................................11 C ControlCenter 请参阅软件使用说明书。 传真,从计算机 请参阅软件使用说明书。 传真,单机 发送 ...............................................................8 从内存 ( 双向访问 ) .............................11 从内存中取消 ........................................14 定时传真 .................................................13 定时批量传输 ........................................14 对比度 .......................................................8 多址发送 .................................................11 分辨率 .......................................................9 国际 .........................................................13 恢复到出厂设置 .....................................9 设置新的默认值 .....................................9 实时传输 .................................................13 手动 .........................................................10 双面 ( 两面 ) ..........................................10 通话结束时 ............................................11 接收 传真转发 .................................................22 从内存中打印 ........................................17 从远程地址检索 ...................................22 从远程网站检索 ...................................23 到计算机 .................................................18 到内存中 .................................................16 缩小以适合纸张 ...................................24 无纸接收 .................................................16 传真存储 .......................................................17 关闭 .............................................................19 打开 .............................................................17 传真代码 更改 .............................................................21 远程访问代码 ...........................................21 传真存储 从内存中打印 ...........................................17 传真转发 编辑号码 ....................................................16 远程更改 ............................................. 22, 23 访问代码,存储和拨号 .............................27 73 C D G 单键拨号 从拨出记录设置 ...................................... 28 从来电显示记录设置 ............................. 28 打印 报告 ............................................................ 34 内存中的传真 ........................................... 17 请参阅软件使用说明书。 电影打印 ....................................................... 49 断电 .................................................................. 1 多址发送 ....................................................... 11 设置组 ........................................................ 31 多址发送组 .................................................. 31 功能锁 ............................................................. 4 故障排除 检查墨水余量 ........................................... 66 F 分辨率 为下一份传真设置 .................................... 9 复印 2 合 1 身份证 ........................................... 39 薄纸 ............................................................ 41 放大 / 缩小 ................................................ 36 海报 ............................................................ 37 浓度 ............................................................ 40 排序 ( 仅适用于自动进稿器 ) .............. 40 省墨模式 ................................................... 41 使用自动进稿器 ...................................... 40 收藏夹设置 ............................................... 46 双面 ............................................................ 44 书本 ............................................................ 42 水印 ............................................................ 42 使用介质卡 ............................................ 43 使用模板 ................................................ 43 使用 USB 存储设备 ............................ 43 使用纸质原稿 ....................................... 43 歪斜调整 ................................................... 42 页面布局 (N 合 1) ................................... 37 质量 ............................................................ 35 74 L 来电显示 来电显示记录报告 .................................. 34 M 墨盒 检查墨水余量 ........................................... 66 模式,进入 定时器 .......................................................... 3 N 内存安全 ....................................................... 15 内存存储 ......................................................... 1 P PictBridge DPOF 打印 ............................................... 60 Q Apple Macintosh 请参阅软件使用说明书。 Macintosh 请参阅软件使用说明书。 Presto! PageManager 请参阅软件使用说明书。另请参见 Presto! PageManager 应用程序中的帮 助。 Windows® 请参阅软件使用说明书。 清洁 打印机压辊 ...............................................63 进纸辊 ........................................................64 取消 传真存储 ....................................................19 传真转发 ............................................. 19, 22 等待重发的作业 .......................................14 S 扫描 请参阅软件使用说明书。 身份证复印 ...................................................39 手动 传输 .............................................................10 受限用户 .........................................................6 双面 ( 两面 ) 传真 .............................................................10 复印 .............................................................44 双向访问 .......................................................11 速拨 从拨出记录设置 .......................................29 从来电显示记录设置 ..............................30 单键拨号 从拨出记录设置 ...................................28 从来电显示记录设置 ..........................28 多址发送 ....................................................11 删除组 .....................................................32 使用组拨号 ............................................11 速拨 从拨出记录设置 ...................................29 从来电显示记录设置 ..........................30 组拨号 更改 .........................................................32 设置多址发送组 ...................................31 缩小 复印 .............................................................36 接收到的传真 ...........................................24 T 图像捕捉中心 ™ 从计算机 请参阅软件使用说明书。 DPOF 打印 ...............................................52 打印 索引 .........................................................49 照片 .........................................................50 打印设置 对比度 .....................................................54 返回到出厂设置 ...................................56 剪切 .........................................................55 满幅打印 .................................................56 日期打印 .................................................56 色彩增强 .................................................54 设置新默认值 ........................................56 质量 .........................................................53 纸张类型和尺寸 ...................................53 亮度 .........................................................54 扫描到介质卡 介质卡 .....................................................57 USB 存储设备 ......................................57 自动裁剪 .................................................57 添加效果 ....................................................50 照片效果 白板 .........................................................50 补光 .........................................................50 裁剪 .........................................................50 黑白 .........................................................50 去除红眼 .................................................50 夜景 .........................................................50 增强风景 .................................................50 增强肤色 .................................................50 自动修正 .................................................50 棕色 .........................................................50 75 C W 网络 打印 请参阅网络使用说明书。 扫描 请参阅软件使用说明书。 无线网络 请参阅快速安装指南和网络使用说明 书。 X 休眠模式 ......................................................... 1 Y 液晶显示屏 帮助菜单 ................................................... 34 熄灭定时器 ................................................. 2 远程检索 ....................................................... 21 命令 ............................................................ 22 取回传真 ................................................... 23 远程访问代码 ........................................... 21 远程设置 请参阅软件使用说明书。 运输设备 ....................................................... 67 Z 直接打印 从数码相机中直接打印照片 ( 不使用 PictBridge) ............................................... 61 从支持 PictBridge 的相机 .................... 59 76 请访问我们的网站 http://www.brother-cn.net/ 本产品仅可在购买国使用。除此以外的区域 Brother 公司不提供售后服务。

相关文章