秦岭文库(kunmingchi.com)你想要的内容这里独有!

长盛CS2674A交直流耐压测试仪说明书

╰つ 等你爱我20 页 0 B
长盛CS2674A交直流耐压测试仪说明书长盛CS2674A交直流耐压测试仪说明书长盛CS2674A交直流耐压测试仪说明书长盛CS2674A交直流耐压测试仪说明书长盛CS2674A交直流耐压测试仪说明书

长盛CS2674A交直流耐压测试仪说明书

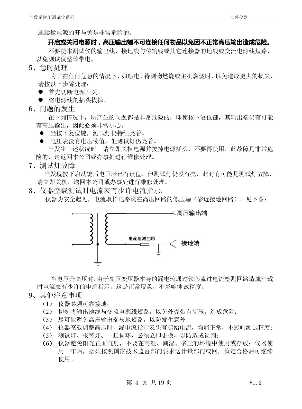
——卓越科技,与众不同 ☉ 根据丌同的标准,漏电流、测试时间可连续任意设定 ☉ 实时显示被测值,真实反映被测体耐压、绝缘品质 ☉ 丌合格声光报警,并立刻切断高压 ☉ 漏电流报警可任意设定,方便用户根据丌同被测体设定合适的报警值 ☉ 高压击穿快速保护,有效保护被测体 ☉ 测试灵敏度高,带载能力强,低电压、大电流照常工作 ☉ 测量精度高,保证在高电压、小电流(0.5mA 以下)时满足精度 ☉ 交直流耐压仪可扩展性能强,一机多用(如测电容器、高压 保 硅堆、极化电源、元器件等) 证 本测试仪已经本公司的试验及检验,对其性能及规格方面也经全面测试而达到出厂标准。 本测试仪自向本公司或经销商购买之日起,一年之内发生电路特性方面的故障,本公司 一律免费维修,但下列场合造成的故障,修理时需修理费用。 1. 使用本测试仪时,没有按照操作手册上的操作步骤及操作顺序操作而造成的故障。 2. 未经本公司授权自行修改、调整而造成的故障。 注 意 关于使用注意事项及危险的操作等详细内容,都详细写于本操作手册中的第二章“使用 前的注意事项”,请详细阅读。 提 示 对于有 “O” ”K” 指示灯指示的仪器,在接好电源未按下电源开关点亮仪器时,请关 注“O” ”K” 灯是否全亮,此灯提示电源相线、零线、保护地线是否全部接好。 当有一灯不亮,按下电源开关,可以点亮仪器,这时表示地线未接好,会对测试安全造成 危险,请接好地线再进行测试。 全数显耐压测试仪系列 长盛仪器 目 录 第一章 安全规定„„„„„„„„„„„„„„„„„2 第二章 使用前注意事项„„„„„„„„„„„„„„3 第三章 简介„„„„„„„„„„„„„„„„„„„5 第四章 工作原理„„„„„„„„„„„„„„„„„5 第五章 技术规格„„„„„„„„„„„„„„„„„6 第六章 使用说明和操作步骤„„„„„„„„„„„„7 第七章 应用举例„„„„„„„„„„„„„„„„„14 第八章 校准与维修指南„„„„„„„„„„„„„„16 第九章 保修承诺„„„„„„„„„„„„„„„„„19 第 1 页 共 19 页 V1.2 全数显耐压测试仪系列 长盛仪器 第一章 安全规定 高电压测试前应该注意的规定和事项!!! 1、 一般安全符号规定   使用本耐压测试仪以前,请先了解本测试仪所使用的相关安全标志,以策安全。 在给本耐压测试仪输入电源以前,请对照标牌确认输入电压是否正确。 1-----高电压警告符号。请参考手册上所列的警告和注意说明,以避免人员或仪器受损。 2-----危险标志,可能会有高电压存在,请不要接触。 3-----机体接地符号。 耐压测试仪所产生的电压和电流足以造成人员伤害或触电,为防止伤害或死亡发生,在 搬移和使用仪器时,请务必仔细观察清楚,确认安全,然后在运行动作。 2、 维护和保养 1) 使用者的维护须知 为了防止触电的发生,在没有经本公司的许可前请不要拆开测试仪的箱体。如仪器有异 常情况发生,请与长盛仪器或公司指定的经销商联系。 2) 定期维护 本耐压测试仪的输入电源线、测试线和相关附件等根据使用频段定期要仔细检验和校 验,以保护使用者的安全和仪器的准确性。 3) 使用者须知 使用者不得自行更改仪器内部的线路和零件,如被更改,本公司对仪器的保证自动失 效并且本公司不承担任何责任。使用未经长盛仪器认可的零件或附件也不予保证。如发现送 回的仪器被修改,长盛仪器会将仪器的电路或零件修复回原来的设计状态,并收取维修费用。 3、测试仪使用须知 (1)工作场所位置 工作台的位置选定必须安排在一般人员非必经的场所,使非工作人员远离工作台。如 果因生产线的安排而无法做到时,必须将工作台与其它设施隔开并特别标明“高压测试工 作区”。如果高压测试工作台与其他工作台非常靠近时,必须特别注意安全,以防触电。 在高压测试时,必须标明“危险!正在高压测试,非工作人员请勿靠近”。 第 2 页 共 19 页 V1.2 全数显耐压测试仪系列 长盛仪器 (2)输入电源 本耐压测试仪输入电源为(AC)交流电源。电源范围为交流(AC)220V±10%,电源频率 为 50Hz,在该电源范围内如电源不稳定则有可能造成本耐压测试仪异常动作或损坏测试仪 内部元件。 (3)工作测试台 在进行耐压测试时,本机必须放在非导电材料的工作台上,操作人员和待测物之间不 得使用任何导电材料。操作人员的位置不得有跨越待测物去操作或调整耐压测试仪的现象。 测试工作区及其周围的空气丌能含有可燃气体或在易燃物的旁边使用耐压测试仪,以 免引起爆炸和火灾。 (4)操作人员 耐压测试仪所输出电压和电流在错误的操作误触电时,足以造成人员伤亡,因此必须 由训练合格的人员使用和操作。操作人员不可穿有金属装饰的衣服或配带金属的饰物,如手 表等。耐压测试仪绝对不能让有心脏病或配带心脏起搏器的人员操作。 (5)安全要点 ²非合格的操作人员和不相关的人员应远离高压测试区。 ²随时保持高压测试区在安全和有秩序的状态。 ²在高压测试进行中绝对不碰触测试物件或任何与待测物有连接的物件。 ²万一发生任何问题,请立即关闭高压输出和输入电源。 ²在直流耐压测试后,必须先妥善放电,才能进行拆除测试线的工作。 第二章 使用前注意事项 本系列耐压测试仪最高电压可输出 20kV,如因任何不正确或错误地使用本耐压测试仪, 将会造成意外事故的发生,甚至死亡。因此为了使用者的安全着想,请详细阅读本章注意事 项。 1、防触电 为了预防触电事故的发生,在使用本测试仪前,请先戴上绝缘的橡皮手套,脚下垫绝 缘橡皮垫再从事与电有关的工作,以防高压电击造成生命危险。 2、仪器处于测试状态 当本测试仪处于测试状态下,测试线、待测物、测试探头和输出端都带有高压,请不 要触摸。 3、 更换待测物 当一个待测物已被测试完毕,更换另一个待测物时,请务必确认:  测试仪处于“复位”状态。  直流高压测完电容类产品须等待一段时间,或放电完毕。  电压显示数字为零。 特别注意:更换待测物时,请丌要用手触摸高压探头!!! 4、开启或关闭电源开关 一旦电源开关被切断时,如须再度开启时,则需等几秒之后,千万不要把电源开关 连续做开与关的动作,以免产生错误的动作损坏测试仪。尤其是当正有高压输出的状态下 第 3 页 共 19 页 V1.2 全数显耐压测试仪系列 长盛仪器 连续做电源的开与关是非常危险的。 开启或关闭电源时,高压输出端丌可连接任何物品以免因丌正常高压输出造成危险。 不要使本测试仪的输出线、接地线与传输线或其它连接器的地线或交流电源线短路, 以免测试仪整体带电。 5、急时处理 为了在任何危急的情况下,如触电、待测物燃烧或主机燃烧时,以免造成更大的损失, 请按以下步骤处理:  首先切断电源开关。  将电源线的插头拔掉。 6、问题的发生 在下列情况下,所产生的问题都是非常危险的,即使按下复位键,其输出端仍有可能 有高压输出,因此必须非常小心。  当按下复位键,测试灯仍持续亮着。  电压表没有电压读值,但测试灯仍亮着。 当发生上述状况时,请立即关掉电源并拔掉电源插头,不要再使用,此故障是非常危 险的,请返回本公司或办事处进行维修处理。 7、测试灯故障 当发现按下启动键后电压表已有读值,但测试灯仍没有亮,此时有可能是测试灯故障, 请立即关机,送回本公司或办事处进行维修处理。 8、仪器空载测试时电流表有少许电流指示: 仪器为安全起见,电流取样电路设在高压回路的低压端(靠近接地回路)。见下图: 当电压升高压时,由于高压变压器本身的漏电流通过铁芯流过电流检测回路造成空载 时电流表有少许的电流指示。这是正常现象,不影响测试精度。 9、其他注意事项 (1) (2) (3) (4) (5) (6) 仪器必须可靠接地; 切勿将输出地线与交流电源线短路,以免外壳带有高压,造成危险; 尽可能避免高压输出端与地短路,以防发生意外; 仪器空载调整高压时,漏电流指示表头有起始电流,均属正常,不影响测试精度; 测试灯、报警灯、一旦损坏,必须立即更换,以防造成误判; 仪器避免阳光正面直射,不要在高温、潮湿、多尘的环境中使用或存放;仪器使 用一年后,必须按照国家技术监督部门要求送计量部门或回厂检定合格后可继续 使用。 第 4 页 共 19 页 V1.2 全数显耐压测试仪系列 长盛仪器 第三章 简介 耐压测试仪是测量耐电压强度的仪器,它可以直观、准确、快速、可靠地测试各种被测 对象的击穿电压、漏电流等电气安全性能指标,并可以作为交(直)流高电压源用来测试元 器件和整机性能。CS267 系列耐压测试仪产品,是按照 IEC、ISO、BS、UL、JIS、GB 等国 际国内的安全标准要求而设计,耐压从 0.5kV~50kV,漏电流从 0~200mA,特殊要求另定, 适合各种家用电器、电源、电缆线、变压器、接线端子、高压胶木电器、开关、电源插头座、 电机、洗碟机、洗衣机、离心式脱水机、微波炉、电磁机、电烤箱、电火锅、电饭锅、电视 机、电风扇、医疗、化工、电子仪器、仪表、整机等,以及强电系统的安全耐压和漏电流的 测试,同时也是科研实验室、技术监督部门不可少的耐压试验设备。 CS267 系列耐压测试仪产品是在消化、吸收国际先进耐压测试仪的基础上,结合我国众 多用户的实际使用情况加以提高、完善。CS2670A、CS2670AX、CS2671A、CS2671B、CS2672B、 CS2672C、CS2672DX、CS2673、CS2674A 等型号耐压测试仪是我公司最先研制推出的全数 显型耐压测试仪系列产品,测试电压、漏电流测试时间均为数字显示,属国内首创。公司在 原产品的基础上进一步改进了性能,漏电流从 0.3~200mA,可根据不同安全标准和用户不同 需求连续任意设定漏电流击穿(保护)电流值,在时间测试方面一改原产品指示误差偏大的 不足之处,由倒计时数字显示,使测试时间精度提高到1%以上,而且测试范围提高到 99s, 功能更加丰富实用,并且可通过漏电流实时显示反映被测体漏电流的实际值比较同类产品不 同批次或不同厂家产品中的耐压好坏程度,确保你的产品安全性能万无一失,同时可利用数 显漏电流同时显示功能,扩展测量高压硅堆的反向电压、反向漏电流、三极管的高耐压管的 反向电压、反向漏电流,在技术性能和质量可靠性上属国内领先水平。 第四章 工作原理 耐压测试仪是由高压升压回路、漏电流检测回路、指示仪表组成,高压升压回路能调整 输出需要的实验电压,漏电流检测回路能设定击穿(保护)电流,指示仪表直接读出实验电 压值和漏电流值(或设定击穿电流值)。样品在要求的试验电压作用下达到规定的时间时, 可以自动或手动切断试验电压;一旦出现击穿,漏电流超过设定的击穿(保护)电流,仪器 能够自动切断输出电压,并同时报警,以确定样品能否承受规定的绝缘强度试验。 报 警 升压和 转换电路 电压调节器 继 电 器 控 定时器 制 电 启 动 路 AC DC 漏电流测试电路 复 位 电 源 第 5 页 共 19 页 V1.2 全数显耐压测试仪系列 长盛仪器 第五章 技术规格 技术规格 CS2670A/70A-1 CS2670AX 电压测试范围 0.50~5.00kV 0.50~5.00kV AC(kV) ±(5%+3 个字) ±(5%+3 个字) 0.300~2.000 漏电流测试范 2.00~20.00mA 围 AC(mA) (±5%+3 个字) 报警值预置范 0.300~2.000 围(连续设定) 2.00~20.00mA AC(mA) (±5%+3 个字) 时间测试范围 变压器容量 输出波形 工作条件 体积(mm3) 重 量 供电电源 附 件 技术规格 电压测试范围 AC/DC(kV) CS2672B 0.50~5.00kV ±(5%+3 个字) 0.300~2.000 0.300~2.000 2.00~20.00 2.00~20.00mA 20.0~100.0mA ±(5%+3 个字) ±(5%+3 个字) 0.300~2.000 0.300~2.000 2.00~20.00 2.00~20.00mA 20.0~100.0mA (±5%+3 个字) ±(5%+3 个字) 1~99s ±1%(连续设定) CS2673 0.50~5.00kV ±(5%+3 个字) 0.300~2.000 2.00~20.00 20.0~200.0mA ±(5%+3 个字) 0.300~2.000 2.00~20.00 20.0~200.0mA ±(5%+3 个字) 100VA 100VA 500VA 1000VA 50Hz,正弦波 环境温度:0~40°C,相对湿度:≤75%,大气压力:101.25kPa 315³165³250 315³165³250 315³165³250 375³190³280 15kg 15kg 18kg 20kg 220V±10% 50Hz±2Hz CS26004-1 测试 CS26005-1 遥控 CS26002-1 测试枪一把 棒一根 测试棒一根 CS26006-1 测试夹一只,CS26010-2 接地线一根, 说明书一份,质保书一份,电源线一根 CS2671A CS2671B CS2672C CS2672DX 0.50~10.00kV 0.50~10.00kV 0.50~5.00kV 0.50~5.00kV ±(5%+3 个字) ±(5%+3 个字) ±(5%+3 个字) ±(5%+3 个字) AC: 0.300~2.000 2.00~20.00 10.0~50.0mA AC: 0.300~2.000 2.00~20.00 10.0~100.0mA AC: 0.300~2.000 2.00~20.00mA DC: 0.300~2.000 2.00~20.00mA DC: 0.300~2.000 2.00~20.00mA DC: 0.300~2.000 2.00~10.00mA ±(5% +5 个字) ±(5% +5 个字) ±(5%+3 个字) ±(5%+3 个字) AC: 0.300~2.000 2.00~20.00mA AC: 0.300~2.000 2.00~20.00 10.0~50.0mA AC: 0.300~2.000 2.00~20.00 10.0~100.0mA AC: 0.300~2.000 2.00~20.00mA DC: 0.300~2.000 2.00~20.00mA DC: 0.300~2.000 2.00~20.00mA DC: 0.300~2.000 2.00~10.00mA ±(5%+3 个字) ±(5%+3 个字) AC: 0.300~2.000 2.00~20.00 mA 漏电流测试范 围 AC/DC(mA) DC: 0.300~2.000 2.00~10.00mA 报警值预置范 围(连续设定) DC: AC/DC(mA) 0.300~2.000 2.00~10.00mA ±(5% +5 个字) ±(5% +5 个字) 第 6 页 共 19 页 V1.2 全数显耐压测试仪系列 长盛仪器 1~99s ±1% (连续设定) 时间测试范围 变压器容量 200VA 500VA 输出波形 工作条件 体积(mm ) 量 375³190³280 20kg 供电电源 附 件 15kg 220V±10% 50Hz±2Hz CS26002-1 测试枪一把,CS26006-1 测试夹一只,CS26010-2 接地线一根, 说明书一份,质保书一份,电源线一根 技术规格 电压测试范围 (kV) 100VA 环境温度:0~40°C,相对湿度:≤75%,大气压力:101.25kPa 3 重 500VA 50Hz,正弦波 CS2674A AC: 1.00~20.00kV (5% + 5 个字) DC: 1.00~20.00kV (5% + 5 个字) 漏电流测试范围 AC: 0.500~2.000 / 1.00~10.00mA (5% + 5 个字) mA DC: 0.500~2.000 / 1.00~10.00mA (5% + 5 个字) 报警值预置范围 (连续设定)mA AC: 0.500~2.000 / 1.00~10.00mA (5% + 5 个字) DC: 0.500~2.000 / 1.00~10.00mA (5% +5 个字) 时间测试范围 1~99s ±1% (连续设定) 变压器容量 400VA 50Hz,正弦波 输出波形 工作条件 环境温度:0~40°C,相对湿度:≤75%,大气压力:101.25kPa 3 体积(mm ) 重 440³220³340 量 28kg 供电电源 附 件 220V±10% 50Hz±2Hz CS26016-5 测试棒一根,CS26016-4 测试夹一只,CS26010-2 接地线一根, 说明书一份,质保书一份,电源线一根 第六章 使用说明及操作步骤 CS2670A-1、CS2670AX、CS2670A、CS2672B、CS2673 型各部分名称及使用 说明(如图一、二所示) 第 7 页 共 19 页 V1.2 全数显耐压测试仪系列 图一 长盛仪器 CS2670A、CS2670A-1、CS2670AX 面板示意图 图二 CS2672B、CS2673 面板示意图 1、 电源开关:用来控制是否接通仪器工作电源; 2、 启动钮:按下时,测试灯亮,调节面板上的调压器旋钮,即有高压输出; 3、 复位钮:按下时,测试灯灭,此时仪器无高压输出,处于等待工作状态; 4、 电压调节钮:在启动的状态下(即测试灯亮),调节输出电压的大小,逆时针为小,反之为大。 5、 遥控插座, 用来接遥控测试枪的遥控插头; 6、 高压嘴:(AC)交流高压输出端; 7、 测试接地柱:测试时连接被测物,电流返回端; 8、 超漏灯:在测试的情况下该灯亮,表示被测物击穿超限为不合格; 9、 测试灯:该灯亮,表示高压已启动,灯灭则高压断开; 10、 电压单位指示符; 11、 电压显示:0~5kV; 12、 漏电流单位指示符。 13、 漏电流显示:0~20mA。 14、 测试时间单位指示符。 第 8 页 共 19 页 V1.2 全数显耐压测试仪系列 长盛仪器 15、 时间显示:1~99s。 16、 漏电流调节钮:按下预置开关后,可设定 0.3mA~20mA 漏电流任意报警值。 17、 漏电流显示/预置转换开关:按下时可设定漏电流报警值,弹起显示测试时电流。 18、 漏电流档位选择开关:2mA/20mA 档。 19、 时间设定拨盘:可设定所需测试时间值。 20、 定时开关:“开”时,为 1~99s 内任意设定,“关”时,为手动。 22、“O”“K”灯:在仪器电源开关未按下时,灯全亮,表示仪器零线、相线、地线接 通良好。当一个不亮时请检查好在使用仪器。 CS2671A、CS2671B、CS2672C、CS2672DX 耐压测试仪各部分名称及使用 说明(如图三、四所示) 图三:CS2671A、CS2671B、CS2672C 面板示意图 图四: CS2672DX 面板示意图 1、 电源开关,用来控制是否接通电源; 2、 启动钮:按下时,测试灯亮,调节面板上的调压器旋钮,即有高压输出; 3、 复位钮:按下时,测试灯灭,此时无高压输出,处于等待工作状态; 4、 遥控插座:用来接遥控测试枪的遥控插头; 第 9 页 共 19 页 V1.2 全数显耐压测试仪系列 长盛仪器 5、 电压调节钮:在启动的情况下,调节输出电压的大小,逆时针为小,反之为大; 6、 高压输出端:(-DC)直流电压输出端; 7、 高压输出端:(AC)交流电压输出端; 8、 测试接地柱:测试时连接被测物,电流返回端; 9、 超漏灯:在测试的情况下该灯亮,表示被测物击穿超限为不合格; 10、 测试灯:该灯亮,表示高压已启动,灯灭则高压断开; 11、 电压单位指示符; 12、 电压显示:0~10kV AC/DC(71A、71B);0~5kV AC/DC(72C、72DX) 13、 漏电流单位指示符; 14、 漏电流显示: 15、 16、 17、 18、 19、 20、 21、 22、 23、 (1)直流时: 0~10mA(71A、72DX) 0~20mA(CS2671B、 CS2672C) (2)交流时: 0~20mA(71A、72DX) 0~100mA(CS2672C) 0~50mA(CS2671B) 测试时间单位指示符; 时间显示:1~99s 倒计时; 定时开关:“开”时,为 1~99s 内任意设定,“关”时,为手动; 时间预置拨盘:可设定所需测试时间值; 漏电流调节钮:按下预置开关,可设定 0.3mA~20mA(71A、72DX), 0.3mA~50mA(71B),0.3mA~100mA(CS2672C )漏电流任意报警值; 漏电流显示/预置转换开关:按下时可设定漏电流报警值,弹起显示测试时电流; 漏电流档位(交流)2/20mA 档(CS2672C、CS2672DX、CS2671B、CS2671A); (直流)2/10mA 档(CS2672DX、CS2671B、CS2671A); 漏电流档位交流 100mA 档(CS2672C);50mA 档(CS2671B); 电压状态转换开关:常态为(AC)交流状态,按下为(DC)直流状态; 图五:CS2674A 耐压测试仪面板示意图 1. 电源开关,用来控制是否接通电源; 2. 启动钮:按下时,测试灯亮,此时仪器工作,调节面板上的调压器旋钮,即有高压输出; 3. 复位钮:按下时,测试灯灭,此时无高压输出; 4. 遥控插座:用来接遥控测试枪的遥控插头; 第 10 页 共 19 页 V1.2 全数显耐压测试仪系列 长盛仪器 5. 电压调节钮:在启动的状态下(即测试灯亮)调节输出电压的大小,逆时为小,反之为大; 6. 高压输出端:(AC)交流电压输出端; 7. 高压输出端:(DC)直流电压输出端; 8. 测试接地柱:测试时连接被测物,电流返回端; 9. 超漏灯:在测试的情况下该灯亮,表示被测物击穿超限为不合格; 10. 测试灯:该灯亮,表示高压已启动,灯灭则高压断开; 11. 电压单位指示符; 12. 电压显示:AC/DC 0~20kV; 13. 漏电流单位指示符; 14. 漏电流报警值显示:0~10 mA; 15. 测试时间单位指示符; 16. 时间显示:1~99s 倒计时; 17. 漏电流报警值调节钮:按下预置开关可设定 0.3mA~10mA 漏电流任意报警值; 18. 漏电流显示/预置转换开关:按下时可设定漏电流报警值,弹起显示测试时电流; 19. 漏电流档位选择开关:2/10mA 档 ; 20.时间预置拨盘:可设定所需测试时间值; 21.定时开关:“开”时,为 1~99s 内任意设定,“关”时,为手动; 22.电压状态转换开关:常态弹起为(AC)交流状态,按下为(DC)直流状态; 图六:CS2670AX 耐压测试仪后面板示意图 1.电源插座\保险丝座 更换保险丝时,请先拔掉输入电源线。 2.接地(GND)端子 机体的接地端子,请务必接妥接地线以确保操作人员安全。 3.PLC 接口(有接口仪器请参照) 在测试仪的背板上附有遥控接线端子,它可以接上遥控器进行操作。这个端子为标准的 第 11 页 共 19 页 V1.2 全数显耐压测试仪系列 长盛仪器 9PIN D 型端子座,有如下信号:正在测试中信号、复位信号、启动信号、测试合格信号、测 试不合格信号。 复位 正在测试 5 测试 4 9 3 8 2 7 1 6 失败 合格 接线: 启动控制开关接在 PIN 1 和 PIN3 之间。 复位控制开关接在 PIN 1 和 PIN 4 之间。 正在测试中信号输出:PIN 2 和 PIN 5 之间。 测试不合格信号:PIN 6 和 PIN 7 之间。 测试合格信号:PIN 8 和 PIN 9 之间。 测试操作步骤:(CS2670A、CS2670A-1、CS2670AX、CS2671A、CS2671B、 CS2672B、CS2672C、CS2672DX、CS2673) 操作时必须戴好橡胶绝缘手套、座椅和脚下垫好橡胶绝缘垫!只有在测试灯熄 灭状态, 无高压输出状态时,才能进行被试品连接或拆卸操作! 1、测试前准备: 1、根据被测物特性或标准设定漏电流上限值; (1) 按下预置开关; (2) 选择所需报警电流档位; (3) 调节漏电流预置电位器到所需报警值; (4) 弹起预置开关; 2、在关机或复位的情况下,连接被测物体,确定电压表指示为“O”,测试灯熄灭时连 接,首先将本测试仪接地端引出和被测物接好,再用高压线将高压输出端和被测物接好; 2、测试可分为下列几种方式: 1、手动测试: (1) 将定时开关置于关的位置,按下启动钮,测试灯亮,将电压调节钮缓慢旋到需要的 电压值; (2) 测试完毕后,将电压调节到测试值的 1/2 位置后按复位钮,电压输出切断,测试灯灭, 此时被测物为合格; (3) 如果被测物体超过设定漏电流值,则仪器自动切断输出电压,同时蜂鸣器报警、超 第 12 页 共 19 页 V1.2 全数显耐压测试仪系列 长盛仪器 漏指示灯亮,此时被测物为不合格,按下复位键,即可清除报警声; (4) 换下测试品,再进行下一测试。 2、定时测试: (1) 定时开关为“开”时,拨时间预置拨盘,设定所需测试时间值; (2) 按下启动钮,将电压调到所需测试值; (3) 当定时到,测试电压被切断,被测物为合格,若电流过大,不到计时时间,超限灯 亮,蜂鸣器报警,被测物为不合格; 3、直流的测试(CS2671A)、(CS2671B)、(CS2672C)、(CS2672DX) !注高 DC 高压输出端是负电压 (1) 将电压状态转换开关按下,置 DC 档; (2) 将被测物用高压线接至高压 DC 输出端; (3) 再按上述手动测试或定时测试进行; (4) 漏电流的报警值的设置范围是在 0.3mA~10mA / 20mA 之间,超过报警值的设置值 时,电流自动保护并报警; 4、 遥控测试:(注:1.使用遥控测试附件时,遥控测试附件为优先对象,面板上 的启动、复位按钮丌起作用。 2.在使用遥控测试附件时,时间受手动控制) 例如:定时时间打到 11S,用遥控测试附件测被测物体,扳机按下为启动,虽然到时间结 束,仪器还会重新启动,扳机弹起(常态)为复位停止。 (1) 将遥控测试附件与本仪器连接好,选择测试电压(AC/DC) (2) 设定漏电流测试所需最大上限值; (3) 设置测试电压所需值; (4) 将本测试仪接地端引出和被测物接好 (5) 将遥控测试附件上的高压线和本仪器连接,再将遥控测试附件上探头与被测物体连接; (6) 按下遥控测试附件上的启动开关进行测试,到测试结束时松开此开关;(连接如图七) 操作步骤:(CS2674A) 1、测试前准备: 1、根据被测物特性或标准设定漏电流上限值; (1) 按下预置开关; (2) 选择所需报警电流档位; (3) 调节漏电流预置电位器到所需报警值; (4) 弹起预置开关; 2、在关机或复位的情况下,连接被测物体,确定电压表指示为“O”,测试灯熄灭时连 接,首先将本测试仪接地端引出和被测物接好,再用高压线将高压输出端和被测物接好; 2、测试可分为下列几种方式: 1、手动测试: (1) 将定时开关置于关的位置,按下启动钮,测试灯亮,将电压调节钮缓慢旋到需要的电压值; (2) 测试完毕后,将电压调节到测试值的 1/2 位置后按复位钮,电压输出切断,灯灭,此 时被测物为合格; (3) 如果被测物体超过设定漏电流值,则仪器自动切断输出电压,同时蜂鸣器报警、超漏 第 13 页 共 19 页 V1.2 全数显耐压测试仪系列 长盛仪器 指示灯亮,此时被测物为不合格,按下复位键,即可清除报警声; (4) 换下上一测试品,再进行下一测试。 5、定时测试: (1) 定时开关为“开”时,拨时间预置拨盘,设定所需测试时间值; (2) 按下启动钮,将电压调到所需测试值; (3) 当定时到,测试电压被切断,被测物为合格,若电流过大,不到计时时间,超限灯亮, 蜂鸣器报警,被测物为不合格; 6、直流的测试(CS2674A) !注高 DC 高压输出端是负电压 (1) 将电压状态转换开关按下,置 DC 档; (2) 将被测物用高压线接至高压 DC 输出端; (3) 再按上述手动测试或定时测试进行; (4) 漏电流的报警值的设置范围是在 0.3mA~10mA 之间,超过 10mA 时,电流自动保 护并报警; 图七 第七章 应用举例 1、电器整机电气强度(耐压强度)试验 按图五将耐压仪与被测整机连接,接通被测整机电源开关,根据被测整机产品标准设置 漏电流报警值,然后再按操作步骤中 3 条或 4 条所示进行测试。如若被测整机产品标准没有 规定具体漏电流报警值,则推荐按下式计算: IZ=kp(U/R)„„„„(1) 式中:IZ──漏电流报警值,A; U——试验电压,V; R──允许最小绝缘电阻值,; kp——动作系数,一般取 1.2~1.5 例如:某电器规定其最小绝缘电阻值为 2106,试验电压为 1500V。 按(1)式,则 IZ=kp(U/R)=(1.2~1.5)(1500/2106) =(1.2~1.5)0.7510-3  110-3(A) 取 1mA. 第 14 页 共 19 页 V1.2 全数显耐压测试仪系列 长盛仪器 图八 1、 变压器或电机电气强度(耐压强度)试验 按图六将耐压仪与被测变压器或电机连接,根据被测变压器或电机技术指标设置漏电流报警 值,然后再按 4 条或 5 条所示进行测试。如若被测变压器或电机技术指标没有规定具体漏电 流报警值,则推荐按(1)式计算后设置。 图九 2、 电容器电气强度(耐压强度)试验 按图七将耐压仪与被测电容器连接,根据被测电容器技术指标设置漏电流报警值, 若进行直流测试,则应缓慢施加电压,使充电电流小于漏电流报警值,以免产生误报警; 若进行交流测试,则应在设置漏电流报警值时加上由被测电容器容抗(XC)引起的容性 电流,否则会误报警。 测试结束后注意将电容器两端放电以免电击! 图十 3、判定高压硅堆及高反压晶体管的 BVCEO 第 15 页 共 19 页 V1.2 全数显耐压测试仪系列 长盛仪器 按图八将耐压仪与被测高压硅堆或高反压晶体管连接,注意耐压仪 DC 高压输出端为负极 (-),地线为正极(+),将漏电流报警值设置在 0.2mA,启动耐压仪,缓慢施加电压至 额定值,若报警或漏电流增大,则被测高压硅堆及高耐压晶体管损坏,反之正常。 图十一 第八章 校准与维修指南 校准 (请有资质人员和具备计量器具的参考,公司并不提倡任何人都进 行这一操作,请慎重) (1)电压校准 1、 A) 仪器处在复位状态,电压调节钮逆时针旋到底; B) 按图九表将高压表与耐压仪连接好; C) 根据不同的耐压仪型号选择高压表合适的测量范围。注意:高压表的误差应在1.5 以内,如果系指针高压表应使测量范围落在标尺刻度的 1/3 以外。建议使用本厂生产的 CS149-10 数字高压表或 CS2040A 耐压仪校准装置;(CS2674A 除外) D) 按下启动钮,调整电压输出钮,使高压表的读数为表 1 所示的检测点数值(常选用 满量程值)调整相应的电位器,使表头指示与高压表指示的误差满足技术要求。 表1 电压范围 电 位 器 检 测 点 指示指标 AC/DC 0.5;1;3;5 AC 5kV W4 (kV) 1;3;5;10 10kV W9 3% 0.5;1;3;5 5kV W5 DC (kV) 1;3;5;10 10kV W10 图十二 (2) AC 漏电流校准 第 16 页 共 19 页 V1.2 全数显耐压测试仪系列 长盛仪器 A)按(图十)将精度为 1%的数字电流表(或 CS2040A 耐压仪校准装置)与耐压仪连接好。 B) 仪器处在复位状态,电压调节钮逆时针旋到底,漏电流选择开关放在 2mA 档(2mA 为校 准漏电流基准档)。 C) 按表 2 将调试选择合适的负载电阻。 表2 校准电压为 500V 电流(mA) 0.5 1 2 5 10 20 30 50 100 电阻(k/W) 1000/1 500/1 250/1 100/2 50/5 25/10 33/30 10/25 5/50 D)将负载电阻放在与数字电流表(或 CS2040A 耐压仪校准装置)串联接到仪器的输出端和 测试地之间。 E) 按下启动钮使仪器处在测试状态,缓慢调整输出电压约 500V 左右,看数字表电流显示在 1mA 处,然后调整电位器 W8,使仪器电流表指示到 1mA。 F) 在校准基准电流 1mA 处正确无误时,调报警门限电压,调报警电位器 W7 使之报警。 G)检查 0.5mA、2mA、5mA、10mA、20mA(70A-1 型、71A 型、71B 型、74 型)、0.5mA、 2mA、5mA、10mA、100mA(72C 型、73 型、)各点的报警值应在4%以内为合格。 H)若有个别档超差,可根据超差值的高低,适当地将 1mA 档报警值调低或调高。 图十三 (3)DC 漏电流校准 将功能 AC/DC 选择开关在 DC 档,漏电流选择开关在 1mA 档,缓慢调节电压,使数字 电流表(或 CS2040A 耐压仪校准装置)显示与仪器表头显示同步,若不同步,调节 W6 电位 器使之同步,并使在 1mA 满度时报警。 2、本仪器维修指南 耐压测试仪的修理(见下表) 耐 压 仪 维 修 指 南 故 障 现 象 原 因 (一)开机电源指 (1)电源是否接插可靠 示灯不亮,显示屏不 亮,无任何指示和 (2)保险丝是否完好 输出。 (3)电源开关是否完好 (4)电源变压器输出端是否有 17V 左右 交流电压,若无 17V 电压,可能电源 变压器坏。 第 17 页 共 19 页 措 施 将电源接好,用万用表 测量应有 220V 换保险丝 换电源开关 更换电源变压器 V1.2 全数显耐压测试仪系列 长盛仪器 (5)整流二级管是否坏 (6)三端稳压器 7812 是否坏 (7)C1~C4 电容可能短路 (二)开机报警。 (1)漏电流档的按键全部弹起 (2)LM324 坏 (3)漏电流开关板上取样电阻开路 (三)起动、复位 (1)556 损坏 失灵。 (2)相应的起动、复位钮坏 (3)主电路板的连接插头座有松动现象 (4)主电路板导线有开路现象 (四)开机便处于 556 损坏 测试状态。 (五)测试时按下 (1)定时器插头座有松动现象 定时键定时器不 (2)4060 损坏 起动。 (六)定时时间到 (1)定时器插头座有松动现象 后不能复位(手动 (2)定时器 9013 损坏 不能复位不在此 (3)定时器 4060 损坏 例)。 (七)开机后,起 (1)可能是电网电压太低,造成电源电 动时测试灯亮,但 压偏低,使电源继电器不能工作 无电压指示。 (2)电源继电器坏 (3)电压显示板坏 (4)高压输出端线脱落 (5)高压变压器坏 (6)主电路板的连接插头座松动或连接 线脱落 (八)手动起动复位 (1)无 12V 电压 不能工作。 (2)556 损坏 (九)起动复位不 起动钮或复位钮接触不良或坏 能工作。 (十)交、直流输出 (1)电容盒坏(D6、C6、R3、R4 等元 电压调不上去,同时 器件封装在一个塑料盒中) 变压器响声很大。 (2)高压变压器坏(内部有打火,短路 现象) (十一)调节电压 (1)调压器坏 调节旋钮,无电压 (2)可能主电路板的连接插头座接触不 指示。 良或有开路现象 (3)D8~D11 二级管其中有坏的或虚焊 (十二)漏电流指 (1)D12~D15 二级管其中有坏的 第 18 页 共 19 页 更换相应的整流二级管 更换 7812 更换相应的电容 按下任意一键 更换 324 更换相应的电阻 更换 556 更换相应的按钮开关 插紧插头座 将开路导线焊好 更换 556 插紧插头座 更换 4060 插紧插头座 更换 9013 更换 4060 使用交流稳压器或调 压器 更换继电器 更换电压显示板 将输出端线焊好 更换高压变压器 插紧插头座,装好连接 线 检查电源部分 更换 556 更换相应的按钮开关 更换电容盒 更换高压变压器 更换调压器 插紧插头座,装好连接 线 更换相应的二级管 更换相应的二级管 V1.2 全数显耐压测试仪系列 长盛仪器 示值与实际值误差 (2)漏电流显示板坏 太大(一半)。 (3)C7 和 R11 压敏电阻有虚焊现象 更换电流显示板 将虚焊元件焊好 (十三)无电流显 (1)220/5W 电阻开路或虚焊 示 (2)漏电流显示板坏 (3)324 坏 (4)压敏电阻短路 第九章 将虚焊元件焊好 更换电流显示板 换 324 更换压敏电阻 保修承诺 保修: 1、 保修期:使用单位从本公司购买仪器者,自本公司发运日期起计算,从经 销部门购买者,从经销单位发运日期起计算,保修期 12 个月。 附件等易耗品的保修期为 6 个月。 仪器内切换输出的高压继电器等受继电器本身机械寿命影响,保修 期为 6 个月。 2、 保修:保修时应出具该仪器的保修卡。本公司对所有发外仪器实行终身维 修服务。用户在购买仪器后,必须把保修卡填写完整并传真至本公司,否 则仪器保修自动失效。 3、 保修期内,由于使用者操作不当、更改、调整或不可抗力而致仪器损坏, 不在保修范围内。 长盛公司版权所有 长盛公司的产品受已获准和尚在审批的中国专利的保护。本说明 书提供的信息取代以往出版的所有信息资料,本公司保留改变规格和 价格的权利,恕不另行通知。 第 19 页 共 19 页 V1.2

相关文章