附件1:询比价文件-中央空调维保服务采购.pdf
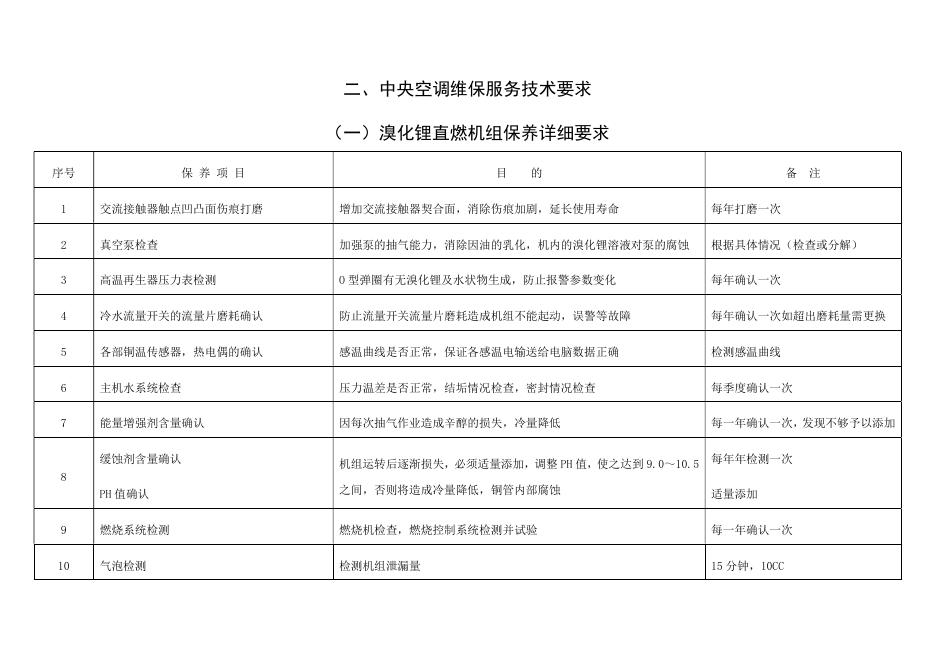
文件编号:202309XB01 询比价文件 项目名称:图书馆中央空调维保服务采购 二 0 二三年九月 询比价邀请书 茅台学院(采购人)以询比价采购方式进行以下项目的采购,诚邀贵公司密封提交报价文件。 一、项目名称:图书馆中央空调维保服务采购 二、采购内容:中央空调维护保养,详见附件一。 三、一般资格要求 1.具有中华人民共和国境内依法登记注册的独立法人资格,具有独立承担民事责任的能力:提供 有效的营业执照副本复印件或扫描件(加盖供应商公章)。 2.供应商须具有良好的商业信誉和健全的财务会计制度(自行承诺)。 3.具有履行合同所具备的专业技术能力(自行承诺)。 4.供应商参加本次采购活动前三年内,在经营活动中没有违法违规记录:提供参加采购活动前 3 年内在经营活动中没有重大违法记录的书面声明(自行承诺)。 5.2020 年 1 月 1 日 至 报 价 文 件 递 交 截 止 时 间 前 在 “ 信 用 中 国 ” 网 站 ( https://ww w.creditchina.gov.cn/)或中国执行信息公开网(http://zxgk.court.gov.cn/)中未被列入失信被 执行人名单(提供获取询比价文件之日至报价截止前一天任意时间在“信用中国”网站 (www.creditchina.gov.cn)下载的 PDF 格式的信用信息报告)。 注:相关网站查询时间须在本项目询比价采购公告发布后至报价文件递交截止时间前。 6.本项目不接受联合体参与询比价。 四、特殊资格要求:无。 五、服务时间:三年,价格一年一谈,合同一年一签。 六、服务地点:茅台学院 七、服务要求:见附件 八、报价截止时间及报价文件递交地点: 1.报价截止时间:2023 年 9 月 25 日上午 10 时 00 分(北京时间) 2.报价文件递交地点:茅台学院行政楼 115 室 报价文件邮寄地址:贵州省仁怀市鲁班大道茅台学院,收件人:宋老师,电话:0851-28797038, 邮寄成功后,请将快递公司及快递单号发送至邮箱:songtongyi@mtxy.edu.cn,邮件以“项目名称” +“供应商公司名称”格式进行命。 收到报价文件视为报名成功。 九、质量要求: 1.符合国家及采购人现行有关质量规范标准。 十、报价要求: 1.本项目报价为含税价,报价供应商应根据采购清单进行分项报价和总价报价,分项报价与总价不一 致时,以分项报价的加和为准;大小写报价不一致时,以大写报价为准; 2.供应商只能有一个报价,报价一经接受,不得做任何更改; 3.供应商在报价文件中的报价仅为服务期内第一年的价格,服务期内第二、三年的价格由双方另行商 定; 4.本项目设最高采购总价限价:¥198000.00 元(大写:人民币壹拾玖万捌仟元整),参比人的报价不 得超出要求的总价限价,否则作无效参比处理。 十一、付款方式: 1.本项目无预付款,采用后收费模式,按季度付款。 2.本项目结款前须开具增值税普通发票。 十二、报价文件的组成:①报价书;②报价一览表;③项目简要说明一览表;④供应商资格证明 文件;⑤法定代表人授权书;⑥售后服务及合同执行价承诺书。报价文件格式见附件。报价文件正本 一份、副本一份(均须密封,在密封处加盖公司公章)。 十三、成交供应商的确定原则:本项目在报价文件完全满足询比价文件要求的条件下,按报价最低原 则确定成交供应商,如有多家供应商报价一致且均最低,则由评审小组评议推荐成交供应商。(注:若第 一成交候选人因其他因素被取消或自愿放弃成交资格的,可以依次递补,最多递补至第三名) 十四、合同签订:成交供应商接到成交通知书后应在 5 个工作日内与采购人对接合同签订事宜。 十五、踏勘:供应商须自行实地踏勘,供应商若不实地踏勘,视为知晓采购清单情况。 采购联系人:宋老师、覃老师 联系电话:0851-28797038、0851-28797010 注:1.参比人应严格按照询比价文件要求进行报价; 2.参比人须承诺完全响应附件中第二点“二、中央空调维保服务技术要求”的全部维保内容。 附件一: 一、中央空调维保服务项目清单 序号 项目名称 单位 数量 1 溴化锂直燃机组维护保养 台 1 2 冷却塔维护保养 台 2 3 冷冻(冷却)水泵维护保养 台 5 4 变频控制箱维护保养 台 36 5 冷却水系统清洗 套 1 6 冷冻水系统清洗 套 1 7 组合式空调机组维护保养 台 25 8 新风机组维护保养 台 7 9 风机盘管维护保养 台 64 二、中央空调维保服务技术要求 (一)溴化锂直燃机组保养详细要求 序号 保 养 项 目 目 的 备 注 1 交流接触器触点凹凸面伤痕打磨 增加交流接触器契合面,消除伤痕加剧,延长使用寿命 每年打磨一次 2 真空泵检查 加强泵的抽气能力,消除因油的乳化,机内的溴化锂溶液对泵的腐蚀 根据具体情况(检查或分解) 3 高温再生器压力表检测 O 型弹圈有无溴化锂及水状物生成,防止报警参数变化 每年确认一次 4 冷水流量开关的流量片磨耗确认 防止流量开关流量片磨耗造成机组不能起动,误警等故障 每年确认一次如超出磨耗量需更换 5 各部铜温传感器,热电偶的确认 感温曲线是否正常,保证各感温电输送给电脑数据正确 检测感温曲线 6 主机水系统检查 压力温差是否正常,结垢情况检查,密封情况检查 每季度确认一次 7 能量增强剂含量确认 因每次抽气作业造成辛醇的损失,冷量降低 每一年确认一次,发现不够予以添加 缓蚀剂含量确认 机组运转后逐渐损失,必须适量添加,调整 PH 值,使之达到 9.0~10.5 每年年检测一次 PH 值确认 之间,否则将造成冷量降低,铜管内部腐蚀 适量添加 9 燃烧系统检测 燃烧机检查,燃烧控制系统检测并试验 每一年确认一次 10 气泡检测 检测机组泄漏量 15 分钟,10CC 8 11 变频器参数确认 62 组参数确认 12 机组检漏补漏 充氮气至正压检测,保压试验 13 各辅助阀门封闭确认 软性密封胶封闭 确保无泄漏 溴化锂机组运行中,溶液中各指标将发生变化,引起机组腐蚀,冷量降 每年检测一次,取样分析化验,根据 14 溴化锂溶液检测 低 化验结果进行再生加工及补充 15 抽气封闭阀体橡胶确认 防止橡胶弹力萎缩,气密不良 每年确认一次 16 吸收液泵热保护确认 防止因环境潮湿,造成铜焊点开脱,电源缺相 每年确认一次 17 电极棒的确认 防止氧化,连线断路,灵敏度 每年确认一次 18 机组预警装置确认 各压力保护开关、温度保护开关,流量保护开关灵敏度检测确认 每年确认一次 打开水室端盖,对吸收器、冷凝器及蒸发器内的铜管检查结垢情况及老 每年确认一次根据垢质情况进行清 19 主机传热铜管检测 化情况,根据结垢情况进行化学清洗或物理清理 洗 电控箱内除尘及线路整理,控制参数的检查及调整 每年确认一次 20 控制箱检查 21 机组性能调试 每季度一次调试 (二)风机盘管保养详细要求 序号 保 养 项 目 目 的 备 注 1 过滤网的污垢情况检查 保证滤网正常运作 每季度检查一次 2 风扇电机的检查 低噪平稳运行 每月检查一次 3 凝水盘的检查 排放畅通,无泄漏 每月检查一次 4 风机盘管电路系统 检测、调试 半年检查一次 5 风口 检查有无破损、脱落、异响 不定期巡检,每月至少一次 6 风阀 检查、清洁、更换、润滑 不定期巡检,每月至少一次 7 风口过滤网 检查、清洗、消毒、更换 每年 4 月份、11 月份停机时段 8 风道保温层 检查、破损更换 不定期巡检,每月至少一次 检查、修补、更换 不定期巡检,每月至少一次 风管(风口、设备)软 9 接 10 风管 检查外观、检查支吊架、检查密封性、修补、更换 不定期巡检 11 风管通风配件 检查支吊架、清洁、更换 不定期巡检 12 风口 清洗、消毒 每季度一次 (三)冷却塔保养详细要求 序号 保 养 项 目 目 的 备 1 填料的污垢情况检查 根据垢质情况进行化学清洗或物理清理 每季度检查一次 2 风扇叶片的检查 角度适中,噪音小,运行平稳 每月检查一次 3 电机的检查 运转平稳,添加润滑油 每月检查一次 4 补水及排水装置的检查 自动补水顺畅,排水畅通 每月检查一次 5 过滤网的检查 无堵塞现象,回水畅通 每月检查一次 6 布水装置的检查 布水孔无堵塞,喷淋畅通 每月检查一次 7 支架及外部检查 无明显腐蚀或损坏 每月检查一次 8 管道阀的检查 润滑保养,更换损坏的阀门 每月检查一次 注 (四)新风机组、组合式空调机组维护保养详细要求 序号 保 养 项 目 目 的 备 1 新风机、风柜 过滤网清洗 每季度一次 2 风机 检验、检查 每季度一次 3 风柜、皮带 调整中心距或更换 每季度一次 注 4 排气阀 损坏更换 每季度一次 5 风柜控制系统 检测调试 每季度一次 6 电磁阀、电动阀 检测、维修更换 半年检查一次 7 电机 检测温度、有无异响 每季度一次 8 电机轴承 加黄油、保养、更换 每半年检查一次 (五)冷冻(冷却)水泵维护保养 序号 保 养 项 目 目 的 备 1 润滑油添加 检查油面、油温、油质、油乳化、有无杂质 每年检查一次 2 螺栓、连接件检查及更换 检查及更换紧固螺栓及连接件 每半年检查一次 3 填料轴封维护 检查填料式轴封漏水量,紧固轴封的填料压盖螺栓 每半年检查一次 4 润滑油脂更换 对油嘴润滑脂强力充注 每年检查一次 5 电器检查 对电机,控制系统,变频装置等常规检查 每半年检查一次 6 电器检修 对电压、连接线、连接端子、接地、绝缘、电机等检查 每年检查一次 7 泵体除垢补漆 泵内外除锈刷漆 每年检查一次 8 压力表校对 对压力表数据校对及检修更换 每季度检查一次 注 (六)变频控制箱维护保养 序号 保 养 项 目 目 的 备 1 熔断器检查 检查熔断器接触情况,新熔体规格形状需保持一致 每季度检查一次 2 断路器 紧固接线,保持外观清洁,相间、相地绝缘等检查 每季度检查一次 3 交流接触 清除接触器表面污垢,保证触头表面无氧化物 每季度检查一次 4 自耦减压启动器 确保外壳接地 每季度检查一次 5 电容器 清理外壳灰尘,保证散热,紧固接地线 每季度检查一次 6 热继电器 检查绝缘盖板完整度,更换有损伤导线接头 每季度检查一次 7 主回路 完善标示牌,更换有烧伤痕迹接头,检查母线排油漆、电缆接头和接线栓头 每季度检查一次 8 二次回路 紧固接线头与紧固件,熔断器工作状态,号码管检查 每季度检查一次 9 风机盘管温控器 接线及操作按键是否完好 每季度检查一次 注 (七)冷却水、冷冻水系统清洗 序号 保 养 项 目 目 的 备 1 水管路、风管等检查更换 及时检查和更换水管路、风管等设施 每月检查一次 2 阀门、管路标识维护 检查阀门开度、压力表和完善管路标识等 每季度检查一次 注 3 支架,螺栓锈蚀松脱情况 做好支架和螺栓的维检工作 每季度检查一次 4 冷冻(冷却)水平衡阀状态 及时调整系统水力平衡 每季度检查一次 5 检查管路排气相关阀门工作情况 泄压阀、单向阀、补水阀和各计量仪表工作状态 每季度检查一次 6 检查水系统泄漏 防止水系统出现泄漏 每季度检查一次 7 更换冷冻水,排污及机械清理 保证水质 每年检查一次 8 电路检查 电动阀、水处理装置和精密过滤器内部控制电路检查 每年检查一次 注:1.维保服务必须保证中央空调的正常运行和使用。 2.中央空调故障维修响应时间应在 3 小时内。 附件格式(仅供参考) 报价文件 项目名称: 报价供应商 : 日 期 : 报 价 书 致: 根据贵方 项目及服务的报价邀请,报价供应商代表 务)经正式授权并代表供应商 (全名、职 (供应商名称、地址) 提交以下供应商的报价及承诺文件正本一份,副本 份。 据此函,报价供应商同意如下条款: 1、供应商将按询价文件规定履行合同责任和义务。 2、供应商已详细审查全部询价文件,以及全部参考资料和有关附件。我们完全理解并同意放弃 对这方面有不明及误解的权利。 3、供应商同意提供按照采购方可能要求的与其报价有关的一切数据或资料,完全理解采购方不 一定要接受最低价的报价或收到的任何报价文件。 4、供应商承诺完全响应附件中第二点“二、中央空调维保服务技术要求”的全部维保内容。 5、与本报价有关的一切正式往来通讯请寄: 地址: 邮编: 电话: 传真: 报价供应商代表姓名、职务: 供应商(加盖公章): 日期: 年 月 日 报价一览表 报价供应商名称(公章): 项目编号∶ 货币单位: 序号 项目名称 合计: 元(大写人民币) 项目单月报价(元) 项目年度报价(元) 报价供应商代表(签名): 日期: 项目简要说明一览表 报价供应商名称: 序号 项目编号: 货物名称 详细说明…… 报价供应商代表(签字): 型号规格 数量 报价供应商的资格证明文件 关于资格的声明函 : 关于贵方 年 月 日 (项目编号)报价邀请,本签字人愿意参加报价,提供询 价文件“采购内容及要求”中规定的______________________(项目名称),并证明提交的下列文件 和说明是准确的和真实的。 1.本签字人确认资格文件中的说明以及报价文件中所有提交的文件和材料是真实的、准确的。 2.我方的资格声明正本一份,副本 报价供应商(全称并加盖公章): 地 址: 邮 编: 电 话/传 真: 报价供应商代表(签字): 份,随报价文件一同递交。 报价供应商的资格证明文件 供应商资格要求详见公告,请按公告要求按顺序提供相应资格证明材料。 报价供应商(全称并加盖公章): 报价供应商代表(签字): 日 期: 年 月 日 售后服务及合同执行价承诺 致: 根据贵方为 (采购项目)的报价邀请,我司对该项目做出如下售后服务承诺: (内容根据询价文件要求自拟) 报价供应商全称(加盖公章): 年 月 日

附件1:询比价文件-中央空调维保服务采购.pdf




