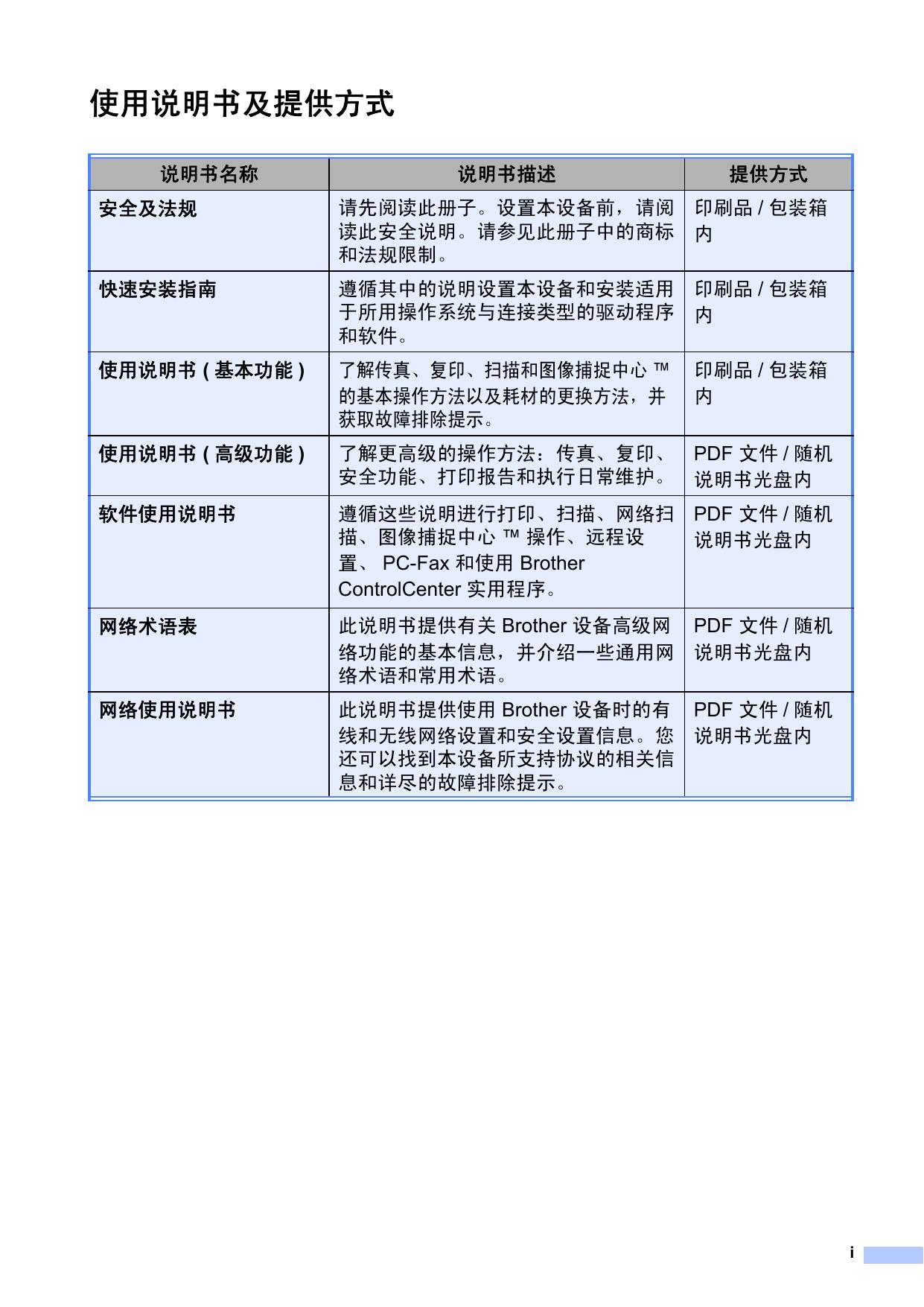
MFC-6910DW(基本功能).pdf
使用说明书 ( 基本功能 ) MFC-J6910DW 版本 0 SCHN 为了创造更加美好的环境 请您协作 首先对您使用 Brother 产品表示衷心的感谢! Brother 公司致力于关爱地球环境,制定了 “从产品开发到废弃,关爱地球环 境” 的基本方针。当地的公民在环境保护活动中也应该对当地社会、环境二方面 尽每个人的微薄之力。 因此,希望您能配合这个计划,作为环境保护活动的一环,在平时处理废弃物的 时候能多加注意。 1 不用的包装材料,为了能再次回收利用,请交付给当地相关回收公司进行处 理。 2 废弃耗材的处理,应遵守相关的法律和规定。请根据相关法律和规定妥当处 理。 3 产品保养或修理需要更换零部件时,有不需要的电路板和电子零件,以及产品 废弃时,请作为电子废弃物处理。 4 本产品中的部分零部件可以用于同一工厂生产的同系列机型上。 注:零部件的更换请联系就近的 Brother 维修站。 © 2010 Brother Industries, Ltd. 使用说明书及提供方式 说明书名称 说明书描述 提供方式 安全及法规 请先阅读此册子。设置本设备前,请阅 印刷品 / 包装箱 读此安全说明。请参见此册子中的商标 内 和法规限制。 快速安装指南 遵循其中的说明设置本设备和安装适用 印刷品 / 包装箱 于所用操作系统与连接类型的驱动程序 内 和软件。 使用说明书 ( 基本功能 ) 了解传真、复印、扫描和图像捕捉中心 ™ 的基本操作方法以及耗材的更换方法,并 获取故障排除提示。 使用说明书 ( 高级功能 ) 了解更高级的操作方法:传真、复印、 PDF 文件 / 随机 安全功能、打印报告和执行日常维护。 说明书光盘内 软件使用说明书 遵循这些说明进行打印、扫描、网络扫 PDF 文件 / 随机 描、图像捕捉中心 ™ 操作、远程设 说明书光盘内 置、 PC-Fax 和使用 Brother ControlCenter 实用程序。 网络术语表 此说明书提供有关 Brother 设备高级网 PDF 文件 / 随机 络功能的基本信息,并介绍一些通用网 说明书光盘内 络术语和常用术语。 网络使用说明书 此说明书提供使用 Brother 设备时的有 PDF 文件 / 随机 线和无线网络设置和安全设置信息。您 说明书光盘内 还可以找到本设备所支持协议的相关信 息和详尽的故障排除提示。 印刷品 / 包装箱 内 i 目录 ( 使用说明书 ( 基本功能 )) 1 常规信息 1 使用本说明书 .............................................................................................1 本使用说明书中使用的符号和惯例 .......................................................1 使用使用说明书 ( 高级功能 )、软件使用说明书、网络使用说明书和 网络术语表 ..............................................................................................1 浏览说明书............................................................................................1 获取 Brother 技术支持 (Windows®)............................................................3 获取 Brother 技术支持 (Macintosh) ............................................................3 操作面板概述 .............................................................................................4 液晶显示屏指示 ....................................................................................6 基本操作 ...............................................................................................7 音量设置.....................................................................................................8 振铃音量 ...............................................................................................8 蜂鸣器音量............................................................................................8 扬声器音量............................................................................................9 液晶显示屏显示 ..........................................................................................9 设置背景灯亮度 ....................................................................................9 液晶显示屏语言 ....................................................................................9 设置传真逻辑 ( 发送和接收顺序 ) .............................................................10 2 装入纸张 11 装入纸张和其他打印介质 .........................................................................11 将纸张装入纸盒 #1 ( 上层纸盒 )..........................................................11 将纸张装入纸盒 #2 ( 下层纸盒 )..........................................................14 将纸张装入手动进纸槽........................................................................18 装入信封和明信片...............................................................................20 可打印区域..........................................................................................22 纸张设置...................................................................................................23 纸张类型和尺寸 ..................................................................................23 复印模式下的纸盒使用........................................................................23 传真模式下的纸盒使用........................................................................24 适用于 A3 短丝流纸张的安全进纸模式 ...............................................24 适用的纸张和其他打印介质 ......................................................................25 推荐打印介质 ......................................................................................25 处理和使用打印介质 ...........................................................................26 选择合适的打印介质 ...........................................................................27 ii 3 装入原稿 29 如何装入原稿........................................................................................... 29 使用自动进稿器.................................................................................. 29 使用平板扫描器.................................................................................. 30 非扫描区域......................................................................................... 31 4 发送传真 32 如何发送传真........................................................................................... 32 停止传真 ............................................................................................ 34 设置平板扫描器尺寸以发送传真 ........................................................ 34 彩色传真传输 ..................................................................................... 34 取消正在处理的传真 .......................................................................... 34 如何预览发送的传真 .......................................................................... 34 传输验证报告 ..................................................................................... 35 5 接收传真 36 接收模式 .................................................................................................. 36 使用接收模式........................................................................................... 37 接收模式设置........................................................................................... 38 振铃次数 ............................................................................................ 38 F/T 振铃时间 ( 仅适用于传真 / 电话模式 ) .......................................... 38 传真检测 ............................................................................................ 39 传真预览 ( 仅适用于黑白传真 ) ................................................................ 39 如何预览接收到的传真....................................................................... 39 关闭传真预览 ..................................................................................... 41 6 电话和外接设备 42 语音操作 .................................................................................................. 42 音频或脉冲......................................................................................... 42 传真 / 电话模式 .................................................................................. 42 电话线路服务........................................................................................... 42 您有语音邮件吗? .............................................................................. 42 电话服务 .................................................................................................. 43 来电显示 ( 呼叫方身份验证 ) ( 不可用于某些地区 ) ............................ 43 来电显示功能优点 .............................................................................. 44 设置方法 ............................................................................................ 44 来电显示功能 ..................................................................................... 44 连接外接应答设备 ( 电话应答设备 )......................................................... 45 连接设置 ............................................................................................ 45 在外接应答设备上录制外出留言信息 (OGM) ..................................... 45 多线连接 (PABX) ............................................................................... 46 iii 外接电话和分机 ........................................................................................46 连接外接电话或分机 ...........................................................................46 从外接电话和分机上操作 ....................................................................47 使用外接无绳电话...............................................................................47 使用远程代码 ......................................................................................47 7 拨号和存储号码 49 如何拨号...................................................................................................49 手动拨号 .............................................................................................49 单键拨号 .............................................................................................49 快速拨号 .............................................................................................49 传真重拨 .............................................................................................50 其他拨号操作 ...........................................................................................50 拨出记录 .............................................................................................50 来电显示记录 ......................................................................................51 存储号码...................................................................................................52 存储一个暂停 ......................................................................................52 存储单拨号码 ......................................................................................52 存储速拨号码 ......................................................................................53 更改单键拨号或快速拨号的名称或号码 ..............................................54 8 复印 55 如何复印...................................................................................................55 停止复印 .............................................................................................55 复印设置 .............................................................................................56 纸张选项 .............................................................................................56 9 打印介质卡或 USB 存储设备中的照片 58 图像捕捉中心 ™ 操作...............................................................................58 使用介质卡或 USB 存储设备 ..............................................................58 开始 ..........................................................................................................59 打印图像...................................................................................................61 浏览照片 .............................................................................................61 图像捕捉中心 ™ 打印设置........................................................................62 如何扫描到介质卡或 USB 存储设备.........................................................62 10 如何打印计算机中的数据 65 打印文档...................................................................................................65 iv 11 如何扫描到计算机 66 扫描文档 .................................................................................................. 66 使用扫描键进行扫描 ................................................................................ 66 使用扫描仪驱动程序进行扫描.................................................................. 67 A 日常维护 68 更换墨盒 .................................................................................................. 68 清洁和检查设备 ....................................................................................... 71 清洁平板扫描器.................................................................................. 71 清洁打印头......................................................................................... 72 检查打印质量 ..................................................................................... 72 检查打印对齐 ..................................................................................... 73 B 故障排除 74 错误和维护信息 ....................................................................................... 74 错误动画显示 ..................................................................................... 80 传送传真或传真日志报告 ................................................................... 80 原稿卡纸 ........................................................................................... 81 打印机卡纸......................................................................................... 82 故障排除 ................................................................................................. 89 如果设备出现问题 .............................................................................. 89 拨号音检测......................................................................................... 97 电话线路干扰 / VoIP.......................................................................... 97 设备信息 .................................................................................................. 98 检查序列号......................................................................................... 98 重置功能 ............................................................................................ 98 如何重置设备 ..................................................................................... 98 C 菜单和功能 99 屏幕编程 .................................................................................................. 99 菜单表.................................................................................................... 100 输入文本 ................................................................................................ 129 插入空格 ......................................................................................... 129 改正.................................................................................................. 129 重复字母 .......................................................................................... 129 v D 规格 130 常规 ........................................................................................................130 打印介质.................................................................................................132 传真 ........................................................................................................134 复印 ........................................................................................................135 图像捕捉中心 ™ .....................................................................................136 PictBridge...............................................................................................137 扫描 ........................................................................................................138 打印 ........................................................................................................139 接口 ........................................................................................................140 计算机要求 .............................................................................................141 耗材 ........................................................................................................142 网络 (LAN) .............................................................................................143 E vi 索引 144 目录 ( 使用说明书 ( 高级功能 )) 使用说明书 ( 高级功能 ) 阐述以下功能与操作。 您可以参阅随机说明书光盘上的使用说明书 ( 高级功能 )。 1 常规设置 内存存储 休眠模式 液晶显示屏显示 拨号前缀 模式定时器 2 7 复印设置 8 安全功能 发送传真 9 其他发送选项 其他发送操作 轮询概述 4 接收传真 内存接收 ( 仅黑白 ) 远程检索 其他接收操作 轮询概述 5 拨号和存储号码 其他拨号操作 存储号码的其他方式 6 打印介质卡或 USB 存储设备中的 照片 图像捕捉中心 ™ 操作 打印图像 图像捕捉中心 ™ 打印设置 扫描到介质卡或 USB 存储设备 安全功能锁 2.0 3 复印 打印数码相机中的照片 从支持 PictBridge 的数码相机中直接打印 照片 从数码相机中直接打印照片 ( 不使用 PictBridge) A 日常维护 清洁和检查设备 包装和运输设备 B 术语表 C 索引 打印报告 传真报告 报告 vii viii 1 常规信息 使用本说明书 1 1 感谢您购买 Brother 设备!阅读此说 明书将有助于您充分使用本设备。 本使用说明书中使用的符号和惯例 1 1 本使用说明书中使用的符号和惯例如下。 粗体 粗体字表示设备的操作 面板或计算机屏幕上的 特定按键。 斜体 斜体字强调应当注意的 要点或提示您参考相关 主题。 [XXXXX] 括号内的文字表示设备液 晶显示屏上显示的信息。 警告 警告图标表示可能导致死亡或重伤 的潜在危险情况。 注意 注意图标表示可能导致轻微或中度 伤害的潜在危险情况。 重要事项 重要事项图标表示可能导致财产损 失或损坏设备的潜在危险。 提示图标:提醒您如何应对可 能出现的情况或提供有关当前 操作如何与其他功能工作的提 示。 触电危险图标:警告您避免可 能发生的触电伤害。 使用使用说明书 ( 高级功能 )、 软件使用说明书、网络使用说 明书和网络术语表 本使用说明书 ( 基本功能 ) 中并未包 含此设备的全部信息,例如传真、复 印、图像捕捉中心 ™、打印、扫描、 PC-Fax 和网络等高级功能的使用方 法。如果想了解这些操作的详细信 息,请参见随机说明书光盘上的使用 说明书 ( 高级功能 )、软件使用说明 书、网络使用说明书和网络术语表。 浏览说明书 a 1 打开计算机。将随机说明书光盘 插入 CD-ROM 光驱中。对于 Windows 用户,请转到步骤 c。 提示 (Windows® 用户 ) 如果 Brother 安装屏幕未自动出现,请 转到我的电脑 ( 计算机 ),双击 CD-ROM 图标,然后双击 index.html。 b (Macintosh 用户 ) 双击 Documentation CD-ROM 图 标,然后双击 index.html。 1 1 第1章 c 点击您所在的国家。 如何查找扫描说明 1 可用多种方法扫描原稿,相关说明在 以下手册中查阅: 软件使用说明书 扫描 ControlCenter d 依次选择您的语言和查阅使用说明 书,然后点击您想查阅的说明书。 网络扫描 Presto!PageManager 使用说明书 (Windows® 用户 ) 有关从 Presto! PageManager 直接 扫描的说明。完整的 Presto! PageManager 使用说明书可从 Presto! PageManager 应用程序的 帮助选项中查看。 Presto!PageManager 使用说明书 (Macintosh 用户 ) 提示 使用前必须先下载和安装 Presto! PageManager。详细说明,请参见 第 3 页上的获取 Brother 技术支持 (Macintosh)。 提示 • ( 仅限 Windows® 用户 ) 您的网络浏览器页面顶部可能会出现一 个关于 Active X 控件的黄色安全警告提 示栏。为了正确显示此页面,您必须点 击该信息栏,选择允许阻止的内容,然 后点击安全警告对话框中的是。 • ( 仅限 Windows® 用户 ) 1 为了提升查阅速度,您可以将所有 PDF 格式的使用说明书复制到计算 机的本地文件夹中。先选择您的语 言,然后点击复制到本地磁盘。 1 2 Microsoft® Internet Explorer® 6.0 或更 高版本。 完整的 Presto! PageManager 使用 说明书可从 Presto! PageManager 应用程序的帮助选项中查看。 如何查找网络安装说明 本设备可以连接到无线或有线网络上 使用,可在快速安装指南中找到基本 的安装说明。如果您的无线接入点或 路由器支持 Wi-Fi Protected Setup 或 AOSS™,您也可以遵循快速安装指 南中的步骤。关于网络安装的更多信 息,请参见随机说明书光盘中的网络 使用说明书。 1 常规信息 获取 Brother 技术支持 (Windows®) 1 获取 Brother 技术支持 (Macintosh) 1 您可以在随机安装光盘上找到所需的 所有信息,如网络支持 (Brother Solutions Center (Brother 解决方案中 心 ))。 您可以在随机安装光盘上找到所需的 所有信息,如网络支持 (Brother Solutions Center (Brother 解决方案中 心 ))。 点击顶部菜单上的 Brother 技术支 持。将出现下列屏幕: 双击 Brother 技术支持图标。将出 现下列屏幕: 若要访问我们的网站,请点击 Brother 主页。 若要下载和安装 Presto! PageManager,请点击 Presto! PageManager。 若要了解最新消息和产品支持信 息,请点击 Brother Solutions Center。 若要了解最新消息和产品支持信 息,请点击 Brother Solutions Center。 若要访问我们的网站了解关于 Brother 正品耗材的信息,请点击 耗材信息。 若要访问我们的网站了解关于 Brother 正品耗材的信息,请点击 耗材信息。 若要访问 Brother CreativeCenter 获取免费照片方案和打印下载,请 点击 Brother CreativeCenter。 若要返回主页,请点击退回;若已 完成操作,请点击退出。 3 1 第1章 操作面板概述 1 9 1 1 传真和复印键: 双面 按此键可进行双面复印、扫描或传真。 N in 1 复印 按此键可进行 N 合 1 或海报复印。 传真预览 可在液晶显示屏上预览接收的传 真。 纸盒设置 按此键可选择您想用于打印的纸盒。 2 模式键: 传真 可进入传真模式。 扫描 可进入扫描模式。 复印 可进入复印模式。 图像捕捉 可进入图像捕捉中心 ™ 模式。 4 7 8 2 3 拨号盘 用这些键拨打电话和传真号码,或作 为将信息输入设备的键盘使用。 在进行某些操作时,此功能转换为触 摸屏功能。 使用 # 键可临时转换拨号模式,在电 话呼叫期间,暂时将拨号模式从脉冲 切换为音频。 4 电话键: 重拨 / 暂停 重拨前 30 个已拨号码中的一个。 此键也可用于在拨号时插入暂停。 免提拨号 若要确认传真设备能作出应答,请 先按下此键 , 再拨号,然后按启用 黑白或启用彩色键。 此外,在 F/T 振铃 ( 快速双振铃 ) 过程中拿起外接电话的听筒后需按 下此键。 常规信息 1 6 Ӵⳳ 3 5 启用键: 启用黑白 可发送黑白传真或进行黑白复印。 也可进行扫描操作 ( 彩色或黑白, 取决于 ControlCenter 软件中的扫 描设置 )。 启用彩色 可发送彩色传真或进行彩色复印。 也可进行扫描操作 ( 彩色或黑白, 取决于 ControlCenter 软件中的扫 描设置 )。 6 停止 / 退出 停止操作或从菜单中退出。 7 液晶显示屏 这是一个触摸式液晶显示屏。按屏幕 上显示的按钮可以访问菜单和选项。 也可以抬起液晶显示屏以调节其角度。 4 5 8 单拨号键 共 8 个按键,用于即时访问 16 个预先 存储的号码。 转换 若要访问单拨号键 9 至 16,请在按住 转换键的同时按下单拨号键。 如果该键尚未指定号码,您可以按该 键直接储存号码。 9 电源 用于打开和关闭本设备。 按下电源键打开设备; 按住电源键关闭设备。液晶显示屏在 变暗之前会显示 [正在关机]并亮起 几秒钟。 关闭电源时,仍可以正常使用外接电 话或外接应答设备。 即使您关闭了设备,设备仍会定期清 洁打印头。为了延长打印头寿命、最 经济地使用墨盒并保持打印质量,请 始终保持设备通电。 5 第1章 液晶显示屏指示 1 当设备闲置时,液晶显示屏显示当前 设备状态。 9 8 7 10 0 6 5 1 2 3 4 1 内存中的传真 显示内存中保存的接收传真的数量。 2 传真预览 预览接收到的传真。 3 菜单 访问主菜单。 4 墨水指示灯 查看可用墨水容量。 也可访问 [墨水]菜单。 5 当前接收模式 查看当前接收模式。 [传真]( 传真自动 ) [F/T]( 传真 / 电话 ) [TAD]( 外接应答设备 ) [手动]( 传真手动 ) 6 内存状态 查看设备可用内存。 7 电话簿 设置单键拨号、快速拨号和组拨号码 的电话簿。 也可在电话簿中检索您想拨打的号码。 6 8 无线状态 四级指示器,用于显示使用无线连接 时的当前无线信号强度。 最 大 9 通话记录 查看拨出记录和来电显示记录列表。 也可从列表中选择号码以发送传真。 10 新传真 当 [传真预览]设置为 [开]时,您 可查看已接收新传真的数量。 出现错误或维护消息时显示警告图标 。详细信息,请参见第 74 页上 的错误和维护信息。 提示 如果接收到包含多种纸张尺寸的传 真 ( 例如:一页 A4 数据和一页 A3 数据 ),设备会为每种纸张尺寸创建 并存储一份文件。液晶显示屏可能 会显示接收到一份以上的传真作业。 常规信息 基本操作 要操作触摸屏,用手指直接在液晶显 示屏上按 [菜单]或选项按钮;要在 一个设置中显示并访问所有屏幕菜 单,按 d c 或 a b 键滚动查看。 1 提示 按 键返回上一级。 g 1 按停止 / 退出键。 下列步骤说明了如何更改设备的设 置。在此例中,接收模式设置从 [传 真自动]更改为 [传真 / 电话]。 a 按 [菜单]。 b 按 a 或 b 键显示 [初始设置]。 c 按 [初始设置]。 d 按 a 或 b 键显示 [接收模式]。 e 按 [接收模式]。 f 按 [传真 / 电话]。 7 第1章 音量设置 振铃音量 1 1 蜂鸣器音量 1 蜂鸣器为开时,按键、出错或者发送 或接收传真后,设备将发出哔哔声。 可从 [高]到 [关]的范围内选择振 铃音量级别。新默认设置将一直保 留,直到再次进行更改。 可在从 [高]到 [关]的范围内选择 蜂鸣器音量级别。 a 按 [菜单]。 从菜单设置振铃音量 b 按 a 或 b 键显示 [常规设置]。 1 a 按 [菜单]。 c 按 [常规设置]。 b 按 a 或 b 键显示 [常规设置]。 d 按 a 或 b 键显示 [音量]。 c 按 [常规设置]。 e 按 [音量]。 d 按 a 或 b 键显示 [音量]。 f 按 [蜂鸣器]。 e 按 [音量]。 g f 按 [振铃]。 按 [低]、[中]、[高]或 [关]。 g 按 [低]、[中]、[高]或 [关]。 h 按停止 / 退出键。 h 按停止 / 退出键。 8 常规信息 扬声器音量 1 液晶显示屏显示 可在从 [高]到 [关]的范围内选择 扬声器音量级别。 设置背景灯亮度 a 按 [菜单]。 如果您很难看清液晶显示屏,请试着 更改亮度设置。 b 按 a 或 b 键显示 [常规设置]。 c 按 [常规设置]。 d 按 a 或 b 键显示 [音量]。 e 按 [音量]。 f 按 [扬声器]。 g 按 [低]、[中]、[高]或 [关]。 h 按停止 / 退出键。 1 1 1 a 按 [菜单]。 b 按 a 或 b 键显示 [常规设置]。 c 按 [常规设置]。 d 按 a 或 b 键显示 [液晶显示屏设 置]。 e 按 [液晶显示屏设置]。 f 按 [背景灯]。 g 按 [浅]、[中]或 [深]。 h 按停止 / 退出键。 液晶显示屏语言 1 可以更改液晶显示屏的语言。 a 按 [菜单]。 b 按 a 或 b 键显示 [初始设置]。 c 按 [初始设置]。 d 按 a 或 b 键显示 [语言]。 e 按 [语言]。 f 按 [英语]或 [中文]。 g 按停止 / 退出键。 9 第1章 e 按 [其它]。 f 按 a 或 b 键显示 [传真模式]。 可以更改手动传真发送或接收的程序。 g 按 [传真模式]。 如果您经常在通话结束后向对方手动 发送传真或从对方接收传真,则您可 以将 [传真模式]设置为 [简易模 式]。 h 按 [简易模式]或 [高级模式]。 i 按停止 / 退出键。 设置传真逻辑 ( 发送和接收顺序 ) 1 若设置为 [简易模式]: 仅需按启用黑白或启用彩色键即可手动 发送或接收传真。 如果您是主叫,请按启用黑白或启用彩 色键发送传真。 如果您是被叫,请按启用黑白或启用彩 色键接收传真。 若设置为 [高级模式]: 无论您是主叫或被叫,您都可以选择 手动发送或接收传真。按启用黑白或启 用彩色键,设备将提示您: [发送 / 接收?]。 如果您想发送传真,请选择 [发送]。 如果您想接收传真,请选择 [接收]。 提示 即使设置为 [简易模式]或 [高 级模式],如果自动进稿器中有原 稿,按启用黑白或启用彩色键,即 可发送自动进稿器中的原稿。 a 按 [菜单]。 b 按 a 或 b 键显示 [传真]。 c 按 [传真]。 d 按 a 或 b 键显示 [其它]。 10 2 装入纸张 2 装入纸张和其他打印介质 2 提示 对于纸盒 #2,请参见第 14 页上的 将纸张装入纸盒 #2 ( 下层纸盒 )。 将纸张装入纸盒 #1 ( 上层纸盒 ) a 2 将纸盒从设备中完全拉出。 提示 • 使用 A3、 Legal 或 Ledger 尺寸的 纸张时,按住通用导块释放按钮 (1) 将纸盒前部拉出。使用 Legal、 A3 或 Ledger 尺寸纸张时,请确保 出纸托架上的三角形标记与标示 Legal (2)、A3 或 Ledger (3) 尺寸的 线条对齐,如下图所示。 2 3 1 提示 如果纸张支撑翼板 (1) 展开,请将 其合上,然后合上纸张支撑板 (2)。 1 2 • 使用 A5 或更小尺寸的纸张时,请 勿拉伸纸盒。 • 在纸盒中装入其他尺寸的纸张时, 需要同时更改设备的纸张尺寸设 置。 ( 请参见第 23 页上的纸张类型 和尺寸。 ) 11 2 第2章 b 打开出纸托架 ( 纸盒盖 )(1)。 d 展开堆叠的纸张以避免卡纸与进 纸错误。 1 提示 请确保纸张不卷曲。 c 用双手轻轻按住并滑动纸张长度 导块 (1) 以及纸张宽度导块 (2), 调整至纸张尺寸。 请确保纸张长度导块 (1) 和纸张 宽度导块 (2) 上的三角形标记 (3) 与您正在使用的纸张尺寸的标记 对齐。 2 3 1 12 e 将纸张以打印面向下、顶部先进 入的方式轻轻放入纸盒。 检查纸盒中的纸张是否平整。 装入纸张 提示 在纸盒中装入相片纸 L 尺寸的纸张 时,需要松开出纸托架 ( 纸盒盖 ) 两侧的铰链并将托架向后推,然后 滑动纸张长度导块。 g 合上出纸托架 ( 纸盒盖 )。 确保纸盒中的纸张平整且位于最 大纸张容量标记 (1) 之下。 纸盒装得过满可能会导致卡纸。 1 h f 用双手轻轻滑动纸张宽度导块, 调整至纸张尺寸。 确保纸张宽度导块触碰到纸张的 两边。 慢慢将纸盒完全推入设备。 警告 将纸盒 #1 推入设备时切勿推得太快, 否则纸盒 #1 和纸盒 #2 可能会夹伤您 的手指。请慢慢推动纸盒 #1。 提示 请勿将纸盒内的纸张向前推得太 深,否则纸张会在纸盒后部翘起并 导致进纸问题。 13 2 第2章 i 将纸盒装入到位的同时,拉出纸 张支撑板 (1) 直至其卡入到位, 然后展开纸张支撑翼板 (2)。 2 将纸张装入纸盒 #2 ( 下层纸盒 ) 提示 • 纸盒 #2 中仅可以装入 A4、 A3、 Ledger、 Letter 或 Legal 尺寸的普 通纸。 • 使用满幅打印功能时,必须从纸盒 #1 进纸。 1 提示 缩短纸盒 #1 的长度前,请先取出 其中的纸张,然后按通用导块释放 按钮 (1) 缩短纸盒长度。请根据您 要使用的纸张尺寸调整纸张长度导 块 (2),然后将纸张装入纸盒。 1 a 将纸盒从设备中完全拉出。 提示 • 使用 A3、Ledger 或 Legal 尺寸的纸 张时,按住通用导块释放按钮 (1) 将 纸盒前部拉出,直到纸盒卡入到位。 • 您可以打开纸盒盖查看纸盒的长度 调整是否正确。 1 2 14 2 装入纸张 b d 打开纸盒盖 (1)。 1 展开堆叠的纸张以避免卡纸与进 纸错误。 提示 请确保纸张不卷曲。 e c 用双手轻轻按住并滑动纸张长度 导块 (1) 以及纸张宽度导块 (2), 调整至纸张尺寸。 2 将纸张以打印面向下、顶部先进 入的方式轻轻放入纸盒。 确保纸盒中的纸张平整且位于最 大纸张容量标记 (1) 之下。 纸盒装得过满可能会导致卡纸。 1 请确保纸张长度导块 (1) 和纸张宽 度导块 (2) 上的三角形标记 (3) 与您 正在使用的纸张尺寸的标记对齐。 2 f 用双手轻轻调整纸张宽度导块, 使其触碰到纸张的两边。 3 1 15 第2章 提示 请勿将纸盒内的纸张向前推得太 深,否则纸张会在纸盒后部翘起并 导致进纸问题。 g 合上纸盒盖。 h 慢慢将纸盒推回设备。 j 将纸盒 #1 从设备中拉出。 按住通用导块释放按钮 (1) 将纸盒 前部拉出。 1 k i 执行以下操作中的一项: 若您正在使用 A3、 Ledger 或 Legal 尺寸的纸张,请转到步 骤 j。 提示 从纸盒 #2 送入大尺寸纸张时,可能 需要拉伸纸盒 #2 上方的纸盒 #1, 以防打印输出的页面从出纸托架 ( 纸盒盖 ) 上滑落。 若您正在使用 A4 或 Letter 尺 寸的纸张,请转到步骤 m。 16 1 打开出纸托架( 纸盒盖 ),将纸张长度 导块 (1) 调整至纸张尺寸。 装入纸张 l m 合上出纸托架 ( 纸盒盖 ),然后慢 慢将纸盒推回设备。 提示 如果您使用完 A3、 Ledger 或 Legal 尺寸的纸张后 , 想改用较小 尺寸的纸张,请从纸盒中取出纸 张,然后按通用导块释放按钮 (1) 缩短纸盒长度。请根据您要使用的 纸张尺寸调整纸张长度导块 (2), 然后将较小尺寸的纸张装入纸盒。 拉出纸张支撑板 (1) 直至其卡入到 位,然后展开纸张支撑翼板 (2)。 1 2 1 2 17 2 第2章 将纸张装入手动进纸槽 2 b 滑动手动进纸槽的纸张导块,调 整至所用纸张的宽度。 c 在手动进纸槽中仅放入一张纸, 打印面向上。 手动进纸槽中一次可以装入一张特殊 打印介质。通过手动进纸槽,您可以 使用信封、标签纸或特厚纸进行打印 或复印。 提示 • 将纸张放入手动进纸槽后,设备将 自动开启手动进纸模式。 • 使用满幅打印功能时,必须从纸盒 #1 进纸。 a 打开手动进纸槽盖。 重要事项 • 手动进纸槽中每次仅可装入一张 纸,否则可能发生卡纸。等到液晶 显示屏上显示 [在手动进纸槽中放 置纸张, 然后按启用键]后再在手 动进纸槽中放入下一张纸。 • 当从纸盒 #1 或纸盒 #2 进行打印 时,切勿将纸张放入手动进纸槽, 否则可能会导致卡纸。 18 装入纸张 d 用双手轻轻滑动手动进纸槽的纸 张导块,调整至纸张尺寸。 提示 装入信封或厚纸时,请将信封或厚 纸推入手动进纸槽,直到您感觉到 信封或厚纸的前端被设备吸入。 f 如果打印数据超出一页,液晶显 示屏将提示您装入下一页。此 时,请将另一张纸装入手动进纸 槽,然后按启用黑白或启用彩色 键。 提示 • 合上手动进纸槽盖前请确保打印已 完成。 提示 • 切勿将纸张导块紧紧夹住纸张,否 则可能会导致纸张褶皱。 • 将纸张装入手动进纸槽时,请确保 纸张位于手动进纸槽的正中央,处 于纸张导块中间。如果纸张不在正 中央,请将其取出并重新放入中间 位置。 e 双手将一张纸放入手动进纸槽, 直至纸张前缘触碰到进纸辊且设 备发出哔哔声。当感觉到纸张已 送入设备一小段时,松开双手。 此时,液晶显示屏上将显示 [手 动进纸槽准备就绪]。 • 如果手动进纸槽中装有纸张,设备 打印时始终从手动进纸槽进纸。 • 如果正在打印测试页、传真或报告 时将纸张装入手动进纸槽,设备将 不打印而直接输出纸张。 • 设备清洁过程中,设备将不打印而 直接输出装入手动进纸槽的纸张。 请等到设备完成清洁后再将纸张装 入手动进纸槽。 19 2 第2章 装入信封和明信片 2 装入信封和明信片 a 信封 2 使用重量为 80 ~ 95 克 / 平方米的信封。 使用某些信封时,需要在应用程序 中进行边距设置。确保在打印多份 信封前先进行打印测试。 重要事项 切勿使用下列类型的信封,否则将 导致进纸问题: • 袋状结构的信封。 • 开窗信封。 • 有浮凸面 ( 有凸起字迹 ) 的信封。 • 带别针或订书钉的信封。 • 内部已打印过的信封。 胶水 双重封口 信封厚度、尺寸和封口形状有时候 会导致进纸问题。 20 2 装入信封或明信片前,请按下信 封或明信片的四个角和各条边使 其尽量平整。 重要事项 如果信封或明信片是 “ 双面进纸 ”, 请一次在纸盒中放入一个信封或一 张明信片。 装入纸张 b 以地址面 ( 信封正面 ) 向下、前缘 ( 信封顶端 ) 先进入的方式将信封 或明信片装入纸盒。用双手轻轻按 住并滑动纸张长度导块 (1) 和纸张 宽度导块 (2),调整至信封或明信 片的尺寸。 在信封上进行打印时,如果遇到问 题,请尝试以下操作: 2 a 打开信封封口。 b 确保打印时打开的封口向外。 c 在应用程序中调整尺寸和边距。 2 2 1 21 第2章 可打印区域 2 您所使用的应用程序中的设置将决定可打印区域。下图阴影部分显示了单页纸和 信封的非打印区域。当设备具有满幅打印功能,并且此功能开启时,可在单页纸 的阴影部分打印。 ( 请参见软件使用说明书中的适用于 Windows® 的打印或适用 于 Macintosh 的打印和传真。 ) 单页纸 信封 3 3 4 1 1 2 单页纸 1 2 顶部 (1) 底部 (2) 左边 (3) 右边 (4) 3 毫米 3 毫米 3 毫米 3 毫米 22 毫米 3 毫米 3 毫米 22 毫米 3 毫米 3 毫米 单页纸 22 毫米 ( 使用 A3、 Ledger 或 B4 尺寸的纸张 时进行双面打印 ) 信封 22 毫米 1 Y4 信封的上边距为 12 毫米。 提示 • 满幅打印功能不可用于信封和双面打印。 • 使用满幅打印功能时,必须从纸盒 #1 进纸。 22 4 装入纸张 纸张设置 纸张类型和尺寸 2 2 为获得最佳的打印质量,请在设备上 设定要使用的纸张类型。 复印时可以使用以下七种尺寸的纸 张:A4、 A5、 A3、 10 15 厘米、 Letter、 Legal 和 Ledger ;打印传真 时则可以使用以下五种尺寸的纸张: A4、 A3、 Ledger、 Letter 和 Legal。 在设备内装入不同尺寸的纸张时,需 要同时更改纸张尺寸设置,以便适合 接收传真的页面尺寸。 a 按纸盒设置键。 b 按适用于 [纸盒 #1]的纸张尺寸 或纸张类型,或者按适用于 [纸 盒 #2]的纸张尺寸。 c 执行以下操作中的一项: 如果选择了适用于 [纸盒 #1] 的纸张尺寸,请按 d 或 c 键显 示纸张尺寸选项,然后按 [A4]、[A5]、[A3]、 [10x15cm]、[Letter]、 [Legal]或 [Ledger]。 如果选择了适用于 [纸盒 #1] 的纸张类型,请按 [普通 纸]、[喷墨专用纸]、 [Brother BP71]、 [Brother BP61]、[其它相 片纸]或 [透明胶片]。 如果选择了 [纸盒 #2],请按 [A4]、[A3]、[Letter]、 [Legal]或 [Ledger]。 d 提示 • 仅可在 [纸盒 #2]中使用普通纸。 • 设备将纸张打印面向上输出到设备 前部的纸盒中。当使用透明胶片或 相片纸打印时,为了防止弄脏打印 件或卡纸,请立即取走打印出的每 一页。 复印模式下的纸盒使用 2 2 您可以更改设备复印时将使用的默认 纸盒。 如果选择 [自动选择],设备可从纸 盒 #1 或纸盒 #2 进纸,并使用在复印 键菜单中的纸张类型和尺寸设置。 若要更改默认设置,请遵循以下指示: a 按纸盒设置键。 b 按 a 或 b 键显示 [使用纸盒 : 复 印]。 c 按 [使用纸盒 : 复印]。 d 按 [纸盒 #1]、[纸盒 #2]或 [自动选择]。 e 按停止 / 退出键。 提示 使用复印模式键可为下一次复印临 时更改纸张尺寸和纸盒选择。 ( 请 参见第 56 页上的纸张尺寸和第 57 页上的纸盒选择。 ) 按停止 / 退出键。 23 第2章 传真模式下的纸盒使用 2 您可以更改设备打印接收传真时将使 用的默认纸盒。 如果选择 [自动选择],设备将先从 纸盒 #1 进纸,但在以下情况下将从纸 盒 #2 进纸: 纸盒 #2 设置为不同的纸张尺寸,且 该尺寸更适合打印接收到的传真。 两个纸盒设置为相同的纸张尺寸,但 纸盒 #1 没有设定使用普通纸。 a 按纸盒设置键。 b 按 a 或 b 键显示 [使用纸盒 : 传 真]。 c 按 [使用纸盒 : 传真]。 d 按 [纸盒 #1]、[纸盒 #2]或 [自动选择]。 e 按停止 / 退出键。 适用于 A3 短丝流纸张的安全进 纸模式 使用 A3 纸张时,如果打印页面上有 污点,则该纸张可能为短丝流纸张。 为了避免这种问题,请选择 [A3 - 短丝流],然后将其设置为 [开]。 a 按 [菜单]。 b 按 a 或 b 键显示 [常规设置]。 c 按 [常规设置]。 d 按 a 或 b 键显示 [A3 - 短丝 流]。 e 按 [A3 - 短丝流]。 f 按 [开]。 g 按停止 / 退出键。 提示 • 如果您不确定正在使用的纸张类 型,请查看纸张包装上的纸张规格 或咨询制造商。 • 使用 [A3 - 短丝流]时打印速度 将变慢。 24 2 装入纸张 适用的纸张和其他打印介 质 推荐打印介质 2 设备中所使用的纸张类型会影响打印 质量。 为使您的设置获得最佳打印质量,应 将纸张类型设定成与装入纸张相匹配 的纸张类型。 可使用普通纸、喷墨专用纸 ( 涂层纸 )、 相片纸、透明胶片和信封。 建议在购买大量纸张前,先测试各种 纸张类型。 2 为获取最佳打印质量,建议使用 Brother 公司的纸张。( 请参见下表。) 如果您所在的国家无法购买到 Brother 公司的纸张,我们建议在大量购买纸 张前先测试各种纸张。 当您在透明胶片上打印时,推荐使用 “3M 透明胶片 ”。 Brother 公司的纸张 纸张类型 为获得最佳效果,请使用 Brother 公 司的纸张。 A3 优质彩喷普通纸 型号 BP60PA3 A3 相片纸 BP71GA3 在喷墨专用纸 ( 涂层纸 )、透明胶片 和相片纸上打印时,请确保在打印 机驱动程序的基本选项卡上或菜单 的纸张类型设置中选择正确的打印 介质。 ( 请参见第 23 页上的纸张类 型和尺寸。 ) A3 亚光彩喷纸 BP60MA3 A4 优质彩喷普通纸 BP60PA A4 相片纸 BP71GA4 A4 亚光彩喷纸 BP60MA 10 15 厘米相片纸 BP71GP 当在 Brother 相片纸上打印时,在 纸盒中多放一张完全相同的相片 纸。出于这一目的,我们已经在包 装中多放了一张相片纸。 使用透明胶片或照片纸打印时,为 了防止弄脏打印件或卡纸,请立即 取走打印出的每一页。 打印结束后,请勿立即触摸打印 面,纸面可能还未完全干,会弄脏 手指。 25 2 第2章 处理和使用打印介质 2 将纸张保存在原包装中并将其密 封。保持纸张平整同时避免受潮、 阳光直射和受热。 避免触碰到照片纸的发亮 ( 涂层 ) 面。 将照片纸发亮正面向下装入纸盒。 避免触碰到透明胶片的任何一面, 因为透明胶片易于吸收水份和汗 液,这可能会造成打印质量的下 降。激光打印机 / 复印机专用的透 明胶片可能会弄脏您的下一份文 档。喷墨打印时,请仅使用推荐的 透明胶片。 重要事项 请勿使用下列纸张: • 损坏、卷曲、褶皱或形状不规则 的纸张 标签 ( 仅适用于手动进纸槽 ) 2 各标签必须合理布局,使其覆盖整个 页面的长和宽。使用带有间隙的标签 纸可能导致标签剥落,并导致严重的 卡纸或打印问题。 避免使用的标签纸类型 2 切勿使用损坏、卷曲、褶皱或形状不 规则的标签纸。 重要事项 • 切勿使用已用过的标签纸。若剥离 纸没有标签粘附着,将会损坏设 备。 • 切勿重复使用或插入已使用过或有 缺失的标签纸。 1 出纸托架的承载容量 最多 50 张 80 克 / 平方米的 A4 纸张。 1 1 2 毫米或以上的卷曲可能会引起 卡纸。 • 光亮度过高或有过多丝流的纸张 • 无法堆叠整齐的纸张 • 短丝流的纸张 26 2 每打印完一页透明胶片和照片纸, 必须立即将其从出纸托板中取出, 以免弄脏打印面。 装入纸张 选择合适的打印介质 2 用于每项操作的纸张类型和尺寸 2 2 纸张类型 纸张尺寸 单页纸 卡片 A3 297 420 毫米 (11.7 16.5 英寸 ) 用途 传真 复印 图像 打印 捕捉 是 是 是 是 A4 210 297 毫米 (8.3 11.7 英寸 ) 是 是 是 是 Ledger 279.4 431.8 毫米 (11 17 英寸 ) 是 是 是 是 Letter 215.9 279.4 毫米 (8 1/2 11 英寸 ) 是 是 是 是 Legal 215.9 355.6 毫米 (8 1/2 14 英寸 ) 是 是 – 是 – – 是 Executive 184 267 毫米 (7 1/4 10 1/2 英寸 ) – JIS B4 257 364 毫米 (10.1 14.3 英寸 ) – JIS B5 182 257 毫米 (7.2 10.1 英寸 ) – – – 自定义 – – 自定义 A5 148 210 毫米 (5.8 8.3 英寸 ) – 是 – 是 A6 105 148 毫米 (4.1 5.8 英寸 ) – – – 是 相片纸 10 15 毫米 (4 6 英寸 ) – 是 是 是 相片纸 L 89 127 毫米 (3 1/2 5 英寸 ) – – – 是 – – 是 是 相片纸 2L 13 18 毫米 (5 7 英寸 ) 信封 索引卡片 127 203 毫米 (5 8 英寸 ) – – – 是 明信片 1 100 148 毫米 (3.9 5.8 英寸 ) – – – 自定义 明信片 2 ( 双面 ) 148 200 毫米 (5.8 7.9 英寸 ) – – – 自定义 C5 信封 162 229 毫米 (6.4 9 英寸 ) – – – 是 DL 信封 COM-10 110 220 毫米 (4.3 8.7 英寸 ) – – – 是 105 241 毫米 (4 1/8 9 1/2 英寸 ) – – – 是 Monarch 98 191 毫米 (3 7/8 7 1/2 英寸 ) – – – 是 105 235 毫米 (4.1 9.3 英寸 ) – – – 是 210 297 毫米 (8.3 11.7 英寸 ) – 是 – 是 215.9 279.4 毫米 (8 1/2 11 英寸 ) – 是 – 是 Legal 215.9 355.6 毫米 (8 1/2 14 英寸 ) – 是 – 是 A5 148 210 毫米 (5.8 8.3 英寸 ) – 是 – 是 – – – 自定义 Y4 信封 透明胶片 A4 Letter 标签纸 1 1 仅适用于手动进纸槽 27 第2章 纸盒的纸张容量 2 纸张尺寸 A4、 Ledger、 A3、 Legal、 Executive、Letter、A5、A6、JIS B4、 JIS B5、信封 ( 商用 10 号、 DL、 C5、 Monarch、 Y4)、相片 纸、相片纸 L、相片纸 2L、索引 卡片、明信片 1、明信片 2 纸张类型 普通纸 喷墨专用纸 相片纸、照片纸 索引卡片、明信片 信封、透明胶片 250 1 20 20 30 10 纸盒 #2 A4、 Ledger、 A3、 Legal、 Executive、Letter、JIS B4、JIS B5 普通纸 250 1 手动进纸槽 A4、 Ledger、 A3、 Legal、 普通纸、喷墨专用纸、 1 Executive、Letter、A5、A6、JIS 相片纸、信封、透明胶 B4、 JIS B5、信封 ( 商用 10 号、 片和标签纸 DL、 C5、 Monarch、 Y4)、相片 纸、相片纸 L、相片纸 2L、索引 卡片、明信片 1、明信片 2 纸盒 #1 1 最多 250 张 80 克 / 平方米的纸张。 纸张重量和厚度 纸张类型 单页纸 2 普通纸 重量 64 ~ 120 克 / 平方米 厚度 0.08 ~ 0.15 毫米 ( 纸盒 #2) 64 ~ 105 克 / 平方米 0.08 ~ 0.15 毫米 普通纸 喷墨专用纸 64 ~ 200 克 / 平方米 0.08 ~ 0.25 毫米 相片纸 1 最大 220 克 / 平方米 最厚 0.25 毫米 照片卡片 1 索引卡片 最大 220 克 / 平方米 最厚 0.25 毫米 最大 120 克 / 平方米 最厚 0.15 毫米 明信片 1 最大 200 克 / 平方米 最厚 0.25 毫米 信封 75 ~ 95 克 / 平方米 最厚 0.52 毫米 透明胶片 – – 标签纸 2 – – 卡片 明信片 2 1 BP71 (260 克 / 平方米 ) 纸张专为 Brother 喷墨设备专门设计。 2 仅适用于手动进纸槽 28 张数 3 装入原稿 如何装入原稿 3 3 a 展开自动进稿器原稿托板 (1) 和自 动进稿器原稿输出托板 (2)。 可使用 ADF ( 自动进稿器 ) 和平板扫 描器发送传真、进行复印和扫描。 使用自动进稿器 1 2 3 3 自动进稿器可最多装入 35 页原稿,一 次可进一张纸。使用标准 80 克 / 平方 米纸张。放入自动进稿器前,请展开 堆叠的纸张。 支持的原稿尺寸 3 推荐纸张:80 克 / 平方米 A4 长度: 148 ~ 431.8 毫米 宽度: 148 ~ 297 毫米 重量: 64 ~ 90 克 / 平方米 如何装入原稿 b 充分展开堆叠的纸张。 c 调整纸张导块 (1) 以适合原稿的宽 度。 1 3 重要事项 • 请勿在进纸时抽拉纸张。 • 请勿使用卷曲、皱褶、折痕、裂 开、有订书钉、回形针、胶水或粘 有胶带的纸张。 • 请勿将纸板、报纸或纺织品装入自 动进稿器中,而应使用平板扫描器 来处理这些介质。 d 将原稿以正面向上、顶部先进入 的方式放入自动进稿器中,直至 原稿触碰到进纸辊。 重要事项 切勿将书本等较厚的原稿留在平板 扫描器上,否则可能会导致自动进 稿器卡纸。 确保原稿上的墨迹已完全干透。 29 第3章 使用平板扫描器 3 提示 若要使用平板扫描器,必须清空自 动进稿器。 使用平板扫描器,可对单页或书本页 面进行传真、复印或扫描,每次只可 对一页执行这些操作。 支持的原稿尺寸 长度: 最长 431.8 毫米 宽度: 最宽 297 毫米 重量: 最重 2 千克 如何装入原稿 a 抬起原稿盖板。 b 使用左侧与顶端的文档辅助线, 将原稿正面向下放在平板扫描器 的左上角。 c 合上原稿盖板。 3 重要事项 如果扫描一本书或较厚的原稿,切 勿用力合上或挤压原稿盖板。 30 3 装入原稿 非扫描区域 3 您所使用的应用程序中的设置将决定 可扫描区域。下图阴影部分显示了纸 张的非扫描区域。 3 4 3 1 2 用途 传真 原稿尺寸 顶部 (1) 左边 (3) 底部 (2) 右边 (4) 3 毫米 4.5 毫米 A3 A4 3 毫米 1 Ledger 3.7 毫米 Letter 4 毫米 Legal 复印 扫描 1 所有纸 张尺寸 3 毫米 使用自动进稿器时,非扫描区域为 1 毫 米。 提示 您可以使用自动进稿器传真、复印 和扫描最大 Legal 尺寸的双面原稿。 31 4 发送传真 如何发送传真 以下步骤告诉您如何发送传真: a 若要发送传真,或更改传真发送 或接收设置,请按 ( 传真 ) 键,随后此键亮为蓝色。 4 4 b 执行以下操作中的一项装入原稿: 将原稿正面向上放入自动进稿 器中。 ( 请参见第 29 页上的使 用自动进稿器。 ) 将原稿正面向下放到平板扫描 器上。 ( 请参见第 30 页上的使 用平板扫描器。 ) 提示 • 若要发送多页彩色传真,请使用自 动进稿器。 液晶显示屏显示: • 如果使用自动进稿器发送黑白传真 时内存已满,传真将被实时发送。 • 使用平板扫描器,可对单页或书本 页面进行传真。原稿最大可为 A3 或 Ledger 尺寸的纸张。 • 由于自动进稿器可对多页进行连续 扫描,所以当发送多页原稿时,使 用自动进稿器发送更方便。 32 发送传真 c 可以更改以下传真发送设置。按传 真键,然后按 d 或 c 键滚动显示 传真设置。当所需设置显示时,按 所需设置并选择所需选项。 d 使用拨号盘 使用电话簿 [电话簿] ( 使用说明书 ( 基本功能 )) 使用通话记录 有关更改以下传真发送设置的详 细信息,请参见第 34 页至 35。 [拨出记录] [来电显示记录] 平板扫描尺寸 彩色传真传输 预览发送传真 传输验证报告 ( 设置 ) ( 使用说明书 ( 高级功能 )) 有关传真发送的更高级操作和设 置,请参见使用说明书 ( 高级功 能 ) 第 3 章中的发送传真。 对比度 输入传真号码。 4 提示 • 如果将 [预览]设置为 [开],您可 以在发送前预览传真信息。 ( 请参见第 34 页上的如何预览发送的传真。 ) • 如果您的网络支持 LDAP 协议,则 可以在服务器上检索传真号码或电 子邮件地址。 ( 详细信息,请参阅网 络使用说明书中的 LDAP 操作。 ) e 按启用黑白或启用彩色键。 传真分辨率 使用自动进稿器发送传真 设置新默认值 设备开始扫描原稿。 恢复出厂设置 使用平板扫描器发送传真 双面传真 若按启用黑白键,设备将开始 扫描第一页。 通话结束时进行传真 多址发送 实时发送 国际模式 定时传真 批量发送 取消等待处理的作业 轮询发送 执行以下操作中的一项: • 仅发送单页,按 [否]( 或 者再次按启用黑白键 )。 设备开始发送原稿。 • 要发送多页,按 [是],然后 将下一页原稿放到平板扫描器 上。按启用黑白或启用彩色 键。设备开始扫描页面。 ( 重 复此步骤发送其他页面。 ) 若按启用彩色键,按 [是]。 设备将开始发送原稿。 33 第4章 停止传真 4 要停止传真,请按停止 / 退出键。 设置平板扫描器尺寸以发送传真 4 如何预览发送的传真 可在发送前预览传真信息。使用此功 能前必须将实时传输和轮询接收设置 为 [关]。 若原稿尺寸为 Letter,则需将扫描尺 寸设置为 Letter,否则传真页两边的 内容将丢失。 a 按 b 按 d 或 c 键显示 [预览]。 a 按 c 按 [预览]。 b 按 d 或 c 键显示 [平板扫描尺 寸]。 d 按 [开]。 e 装入原稿。 ( 传真 ) 键。 ( 传真 ) 键。 c 按 [平板扫描尺寸]。 f d 按 [A4]、[A3]、 [Letter]、[Legal]或 [Ledger]。 使用拨号盘或单键拨号或快速拨 号输入传真号码。 g 按启用黑白键。 设备开始扫描原稿,要发送的传 真将显示在液晶显示屏上。 显示传真时,按 [菜单]。液晶 显示屏上将显示以下按钮,并执 行如下显示的操作: 提示 • 可将经常使用的设置保存为默认设 置。 ( 请参见使用说明书 ( 高级功 能 ) 第 3 章中的将您更改的内容设 为新的默认值。 ) 按键 使用说明 放大传真。 • 此设置仅适用于从平板扫描器发送原稿。 缩小传真。 彩色传真传输 4 本设备可将彩色传真发送到支持该功 能的其他设备。 或 水平滚动。 返回上一页。 转到下一页。 关闭预览表。 4 当设备对传真进行扫描、拨号或发送时, 如果要取消传真,请按停止 / 退出键。 34 垂直滚动。 顺时针旋转传真。 彩色传真不可存储在内存中。发送彩 色传真时,设备将进行实时发送 ( 即 使 [实时发送]设置为 [关] )。 取消正在处理的传真 或 提示 若要发送彩色传真,请勿使用传真 预览。 4 发送传真 h a 按 [菜单]。 b 按 a 或 b 键显示 [传真]。 c 按 [传真]。 d 按 a 或 b 键显示 [报告设置]。 e 按 [报告设置]。 可使用传输验证报告对发送的传真进 行确认。报告中列出了发件人名称或 传真号码、传真的发送时间和日期、 发送持续时间、发送页数以及发送是 否成功等信息。 f 按 [传输报告]。 g 按 [开]、[开 + 图像]、[关]、 [关 + 图像]、[关 2]或 [关 2+ 图像]。 可对传输验证报告进行以下设置: h 按停止 / 退出键。 按启用黑白键。 提示 按启用黑白键时,内存中的传真信 息将被发送然后删除。 传输验证报告 4 [开]:设备将为发送的每一份传 真打印报告。 [开 + 图像]:设备将为发送的每一 份传真打印报告。传真首页的部分 内容出现在报告上。 [关]:因发送错误而导致传真失 败时打印报告。如果接收设备更改 了传真的文档大小,也将打印传输 验证报告。[关]为默认设置。 [关 + 图像]:因发送错误而导致传 真失败时打印报告。如果传真发送 成功但是接收设备更改了传真的文 档尺寸,也将打印传输验证报告。 传真首页的部分内容出现在报告 上。 4 提示 • 如果选择了 [开 + 图像]、[关 + 图 像]或 [关 2+ 图像],实时发送设 置为关时,图像仅在传输验证报告 上显示。 ( 请参见使用说明书 ( 高级功能 ) 第 3 章中的实时传输。) • 如果发送成功,传输验证报告中的 “ [RESULT] ” 旁将出现 “ [OK] ” ; 如果发送失败, “ [RESULT] ” 旁 将出现 “ [ERROR] ”。 [关 2]:仅当因发送错误而导致传 真失败时打印报告。 [关 2+ 图像]:仅当因发送错误而 导致传真失败时打印报告。传真首 页的部分内容出现在报告上。 35 5 接收传真 5 接收模式 5 出厂默认情况下 , 设备为 [ 传真 ] 接收模式,设备将自动接收所有发送到设备上的 传真。另外,本设备有以下四种接收模式。 有关接收模式的更多详细信息,请参见第 37 页上的使用接收模式。 操作时菜单显示 设置后屏幕显示 出厂振铃次数 [传真自动] [传真] 振铃次数:2 次 传真检测:开 [传真 / 电话] [F/T] 振铃次数:2 次 时间:30 秒。 [传真手动] [手动] [外接应答设备] [TAD] 若要设置接收模式,请遵循以下指示: a 按 [菜单]。 b 按 a 或 b 键显示 [初始设置]。 c 按 [初始设置]。 d 按 a 或 b 键显示 [接收模式]。 e 按 [接收模式]。 f 按 [传真自动]、[传真 / 电话]、[传真手动]或 [外接应答设备]。 g 按停止 / 退出键。 液晶显示屏将显示当前的接收模式。 36 接收传真 使用接收模式 5 模式 功能 使用说明 [传真] ( [传真自动] ) 将对方每个呼 叫判断为传 真,并发出传 真信号。但在 振铃次数内可 以接听电话。 出厂设置电话振铃 2 次 (0 ~ 10 次可调,请参见第 38 页上的振铃次数 )。电话振铃 2 次后自动发出传 真接收信号; 建议:如果设备上外接了电话机,需要经常接听电 话时,可将振铃次数设置为 4 至 6 次。 在振铃次数内可以通过外接电话机进行通话。1 [F/T] 将自动判断对 出厂设置电话振铃 2 次 (0 ~ 10 次可调,请参见第 ( [传真 / 电话] ) 方是电话或传 38 页上的振铃次数 ),F/T 振铃 ( 快速双振铃 ) 时间 真呼叫。 30 秒 (20、30、40、70 秒可调,请参见第 38 页上 非传真呼叫时 的 F/T 振铃时间 ( 仅适用于传真 / 电话模式 ))。 将发出快速双 电话振铃 2 次后根据来电信号: 振铃通知您接 1) 为传真呼叫时,自动接收传真; 听电话。 2) 为电话呼叫时,发出快速双振铃等待您接听电话。 提示:如果设备上外接了电话机,请将振铃次数设 置为 4 至 6 次,以便可接听电话。1 [手动] ( [传真手动] ) 设备不判断对 接听电话。如对方是传真呼叫,请按启用黑白或启 方每个呼叫, 用彩色键接收传真 ( 简易模式下 )。 仅作为普通电 1 话铃声,需您 提示:如果设备上外接了电话机,可接听电话。 接听后处理。 [TAD] ( [外接 应答设备] ) 外接应答设备 自动应答每次 呼叫。如为语 音信息,则将 其存储在 TAD 中;如为传真 信息,则打印 出传真。 1 如果已将应答设备连接到设备上,请使用此模式。 外接应答设备的设置仅对外接应答设备起作用。 注意:在此设置中振铃次数和 F/T 振铃时间在此模 式下无效。 通话后对方需要发传真时或者对方是传真呼叫时,请按设备上的启用黑白或启用彩色键即可 ( 简易模式下 ) 或在外接电话机上按 l 5 1 ( 需激活远程代码,请参见第 47 页上的使用远程代 码 ) 即可。 37 5 第5章 接收模式设置 振铃次数 5 5 振铃次数用于设定设备在 [传真自 动]或 [传真 / 电话]模式下,应答 来电前振铃的次数。如果设备的同一 线路上还有外接电话或分机,请选择 最大振铃次数。 ( 请参见第 47 页上的从外接电话和分 机上操作和第 39 页上的传真检测。 ) a 按 [菜单]。 b 按 a 或 b 键显示 [传真]。 c 按 [传真]。 d 按 a 或 b 键显示 [设置接收]。 e 按 [设置接收]。 f 按 a 或 b 键显示 [振铃次数]。 g 按 [振铃次数]。 h 按相应数字选择设备应答前的振 铃次数。 若选择 [0],则线路将不振铃。 i 按停止 / 退出键。 F/T 振铃时间 ( 仅适用于传真 / 电话模式 ) 当有人呼叫设备时,您和呼叫方将听 到正常的电话铃声。振铃的次数取决 于振铃次数设置。 如果呼叫是传真,设备将接收传真; 但是,如果是语音呼叫,设备将按您 设置的 F/T 振铃时间发出 F/T 振铃 ( 快速双振铃 )。如果听到 F/T 振铃, 则表明您在电话线路上有语音呼叫。 由于 F/T 振铃由设备发出,外接和分 机将不会振铃;但是,您仍可在任意 电话上接听呼叫。 ( 更多信息,请参 见第 47 页上的使用远程代码。 ) a 按 [菜单]。 b 按 a 或 b 键显示 [传真]。 c 按 [传真]。 d 按 a 或 b 键显示 [设置接收]。 e 按 [设置接收]。 f 按 a 或 b 键显示 [F/T 振铃时 间]。 g 按 [F/T 振铃时间]。 h 按设备通知您有语音呼叫的振铃 时间 (20、 30、 40 或 70 秒 )。 i 按停止 / 退出键。 提示 即使呼叫方在快速双振铃期间挂断 电话,设备仍将在设定时间内继续 振铃。 38 5 接收传真 传真检测 如果传真检测设置为 [开]: 5 传真预览 ( 仅适用于黑白 传真 ) 5 5 传真检测默认为 [开]。 如何预览接收到的传真 即使接听来电,设备仍可自动接收传 真。当您在液晶显示屏上看到 [正在 接收]的信息或从听筒里听到 “ 唧唧 ” 的声音时,请放回听筒。设备将继续 接收传真。 按传真预览键可在液晶显示屏上预览 接收的传真。设备处于准备就绪模式 时,液晶显示屏上将弹出信息提醒您 有新的传真。 如果传真检测设置为 [关]: 如果您在设备旁边并拿起听筒应答传 真呼叫,请按启用黑白或启用彩色 键,然后按 [接收]接收传真。 5 设置传真预览 a b c d e f g h i 按 [菜单]。 5 a 按传真预览键。 b 按 [是]。 由于仅可查看但不自动打印传 真,因此液晶显示屏将再次要求 您确认。 按 [是]。 c 按停止 / 退出键。 若在分机或外接电话上应答来电,请 按 l 5 1 键。 ( 请参见第 47 页上的从 外接电话和分机上操作。 ) 提示 • 如果将此功能设为 [开],但是当 您拿起外接电话或分机的听筒时设 备无法应答传真呼叫,请按远程激 活代码 l 5 1 键。 • 如果在同一条电话线上从计算机发 送传真,且设备中途阻止传真发 送,请将传真检测设为 [关]。 5 提示 • 传真预览功能开启时,即使已将备 份打印设置为开,进行传真转发和 PC-Fax 接收操作时,也不会打印 接收到的传真的备份。 • 当传真转发开启时,传真预览不可 用。 按 a 或 b 键显示 [传真]。 按 [传真]。 按 a 或 b 键显示 [设置接收]。 按 [设置接收]。 按 a 或 b 键显示 [传真检测]。 按 [传真检测]。 按 [开] ( 或 [关] )。 按停止 / 退出键。 39 5 第5章 使用传真预览 显示传真时,液晶显示屏上将显 示以下按钮,并执行如下显示的 操作: 5 接收传真时,将在液晶显示屏上看到 弹出信息。( 例如: [新传真: 02]) a 按传真预览键。 可查看新传真列表。 按键 使用说明 放大传真。 缩小传真。 提示 • 如果接收到包含多种纸张尺寸的传 真 ( 例如:一页 A4 数据和一页 A3 数据 ),设备会为每种纸张尺寸创建 并存储一份文件。液晶显示屏可能 会显示接收到一份以上的传真作业。 或 垂直滚动。 或 水平滚动。 顺时针旋转传真。 删除传真。 按 [是]确认。 • 按液晶显示屏上的 [旧传真]可查 看旧传真列表。按 [新传真]返回 新传真列表。 返回上一页。 转到下一页。 返回传真列表。 b 按a或b键显示想查看的传真的编号。 c 按想查看的传真。 打印传真。 执行以下操作中的一项: 按 [打印所有页]打印 整条信息。 提示 • 如果传真为大容量文件,在液晶显 示屏上显示将会有延迟。 按 [仅打印当前页]仅 打印当前显示的页面。 • 液晶显示屏将显示传真信息的当前 页码和总页数。传真信息超过 99 页时,总页数将显示为 " [XX] "。 按 [从当前页打印]从 显示的页面开始打印。 关闭预览表。 d 40 按停止 / 退出键。 接收传真 如何打印传真 a b c 5 按传真预览键。 按想要查看的传真。 按 ( 打印 ) 键。 如果为多页传真,转到步骤 d。 如果为单页传真,则开始打 印。转到步骤 e。 d 执行以下操作中的一项: 按 [打印所有页]打印此传真 的所有页面。 关闭传真预览 a 按传真预览键。 b 按 [更多]。 c 按 [关闭传真预览]。 d 按 [是]确认。 e 如果传真存储在内存中,请执行 以下操作中的一项: 如果不要打印存储的传真,按 [继续]。 设备要求您确认是否要删除存 储的传真。 按 [仅打印当前页]打印当前 显示的页面。 按 [从当前页打印]打印当前 页及之后的所有页面。 e 按 [是]确认。 如果要打印所有存储的传真, 按 [打印所有传真]。 执行以下操作中的一项: 要删除传真,按 [是]。 如果不想关闭传真预览,按 [取消]。 要保留内存中的传真,按 [否]。 f 按停止 / 退出键。 如何打印列表中的所有传真 a b c d 5 f 按停止 / 退出键。 5 按传真预览键。 按 [更多]。 按 [打印所有]。 按停止 / 退出键。 如何删除列表中的所有传真 a b c 按传真预览键。 d 按停止 / 退出键。 5 按 [更多]。 按 [删除所有]。 按 [是]确认。 41 5 6 电话和外接设备 语音操作 音频或脉冲 6 6 如果您使用脉冲拨号服务,但需要发 送音频信号 ,则请执行以下步骤操 作: a 拿起外接电话的听筒。 b 按设备操作面板上的 # 键。之 后,任何拨打的号码将作为音频 信号被发送出去。 6 如果您在外接电话旁边,请拿起外接电 话的听筒,然后按免提拨号键应答。 42 6 您的设备支持电信局提供的来电显示 定制服务。 您有语音邮件吗? 当设备处于传真 / 电话模式时,设备 将使用 F/T 振铃 ( 快速双振铃 ) 提示您 接听语音来电。 如果您在分机旁边,则需要在 F/T 振 铃时间内拿起分机听筒,然后在快速 双振铃时间内按分机上的 # 5 1 键关 闭 F/T 振铃。如果无人应答,或者有 人向您发送传真,按 l 5 1 将呼叫发 送回设备。 电话线路服务 在同一电话线路上的语音邮件、呼叫 等待、呼叫等待 / 来电显示、 RingMaster、应答服务、报警系统或 其他自定义功能可能会引起设备的操 作故障。 挂断电话后,设备将返回到脉冲拨号 服务状态。 传真 / 电话模式 6 如果在新安装设备的电话线路上有语 音邮件,当您接收来电时,语音邮件 与设备极有可能发生冲突。但是,通 过特殊振铃功能使您可以在线路上使 用多个号码,因此语音邮件与设备可 以同时使用而不会出现任何问题。如 果每项操作都有独立的电话号码,将 不会影响另一项操作。 如果您决定从电信局获取特殊振铃功 能,需要遵循下一页上的指示 “ 注册 ” 电信局提供的新特殊振铃类型。这将 使您的设备可以识别来电。 6 电话和外接设备 电话服务 6 通过设备的来电显示功能,您可使用 电信局提供的来电显示定制服务。 来电显示 ( 呼叫方身份验证 ) ( 不可用于某些地区 ) 来电显示是当电话振铃时,允许用户 电话显示呼叫方电话号码的服务。这 是查看来电最快速的方法。由于来电 显示存储在设备的内存中,因此您可 以立即回复未接听的电话。除了标准 来电显示功能以外,您还可以选择一 个来电,并回拨该号码。 6 提示 如果您想要使用来电显示服务, 必须向电信局申请。 来电显示方式有 FSK 制式和 DTMF 制式。本传真机的默认来 电显示方式为 FSK 制式。您的 来电显示方式是 FSK 制式,还 是 DTMF 制式,请直接向您所 在的电信局询问。如果您所在的 电信局使用的是 DTMF 制式, 请按以下的方法进行切换。无法 正常显示时请向当地的电信局或 Brother 特约维修站询问。以下 情况不能正常显示来电显示: 1 没有向当地的电信局申请来电显 示功能。 2 传真机连接在内部交换机上或其 他转换装置上。 3 部分地区因当地电信局的交换机 问题或电话线路的问题,可能无 法使用该功能。 43 6 第6章 来电显示功能优点 对于商务用户 6 6 所有商务用户可以快速回复客户呼叫。 对于家庭 6 家庭住宅用户可避免接听不必要的来电。 设置方法 a 按 [菜单]。 b 按 a 或 b 键显示 [传真]。 c 按 [传真]。 d 按 a 或 b 键显示 [其它]。 e 按 [其它]。 f 按 a 或 b 键显示 [来电制式类 型]。 g 按 [来电制式类型]。 h 按 [自动]、[FSK 方式]或 [DTMF 方式]。 i 按停止 / 退出键。 44 6 来电显示功能 6 通过设备的来电显示功能,您可使用 电信局提供的来电显示定制服务。 您可以浏览列表或选择一个号码发送 传真、添加到速拨号或从记录中删 除。 ( 请参见第 51 页上的来电显示记 录。 ) 振铃几次后,屏幕将显示呼叫方的电话 号码 ( 或名称,若可用 )。应答呼叫 后,来电显示信息将从屏幕上消失,但 是呼叫信息将保存在来电显示内存中。 可看到号码或名称的前 16 个字符。 显示 [未知 ID]表示您的呼叫方 不在来电显示服务区域内。 显示 [ID 禁用]表明呼叫方有意 阻隔了信息的传输。 可打印一份设备接收到的来电显示信 息列表。( 请参见使用说明书 ( 高级功 能 ) 第 6 章中的如何打印报告。 ) 提示 可打印一份设备接收到的来电显示 信息列表。 来电显示服务因营运商的不同而不 同。请致电当地电信局了解您所在 区域内可用的服务种类。 电话和外接设备 连接外接应答设备 ( 电话应答设备 ) 重要事项 6 可选择连接外接应答设备。但是,当外 接应答设备与本设备使用同一条电话线 路时,外接应答设备将接听所有的来 电,而设备将 “ 等待 ” 传真呼叫音 (CNG)。如果设备识别到呼叫为 CNG 音频,将应答此呼叫并接收传真。若未 识别,将由外接应答设备连续播放外出 留言,这样呼叫方即可留下语音信息。 电话应答设备必须在两次振铃内应答 (Brother 建议您设置为两次振铃 )。外 接应答设备应答呼叫后,设备才能识 别 CNG 音频,在四声振铃内设备仅 有 8 - 10 秒的时间进行传真 “ 握手 ”。 确保认真遵循说明书上的指示录制外 出留言信息。如果需要超过五声振铃 才能应答的话,我们不推荐在外接应 答设备上使用省费功能的设置。 提示 若未接收所有传真,请减少外接应 答设备上的振铃次数。 请勿将外接应答设备连接到同一电 话线的其他地方。 连接设置 6 务必按上图所示连接外接应答设备。 a 将外接应答设备设为一次振铃或 两次振铃。( 设备的振铃次数设置 此时不可用。 ) b 在外接应答设备上录制您的外出 留言信息。 c 将外接应答设备设为应答呼叫。 d 将接收模式设置为 [外接应答设 备]。 ( 请参见第 36 页上的接收 模式。 ) 在外接应答设备上录制外出留言 信息 (OGM) 6 6 录制留言时,计时很重要。 LINE EXT. 1 a 留言开始时,录制 5 秒钟的静 音。( 这样设备在自动传输结束前 即有时间听到传真 CNG 音频。 ) 1 b 将您的留言限制在 20 秒内。 EXT. LINE 1 外接应答设备 当应答设备应答呼叫时,液晶显示屏 上将显示 [电话]。 提示 推荐在录制外出留言信息开始之前设 置 5 秒钟的静音,因为设备无法从嘈 杂的声音中识别出传真音。或许您忽 略了此静音,但如果设备出现接收故 障,则需要重新录制外出留言信息并 且必须包括此 5 秒钟的静音。 45 第6章 多线连接 (PABX) 6 大多数办公室使用中央电话交换系统。 使用任意一款 Brother 设备时, Brother 均建议您将其连接至专用线 路。即使特定 PABX 可能与特定型号 的传真设备兼容,但是 Brother 不保 证设备可以正常操作。 外接电话和分机 连接外接电话或分机 6 可将单机电话按下图表所示连接到您 的设备上。 1 如果连接传真设备到 PABX ( 专用自动 交换分机 ) 便于您的操作, Brother 建 议您联系为您安装电话交换系统的电 信局,并由他们为您连接传真设备。 Brother 不建议使用 PABX 线路。 PABX 的常规限制可能导致传真设备 的某些功能无法正常使用。 6 2 LINE EXT. EXT. LINE 1 分机 2 外接电话 使用同一线路上的分机电话时,液晶 显示屏上将显示 [电话]。 46 电话和外接设备 从外接电话和分机上操作 6 通过分机或外接电话应答传真来电 时,可以使用远程激活代码使设备接 听来电。按下远程激活代码 l 5 1 时, 设备开始接收传真。 如果设备应答语音呼叫后响起快速双 振铃,请使用远程禁用代码 # 5 1 在 分机上接听电话。 ( 请参见第 38 页上 的 F/T 振铃时间 ( 仅适用于传真 / 电话 模式 )。 ) 如果您接听了呼叫但无人应答: 6 您可能在接收一个手动传真。 远程激活代码 提示 也可使用传真检测功能使设备自动 应答呼叫。 ( 请参见第 39 页上的传 真检测。 ) 6 6 若在分机或外接电话上应答传真呼 叫,可以按远程激活代码 l 5 1 使设 备接收传真。听到嘟嘟声后,放回听 筒。( 请参见第 39 页上的传真检测。) 如果使用外接电话应答传真呼叫,可 通过按启用黑白键和将传真模式选择 为高级模式时选择 [接收]使设备接 收传真。 ( 请参考第 10 页上的设置传 真逻辑 ( 发送和接收顺序 )。 ) 远程禁用代码 按 l 5 1 等待唧唧声,或者等待直到 设备的液晶显示屏上显示 [正在接 收],然后挂断。 使用外接无绳电话 使用远程代码 6 接到语音电话且设备处于传真 / 电话模 式时,设备将在首次振铃后启动 F/T 振铃 ( 快速双振铃 )。如果您在分机上 接听了呼叫,可按 # 5 1 键来关闭 F/T 振铃 ( 确保在响铃期间按此键 )。 如果设备应答语音呼叫并发出快速双 振铃提示您接听来电,则您可以通过 按免提拨号键在外接电话上接听来电。 6 如果已将无绳电话的主机连接到设备 所在的同一电话线路上 ( 请参见第 46 页上的外接电话和分机 ),您就可以 随时随地使用无绳听筒,从而更容易 在振铃时间内应答来电。 如果先让设备接听,则需在设备旁按 免提拨号键将来电发送到无绳电话上。 47 6 第6章 更改远程代码 6 若要使用远程激活就必须开启远程代 码。预设远程激活代码为 l 5 1。预设 远程禁用代码为 # 5 1。若有需要,您 可自己更改代码。 a 按 [菜单]。 b 按 a 或 b 键显示 [传真]。 c 按 [传真]。 d 按 a 或 b 键显示 [设置接收]。 e 按 [设置接收]。 f 按 a 或 b 键显示 [远程代码]。 g 按 [远程代码]。 h 按 [开] ( 或 [关] )。 i 执行以下操作中的一项: 若要更改远程激活代码,请输 入新代码。 按 [OK],然后转到步骤 j。 如果您不想更改远程激活代 码,请按 [OK],然后转到步 骤 j。 j 执行以下操作中的一项: 若要更改远程禁用代码,请输 入新代码。 按 [OK],然后转到步骤 k。 如果您不想更改远程禁用代 码,请按 [OK],然后转到步 骤 k。 k 48 按停止 / 退出键。 提示 • 如果远程访问外接应答设备时总是 保持断开状态,可以尝试使用数字 键 0-9、 l 键和 # 键将远程激活代 码和远程禁用代码更改为其他三位 数代码。 • 一些电话系统可能无法使用远程代码。 7 拨号和存储号码 如何拨号 手动拨号 7 7 快速拨号 7 a 按 7 ( [电话簿] ) 键。 也可按 ( 传真 ) 键选择 [电话簿]。 按下传真或电话号码。 b 按您想呼叫的两位数号码。按液 晶显示屏上的 键,也可以 按字母顺序显示号码。 提示 若在输入或检索速拨号码时,液晶 显示屏上显示 [未设置],则在此 位置上还未存储号码。 单键拨号 7 本设备有 8 个单拨号键,可存储 16 个 自动拨号的传真或电话号码。 c 若要发送传真,按 [发送传 真],然后转到步骤 d。 设备将拨打电话号码。 d 按启用黑白或启用彩色键。 设备将扫描并发送传真。 按下存储拨叫号码的单拨号键。 ( 请参 见第 52 页上的存储单拨号码。 ) 若要 获取号码 9 至 16,请在按住转换键的 同时按下单拨号键。 49 7 第7章 传真重拨 7 若正在手动发送传真而线路正忙,按 重拨 / 暂停键,然后按启用黑白或启 用彩色键重试一次。如果想再次拨打 最近的已拨电话,可按重拨 / 暂停键, 然后从包含最新的 30 个号码的拨出记 录列表中选择一个号码。 其他拨号操作 拨出记录 7 7 最近发送传真的 30 个号码将被存储在 拨出记录中。可选择其中一个号码发 送传真、添加到单键拨号或快速拨号, 或从记录中删除。 只有当您从操作面板拨号时,重拨 / 暂停键才可使用。如果在自动发送传 真时线路繁忙,则设备将每隔 5 分钟 自动重拨,重拨次数最多三次。 a 按重拨 / 暂停键。 也可按 ( [历史记录] )。 b 按 [拨出记录]选项卡。 a 按重拨 / 暂停键。 c 按所需号码。 b 按您想重拨的号码。 d 执行以下操作中的一项: c 按 [发送传真]。 d 按启用黑白或启用彩色键。 要发送传真,按 [发送传真]。 要存储号码,按 [更多],然 后按 [添加到速拨号]或 [添加到单键拨号]。 提示 在实时传输中,使用平板扫描器时 自动重拨功能不可用。 ( 请参见使用说明书 ( 高级功能 ) 第 5 章中的从拨出记录存储单键 拨号号码或从拨出记录存储速拨 号码。 ) 要从拨出记录列表中删除号码, 按 [更多],然后按 [删除]。 按 [是]确认。 e 50 按停止 / 退出键。 拨号和存储号码 来电显示记录 7 e 要发送传真,按 [发送传真]。 此功能需要当地电信局提供的来电显 示定制服务。 ( 请参见第 43 页上的来 电显示 ( 呼叫方身份验证 ) ( 不可用于 某些地区 )。 ) 要存储号码,按 [更多],然 后按 [添加到速拨号]或 [添加到单键拨号]。 ( 请参见使用说明书 ( 高级功能 ) 第 5 章中的从来电显示记录存储 单键拨号号码和从来电显示记录 存储速拨号码。 ) 最近 30 个打入电话或接入传真的可用 号码或名称将被存储在来电显示记录 中。您可以浏览列表或选择一个号码 发送传真、添加到单键拨号或快速拨 号,或从记录中删除。存储第 31 个来 电显示信息时将覆盖第一个来电信 息。 提示 即使没有申请来电显示服务,您也 可以在来电显示记录中查看来电日 期,并从列表中删除。 a 按 b 按 [来电显示记录]。 c 按 a 或 b 键显示您想呼叫的号码 或名称。 d 按您想呼叫的号码或名称。 ( [历史记录] )。 执行以下操作中的一项: 要从来电显示记录列表中删除 号码,按 [更多],然后按 [删除]。 按 [是]确认。 f 7 按停止 / 退出键。 提示 可打印来电显示列表。 ( 请参见使用说明书 ( 高级功能 ) 第 6 章中的如何打印报告。 ) 51 第7章 存储号码 7 b 使用液晶显示屏上的按钮输入 名称 ( 最多 16 个字符 )。 设置您的设备,完成下列几类简易拨 号:单键拨号、快速拨号以及用于多 址发送传真的组拨号,拨打某一速拨 号码时,液晶显示屏上显示该号码。 按 [OK]。 ( 要获得输入字符的帮助,请参 见第 129 页上的输入文本。 ) 提示 即使停电,保存在内存中的速拨号 码也不会丢失。 存储一个暂停 要存储不带名称的号码,按 [OK]。 7 将单拨号码或速拨号码存储到电话簿 中时,按液晶显示屏上的 ሡཕ 按钮, 可插入一个或以上 3.5 秒钟的暂停。 存储单拨号码 7 本设备有 8 个单拨号键,可存储 16 个 自动拨号的传真或电话号码。若要获 取号码 9 至 16,请在按住转换键的同 时按下单拨号键。 a 按您想存储该号码的单拨号键。 按 [是]。 提示 也可以按 ( [电话簿] ) 存储 单拨号码。 按 [更多]。 按 [设置单键拨号]。 使用液晶显示屏上的按钮输入一个 号码。 52 执行以下操作中的一项: c 使用液晶显示屏上的按钮输入传真 或电话号码 ( 最多 20 个数字 )。 按 [OK]。 提示 如果已下载网络传真: 如果您想存储用于网络传真或扫描 到电子邮件服务器的电子邮件地 址,请按 按钮,输入电子邮 件地址,然后按 [OK]。 ( 请参见 第 129 页上的输入文本。 ) d 当液晶显示屏显示您的设置时, 按 [OK]确认。 e 按停止 / 退出键。 拨号和存储号码 存储速拨号码 7 f 使用液晶显示屏上的按钮输入 第二个传真或电话号码 ( 最多 20 个数字 )。 可以将名称和号码存储为两位数的速拨 位置。最多可存储 100 个不同的速拨 位置。拨号时只需按几个键即可快速拨 号 ( 例如:按 ( [电话簿] ),输 入您想呼叫的号码,然后按 [发送传 真] )。 a 按 b 按 [更多]。 c 按 [设置速拨号]。 d 执行以下操作中的一项: ( [电话簿] )。 按 [OK]。 如果不再存储号码,按 [OK]。 g ( 要获得输入字符的帮助,请参 见第 129 页上的输入文本。 ) 要存储不带名称的号码,按 [OK]。 e 使用液晶显示屏上的按钮输入第 一个传真或电话号码 ( 最多 20 个 数字 )。 按 [OK]。 提示 如果您想存储用于网络传真或扫描 到电子邮件服务器的电子邮件地 址,请按 按钮,输入电子邮 件地址,然后按 [OK]。 ( 请参见 第 129 页上的输入文本。 ) 要选择存储号码的位置,请执行 以下操作中的一项: 要接受显示的下一个可用快速 拨号位置,按 [OK]。 要输入另一个快速拨号位置, 使用液晶显示屏上的按钮输入 一个两位数号码。 使用液晶显示屏上的按钮输入 名称 ( 最多 16 个字符 )。 按 [OK]。 执行以下操作中的一项: 按 [OK]。 提示 如果选择的两位数快速拨号位置已 被使用,液晶显示屏上的 [OK]按 钮将无法使用。请选择另一个位置。 h 当液晶显示屏显示您的设置时, 按 [OK]确认。 i 执行以下操作中的一项: 要再存储一个速拨号码,重复 步骤 b 至 h。 要结束号码存储,按停止 / 退出 键。 53 7 第7章 更改单键拨号或快速拨号的名称 或号码 f 如果您想更改名称,按 [名称 :]。 使用液晶显示屏上的按钮输入新的 名称 ( 最多 16 个字符 )。 ( 请参见 第 129 页上的输入文本。 ) 7 可更改已存储的单键拨号或快速拨号 的名称或号码。 a 按 b 按 [更多]。 c 执行以下操作中的一项: ( [电话簿] )。 按 [OK]。 如果您想更改第一个传真/电话号码, 按[传真 / 电话 :] ( 单键拨号 ) 或 [传真 / 电话 1:]( 快速拨号 )。 使用液晶显示屏上的按钮输入 新的传真或电话号码 ( 最多 20 个数字 )。 按 [OK]。 按 [修改]编辑名称或号码。 按 [删除]删除快速拨号或单 键拨号位置中的所有信息。 按您想删除的号码。 如果您想更改第二个传真/电话 号码,按 [传真 / 电话 2:] ( 快速拨号 )。 使用液晶显示屏上的按钮输入 新的传真或电话号码 ( 最多 20 个数字 )。 按 [OK]。 按 [OK]。 按 [是]确认。 转到步骤 h。 d 按 a 或 b 键显示您想更改的号码。 e 按您要更改的号码。 提示 单键拨号位置以 l 开头。 快速拨号位置以 # 开头。 执行以下操作中的一项: 提示 如何更改已存储的名称或号码: 如果想要更改字符,使用 d 或 c 键 将光标移到要更改的字符的下方, 然后按 按钮。重新输入字符。 g 执行以下操作中的一项: 按 [OK]结束。 要更改其他单键拨号或快速拨 号位置,重复步骤 b 至 f。 要更改更多信息,转到步骤 f。 液晶显示屏将显示您的设置。 h 54 按停止 / 退出键。 8 复印 8 如何复印 8 b 将原稿正面向上放入自动进稿 器中。 以下步骤介绍复印的基本操作。有关 各选项的详细信息,请参见使用说明 书 ( 高级功能 )。 a 执行以下操作中的一项装入原稿: ( 请参见第 29 页上的使用自动 进稿器。 ) 确保设备处于复印模式。按 ( 复印 ) 键使其显示为蓝色。 将原稿正面向下放到平板扫描 器上。 ( 请参见第 30 页上的使用平板 扫描器。 ) 液晶显示屏显示: 1 c 如果您想复印两份或以上,请输 入相应数字 ( 最大 99)。 d 按启用黑白或启用彩色键。 停止复印 8 8 要停止复印,请按停止 / 退出键。 1 复印份数 直接按数字框输入所需的份数。 也可按屏幕上的 或 按 钮输入复印份数 ( 如上图所示 )。 提示 默认设置为传真模式。您可更改设 备完成复印操作后继续保留在复印 模式的时间。 ( 请参见使用说明书 ( 高级功能 ) 第 1 章中的模式定时 器。 ) 55 第8章 复印设置 可以更改以下复印设置。按复印键, 然后按 d 或 c 键滚动显示复印设置。 当所需设置显示时,按所需设置并选 择所需选项。 ( 使用说明书 ( 基本功能 )) 有关更改以下复印设置的详细信息, 请参见第 56 页。 [纸张类型] [纸张尺寸] [纸盒选择] ( 使用说明书 ( 高级功能 )) 8 纸张选项 纸张类型 [放大 / 缩小] [页面布局] [2 合 1( 身份证 )] [堆叠 / 排序] [浓度] [省墨模式] [薄纸复印] [歪斜调整] [书本复印] [水印复印] [双面复印] [收藏夹设置] 提示 如果您想排序复印件,请使用自动 进稿器。 56 8 若要在特殊纸张上复印,请选择与正 在使用的纸张相匹配的纸张类型,以 获得最佳复印效果。 a b c d e f 有关更改以下复印设置的详细信息, 请参见第 7 章。 [质量] 8 g 按 ( 复印 ) 键。 装入原稿。 输入要复印的份数。 按 d 或 c 键显示 [纸张类型]。 按 [纸张类型]。 按 [普通纸]、[喷墨专用纸]、 [Brother BP71]、 [Brother BP61]、 [其它相片纸]或 [透明胶片]。 如果不再更改其他设置,按启用 黑白或启用彩色键。 纸张尺寸 8 若要在 A4 以外的纸张上复印,需要更改 纸张尺寸设置。仅可在 A4、A5、A3、相 片纸 10 15 厘米、 Letter、 Legal 或 Ledger 尺寸的纸张上进行复印。 a b c d e f g 按 ( 复印 ) 键。 装入原稿。 输入要复印的份数。 按 d 或 c 键显示 [纸张尺寸]。 按 [纸张尺寸]。 按 [A4]、[A5]、[A3]、 [10x15cm]、[Letter]、 [Legal]或 [Ledger]。 如果不再更改其他设置,按启用 黑白或启用彩色键。 复印 纸盒选择 8 可以为下一次复印临时更改纸盒。要 更改默认纸盒设置,请参见第 23 页 上的复印模式下的纸盒使用。 a 按 b 装入原稿。 c 输入要复印的份数。 d 按 d 或 c 键显示 [纸盒选择]。 e 按 [纸盒选择]。 f 按 [纸盒 #1]、[纸盒 #2]或 [自动选择]。 g 如果不再更改其他设置,按启用 黑白或启用彩色键。 ( 复印 ) 键。 8 提示 使用纸盒 #2 时海报复印功能不可 用。 57 9 打印介质卡或 USB 存储设备中的照 片 图像捕捉中心 ™ 操作 9 即使未将设备连接到计算机上,您也 可以直接打印数码相机介质卡或 USB 存储设备中的照片。 ( 请参见第 61 页 上的打印图像。 ) 可扫描原稿,并将它们直接存储到介 质卡或 USB 存储设备中。 ( 请参见第 62 页上的如何扫描到介质卡或 USB 存储设备。 ) 如果本设备已连接到计算机上,则可 以从计算机访问插入到本设备前部的 介质卡或 USB 存储设备。 ( 请参见软件使用说明书中适用于 Windows® 的图像捕捉中心 ™ 或适用 于 Macintosh 的远程设置和图像捕捉 中心 ™。 ) 使用介质卡或 USB 存储设备 9 Brother 设备含有介质驱动器 ( 插槽 ), 可兼容以下数码相机的介质卡: Memory Stick™、 Memory Stick PRO™、 Memory Stick Duo™、 Memory Stick PRO Duo™、 SD、 SDHC、MultiMedia Card、MultiMedia Card plus 和 USB 存储设备。 图像捕捉中心 ™ 功能可从数码相机中 用高分辨率打印数码照片,以达到照 片质量打印效果。 58 9 打印介质卡或 USB 存储设备中的照片 开始 9 将介质卡或 USB 存储设备紧紧地插入正确的插槽中。 2 1 1 USB 存储设备 重要事项 USB 直接接口仅支持 USB 存储设备、兼容 PictBridge 的数码相机或使用 USB 大容量存储 标准的数码相机。除此之外,不支持其他任何 USB 设备。 9 2 介质卡插槽 插槽 上插槽 兼容的介质卡 Memory Stick™ Memory Stick PRO™ Memory Stick Duo™ Memory Stick PRO Duo™ Memory Stick Micro™ ( 需适配器 ) 下插槽 SD SDHC MultiMedia Card MultiMedia Card plus mini SD ( 需适配器 ) micro SD ( 需适配器 ) mini SDHC ( 需适配器 ) micro SDHC ( 需适配器 ) MultiMedia Card mobile ( 需适配器 ) 59 第9章 重要事项 切勿将 Memory Stick Duo™ 插入下方 SD 插槽中,否则可能会损坏本设备。 图像捕捉键指示: 图像捕捉键亮起,介质卡或 USB 存储设备已正确插入。 图像捕捉键熄灭,介质卡或 USB 存储设备未正确插入。 图像捕捉键闪烁,插入的介质卡或 USB 存储设备正在被读取或写入。 重要事项 当设备在读取或写入介质卡或 USB 存储设备时 ( 图像捕捉键闪烁时 ),请勿拔 去电源线或从介质驱动器 ( 插槽 ) 或 USB 直接接口中移除介质卡或 USB 存储 设备。否则您将丢失数据或损坏介质卡。 设备每次仅可读取一张介质卡或一个 USB 存储设备。 60 打印介质卡或 USB 存储设备中的照片 打印图像 9 浏览照片 f 要为您选择的照片添加 [自动 9 按钮。 ( 请 修正]效果,按 参见使用说明书 ( 高级功能 ) 第 8 章中的照片效果。 ) 打印照片前可在液晶显示屏上预览照 片。如果照片为大容量文件,液晶显 示屏上显示的每张照片都会有延迟。 a b 要更改打印设置,按 [打印设 置]。 ( 请参见第 62 页。 ) 确保将介质卡或 USB 存储设备插 入正确的插槽中。 按 ( 图像捕捉 ) 键。 按 [查看照片]。 执行以下操作中的一项: 选择所有照片后,按 [OK],然 后执行以下操作中的一项: 若不想更改任何设置,转到步 骤 g。 g 按启用彩色键打印。 若要选择照片打印或打印多张 相同图像,转到步骤 c。 若要打印所有照片,按 钮。 按 按 [是]确认。 9 转到步骤 f。 提示 • 一次显示四张缩略图,并且在缩略 图下方列出当前页码和页面总数。 • 重复按 d 或 c 键选择每页照片,或 按住该键滚动浏览所有照片页面。 • 按 按钮开始幻灯片播放。 c 按缩略图中的一张照片。 d 直接按数字框或按 + 或 - 键输入 所需的打印份数。 按 [OK]。 e 重复步骤 c 和 d 直到选择完所有 要打印的照片。 61 第9章 图像捕捉中心 ™ 打印设置 可临时更改打印设置。 设备将在 3 分钟后返回默认设置,或 者模式定时器使设备返回到传真模 式。 ( 请参见使用说明书 ( 高级功能 ) 第 1 章中的模式定时器。 ) 提示 若想保存常用的打印设置,可将其 设定为默认设置。 ( 请参见使用说 明书 ( 高级功能 ) 第 8 章中的将您 更改的内容设为新的默认值。 ) 9 如何扫描到介质卡或 USB 存储设备 9 可将黑白或彩色原稿扫描到介质卡或 USB 存储设备中。黑白原稿可保存为 PDF (*.PDF) 或 TIFF (*.TIF) 文件格式; 彩色原稿可保存为 PDF (*.PDF) 或 JPEG (*.JPG) 文件格式。出厂设置是 [彩色 200 dpi],默认文件格式是 PDF。设备根据当天日期自动创建文 件名。 ( 详细信息,请参见快速安装 指南。) 例如,2011 年 7 月 1 日扫描的 第五个文件,名称为 01071105.PDF。 您可更改色彩和质量。 质量 可选文件格式 [彩色 100 dpi] [JPEG]/ [PDF] [彩色 200 dpi] [JPEG]/ [PDF] [彩色 300 dpi] [JPEG]/ [PDF] [彩色 600 dpi] [JPEG]/ [PDF] [黑白 100 dpi] [TIFF]/ [PDF] [黑白 200 dpi] [TIFF]/ [PDF] [黑白 300 dpi] [TIFF]/ [PDF] a 确保将介质卡或 USB 存储设备插 入正确的插槽中。 重要事项 图像捕捉键闪烁时,切勿取出介质 卡或 USB 存储设备,以防损坏介质 卡、 USB 存储设备或其中的数据。 62 打印介质卡或 USB 存储设备中的照片 b 执行以下操作中的一项: 如果您想扫描双面文档,请将 文档放入自动进稿器中。 按停止 / 退出键返回准备就绪 模式。 按双面键,然后按 [扫描]。 转到步骤 c。 如果您想扫描单面文档,请装入 ( 扫描 ) 键。 原稿,然后按 转到步骤 d。 c 执行以下操作中的一项: 若原稿从长边翻页,请按 [双 面扫描 : 长边]。 长边 纵向 横向 若原稿从短边翻页,请按 [双 面扫描 : 短边]。 短边 纵向 d 横向 e 执行以下操作中的一项: 要更改质量,按 d 或 c 键显示 [质量]。 按 [质量],然后选择 [彩色 100 dpi]、 [彩色 200 dpi]、 [彩色 300 dpi]、 [彩色 600 dpi]、 [黑白 100 dpi]、 [黑白 200 dpi]或 [黑白 300 dpi]。 要更改文件类型,按 d 或 c 键 显示 [文件类型]。 按 [文件类型],然后选择 [PDF]、[JPEG]或 [TIFF]。 提示 如果正在使用设备的平板扫描器, 则可更改平板扫描尺寸。 按 d 或 c 键显示[平板扫描尺寸],然 后选择 [A4]、[A3]、[Letter]、 [Legal]或 [Ledger]。 要更改文件名称,按 d 或 c 键 显示 [文件名称]。按 [文件 名称],输入文件名称。 您只能更改前 6 个字符。 按 [OK]。 若不更改其他设置直接开始扫 描,转到步骤 f。 提示 • 如果在分辨率设置中选择了彩色, 则不能选择 [TIFF]。 • 如果在分辨率设置中选择了黑白, 则不能选择 [JPEG]。 按 [到介质卡]。 63 9 第9章 f 按启用黑白或启用彩色键。 提示 • 使用自动进稿器最大可以扫描 Legal 尺寸的双面文档。 • 您可以将多份原稿放到平板扫描器 上,将它们扫描为单个文件。 ( 请 参见使用说明书 ( 高级功能 ) 第 8 章中的自动裁剪。 ) 64 10 如何打印计算机中的数据 打印文档 10 10 本设备可以接收和打印计算机中的数 据。若要打印计算机中的数据,请安 装打印机驱动程序。 ( 关于打印设置的详细信息,请参见 软件使用说明书中适用于 Windows® 的打印或适用于 Macintosh 的打印和 传真。 ) a 安装随机安装光盘中的 Brother 打印机驱动程序。( 请参见快速安 装指南。 ) b 从应用程序中选择打印命令。 c 在打印对话框中选择您设备的名 称,然后点击属性。 d 在属性对话框中选择所需设置。 10 介质类型 打印质量 纸张大小 方向 彩色 / 灰度 省墨模式 缩放 e 点击确定。 f 点击确定开始打印。 65 11 如何扫描到计算机 扫描文档 11 可用多种方法扫描文档。您可以使用 本设备的扫描键或计算机上的扫描仪 驱动程序进行扫描。 a 若要将本设备用作扫描仪,请安装 扫描仪驱动程序。如果本设备已连 接到网络,请配置 TCP/IP 地址。 使用扫描键进行扫描 a 按 b 选择所需扫描模式: [到介质卡] [到网络] [到 FTP] [到电子邮件] [到 OCR]1 [到图像] 装入原稿。( 请参见第 29 页上的如 何装入原稿。 ) 1 使用自动进稿器扫描多页文档 或双面文档。自动进稿器将自 动逐张进纸。 (Macintosh 用户 ) 使用前必须先下载和安装 Presto! PageManager。详细说明,请参见 第 3 页上的获取 Brother 技术支持 (Macintosh)。 使用平板扫描器扫描单页或书 本页面,每次只可扫描一页。 c ( 对于网络用户 ) 选择您想发送数据的目标计算机。 执行以下操作中的一项: d 按启用键开始扫描。 要使用扫描键,转到使用扫描 键进行扫描。 要使用计算机上的扫描仪驱动 程序进行扫描,转到使用扫描 仪驱动程序进行扫描。 66 ( 扫描 ) 键。 [到文件] 如果网络扫描不可用,请配置 本设备的 TCP/IP 地址。( 请参 见软件使用说明书中的配置网 络扫描。 ) c 11 详细信息,请参见网络使用说明书中 的 使用扫描键。 安装随机安装光盘中的扫描仪驱 动程序。 ( 请参见快速安装指南 和软件使用说明书中的扫描。 ) b 11 如何扫描到计算机 使用扫描仪驱动程序进行 扫描 11 如需获取更多信息,请参见软件使用 说明书中的使用 TWAIN 驱动程序扫 描原稿或使用 WIA 驱动程序扫描原 稿。 a 启动扫描仪驱动程序,然后点击 扫描按钮。 b 调整扫描仪设置对话框中的分辨 率、亮度和扫描类型等设置。 c 点击开始或扫描开始扫描。 11 67 A 日常维护 更换墨盒 A 您的设备装有墨点计数器。墨点计数 器将自动监视 4 个墨盒中的墨水容 量。当设备检测到一个墨盒中的墨水 即将用完时,设备的液晶显示屏上将 显示相关信息。 提示 例如:当一个墨盒中的墨水将要用 尽,液晶显示屏将显示 [墨水不 足] ( 颜色名称 )。 当设备指示某颜色墨盒已空,您应 该购买一个墨盒以备用。 当一个墨盒中的墨水已用尽时,液 晶显示屏将显示 [无法打印]或 [仅黑白打印]。 液晶显示屏上显示 [无法打印]或 [仅黑白打印]消息时,您只需更 换用尽的墨盒。 液晶显示屏上将显示墨水容量低或需 要更换的墨盒。确保遵循液晶显示屏 上的提示,按照正确顺序更换墨盒。 即使设备提示需要更换墨盒,墨盒中 仍有少量余墨。墨盒中留有少量墨水 是必要的,可防止空气进入墨盒从而 导致风干或损坏打印头组件。 68 重要事项 A Brother 多功能设备使用特殊规格 的墨水,建议使用 Brother 正品墨 盒以取得最佳效果。如果使用其他 规格的墨水或墨盒, Brother 将不 保证取得最佳效果。不推荐使用 Brother 正品墨盒以外的其他墨盒, 也不推荐使用其他来源的墨水来填 充 Brother 墨盒。因使用与本设备 不兼容的产品而导致的打印头或其 他部件损坏均不在保修范围之内。 a 打开墨盒盖。 如果一个或多个墨盒为空,如黑 色墨盒,液晶显示屏上将显示 [仅黑白打印]或 [无法打印]。 日常维护 b 如图所示,按下锁定释放杆并按 照液晶显示屏上提示的颜色松开 相应墨盒。从设备中取出墨盒。 d 顺时针旋转橙色保护包装 (1) 上的 绿色释放杆直至其卡入到位,以 解开封条,然后如图所示移除橙 色保护包装。 1 1 c 拆开与液晶显示屏上指示的颜色 相对应的新墨盒包装,然后取出 该墨盒。 e 每种颜色都有其相应的安装位 置。将墨盒按照标签上箭头指示 的方向装入。 69 A f 轻轻推动墨盒背部标有 “ 推 ” 的位 置直至墨盒卡入到位,然后合上 墨盒盖。 重要事项 • 请勿在无需更换墨盒时将其取出。 否则可能会降低墨水容量,设备将 无法得知墨盒中的墨水容量。 • 请勿触摸墨盒插槽,否则墨水可能 会沾到您的皮肤上。 • 若墨水沾到您的皮肤或衣服上,请 立即用肥皂或清洁剂清洗。 • 若将墨盒安装到错误的位置而使颜 色混合,请在重新正确安装墨盒后 清洗打印头数次。 g 设备将自动重设墨点计数器。 提示 • 若更换了墨盒,液晶显示屏可能会 提示要求验证是否为新墨盒 ( 例如: [是否已更换 BK 黑色] )。每装一 个新墨盒,按 [是]自动重设该颜 色的墨点计数器。若您安装的墨盒 不是全新的,请按 [否]。 • 若液晶显示屏在您安装了墨盒后显 示 [无墨盒]或 [无法检测],请 检查墨盒是否安装正确。 注意 如果墨水不慎误入眼中,请立即用 清水清洗,如果眼睛刺痛,请立即 就医。 70 • 一旦打开墨盒包装,请立即将墨盒 安装到设备中并在六个月内使用 完。请在包装上标注的使用期限内 使用未开封的墨盒。 • 请勿拆除或填塞墨盒,否则将导致 墨水从墨盒中渗漏。 日常维护 清洁和检查设备 A 清洁平板扫描器 d A a 从电源插座上拔出设备的电源插头。 b 抬起原稿盖板 (1)。用一块柔软的蘸 有玻璃清洁剂的无绒抹布清洁平板 扫描器玻璃 (2) 和白色塑料板 (3)。 合上原稿盖板,打开自动进稿器盖板。 用一块柔软的蘸有玻璃清洁剂的 无绒抹布清洁白色塑料条 (1) 和玻 璃条 (2)。 1 1 2 3 2 c 在自动进稿器单元中,用一块柔 软的蘸有玻璃清洁剂的无绒抹布 清洁白色塑料条 (1) 及其下方的扫 描器玻璃条 (2)。 e 合上自动进稿器盖板。 f 重新连接电源线。 提示 在使用玻璃清洁剂清洁平板扫描器 玻璃条时,用指尖触摸平板扫描器 玻璃条查看是否有灰尘或碎屑。若 有灰尘或碎屑,集中于该区域再次 清洁平板扫描器玻璃条。可能需要 重复清洁三到四次。在每次清洁之 后,进行复印以测试效果。 A 1 i 2 玻璃条上有污 点或修正液时, 打印样本上出 现垂直线条。 清洁玻璃条 后,垂直线条 消失。 71 清洁打印头 A 检查打印质量 A 为确保良好的打印质量,设备将根据需 要自动清洗打印头。如果有打印质量问 题,可根据需要手动启动清洗程序。 若打印输出页上出现褪色或有彩色条 纹,可能有部分喷嘴堵塞。可通过打印 一张测试页和查看打印图样检查喷嘴。 如果打印页的文本或图形上出现水平 线条或空白文本,请清洗打印头和墨 盒。可单独清洗黑色或同时清洗另外 三种颜色 ( 黄色 / 青色 / 品红色 ) 或同 时清洗四种颜色。 a 按 b 按 [打印测试页]。 c 按 [打印质量]。 清洗打印头会消耗墨水。 过于频繁地清洗会浪费墨水。 d 按启用彩色键。 设备开始打印打印测试页。 重要事项 e 检查页面上四种色块的打印质量。 f 液晶显示屏询问您打印质量是否 良好。 执行以下操作中的一项: 请勿触碰打印头。触碰打印头可能 会对设备造成永久损坏,由此造成 的损坏不在保修范围之内。 a 按 b 按 [清洗]。 c 按 [黑色]、[彩色]或 [全 部]。 设备将清洗打印头。 清洗结束后,设备将自动返回到 待机状态。 72 如果所有线条都清晰可见,按 [是]结束打印质量测试,然 后转到步骤 j。 按钮。 提示 如果您已清洗打印头超过五次,但 打印质量仍未改善,请将出现问题 的墨盒更换为 Brother 正品 Innobella™ 墨盒。请再次清洗打印 头至少五次。如果打印质量仍未改 善,请致电 Brother 特约维修站。 按钮。 若看见如下所示的缺失短线 条,按 [否]。 清晰 缺失 g 液晶显示屏将询问您黑色和其他 三种色彩的打印质量是否良好。 按 [是]或 [否]。 h 液晶显示屏将询问是否要开始清洗。 按启用彩色键。 设备开始清洗打印头。 日常维护 i j 清洗结束后,按启用彩色键。 设备再次打印打印测试页。返回 步骤 e。 按停止 / 退出键。 若您重复五次以上清洗过程,但 打印测试页上仍有缺失的短线 条,请根据缺失短线条的颜色更 换新的墨盒。 更换新的墨盒后,请再次打印打 印测试页。若问题仍然存在,请 为新墨盒重复清洗和测试打印步 骤至少五次。若短线条仍然缺 失,请致电 Brother 特约维修站。 重要事项 请勿触碰打印头。触碰打印头可能 会对设备造成永久损坏,由此造成 的损坏不在保修范围之内。 提示 检查打印对齐 A 若运输设备后打印出的文本模糊不清 或图像褪色,可能需要调节打印对齐。 a 按 b 按 [打印测试页]。 c 按 [打印对齐]。 d 按启用黑白或启用彩色键。 设备开始打印对齐测试页。 e 对于 “A” 样式,请按垂直线条清晰 度最低的打印图样的编号 (1-9)。 f 对于 “B” 样式,请按垂直线条清晰 度最低的打印图样的编号 (1-9)。 g 对于 “C” 样式,请按垂直线条清晰 度最低的打印图样的编号 (1-9)。 h 对于 “D” 样式,请按垂直线条清晰 度最低的打印图样的编号 (1-9)。 i 按停止 / 退出键。 按钮。 i A 当打印头喷嘴 堵塞时,打印 图样将如上图 所示。 清洗打印头喷 嘴后,水平线 条消失。 73 B 故障排除 B 错误和维护信息 B 任何一种完善的办公产品都有可能出现错误、需要更换耗材。若出现错误,设备 会识别错误并显示错误信息。下表列出了最常见的错误和维护信息。 您可以自行解决大部分问题并进行日常维护。若需要其他帮助, Brother Solutions Center (Brother 解决方案中心 ) 将为您提供最新的常见问题解答和故障 排除技巧。 请访问我们的网站 http://solutions.brother.com/。 错误信息 原因 措施 [仅黑白打印] 一个或以上彩色墨盒寿命已尽。 更换墨盒。 ( 请参见第 68 页上的 [更换墨盒] 您可以在黑白模式下最多打印四个 更换墨盒。 ) 星期左右,具体时间取决于您打印 如果您拔出设备电源插头或者取出 的页数。 墨盒,在装入新墨盒前,将无法使 用本设备。 当液晶显示屏显示此信息时,请按 以下方式操作: 打印 如果点击打印机驱动程序高级 选项卡中的灰度,您可以将本 设备用作黑白打印机。 复印 若纸张类型设定为 [普通 纸],可进行黑白复印。 显示此信息时双面复印不可用。 传真 若纸张类型设定为 [普通纸] 或 [喷墨专用纸],设备将接 收和打印黑白传真。 如果发送设备有一份彩色传 真,设备的握手功能将要求对 方传真以黑白形式发送。 若纸张类型设定为 [其它相片 纸]、[Brother BP71]或 [Brother BP61],设备将停止 所有打印操作。 74 故障排除 错误信息 原因 [无法检测] 过快地安装新墨盒,以致设备无法 取出新墨盒并慢慢地重新安装直至 检测新墨盒。 其卡入到位。 [无法打印] [更换墨盒] 措施 若未使用 Brother 正品墨水,设备 将无法检测墨盒。 将墨盒更换为 Brother 正品墨盒。 若仍显示错误信息,请联系 Brother 特约维修站。 未正确安装墨盒。 取出新墨盒并慢慢地重新安装直至 其卡入到位。 ( 请参见第 68 页上 的更换墨盒。 ) 一个或以上墨盒寿命已尽。设备将 更换墨盒。 ( 请参见第 68 页上的 停止所有打印操作。当内存可用 更换墨盒。 ) 时,黑白传真将被存储在内存中。 如果发送设备有一份彩色传真,设 备的握手功能将要求对方传真以黑 白形式发送。 [通信错误] 电话线路质量太差导致通信错误。 如果问题依旧存在,请致电电信局 检查电话线路。 [连接失败] 轮询了一个处于非轮询等待模式的 检查对方传真设备的轮询设置。 传真设备。 [盖子打开] 未完全合上扫描器盖板。 抬起扫描器盖板,再将其合上。 [盖打开] 未完全合上自动进稿器盖板。 打开自动进稿器盖板,再将其合上。 未完全合上墨盒盖。 将墨盒盖紧紧合上,直至听到其卡 入到位。 [数据残留] 打印数据残留在设备内存中。 按停止 / 退出键。设备将取消作业并 将其从内存中清除。尝试再次打印。 [连接中断] 对方或对方的传真设备终止了此次 尝试重新发送或接收。 呼叫。 如果通话反复停止且您正在使用 VoIP (IP 语音 ) 系统,请尝试将兼容 性更改为基本 (VoIP)。 ( 请参见第 97 页上的电话线路干扰 / VoIP。 ) [原稿卡纸 / 过长] 未插入或正确装入原稿,或者从自 ( 请参见第 29 页上的使用自动进 动进稿器扫描的原稿太长。 稿器。 ) B ( 请参见第 81 页上的原稿卡纸。 ) [高温] 打印头温度太高。 等待设备冷却。 [集线器不可用] 集线器或带集线器的 USB 存储设 备连接到 USB 的直接接口。 不支持集线器或带集线器的 USB 存储设备。将设备从 USB 直接接 口断开。 [图像太长] 图像有部分不规则,效果无法添加。 选择比例规则的图像。 [图像太小] 照片尺寸太小而无法剪裁。 选择大一点的图像。 75 错误信息 原因 [墨水回收盒已满] 须由专业维修人员修理。 请致电 Brother 呼叫中心或特约维 此问题可能是因使用 Brother 正品 修站。 墨盒以外的其他墨盒或使用其他来 源的墨水填充 Brother 墨盒引起 的。因使用其他品牌的墨水或墨盒 而导致的打印头或其他部件损坏均 不在保修范围之内。 [墨水回收盒将满] 墨水回收盒或冲洗槽将满。 请致电 Brother 呼叫中心或特约维 修站。 [墨水不足] 一个或以上墨盒寿命将尽。如果发 送设备有一份彩色传真要发送,设 备的握手功能将要求对方传真以黑 白形式发送。如果对方设备能将其 转换,彩色传真将以黑白形式接收 到内存中。 请定购新的墨盒。您可以继续打 印,直到液晶显示屏上显示 [无 法打印]。 ( 请参见第 68 页上的更 换墨盒。 ) [低温] 打印头温度太低。 等待设备预热。 [介质卡错误] 介质卡出现损坏、未正确格式化或 重新将介质卡紧紧地插入插槽以确 其他问题。 保插入位置正确。如果错误仍存 在,插入已知完好的另一介质卡后 检查设备的介质驱动器 ( 插槽 )。 [介质卡已满] 您正在使用的介质卡或 USB 存储设 仅在介质卡或 USB 存储设备存有 备空间不足或已存有 999 个文件。 少于 999 个文件的情况下,您的 设备才可以将文件保存到其中。尝 试删除不使用的文件以释放一些空 间并再次尝试。 [无来电显示] 没有来电记录。未接到电话或未从 如果您想使用来电显示功能,请联 电信局定制来电显示服务。 系当地电信局。 ( 请参见第 43 页 上的来电显示 ( 呼叫方身份验证 ) ( 不可用于某些地区 )。 ) [无文件] 介质驱动器中的介质卡或 USB 存 储设备不包含 .JPG 文件。 再次在插槽中放入正确的介质卡或 USB 存储设备。 [无墨盒] 未正确安装墨盒。 取出新墨盒并慢慢地重新安装直至 其卡入到位。 ( 请参见第 68 页上 的更换墨盒。 ) 76 措施 故障排除 错误信息 原因 措施 [纸盒无纸] 设备中未装入纸张或纸张未正确装 执行以下操作中的一项: 入纸盒。 重新将纸张装入纸盒,然后按 启用黑白或启用彩色键。 将纸张从纸盒中取出再装回, 然后按启用黑白或启用彩色 键。 ( 请参见第 11 页上的装入 纸张和其他打印介质。 ) 纸张卡在了设备中。 请遵循第 82 页上的打印机卡纸中 的步骤清除卡纸。 如果进行双面复印或双面打印时出 现此错误,进纸辊上可能沾有墨 水。请清洁进纸辊。 ( 请参见使用 说明书 ( 高级功能 ) 附录 A 中的清 洁进纸辊。 ) 纸粉堆积在撮纸辊表面和进纸辊背面。 清洁撮纸辊和进纸辊背面。 ( 请参 见使用说明书 ( 高级功能 ) 附录 A 中的清洁撮纸辊。 ) 卡纸清除盖未正确关闭。 确保卡纸清除盖的两端已关闭。 ( 请 参见第 82 页上的打印机卡纸。 ) 纸张未放置在手动进纸槽的中间位置。 取出纸张并重新放置到手动进纸槽 的中间位置,然后按启用黑白或 启用彩色键。 ( 请参见第 18 页上 的将纸张装入手动进纸槽。 ) [无应答 / 线路忙] 拨打的号码未响应或线路繁忙。 检查号码并重试。 [未设置] 访问了未设定的单键拨号或速拨号码。 设置单键拨号或速拨号码。 ( 请参 见第 52 页上的存储单拨号码和第 53 页上的存储速拨号码。 ) [传真内存已满] 传真内存已满。 执行以下操作中的一项: 从内存中清除数据。为获得更多 内存,可以关闭内存接收。 ( 请 参见使用说明书 ( 高级功能 ) 第 4 章中的关闭内存接收操作。 ) 打印出内存中的传真。( 请参见 使用说明书 ( 高级功能 ) 第 4 章 中的从内存中打印传真。 ) 77 B 错误信息 原因 措施 [内存已满] 设备内存已满。 正在进行复印操作 按停止 / 退出键,等待并直到其他 操作完成,然后再次尝试。 [卡纸 [ 设备前部 ]] 您正在使用的介质卡或 USB 存储 设备没有足够的空间扫描原稿。 从介质卡或 USB 存储设备删除不 使用的文件以释放一些空间,然后 重试。 纸张卡在了设备中。 请遵循第 82 页上的设备前部卡纸 中的步骤清除卡纸。 确保纸张长度导块已调整至相应的 纸张长度。在装入 A5 或更小尺寸 的纸张时,请勿拉伸纸盒。 [卡纸 [ 设备前部、后 纸张卡在了设备中。 部 ]] 请遵循第 84 页上的设备前部和后 部卡纸中的步骤清除卡纸。 确保纸张长度导块已调整至相应的 纸张长度。在装入 A5 或更小尺寸 的纸张时,请勿拉伸纸盒。 在手动进纸槽中装入了一张以上的 请勿一次将一张以上的纸张放入手 纸张。 动进纸槽,等到液晶显示屏上显示 [在手动进纸槽中放置纸张,然后 —或— 按启用键]后再在手动进纸槽中放 在液晶显示屏上显示 [在手动进 入下一张纸。 纸槽中放置纸张,然后按启用键] 请遵循第 84 页上的设备前部和后 之前装入了下一张纸。 部卡纸中的步骤清除卡纸。 [卡纸 [ 设备后部 ]] 纸张卡在了设备中。 请遵循第 83 页上的设备后部卡纸 中的步骤清除卡纸。 确保纸张长度导块已调整至相应的 纸张长度。 在装入 A5 或更小尺寸的纸张时, 切勿拉伸纸盒。 纸粉堆积在撮纸辊表面和进纸辊背面。 清洁撮纸辊和进纸辊背面。 ( 请参 见使用说明书 ( 高级功能 ) 附录 A 中的清洁撮纸辊。 ) [触摸屏初始化失败] 接通电源完成初始化前,触碰了触 确保没有任何物体触碰触摸屏或残 摸屏。 留在触摸屏上。 碎屑可能会留在触摸屏下方及其边 将卡片纸等硬纸板插入触摸屏下方及 其边框之间,前后滑动将碎屑推出。 框之间。 78 故障排除 错误信息 原因 [无法清洗][XX] 设备出现机械故障。 [无法初始化][XX] [无法打印][XX] 措施 打开扫描器盖板,取出设备中的异 物和碎纸。如果仍出现错误信息, —或— 请将设备电源断开几分钟,然后重 设备中有异物,如回形针或碎纸。 新连接。 [无法扫描][XX] ( 设备可关闭约 24 小时且不会丢 失存储在内存中的传真。请参见第 80 页上的传送传真或传真日志报 告。 ) 损坏的 USB 存储设备被连接到 [从前端接口上断开设 USB 直接接口。 备,关闭机器,然后 重启机器] 拔出 USB 直接接口上的设备,按 电源键关闭设备,然后重新打开设 备。 [设备不可用] [设备不可用] [请断开 USB 设备] 不支持的 USB 设备或 USB 存储设 将 USB 设备从 USB 直接接口断开。 关闭设备,然后重新打开设备。 备连接到 USB 直接接口。 更多信息,请访问我们的网站 http://solutions.brother.com/。 [墨水颜色错误] 黑色墨盒位置安装了彩色墨盒。 找出颜色与所在位置不匹配的墨 盒,然后将其移到正确位置。 [纸张尺寸错误] 纸张尺寸设置与纸盒中的纸张尺寸 1 确保您选择的纸张尺寸与纸盒 不匹配。或者,您没有根据所使用 中纸张尺寸相符。 纸张调整纸盒中的纸张导块。 2 确保纵向装入纸张并根据纸张 尺寸调整纸张导块。 3 检查纸张尺寸和纸张位置后, 按启用黑白或启用彩色键继 续打印。 [纸盒设置错误] 设备的 “ 纸张尺寸 ” 和 “ 纸盒使用 ” 1 按纸盒设置键,确保设备的 “ 纸张尺寸 ” 和 “ 纸盒使用 ” 设 设置与所用纸盒中纸张的尺寸不匹 配。 置与所用纸盒中纸张的尺寸相 符。 ( 请参见第 23 页上的纸张 类型和尺寸和第 23 页上的复印 模式下的纸盒使用。 ) 2 检查纸张尺寸和纸盒使用设置 后,按启用黑白或启用彩色 键继续打印。 79 B 错误动画显示 B g 如果液晶显示屏上显示 [无数 据],则设备的内存中没有传真。 当卡纸时,错误动画将逐步显示说 明。您可以根据自己的阅读速度浏览 步骤,按 c 键查看下一步,按 d 键查 看上一步。 传送传真或传真日志报告 按停止 / 退出键。 输入要接收转发传真的传真号码。 B 如果液晶显示屏上显示: [无法打印] [XX] [无法扫描] [XX] 建议将传真传送至另一传真机上或您 的计算机上。 ( 请参见第 80 页上的将 传真传送到另一传真设备上或第 80 页 上的将传真传送到您的计算机上。 ) 也可传送传真日志报告来查看是否有 其他传真需要传送。 ( 请参见第 81 页 上的将传真日志报告传送到另一传真 设备上。 ) b 按 [菜单]。 c 按 a 或 b 键显示 [服务]。 d 按 [服务]。 e 按 [数据传送]。 f 按 [传真传送]。 80 a 按停止 / 退出键暂时中断错误。 b 确保在您的计算机上已经安装了 MFL-Pro Suite,然后打开计算 机上的 PC FAX 接收。 ( 详细信 息,请参见软件使用说明书中的 PC-FAX 接收。 ) c 确保已在设备上设置了 PC-Fax 接 收。 ( 请参见使用说明书 ( 高级功 能 ) 第 4 章中的 PC-Fax 接收 ( 仅 适用于 Windows®)。 ) 如果设置 PC-Fax 接收时,设备 内存中有传真,液晶显示屏将询 问您是否想传送这些传真到您的 计算机。 d 执行以下操作中的一项: B 如果还没有设置本机标识,您就不能进 入传真传送模式。 ( 请参见快速安装指 南中的输入个人信息 ( 本机标识 )。 ) 按停止 / 退出键暂时中断错误。 按启用黑白键。 您可将传真从设备的内存中传送到您 的计算机上。 [无法初始化] [XX] a h 将传真传送到您的计算机上 [无法清洗] [XX] 将传真传送到另一传真设备上 执行以下操作中的一项: 要将所有传真传送到您的计算 机上,按 [是]。设备将询问 您是否需要备份打印。 要退出但将传真保留在内存 中,按 [否]。 e 按停止 / 退出键。 B 故障排除 将传真日志报告传送到另一传真设 备上 原稿卡纸 B B 如果还没有设置本机标识,您就不能进 入传真传送模式。 ( 请参见快速安装指 南中的输入个人信息 ( 本机标识 )。 ) 如果未正确插入或装入原稿或原稿过 长,可能会造成自动进稿器单元的原稿 卡纸。遵循以下步骤清除原稿卡纸。 a 按停止 / 退出键暂时中断错误。 原稿卡在自动进稿器单元的顶部 b 按 [菜单]。 a c 从自动进稿器中取出未被卡住的 纸张。 按 a 或 b 键显示 [服务]。 d b 打开自动进稿器盖板。 按 [服务]。 e 向右拉出卡住的原稿。 按 [数据传送]。 c f 按 [传输报告]。 g 输入要接收转发传真日志报告的 传真号码。 h 按启用黑白键。 d 合上自动进稿器盖板。 e 按停止 / 退出键。 B 重要事项 为避免再发生原稿卡纸,请轻轻按 住自动进稿器盖板的中间位置将其 合上。 81 B 原稿卡在自动进稿器单元的内部 B 打印机卡纸 B a 从自动进稿器中取出未被卡住的 纸张。 在设备发生卡纸的位置取出卡住的纸张。 b c 抬起原稿盖板。 设备前部卡纸 向右拉出卡住的原稿。 B 如果液晶显示屏上显示 [卡纸 [ 设备 前部 ]],请执行以下步骤: a 从电源插座上拔出设备的电源插头。 b 将纸盒 (1) 从设备中完全拉出。 1 d e 合上原稿盖板。 按停止 / 退出键。 取出卡在自动进稿器中的小尺寸原稿 a b c 慢慢拉出卡住的纸张 (1)。 B 抬起原稿盖板。 将卡片纸等硬纸板插入自动进稿 器中,将小纸片推出。 1 c 合上原稿盖板。 d 按停止 / 退出键。 82 故障排除 d 抬起卡纸清除翼板,然后清除卡纸。 设备后部卡纸 B 如果液晶显示屏上显示 [卡纸 [ 设备 后部 ]],请执行以下步骤: a 从电源插座上拔出设备的电源插头。 提示 确保已取出手动进纸槽中的纸张, 然后合上手动进纸槽盖。 b 打开设备后部的卡纸清除盖 (1)。 ࡼ䖯㒌 ῑⲪ e 将纸盒紧紧地装回设备。 1 c 将卡住的纸张从设备中拉出。 提示 确保您已拉出纸张支撑板直至其卡 入到位。 f B 重新连接电源线。 提示 如果再次出现卡纸,则设备内部可 能卡有碎纸。 ( 请参见第 87 页上的 其他卡纸清除操作。 ) 83 d b 合上卡纸清除盖。确保正确合上 卡纸清除盖。 将纸盒 #1 (1) 和纸盒 #2 (2) 从设 备中完全拉出。 1 e 2 重新连接电源线。 设备前部和后部卡纸 B 如果液晶显示屏上显示 [卡纸 [ 设备 前部、后部 ]],请执行以下步骤: a 从电源插座上拔出设备的电源插 头。 c 慢慢拉出卡住的纸张 (1)。 提示 确保已取出手动进纸槽中的纸张, 然后合上手动进纸槽盖。 1 1 84 故障排除 d e 抬起卡纸清除翼板,然后清除卡纸。 ( 在取出纸盒的情况下,转到步骤 e。 ) f 将卡住的纸张从设备中拉出。 g 合上卡纸清除盖。确保正确合上 卡纸清除盖。 打开设备后部的卡纸清除盖 (1)。 ࡼ䖯㒌 ῑⲪ 1 B 85 h 将纸盒 #1 (1) 和纸盒 #2 (2) 紧紧 地装回设备。 1 重要事项 • 如果纸张卡在打印头下方,请拔出 设备的电源插头,然后移动打印头 以取出卡纸。 • 如图所示,若打印头停于右侧边 角,则无法移动此打印头。重新连 接电源线。按住停止 / 退出键,直 到打印头移至中间,然后断开设备 电源并取出纸张。 2 i 用双手分别握住盖板两侧,抬起 扫描器盖板 (1) 至打开位置。 移动打印头 ( 如有必要 ),以取出 该区域残留的纸张。确保无卡纸 残留在设备的角落 (2) 和 (3) 中。 1 3 2 86 • 如果墨水沾到皮肤上,请立即用肥 皂和大量清水冲洗。 j 用双手分别握住盖板两侧,轻轻 合上扫描器盖板。 故障排除 注意 请小心不要被扫描器盖板夹伤手指。 打开以及合上扫描器盖板时,请务 必用双手握住扫描器盖板的两侧。 b 从电源插座上拔出设备的电源插头。 c 用双手分别握住盖板两侧,轻轻 合上扫描器盖板。 提示 确保您已拉出纸张支撑板直至其卡 入到位。 k 重新连接电源线。 提示 如果再次出现卡纸,则设备内部可 能卡有碎纸。 ( 请参见第 87 页上的 其他卡纸清除操作。 ) 其他卡纸清除操作 a 用双手分别握住盖板两侧,抬起 扫描器盖板至打开位置。 提示 如图所示,若打印头停于右侧边 角,则按住停止 / 退出键直到打印 头移至中间位置。 B 注意 请小心不要被扫描器盖板夹伤手指。 打开以及合上扫描器盖板时,请务 必用双手握住扫描器盖板的两侧。 d 打开手动进纸槽盖。 B 87 e 在手动进纸槽中横向放入一张 A4 或 letter 尺寸的厚纸,如相片纸。 将纸张推入手动进纸槽。 提示 • Brother 建议您使用相片纸。 • 如果不将纸张推入手动进纸槽深处, 当重新连接电源线时设备不会进纸。 f 重新连接电源线。 装入手动进纸槽的纸张将送入设 备,然后直接输出。 g 用双手分别握住盖板两侧,抬起 扫描器盖板至打开位置。 确保设备内部没有残留任何纸片。 用双手分别握住盖板两侧,轻轻 合上扫描器盖板。 88 故障排除 故障排除 B 如果发现设备存在问题,请按下表进行检查并遵循故障排除提示进行操作。 大部分问题可由您自行轻松解决。若需要其他帮助, Brother Solutions Center (Brother 解决方案中心 ) 将为您提供最新的常见问题解答和故障排除技巧。 请访问我们的网站 http://solutions.brother.com/。 如果设备出现问题 B 打印 问题 建议 无打印输出。 检查本设备和计算机的接口电缆或无线连接。( 请参见快速安装指南。) 确保设备电源插头已插上,且设备电源已打开。 一个或以上墨盒寿命已尽。 ( 请参见第 68 页上的更换墨盒。 ) 检查液晶显示屏是否显示错误信息。 ( 请参见第 74 页上的错误和 维护信息。 ) 如果液晶显示屏上显示 [无法打印]和 [更换墨盒],请参见第 68 页上的更换墨盒。 检查是否安装并选择了正确的打印机驱动程序。 确保设备已联网。点击开始按钮,然后点击打印机和传真机。选 择 Brother MFC-XXXXX (XXXXX 为型号名称 ),并确保未选中脱 机使用打印机。 打印质量差 检查打印质量。 ( 请参见第 72 页上的检查打印质量。 ) 确保打印机驱动程序中的介质类型设置或设备菜单中的 [纸张类 型]设置与您使用的纸张类型相符。 ( 请参见软件使用说明书中 的适用于 Windows® 的打印或适用于 Macintosh 的打印和传真以 及第 23 页上的纸张类型和尺寸。 ) 确保您的墨盒是新的。以下情况可能导致墨水堵塞: 已超过墨盒包装上标注的有效期限。( 未拆封 Brother 正品墨盒 的保质期为两年。 ) 墨盒已装入设备超过六个月。 墨盒在使用前可能未妥善存放。 确保使用 Brother 正品 Innobella™ 墨水。不推荐使用 Brother 正 品墨盒以外的其他墨盒,也不推荐使用其他来源的墨水来填充 Brother 墨盒。 尝试使用推荐的纸张类型。 ( 请参见第 25 页上的适用的纸张和其他打印介质。 ) 推荐放置设备的环境温度介于 20 C 至 33 C 之间。 89 B 打印 ( 继续 ) 问题 建议 文本或图形中出现白色水平 线条。 清洗打印头。 ( 请参见第 72 页上的清洁打印头。 ) 确保使用 Brother 正品 Innobella™ 墨水。 尝试使用推荐的纸张类型。 ( 请参见第 25 页上的适用的纸张和其他打印介质。 ) 设备打印空白页。 清洗打印头。 ( 请参见第 72 页上的清洁打印头。 ) 确保使用 Brother 正品 Innobella™ 墨水。 字符与线条模糊。 检查打印对齐。 ( 请参见第 73 页上的检查打印对齐。 ) 打印文本或图像歪斜。 确保将纸张正确装入了纸盒并且正确调整了纸张宽度导块。 ( 请 参见第 11 页上的装入纸张和其他打印介质。 ) 确保正确合上卡纸清除盖。 打印页顶端中央有污点或污迹。 确保纸张不是太厚或没有卷曲。 ( 请参见第 25 页上的适用的纸张和其他打印介质。 ) 打印件有污点或墨水有扩散 的迹象。 确保您使用的是推荐的纸张类型。 ( 请参见第 25 页上的适用的纸 张和其他打印介质。 ) 墨水未干前请勿接触纸张。 确保使用 Brother 正品 Innobella™ 墨水。 若您正在使用照片纸,请确保设置了正确的纸张类型。若您正在从计 算机打印照片,在打印机驱动程序的基本选项卡中设置介质类型。 页面背面或底部有污渍。 确保打印机压辊未沾染墨水。( 请参见使用说明书 ( 高级功能 ) 第 4 章中的清洁设备打印机压辊。 ) 确保使用 Brother 正品 Innobella™ 墨水。 确保您使用了纸张支撑翼板。 ( 请参见第 11 页上的装入纸张和其他打印介质。 ) 设备在页面上打印密集线条。 在打印机驱动程序的基本选项卡中选中反转打印。 打印页褶皱。 (Windows® 用户 ) 在打印机驱动程序的高级选项卡中点击色彩设置,然后取消选中 双向打印。 (Macintosh 用户 ) 在打印机驱动程序中,选择打印设置,点击高级,选择其他打印 选项,然后取消选中双向打印。 确保使用 Brother 正品 Innobella™ 墨水。 无法进行 “ 页面布局 ” 打印。 检查应用程序和打印机驱动程序中的纸张尺寸设置是否相同。 打印速度过慢。 尝试更改打印机驱动程序的设置。最高分辨率需要更长的时间进 行数据处理、发送和打印。尝试在打印机驱动程序的高级选项卡 中选择其他质量设置。同样,点击色彩设置选项,确保取消选中 色彩增强。 关闭满幅打印功能。满幅打印比正常打印速度慢。 ( 请参见软件 使用说明书中的适用于 Windows® 的打印或适用于 Macintosh 的 打印和传真。 ) 90 故障排除 打印 ( 继续 ) 问题 建议 无法正常使用色彩增强功能。 如果您的应用程序中图像数据不是全彩色 ( 如 256 色 ),则无法使 用色彩增强功能。使用色彩增强功能需要至少 24 位彩色数据。 相片纸进纸不正确。 当在 Brother 相片纸上打印时,在纸盒中多放一张完全相同的相 片纸。出于这一目的,我们已经在包装中多放了一张相片纸。 清洁撮纸辊。( 请参见使用说明书 ( 高级功能 ) 附录 A 中的清洁撮 纸辊。 ) 设备输入多页纸张。 确保将纸张正确装入了纸盒。 ( 请参见第 11 页上的装入纸张和其 他打印介质。 ) 每次仅在纸盒中装入一种尺寸和一种类型的纸张。 确保没有弄脏纸盒中的底垫。 ( 请参见使用说明书 ( 高级功能 ) 附 录 A 中的清洁撮纸辊。 ) 如果纸盒中只有几张纸,设备可能无法正确进纸。请确保纸 盒中至少有 10 张纸。 卡纸。 确保纸张长度导块已调整至相应的纸张长度。在装入 A5 或更小尺 寸的纸张时,请勿拉伸纸盒。 ( 请参见第 82 页上的打印机卡纸。 ) 再次发生卡纸。 如果再次出现卡纸,则设备内部可能卡有碎纸。确保设备中没有 残留卡纸。 ( 请参见第 87 页上的其他卡纸清除操作。 ) 进行双面复印或双面打印时 发生卡纸。 使用防卡纸设置 [DX1]或 [DX2]。有关复印,请参见使用说 明书 ( 高级功能 ) 第 7 章中的双面 ( 两面 ) 复印; 有关打印,请参见软件使用说明书中适用于 Windows 的双面打印 / 小册子打印或适用于 Macintosh 的双面打印。 如果进行双面复印或双面打印时经常发生卡纸,进纸辊上可能沾 有墨水。请清洁进纸辊。 ( 请参见使用说明书 ( 高级功能 ) 附录 A 中的清洁进纸辊。 ) 打印页叠放不整齐。 确保您使用了纸张支撑翼板。 ( 请参见第 11 页上的装入纸张和其他打印介质。 ) 设备无法从 Adobe® Illustrator® 打印。 尝试降低打印分辨率。 ( 请参见软件使用说明书中的适用于 Windows® 的打印或适用于 Macintosh 的打印和传真。 ) B 打印接收的传真 问题 建议 页面出现压缩打印和白色线条 可能连接不良,在电话线路上有静电或干扰。可要求对方再次发 或顶端和底端出现句子缺失。 送传真。 接收传真时出现黑色垂直线条。 发送方的扫描器可能脏了。要求发件人先复印以确定发送方设备 是否出现故障。可尝试从另一台传真设备上接收传真。 接收到的彩色传真打印出来 为黑白。 更换寿命已尽的彩色墨盒,然后要求对方再次发送彩色传真。 ( 请参见第 68 页上的更换墨盒。 ) 页面左右两边缺失或单页分 成两部分打印。 打开自动缩小。 ( 请参见使用说明书 ( 高级功能 ) 第 4 章中的打印 缩小的接收传真。 ) 91 电话线路或连接 问题 建议 无法拨号。 ( 无拨号音 ) 确保已插上电源插头,并已打开电源开关。 检查线路的连接。 更改音频 / 脉冲设置。 ( 请参见快速安装指南。 ) 拿起外接电话的听筒,倾听是否有拨号音。如果无拨号音,请联 系电信局以检查电话线路或插座。 呼叫时设备无应答。 确保设备处于正确的接收模式设置下。 ( 请参见第 36 页上的接收模式。 ) 检查拨号音。如有可能,请呼 叫设备以检查是否应答。如果仍然无应答,请检查电话线的连 接。当呼叫设备时,如果没有铃声,请致电电信局检查此线路。 发送传真 问题 建议 无法发送传真。 检查所有线路的连接。 确保传真 键亮起。 要求对方检查接收设备是否有纸。 打印传输验证报告并检查错误。 ( 请参见使用说明书 ( 高级功能 ) 第 6 章中的报告。 ) 传输验证报告指示 “ [RESULT] : [ERROR] ”。 电话线路上可能有临时噪音或静电干扰。尝试再次发送传真。如 果在发送 PC FAX 传真后,输验证报告上显示 “ [RESULT]: [ERROR] ”,则设备内存可能已满。想要获得更多内存,可以关 闭内存接收 ( 请参见使用说明书 ( 高级功能 ) 第 4 章中的关闭内存 接收操作 )、打印内存中的传真信息 ( 请参见使用说明书 ( 高级功 能 ) 第 4 章中的从内存中打印传真 ) 或取消定时传真或轮询工作。 ( 请参见第 34 页上的取消正在处理的传真和使用说明书 ( 高级功 能 ) 第 3 章中的检查和取消等待处理的作业。) 如果问题依旧,请 联系电信局检查电话线路。 如果电话线上经常有干扰,导致出现传输错误,请尝试将兼容性 设置更改为 [基本 (VoIP)]。 ( 请参见第 97 页上的电话线路干扰 / VoIP。 ) 传真发送质量差。 将分辨率更改为 [精细]或 [超精细]。复印一份原稿以检查扫描 器工作是否正常。如果复印质量不佳,请清洁平板扫描器。 ( 请参 见第 71 页上的清洁平板扫描器。 ) 发送传真时出现黑色垂直线条。 您发送的传真页面上出现的黑色垂直线条很可能是由玻璃条上的 灰尘或修正液引起的。请清洁玻璃条。 ( 请参见第 71 页上的清洁 平板扫描器。 ) 92 故障排除 处理来电 问题 建议 设备 “ 听到 ” CNG 音频的语音。 如果传真检测设置为开,设备会对线路上的声音更敏感。有可能 错误地将线路上的语音或音乐识别为传真呼叫,并以传真接收音 进行响应。可按停止 / 退出键取消激活设备。要避免这种问题, 可将传真检测设置为关。 ( 请参见第 39 页上的传真检测。 ) 发送传真呼叫到设备上。 如果是在分机或在外接电话上应答,按远程激活代码 ( 出厂设置 为 l 5 1)。如果是在外接电话上应答,请按启用键接收传真。设 备应答后,挂断电话。 单线路上的自定义功能。 如果在同一电话线路上设置了呼叫等待、呼叫等待 / 来电显示、 警报系统或任何其他自定义功能,那么这些都有可能导致发送或 接收传真时出现故障。 例如:如果使用了呼叫等待或其他自定义功能,当设备正在发送或 接收传真时,该功能的信号通过线路,这些信号将暂时中断传真操 作。 Brother 的 ECM ( 自动纠正模式功能 ) 有助于此问题的解决。 这与使用的电话系统有关,普遍出现在使用共享单独线路 ( 用自定 义功能 ) 发送和接收信息的所有设备上。如果您想避免这些干扰, 我们建议您使用无自定义功能的单独电话线路。 复印问题 问题 建议 无法复印。 确保复印 键亮起。 使用自动进稿器时复印质量差。 尝试使用平板扫描器。 ( 请参见第 30 页上的使用平板扫描器。 ) 复印件上出现纵向黑色线条 或条纹。 页面上出现的黑色垂直线条或条纹很可能是由扫描器上的灰尘或 修正液引起的。请清洁玻璃条。 ( 请参见第 71 页上的清洁平板扫 描器。 ) 适合页面无法正常使用。 确保原稿没有歪斜。 重新摆放原稿,再次尝试。 B 93 扫描问题 问题 建议 开始扫描时出现 TWAIN 或 WIA 错误。 (Windows®) 确保将 Brother TWAIN/WIA 驱动程序选为首选项。在带 OCR 的 Presto! PageManager 中,点击文件、选择来源,然后选择 Brother TWAIN/WIA 驱动程序。 开始扫描时出现 TWAIN 或 ICA 错误。 (Macintosh) 确保将 Brother TWAIN 驱动程序选为首选项。 在 PageManager 中,点击文件、选择来源,然后选择 Brother TWAIN 驱动程序。 Mac OS X 10.6.x 用户还可以使用 ICA 扫描仪驱动程序扫描原稿。 请参见软件使用说明书中的使用 ICA 驱动程序扫描原稿 (Mac OS X 10.6.x)。 使用自动进稿器时扫描质量差。 尝试使用平板扫描器。 ( 请参见第 30 页上的使用平板扫描器。 ) OCR 无法运行。 尝试提高扫描器分辨率。 (Macintosh 用户 ) 使用前必须先下载和安装 Presto! PageManager。 详细说明,请参见第 3 页上的获取 Brother 技术支持 (Macintosh)。 软件问题 问题 建议 无法安装软件或进行打印。 ( 仅限 Windows® 用户 ) 运行随机安装光盘上的修复 MFL-Pro Suite 程序。此程序将修复 并重新安装软件。 “ 设备忙 ” 确保设备的液晶显示屏上未显示错误信息。 无法从 FaceFilter Studio 打 印图像。 要使用 FaceFilter Studio,您必须从设备的随机安装光盘中安装 FaceFilter Studio 应用程序。要安装 FaceFilter Studio,请参见快 速安装指南。 同样地,在第一次启动 FaceFilter Studio 之前,请确保您的 Brother 设备与计算机相连并已打开。这样即可使用 FaceFilter Studio 的所有功能。 94 故障排除 图像捕捉中心 ™ 问题 问题 建议 可移动磁盘无法正常运行。 1 您是否安装了 Windows® 2000 升级程序?若没有,请遵循以 下步骤: 1) 断开 USB 接口电缆。 2) 使用以下一种方法安装 Windows® 2000 升级程序: 从随机安装光盘安装 MFL-Pro Suite。( 请参见快速安装 指南。 ) 从 Microsoft 网站下载最新的补丁包。 3) 重新启动计算机后,请等待约 1 分钟,然后连接 USB 接口 电缆。 2 取出介质卡或 USB 存储设备并再次插入。 3 若您已尝试在 Windows® 中 “ 弹出 ”,请在继续下一步前取出 介质卡或 USB 存储设备。 4 若当您尝试取出介质卡或 USB 存储设备时出现错误信息,则 意味着设备已识别到介质卡或 USB 存储设备。请等待片刻然 后重试。 5 若以上均无效,请关闭计算机和设备,然后重新打开。 ( 必须 拔下设备电源插头以关闭设备。 ) 无法从桌面图标访问可移动 磁盘。 确保您已正确插入介质卡或 USB 存储设备。 打印后照片部分缺失。 确保已关闭满幅打印和剪切。( 请参见使用说明书 ( 高级功能 ) 第 8 章中的满幅打印和剪切。 ) 网络问题 问题 无法进行网络打印。 建议 检查设备是否已通电且已联网并处于准备就绪状态。打印一份网 络配置列表 ( 请参见使用说明书 ( 高级功能 ) 第 6 章中的报告 ), 并查看打印列表中的当前网络设置。重新连接 LAN 接口电缆到集 线器以核实电缆和网络连接良好。如有可能,请尝试用不同的电 缆将设备连接到集线器的不同端口上。如果连接良好,设备显示 [局域网激活] 2 秒钟。 ( 如果存在网络问题,请参见网络使用说明书获取更多信息。 ) 95 B 网络问题 ( 继续 ) 问题 无法使用网络扫描功能。 建议 (Windows® 用户 ) 须将第三方安全 / 防火墙软件配置为允许网络扫描。若要添加适 用于网络扫描的端口 54925,请输入以下信息: 在名称中:输入任何描述性文字,例如 Brother NetScan。 在端口号码中:输入 54925。 在协议中:选择 UDP。 请参见第三方安全- 防火墙软件附带的使用说明书或联系软件制造商。 (Macintosh 用户 ) 从 Macintosh HD ( 硬盘 )/Library ( 资料库 )/Printers ( 打印机 )/ Brother/Utilities ( 实用程序 )/DeviceSelector ( 设备选择器 ) 中 的 Device Selector ( 设备选择器 ) 应用程序或 ControlCenter2 型 号列表中重新选择本设备。 无法使用网络 PC-Fax 接收 功能。 ( 仅适用于 Windows® 用户 ) 须将第三方安全 / 防火墙软件设置为允许 PC-FAX 接收。若要添 加适用于网络 PC-Fax 的端口 54926,请输入以下信息: 在名称中:输入任何描述性文字,例如 Brother PC-FAX Rx。 在端口号码中:输入 54926。 在协议中:选择 UDP。 请参见第三方安全 / 防火墙软件附带的使用说明书或联系软件制造商。 无法安装 Brother 软件。 (Windows® 用户 ) 在 MFL-Pro Suite 安装过程中,如果您的安全软件显示警告信息, 请允许网络访问该程序。 (Macintosh 用户 ) 如果您正在使用反间谍软件或防病毒软件的防火墙功能,请暂时 将其禁用,然后安装 Brother 软件。 无法连接到无线网络。 重置网络设置。 使用 [无线网络报告]查明问题。 按 [菜单],然后按 a 或 b 键显示 [打印报告]。 按 [打印报告]。按 a 或 b 键显示 [无线网络报告], 然后按 [无线网络报告]。 详细信息,请参见网络使用说明书。 按 [菜单],然后按 a 或 b 键显示 [网络]。 按 [网络]。按 a 或 b 键显示 [网络重置], 然后按 [网络重置]。 详细信息,请参见网络使用说明书。 触摸屏问题 问题 建议 输入数字或字符时拨号盘无 法正常使用。 使用触摸屏按钮输入信息。 96 故障排除 拨号音检测 当自动发送一份传真时,设备将默认 等待一定的时间再开始拨号。更改拨 号音设置为 [检测],设备可在检测 到拨号音时立即拨号。当发送传真到 多个不同号码时,该设置可节省一些 时间。若更改设置后出现拨号问题, 应恢复为出厂 [不检测]设置。 a 按 [菜单]。 b 按 a 或 b 键显示 [初始设置]。 c 按 [初始设置]。 d 按 a 或 b 键显示 [拨号音]。 e 按 [拨号音]。 f 按 [检测]或 [不检测]。 g 按停止 / 退出键。 B 电话线路干扰 / VoIP B 如果由于电话线路上的干扰而导致发送或 接收传真时出现故障,您可更改兼容性设 置来降低调制解调器速度以减少错误。 a b c d e f 按 [菜单]。 按 a 或 b 键显示 [初始设置]。 按 [初始设置]。 按 a 或 b 键显示 [兼容性]。 按 [兼容性]。 按 [高]、[正常]或 [基本 (VoIP)]。 [基本 (VoIP)]将调制解调器的 速度降低为 9,600 bps,同时关闭 ECM ( 彩色传真发送除外 )。除 非电话线路上总是有干扰,否则 您可以仅在需要时使用它。 为了提高大多数 VoIP 服务的兼 容性, Brother 建议您将兼容性 设置更改为 [基本 (VoIP)]。 [正常]将调制解调器的速度 设置为 14,400 bps。 [高]将调制解调器的速度增 加为 33,600 bps。( 出厂设置 ) g 按停止 / 退出键。 提示 • VoIP (IP 语音 ) 是一种电话系统,它使 用互联网连接,而不是传统电话线。 • Brother 不建议使用 VoIP 线路。 VoIP 的常规限制可能导致传真设 备的某些功能无法正常使用。 97 B 设备信息 历史记录 B ( 来电显示记录和拨出记录 ) 检查序列号 可以在液晶显示屏上看到设备的序列号。 a 按 [菜单]。 b 按 a 或 b 键显示 [设备信息]。 c 按 [设备信息]。 d 按停止 / 退出键。 重置功能 可重置以下功能: 1 [网络] 3 [所有设置] 您可以将设备的所有设置恢复为出 厂默认设置。 当要处理本设备时, Brother 强烈 建议您执行此操作。 B 提示 选择 [网络]或 [所有设置]之 前,请拔出接口电缆。 如何重置设备 a 按 [菜单]。 b 按 a 或 b 键显示 [初始设置]。 c 按 [初始设置]。 d 按 a 或 b 键显示 [重置]。 ( 快速拨号和组拨号 ) e 按 [重置]。 内存中设置的传真任务 f 按您想使用的重置类型。 g 按 [是]确认。 h 按住 [是] 2 秒钟重启本设备。 您可以将打印服务器恢复为出厂默认 设置,例如密码和 IP 地址等信息。 2 [快速拨号和传真] 快速拨号和传真可重置以下设置: 快速拨号 ( 轮询发送、定时传真和定时批 量发送 ) 本机标识 ( 名称和号码 ) 远程传真选项 ( 传真转发 ) 报告设置 ( 传输验证报告、快速拨号列表 和传真日志 ) 98 内存中的传真 B B C 菜单和功能 屏幕编程 C C 本设备操作方便。使用触摸屏上的菜 单按钮可在液晶显示屏上进行屏幕编 程。用户友好界面编程帮助您充分使 用设备提供的所有菜单选项。 由于可以在液晶显示屏的提示下进行 操作,因此,我们设计了逐步的屏幕 提示,以帮助您更好地设定设备。您 只需按照屏幕提示进行操作,便能完 成菜单选项和程序选项的设置。 C 99 菜单表 C 菜单表帮助您了解菜单选项和设备程序中的选项。出厂设置以粗体显示并带有 “l” 号。 [菜单] ( 级别 1 ֓ڇ ) 级别 2 级别 3 [常规设置][模式定时器] — [纸盒设置] [纸盒 #1] 选项 说明 页码 [关] [0 秒] [30 秒] [1 分钟] [2 分钟] * [5 分钟] 设置返回到传真 请参 模式的时间,还 见 1。 可设置使用安全 功能锁时设备由 受限用户转变为 公共用户模式的 时间。 纸张尺寸 ( 选项 ) [A4] * [A5] [A3] [10x15cm] [Letter] [Legal] [Ledger] 设定纸盒 #1 中所 23 用纸张的尺寸。 纸张类型 设定纸盒 #1 中所 用纸张的类型。 ( 选项 ) [普通纸] * [喷墨专用纸] [Brother BP71] [Brother BP61] [其它相片纸] [透明胶片] [纸盒 #2] 1 请参见使用说明书 ( 高级功能 )。 出厂设置以粗体显示并带有 “l” 号。 100 纸张尺寸 ( 选项 ) [A4] * [A3] [Letter] [Legal] [Ledger] 设定纸盒 #2 中所 23 用纸张的尺寸。 菜单和功能 级别 1 级别 2 [常规设置][纸盒设置] (续) 级别 3 选项 [使用纸盒 : 复印][纸盒 #1] (续) [纸盒 #2] 说明 页码 选择将用于复印 23 模式的纸盒。 [自动选择] * [使用纸盒 : 传真][纸盒 #1] [纸盒 #2] 选择将用于传真 24 模式的纸盒。 [自动选择] * [音量] [振铃] [关] 调节振铃的音量。 8 [低] [中] * [高] [蜂鸣器] [关] [低] * 调节蜂鸣器的音 8 量。 [中] [扬声器] [高] [关] [低] 调节扬声器的音 9 量。 [中] * [高] [液晶显示屏 设置] [背景灯] [浅] * [中] 调节液晶显示屏 9 背景灯的亮度。 [深] [休眠模式] [A3 - 短丝 流] 1 [背景灯设置] [关] [10 秒] [20 秒] [30 秒] * 设置每一次按键 请参 后液晶显示屏背 见 1。 景灯亮起的时间。 — [1 分钟] [2 分钟] [3 分钟] [5 分钟] * [10 分钟] [30 分钟] [60 分钟] 选择设备进入休 眠模式之前的闲 置时间。 [开] 使用 A3 短丝流纸 24 张时打开此设置。 — [关] * C 请参见使用说明书 ( 高级功能 )。 出厂设置以粗体显示并带有 “l” 号。 101 级别 1 级别 3 选项 说明 [常规设置][功能锁] [设置密码] — (续) [功能锁关闭 i 开 — 启] 最多可以限制 10 请参 位受限用户和其 见 1。 他所有未授权的 公共用户对设备 进行选定的操作。 [传真] 级别 2 [设置接收] [设置用户] — [振铃次数] [0] [1] [2] * 页码 设定在仅传真或 38 传真 / 电话模式 下设备应答前的 振铃次数。 [3] [4] [5] [6] [7] [8] [9] [10] [F/T 振铃时间] [20 秒] [30 秒] * 设定传真 / 电话 38 模式下的快速双 振铃时间。 [40 秒] [70 秒] [传真检测] [开] * [关] [远程代码] [开] * (l51, #51) [关] [自动缩小] [开] * [关] 1 请参见使用说明书 ( 高级功能 )。 出厂设置以粗体显示并带有 “l” 号。 102 当您应答呼叫和听 39 到传真音时,自动 接收传真信息。 可在分机或外接电 47 话上应答所有的呼 叫,也可使用代码 打开或关闭设备。 可以个性化设置这 些代码。 根据纸张尺寸缩小 请参 接收传真的尺寸。 见 1。 菜单和功能 级别 1 级别 2 级别 3 选项 说明 [传真] [设置接收] [内存接收] [关] * (续) (续) 设定设备转发传 请参 真信息或存储接 见 1。 收到的传真至内 存 ( 以便您离开设 备时仍可进行传 真检索 ),或发送 传真到计算机。 [传真转发] [传真存储] [PC Fax 接收] 页码 若选择传真转发 或 PC-Fax 接 收,可打开备份 打印安全功能。 [传真预览] [开] [关] * [报告设置] [传输报告] [开] [开 + 图像] 可预览接收到的 39 传真。 为传输验证报告 35 设定初始设置。 [关] * [关 + 图像] [关 2] [关 2+ 图像] [日志周期] [关] [每 50 份传真] * [每 6 小时] [每 12 小时] [每 24 小时] [每 2 天] [每 7 天] 设置自动打印传真 请参 日志的时间间隔。 见 1。 如果您已经选择了 除 [关]和 [每 50 份传真]之外 的其他选项,则可 以设置选定选项的 时间。 如果您已经选择了 [每 7 天],则可 以设置星期几。 [打印内存文 档] — — 打印存储在内存中 的接收到的传真。 [远程访问] — --- 设置远程检索代 码。 [残留任务] — — 检查在内存中的 作业,并取消已 选择的作业。 1 C 请参见使用说明书 ( 高级功能 )。 出厂设置以粗体显示并带有 “l” 号。 103 级别 1 级别 2 级别 3 选项 说明 [传真] [其它] [来电制式类型] [自动] * 如果来电显示不 44 能正常显示,可 以转换模式。 (续) [FSK 方式] 页码 [DTMF 方式] [传真模式] [简易模式] * [高级模式] 1 请参见使用说明书 ( 高级功能 )。 出厂设置以粗体显示并带有 “l” 号。 104 当手动发送 / 接 10 收传真时,选择 传输进程。 菜单和功能 网络功能 级别 1 级别 2 级别 3 [网络] [有线局域网] [TCP/IP] 级别 4 选项 说明 [引导方式] [自动] * 选择最适合 的引导方式。 [静态] [RARP] [BOOTP] [DHCP] [IP 地址] [000-255]. [000-255]. [000-255]. [000-255] 输入 IP 地址。 [子网掩码] [000-255]. [000-255]. [000-255]. [000-255] 输入子网掩 码。 [网关] [000-255]. [000-255]. [000-255]. [000-255] 输入网关地 址。 [节点名称] [BRNXXXXXXXXXXXX] 输入节点名 称。 [WINS 配置] [自动] * [静态] 选择 WINS 配置模式。 指定首选或备 [WINS 服务器][( 首选的 ) 000.000.000.000] 用的服务器的 IP 地址。 [( 备用的 ) 000.000.000.000] [DNS 服务器] [( 首选的 ) 指定首选或备 000.000.000.000] 用的服务器的 IP 地址。 [( 备用的 ) 000.000.000.000] [APIPA] [IPv6] [开] * [关] 从本地链接 地址范围内 自动分配 IP 地址。 [开] [关] * 启用或禁用 IPv6 协议。 请参见网络使用说明书。 出厂设置以粗体显示并带有 “l” 号。 105 C 级别 1 级别 2 级别 3 级别 4 选项 说明 [网络] [有线局域网] [Ethernet] — [自动] * (续) [100B-FD] 选择以太网 链接模式。 (续) [100B-HD] [10B-FD] [10B-HD] [MAC 地址] — [无线局域网] [TCP/IP] [引导方式] — 可以看见设 备的 MAC 地址。 [自动] * 选择最适合的 引导方式。 [静态] [RARP] [BOOTP] [DHCP] [IP 地址] [000-255]. [000-255]. [000-255]. [000-255] 输入 IP 地址。 [子网掩码] [000-255]. [000-255]. [000-255]. [000-255] 输入子网掩 码。 [网关] [000-255]. [000-255]. [000-255]. [000-255] 输入网关地 址。 [节点名称] [BRWXXXXXXXXXXXX] 输入节点名 称。 [WINS 配置] [自动] * [静态] 选择 WINS 配置模式。 指定首选或备 [WINS 服务器][( 首选的 ) 000.000.000.000] 用的服务器的 IP 地址。 [( 备用的 ) 000.000.000.000] [DNS 服务器] [( 首选的 ) 指定首选或备 000.000.000.000] 用的服务器的 IP 地址。 [( 备用的 ) 000.000.000.000] 请参见网络使用说明书。 出厂设置以粗体显示并带有 “l” 号。 106 菜单和功能 级别 1 级别 2 级别 3 [网络] [无线局域网] [TCP/IP] (续) (续) 级别 4 选项 说明 [APIPA] [开] * 从本地链接 地址范围内 自动分配 IP 地址。 (续) [关] [IPv6] [开] [关] * 启用或禁用无 线局域网的 IPv6 协议。 [安装向导] — — 可以手动配置 无线网络的打 印服务器。 [WPS/AOSS] — — 可以使用一键 式方法简单地 配置无线网络 设置。 [有 PIN 密码 — 的 WPS] — 可以使用带有 PIN 代码的 WPS 简单地 配置无线网络 设置。 [无线网络状态] [状态] — 可以看见当 前无线网络 的状态。 [信号] — 可以看见当前 无线网络的信 号强度。 [SSID] — 可以看见当 前的 SSID。 [通信模式] — 可以看见当前 的通信模式。 可以看见设 备的 MAC 地址。 [MAC 地址] — — 请参见网络使用说明书。 出厂设置以粗体显示并带有 “l” 号。 C 107 级别 1 级别 2 [网络] [电子邮件 /IFAX] (续) 级别 3 级别 4 选项 说明 [邮件地址] — — 输入邮件地 址。 ( 不超过 60 个字符 ) [设置服务器] [SMTP 服务 器] [名称] ( 不超过 30 个字符 ) 输入 SMTP 服 务器地址。 ( 下载 IFAX 后 可用 ) [IP 地址] [000-255]. [000-255]. [000-255]. [000-255] [SMTP 端口] [00001-65535] 输入 SMTP 端口号。 [SMTP 认证] [无] * 选择电子邮 件通知的安 全方式。 [SMTP-认证] [SMTP 前 POP] [POP3 服务器][名称] ( 不超过 30 个字符 ) 输入 POP3 服 务器地址。 [IP 地址] [000-255]. [000-255]. [000-255]. [000-255] [POP3 端口] [00001-65535] 输入 POP3 端口号。 [信箱名称] — 输入邮箱名 称。 ( 不超 过 20 个字 符) [信箱密码] — 输入登录 POP3 服务器 的密码。 ( 不 超过 20 个字 符) [APOP] [开] 启用或禁用 APOP。 [关] * 请参见网络使用说明书。 出厂设置以粗体显示并带有 “l” 号。 108 菜单和功能 级别 1 级别 2 [网络] [电子邮件 /IFAX] (续) 级别 3 级别 4 [设置邮件接收][自动轮询] 选项 说明 [开] * 自动检查 POP3 服务器 上的新消息。 [关] ( 下载 IFAX 后 可用 ) (续) [轮询频率] [1 分钟] ( [自动轮询] [3 分钟] 设置为 [开]时 [5 分钟] 可用。 ) [10 分钟] * 设置自动检查 POP3 服务器 上新消息的时 间间隔。 [30 分钟] [60 分钟] [标题] [全部] [主题 + 来自 + 至] [无] * [删除错误邮 件] [开] * [通知] [开] [MDN] [关] 选择将要打 印的邮件标 头的内容。 自动删除错 误邮件。 接收通知消 息。 [关] * — 显示网络传 真数据附带 的主题。 [大小限制] [开] [关] * 限制电子邮件 文档的大小。 [通知] [开] [关] * 发送通知消 息。 [开] [关] * 通过互联网 将文档转发 至其他传真 设备。 [传输范围] [传输 XX] 注册域名。 [传输报告] [开] [关] * 打印传输发 送报告。 [设置邮件发送][发送主题] [设置传输发送] [传输发送] [时区] — [UTCXXX:XX] — 设置您所在 国家的时区。 请参见网络使用说明书。 出厂设置以粗体显示并带有 “l” 号。 109 C 级别 1 级别 2 [网络] [网络接口] 级别 3 级别 4 — [有线局域网] * — (续) [无线局域网] [网络重置] — — 请参见网络使用说明书。 出厂设置以粗体显示并带有 “l” 号。 110 选项 — 说明 可以选择网 络连接类型。 将所有网络设 置恢复为出厂 默认设置。 菜单和功能 [菜单] ( 级别 1 ֓ڇ )(续) 级别 2 级别 3 选项 说明 页码 — — [帮助菜单] — — 打印这些列表和报 告。 请参 见 1。 [速拨] — [字母顺序] 98 [打印报告] [传输验证] [数字顺序] [传真日志] — — [用户设定] — — [网络配置] — — [无线网络报告] — — [来电显示记录] — — [设备信息] [序列号] — — 可查看设备的序列 号。 [初始设置] [接收模式] — [传真自动] * 选择最适合的接收模 36 式。 [传真 / 电话] [外接应答设备] [传真手动] [日期 & 时间] — — 在液晶显示屏上输入 请参 日期和时间并打印在 见 2。 所发送传真的顶部。 [本机标识] — [传真 :] [名称 :] 设定名称和传真号 码,以显示在发送的 每页传真上。 [音频] * 选择拨号模式。 [音频 / 脉冲] — [脉冲] [拨号音] — [检测] [不检测] * [拨号前缀] — [开] [关] * [兼容性] — [高] * [正常] 打开或关闭拨号音检 97 测。 设置前缀号码,每次 请参 拨号时可自动添加到 见 1。 传真号码前。 调节调制解调器速度 97 以解决传输问题。 [基本 (VoIP)] 1 请参见使用说明书 ( 高级功能 )。 2 请参见快速安装指南。 出厂设置以粗体显示并带有 “l” 号。 111 C 级别 1 级别 2 [初始设置] [重置] 级别 3 选项 说明 页码 [网络] — 将密码和 IP 地址信息 等打印服务器设置恢 复为出厂默认设置。 98 [快速拨号 和传真] — 删除所有已存储的快 速拨号和传真,并将 本机标识、快速拨号 列表、传输验证报告 和传真日志恢复为出 厂默认设置。 (续) [所有设置] — [语言] — [中文] * [英语] 1 请参见使用说明书 ( 高级功能 )。 2 请参见快速安装指南。 出厂设置以粗体显示并带有 “l” 号。 112 将设备的所有设置恢 复为出厂默认设置。 更改液晶显示屏的语 9 言。 菜单和功能 传真 ( 级别 1 ) 级别 2 级别 3 [历史记录] [拨出记录] [发送传真] [更多] [来电显示 记录] [电话簿] [发送传真] [更多] 选项 说明 页码 可从拨出记录中选 50 择一个号码进行拨 [添加到速拨号] 打、发送传真、添 [添加到单键拨号] 加到速拨号、添加 [删除] 到单键拨号或删除 操作。 可从来电显示记录中 51 — 选择一个号码进行发 [添加到速拨号] 送传真、添加到速拨 [添加到单键拨号] 号、添加到单键拨号 [删除] 或删除操作。 — [发送传真] — — 拨号时只需按几个 49 键 ( 和启用键 )。 [更多] — 可存储速拨号码, 53 以便您仅需按几个 键 ( 和启用键 ) 即 可拨号。 [设置单键拨号] — 可存储单键拨号号 52 码,以便您仅需按 几个键 ( 和启用键 ) 即可拨号。 [传真分辨率] — [设置速拨号] [设置组拨号] — 可设置多址发送的 请参 组拨号。 见 1。 [修改] — 可更改单键拨号和 54 速拨号码。 [删除] — 可删除单键拨号和 速拨号码。 — [标准] * 设置发出传真的分 请参 辨率。 见 1。 [精细] [超精细] [照片] [双面传真] — — [关闭] * 可选择双面传真扫 [双面扫描 : 长边] 描模式。 C [双面扫描 : 短边] [对比度] — — [自动] * [浅] [深] 1 更改所发送传真的 深浅。 请参见使用说明书 ( 高级功能 )。 出厂设置以粗体显示并带有 “l” 号。 113 级别 1 级别 2 级别 3 选项 说明 [平板扫描 尺寸] — — [A4] * 设置用于传真的平 34 板扫描尺寸。 [A3] 页码 [Letter] [Legal] [Ledger] [多址发送] [添加号码] — — 可将同一传真信息 请参 发送到多个传真号 见 1。 码。 [电话簿] — — [开] [关] * 可在发送前预览传 34 真信息。 [定时传真] — — [开] [关] * 以 24 小时制设定 请参 要定时发送传真的 见 1。 时间。 [批量发送] — — [开] [关] * 将同一时间发送到 同一传真号码上的 定时传真一次性发 送出去。 [实时发送] — — [开] [关] * 可不使用内存而直 接发送传真。 [轮询发送] — — [标准] [安全] [关] * 设置设备的原稿以 便其他传真设备检 索。 [轮询接收] — — [标准] [安全] [定时器] [关] * 设定设备以轮询其 他传真设备。 [国际模式] — — [开] [关] * 若发送国际传真有 困难,将此设定为 开。 — — [传真分辨率] [对比度] 可存储传真设置。 [预览] [设定新默 认值] [平板扫描尺寸] [实时发送] [预览] [出厂设置] — 1 — — 请参见使用说明书 ( 高级功能 )。 出厂设置以粗体显示并带有 “l” 号。 114 可将所有设置恢复 为出厂设置。 菜单和功能 扫描 ( ) 级别 1 选项 1 选项 2 选项 3 说明 页码 [到文件] — — — 可将黑白或彩色原稿 扫描到计算机中。 请参 见 1。 [关闭] * 可选择双面扫描模式。 [双面扫描] — [双面扫描 : 长边] [双面扫描 : 短边] [到介质卡] [双面扫描] — ( 介质卡或 USB 存储设 备插入时 ) [质量] — [关闭] * 可选择双面扫描模式。 62 [双面扫描 : 长边] [双面扫描 : 短边] [彩色 100 dpi] [彩色 200 dpi] * 可为原稿选择扫描分 辨率和文件格式。 [彩色 300 dpi] [彩色 600 dpi] [黑白 100 dpi] [黑白 200 dpi] [黑白 300 dpi] [文件类型] — ( 如果在质量设置中 选择彩色选项 ) [PDF] * [JPEG] ( 如果在质量设置中 选择黑白选项 ) [TIFF] [PDF] * 1 请参见软件使用说明书。 2 请参见使用说明书 ( 高级功能 )。 3 (Macintosh 用户 ) 使用前必须先下载和安装 Presto! PageManager。详细说明,请参阅第 3 页上 的获取 Brother 技术支持 (Macintosh)。 出厂设置以粗体显示并带有 “l” 号。 115 C 级别 1 选项 1 [到介质卡] [平板扫描 尺寸] ( 介质卡或 USB 存储设 备插入时 ) 选项 2 选项 3 说明 页码 — [A4] * 设置用于扫描的平板 扫描尺寸。 请参 见 2。 62 [A3] [Letter] [Legal] (续) [Ledger] [文件名称] — — 可重命名文件。 [自动裁剪] — [开] [关] * 一次将平板扫描器上的 请参 多份原稿扫描到介质卡 见 2。 或 USB 存储设备。 [质量] 可存储扫描设置。 [设定新默 认值] — [文件类型] [平板扫描尺寸] [自动裁剪] [出厂设置] — — 可将所有设置恢复为 出厂设置。 [到网络] ( 配置文件名称 ) — — 可将扫描数据发送到 本地网络或互联网中 的 CIFS 服务器上。 [到 FTP] ( 配置文件名称 ) — — 可通过 FTP 发送扫描 数据。 — — 可将黑白或彩色原稿 扫描到电子邮件应用 程序中。 [手动] — 可将黑白或彩色原稿 扫描到电子邮件服务 器中。 [到电子邮件] [PC] [电子邮件 服务器] [电话簿] ( 下载 IFAX 后可用 ) 请参 见 1。 [手动]:可使用液晶 显示屏上的按钮输入 电子邮件地址。 [电话簿]:可检索存 储在设备中的电子邮 件地址。 1 请参见软件使用说明书。 2 请参见使用说明书 ( 高级功能 )。 3 (Macintosh 用户 ) 使用前必须先下载和安装 Presto! PageManager。详细说明,请参阅第 3 页上 的获取 Brother 技术支持 (Macintosh)。 出厂设置以粗体显示并带有 “l” 号。 116 菜单和功能 级别 1 选项 1 [到电子邮件] [电子邮件 服务器] (续) ( 下载 IFAX 后可用 ) 选项 2 选项 3 说明 页码 [手动] [双面扫描] [电话簿] ( 选项 ) 可选择双面扫描模 式。 请参 见 1。 (续) [关闭] * (续) [双面扫描 : 长边] [双面扫描 : 短边] [质量] ( 选项 ) 选择通过电子邮件服 务器发送已扫描数据 的文件格式。 [彩色 100 dpi] [彩色 200 dpi] * [彩色 300 dpi] [彩色 600 dpi] [黑白 100 dpi] [黑白 200 dpi] [黑白 300 dpi] [文件类型] ( 选项 ) ( 如果在质量设置中 选择彩色选项 ) [PDF] * [JPEG] ( 如果在质量设置中 选择黑白选项 ) [TIFF] [PDF] * 1 请参见软件使用说明书。 2 请参见使用说明书 ( 高级功能 )。 3 (Macintosh 用户 ) 使用前必须先下载和安装 Presto! PageManager。详细说明,请参阅第 3 页上 的获取 Brother 技术支持 (Macintosh)。 出厂设置以粗体显示并带有 “l” 号。 117 C 级别 1 选项 1 [到电子邮件] [电子邮件 服务器] (续) ( 下载 IFAX 后可用 ) 选项 2 选项 3 说明 页码 [手动] [平板扫描尺寸] [电话簿] ( 选项 ) 设置用于扫描的平板 扫描尺寸。 请参 见 1。 (续) [A4] * [A3] (续) [Letter] [Legal] [Ledger] [设定新默认值] 可存储扫描设置。 ( 选项 ) [质量] [文件类型] [平板扫描尺寸] [到 OCR] 3 — — [双面扫描] — [出厂设置] 可将所有设置恢复为 出厂设置。 — 可将文本原稿转换成 可编辑的文本文件。 可选择双面扫描模式。 [关闭] * [双面扫描 : 长边] [双面扫描 : 短边] [到图像] — — [双面扫描] — — 可将彩色图片扫描到 图形应用程序中。 [关闭] * 可选择双面扫描模式。 [双面扫描 : 长边] [双面扫描 : 短边] 1 请参见软件使用说明书。 2 请参见使用说明书 ( 高级功能 )。 3 (Macintosh 用户 ) 使用前必须先下载和安装 Presto! PageManager。详细说明,请参阅第 3 页上 的获取 Brother 技术支持 (Macintosh)。 出厂设置以粗体显示并带有 “l” 号。 118 菜单和功能 复印 ( ) 级别 1 级别 2 级别 3 选项 说明 页码 [质量] — — [快速] [正常] * [最佳] 为下一次复印 选择复印分辨 率。 请参 见 1。 [纸张类型] — — [普通纸] * [喷墨专用纸] [Brother BP71] [Brother BP61] [其它相片纸] [透明胶片] 选择与纸盒中 的纸张相匹配 的纸张类型。 56 [纸张尺寸] — — [A4] * [A5] ( 仅限纸盒 #1) [A3] [10x15cm] ( 仅限纸盒 #1) [Letter] [Legal] [Ledger] 选择与纸盒中 的纸张相匹配 的纸张尺寸。 56 [纸盒选择] — — [纸盒 #1] [纸盒 #2] [自动选择] * 选择将用于复 57 印模式的纸盒。 — — — [放大] — [198% 10x15cmiA4] 为下一次复印 [186% 10x15cmiLTR] 选择放大比例。 [141% A4iA3, A5iA4] [缩小] — [97% [93% [83% [69% [47% [放大 / 缩小][100%] * LTRiA4] A4iLTR] LGLiA4] A3iA4, A4iA5] A4i10x15cm] 为下一次复印 选择缩小比例。 C [适合页面] — — 设备将自动调 节到您设置的 纸张尺寸。 [自定义] — [(25-400%)] — 选择适合您原 稿类型的放大 或缩小比例。 1 请参 见 1。 请参见使用说明书 ( 高级功能 )。 出厂设置以粗体显示并带有 “l” 号。 119 级别 1 级别 2 级别 3 [浓度] — — 选项 റ ศ 说明 页码 调节复印件的 浓度。 请参 见 1。 -2 -1 0 +1 +2 [堆叠 / 排序] — — [堆叠] * [排序] [页面布局] — [关 (1 合 1)]* 如果您选择 A3 或 [2 合 1( 纵向 )] Ledger: ( 选择 2 合 1 时 ) [2 合 1( 横向 )] [LGRx2 i LGRx1] [2 合 1( 身份证 )] [LTRx2 i LGRx1] [4 合 1( 纵向 )] [A3x2 i A3x1] [4 合 1( 横向 )] [A4x2 i A3x1] [1 至 2] ( 选择海报 2x2 时 ) [海报 (2 x 1)] [LGRx1 i LGRx4] [海报 (2 x 2)] [LTRx1 i LGRx4] [海报 (3 x 3)] [A3x1 i A3x4] 可选择堆叠或 排序多份复印 件。 可选择 N 合 1、 2 合 1 ( 身份证 ) 或者制作成海 报。 [A4x1 i A3x4] [歪斜调整] — — [自动] * [关] 1 请参见使用说明书 ( 高级功能 )。 出厂设置以粗体显示并带有 “l” 号。 120 如果扫描件歪 斜,设备可自 动修正数据。 菜单和功能 级别 1 级别 2 级别 3 选项 说明 页码 [双面复印] — — [关] * 可选择双面打 印设置。 请参 见 1。 [双面 i 双面] [单面 i 双面 长边翻页] [双面 i 单面 长边翻页] [单面 i 双面 短边翻页] [双面 i 单面 短边翻页] [更多] [高级] [标准] * [DX1] [DX2] [A3/LGR 双面 [适合页面] * 复印设置] [保持比例] [高级设置] — — [关] * [省墨模式] [薄纸复印] 可选择各种复 印设置,如 [书本复印]和 [水印复印]。 [书本复印] [水印复印] [收藏夹设置][存储] [重命名] — [Favorite:1] [Favorite:2] 可保存收藏夹 设置。 [Favorite:3] 1 请参见使用说明书 ( 高级功能 )。 出厂设置以粗体显示并带有 “l” 号。 C 121 水印复印设置 选项 1 选项 2 [编辑模板][文本] 选项 3 选项 4 — [CONFIDENTIAL] * 使用模板将一段文本 请参 作为水印放入原稿。 见 1。 [DRAFT] [COPY] [位置] [A] [B] [C] [D] [E] * [F] [G] [H] [I] [尺寸] [图案] [小] [中] * [大] [角度] [-90] [-45] * [0] [+45] [+90] [透明度] [-2] [-1] [0] * [+1] [+2] [颜色] [黑] * [绿] [蓝] [紫] [红] [橙] [黄] 1 请参见使用说明书 ( 高级功能 )。 出厂设置以粗体显示并带有 “l” 号。 122 说明 页码 菜单和功能 选项 1 选项 2 [使用图像][扫描] 选项 3 选项 4 说明 [透明度] [-2] 可通过扫描纸质原 请参 稿将标识或文本作 见 1。 为水印放入原稿。 ( 设置水印文档 并按启用键。 ) [-1] 页码 [0] * [+1] [+2] [介质] [位置] ( 从介质卡中选 择图像 ) [A] [B] [C] 使用可移动介质卡 中的图像将一个标 识或一段文本作为 水印放入原稿。 [D] [E] * [F] [G] [H] [I] [图案] [尺寸] [小] [中] * [大] [角度] [-90] [-45] * [0] [+45] [+90] [透明度] [-2] [-1] C [0] * [+1] [+2] 1 请参见使用说明书 ( 高级功能 )。 出厂设置以粗体显示并带有 “l” 号。 123 图像捕捉 ( ) 级别 1 级别 2 [查看照片] ( 打印所 有照片 ) 级别 3 选项 说明 请参见下表中 的打印设置。 可打印介质卡或 61 USB 存储设备中的 所有照片。 ( [自动修正] ) 设备以幻灯片形式 显示照片。 ( [幻灯 片放映] ) 设备为照片选择合 请参 适的效果。 见 1。 请参见下表中 ( [自动修正] ) 的打印设置。 [照片效果][增强] 可使用这些设置更 改图片。 ( [增强肤色] ) ( [增强风景] ) ( [去除红眼] ) ( [夜景] ) ( [补光] ) ( [白板] ) ( [黑白] ) ( [棕色] ) ( [自动修正并去除红眼] ) [裁剪] [索引打印][索引页] — [每行 6 个图片] * [每行 5 个图片] [打印照片] 1 — 请参见使用说明书 ( 高级功能 )。 出厂设置以粗体显示并带有 “l” 号。 124 页码 可裁剪照片,并打 印其中一部分。 请参见下表中 的打印设置。 可打印一份缩略图 页面。 可打印单个图像。 菜单和功能 打印设置 选项 1 选项 2 选项 3 选项 4 说明 页码 [打印质量] [正常] — — 选择打印质量。 请参 见 1。 — — 选择纸张类型。 — [13x18cm] ( 选择 A4 或 Letter 时 ) 选择纸张尺寸和 打印尺寸。 [A4] [ 8x10cm] [A3] [ 9x13cm] — — 调节亮度。 — — 调节对比度。 ( 不适用于 [照片] * DPOF 打印。 ) [纸张类型] [普通纸] [喷墨专用纸] [Brother BP71] [Brother BP61] [其它相片纸] * [纸张尺寸] [10x15cm] * [10x15cm] [Letter] [13x18cm] [Ledger] [15x20cm] [最大尺寸] * [亮度] ( 选择 [增强] 时不可用。 ) ศ റ -2 -1 0 +1 +2 [对比度] ( 选择 [增强] 时不可用。 ) -2 C -1 0 +1 +2 1 请参见使用说明书 ( 高级功能 )。 出厂设置以粗体显示并带有 “l” 号。 125 选项 1 选项 2 选项 3 [色彩增强] [开] [白平衡] 选项 4 ( 选择 [增强] [关] * 时不可用。 ) 说明 页码 调节白色区域的 色调。 请参 见 1。 -2 -1 0 +1 +2 [清晰度] 增强图像的清晰 度。 -2 -1 0 +1 +2 [色彩浓度] 调节图像中的色 彩总量。 -2 -1 0 +1 +2 [剪切] [开] * — — 剪切图像周围的 空白处以适合纸 张尺寸或打印尺 寸。如果想打印 整张图像或避免 不必要的剪切, 请将此功能关闭。 — — 此功能可将打印 区域扩展到纸张 边缘。 — — 在照片上打印日期。 [关] [满幅打印] [开] * [关] [日期打印] [开] ( 不适用于 [关] * DPOF 打印。 ) 1 请参见使用说明书 ( 高级功能 )。 出厂设置以粗体显示并带有 “l” 号。 126 菜单和功能 选项 1 选项 2 [设定新默认值][打印质量] 选项 3 选项 4 说明 — — 可储存打印设置。 请参 见 1。 — — 可将所有设置恢 复为出厂设置。 [纸张类型] 页码 [纸张尺寸] [亮度] [对比度] [色彩增强] [剪切] [满幅打印] [日期打印] [出厂设置] — 1 请参见使用说明书 ( 高级功能 )。 出厂设置以粗体显示并带有 “l” 号。 [电话簿]( ) 级别 1 级别 2 级别 3 选项 说明 [电话簿] [发送传真] — — 拨号时只需按几个键 49 ( 和启用键 )。 [更多] [设置速拨号] — 可存储速拨号码,以 53 便您仅需按几个键 ( 和 启用键 ) 即可拨号。 [设置单键拨号] — 可将最常拨打的号码 52 存储在单拨号键中。 1 页码 [设置组拨号] — 可设置多址发送的组 请参 拨号。 见 1。 [修改] — 可更改单键拨号和速 54 拨号码。 [删除] — 可删除单键拨号和速 拨号码。 C 请参见使用说明书 ( 高级功能 )。 出厂设置以粗体显示并带有 “l” 号。 127 [历史记录] ( 级别 1 ) 级别 2 [历史记录] [拨出记录] 级别 3 选项 说明 页码 可从拨出记录中选择 50 [添加到速拨号] 一个号码进行拨打、 发送传真、添加到单 [添加到单键拨号] 键拨号、添加到速拨 [删除] 号或删除操作。 [发送传真] — [更多] 可从来电显示记录中 51 [添加到速拨号] 选择一个号码进行发 送传真、添加到单键 [添加到单键拨号] 拨号、添加到速拨号 [删除] 或删除操作。 [来电显示记录][发送传真] — [更多] 出厂设置以粗体显示并带有 “l” 号。 传真预览 ( ) 级别 1 级别 2 级别 3 选项 说明 页码 传真预览 — — 开 可在液晶显示屏上查 看您接收的传真。 39 关* 出厂设置以粗体显示并带有 “l” 号。 128 菜单和功能 输入文本 C 设置某些菜单选项时,需要将文本输入设备中。按 按钮循环显示字母、数字 和特殊字符。液晶显示屏上的每个字母按钮最多可用于输入四个不同字母。按相 应按钮数次即可获得想要的字符。 插入空格 要插入空格,请按 C 按钮选择特殊字符,然后按空格按钮 或 。 提示 可用字符可能根据国家的不同而有所差异。 改正 C 如果输入字母错误想更改,可使用箭头按钮将光标移至不正确的字符下方,然后 按 按钮,并重新输入正确的字符。也可移动光标并输入字符以插入字母。 重复字母 C 如果想输入的字符和前一个字符在同一个按钮上,按 c 键向右移动光标,然后再 次按此按钮。 C 129 D 规格 D 常规 D 提示 本章简要介绍设备的规格。有关其他规格,请访问我们的网站 http://www.brother-cn.net/。 打印机类型 打印方式 喷墨打印机 黑白: 210 1 压电喷嘴 彩色: 210 3 压电喷嘴 192 MB 内存容量 LCD ( 液晶显示屏 ) 触摸屏 3.3 英寸 (82.8 毫米 ) TFT 彩色液晶显示屏 电源 AC 220 ~ 240 V 50/60 Hz 耗电量 1 复印模式: 约 28 W 2 准备就绪模式: 约 8.5 W 休眠模式: 约4W 关闭时: 约 0.3 W 1 设备连接至 USB 接口时测得。 2 使用自动进稿器进行单面打印和扫描时,分辨率:标准;原稿:ISO/IEC 24712 打印样式。 130 规格 尺寸 331 ↿㉇ 540 ↿㉇ 489 ↿㉇ 590 ↿㉇ 669 ↿㉇ 重量 18.5 千克 噪音 运行时: 小于 ( 含 ) 50 dB 温度 运行时: 10 ~ 35C 1 最佳打印质量: 20 ~ 33C 湿度 运行时: 20 ~ 80% ( 不结霜 ) 最佳打印质量: 20 ~ 80% ( 不结霜 ) ADF ( 自动进稿器 ) 最多 35 页 纸张:80 克 / 平方米 A4 或 Letter 尺寸 原稿尺寸 自动进稿器宽度:148 毫米 ~ 297 毫米 自动进稿器长度:148 毫米 ~ 431.8 毫米 平板扫描器宽度:最宽 297 毫米 平板扫描器长度:最长 431.8 毫米 1 噪音取决于打印环境。 D 131 打印介质 纸张输入 D 纸盒 #1 纸张类型: 普通纸、喷墨专用纸 ( 涂层纸 )、相片纸 1 和透明胶片 1 2 纸张尺寸: A4、 Ledger、 A3、 Legal、 Executive、 Letter、 A5、 A6、 JIS B4、 JIS B5、信封 ( 商用 10 号、 DL、 C5、 Monarch、 Y4)、相片纸 10 15 厘米、相片纸 L 89 127 毫米、 相片纸 2L 13 x 18 厘米、索引卡片和明信片 3 宽度:89 毫米 ~ 297 毫米 长度:127 毫米 ~ 431.8 毫米 更多详细信息,请参见第 28 页上的纸张重量和厚度。 纸盒最大容量: 约 250 张 80 克 / 平方米普通纸 纸盒 #2 纸张类型: 普通纸 纸张尺寸: A4、 Ledger、 A3、 Legal、 Executive、 Letter、 JIS B4、 JIS B5 宽度:182 毫米 ~ 297 毫米 长度:257 毫米 ~ 431.8 毫米 更多详细信息,请参见第 28 页上的纸张重量和厚度。 纸盒最大容量: 约 250 张 80 克 / 平方米普通纸 1 对于相片纸或透明胶片,打印纸张从设备中输出后,请立即从出纸托架上拿走以避免弄脏打印件。 2 喷墨打印时,仅用推荐的透明胶片。 3 请参见第 27 页上的用于每项操作的纸张类型和尺寸。 132 规格 纸张输入 手动进纸槽 (续) 纸张类型: 普通纸、喷墨专用纸 ( 涂层纸 )、相片纸 1、透明胶片 1 2、 信封和标签纸 纸张尺寸: A4、 Ledger、 A3、 Legal、 Executive、 Letter、 A5、 A6、 JIS B4、 JIS B5、信封 ( 商用 10 号、 DL、 C5、 Monarch、 Y4)、相片纸 10 15 厘米、相片纸 L 89 127 毫米、 相片纸 2L 13 x 18 厘米、索引卡片和明信片 3 宽度:89 毫米 ~ 297 毫米 长度:127 毫米 ~ 431.8 毫米 更多详细信息,请参见第 28 页上的纸张重量和厚度。 纸盒最大容量: 1 张特殊打印介质 纸张输出 最多 50 张 A4 普通纸 ( 正面向上打印输出到纸盒 ) 1 1 对于相片纸或透明胶片,打印纸张从设备中输出后,请立即从出纸托架上拿走以避免弄脏打印 件。 2 喷墨打印时,仅用推荐的透明胶片。 3 请参见第 27 页上的用于每项操作的纸张类型和尺寸。 D 133 传真 D 兼容性 双面传真 ( 发送 ) ITU-T Super Group 3 调制解调器速度 自动降速 是 33,600 bps 扫描宽度 ( 单面文档 ) 288 毫米 (A3 纸张 ) 扫描宽度和长度 ( 双面 ( 两面 ) 文档 ) 宽度:208 毫米 (A4/Legal/Letter 纸张 ) ( 自动进稿器 ) 打印宽度 291 毫米 (A3 纸张 ) 灰度级别 级别:64 ( 黑白 ) / 256 ( 彩色 ) 分辨率 标准 长度:349.6 毫米 ( 自动进稿器 ) 203 98 dpi ( 黑白 ) 203 196 dpi ( 彩色 ) 精细 203 196 dpi ( 黑白 / 彩色 ) 超精细 203 392 dpi ( 黑白 ) 照片 203 196 dpi ( 黑白 ) 单键拨号 16 个号码 (8 2) 快速拨号 100 个站点 2 个号码 群组 最多 6 个 多址发送 266 个号码 (200 个快速拨号 /16 个单键拨号 /50 个 手动拨号 ) 自动重拨 以 5 分钟为间隔,重拨 3 次 内存传输 最多 400 1 页 无纸接收 最多 400 1 页 1 “ 页数 ” 参考 “ITU-T 1 号测试图表 ” ( 标准商务信函、标准分辨率、MMR 编码 )。产品规格和印刷 材料如有更改,恕不另行通知。 134 规格 复印 D 彩色 / 黑白 是/是 复印宽度 最宽 291 毫米 多份复印 最多可堆叠 / 排序 99 页 放大 / 缩小 25% ~ 400% ( 以 1% 为单位增加或减少 ) 分辨率 最高可打印 1200 1200 dpi 双面 纸张类型: 普通纸 纸张尺寸: A4、 Ledger 1、 A3 1、 Legal、 Letter、 A5 1 上边距和下边距最小为 22 毫米 D 135 图像捕捉中心 ™ D 兼容介质 1 Memory Stick™ (16 MB - 128 MB) Memory Stick PRO™ (256 MB - 32 GB) Memory Stick Duo™ (16 MB - 128 MB) Memory Stick PRO Duo™ (256 MB - 32 GB) 带适配器的 Memory Stick Micro™ (M2™) MultiMedia Card (32 MB - 2 GB) MultiMedia Card plus (128 MB - 4 GB) 带适配器的 MultiMedia Card mobile (64 MB - 1 GB) SD (16 MB - 2 GB) 带适配器的 miniSD 带适配器的 microSD SDHC (4 GB - 32 GB) 带适配器的 miniSDHC 带适配器的 microSDHC USB 存储设备 2 分辨率 最高 1200 2400 dpi 文件扩展名 ( 介质格式 ) ( 图像格式 ) DPOF ( 版本 1.0、版本 1.1), Exif DCF ( 不超过版本 2.1) 照片打印:JPEG 3、 AVI 4、 MOV 4 扫描到介质卡:JPEG、 PDF ( 彩色 ) TIFF、 PDF ( 黑白 ) 文件数量 最多 999 个文件 ( 其中也包括包含在介质卡或 USB 存储设备中的文件 夹) 文件夹 文件必须存储在介质卡或 USB 存储设备中的第四层 文件夹中。 A4、 Letter、 Ledger、 A3、相片纸 10 15 厘米、 相片纸 2L 13 18 厘米 5 满幅打印 1 不包括介质卡、适配器和 USB 存储设备。 2 USB 2.0 标准 16 MB - 32 GB 的 USB 大容量存储卡 支持格式:FAT12/FAT16/FAT32 3 不支持 Progressive JPEG 格式。 4 仅动态 JPEG 5 请参见第 27 页上的用于每项操作的纸张类型和尺寸。 136 规格 PictBridge 兼容性 D 支持照相机影像机器工业会标准 CIPA DC-001。 请访问 http://www.cipa.jp/pictbridge/ 获取更多信息。 接口 USB 直接接口 D 137 扫描 D 彩色 / 黑白 是/是 双面扫描 TWAIN 适用 是 是 (Windows® 2000 专业版 /Windows® XP/ Windows® XP 专业版 x64 版本 /Windows Vista®/Windows® 7) Mac OS X 10.4.11、 10.5.x、 10.6.x 1 WIA 适用 是 (Windows® XP 2/Windows Vista®/Windows® 7) ICA 适用 是 (Mac OS X 10.6.x) 色彩深度 48 位彩色处理 ( 输入 ) 24 位彩色处理 ( 输出 ) 分辨率 最高 19200 19200 dpi ( 插值 ) 3 最高 2400 2400 dpi ( 光学 ) ( 平板扫描器 ) 最高 2400 1200 dpi ( 光学 ) ( 从自动进稿器扫描单面文档 ) 最高 600 600 dpi ( 光学 ) ( 从自动进稿器扫描双面 ( 两面 ) 文档 ) 扫描速度 ( 单面文档 ) 黑白:最快 3.49 秒 彩色:最快 3.37 秒 (A4 尺寸,分辨率为 100 100 dpi) 扫描速度 黑白:最快 4.68 秒 ( 双面 ( 两面 ) 文档 ) 彩色:最快 6.32 秒 (A4 尺寸,分辨率为 100 100 dpi) 扫描宽度和长度 ( 单面文档 ) 宽度:最宽 291 毫米 长度:最长 426 毫米 扫描宽度和长度 宽度:最宽 210 毫米 (A4/Legal/Letter 纸张 ) ( 自动进稿器 ) ( 双面 ( 两面 ) 文档 ) 长度:最长 349.6 毫米 ( 自动进稿器 ) 灰度级别 256 级 1 关于 Mac OS X 的最新驱动程序更新,请访问以下网站:http://solutions.brother.com/。 2 此使用说明书中的 Windows® XP 包括 Windows® XP 家庭版、 Windows® XP 专业版和 Windows® XP 专业版 x64 版本。 3 使用 WIA 驱动程序在 Windows® XP、Windows Vista® 和 Windows® 7 下最大扫描分辨率可达 1200 1200 dpi ( 使用 Brother 扫描器实用程序时,分辨率可高达 19200 19200 dpi)。 138 规格 打印 D 分辨率 最高 1200 6000 dpi 打印宽度 291 毫米 [297 毫米 ( 满幅 ) 1] 3 满幅打印 A4、Letter、Ledger、A3、A6、B4、相片纸 10 15 厘 米、索引卡片 127 203 毫米、相片纸 L 89 127 毫 米、相片纸 2L 13 18 厘米 2 双面 纸张类型: 普通纸 纸张尺寸: A4、 Letter、 Ledger 4、 A3 4、 Legal、 A5、 A6、 Executive、 B4 4、 B5 打印速度 5 1 满幅打印功能设置为开时。 2 请参见第 27 页上的用于每项操作的纸张类型和尺寸。 3 当在 A3 尺寸的纸张上打印时。 4 上边距和下边距最小为 22 毫米 5 有关规格的详细信息,请访问我们的网站 http://www.brother-cn.net/。 D 139 接口 D USB 1 2 USB 2.0 接口电缆,长度不超过 2 米。 局域网电缆 3 无线局域网 以太网 5 号 UTP 电缆型号或更高型号。 IEEE 802.11b/g/n ( 基础架构 /Ad-hoc 模式 ) 1 设备标配高速 USB 2.0 接口。也可将设备连接到带有 USB1.1 接口的计算机上。 2 不支持第三方 USB 端口。 3 关于网络规格的详细信息,请参见网络使用说明书。 140 规格 计算机要求 D 支持的操作系统和软件功能 安装所需的 最低 推荐 硬盘空间 支持的计算 计算机平台和操作系统版本 计算机接口 最低处理器速度 RAM RAM 机软件功能 驱动 应用 程序 程序 64 256 150 500 Windows® Windows® 2000 专业版 打印、 PC USB、 10/100 Intel® Pentium® MB MB MB MB 4 1 以 Base-TX ( II 或同等处理器 Fax 、扫 操作系统 128 150 500 Windows® XP 家庭版 2 描、可移动 太网 )、无线 MB MB MB 802.11b/g/n 5 2 磁盘 ® Windows XP 专业版 256 512 150 500 支持 64 位 Windows® XP 专业版 MB MB MB MB ® 2 (Intel 64 或 x64 版本 AMD64) 的 CPU Intel® Pentium® 512 1 GB 500 1.2 Windows Vista® 2 MB MB GB 4 或同等处理器 2 1 GB 1 GB 650 1.2 Windows® 7 支持 64 位 (Intel® 64 (32 位 ) (32 位 ) MB GB 或 AMD64) 的 CPU 2 GB 2 GB (64 位 ) (64 位 ) 10/100 Intel® Pentium® 256 512 50 N/A Windows Server® 2003 打印 Base-TX ( 以 III 或同等处理器 MB MB MB ( 仅通过网络打印 ) )、无线 太网 支持 64 位 Windows Server® 2003 802.11b/g/n x64 版本 ( 仅通过网络 (Intel® 64 或 打印 ) AMD64) 的 CPU Windows Server® 2003 R2 ( 仅通过网络打印 ) Intel® Pentium® III 或同等处理器 Windows Server® 2003 R2 x64 版本 ( 仅通过网 络打印 ) 512 1 GB 支持 64 位 MB ® (Intel 64 或 AMD64) 的 CPU 2 GB 支持 Intel® Pentium® 4 Windows Server® 2008 ( 仅通过网络打印 ) Windows Server® 2008 R2 ( 仅通过网络打印 ) Macintosh 操作系统 Mac OS X 10.4.11、 10.5.x Mac OS X 10.6.x 或 64 位同等 (Intel® 64 或 AMD64) 的 CPU 支持 64 位 (Intel® 64 或 AMD64) 的 CPU 3 PowerPC G4/G5 512 1 GB 80 打印、 PC USB 、10/100 MB MB ® Fax 发送 4、 Base-TX ( 以太 Intel Core™ 处理器 扫描、可移 网 )、无线 Intel® Core™ 处理器 1 GB 2 GB 5 802.11b/g/n 动磁盘 400 MB D 适用环境: 1 2 3 4 5 Microsoft® Internet Explorer® 6.0 或更高版本。 对于 WIA,1200 x 1200 分辨率。Brother 扫描实用程序最多 可增强至 19200 19200 dpi。 不支持第三方 USB 端口。 PC Fax 仅支持黑白。 可移动磁盘是图像捕捉中心 ™ 的一项功能。 关于最新驱动程序的更新,请访问: http://solutions.brother.com/。 所有商标、品牌和产品名称都是其相应公 司的财产。 141 耗材 墨水 墨盒使用寿命 更换耗材 D 设备使用与打印头组件分离的独立黑色、黄色、青色和 品红色墨盒。 第一次安装墨盒,为了保证高质量打印,设备将使用墨 水填充墨水供给管。此过程完成后,本设备附带墨盒的 容量比标准墨盒的少 ( 为标准墨盒的 65%)。此过程仅出 现一次。使用下列墨盒您可以打印特定的页数。 < 超高容量黑色 >LC450XLBK< 超高容量黄色 >LC450XLY< 超高容量青色 >LC450XLC< 超高容量品红色 > LC450XLM 黑色 - 约 2,400 页 1 黄色、青色和品红色 - 约 1,200 页 1 < 高容量黑色 >LC400BK< 高容量黄色 >LC400Y< 高容量青色 >LC400C< 高容量品红色 > LC400M 黑色、黄色、青色和品红色 - 约 600 页 1 1 墨盒大致容量符合 ISO/IEC 24711 标准。 关于更换耗材的更多信息,请访问: http://www.brother.com/pageyield/。 什么是 Innobella™? Innobella™ 是 Brother 新推出的代表正品耗材的一个品牌标 志。 “Innobella™” 的名称来自单词 “Innovation ( 创新 )” 和 “Bella” ( 在意大利语中是 “ 美丽 ” 的意思 )。它是 “ 革新 ” 技术 的代表。 Brother 使用这种技术提供给顾客 “ 美丽的 ” 和 “ 持久 的 ” 打印效果。 当打印照片图像时,Brother 推荐使用 Innobella™ 相片纸 (BP71 系列 ) 以获得高质量的打印。使用 Innobella™ 墨 水和纸张更易于得到鲜亮的打印效果。 142 规格 网络 (LAN) D 提示 关于网络规格的完整信息,请参见网络使用说明书。 局域网 您可以将设备连接至网络,以进行网络打印、网络扫描、 PC Fax 发送、 PC Fax 接收 ( 仅适用于 Windows®)、远 程设置,还可以从图像捕捉中心 ™ 1 获取照片和进行远 程设置。还包含 Brother BRAdmin Light 2 网络管理软件。 无线网络安全 SSID (32 个字符 )、 WEP 64/128 位、 WPA-PSK (TKIP/AES)、 WPA2-PSK (AES) 安装支持实用程序 AOSS™ 是 WPS 是 1 请参见第 141 页上的计算机要求表格。 2 若需要更高级的打印机管理程序,可从 http://solutions.brother.com/ 下载最新版本的 Brother BRAdmin 专业版实用程序。 D 143 E 索引 A Apple Macintosh 请参见软件使用说明书。 B Brother CreativeCenter ......................................... 3 帮助 菜单表 ...................................................... 100 液晶显示屏信息 ...................................... 99 标签纸 ........................................ 18, 26, 27, 28 拨出 发送传真 ................................................... 50 删除 ............................................................ 50 添加到单键拨号 ...................................... 50 添加到速拨号 ........................................... 50 拨号 拨出 ............................................................ 50 单键 ............................................................ 49 快速拨号 ................................................... 49 来电显示记录 ........................................... 51 手动 ............................................................ 49 一个暂停 ................................................... 52 C ControlCenter 请参见软件使用说明书。 操作面板概述 ................................................ 4 插口 分机 外接电话 ................................................ 46 重拨 / 暂停 ................................................... 50 传送传真或传真日志报告 ........................ 80 传真,从计算机 请参见软件使用说明书。 传真,单机 接收 问题 ......................................................... 91 144 传真代码 更改 ............................................................ 48 使用 ............................................................ 47 远程激活代码 .....................................39, 47 远程禁用代码 ........................................... 47 传真,单机 发送 ............................................................ 32 彩色传真 ................................................ 34 传输验证报告 ....................................... 35 传真预览 ................................................ 34 电话线路干扰 / VoIP ......................... 97 更改平板扫描器尺寸 .......................... 34 问题 ......................................................... 92 接收 ............................................................ 36 传真检测 ................................................ 39 传真预览 ..........................................39, 41 从分机 ..................................................... 47 电话线路干扰 / VoIP ......................... 97 振铃次数,设置 ................................... 38 F/T 振铃时间,设置 ........................... 38 纸盒使用 ................................................ 24 传真 / 电话模式 远程激活代码 ........................................... 47 远程禁用代码 ........................................... 47 在分机上应答 ........................................... 47 振铃次数 .................................................... 38 在分机上应答 ........................................... 47 传真检测 ....................................................... 39 D 单键 使用 ............................................................ 49 单键拨号 更改 ............................................................ 54 设置 ............................................................ 52 单线路上的自定义电话功能 .................... 93 打印 分辨率 ......................................................139 规格 ...........................................................139 卡纸 .............................................................82 可打印区域 ...............................................22 请参见软件使用说明书。 问题 .............................................................89 电话线路 多线 (PABX) .............................................46 干扰 / VoIP ..............................................97 连接 .............................................................45 问题 .............................................................92 多线连接 (PABX) .......................................46 F 非扫描区域 ...................................................31 分辨率 传真 ...........................................................134 打印 ...........................................................139 复印 ...........................................................135 扫描 ...........................................................138 分机,使用 ...................................................47 复印 使用平板扫描器 .......................................30 纸盒使用 ....................................................23 纸张尺寸 ....................................................56 纸张类型 ....................................................56 G 故障排除 .......................................................89 卡纸 .............................................................82 如果出现问题 触摸屏 .....................................................96 打印 .........................................................89 打印接收的传真 ...................................91 电话线路或连接 ...................................92 复印 .........................................................93 来电 .........................................................93 软件 .........................................................94 图像捕捉中心 ........................................95 网络 .........................................................95 原稿卡纸 ................................................81 液晶显示屏上的错误信息 .....................74 液晶显示屏上的维护信息 .....................74 H 耗材 ..............................................................142 灰度级别 ............................................ 134, 138 I Innobella™ .................................................142 J 接收模式 传真 / 电话 .................................................36 仅传真 ........................................................36 手动 .............................................................36 外接应答设备 ...........................................36 K 卡纸 原稿 .............................................................81 纸张 .............................................................82 快速拨号 更改 .............................................................54 设置 .............................................................53 使用 .............................................................49 L LCD ( 液晶显示屏 ) ....................................99 亮度 ...............................................................9 来电显示 来电显示记录 ...........................................51 发送传真 .................................................51 删除 .........................................................51 添加到单键拨号 ...................................51 添加到速拨号 ........................................51 连接 外接电话 ....................................................46 外接应答设备 ...........................................45 145 E M Macintosh 请参见软件使用说明书。 墨盒 更换 ............................................................ 68 墨点计数器 ............................................... 68 模式,进入 传真 .............................................................. 4 扫描 .............................................................. 4 复印 .............................................................. 4 图像捕捉 ..................................................... 4 P PhotoCapture Center™ 从计算机 请参见软件使用说明书。 Presto!PageManager 请参见软件使用说明书。另请参见 Presto!PageManager 应用程序。 故障排除 如果出现问题 扫描 ......................................................... 94 原稿卡纸 ................................................... 81 Q 清洁 打印头 ........................................................ 72 扫描器 ........................................................ 71 R 日常维护 更换墨盒 ................................................... 68 S 扫描 请参见软件使用说明书。 设备编程 ....................................................... 99 146 手动 拨号 ............................................................ 49 接收 ............................................................ 36 手动进纸槽 ................................................... 18 双面 ( 两面 ) 扫描到介质卡 ........................................... 62 速拨 ................................................................ 52 单键拨号 设置 ......................................................... 52 自定义扫描配置文件 .......................... 52 快速拨号 更改 ......................................................... 54 使用 ......................................................... 49 组拨号 更改 ......................................................... 54 T 透明胶片 ......................... 25, 26, 28, 132, 133 图像捕捉中心 ™ Memory Stick™ ...................................... 58 MultiMedia Card ..................................... 58 SD ............................................................... 58 打印 所有照片 ................................................ 61 打印设置 质量 ......................................................... 62 规格 .......................................................... 136 幻灯片播放 ............................................... 61 Memory Stick PRO™ ........................... 58 SDHC ......................................................... 58 扫描到介质卡 更改文件名 ............................................ 62 预览照片 .................................................... 61 W Windows® 请参见软件使用说明书。 外接电话,连接 .......................................... 46 外接设备 (MC),外接 连接 ............................................................ 45 网络 打印 请参见网络使用说明书。 扫描 请参见软件使用说明书。 文本,输入 .................................................129 文档 装入 ...................................................... 29, 30 无绳电话 .......................................................47 无线网络 请参见快速安装指南和网络使用说明 书。 应答设备 (TAD),外接 ...................... 36, 45 接收模式 ....................................................36 连接 .............................................................45 录制外出留言信息 ..................................45 音量,设置 蜂鸣器 ..........................................................8 扬声器 ..........................................................9 振铃 ...............................................................8 远程设置 请参见软件使用说明书。 X 振铃次数,设置 ..........................................38 纸盒选择键 ...................................................57 纸张 ...............................................25, 132, 133 尺寸 .............................................................23 可打印区域 ................................................22 类型 ...................................................... 23, 27 容量 .............................................................28 原稿尺寸 ....................................................29 装入 ................................................11, 14, 20 装入信封和明信片 ..................................20 自动 传真接收 ....................................................36 传真检测 .................................................39 自动进稿器 (ADF) ......................................29 信封 ............................................ 18, 20, 27, 28 Y 液晶显示屏上的错误信息 ........................74 盖子被打开 ...............................................75 仅黑白打印 ...............................................74 卡纸 .............................................................78 墨水不足 ....................................................76 墨水回收盒将满 .......................................76 墨水回收盒已满 .......................................76 内存已满 ....................................................78 数据残留 ....................................................75 通信错误 ....................................................75 未注册 ................................................. 49, 77 无法初始化 ...............................................79 无法打印 ............................................. 75, 79 无法检测 ....................................................75 无法清洗 ....................................................79 无法扫描 ....................................................79 无墨盒 ........................................................76 原稿卡纸 ....................................................75 纸盒设置错误 ...........................................79 纸盒无纸 ....................................................77 纸张尺寸错误 ...........................................79 应答设备 (MC) ............................................45 应答设备 (TAD) 连接 .............................................................45 Z 147 E ѻકЁ᳝↦᳝ᆇ⠽䋼ܗ㋴ⱘৡ⿄ঞ䞣 ᳝↦᳝ᆇ⠽䋼ܗ㋴ ൟো 0)&-': 䪙 ∲ 䬝 ݁Ӌ䫀 䚼ӊৡ⿄ 㞾ࡼ䖯〓఼ ᠿᦣ Ⲧࣙ㺙Ⲧ Ḛᶊᠬᶊ 䖯㒌఼ 㞾ࡼ䗕㒌఼ ⋫ᴎᵘ ༈ 㒌Ⲧ ϟሖ㒌Ⲧ Ⲫᵓ ᷛㅒ 䴶ᵓ Џ⬉䏃ᵓ ⬉⑤կᑨ 䗝䜡ӊ ॄࠋક ࣙ㺙ᴤ᭭ 3E h h 嗟 h h h 嗟 h 嗟 h h 嗟 h h h 嗟 嗟 嗟 +J 嗟 嗟 嗟 嗟 嗟 嗟 嗟 嗟 嗟 嗟 嗟 嗟 嗟 嗟 嗟 嗟 嗟 嗟 ˄&G 嗟 嗟 嗟 嗟 嗟 嗟 嗟 嗟 嗟 嗟 嗟 嗟 嗟 嗟 嗟 嗟 嗟 嗟 ˄&U 9, 嗟 嗟 嗟 嗟 嗟 嗟 嗟 嗟 嗟 嗟 嗟 嗟 嗟 嗟 嗟 嗟 嗟 嗟 ⊼˖ ƻ˖㸼⼎䆹᳝↦᳝ᆇ⠽䋼䆹䚼ӊ᠔᳝ഛ䋼ᴤ᭭Ёⱘ䞣ഛ6-7ᷛޚ㾘ᅮⱘ䰤䞣㽕∖ҹϟDŽ h˖㸼⼎䆹᳝↦᳝ᆇ⠽䋼㟇ᇥ䆹䚼ӊⱘᶤϔഛ䋼ᴤ᭭Ёⱘ䞣䍙ߎ6-7ᷛޚ㾘ᅮⱘ䰤䞣㽕∖DŽ ˄⬅Ѣᡔᴃ㒣⌢ⱘॳ᱖ᯊ᮴⊩ᅲ⦄᳓ҷޣ䞣࣪˅ ⒈㘨㣃 ⒈Ѡ㣃䝮 ˄3%% 嗟 嗟 嗟 嗟 嗟 嗟 嗟 嗟 嗟 嗟 嗟 嗟 嗟 嗟 嗟 嗟 嗟 嗟 ˄3%'(˅ 嗟 嗟 嗟 嗟 嗟 嗟 嗟 嗟 嗟 嗟 嗟 嗟 嗟 嗟 嗟 嗟 嗟 嗟 请访问我们的网站 http://www.brother-cn.net/ 本产品仅可在购买国使用。除此以外的区域 Brother 公司不提供售后服务。

MFC-6910DW(基本功能).pdf



