附件1:广西水利电力职业技术学院收费标准公示(2021).xls
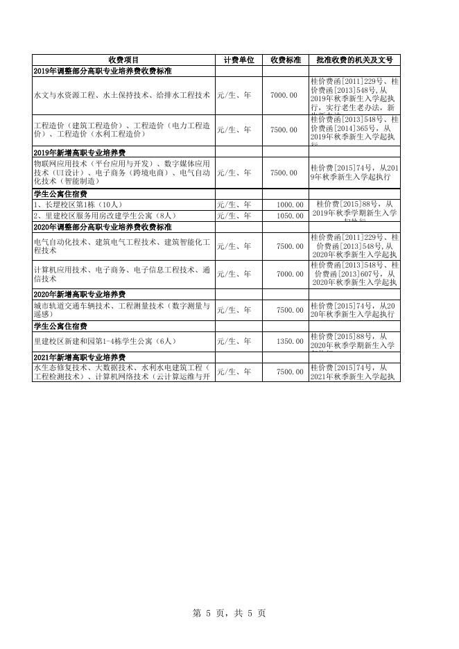
收费项目 高校自学考试助学班学费 (1)全脱产 (2)半脱产 学生住宿收费 (一)一般学生宿舍 (二)学生公寓 (1)校本部28、29栋;南校区公寓楼 (2)校本部26栋 (3)校本部22、30栋 计费单位 收费标准 批准收费的机关及文号 元/生.年 元/生.年 2000.00 1200.00 桂价费字[1999]317号 元/生.年 250.00 元/生.年 元/生.年 元/生.年 (4)校本部8、9、10、21栋 元/生.年 成人教育收费标准(含职业中专) 1.全日制中等教育学费(二类) (1)理工类 2.成人高校函授学费:理工类 全国计算机水平考试报名考试费 新高职收费标准 元/生.年 元/生.年 元/人.次 电力工程、建筑与装饰工程 自学考试报名考试费 自学考试费 准考证工本手续费 单科合格证工本手续费 区外转考手续费 申请免考 遗失毕业证书办理毕业证明工本手续费 毕业证工本手续费 毕业实践考核收费 毕业论文答辩收费 500.00 400.00 320.00 600.00 1600.00 1500.00 90.00 元/生.年 8000.00 元/人.科.次 元/张 元/本 元/人.科.次 元/人.科.次 元/本 元/本 元/人 元/人 34.00 2.00 2.00 10.00 10.00 35.00 35.00 150.00 150.00 普通中专学费 元/生.年 2150.00 成人.职业中专学费 元/生.年 1800.00 高职培养费 工业设计、市场营销、文秘与办公自动化、通讯技术 工程 全区普通高校非计算机专业学生计算机水平考试考试 报名费 技校学校收费 工科一类专业 公费生学费 桂价费字[2002]515号,学 生公寓水定额5吨/人.月, 电定额20度/室.月 桂价费字[2002]515号,桂 价费字[2006]251号,水定 额5吨/人.月,电定额20度 /室.月,从2006年秋季学 期起执行 桂价费字[1999]317号,含 实验实习费,99级新生入 学起执行 桂价费字[1995]247号 桂价费字[1999]324号,计 电[1999]82号,含实验实 习费 桂价费字[1996]463号,桂 价费字[2002]88号,2002年 秋季新生入学起执行 桂价费字[2002]292号(每 学分39分,重修。多选, 辅修的按39元另计,免修 的学分减半) 桂价费字[2002]292号每学 分31.8元,重修,多选, 辅修的按31.8元另计,免 修的学分减半收) 桂价费字[1999]324号从 2003年秋季新生起执行 元/生.年 8000.00 元/人.次 18.00 桂价费字[1995]247号 元/生.年 元/生.年 1800.00 500.00 桂价费字[2000]142号 第 1 页,共 5 页 收费项目 成人半脱产、业余、函授教育学费 1 理工、农、林、医、体育类 计费单位 收费标准 批准收费的机关及文号 元/生.年 1300.00 桂价费字[1999]317号, 2002年秋季新生入学起执 行 元/生.年 1500.00 成人业余、函授高等教育学费 1.理.工.外语类 技工学校实验实习原材料费收标准 1、理工类专业:发配电、水电、电工电子、电厂及 变电站电气运行、电子电器应用与维修、计算机网络 技术、计算机及应用、家电维修与制冷、汽车与摩托 车维修、汽车空调与制冷设备、工程机械驾驶与维修 2 、文科类专业、电子商务、旅游与宾馆服务 元/生、学期 400.00 元/生、学期 250.00 桂价费字[2003]249号从 2003年秋季起执行 普通专科生学费收费标准 工业设计、市场营销、文秘与办公自动化、通信技术 工程、机械设计制造及其自动化、机电一体化、发电 厂及电力系统、计算机及其应用、水利水电建筑工程 、房屋建筑工程、水木工程施工技术与管理、会计电 算化、汽车维修与营销、多媒体与网络技术、模具设 计与制造、楼宇自动化技术 元/生、年 3200.00 高校函授学费收费标准 元/生年 1600.00 弹性学分制学费收费标准 元/生年 2200.00 元/生、年 3200.00 元/生、年 6000.00 桂价费字[1999]324号 元/人次 元/人次 25.00 28.00 桂价费字[2005]346号,三 级英语考试又名英语应用 能力考试 元/生、年 150.00 普通专科生学费收费 火电厂集控运行,汽车电子技术、电子信息工程技术 、电子声像技术、电子商务、给排水工程技术、酒店 管理 高职生收费标准 计算机多媒体技术、应用电子技术、模具设计与制造 、机电一体化技术、机电设备运行与维护、计算机应 用技术、工程造价、电子商务 全国大学生英语考试收费 (1)大学英语三级 (2)大学英语四级 学生公寓楼热水使用费 第1、2、3栋公寓楼 桂价费字[2000]123号,从 2004年新生入学起执行, 实行“新生标准,老生老 标准” 桂价费字[1999]317号2004 年新生入学起执行 桂价费字[2002]292号,从 2004年新生入学起执行, (其中每学分40元,重修 、多选、辅修学分按40元 另计,免修学分间版), 实行“新生新标准,老生 老标准” 桂价费字[2000]123号 桂价费字[2002]515号 新建第1、2、3栋学生公寓楼住宿费 1、8人一室 2、10人一室 3、12人至15人一室 元/生、年 元/生、年 元/生、年 第 2 页,共 5 页 880.00 850.00 800.00 桂价费字[2005]424号 水定额:5吨/人.月 电定额2.5度/人.月 收费项目 计费单位 收费标准 成人高等教育学费收费标准 1、理、工类函授专业 2、文史、财经类函授专业 高职培养费收费 1、道路桥梁工程技术专业 2、工业网络技术专业、计算机通信专业 干部培训住宿费 元/生、年 元/生、年 1、二人间 元/人.天 8.00 2、二人间 学生公寓住宿费 1、本部第8、9栋(1楼)学生公寓楼(8人一室) 2、本部9栋(2-5楼)、10栋学生公寓楼(10人一室 ) 3、大沙田南校区左江阁、右江阁2栋学生公寓(10人 一室) 4、本部第8、9栋(1楼)学生公寓楼(10人一室) 高职专业培养费收费 元/人.天 30.00 元/生、年 元/生、年 720.00 600.00 元/生、年 600.00 元/生、年 700.00 元/生、年 7500.00 元/生、年 7000.00 元/生、年 元/生、年 元/生、年 6500.00 8000.00 8000.00 元/生、年 7500.00 元/生、年 元/生、年 元/生、年 7000.00 6500.00 6500.00 元/生、年 7000.00 元/生、年 7500.00 元/生、年 元/生、年 元/生、年 8000.00 元/生、年 7500.00 元/生、年 7000.00 元/人 30.00 元/生、年 元/生、年 1、电力系统继电保护与自动化、高压输配电线路施 工运行与维护 2、水利工程(施工方向、管理方向、监理方向)、 工业过程自动化技术、工程测量技术、给排水工程技 术、水利水电建筑工程、数控技术 3、会计 4、汽车技术服务与营销 5、汽车电子技术 6、电子信息工程技术、机械制造与自动化、建筑智 能化工程技术、水文与水资源、火电厂集控运行、发 电厂及电力系统、电力系统自动化技术、电气自动化 技术 7、商务英语 8、酒店管理 9、财务管理、房地产经营与管理 10、工商企业管理、计算机通信(通信产品营销方向 )、电子商务(网络营销策划方向、商务网站设计方 向)、商务英语(国际贸易方向) 11、供用电技术(电力营销方向)、机电设备运行与 维护(水电站设备及自动化方向)、工业设计(产品 艺术造型及模具设计方向) 12、汽车检测与维修技术 学生公寓住宿费 里建校区新建第1-14栋(6人一室)学生公寓 2012新增高职专业培养费收费标准 1、水利水电工程管理、电气自动化技术(远程监测 与控制)、工商企业管理(电力工程施工项目管理方 向) 2、工程机械运用与维护、物流管理、展示艺术设计 、物联网应用技术、数字媒体应用技术 单独招生考试报名费 1、报名费 第 3 页,共 5 页 1880.00 1580.00 7500.00 7000.00 900.00 批准收费的机关及文号 桂价费字[2006]32号从 2006年春季入学新生起执 行,老生仍然按老标准执 行 桂价费字[1999]324号,桂 价费字[2007]278号,从 2007年秋季新生入学起执 行 桂价费字[1998]090号 卫生间、电风扇、热水器 、台灯、书桌 同上,外加彩电、空调 桂价费字[2002]515号,桂 价费字[2008]406号,水定 额5吨/人.月,电定额20度 /室.月,2008年秋季新生 入学起执行 桂价费[2009]264号,从 2009年秋季入学新生起执 行,老生仍然按老标准执 行 桂价费[2010]320号,从 2010年秋季入学新生起执 行 桂价费[2011]229号,从 2011年秋季入学新生起执 行 桂价费[2011]348号,从 2011年秋季入学新生起执 行 桂价费[2010]403号,从 2010年秋季学期起执行 桂价费函[2012]439号从 2012年秋季新生入学起执 行 桂价费函[2013]72号,从 2013年秋季学期招生报名 考试起执行 收费项目 计费单位 元/人 2、考试费 2013年调整部分高职专业培养费收费标准 工程造价、供用电技术、机电一体化技术、模具设计 元/生、年 与制造、电子商务 2013新增高职专业培养费收费标准 1、水土保持、机电设备维修与管理、房地产经营与 管理(商业地产招商与管理方向) 2、建筑工程监理、建筑电气工程技术、输变电工程 技术、工程造价(水利方向)、机电一体化技术(轻 工机械方向)、计算机应用技术 2014年新增高职专业培养费 1、工程造价(土建)、工程造价(电力工程)、自 动化生产设备应用、电气设备应用与维护 2、汽车检测与维修技术(二手车评估与检测) 2015年新增高职专业培养费 建筑设备工程技术、市政工程技术、机电一体化技术 (工业机器人) 收费标准 70.00 8000.00 元/生、年 7000.00 元/生、年 7500.00 元/生、年 7500.00 元/生、年 8000.00 元/生、年 7500.00 元/生、年 元/生、年 元/生、年 元/生、年 元/生、年 元/生、年 元/生、年 7500 7500 7500 7500 7500 7500 7500 元/生、年 元/生、年 7500 7500 桂价费函[2013]72号,从 2013年秋季学期招生报名 批准收费的机关及文号 考试起执行 桂价费函[2013]607号,从 2013年秋季新生入学起执 行,实行老生老办法,新 生新办法 桂价费函[2013]548号,从 2013秋季新生入学起执行 桂价费函[2014]365号,从 2014秋季新生入学起执行 桂价费[2015]74号,从 2015年秋季新生入学起执 行 2016年新增高职专业培养费 建筑室内设计 水利机电设备运行与管理 发电厂及电力系统(新能源发电) 供用电技术(轨道交通供电) 建设工程管理(电气工程) 电气自动化技术(城市轨道交通监控) 工业机器人 2017年新增高职专业培养费 城市轨道交通通信信号技术 供用电技术(电力工程项目管理) 2018年新增高职专业培养费 新能源汽车技术 城市轨道交通机电技术 专业技术职务资格评审收费标准 1、中级专业技术职务资格评审费 元/生、年 元/生、年 7500 7500 元/人.次 元/人.次 2、初级专业技术职务资格评审费 元/人.次 3、正高级专业技术职务资格评审费(含论文或著作鉴定费) 元/人.次 4、副高级专业技术职务资格评审费 学生公寓住宿费 1、里建校区新建第1-14栋(6人)学生公寓 元/生、年 2、校本部30栋(6人) 元/生、年 3、校本部21栋(7、8人) 元/生、年 2018年调整部分高职专业培养费收费标准 230.00 150.00 450.00 380.00 1050.00 900.00 800.00 道路桥梁工程技术、建设工程管理、市政工程技术、 元/生、年 建筑工程技术、建筑设备工程技术、建筑室内设计 7500.00 数字媒体应用技术、物联网应用技术 元/生、年 7000.00 城市轨道交通通信信号技术 元/生、年 7500.00 工业过程自动化 元/生、年 7000.00 第 4 页,共 5 页 桂价费[2015]74号,从 2016年秋季新生入学起执 行 桂价费[2015]74号,从201 7年秋季新生入学起执行 桂价费[2015]74号,从 2018年秋季新生入学起执 行 桂价费[2006]359号 桂价费[2015]88号,从 2018年秋季学期起执行 桂价费[2015]74号,从 2018年秋季新生入学起执 行,实行老生老办法,新 生新办法 桂价费函[2012]439号,从 2018年秋季新生入学起执 行 桂价费[2009]264号,从 2018年秋季入学新生起执 行 收费项目 2019年调整部分高职专业培养费收费标准 计费单位 收费标准 水文与水资源工程、水土保持技术、给排水工程技术 元/生、年 7000.00 工程造价(建筑工程造价)、工程造价(电力工程造 元/生、年 价)、工程造价(水利工程造价) 7500.00 2019年新增高职专业培养费 物联网应用技术(平台应用与开发)、数字媒体应用 技术(UI设计)、电子商务(跨境电商)、电气自动 元/生、年 化技术(智能制造) 学生公寓住宿费 1、长堽校区第1栋(10人) 2、里建校区服务用房改建学生公寓(8人) 2020年调整部分高职专业培养费收费标准 7500.00 元/生、年 元/生、年 1000.00 1050.00 电气自动化技术、建筑电气工程技术、建筑智能化工 元/生、年 程技术 7500.00 计算机应用技术、电子商务、电子信息工程技术、通 元/生、年 信技术 2020年新增高职专业培养费 城市轨道交通车辆技术、工程测量技术(数字测量与 元/生、年 遥感) 批准收费的机关及文号 桂价费函[2011]229号、桂 价费函[2013]548号,从 2019年秋季新生入学起执 行,实行老生老办法,新 生新办法 桂价费函[2013]548号、桂 价费函[2014]365号,从 2019年秋季新生入学起执 行 桂价费[2015]74号,从201 9年秋季新生入学起执行 桂价费[2015]88号,从 2019年秋季学期新生入学 起执行 桂价费函[2011]229号、桂 价费函[2013]548号,从 2020年秋季新生入学起执 行 桂价费函[2013]548号、桂 7000.00 价费函[2013]607号,从 2020年秋季新生入学起执 行 7500.00 桂价费[2015]74号,从20 20年秋季新生入学起执行 学生公寓住宿费 里建校区新建和园第1-4栋学生公寓(6人) 元/生、年 2021年新增高职专业培养费 水生态修复技术、大数据技术、水利水电建筑工程( 元/生、年 工程检测技术)、计算机网络技术(云计算运维与开 发) 第 5 页,共 5 页 桂价费[2015]88号,从 1350.00 2020年秋季学期新生入学 起执行 7500.00 桂价费[2015]74号,从 2021年秋季新生入学起执 行

附件1:广西水利电力职业技术学院收费标准公示(2021).xls



