贵州商学院2021-2022学年2021级新生缴费须知.pdf
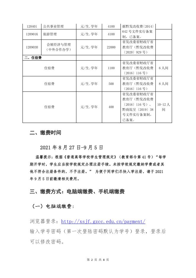
贵州商学院 2021-2022 学年 2021 级新生缴费须知 欢迎 2021 级新同学来到贵州商学院,为方便同学们及 时缴纳学费及住宿费,保证及时报到注册,现将有关缴费注 意事项公布如下: 一、收费标准 贵州商学院 2021-2022 学年 2021 级新生收费标准 专业代码 收费项目 计费单位 收费标准 批准收费的机关文号 2015 年新增专业,根 据黔发改收费〔2014〕 642 号文件实行备案 制,已备案。 备注 一、学费 120202 市场营销 元/生.学年 4100 120205 国际商务 元/生.学年 4100 120601 物流管理 元/生.学年 4100 120903 会展经济与管理 元/生.学年 4100 020304 投资学 元/生.学年 4100 080905 物联网工程 元/生.学年 4200 120206 人力资源管理 元/生.学年 4100 120801 电子商务 元/生.学年 4100 120902 酒店管理 元/生.学年 4100 120101 管理科学 元/生.学年 4100 020302 金融工程 元/生.学年 4100 080910 数据科学与大数据技术 元/生.学年 4200 120203 会计学 元/生.学年 4100 120204 财务管理 元/生.学年 4100 120201 工商管理 元/生.学年 4100 130502 视觉传达设计 元/生.学年 9000 020402 贸易经济 元/生.学年 4100 080903 网络工程 元/生.学年 4200 120207 审计学 元/生.学年 4100 020303 保险学 元/生.学年 4100 020202 税收学 元/生.学年 4100 080901 计算机科学与技术 元/生.学年 4200 130503 环境设计 元/生.学年 9000 130102T 艺术管理 元/生.学年 9000 第 1 页 共 8 页 2016 年新增专业,根 据黔发改收费〔2014〕 642 号文件实行备案 制,已备案。 2017 年新增专业,根 据黔发改收费〔2014〕 642 号文件实行备案 制,已备案。 2018 年新增专业,根 据黔发改收费〔2014〕 642 号文件实行备案 制,已备案。 2019 年新增专业,根 据黔发改收费〔2014〕 642 号文件实行备案 艺术类 制,已备案。 2020 年新增专业,根 艺术类 120401 公共事业管理 元/生.学年 4100 120901K 旅游管理 元/生.学年 4100 120903H 会展经济与管理 (中外合作办学) 元/生.学年 据黔发改收费〔2014〕 642 号文件实行备案 制,已备案。 22000 省发改委省财政厅省 教育厅(黔发改收费 〔2020〕929 号) 1100 省发改委省财政厅省 教育厅(黔发改收费 〔2016〕116 号) 6 人间 500 省发改委省财政厅省 教育厅(黔发改收费 〔2016〕116 号) 8 人间 400 省发改委省财政厅省 教育厅(黔发改收费 〔2016〕116 号)、 黔商院呈〔2019〕38 号文件实行备案制, 已备案。 10-12 人 间 二、住宿费 住宿费 住宿费 住宿费 元/生.学年 元/生.学年 元/生.学年 二、缴费时间 2021 年 8 月 27 日-9 月 5 日 温馨提示:根据《普通高等学校学生管理规定》(教育部令第 41 号)“每学 期开学时,学生应当按学校规定办理注册手续。未按学校规定缴纳学费或者其 他不符合注册条件的,不予注册。” 为便于同学们尽快入学注册,请于 2021 年 9 月 5 日前缴清相关费用。 三、缴费方式:电脑端缴费、手机端缴费 (一)电脑端缴费: 浏览器登录:http://xsjf.gzcc.edu.cn/payment/ 输入学号密码(第一次登陆密码默认为学号)登录,登录后 可以修改密码。 第 2 页 共 8 页 登录后,绑定手机号和电子邮箱(务必输入正确),点 击提交。 选择费用项目,点击支付。 核对姓名及应缴金额,选择付款方式,点击下一步 第 3 页 共 8 页 微信扫码,输入密码支付 支付完成后,收费平台会把电子票据信息推送到手机和电子 邮箱,同学可以点击查看电子票据的交费历史查询、缴费记 录等信息,也可以查看电子票据(必须在校园网内登录查验)。 第 4 页 共 8 页 (二)手机端缴费: 学生可关注“贵商财”微信公众号,点击下方主菜单的“学 生缴费”,进入系统选择要缴费的收费项进行缴费。用学号 登录后绑定手机号和电子邮箱。(登录后请注意核对姓名) 用户名:学号 登录密码:系统默认为学号(如需修改密码登录电脑端进 行修改) 关注贵商财微信公众号,点击学生缴费网上缴费 输入账号密码(账号为学号,第一次登陆的密码为学号) 第 5 页 共 8 页 登录后绑定手机号和电子邮箱(务必输入正确) 绑定完成后,返回重新登录,选择费用项,点击支付,输入 支付密码,交款完成。 第 6 页 共 8 页 交款完成 10-15 分钟,收费平台推送收费电子票据信息到同 学绑定的手机。各位同学可以进入“贵商财”公众号,点击 学生缴费缴费历史查询可以查询缴费记录。 四、缴费问答 (一)贵州农村建档立卡贫困学生怎样确定缴费金额? 根据省教育厅、省财政厅、省扶贫开发办公室、省人 力资源和社会保障厅关于印发《贵州省教育精准扶贫学生资 助实施办法》的通知(黔教助发【2017】92 号),全日制本 科生减免学费标准为 3830 元/生·学年,故缴费金额=应缴 学费-3830 元+住宿费。 (二)已申请生源地助学贷款怎么缴费? 第 7 页 共 8 页 已申请生源地信用助学贷款的同学,可暂时不缴纳学费、 住宿费,等助学贷款到账后直接冲抵之后,补缴贷款额不足 部分即可;报到时将贷款回执提交班级辅导员,在“绿色通 道”办理入学手续。 (三)费用缓交怎么办理? 因家庭经济困难暂时不能缴清全部费用的,可于报到当 日提出缓交申请由二级学院审核,资助中心审批后办理缓交 手续。 五、温馨提示 (一)请同学们务必输入正确的手机号和电子邮箱,以 便查收查验电子票据。 (二)采用网上缴费平台方式缴纳学费的,微信绑定的 银行卡不限于农业银行卡,也可以是其他银行卡。 (三)使用网上缴费的同学注意在网络环境安全的环境 下使用,以免造成资金损失; (四)妥善保管学校随录取通知书寄出的农业银行卡, 注意用卡安全。 (五)请不要随意听信任何关于缴费的诈骗电话、短信 等,注意提高警惕,谨防上当受骗!!! 六 、咨询电话 大学生资助管理中心: 0851-84872511 马老师 王老师 财务处: 0851-84612253 龙老师 任老师 财务处 2021 年 8 月 24 日 第 8 页 共 8 页

贵州商学院2021-2022学年2021级新生缴费须知.pdf




