厦教发〔2020〕37号 附件2.pdf
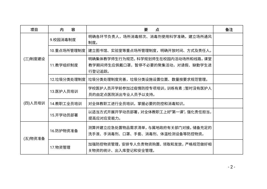
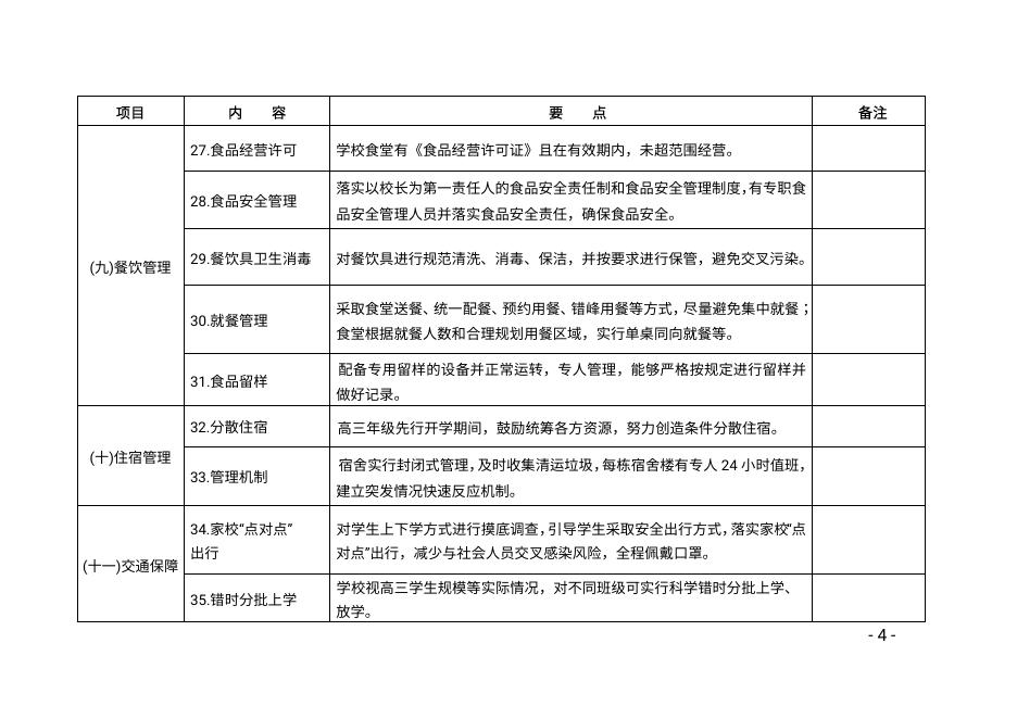
福建省高三年级 2020年春季学期开学准备工作评估导则 项目 内 容 1. 领导机构 ( 一) 机制建立 2. 防控联系网络 3. 联防联控体制 ( 二) 方案制定 要 点 成立领导小组,明确分工职责,专题研究开学前后疫情防控工作,部署相关 防控措施。 建立健全学校、年级、班级、家长四级联系网络,各层级联系畅通,信息 传递及时准确。 与卫生、公安、交通等部门建立健全联防联控机制,与定点医院建立“ 一对 一” 联系。 4. 开学工作方案 制定开学工作方案,报经教育、卫生部门备案。 5. 应急预案 应急预案具有科学性和可行性,有关人员熟悉处置流程。 6. 家校沟通方案 备注 通过致家长一封信等方式告知家长开学前和开学后注意事项,落实家校配合 学生健康管理要求。 建立健康“ 日报告” “ 零报告” 制度(包括共同居住家庭成员及临时居住外来亲 7. 健康报告制度 ( 三) 制度建设 戚的健康情况),明确报送途径、流程,责任具体到人。开学前对全体师生 员工(含食堂、安保、物业、校内工程等后勤聘用人员)健康状况部署开展 逐个全面精准筛查。 8. 晨午检制度 建立严格的晨午检制度,设施设备配备规范,操作和处置流程清晰,明确 各环节负责人。寄宿生应增加一次晚检。 -1- 项目 内 容 9. 校园消毒制度 要 点 备注 明确各环节负责人,场所消毒频次、消毒剂使用科学准确,建立场所通风 制度。 10. 重点场所管理制度 建立图书馆、实验室等重点场所管理制度,明确开放时间、方式及责任人。 明确集体教学师生行为规范,科学规划师生在校园内活动场所和线路,课堂 ( 三) 制度建设 11. 教学组织制度 教学期间师生应佩戴口罩,暂停不必要的聚集活动,对请假、缺勤学生进 行登记追踪。 12. 垃圾分类处理制度 垃圾分类处理制度完善,垃圾分类设施设置位置、数量按要求规范管理。 13. 医护人员培训 ( 四) 人员培训 14. 教职工全员培训 15. 开学动员部署 16. 防护物资准备 ( 五) 物资准备 17. 物资管理 学校医护人员开学前参加过疫情防控专项培训,训练有素;暂时没有医护人 员的由定点医院派出专业人员予以支持。 对全体教职工进行全员培训,掌握必要的防控和消毒知识。 以适当方式开展开学动员部署,对全体教职工上好“ 第一课” ,强化责任担当, 提高应对应变能力。 测算并建立应急处置物品需求清单,与属地政府有关部门对接。储备充足的 洗手液、手消毒剂、口罩、手套、消毒剂、体温检测设备等防控物资。 加强防控物资管理,安排专人负责物资购置、领取和发放,严格规范做好相 关物资的统计、出入库登记和安全管理。 -2- 项目 内 容 ( 五) 物资准备 18. 洗手池等设施 19. 健康台账 ( 六) 排查消毒 ( 七) 校园管理 20. 重点人员排查 要 点 科学布局洗手池等清洁设施,确保水龙头数量充足,配备肥皂、洗手液等。 采取“ 人盯人” 跟踪管理方式,确保健康台账信息全覆盖、无遗漏、真实准确、 更新及时,报送流程科学合理。 对来自疫情地区或旅居史、境外亲戚接触史、体温有异常或有疑似病例等重 点人员, “ 一人一档” 建立动态跟踪表册,严格落实相关隔离规定。 21. 实施校园消毒 对校园进行卫生清理和全面消毒,相关人员操作熟练,符合规范要求。 22. 校园封闭 校园实行封闭管理,保留必要的出入口,消除校园安全隐患。 23. 晨午检操作 备注 相关人员明确晨午检操作流程,能够规范操作,特别是发现问题后熟悉处置 措施和程序,并做好记录。 师生入校一律核验身份、检测体温并佩戴口罩,发热人员及无关人员一律不 24. 进出审批 得进入校园;校内人员“ 非必要、不外出” ,建立校园封闭期间人员外出审批 制度。 25. 隔离区、隔离室 ( 八) 应急处置 26. 开展应急演练 在校门口设置隔离区、校内设置隔离室,卫生条件、设施配备等符合规定要 求,并明确责任人。 开学前开展应急演练,相关人员熟悉规范处理流程,并针对演练中发现的问 题调整完善相关预案。 -3- 项目 内 容 27. 食品经营许可 28. 食品安全管理 ( 九) 餐饮管理 29. 餐饮具卫生消毒 30. 就餐管理 31. 食品留样 32. 分散住宿 ( 十) 住宿管理 33. 管理机制 ( 十一) 交通保障 要 点 学校食堂有《食品经营许可证》且在有效期内,未超范围经营。 落实以校长为第一责任人的食品安全责任制和食品安全管理制度,有专职食 品安全管理人员并落实食品安全责任,确保食品安全。 对餐饮具进行规范清洗、消毒、保洁,并按要求进行保管,避免交叉污染。 采取食堂送餐、统一配餐、预约用餐、错峰用餐等方式,尽量避免集中就餐; 食堂根据就餐人数和合理规划用餐区域,实行单桌同向就餐等。 配备专用留样的设备并正常运转,专人管理,能够严格按规定进行留样并 做好记录。 高三年级先行开学期间,鼓励统筹各方资源,努力创造条件分散住宿。 宿舍实行封闭式管理,及时收集清运垃圾,每栋宿舍楼有专人 24小时值班, 建立突发情况快速反应机制。 34. 家校“ 点对点” 对学生上下学方式进行摸底调查,引导学生采取安全出行方式,落实家校“ 点 出行 对点” 出行,减少与社会人员交叉感染风险,全程佩戴口罩。 35. 错时分批上学 备注 学校视高三学生规模等实际情况,对不同班级可实行科学错时分批上学、 放学。 -4- 项目 内 容 36. 教室安排 37. 第一课准备 学业检测 ( 十二) 教学准备 38. 39. 教学衔接 40. 特殊学生关爱 要 点 备注 尽量选择阶梯教室、多媒体教室等面积较大且通风条件良好的场所开展课堂 教学,拉开学生座位间距,有条件的实行小班教学。 以“ 疫情防控、生命教育” 为主题备好开学第一课,素材丰富、主题鲜明,加 强师生疫情防控教育,涵养爱党爱国爱社会主义的情怀和担当。 制定开学后学生居家学习检测计划,确保诊断评估科学有效。 科学制定实施教学计划和课程安排,制定科学补缺补漏办法,做好线上线下 教学衔接。 针对暂时无法返校复学学生,制定“ 一对一” 线上教学辅导具体举措,对学习 困难学生帮扶举措针对性强,确保“ 一个都不掉队” 。 -5-

厦教发〔2020〕37号 附件2.pdf 



