市人社局落实市政府2019年政务公开重点工作任务分解表.xlsx
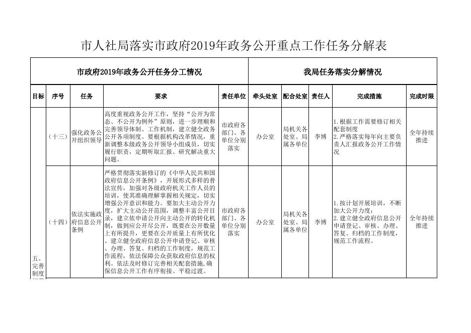
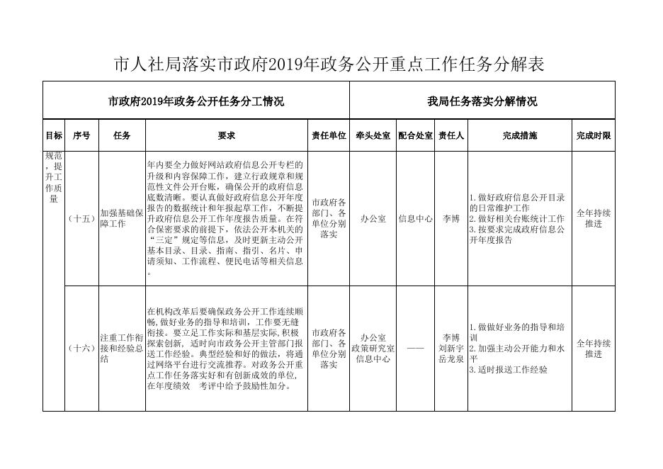
市人社局落实市政府2019年政务公开重点工作任务分解表 市政府2019年政务公开任务分工情况 目标 序号 任务 要求 我局任务落实分解情况 责任单位 牵头处室 配合处室 责任人 完成措施 完成时限 切实做到政策性文件与解读方案、解读材 按照“谁起草、谁解读” 料同步组织、同步审签、同步部署。政策 市政府各 突出做好重 局机关各 的原则,切实做到政策性 文件印发后,解读材料由起草部门协调信 部门、各 政策研究室 刘新宇 (一) 要政策措施 处室、局 文件与解读方案、解读材 息中心同步上传至网站公开,并和网站政 单位分别 信息中心 岳龙泉 的解读工作 属各单位 料同步组织、同步审签、 府信息公开专栏发布的对应政策文件相互 落实 同步部署 建立关联,便于群众获取 全年持续 推进 一、 1.强化对重大突发事件舆 加强 情风险源头的研判,增强 政策 回应的针对性,保持正确 市政府各 进一步强化舆情回应意识,坚持将政务舆 局机关各 解读 的舆论导向 积极回应社 部门、各 情回应作为网络舆情处置工作的重要环节 政策研究室 处室、局 刘新宇 ,回 (二) 会关切 2.加强与宣传、网信部门 单位分别 ,提高回应的针对性、及时性和有效性 属各单位 应社 的联系沟通,做到重大政 落实 会关 务舆情信息共享、协同联 切 动、快速反应 全年持续 推进 着重解读好政策措施的决 市政府各 策背景、事实依据、研判 局机关各 过程、目标任务、主要内 部门、各 政策研究室 处室、局 刘新宇 单位分别 容、涉及范围、关键词诠 属各单位 落实 释、惠民利民举措、新旧 政策差异、注意事项等 全年持续 推进 围绕出台的政策规章和规划方案、做好解 确保解读回 读工作,政策执行过程中,要密切跟踪舆 (三) 应效果 情,分段、多次、持续开展解读,及时解 疑释惑,使政策内涵透明,避免误解误读 市人社局落实市政府2019年政务公开重点工作任务分解表 市政府2019年政务公开任务分工情况 目标 序号 任务 要求 进一步推进重大决策预公开,涉及公共利 推进重大 益和公众权益的重大事项,除依法应当保 (四) 决策公开 密的外,要通过网站、新媒体平台等主动 向社会公布决策草案、决策依据等 二、 推进 决策 和执 实行重大决策部署执行全过程公开,围绕 行公 政府工作报告、年度重点工作、民生实事 开, (五) 推进重大部 项目等重大决策部署,加大稳增长、促改 署执行公开 强化 革、调结构、惠民生、防风险、保稳定系 权力 列政策措施的执行和落实情况的公开力度 监督 (六) 推进行政执 按照“谁执法谁公示”原则,严格落实行 法信息公开 政执法公示制度 我局任务落实分解情况 责任单位 牵头处室 配合处室 责任人 完成措施 通过听证座谈、网络征集 、咨询协商、媒体沟通等 市政府各 各处室 多种形式,广泛听取公众 部门、各 各处室、单 、单位 意见,并对公众提出的意 —— 单位分别 位分别落实 主要负 见和建议进行分析论证, 落实 责人 将意见采纳情况通过便于 公众知晓的信息发布途径 向社会公开 按照职责分工逐项建立工 作台账,将工作措施、实 市政府各 各处室 施步骤、责任分工、监督 部门、各 各处室、单 、单位 方式以及工作进展、存在 —— 单位分别 位分别落实 主要负 问题、后续举措等信息向 落实 责人 社会公开,推动实现政策 执行和工作落实的全流程 公开 市政府各 集中向社会依法公开行政 局机关各 部门、各 执法职责、执法依据、执 法规处 处室、局 马景恒 单位分别 法程序、监督途径突出抓 属各单位 落实 好行政裁量的规范 完成时限 全年持续 推进 全年持续 推进 全年持续 推进 市人社局落实市政府2019年政务公开重点工作任务分解表 市政府2019年政务公开任务分工情况 目标 序号 任务 要求 我局任务落实分解情况 责任单位 牵头处室 配合处室 责任人 完成措施 完成时限 市政府各 深化“放管 做好网站相关政策栏目更 全年持续 部门、各 (七) 服”改革信 深化“放管服”改革信息公开 行政审批办 —— 孙孝清 单位分别 新维护工作 推进 息公开 三、 落实 深化 重点 领域 信息 公开 1.及时更新专项资金管理 ,确 完善网上专项资金公开专栏,推动专项资 办法、分配等信息 保政 金政策、分配、使用信息的公开。及时公 抓好重点民 规划财务处 财政专项 2.完善网上专项资金公开 策落 开促进就业创业政策措施,做好面向高校 于鸿丹 全年持续 生领域信息 就业促进和 资金清单 (八) 市人社局 专栏,推动专项资金政策、 实 毕业生、退役军人、下岗职工、农民工等 万传峰 推进 公开 失业保险处 相关处室 分配、使用信息的公开 重点群体就业专项活动和就业供求信息等 3.及时公开促进就业创业 。 政策措施等信息 市人社局落实市政府2019年政务公开重点工作任务分解表 市政府2019年政务公开任务分工情况 目标 序号 任务 要求 我局任务落实分解情况 责任单位 严格落实网络意识形态责任制,加强政府 网站内容建设和信息发布审核,把好政治 市政府各 推进政府网 关、政策关。提升网站建设质量和信息发 部门、各 (九) 站集约化标 布质量,使网站栏目设置更合理、分类更 单位分别 准化建设 落实 准确;使公开信息格式更规范、内容更严 谨、要素更充分、可读性更强 四、 加强 推进政务新 推进政务新媒体与政府网站的协同联动、 公开 平台 (十) 媒体建设与 融合发展,提升信息发布、解读回应、政 应用 民互动、办事服务的整体水平 建设 ,优 化政 务服 建立健全地方政府部门规范性文件向政府 务功 推进政府公 公报编辑部门报送制度,统一刊登本级政 能 (十一) 报创新发展 府规章和行政规范性文件以及所属部门行 政规范性文件。 牵头处室 配合处室 责任人 完成措施 完成时限 1.做好网站的日常维护管 理工作,每季度按要求做 局机关各 好自查工作 信息中心 处室、局 岳龙泉 2.根据公开工作要求及时 属各单位 调整栏目,提升网站建设 质量 全年持续 推进 市政府各 部门、各 单位分别 落实 局机关各 做好政务微博、微信公众 信息中心 处室、局 岳龙泉 号的日常维护和管理 属各单位 全年持续 推进 市政府各 部门、各 单位分别 落实 法规处 市政府各 加快办事大 结合机构改革职责调整变化,及时梳理编 部门、各 (十二) 厅线上线下 制并公开进驻办事大厅的审批服务事项、 行政审批办 单位分别 融合发展 办事指南、办事流程等。 落实 —— 马景恒 做好规范性文件梳理和报 送工作 全年持续 推进 —— 孙孝清 做好网站相关政策栏目更 新维护工作 全年持续 推进 市人社局落实市政府2019年政务公开重点工作任务分解表 市政府2019年政务公开任务分工情况 目标 序号 任务 要求 我局任务落实分解情况 责任单位 高度重视政务公开工作,坚持“公开为常 态、不公开为例外”原则,进一步理顺和 市政府各 完善领导体制、工作机制,建立健全政务 强化政务公 部门、各 (十三) 公开各项制度。要根据机构改革情况,重 单位分别 开组织领导 新调整本级政务公开领导小组成员,切实 落实 履行职责,定期听取汇报、研究解决重大 问题。 严格贯彻落实新修订的《中华人民共和国 政府信息公开条例》,开展形式多样的普 法宣传,加强对各级政府机关工作人员的 培训,使其准确理解掌握相关规定,切实 增强公开意识和能力。要加大主动公开力 度,扩大主动公开范围,调整丰富公开目 市政府各 依法实施政 录,建立依申请公开向主动公开的转化机 部门、各 (十四) 府信息公开 制,做到应公开尽公开,既要在公开数量 单位分别 条例 落实 上有所提升,更要在公开质量上有所优化 。建立健全政府信息公开申请登记、审核 、办理、答复、归档的工作制度,规范工 作流程,依法保障公众获取政府信息的权 五、 利。依法及时修订完善相关配套措施,确 完善 保信息公开工作有序衔接、平稳过渡。 制度 规范 ,提 升工 作质 量 牵头处室 配合处室 责任人 完成措施 完成时限 局机关各 处室、局 属各单位 李博 1.根据工作需要修订相关 配套制度 2.严格落实每年向主要负 责人汇报政务公开工作情 况 全年持续 推进 李博 1.按计划开展培训,不断 加大公开力度; 2.建立健全政府信息公开 申请登记、审核、办理、 答复、归档的工作制度, 规范工作流程。 全年持续 推进 办公室 办公室 局机关各 处室、局 属各单位 市人社局落实市政府2019年政务公开重点工作任务分解表 市政府2019年政务公开任务分工情况 五、 完善 目标 制度 规范 ,提 升工 作质 量 序号 任务 要求 我局任务落实分解情况 责任单位 年内要全力做好网站政府信息公开专栏的 升级和内容保障工作,建立行政规章和规 范性文件公开台账,确保公开的政府信息 底数清晰。要认真做好政府信息公开年度 市政府各 报告的数据统计和年报起草工作,不断提 加强基础保 部门、各 升政府信息公开工作年度报告质量。在符 (十五) 单位分别 障工作 合保密要求的前提下,依法公开本机关的 落实 “三定”规定等信息,及时更新主动公开 基本目录、目录、指南、指引、名片、申 请须知、工作流程、便民电话等相关信息 。 牵头处室 配合处室 责任人 办公室 在机构改革后要确保政务公开工作连续顺 畅,做好业务的指导和培训,工作要无缝 衔接。要立足工作实际和基层实际,积极 市政府各 注重工作衔 办公室 探索创新, 适时向市政务公开主管部门报 部门、各 政策研究室 (十六) 接和经验总 送工作经验。典型经验和好的做法,将通 单位分别 结 信息中心 落实 过网络平台进行交流推荐。对政务公开重 点工作任务落实好和有创新成效的单位, 在年度绩效 考评中给予鼓励性加分。 信息中心 —— 完成措施 完成时限 1.做好政府信息公开目录 的日常维护工作 2.做好相关台账统计工作 3.按要求完成政府信息公 开年度报告 全年持续 推进 1.做做好业务的指导和培 李博 训 刘新宇 2.加强主动公开能力和水 岳龙泉 平 3.适时报送工作经验 全年持续 推进 李博

市人社局落实市政府2019年政务公开重点工作任务分解表.xlsx




