基层医疗卫生机构发展和服务国家级绩效评价方案(2022).pdf
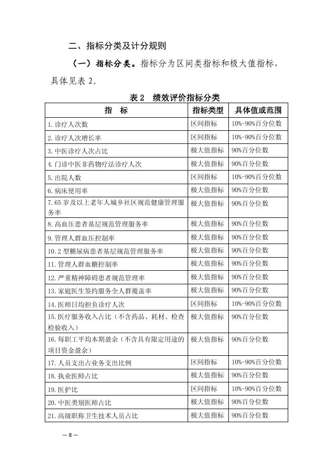
附件 基层医疗卫生机构发展和服务国家级绩效 评价方案(2022) 为做好基层医疗卫生机构发展和服务绩效评价工作,发 挥评价激励导向作用,制定本评价方案。 一、评价范围和指标 (一)评价范围。截至上一年年底,在“优质服务基层 行”活动中,达到服务能力推荐标准的乡镇卫生院和社区卫 生服务中心。对评价前一年发生过经鉴定定性为二级及以上 负主要责任医疗事故或发生网络不良舆情的机构,取消当年 参加绩效评价的资格。 (二)评价指标及权重。从发展和服务的角度,立足能 够反映出基层医疗卫生机构能力强、服务优、效率高,突出 机构功能定位,结合当前和今后一个时期的重点工作,同时 考虑不同地区之间评价指标结果的可比性,尽可能从现有的 针对基层医疗卫生机构的有关统计指标中选取,确定 21 个 评价指标及权重。详见表 1。 —4— 表 1 乡镇卫生院/社区卫生服务中心发展和服务评价指标 指 标 指标计算及说明 权重 (总计 100) 【计算方法】 1. 诊 疗 人 次 诊疗人次数=年度诊疗人次数; 数 【数据来源】卫生健康统计年报。 8 【计算方法】 2. 诊 疗 人 次 诊疗人次增长率=(本年度诊疗人次数-上年度诊 增长率 疗人次数)/上年度诊疗人次数×100%; 【数据来源】卫生健康统计年报。 6 【计算方法】 中医诊疗人次占比=中医诊疗人次数/总诊疗人次 3. 中 医 诊 疗 数×100%; 人次占比 【数据来源】卫生健康统计年报、中医医疗管理 统计年报。 3 【计算方法】 4. 门 诊 中 医 门诊中医非药物疗法诊疗人次=本年度门诊中医 非 药 物 疗 法 非药物疗法诊疗人次; 诊疗人次 【数据来源】卫生健康统计年报、基层医疗卫生 机构信息系统或其他数据来源。 4 【计算方法】 出院人数=年度出院人数; 【数据来源】卫生健康统计年报。 6 【计算方法】 6. 病 床 使 用 病床使用率=实际占用总床日数/实际开放总床日 率 数×100%; 【数据来源】卫生健康统计年报。 5 【计算方法】 65 岁及以上老年人城乡社区规范健康管理服务率 =65 岁及以上老年人城乡社区规范健康管理服务 人数/辖区内 65 岁及以上常住居民数×100%; 【数据来源】基层医疗卫生机构信息系统或其他 数据来源。 3 5.出院人数 7.65 岁 及 以 上老年人城 乡社区规范 健康管理服 务率 —5— 指 标 指标计算及说明 权重 (总计 100) 【计算方法】 高血压患者基层规范管理服务率=在基层医疗卫 8. 高 血 压 患 生机构按照规范要求提供高血压患者健康管理服 者 基 层 规 范 务的人数/年内辖区内已管理的高血压患者人数 管理服务率 ×100%; 【数据来源】基层医疗卫生机构信息系统或其他 数据来源。 2 【计算方法】 管理人群血压控制率=最近一次随访血压达标人 9. 管 理 人 群 数/年内已管理的高血压患者人数×100%; 血压控制率 【数据来源】基层医疗卫生机构信息系统或其他 数据来源。 3 【计算方法】 2 型糖尿病患者基层规范管理服务率=在基层医疗 10.2 型 糖 尿 卫生机构按照规范要求提供 2 型糖尿病患者健康 病患者基层 管理服务的人数/年内辖区内已管理的 2 型糖尿病 规范管理服 患者人数×100%; 务率 【数据来源】基层医疗卫生机构信息系统或其他 数据来源。 2 【计算方法】 管理人群血糖控制率=年内最近一次随访空腹血 11.管理人群 糖达标人数/年内已管理的 2 型糖尿病患者人数× 血糖控制率 100%; 【数据来源】基层医疗卫生机构信息系统或其他 数据来源。 3 【计算方法】 严重精神障碍患者规范管理率=年内辖区内按照 12.严重精神 规范要求进行管理的严重精神障碍患者人数/年 障碍患者规 内辖区内登记在册的确诊严重精神障碍患者人数 范管理率 ×100%; 【数据来源】严重精神障碍患者管理信息系统。 3 【计算方法】 13.家庭医生 家庭医生签约服务全人群覆盖率=签约居民人数/ 签约服务全 年末服务人口数×100%; 人群覆盖率 【数据来源】基层医疗卫生机构。 7 —6— 指 标 指标计算及说明 【计算方法】 14.医师日均 医师日均担负诊疗人次=诊疗人次数/平均医师人 担负诊疗人 数/251; 次 【数据来源】卫生健康统计年报。 15.医疗服务 【计算方法】 收入占比(不 医疗服务收入占比=医疗服务收入(不含药品、耗 含药品、耗 材、检查检验收入)/医疗收入×100%; 材、检查检验 【数据来源】卫生健康财务年报。 收入) 16.每职工平 【计算方法】 均本期盈余 每职工平均本期盈余(不含具有限定用途的项目 (不含具有 资金盈余)={本期收入-本期费用(本期支出)} 限定用途的 /平均职工人数; 项目资金盈 【数据来源】卫生健康财务年报或其他数据来源。 余) 【计算方法】 17.人员支出 人员支出占业务支出比例(即卫生健康财务年报 占 业 务 支 出 16 表当中的人员费用占费用总额的比例)=人员支 比例 出/业务支出×100%; 【数据来源】卫生健康财务年报。 【计算方法】 18.执业医师 执业医师占比=年末执业医师数/在岗职工人数× 占比 100%; 【数据来源】卫生健康统计年报。 【计算方法】 医护比=年末执业(助理)医师数/年末注册护士 19.医护比 数; 【数据来源】卫生健康统计年报。 【计算方法】 中医类别医师占比=中医类别执业(助理)医师数 20.中医类别 /同期基层医疗卫生机构执业(助理)医师数; 医师占比 【数据来源】卫生健康统计年报、中医医疗管理 统计年报。 【计算方法】 21.高级职称 高级职称卫生技术人员占比=高级职称的卫生技 卫生技术人 术人员数/同期卫生技术人员总数×100%; 员占比 【数据来源】卫生健康统计年报。 注:不提供住院服务的机构,相应指标计 0 分。 权重 (总计 100) 7 7 6 6 6 4 5 4 —7— 二、指标分类及计分规则 (一)指标分类。指标分为区间类指标和极大值指标, 具体见表 2。 表2 绩效评价指标分类 指 标 指标类型 具体值或范围 1.诊疗人次数 区间指标 10%-90%百分位数 2.诊疗人次增长率 区间指标 10%-90%百分位数 3.中医诊疗人次占比 极大值指标 90%百分位数 4.门诊中医非药物疗法诊疗人次 极大值指标 90%百分位数 5.出院人数 区间指标 10%-90%百分位数 6.病床使用率 极大值指标 90%百分位数 7.65 岁及以上老年人城乡社区规范健康管理服 极大值指标 务率 90%百分位数 8.高血压患者基层规范管理服务率 极大值指标 90%百分位数 9.管理人群血压控制率 极大值指标 90%百分位数 10.2 型糖尿病患者基层规范管理服务率 极大值指标 90%百分位数 11.管理人群血糖控制率 极大值指标 90%百分位数 12.严重精神障碍患者规范管理率 极大值指标 90%百分位数 13.家庭医生签约服务全人群覆盖率 极大值指标 90%百分位数 14.医师日均担负诊疗人次 区间指标 10%-90%百分位数 15.医疗服务收入占比(不含药品、耗材、检查 极大值指标 90%百分位数 检验收入) 16.每职工平均本期盈余(不含具有限定用途的 极大值指标 90%百分位数 项目资金盈余) 17.人员支出占业务支出比例 区间指标 10%-90%百分位数 18.执业医师占比 极大值指标 90%百分位数 19.医护比 区间指标 10%-90%百分位数 20.中医类别医师占比 极大值指标 90%百分位数 21.高级职称卫生技术人员占比 极大值指标 90%百分位数 —8— (二)计分规则。 1.区间类指标计分规则。分别计算 90%上限和 10%下限 对应的指标值,如果某一区间类指标实际值低于 10%的下限 值,按 50 分计算得分,如高于 90%的上限值,计为 100 分。 如果指标值界于 90%上限和 10%下限之间,则根据该指标实 际值,按照“等距函数”的计分规则计算得分,计算公式如 下。 Y=50* │实际值−区间下限│ │区间上限−区间下限│ +50 以 2020 年乡镇卫生院诊疗人次增长率为例: (1)建立乡镇卫生院诊疗人次增长率数据库; (2)计算乡镇镇卫生院诊疗人次增长率的第 10 百分位数 P10 和 第 90 百分位数 P90;P10 作为区间下限,P90 作为区间上限;本次利 用 2020 年各乡镇卫生院诊疗人次增长率计算:P10=-26.2%,P90=3.1%; (3)2020 年某乡镇卫生院增长率为-4.6%(实际值) ,将数据带 入公式 Y=50* │−4.6−(−26.2)│ │3.1−(−26.2)│ +50=86.9,该乡镇卫生院诊疗人次增长 率得分 86.9 分,乘以权重,即为该指标得分。 2.极大值指标计分规则。如果指标实际值为最差值,按 50 分计算得分,如果指标实际值高于极大值(一般为 90%百 分位数对应的指标值),则计为 100 分;如果指标值界于极 大值和最差值之间,则根据该指标实际值,按照“等距函数” 计分规则计算得分,计算公式如下。 │实际值−最差值│ Y=50* │极大值−最差值│ +50 —9— 以 2020 年乡镇卫生院老年人健康管理率为例: (1)建立乡镇卫生院老年人健康管理率数据库; (2)计算乡镇卫生院老年人健康管理率的最小值和第 90 百分位 数 P90;将最小值作为最差值,P90 作为极大值,利用 2020 年各乡镇 卫生院老年人健康管理率计算最小值=61.5%,P90=87.1%; (3)2020 年某乡镇卫生院老年人健康管理率为 75.9%(实际值) , 将数据带入公式 Y=50* │75.9−61.5│ │87.1−61.5│ +50=78.1,该乡镇卫生院老年人健 康管理率得分 78.1 分,乘以权重,即为该指标得分。 三、指标数据报送与评价 (一)数据报送。评价指标数据由乡镇卫生院、社区卫 生服务中心于每年 8 月底前通过“优质服务基层行”活动申 报系统报送。2022 年评价指标数据请于 12 月 15 日前报送。 (二)机构评价。中国农村卫生协会、中国社区卫生协 会分别承担对乡镇卫生院和社区卫生服中心的评价工作,结 合“优质服务基层行”活动现场一致性复核工作,对机构报 送的数据进行复核。 — 10 —

基层医疗卫生机构发展和服务国家级绩效评价方案(2022).pdf




