招标文件-仪表杂件一批.doc
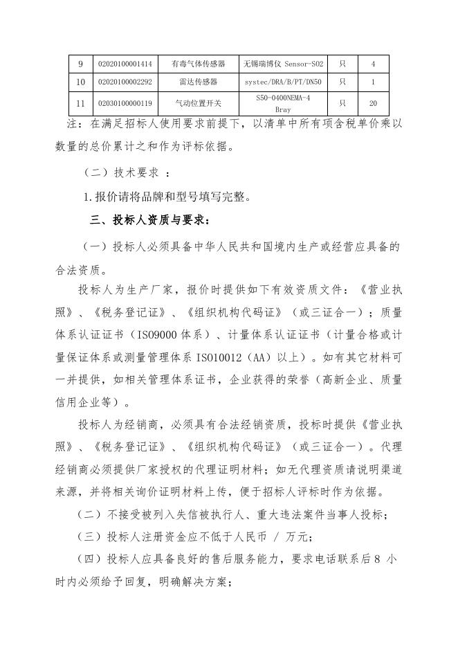
江苏索普化工股份有限公司 供应保障部招标文件 我公司现需采购仪表杂件一批,采用自主公开招标的方式选定供应 商,特邀请贵单位参与投标。 一、招标概况: (一)标的物名称:仪表杂件一批 ; (二)交货时间:2023 年 4 月 30 日前(如有不同请注明); (二)交货地点:江苏索普化工股份有限公司; (三)投标截止时间:2023 年 3 月 31 日 09:30 时(北京时 间); (四)开标时间:2023 年 3 月 31 日 09:30 时(北京时间); (五)开标地点:江苏索普(集团)有限公司招标中心; 二、招标内容: (一)标的物内容 : 序 号 物料编码 物料名称 1 02020100002295 行程开关传感器 2 02020599000063 数字万用表 3 02020501000210 便携式测温仪 4 02020501000211 便携式测温仪 5 02020400000451 PLC 模块 6 02020501000211 便携式测温仪 7 02020599000547 测振仪 8 02020200000788 不锈钢气源管 型 号 单位 数量 只 5 只 15 只 2 只 2 只 2 只 5 详见参数表 只 5 DN15 304 米 150 controls 1225 6850,配 (WESTLOCK XT90) VC980 测量范围(0-250)℃ 红外 EX 测量范围(0-500)℃ 红外 EX 6ES7 288-1ST30-0AA0 CPU SR20 测量范围(0-500)℃ 红外 EX 9 02020100001414 有毒气体传感器 无锡瑞博仪 Sensor-SO2 只 4 10 02020100002292 雷达传感器 systec/DRA/B/PT/DN50 只 1 11 02030100000119 气动位置开关 只 20 S50-0400NEMA-4 Bray 注:在满足招标人使用要求前提下,以清单中所有项含税单价乘以 数量的总价累计之和作为评标依据。 (二)技术要求 : 1.报价请将品牌和型号填写完整。 三、投标人资质与要求: (一)投标人必须具备中华人民共和国境内生产或经营应具备的 合法资质。 投标人为生产厂家,报价时提供如下有效资质文件:《营业执 照》、《税务登记证》、《组织机构代码证》(或三证合一);质量 体系认证证书(ISO9000 体系)、计量体系认证证书(计量合格或计 量保证体系或测量管理体系 ISO10012(AA)以上)。如有其它材料可 一并提供,如相关管理体系证书,企业获得的荣誉(高新企业、质量 信用企业等)。 投标人为经销商,必须具有合法经销资质,投标时提供《营业执 照》、《税务登记证》、《组织机构代码证》(或三证合一)。代理 经销商必须提供厂家授权的代理证明材料;如无代理资质请说明渠道 来源,并将相关询价证明材料上传,便于招标人评标时作为依据。 (二)不接受被列入失信被执行人、重大违法案件当事人投标; (三)投标人注册资金应不低于人民币 / 万元; (四)投标人应具备良好的售后服务能力,要求电话联系后 8 小 时内必须给予回复,明确解决方案; (五)投标人所供产品引起的知识产权方面的纠纷,由投标人承担 一切后果,招标人不承担任何责任; 四、投标: (一)报价方式:报价为含增值税送到价,如有不同请注明。如 国家税率调整,按合同含税价格/(1+合同约定税率)*(1+国家规定 的新税率)调整合同价格开具发票; (二)付款方式:货到增值税专用发票到 90 天付款。中标金额小 于等于 20 万元,现汇付款;中标金额大于 20 万元,承兑付款,尾数 采用电汇补齐。如投标人不接受招标人提出的付款方式,可在 1688 网 站“交易信息”栏目或线下报价书中明确能够接受的付款方式及付款 时间,评标时作为参考。 (三)本项目投标可通过线上和线下两种方式进行: 1、采用线上投标需严格按照 1688 线上格式要求填写报价,如需 上传报价单需加盖报价章,同时上传招标文件中所规定的资质材料。 2、采用线下投标应将报价书及相关资料以标袋形式送达,标袋外 包装必须用“封条”密封,封条“格式自定”,另需加盖公章、法人 章,填写密封日期;在标袋封面上需注明“投标项目名称,投标方名 称、地址、联系人、联系电话”等;并要求在投标截止日之前送达, 逾期将作为作废标处理。 (四)与本投标有关的一切往来通讯请密封寄: 公司:江苏索普化工股份有限公司供应保障部 地址:江苏省镇江市京口区求索路 101 号 邮编:212006 收件人:李洁 联系电话:18912803578 (五)凡对招标文件条款有疑义的,请在开标前按以下方式联系: 联系单位:江苏索普化工股份有限公司供应保障部 地址:江苏省镇江市京口区求索路 101 号,邮编:212006 招标业务联系人:李洁 电话:18912803578 招标部门负责人:解云 电话:13913442555 五、开标、评标、流标及废标: (一)开标 本项目由招标人组织评标小组负责开标工作,对各投标人报价进 行评标,确定最终中标人。 1、请各投标人保持通讯畅通,便于评标小组在开标现场电话联系。 2、评标小组不得泄露各投标人的报价。 (二)评标 在能够满足招标人技术要求及供货期要求的投标人中选择总价 最低的一家投标人作为中标候选人。 (三)流标 招标人如发现招标过程中有串标、陪标等扰乱招标人经营秩序的 恶劣情况,经招标人评标小组评定可作流标处理,并可将相关投标方 列入供应商负面清单,一年内不再接受参与投标工作。 (四)废标 凡投标人不具备招标人明确要求资质的,或投标文件填写不完整、 报价有空项的,或不符合技术要求条款的,或者存在其他不符合招标 人有关要求的问题,经招标人评标小组评定,可作废标处理。 六、其他注意事项: (一)违约责任: 1.如出卖人没有按照规定的时间交货或提供服务,出卖人将支付 违约金,违约金应从货款中扣除,迟交货物或未提供服务的违约金逾 期每日应按合同总金额的 1%计收。但迟交货物或未提供服务超过 20 日,买受人有权解除合同,要求出卖人五个工作日内返还买受人合同货 款并按合同总额 20%追究出卖人违约责任。 2.出卖人交货后,如果货物经检验不合格的,买受人可选择以下 处理方式: (1)买受人选择换货的,换货所产生的费用由出卖人承担。经买 受人同意出卖人换货的,需在买受人第一次验收不合格之日起 30 日内 供货,逾期供货的,违约责任参照第 1 款执行。如果出现两次经检验 不合格的情况,买受人有权解除合同,出卖人需在检验不合格之日起 五个工作日内返还买受人合同货款,并赔偿合同总货款的 20%违约金 给买受人,买受人在出卖人返还货款之前,有权质押货物,质押期间 如产生仓储费,该仓储费由出卖人承担。 (2)买受人选择解除合同的,退货所产生的费用由出卖人承担。 出卖人需在检验不合格之日起五个工作日内返还买受人合同货款,并 赔偿合同总货款的 20%违约金给买受人,买受人在出卖人返还货款之 前,有权质押货物,质押期间如产生仓储费,仓储费由出卖人承担。 3.因出卖人的产品质量、逾期交货等原因给买受人造成直接和间 接经济损失的,由出卖人承担的所有违约罚款不超过合同总价的 20%。 (二)中标人中标以后应严格按照标书约定与招标方签定供需合 同,并按合同约定做好物资供应和服务工作。对中标人所有违背标书 及合同约定的行为,招标人均可持续保留与中标方中止合作的一切权 利。 (三)对需检验的品种,经招标人检验部门检验合格后方能收货, 否则做退、换货处理;长期合约的中标人如出现三次产品质量不合格 的情况,视为中标人无能力保障产品质量,招标人有权终止此次招标 合同的执行。 (四)对不合格货品招标人应及时通知中标人,如有异议双方可 协商解决;如需仲裁,应按合同约定在规定时间内按《产品质量仲裁 检验和产品质量鉴定管理办法》执行。仲裁期间中标人应保证招标人 供应,不影响招标人正常生产运行。 (五)如因投标人不能正常履约,对招标人生产经营活动造成影 响的,招标人可向阿里巴巴公司投诉;如严重影响招标人生产经营活 动的,招标人将依法追究投标方法律责任。 (六)投标人在中标后无正当理由不与招标人签订合同的,将承 担违约责任,列入招标人供应商负面清单,同时招标人将向阿里巴巴 进行投诉。 (七)投标人应详细阅读本招标书,参与报价投标即视为对本招 标书所列之条款均表示接受。 (八)招标人对违反约定的投标人或中标人将按《江苏索普化工 股份有限公司供应商负面清单管理规定》对投标人进行管理考核(详 见附件 1)。 (九)外来人员装卸货物时请先阅读《索普股份外来装卸货人员 安全告知书》(详见附件 2) (十)本次招标解释权归江苏索普化工股份有限公司供应保障部 所有。 报价函 江苏索普化工股份有限公司: (投标单位全称)授权(全权代表姓名)(职务、职称)为全权代表, 参加贵方组织的招标有关活动,并对该项目进行投标。 1、投标项目的总投标价(含税)为 元人民币;税率 (大写): %,如有分项报价,请另附分项报价清单; 2、交货时间: 3、我方承诺遵守招标文件中的全部规定; 4、我方承诺中标后双方签订合同,并承担合同规定的责任义务; 5、我方已详细审查全部招标文件,包括招标文件的补充文件(如 有)。我方完全理解并同意放弃对这方面有不明及误解的权力,同时 完全接受招标文件所有条款。如果招标文件有相互矛盾之处,我方同 意按招标方的解释处理; 6、愿意向贵方提供任何与该项投标有关的数据、情况和技术资料, 完全理解贵方不一定接受最低价的报价或收到的任何报价。 7、对标书的不接受项: 全权代表(签字): 联系电话: 投标单位(盖章): 日期: 附件 1: 江苏索普化工股份公司 供应商负面清单管理规定 一、供应商的选择 凡按国家标准及相关准则或规定组织生产销售的原辅材 料、备品备件、劳保用品等物资供应商以及运输服务商,只要 资质证照齐全且满足我司招标要求,均视为我司合格供应商, 参与我司组织的招投标、比价采购等商务活动。 二、供应商负面清单确定流程 (一)责任部门职责分工 使用部门:提供技术参数或提出服务要求,负责对采购物 资或服务的质量进行验收。 管理部门:监管使用过程,负责对标的物样品或试供原料 的质量进行检验,判定其是否符合公司所需的技术要求。 采购部门:通过线上或线下途径不断开发有能力满足公司 所需物资或服务的供应商。 对目标供应商所提供的材料完整性、 交货期、价格等维度作为筛选的依据进行资格初审。负责供应 商的资料收集与档案的建立。 监管部门:负责对采购流程的合规性进行监督。 (二)供应商负面清单确定流程 供应商评审负面清单制度流程 工作流程 工作内容简述 责任部门 根据招标、询价结果挑选出 供应保障部 目标供应商,要求其提供相 关资质。 供应商基本资料表 供应保障部初审 满足要求 根据目标供应商所提供资 供应保障部 料,对其提供的材料完整性 进行初审 根据需要,现场审核 供应保障部、使用部门、 管理部门、监管部门 满足要求 列 入 负 面 清 单 无需 送样 如有需要,采购部门可组织 供应保障部、使用部门 相关部门对目标供应商现场 、计划运行部、装备保 审核 障部/环保安全部、风险 控制部 对于需要送样的标的物,联 供应保障部 系供应商送样,填写《新增 原材料采购申请表》,质检 化验合格后,经分管副总批 准之后方可参与报价。 需送 样品 对所送样品进行检验给出检 质量仓储部、环保安全 验结论 部 提供样品 使用部门、管理部门 对于需要试供的,进行三次 使用部门、计划运行部 试供,对供应商的供货能力 、环保安全部、质量仓 、供货周期、产品质量与使 储部 用情况等情况跟踪考察 满足要求 试用三次 使用部门、管理部门 把考察不合格的供应商列入 供应保障部 合格供应商负面清单,建立 供应商负面清单档案。 满足要求 三、供应商的积分管理规定 (一)供应商积分考核 合作供应商初始积分为 40 分,从供应商的供货质量、交 货周期、售后服务、资质信誉四个方面进行考核,每项 10 分。 使用部门、管理部门、采购部门均可书面提出考核建议。供应 保障部组织相关参与评标部门根据本规定对供应商进行考核 并建立供应商考核情况登记表,根据扣分情况分为继续合作、 限制合作及列入负面清单供应商。考核记分周期为一年,自被 考核当日起计满一年后,考核分自动清零。 1.继续合作供应商 考核扣分介于 0-7 分之间的,为可继续合作的供应商。 2.限制合作供应商 考核扣分介于 8-16 分之间的,为限制合作供应商。原辅 材料采购三个月内不向该供应商发标书或询价书,备品备件采 购六个月内不接受该供应商投标或报价。 3.列入负面清单供应商 考核扣分高于 16 分或单项扣10 分的,列入负面清单供 应商,停止继续合作。 (二)供应商考核方法 1.原辅材料供应商考核方法 1.1 质量方面 (1)所供产品出现质量问题,及时调换,未影响生产的, 单次扣 1-3 分;影响生产的,视严重程度单次扣 5-10 分。 (2)所供产品存在质量问题,未能及时更换,视严重程 度单次扣 5-10 分。 (3)所供产品质量问题导致产品质量缺陷,视严重程度 单次扣 5-10 分。 1.2 交货方面 (1)交货时无质检报告或合格证等必要资料的,单次扣 2 分。 (2)交货时未按规定包装的,单次扣 1 分。 (3)不能按照合同约定交货,除了按合同条款进行相应 处罚外,未造成影响的,单次扣 2 分;造成影响的,视严重程 度单次扣 3-10 分。 (4)交货过程中串通作假,视严重程度单次扣 5-10 分。 1.3 售后方面 (1)对我公司的售后服务要求不能及时响应,单次扣 2 分。 (2)售后人员不能及时解决问题,单次扣 3 分。 (3)在质保期之内,拒绝提供免费售后服务,单次扣 5 分。 1.4 资信方面 (1)中标之后拒绝签订合同或拒绝履行合同,视影响生 产程度严重的单次扣 3-10 分。 (2)交货后不能及时开具发票并送交至业务员,单次扣 1 分。 (3)未按合同明细开票,弄虚作假,视严重程度单次扣 5-10 分。 (4)注册信息及基本资质证书不属实,视严重程度单次 扣 3-10 分。 (5)违反廉洁协议,视严重程度单次扣 5-10 分。 (6)因知识产权引起纠纷,除按合同规定执行外,视严 重程度单次扣 3-10 分。 2.备品备件供应商考核方法 2.1 质量方面 (1)所供产品出现质量问题,及时调换,未影响生产的, 单次扣 1-3 分;影响生产的,视严重程度单次扣 5-10 分。 (2)所供产品存在质量问题,未能及时更换,单次扣 10 分。 (3)所供产品质量问题导致设备故障,视严重程度单次 扣 5-10 分。 2.2 交货方面 (1)交货时无质检报告或合格证等必要资料的,单次扣 2 分。 (2)交货时未按规定包装的,单次扣 1 分。 (3)不能按照合同约定交货,除了按合同条款进行相应 处罚外,未造成影响的,单次扣 2 分;造成影响的,视严重程 度单次扣 5-10 分。 (4)交货过程中串通作假,视严重程度单次扣 5-10 分。 2.3 售后方面 (1)对我公司的售后服务要求不能及时响应,单次扣 2 分。 (2)售后人员不能及时解决问题,单次扣 3 分。 (3)在质保期之内,拒绝提供售后服务,单次扣 5 分。 2.4 资信方面 (1)中标之后拒绝签订合同或拒绝履行合同,视影响生 产程度严重的单次扣 5-10 分。 (2)交货后不能及时开具发票并送交至业务员,单次扣 1 分。 (3)未按合同明细开票,弄虚作假,视严重程度单次扣 5-10 分。 (4)注册信息及基本资质证书不属实,视严重程度单次 扣 3-10 分。 (5)违反廉洁协议,视严重程度单次扣 5-10 分。 (6)因知识产权引起纠纷,除按合同规定执行外,视严 重程度单次扣 3-10 分。 3.物流承运商考核方法 3.1 车船要求方面 (1)必须做到证照齐全,即:车船有行驶证、道路运输 证、罐检报告;人员有驾驶证、资格证、押运证等,如不全单 次扣 2-5 分。 (2)车船状况保持完好、设施齐全,发现缺项损扣 1-2 分。 3.2 计划完成方面 (1)运输单位须按发货计划安排车船完成运输任务,否 则单次扣 2 分。 3.3 资信方面 (1)中标之后拒绝签订合同或拒绝履行合同,视影响运 输程度严重的单次扣 3-10 分。 (2)不及时开具发票并送交至业务员,单次扣 1 分。 (3)未按实际运输任务明细开票,弄虚作假,视严重程 度单次扣 5-10 分。 (4)注册信息及基本资质证书不属实,视严重程度单次 扣 3-10 分。 (5)违反廉洁协议,视严重程度单次扣 5-10 分。 四、从负面清单中消除的流程 列入负面清单中的供应商只要通过整改,其产品或服务质 量满足我司要求,原则上满一年以后可以申请从负面清单中消 除。 (一)供应商提出申请 1.供应商提出负面清单消除的书面申请。 2.供应商提供针对考核项的整改措施及效果等相关文件 材料。 (二)确认与消除 1.供应保障部牵头组织相关部门对供应商提供的文件材 料进行确认,必要时组织相关部门进行考察。 2.根据确认情况提出建议,报公司批准后从负面清单中消 除。 注:供应保障部负责条款解释。 附件 2: 索普股份外来装卸货人员安全告知书 尊敬的客户: 投标前请认真阅读学习和理解此告知书,中标后请转发给 您的承运方,进入我公司厂区请严格按告知书要求执行。 一、危化品危险危害因素: 我公司厂区生产过程中具有高温高压、易燃易爆、有毒有 害和腐蚀等危险危害特性,主要危险化学品包括醋酸、甲醇、 醋酸乙酯、乙醇、一氧化碳等,进入厂区,请严格遵守工厂安 全规定,确保装卸作业安全。 二、应当遵守的安全规定: 1、进入厂区,严禁烟火,严禁携带火种。 2、危险化学品车辆必须配备 GPS 定位系统。 3、车辆必须配备阻火器,确保车况完好,随车配有相应 的消防器材。危化品运输车辆须持“危险品运输证”等相关证 件,并悬挂“危险品”标志,进入厂区内严禁超速等(厂区最 高行驶速度 30KM/H),必须遵守厂内交通安全管理制度。 4、车辆进入公司前,须在门口办理进门登记手续,领取 车辆和人员定位卡。并按指定线路行驶。 5、车辆进入厂区,应在指定区域等待,服从岗位人员管 理,定点停放,车辆有防溜车措施。 6、驾驶人员和押运人员进入生产装置区域的,必须随车 配好安全帽,下车即必须按规定带好安全帽,方可进入生产区 域。 7、进入生产区域严禁擅自动用岗位任何设施和用品。 8、生产区域内,需要叉车配合作业的,随车人员严禁擅 自作业,应服从岗位人员的指挥和管理,以确保装卸作业的安 全,如需要装卸操作的,必须按规定穿戴好劳动防护用品方可 操作。 9、生产区域,必须注意各种安全标识,禁止穿化纤服装, 禁止穿钉鞋,禁止在易燃易爆区域内使用手机等通讯工具。 10、夏季醋酸乙酯灌装应避开高温时间段。 11、提货人员在进行装卸货作业准备工作前,必须进行人 体静电释放,放下车辆的接地带,对车辆进行检查确认完好后 至岗位交出车钥匙,做好装卸货的准备工作。 12、装卸危化品的车辆必须按装卸作业检查票的规定进行 装卸作业,同时要配合好岗位人员做好装卸前安全检查、装卸 过程安全检查以及装卸作业结束后的安全确认。 13、车辆入厂前须自行检查车辆的人孔、阀门、接缘等静 密封点有无泄漏,快速接头、胶管等配件是否完好,接头密封 圈、脚垫是否老化。装卸前须与岗位人员一起再次检查装卸作 业接口连接可靠性。 14、车辆在进行装卸货过程中严禁物料“跑、冒、滴、 漏”,严禁启动车辆,易燃易爆区域严禁使用非防爆灯具。 15、在装卸货过程中,若出现异常,应立即停止装卸货作 业,并采取相应的措施。 16、当发生紧急危险情况时,应在岗位人员的指挥下,迅 速绕过泄漏点,向上风向安全地点撤离和疏散。

招标文件-仪表杂件一批.doc




