2018年下半年农作物病虫鼠害发生趋势及防治意见.pdf
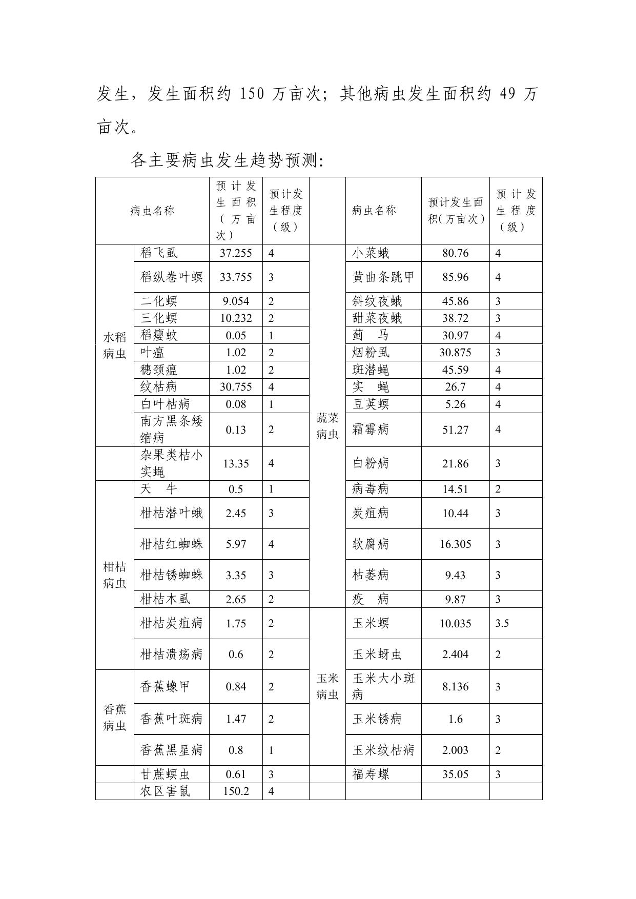
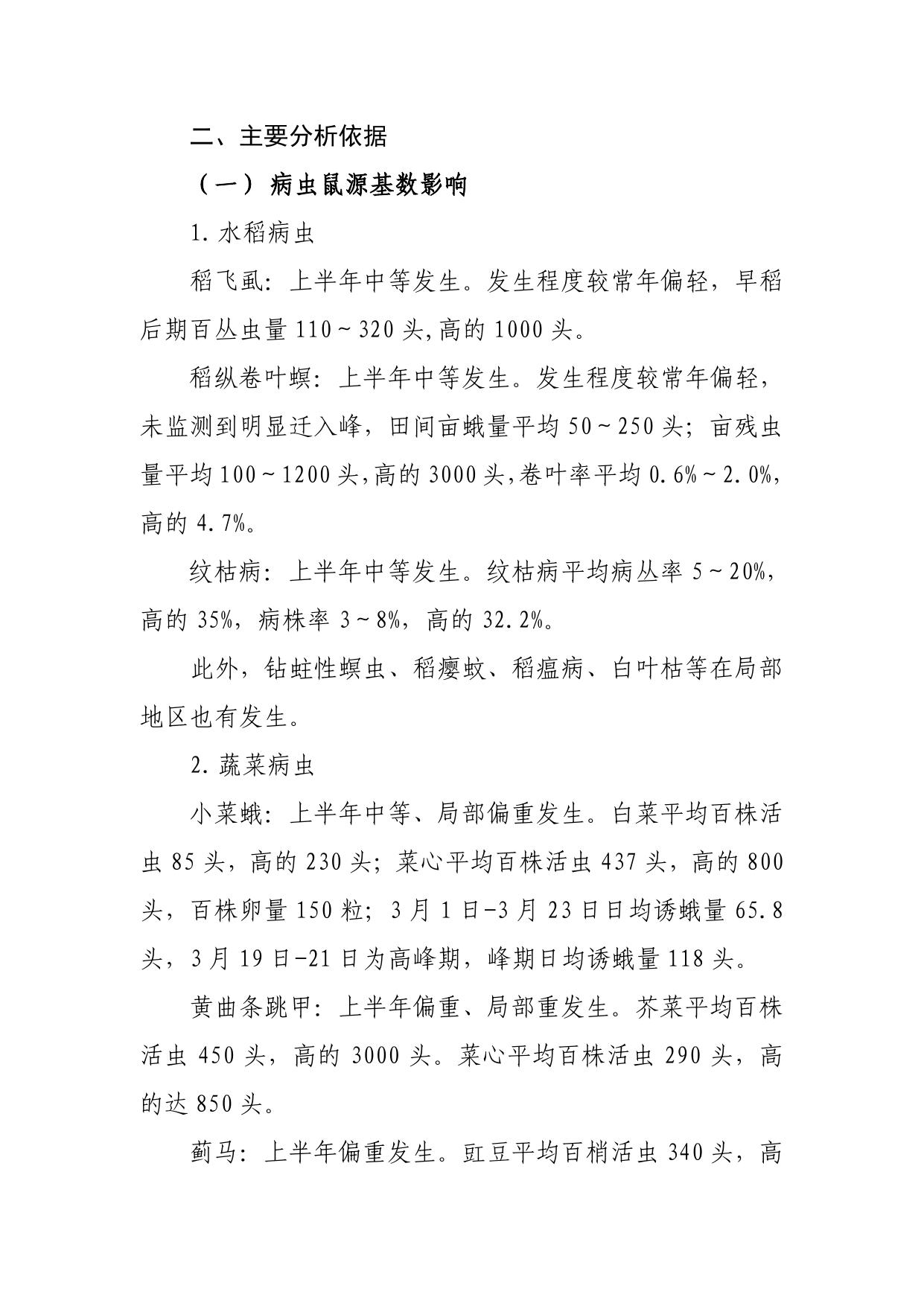
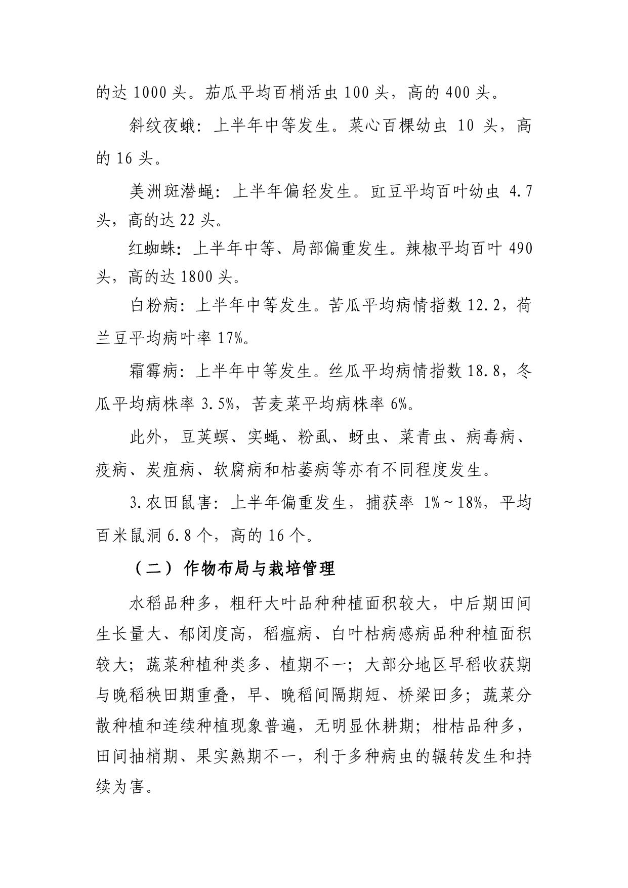
农作物病虫情报 第 七 期 广州市农业环境与植物保护总站 2018 年 7 月 27 日 2018 年下半年农作物病虫鼠 发生趋势及防治意见 根据下半年全省农作物病虫发生趋势会商会专家会商, 结合上半年病虫源基数、农作物布局、栽培管理、气候特点 及病虫鼠发生历史资料等因素综合分析,预测我市 2018 年 下半年农作物主要病虫鼠害总体偏重发生,发生面积 891 万 亩次。发生特点:病虫发生种类繁多,迁飞性害虫和流行性 病害发生潜在风险较大。 一、病虫发生趋势预测 预计我市晚造水稻病虫偏重发生,发生面积约 123 万亩 次;蔬菜病虫偏重发生,发生面积约 524 万亩次;玉米病虫 中等发生,发生面积约 24 万亩次;柑桔病虫中等发生,发 生面积约 17 万亩次;香蕉病虫中等发生,发生面积约 3 万 亩次;甘蔗病虫中等发生,发生面积约 1 万亩次;田鼠偏重 发生,发生面积约 150 万亩次;其他病虫发生面积约 49 万 亩次。 各主要病虫发生趋势预测: 水稻 病虫 柑桔 病虫 香蕉 病虫 病虫名称 预计发 生面积 (万亩 次) 预计发 生程度 (级) 病虫名称 稻飞虱 37.255 4 小菜蛾 80.76 4 稻纵卷叶螟 33.755 3 黄曲条跳甲 85.96 4 二化螟 三化螟 稻瘿蚊 叶瘟 穗颈瘟 纹枯病 白叶枯病 南方黑条矮 缩病 杂果类桔小 实蝇 天 牛 9.054 10.232 0.05 1.02 1.02 30.755 0.08 2 斜纹夜蛾 甜菜夜蛾 蓟 马 烟粉虱 斑潜蝇 实 蝇 豆荚螟 45.86 38.72 30.97 30.875 45.59 26.7 5.26 3 霜霉病 51.27 4 2 1 2 2 4 1 蔬菜 病虫 预计发 预计发生面 生程度 积(万亩次) (级) 3 4 3 4 4 4 0.13 2 13.35 4 白粉病 21.86 3 0.5 1 病毒病 14.51 2 柑桔潜叶蛾 2.45 3 炭疽病 10.44 3 柑桔红蜘蛛 5.97 4 软腐病 16.305 3 柑桔锈蜘蛛 3.35 3 枯萎病 9.43 3 柑桔木虱 2.65 2 疫 病 9.87 3 柑桔炭疽病 1.75 2 玉米螟 10.035 3.5 柑桔溃疡病 0.6 2 玉米蚜虫 2.404 2 香蕉蟓甲 0.84 2 玉米大小斑 病 8.136 3 香蕉叶斑病 1.47 2 玉米锈病 1.6 3 香蕉黑星病 0.8 1 玉米纹枯病 2.003 2 甘蔗螟虫 农区害鼠 0.61 150.2 3 福寿螺 35.05 3 4 玉米 病虫 二、主要分析依据 (一) 病虫鼠源基数影响 1. 水稻病虫 稻飞虱:上半年中等发生。发生程度较常年偏轻,早稻 后期百丛虫量 110~320 头,高的 1000 头。 稻纵卷叶螟:上半年中等发生。发生程度较常年偏轻, 未监测到明显迁入峰,田间亩蛾量平均 50~250 头;亩残虫 量平均 100~1200 头,高的 3000 头,卷叶率平均 0.6%~2.0%, 高的 4.7%。 纹枯病:上半年中等发生。纹枯病平均病丛率 5~20%, 高的 35%,病株率 3~8%,高的 32.2%。 此外,钻蛀性螟虫、稻瘿蚊、稻瘟病、白叶枯等在局部 地区也有发生。 2. 蔬菜病虫 小菜蛾:上半年中等、局部偏重发生。白菜平均百株活 虫 85 头,高的 230 头;菜心平均百株活虫 437 头,高的 800 头,百株卵量 150 粒;3 月 1 日-3 月 23 日日均诱蛾量 65.8 头,3 月 19 日-21 日为高峰期,峰期日均诱蛾量 118 头。 黄曲条跳甲:上半年偏重、局部重发生。芥菜平均百株 活虫 450 头,高的 3000 头。菜心平均百株活虫 290 头,高 的达 850 头。 蓟马:上半年偏重发生。豇豆平均百梢活虫 340 头,高 的达 1000 头。茄瓜平均百梢活虫 100 头,高的 400 头。 斜纹夜蛾:上半年中等发生。菜心百棵幼虫 10 头,高 的 16 头。 美洲斑潜蝇:上半年偏轻发生。豇豆平均百叶幼虫 4.7 头,高的达 22 头。 红蜘蛛:上半年中等、局部偏重发生。辣椒平均百叶 490 头,高的达 1800 头。 白粉病:上半年中等发生。苦瓜平均病情指数 12.2,荷 兰豆平均病叶率 17%。 霜霉病:上半年中等发生。丝瓜平均病情指数 18.8,冬 瓜平均病株率 3.5%,苦麦菜平均病株率 6%。 此外,豆荚螟、实蝇、粉虱、蚜虫、菜青虫、病毒病、 疫病、炭疽病、软腐病和枯萎病等亦有不同程度发生。 3.农田鼠害:上半年偏重发生,捕获率 1%~18%,平均 百米鼠洞 6.8 个,高的 16 个。 (二) 作物布局与栽培管理 水稻品种多,粗秆大叶品种种植面积较大,中后期田间 生长量大、郁闭度高,稻瘟病、白叶枯病感病品种种植面积 较大;蔬菜种植种类多、植期不一;大部分地区早稻收获期 与晚稻秧田期重叠,早、晚稻间隔期短、桥梁田多;蔬菜分 散种植和连续种植现象普遍,无明显休耕期;柑桔品种多, 田间抽梢期、果实熟期不一,利于多种病虫的辗转发生和持 续为害。 (三)天气趋势影响 据广州市气象台预报,我市今年 7~9 月后汛期雨量偏 多 1~2 成,气温较常年偏高 0.1~1℃左右,高温热害较常 年偏重,此期间可能有 2~4 个台风影响我市。气候条件有 利于迁飞性害虫回迁、繁殖和蔓延,也有利于细菌性病害流 行为害;带毒虫媒的回迁有利于水稻病毒病的发生、传播。 三、下半年病虫害防治意见 各区要高度重视,认真抓好病虫监测预警和防控工作, 切实保障农作物生产安全,做到“三要”:要加强病虫监测 力度,准确掌握重大病虫发生动态,及时发布病虫预报预警; 要加强病虫分类指导,细化防治措施,科学有效地防控病虫 害,大力推广生态调控、农业防治、物理防治、生物防治等 绿色防控技术;要大力推进病虫害专业化统防统治,推广应 用先进植保机械和科学用药技术。 (一) 农业防治 推广作物轮作、间作,减少病虫源基数;及时淘汰抗性 下降的品种,推广抗性强的良种;科学管理水肥;做好果园 清园,减少病虫源基数。 (二) 生物及物理防治 提倡有条件的地区使用光诱、色诱、性诱、套袋、释放 天敌等措施诱杀和防治水稻、蔬菜、水果、玉米、甘蔗等农 作物害虫。 (三)化学防治 1.水稻病虫害防治。做好种子消毒,预防水稻种传病虫 害;重视秧田和本田前期白背飞虱防治,预防水稻黑条矮缩 病的传播蔓延;中后期主治“两迁”害虫、纹枯病;稻瘟病 历史病区要做好稻瘟病的预防。 2.蔬菜病虫害防治。提倡使用高效低毒低残留的农药, 禁止使用禁限用、高毒、高残留农药,保证蔬菜产品质量安 全。 3.甜玉米病虫防治。重点抓好心叶期、喇叭口期和抽穗 期玉米螟的防治。 4.农田鼠害防治。在 8 月底前各区组织开展秋季农田统 一灭鼠行动。

2018年下半年农作物病虫鼠害发生趋势及防治意见.pdf




