绿色食品(A级)番茄生产技术规程 第1部分:大棚春提早
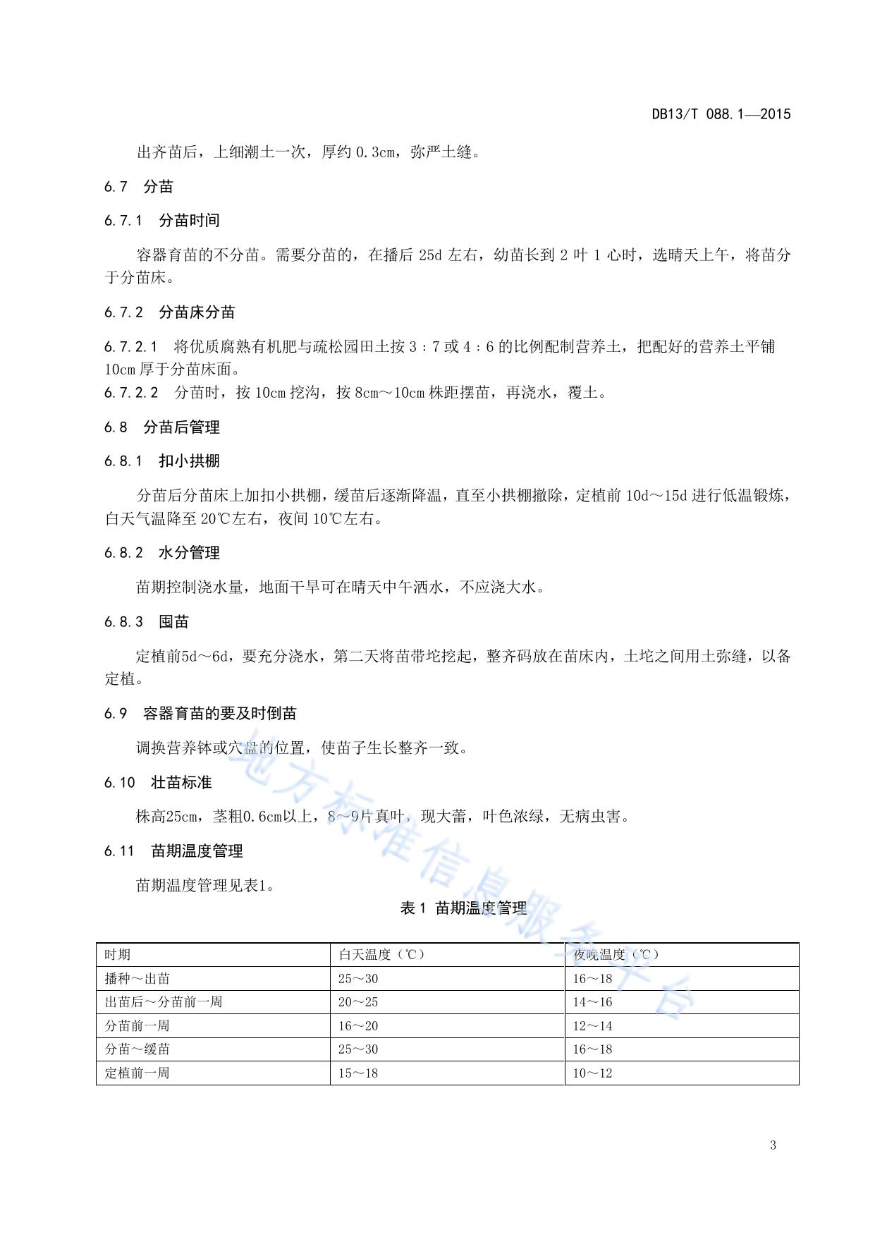
DB1311 ICS65.020.20 B05 衡 水 市 地 方 标 准 DB 1311/T 088.1—2015 绿色食品(A 级) 番茄生产技术规程 第 1 部分:大棚春提早 2015 - 01 - 20 发布 衡水市质量技术监督局 2015- 01 - 20 实施 发 布 DB13/T 088.1—2015 前 言 本标准按照GB/T 1.1-2009给出的规则起草。 本标准为《绿色食品(A级)番茄生产技术规程》的第一部分,第二部分为大棚秋延后。 本标准由衡水市农牧局提出。 本标准起草单位:衡水市农牧局,饶阳县农牧局。 本标准主要起草人:霍保安、段培姿、高翠平、赵春年、高晶、王志杰、郭珠、马世龙。 I DB13/T 088.1—2015 绿色食品(A 级)番茄生产技术规程 第 1 部分:大棚春提早 1 范围 本标准规定了绿色食品(A级)大棚春提早番茄生产技术规程的术语和定义、产地环境条件、品种 选择、育苗、定植、田间管理、病虫害防治及采收。 本标准适用于衡水市绿色食品(A级)大棚春提早番茄的生产。 2 规范性引用文件 下列文件对于本文件的应用是必不可少的。凡是注日期的引用文件,仅注日期的版本适用于本文件。 凡是不注日期的引用文件,其最新版本(包括所有的修改单)适用于本文件。 GB 16715.3 瓜菜作物种子 第 3 部分:茄果类 NY/T 391 绿色食品 产地环境质量 NY/T 393 绿色食品 农药使用准则 NY/T 394 绿色食品 肥料使用准则 NY/T 655 绿色食品 茄果类蔬菜 3 术语和定义 下列术语和定义适用于本文件。 3.1 绿色食品(A 级) 产地环境质量符合NY/T 391的要求,遵照绿色食品生产标准生产,生产过程中遵循自然规律和生态 学原理,协调种植业和养殖业的平衡,限量使用限定的化学合成生产资料,产品质量符合绿色食品产品 标准,经专门机构许可使用绿色食品标志的产品。 4 产地环境条件 应符合 NY/T 391 的要求。 5 品种选择 5.1 品种 选择优质、高产、抗病虫、抗逆性强、适应性广、早熟、商品性好的一代杂交品种。 5.2 种子质量 1 DB13/T 088.1—2015 应符合 GB 16715.3 的要求。 6 育苗 6.1 育苗时间 12月下旬至翌年1月上旬。 6.2 育苗场所 温室育苗或工厂化育苗。 6.3 育苗床或育苗容器准备 6.3.1 配制营养土 用3年没有种过茄科作物的园土和优质腐熟有机肥6﹕4混合,每1 000kg营养土中再掺过磷酸钙5kg, 硫酸钾2.5kg。 6.3.2 制作育苗床 育苗床长10m,宽1.5m~2.0m,营养土掺匀后平铺,厚度10cm。 6.3.3 育苗容器准备 6.3.3.1 不需要分苗的,可将配好的营养土装在直径 8cm、高 10cm 的营养钵中,上留 2cm 不装土。 6.3.3.2 采用穴盘育苗的,穴盘 50 孔或 72 孔,直接选用配好的基质。 6.4 种子处理 6.4.1 包衣种子 直接播种。 6.4.2 非包衣种子 6.4.2.1 将种子放入 55℃~60℃温水中,边泡边搅拌,待水温降至 30℃时,再浸泡 6h~8h。 6.4.2.2 将浸泡好的种子用干净的纱布和湿麻袋片包好,放在 28℃~30℃的条件下催芽,当 70%种子 露白时即可播种。 6.5 播种 6.5.1 选晴天中午播种,播前先在播种床上浇透水,水渗后在畦面撒 0.5cm 厚的过筛细潮土,将种子 2 均匀撒在畦面上,覆 1.0cm~1.3cm 厚的细潮土,每栽培 667m 约需种子 50g。 6.5.2 容器育苗播前要充分浇水,水渗后撒一层过筛细潮土,每个营养钵或穴盘点播 1~2 粒种子。 6.6 播后至分苗前管理 6.6.1 覆膜 播后在畦面上覆盖薄膜。当幼苗顶土时及时撤除。 6.6.2 上土 2 DB13/T 088.1—2015 出齐苗后,上细潮土一次,厚约 0.3cm,弥严土缝。 6.7 分苗 6.7.1 分苗时间 容器育苗的不分苗。需要分苗的,在播后 25d 左右,幼苗长到 2 叶 1 心时,选晴天上午,将苗分 于分苗床。 6.7.2 分苗床分苗 6.7.2.1 将优质腐熟有机肥与疏松园田土按 3﹕7 或 4﹕6 的比例配制营养土,把配好的营养土平铺 10cm 厚于分苗床面。 6.7.2.2 分苗时,按 10cm 挖沟,按 8cm~10cm 株距摆苗,再浇水,覆土。 6.8 分苗后管理 6.8.1 扣小拱棚 分苗后分苗床上加扣小拱棚,缓苗后逐渐降温,直至小拱棚撤除,定植前 10d~15d 进行低温锻炼, 白天气温降至 20℃左右,夜间 10℃左右。 6.8.2 水分管理 苗期控制浇水量,地面干旱可在晴天中午洒水,不应浇大水。 6.8.3 囤苗 定植前5d~6d,要充分浇水,第二天将苗带坨挖起,整齐码放在苗床内,土坨之间用土弥缝,以备 定植。 6.9 容器育苗的要及时倒苗 调换营养钵或穴盘的位置,使苗子生长整齐一致。 6.10 壮苗标准 株高25cm,茎粗0.6cm以上,8~9片真叶,现大蕾,叶色浓绿,无病虫害。 6.11 苗期温度管理 苗期温度管理见表1。 表 1 苗期温度管理 时期 白天温度(℃) 夜晚温度(℃) 播种~出苗 25~30 16~18 出苗后~分苗前一周 20~25 14~16 分苗前一周 16~20 12~14 分苗~缓苗 25~30 16~18 定植前一周 15~18 10~12 3 DB13/T 088.1—2015 7 定植 7.1 定植时间 2月下旬~3月上旬,选择冷尾暖头,确保定植后有4d~5d晴暖天气,有利于缓苗。 7.2 定植场所 塑料大棚(三膜覆盖:棚膜、二层膜、小拱棚膜)。 7.3 定植前准备 7.3.1 提早扣棚升温 定植前一周左右,扣棚增温。 7.3.2 棚室消毒 2 定植前进行棚室消毒,每667m 棚室用硫磺粉3kg~4kg,拌上锯末,分堆点燃,然后密闭棚室一昼 夜,经放风,无味时再定植。 7.3.3 整地、施基肥 2 肥料的选择和使用应符合 NY/T 394 的要求。定植前每 667m 施入腐熟有机肥 5 000kg~6 000kg, 2 深耕 30cm 左右。然后,每 667m 施过磷酸钙 30kg、硫酸钾 20kg,其中 60%撒施,40%按行开沟集中施用。 7.4 定植密度 根据品种特性确定适宜密度。 8 田间管理 8.1 缓苗前 3d~4d不放风,白天25℃~30℃,夜间13℃~15℃,空气湿度80%左右。采用三膜覆盖,晴天时白 天揭开小拱棚膜,晚上盖好。 8.2 缓苗后 8.2.1 白天上午 25℃时,开始放风;下午 18℃时,关闭风口;夜间 13℃~15℃,湿度 60%左右。 8.2.2 及时浇缓苗水,采用暗水浇,在小拱棚膜下走水或定植行间开小沟或开穴浇水。 8.2.3 缓苗后 7d~10d 适当锄划,疏松土壤,深度 5 ㎝~6 ㎝,2d~3d 后再锄划一次。 8.3 开花结果期管理 8.3.1 开花结果期温度管理见表 2。 表 2 开花结果期温度管理 时期 白天温度(℃) 夜晚温度(℃) 开花坐果期 20~25 13~15 果实膨大期 25~28 15~17 果实着色期 20~25 大于 15 4 DB13/T 088.1—2015 8.3.2 当外界气温不低于 15℃时可昼夜通风。 8.3.3 湿度 开花期土壤相对湿度65%左右,坐果期要求土壤相对湿度75%~80%,盛果期土壤相对湿度应达到85% 以上。整个过程空气相对湿度50%~65%。 8.3.4 中耕除草 吊蔓前中耕除草一次,深度以2㎝~3㎝为宜。 8.3.5 浇水 第一穗果已坐住并长到核桃大小浇一次足水;当果实由青转白时,再浇一次水;以后视干湿情况及 时浇水,保持土壤湿润。 8.3.6 追肥 2 一般一穗果追1次肥,第一穗果核桃大小时追肥1次,第二穗果坐住再追1次肥,每次每667m 施氮钾 肥15kg~20kg,氮钾比例为1:1.4。 8.3.7 吊蔓 植株长到30cm左右时,开始吊蔓。顺行向,每行拉一道10号铁丝。将绳子一端固定在铁丝上,另一 端绑在植株底部,随植株生长进行人工绕蔓。 8.3.8 植株调整 采用单蔓整枝,其余侧枝及时去除,留3~4穗果掐尖。到生产中后期,打去病叶、老叶,深埋或烧 掉。注意整枝打杈前用肥皂水洗手。 8.3.9 保花与保果 2 采用熊蜂授粉,促进坐果。用蜂量每 667m 一箱。根据品种特性和植株长势,确定单穗留果数量, 大型果每穗 2~4 个,小型果每穗 3~5 个。植株弱的第一穗果宜少留,及时疏去过大、过小和畸形的果 实。 9 病虫害防治 9.1 防治原则 农业防治、物理防治、生物防治为主,化学防治为辅。 9.2 农业防治、物理防治、生物防治 防治方法见附录 A。 9.3 化学防治 应符合 NY/T 393 的要求,防治方法见附录 A。 10 采收 5 DB13/T 088.1—2015 10.1 产品质量 应符合 NY/T 655 的要求。 10.2 采收 果实顶部自然变红,中部有红线时采摘。生长期施过化学合成农药的番茄,采收前 1d~2d 进行农 药残留生物检测,合格后及时采收。 6 DB13/T 088.1—2015 AA 附 录 A (规范性附录) 番茄病虫害的综合防治方法 A.1 番茄病毒病 a) b) c) d) e) f) 选用抗病、耐病丰产一代杂种; 种子要温汤浸种; 加强肥水管理,增强植株抗病力; 用黄板诱杀有翅蚜; 使用生物农药喷雾预防蚜虫,如:除虫菊素(1, 7)等; 发病初期采用病毒防治剂喷雾防治,如:宁南霉素(1, 7)等。 A.2 番茄早疫病 a) b) c) d) 选用抗病品种; 与非茄科蔬菜实行 3 年以上轮作; 种子要温汤浸种; 发现中心病株采用喷雾防治,如:异菌脲(1, 7)、代森锰锌(1, 7)、波尔多液(1:1 石灰: 硫酸铜)(1, 7)等。 A.3 番茄晚疫病 a) b) c) d) e) 选用抗病品种; 与非茄科蔬菜实行 3 年以上轮作; 加强田间管理,保持通风; 发病初期采用喷雾防治,如:甲霜铜(1,7),乙磷铝(1,7)等; 发病初期采用灌根防治,如:霜霉威(1,7)等。 A.4 番茄叶霉病 a) b) c) d) e) 选用抗病品种; 与非茄科蔬菜实行 3 年以上轮作; 发病初期摘除病老叶,深埋或销毁; 加强管理,适时通风,浇水后及时放风排湿,防止叶面结露; 发病初期采用喷雾防治,如:甲基硫菌灵(1,7)等。 A.5 番茄蚜虫 a) b) 用黄板诱杀有翅蚜; 使用生物农药喷雾防治,如:除虫菊素(1,7)、印楝素(1,7)等。 7 DB13/T 088.1—2015 A.6 番茄白粉虱 用黄板诱杀成虫; b) 培育无虫苗,要防止随苗将白粉虱带入棚室。消灭前茬和棚室周围的虫源; c) 以虫治虫,以丽蚜小蜂控制白粉虱的危害,当白粉虱成虫数量达每株 1~3 头时,按白粉虱成 虫与寄生蜂 1:(2~4)的比例,每隔 7d~10d 释放丽蚜小蜂一次,共放蜂 3 次; d)使用低毒杀虫剂喷雾防治,如:吡虫啉(1,10) 、苦参碱等。 a) 注:用药次数及用药时期说明:化学药剂在整个生长季节中的使用次数和最后一次使用距采收的时间(d),用圆括 号注于各农药之后,如异菌脲(1,7),括号中的1表示整个生长季节中允许使用1次,最后一次使用时间距采 收时间须在7d以上。 _________________________________ 8

绿色食品(A级)番茄生产技术规程 第1部分:大棚春提早 



