黄龙县崾崄乡分散式风电项目环境影响报告表.pdf
建设项目环境影响报告表 (生态影响类) 项目名称: 黄龙县崾崄乡分散式风电项目 建设单位(盖章): 黄龙县科林新能风力发电有限公司 编制日期: 2021 年 6 月 中华人民共和国生态环境部制 一、建设项目基本情况 建设项目名称 黄龙县崾崄乡分散式风电项目 项目代码 / 建设单位联系人 高峰 建设地点 地理坐标 建设项目 行业类别 建设性质 联系方式 陕西省延安市黄龙县崾崄乡鲁家塬 J1(地理坐标:E109°48′22.27″ N35°44′19.90″); J2(地理坐标:E 109°47′56.03″ N 36°44′3.49″); J3(地理坐标:E 109°46′25.75″ N 35°43′18.35″); J4(地理坐标:E 109°46′14.96″ N 35°43′21.86″); J5(地理坐标:E 109°45′47.25″ N 35°43′8.71″); J6(地理坐标:E 109°65′44.340″ N 37°4′8.134″); 开关站(地理坐标:E 109°46′32.84″ N 35°43′21.43″) 四十一、电力、热力生产 和供应业——90.陆上风力 用地面积(m2) 7395 发电 4415 首次申报项目 □不予批准后再次 新建(迁建) 申报项目 □改建 建设项目 □超五年重新审核 □扩建 申报情形 项目 □技术改造 □重大变动重新报 批项目 项目审批(核准/ 备案)部门(选 延安市行政审批服务局 填) 总投资(万元) 环保投资占比 (%) 是否开工建设 18009112144 项目审批(核准/ 备案)文号(选填) 延行审投资发 [2019]186 号 15000 环保投资(万元) 195.2 1.30 施工工期 8 个月 否 □是: 专项评价设置情 况 无 规划情况 无 规划环境影响 评价情况 无 -1- 规划及规划环境 影响评价符合性 分析 无 1、产业政策符合性分析 本项目为风力发电项目,不属于中华人民共和国国家发展和改革 委员会第 21 号令《产业结构调整指导目录(2019 年本)》中鼓励类、 限制类和淘汰类项目,属于允许类项目。同时项目已取得延安市行政 审批服务局《关于黄龙县崾崄乡分散式风电项目核准的批复》(延行 审投资发[2019]186 号),则项目符合国家产业政策。 2、与相关政策及规划符合性分析 (1)与《可再生能源产业发展指导目录》相符性 根据国家发展和改革委员会关于印发《可再生能源产业发展指导 目录》的通知(发改能源[2005]2517 号),本项目属于“一、风能— —风力发电——2、并网型风力发电”。项目建设符合国家发改委的能 源发展规划。 其他符合性分析 (2)与《可再生能源发展“十四五”规划》符合性分析 全面加快风电、光伏发电实现电源侧平价上网,稳妥有序促进生 物质发电,大力推进氢能、风光储氢一体化示范项目建设,力争装机 规模达到 50%,发电量占全社会用电量达到 40%。 “十四五”期间,全省将在建成两千万千瓦可再生能源装机的基 础上,着力打造陕北两个千万千瓦级可再生能源基地。 根据陕西省能源局文件《关于进一步完善<陕西省“十三五”分 散式风电发展方案>的通知》(陕能新能源[2018]6 号),本项目属于 规划内项目。 本项目位于西北地区的延安市黄龙县崾崄乡鲁家塬,风电场规划 容量为 20MW,产生的电能接入当地网,就消纳。则本项目建设符合 《可再生能源发展“十四五”规划》要求。 (3)与《风电场工程建设用地和环境保护管理暂行办法》符合性 -2- 分析 项目与《风电场工程建设用地和环境保护管理暂行办法》(发改 能源[2015]1511 号)符合性分析相见下表 1-1。 表 1-1 序 号 1 2 项目与发改能源[2015]1511 号文件符合性分析一览表 发改能源[2015]1511 号相关要求 风电场工程建设用地应本着节约和 集约利用土地的原则,尽量使用未 利用土地,少占或不占耕地,并尽 量避开省级以上政府部门依法批准 的需要特殊保护的区域。 风电场工程建设项目实行环境影响 评价制度。 项目实际情况 符合性 本项目永久占地占 2 7395m ,不涉及占用基 本农田及需要特殊保 护的区域。 相符 本报告即为该项目环 评文件。 相符 (4)与《关于规范风电场项目建设使用林地的通知》符合性分析 项目与国家林业和草原局发布的《关于规范风电场项目建设使用 林地的通知》(林资发【2019】17 号)符合性分析见下表。 表 1-2 序 号 1 2 项目与林资发【2019】17 号文件符合性分析一览表 林资发【2019】17 号文件相关 要求 项目实际情况 符合 性 本项目位于延安市黄龙县崾 崄乡鲁家塬,项目风电场范围 内无自然遗产、国家公园…鸟 类主要迁徙通道和迁徙地等 区域。项目用地现状情况为乔 严格保护生态功能重要、生态 木林地和旱地,不占用基本农 脆弱敏感区域的林地。自然遗 田。根据延安市黄龙山国有林 产地、国家公园、自然保护区、 管理局出具的《关于黄龙县科 森林公园、湿地公园、地质公 林新能风力发电有限公司黄 相符 园、风景名胜区、鸟类主要迁 龙县崾崄乡分散式风电项目 徙通道和迁徙地等区域,为风 未占用林地的复函》(延黄林 电场项目禁止建设区域。 函[2020]63 号)文件,本项目 用地不涉及自然保护区、森林 公园、湿地公园、地质公园、 风景名胜区。项目占地不涉及 林资发【2019】17 号文件中 禁止建设区域。 风电场建设应当节约集约使 项目风电场范围内无天然乔 用林地。风机基础、施工和检 木林地,项目地年降雨量 410 修道路、开关站、集电线路等, 毫米以上且无林地、公益林 禁止占用天然乔木林地、年降 地。项目建设临时用地尽量避 相符 雨量 400 毫米以下区域的有林 免地表植被较好的土地,选用 地、一级国家公益林地和二级 荒地或者裸土地。项目风机基 国家公益林中的有林地。 础、施工和检修道路均使用乔 -3- 3 4 木林地和旱地。项目集电线路 采用架空线路,避免电缆沟开 挖对地表植被的破坏。架空线 路的塔基占地为荒地。 吊装平台、施工道路、弃渣场。 项目在施工结束后应对临时 集电线路等临时占用林地的, 占地内的植被进行恢复,主要 应在临时占用林地期满后一 撒播树种和草籽,种植当地优 年内恢复林业生产条件,并及 势乔、灌、草,同时对永久占 时恢复植被。 地内的空地进行绿化。 各级林业主管部门提前介入 项目在前期筹备工作中已与 测风选址工作,指导建设单位 当地林业主管部门进行了咨 避让生态脆弱区和生态敏感 询,项目选址避让了生态脆弱 区。 区和生态敏感区。 相符 相符 (5)与《全国主体功能区规划》符合性分析 根据《全国主体功能区规划》,本项目位于延安市黄龙县崾崄乡 鲁家塬,属于国家重点生态功能区名录中的黄土高原丘陵沟壑水土保 持生态功能区,符合性分析详见下表 1-3。 1-3 本项目与《全国主体功能区规划》符合性分析 序 号 《全国主体功能区规划》内容 本项目建设情况 符合 性 1 黄土高原丘陵沟壑水土保持生态功 能区发展方向为控制开发强度,以小 流域为单元综合治理水土流失,建设 淤地坝,属于限制开发区。 本项目为分散式风电项 目,开发强度小,不会 影响当地生态功能。 符合 1 2 3 本项目拟建地属于限制 开发区,占地类型主要 为乔木林地和旱地,地 限制开发区域作为农产品主产区和 表植被类型较为单一, 重点生态功能区,主体功能是提供农 不涉及自然保护区、环 产品和生态产品,保障国家农产品供 境敏感区等,不属于禁 给安全和生态系统稳定,但也允许适 止开发区域;本项目为 度开发能源和矿产资源,允许发展那 风力发电项目,占地面 些不影响主体功能定位、当地资源环 积较小,施工及运营期 境可承载的产业,允许进行必要的城 在采取植被恢复及防止 镇建设。对禁止开发区域,要依法实 水土流失等措施后对生 施强制性保护。 态环境影响小,且项目 建成后对当地的发展具 有正效益,因此,本项 目建设可行。 在条件适宜的地区,积极推广沼气、 本项目拟建地属于西北 风能、太阳能、地热能等清洁能源, 地区,现状主要为乔木 努力解决农村特别是山区、高原、草 林地和旱地,适于风电 原和海岛地区农村的能源需求。 项目建设,项目建成后 大力发展风能、太阳能等清洁能源。 电力输送至附近变电 风能,重点在资源丰富的西北、华北 站。 -4- 符合 符合 符合 和东北以及东部沿海地区布局建设 大型风电基地。 (6)与《陕西省人民政府关于加快实施“三线一单”生态环境 分区管控的意见》符合性分析 表 1-4 与加快实施“三线一单”生态环境分区管控的意见符合性分析 名称 《陕西省人 民政府关于 加快实施“三 线一单”生态 环境分区管 控的意见》 (陕政发 〔2020〕11 号) 规划内容 与本项目相符性 本项目所在区域为重 点管控单元,本项目 运营期不产生污染 物,落实水土保持措 施并进行植被恢复后 对周围生态环境影响 较小,符合重点管控 单元管控要求。 本项目属于风力发电 重点管控单元以提升资源利用效率、 环保项目。主要减少 加强污染物减排治理和环境风险防 电力生产过程污染物 控为重点,解决突出生态环境问题。 排放,符合减排治理 要求。 分区管控。以改善生态环境质量为核 心,建立以环境管控单元为基础的生 态环境分区管控体系。针对不同环境 管控单元特征,分别提出管控要求, 实施差异化环境准入,促进环境管理 精准化。 3、“三线一单”符合性分析 拟建项目与“三线一单”符合性分析见表 1-5。 表 1-5 本项目与“三线一单”符合性分析 项 目 生 态 保 护 红 线 环 境 质 量 底 线 资 源 利 内容 符合 性 根据《生态保护红线划分指南》(环办生态[2017]48), 生态保护红线:指在生态空间范围内具有特殊重要生态功能、 必须强制性严格保护的区域,是保障和维护国家生态安全的 底线和生命线,通常包括具有重要水源涵养、生物多样性维 护、水土保持、防风固沙、海岸生态稳定等功能的生态功能 符合 重要区域,以及水土流失、土地沙化、石漠化、盐渍化等生 态环境敏感脆弱区域。 根据陕西省生态功能分区,本项目所在地区属于黄土梁 峁沟壑水土流失控制区,项目所在区域植被覆盖度良好,不 涉及生态保护红线划分范围。 根据陕西省生态环境办公室发布的《环保快报》,项目 所在区域基本污染物环境空气质量满足《环境空气质量标准》 (GB3095-2012),因此判定本项目所在区域为达标区;声环 境质量满足《声环境质量标准》(GB3096-2008)中 2 类标准 符合 要求。 项目运营期不产生废气废水,不会影响项目所在区域环 境质量。 本项目运营期主要利用当地风能资源,风能属于可再生 符合 资源,且项目属于电力生产企业,不触及当地资源利用上线。 -5- 用 上 线 环 境 准 入 负 面 清 单 拟建项目不属于不属于中华人民共和国国家发展和改革 委员会第 21 号令《产业结构调整指导目录(2019 年本)》中 鼓励类、限制类和淘汰类项目,亦不属于其它相关法律法规 要求淘汰和限制的产业,属于允许类项目,符合国家产业政 符合 策。 项目不在《陕西省国家重点生态功能区产业准入负面清 单(试行)》的 通知(陕发改规划[2018]213 号)之列。查阅《市 场准入负面清单》(2020 年版),不在禁止类与许可准入类。 因此,项目建设符合国家及陕西省现行的有关产业政策。 -6- 二、建设内容 本项目位于延安市延安市黄龙县崾崄乡鲁家塬,距离黄龙县直线距离 25km,距离延安市直线距离约 110km。风场北侧有 G22 青兰高速,东侧有 地 S201 省道,风场北侧有圪崾路和石小公路穿过,对外交通便利;场址区属 理 位 陕北黄土高原地带,主要地貌为黄土梁、沟畔、峁与沟壑相间分布,梁顶 置 地形较为平坦、地势较开阔,地表为耕地或荒草地,植被较稀疏。具体地 理位置见附图 1。 1、项目基本情况 (1)项目名称:黄龙县崾崄乡分散式风电项目 (2)建设单位:黄龙县科林新能风力发电有限公司 (3)项目性质:新建 (4)建设投资:15000 万元 2、工程组成及规模 (1)风电场工程组成 本项目计划安装 6 台单机容量 3.3MW 的风力发电机,总装机容量 项 目 组 成 及 规 模 20MW。全场年上网电量 6211.7 万 kW·h,年等效满负荷小时数为 2070 小 时,平均容量系数为 0.24。 本项目采用风机和箱变一体机,即箱式变电站在风机塔基下部里面放 置。风机选用 6 台箱式变电站,风机与箱变采用“一机一变”单元接线方式, 风机出口电压(0.69kV)经箱变升至 35kV,采用 35kV 架空线路送至风电 场 35kV 开关站。开关站按照“无人值班、无人值守”、运行人员定期或不 定期巡视的值班方式运行,站内不设置生活设施。 (2)开关站工程组成 本项目新建开关站 1 座,占地面积 150m2。主要布置有 35kV 预制舱 式开关站、SVG 集装箱、站用接地变压器及进出线路。最终以 1 回 35kV 线路接入黄龙县龙庆新能源科技有限公司黄龙崾崄乡风电场工程 110kV 升 压站。送出线路不在本次环评范围内。 主要工程建设内容见下表 2-1。 7 表 2-1 项目工程组成一览表 工程 类别 建设内容 风 风电机组 电 箱式变压 场 器 主体 工程 安装单机容量 3.3MW 的风电机组 6 台(风电机组选用 WT3300H100D160 型,轮毂高度为 100m,叶轮直径为 160m), 总装机容量 20MW。 配套 35kV 箱式变压器 6 座,箱变位于风机塔基下部里面,箱 变容量均为 2800kVA,箱变电压等级采用 35/0.69kV。 35kV 预制 箱体尺寸 14.0m×5.5m,设置铠装移开式金属封闭开关柜 5 面, 开 舱式开关 分别控制风机进线、出线柜、站用电进线柜、SVG 进线柜、 PT 柜 站 关 站 SVG 集装 箱体尺寸 6.5m×3.4m,设置 SVG 型,4MVar 动态无功补偿装 置1套 箱 集电线路由箱变上杆,采用架空线路进入开关站变电器,本风 场共布置风机 6 台,采用 1 回 35kV 架空与电缆结合线路,线 路总长约 8.9km。风机箱变高压侧至架空线路杆塔之间采用 架空电路 3×70mm2 型电力电缆(直埋)连接,架空线路终端杆至开关站 35kV 开关柜之间采用 3×240mm2 型电力电缆(直埋及电缆沟敷 设)连接。风电场线路连接共设铁塔 19 基,总占地 648m2。 施工期间共需建设场内运输道路长 8.6km,其中新建施工道路 辅助 2.9km,其余施工道路均利用现有乡村道路,对现有乡村道路进 工程 行改建。施工道路路基宽度 6m,为素土碾压夯实,不铺设路面, 施工道路 施工结束后保留 580m 的新建施工道路作为运营期检修道路, 6m 宽施工道路留路基宽 4m,其余新建的施工道路复垦,绿化, 恢复为原地貌。 项目运营期,利用 5.7km 现有乡村道路和 0.58km 新建施工道路 检修道路 作为运营期检修道路,检修道路路基宽 4m,为素土碾压夯实, 不铺设路面。 规格为 50m×50m,全场 6 台风机需设置施工吊装场地 6 处,每 吊装平台 处占地 2500m2,合计占地 15000m2(包括风机基础及箱变永久 临时 占地) 占地面积 2400m2,包括生产、生活两部分,其中生产场地包括: 工程 施工临建场地 材料加工厂、设备及材料仓库和辅助加工厂;生活场地包括: 生产用办公室,生活用临时住房等 风电场施工用水采用罐车或水箱到附近村镇取水。 供水 公用 工程 供电系统 开关站施工时建设临时蓄水池 100m3,用作开关站施工用水储 水装置,施工用水用罐车从附近村庄拉运。设置两个 10m3 用 水水箱作为生活用水,罐车从附近村庄拉运。 施工用电施工电源可由距风电场较近的10kV线路接至现场,为 施工场地供电。 运营期用电:由开关站内配电装置引接。 废气 环保 工程 废水 施工扬尘采取洒水降尘、设置围挡、土方及时覆盖等措施。施 工人员食堂油烟抽油烟机收集后屋顶排放。 施工废水经沉淀池澄清处理后用于施工场地、道路洒水降尘; 施工生活区有防渗旱厕,定期清理用作农肥。食堂废水油水分 离器处理后排入旱厕。 8 废箱变:本项目 35kV 变压器为干式变压器,项目运营期产生 的废箱变作为一般固废,交废品回收站处理。 检修固废:设备检修时产生的含油垃圾,为危险废物,危险废 固体废弃物 物专用容器收集后,暂存于开关站内的危险废物暂存间内,及 时交由有资质单位处理。 风机渗漏的润滑油:危险废物专用容器收集后,暂存于开关站 内的危险废物暂存间内,及时交由有资质单位处理。 选用低噪设备,风电机选用隔音防振型,变速齿轮箱为减噪型, 噪声治理 叶片用减速叶片等。 优化风电机组位置,减少对植物的破坏,施工期进行环境监理, 生态保护 减少施工期临时占地,减少对植物的破坏,施工期临时用地及 时恢复,合理绿化,对永久性占地采取生态补偿。 3、建设内容 工程主要建(构)筑物包括:风力发电机组、箱式变压器、35kV 架空 线路、道路工程以及开关站等。 (1)风力发电机组 风电场布置了 6 台风力发电机组,叶轮直径 160m,塔架高度 100m。 本工程风力发电机基础承台为圆形,采用干作业扩底混凝土灌注桩,桩型 基础由基桩和承台共同组成。风机桩基础承台的型式定为圆形,基桩采用 摩擦端承桩形式。基本参数见下表 2-2。 表 2-2 承台基础参数一览表 项目 单位 WT3300H100D160 圆形基础底面直径 D m 24 基础圆台顶面半径为 R1 m 3.7 基础上台柱半径为 R1 m 3.7 基础底板外缘高度 H1 m 1.1 基础底板圆台高度 H2 m 1.1 台柱高度 H3 m 1.1 基础埋深 m 3.3 桩数 个 27 桩身直径 m 0.8 扩底直径 m 1.5 平均桩长 m 30 (2)箱式变压器 风电机组与箱式变电站组合方式为一机一变方案,即每台风电机组接 一台 35kV 升压变压器。项目采用风机与箱变一体机,即箱变布置在风机 塔筒底部中间位置,将风机端 0.69kV 电压升至 35kV。箱式变电站基础与 9 电力电缆沟相连。 (3)吊装场地 本工程风电机组塔架、机仓组及叶片安装均采用履带吊直接吊装,每 台风机设置一块吊装场地,规格为 50m×50m,全场 6 台风机需设置施工吊 装场地 6 处,每处占地 2500m2,合计占地 15000m2(包括风机基础及箱变 永久占地),施工结束后将安装附件移走,除去永久占地外,对吊装场地 占地中的临时用地进行原地貌恢复。 (4)集电线路 项目采用风机与箱变一体机,即箱变布置在风机塔筒底部中间位置, 可不考虑风机与箱变直埋电缆。箱变至开关站的集电线路采用架空线路的 方式,架空线路总长 8.9km。 本工程将35kV架空线路设在箱式变电站与开关站之间,设置1回35kV 集电线路,线路长约8.9km,线路输送容量为20MW。风电场线路连接共设 铁塔19基,总占地684m2。 (5)道路工程 根据建设单位提供的风场道路规划图,施工期间共需修建场内运输道 路长 8.9km, 其中新建施工道路 2.9km,其余施工道路均利用现有乡村道路, 对现有乡村道路进行改建。施工道路路基宽度 6m,路面为素土碾压夯实。 风电场建成后 6.0m 宽施工道路留路基宽 4m,做为场内永久检修道路,其 余路肩两侧各 1m 宽,共 2m 宽为临时道路,恢复为原地貌。施工结束后保 留 580m 的新建施工道路作为运营期检修道路,6m 宽施工道路留路基宽 4m,其余新建的施工道路复垦,绿化,恢复为原地貌。永久检修道路总长 6.28km,其中 0.58km 为新建检修道路,其余 5.7km 利用现有乡村道路。 检修道路永久占地面积 2320m2。 施工道路在载重汽车的碾压下,路面变得十分虚松,应采取经常洒水 的措施,促使路面硬化,应对施工道路回填边坡进行临时拦挡。道路区水 土流失产生于路基平整阶段和道路碾压阶段,大风天气对施工面进行洒水 防尘,对部分路段设置排水沟。 (6)35KV 开关站 10 主要布置有 35kV 预制舱式开关站、SVG 集装箱、站用接地变压器及 室外架构。总占地面积 150m2。 ①35kV 预制舱式开关站 箱体尺寸 14.0m×5.5m,设置铠装移开式金属封闭开关柜 5 面,分别控 制风机进线、出线柜、站用电进线柜、SVG 进线柜、PT 柜。 ②SVG 集装箱 箱体尺寸 6.5m×3.4m,设置 SVG 型,4MVar 动态无功补偿装置 1 套。 4、主要工程量 本项目主要工程量包括项目风机场中的风机基础及箱变基础、开关站 和架空线路的建设。项目风机基础及箱变基础、开关站基础和集电线路基 础工程量见下表 2-3。项目主要土方工程量见下表 2-3。 表 2-3 基础工程量一览表 项目名称 单位 单台工程量 合计工程量 基础混凝土(C40) m3 780 4680 垫层混凝土(C20) m3 62 372 素混凝土垫层 C15 m3 70 420 钢筋混凝土灌注桩 C30(桩长 30m/ 27 根) m3 440 2640 混凝土散水 C15 m3 10 60 灌注桩钢筋 t 65 390 2:8 灰土垫层 m3 110 660 土方开挖 m3 1765 10590 土方回填 m3 835 5010 混凝土(C25) m3 45 45 钢筋 t 0.2 0.2 垫层混凝土(C15) m3 8 8 灰土垫层 m3 25 25 土石方开挖 m3 280 280 回填 m3 85 85 风电机组基础(6 台) 开关站基础 5、项目占地类型及土石方工程 (1)工程占地 11 工程永久性征地范围主要包括风力发电机组及箱变基础占地、风电场 内检修道路占地、架空线路基础占地和开关站占地。经估算,永久占地面 积为 7395hm2;临时性占地包括施工生产占地、施工人员临时居处占地、 风力发电机组吊装时的临时占地。临时征地面积为 3.9hm2。目前项目已取 得黄龙县自然资源局《关于同意黄龙县崾崄乡 20MW 分散式风力发电项目 开展前期工作的函》,项目土地手续正在办理。本工程占地面积见下表 2-4。 表 2-4 序号 项 本工程占地面积一览表 面积(m2) 目 占地类型 备注 一、永久征地 1 风机基础 4241 2 开关站 150 3 集电线路杆塔基础 684 乔木林地、旱地 铁塔 19 基,36m2/基 础 4 检修道路 2320 其它草地 长 580m 7395 / 合计 乔木林地、旱地 直径 18m/台 / 二、临时用地 1 场地平整 15000 2 临时施工道路 17400 3 生活临建 2400 灌木林地、其它 草地等 34800 合计 50×50-风机基础占地 长 2.9km,宽 6.0m / / (2)土石方工程 本项目挖方量为 3.064 万 m3,填方量 3.064 万 m3。表土待施工结束后 回填用于施工场地内植被恢复,不设弃土场。 表 2-5 项目土方工程量一览表 序号 项目名称 开挖土方(m3) 回填土方(m3) 1 风机基础 10590 5010 3 开关站基础 280 280 4 道路基础 7900 7800 5 吊装场地平整 11300 17070 6 生活临建 570 480 30640 30640 合计 6、风机选型及主要设备 本项目风机选型及主要设备见下表 2-6。 表 2-6 风机选型及主要设备 12 WT3300H100D160 型 设备名称 叶轮直径(m) 160 切入风速(m/s) 2.5 额定风速(m/s) 8.7 切出风速(m/s) 20 塔架高度(m) 100 叶片数(个) 3 叶轮朝向 上风向 发电机类型 永磁直驱同步发电机 额定功率(kW) 3600 额定电压(V) 690 型号 S11-2800/35 数量(台) 6 额定容量(kVA) 2800 额定电压(kV) 35/0.69 35kV 配电装置 手车式金属铠装封闭式开关柜 无功补偿装置 SVG(35kV) 站用变压器 100kVA 风电机组 箱式变压器 开关站 7、公用工程 (1)供电工程 施工用电施工电源可由距风电场较近的 10kV 线路接至现场,为施工 场地供电;运营期用电由开关站内变压器引接。 (2)给排水 ①给水 施工期风电场施工用水采用罐车或水箱到附近村镇取水。 ②排水 施工期施工废水设置临时沉淀池,施工废水经临时沉淀池处理后回用。 项目设施工营地,施工营地设置一座防渗旱厕,解决职工入厕问题。项目 施工废水不外排。 (3)劳动定员与工作制度 本项目运营期采用无人值守,定期或不定期巡检及维护、开关站管理 维护。不设置驻场工作人员。 总 平 面 1、施工场地布置 项目设置1个施工临建场地,占地2400m2,主要包括综合加工厂、材 13 及 料仓库、设备仓库及临时生产、生活建筑等。生活区和生产区分区布置。 现 施工期临建总平图见图2-1。 场 布 置 图 2-1 施工临建平面布置图 2、风机吊装场地 本风电场采用一台风电机组配备一台箱式变压器的方式。风电机组基 础采用桩基础,基础底板直径约24m,每台风机基础占地面积452m²,箱式 变电站放置于风机塔筒底部中心,根据风机布置情况及施工吊装的要求, 依托施工道路布置施工吊装平台。风电设备到货后采用一次运输到位的原 则,具体吊装场地布置,结合各机位地形情况,在施工组织中确定,原则 是吊装场地靠近施工道路一侧,以减少项目投资方租用的场地。因为风电 设备吊装过程是个动态的过程,考虑到起吊器械需在吊装平台内移动,吊 装平台的尺寸至少为50m×50m,同时在此平台内以轮毂为中心,半径40m 的区域内,要设立一个无障碍区域,用于叶轮的组装。吊装平台示意图见 下图。 3、风机分布 根据该风电场风资源和地形特点,利用OpenWind软件进行风机优化排 14 布,在此基础上,避开环境敏感点,考虑输电线路、施工便利等因素,最 终采用依地形不规则布置,选择风能利用率最高,尾流影响较小的布置方 案为最终方案。风电场风机总平面图布置见附图。 图 2-2 吊装平台示意图 1、施工方案 (1)混凝土系统:本工程混凝土采用商用混凝土,混凝土从黄龙县采 购,总量约4600m3,运输距离约16km。 (2)综合加工及修配系统:由于本工程黄龙县约16km,机修、汽修等 施 可以利用当地的资源,现场不设置相应设施。综合加工主要设置钢筋加工 工 方 厂、木材加工厂,集中布置在施工生产临时设施场地中,总占地面积750m2。 案 钢筋加工内容主要为钢筋平直、切断、弯曲等。 (3)仓库布置:仓库主要设有木材库、钢筋库、综合仓库、机械停放 场及设备堆场。木材库和钢筋库分别设在混凝土系统及相应的加工工厂内, 综合仓库包括临时生产、生活用品仓库等,共占地面积750m2。 15 2、施工时序 本项目施工前期先行对施工道路进行建设,对风机点位附近有乡村道 路的,对现有乡村道路进行扩建,整改。对于需要新建施工道路的,新建 6m宽的临时施工道路,临时施工路基为素土碾压夯实。待施工道路建设完 善后,进行风机基础建设。由于风机点位分布较为分散,为减少风机基础 建设对周围环境和居民的影响,本次施工采取先进行开关站土建、基桩和 箱变基础施工,之后逐台安装风电机组。在机组设备安装中,完成架空线 路、电力电缆的铺设,总工期为8个月。 施工筹建期从第1个月初开始安排,第1个月底结束,该阶段主要完成 施工用水、施工供电、施工通信、施工区征地、招投标等工作,工程准备 期从第2个月初开始安排,第2个月底结束,应完成场地平整、施工生产、 生活设施等的修建,施工人员及主要设备机械的进场,待准备阶段完成后, 进行各分项工程的施工。 3、施工工艺及产污环节 本项目施工期主要建设内容为新建6台风机及基础,开关站配套建设 35kV变压器,架空线路、施工检修道路、开关站等。施工期项目施工流程 及产污环节如下图。 临建、检修道路修建 噪声、废水、建筑垃圾 废气 扬尘 噪声 废土石 植被破坏 土地占用 水土流失 风机基 础开挖 混凝土 浇筑 噪声 噪声 风机安装 箱变安装 噪声 调试 电缆架设 电缆杆基础开挖 运营 噪声 开关站基础施工 图 2-3 设备安装 施工期污染环节示意图 (1)风机基础施工 16 电缆架设 风机基础的施工顺序:定位放线→基础机械挖土→混凝土灌注桩施工 →基槽验收→承台垫层混凝土浇筑→放线→基础环安装→承台钢筋绑扎→ 预埋管、件、螺栓安装→支模→承台混凝土浇筑→拆模→验收→土石方回 填。 本工程采用干作业混凝土灌注桩基础。垫层混凝土采用 C15,厚度 150mm,基础混凝土采用 C40。 (2)风力发电机组安装 风电机组吊装属于风电工程施工的关键内容和重点,一般情况下,吊 装设备时以大吨位的汽车起重机为主,汽车起重机为辅,起重机的主要任 务是完成机舱、塔筒和叶轮等三大部件的安装。选用一台 800t、一台 200t、 一台 75t 吊车共同完成风机的吊装。 (3)箱式变压器施工 ①箱变基础 本项目采用风机箱变一体机,即箱式变压器放置于风机塔筒底部中心, 故本工程箱式变压器不需要单独建设箱变基础。 ②箱式变电站安装 本工程拟选择箱式变电站,容量为 2800kVA,共 6 台。 箱变大部分重量集中在装有铁心、绕组和绝缘油的箱体中的变压器, 高低压终端箱内大部分是空的,重量相对较轻,使用吊钩或起重机不当可 能造成箱变或其附件的损坏,或引起人员伤害。在安装完毕后,接上试验 电缆插头,按国家有关试验规程进行试验。 (4)集输电线路施工 本项目采用风机箱变一体机,故可不考虑风机至箱变的集电线路。箱 变至开关站采用架空集电线路。 架空集电(供电、通讯)线路施工首先是塔架及电杆土建施工,即开 挖基坑、临时堆土、塔基浇筑、立杆、回填土、碾压等。基坑主要采用人 工开挖、回填,表土置于堆土底层。在塔架及电杆土建施工结束后,即可 分区安装线缆。 全线铁塔基础采用现浇钢筋混凝土台阶式基础,铁塔基础采用 C25 混 17 凝土,铁塔基础保护帽采用 C15 细石混凝土。铁塔基础中地脚螺栓采用 Q235 钢,基础中配置的主筋采用 HRB400 级钢筋。风电场内架空输电线路 架线杆塔共计 19 基,塔位基础总占地面积 684m2。 (5)道路施工 场内道路主要施工工序包括:路基土石方开挖、路基土石方填筑、路 面铺设、排水沟设施与道路相关的其他作业。 路面施工:天然级配砂砾石应采用质地紧韧、耐磨、具有一定级配的 透水性良好的材料。软硬不同的材料不得掺合使用。天然级配砂砾石要求 粒径组成中,大于 20mm 骨料占 40%以上,最大粒径不超过 70mm,粒径 小于 0.5mm 的细料含量少于 15%。压路机逐次倒轴碾压。 (6)施工临时建筑 施工临建布置于开关站的附近,沿路布置。材料加工区、材料仓库区、 设备仓库区、维修区布置集中布置于生活区南侧。 材料堆放、库房和加工场与施工驻地设置在一起,用于主控楼及配电 装置施工的材料及工器具存放和原材料的加工。架构吊装工作结束后,一 次、二次设备可在安装位置附近就近放置,导线、瓷瓶等放在配电装置的 备用隔间内。 施工生产生活区在施工准备期进行场地平整,表土剥离后单独堆存。 运行期工艺流程及产污环节 风电场的生产工艺系统主要是围绕电能的产生和输送过程而设置,产 生电能的主要设备为风力发电机组。发电原理是:在有风源的地方,叶片 在气流外力作用下产生力矩驱动风轮转动,将风能转化为机械能,通过轮 豰将扭矩输入到传动系统(高速齿轮机电机),通过齿轮增速,经高速轴、 其 联轴节驱动发电机旋转,达到与发电机同步转速时,将机械能转化为电能, 他 并通过变压器及输电设施将电能输送到电网。 噪声 检修危废 噪声 检修危废 噪声 不在本次评价范围内 发电机组 35kv 开关站 箱式变压器 18 外输线路 图 2-4 项目运营期工艺流程及产污环节图 风力发电机的运行由计算机控制,通过风速仪、风向仪、转速、温度、 压力等各种传感器来监测各个部件的运行情况,自动化程度高。当风力机 或电网发生故障时,传感器能检测出故障部位,并预报故障点或故障类型, 能及时刹闸停机,保护风力机安全。当平均风速达到启动风速以上时,盘 闸松闸,叶轮开始转动,通过齿轮箱把低速变为高速,并带动发电机转动。 当平均风速达到额定风速时,发电机并网发电。当平均风速达到切出风速 以上时,风力机自动停机,不受大风的危害。 项目运营期风电场主要污染是风电运行中发电机产生的噪声影响;开 关站主变产生的噪声;风电场、开关站主变检修或者事故状态产生的固体 废弃物。设备检修产生的固废和风电场产生的废箱变。 19 三、生态环境现状、保护目标及评价标准 1、生态环境现状 本项目总占地面积 4.2195hm2(0.042195km2),其中:永久占地约 0.007395km2,临时占地 0.0348km2。本项目所在区域不涉及自然保护区、 风景名胜区、森林公园、地质公园、原始天然林等重要生态敏感区,属 于一般区域。依据《环境影响评价技术导则—生态影响》(HJ19-2011) 分级规定(见表 3-1),生态评价工作等级判定为三级。 表 3-1 生态影响评价等级划分表 工程占地(水域)范围 影响区域 的生态敏感性 基本 原则 导则 判据 特殊生态敏感 区 重要生态敏感 区 一般区域 生态 环境 现状 补充 原则 本项目情况 面积 2~20km2 或长度 50~ 100km 面积≤2km2 或长度 ≤50km 一级 一级 一级 一级 二级 三级 二级 三级 三级 面积≥20km 或长度 ≥100km 2 ①当工程占地(水域)范围的面积或长度分别属于两个不同评价 工作等级时,原则上应按其中较高的评价工作等级进行评价。 ②矿山开采可能导致矿区土地利用类型明显改变,评价工作等级 应上调一级。 ①本项目总占地面积为 0.042195km2; ②项目区域不涉及自然保护区、风景名胜区等特殊及重要生态敏 感区,属于一般区域。 本项目评价 等级 三级 本项目以风力发电机组、场内道路等地面设施占地边界外延500m的 包笼线圈定区域为生态评价范围,生态评价总面积11.6287km2,调查内容 包括项目所在区生态功能区划,植被类型与特征、土地利用、区域土壤 类型及水土流失现状。 (1)生态功能区划 根据《陕西省生态功能区划》,陕西省划分4个生态区、10个生态功 能区、35个生态功能小区。本项目位于陕西省生态功能区中黄土高原农 牧生态区(一级区)、黄土塬梁沟壑旱作农业生态亚区(二级区)、黄 龙山、崂山水源涵养区(三级区)。 20 本项目在陕西省生态功能区划中位置详见附图4。 (2)土地利用情况 项目区土地利用类型及面积见表 3-2。土地利用类型见附图 5。 表3-2 项目土地利用类型及面积统计 土地利用类型 评价区 项目区 一级类 代码 二级类 面积(km2) 比例(%) 面积(km2) 比例(%) 耕地 0103 旱地 2.3468 20.18 0.9745 22.92 0301 乔木林地 7.0149 60.32 2.2818 53.67 0305 灌木林地 1.8701 16.08 0.7875 18.52 草地 0404 其它草地 0.3087 2.65 0.1543 3.63 住宅用地 0702 农村宅基地 0.0150 0.13 0.0125 0.29 交通用地 1004 公路用地 0.0732 0.63 0.0411 0.97 11.6287 100 4.2517 100 林地 合计 项目风电场范围总面积4.2517km2,从上表可以看出,占地利用类型 为主要为乔木林地和旱地。 (3)植被类型情况 本项目植被类型现状统计结果见表 3-3,植被类型见附图 6。 表3-3 项目植被类型面积统计表 植被类型 乔木 灌丛 草丛 栽培植被 评价区 项目区 面积(km2) 比例(%) 面积(km2) 比例(%) 刺槐、小叶杨阔叶林 4.9603 42.66 2.0505 48.23 油松、侧柏针叶林 2.0546 17.67 0.2313 5.44 柠条、沙棘灌丛 1.3398 11.52 0.5363 12.61 黄刺玫、酸枣灌丛 0.5303 4.56 0.2512 5.91 长芒草、白羊草杂类 草丛 0.2471 2.12 0.1521 3.58 铁杆蒿、狗尾草杂类 草丛 0.0616 0.53 0.0022 0.05 农作物 2.3468 20.18 0.9745 22.92 0.0882 0.76 0.0536 1.26 11.6287 100 4.2517 100 无植被区域 (水域、居民地、公路等) 21 项目风电场范围总面积4.2517km2,从上表可以看出,项目风电场范 围内植被类型主要为乔木(刺槐、小叶杨阔叶林)和灌丛(柠条、沙棘 灌丛)。 (4)植被概况 项目植被覆盖度分级及面积统计见下表。 表 3-4 植被覆盖度 项目植被覆盖度面积统计 评价区 项目区 面积(km2) 比例(%) 面积(km2) 比例(%) 高覆盖:>70% 7.0149 60.32 2.2818 53.67 中高覆盖:50-70% 1.8701 16.08 0.7875 18.52 中覆盖:30-50% 0.2471 2.12 0.1521 3.58 低覆盖:<30% 0.0616 0.53 0.0022 0.05 旱地农作物 2.3468 20.18 0.9745 22.92 非植被区 0.0882 0.76 0.0536 1.26 合计 11.6287 100 4.2517 100 由上述分析可知,项目评价区范围内植被覆盖度较高,覆盖度大于 70%的区域为 60.32%,风电场范围内,覆盖度大于 70%的区域为 53.67%。 评价区域植被覆盖度良好。 (5)水土流失情况 评价区土壤侵蚀强度的划分在区域土壤侵蚀模数的基础上进行,参 照《全国土壤侵蚀遥感调查技术规程》的土壤侵蚀类型与强度的分类分 级系统,以土地利用类型、植被覆盖度和地面坡度等间接指标进行综合 分析而实现,将项目区土壤蚀划分为微度侵蚀、轻度侵蚀、中度侵蚀、 强度侵蚀 4 个级别。土壤侵蚀强度面积统计见表 3-5。土壤侵蚀图见附图 8。 表3-5 土壤侵蚀强度 评价区土壤侵蚀强度面积统计表 评价范围 风场范围 面积(hm2) 百分比(%) 面积(hm2) 百分比(%) 微度侵蚀 7.0149 60.32 2.2818 53.67 轻度侵蚀 4.2319 36.39 1.7745 41.74 中度侵蚀 0.3203 2.75 0.1932 4.54 强烈侵蚀 0.0616 0.53 0.0022 0.05 22 11.6287 合计 100 4.2517 100 从上表课看出,项目评价范围内和风电场范围内土壤侵蚀强度均为 微度侵蚀和轻度侵蚀。 (5)野生动物调查情况 当地动物资源以农村饲养的家畜和家禽为主,大多数为家庭零星养; 区内野生动物很少,以啮齿类为主。根据调查,目前项目所在地的动物 种类均为常见物种,无国家重点保护野生动物。 2、环境空气质量现状 根据陕西省生态环境厅办公室 2021 年 1 月 26 日发布的环保快报 《2020 年 12 月及 1-12 月全省环境质量状况》,延安市黄龙县 2020 年空 气质量现状评价表见表 3-6。 表3-6 污染物项目 年评价指标 PM10 PM2.5 SO2 NO2 CO O3 年平均 黄龙县2020年空气质量现状评价表 年平均 年平均 年平均 第 95 百分位浓度 第 90 百分位浓度 现状浓度 ug/m3 47 25 7 19 1100 142 标准值 ug/m3 70 35 60 40 4000 160 占标率 (%) 67.14 71.43 11.67 47.5 27.5 88.75 达标情况 达标 达标 达标 达标 达标 达标 由表 3-6 可以看出,黄龙县环境空气中各项因子均能满足《环境空气 质量标准》(GB3095-2012)中二级标准限值,本项目所在区域属于达标 区。 3、声环境质量现状 为了了解项目区声环境质量现状,委托西安重光明宸检测技术有限 公司对项目风机和开关站所在地声环境质量现状进行了监测。 (1)监测布点 在J1、J4、J6风机点位所在地各布置一个监测点位,在风电场开关站 所在地布置1个监测点位。在红土湾村布置1个监测点位,共计5个声环境 现状监测点位。 (2)监测时间:2021 年 5 月 21 日~5 月 22 日 监测频率:昼夜各监测1次 23 (3)监测项目:等效连续 A 声级 (4)评价方法及标准 声环境现状评价采用各点监测的等效声级与评价标准比较的方法进 行;评价标准为《声环境质量标准》(GB3096-2008)2 类标准,即昼间 60dB(A),夜间 50dB(A)。 (5)监测结果 本次声环境质量现状监测结果见下表 3-7,监测布点图见附图。 表3-7 监测点位 声环境质量监测结果一览表 2021.5.21 2021.5.22 昼间 (dB(A)) 夜间 (dB(A)) 昼间 (dB(A)) 夜间 (dB(A)) J1 风机点位所在地 1# 45 39 45 39 红土湾村 2# 46 39 45 38 风电场开关站所在地 3# 46 39 44 39 J4 风机点位所在地 4# 44 38 45 39 J6 风机点位所在地 5# 44 37 43 38 《声环境质量标准》2 类 区标准 60 50 60 50 监测日期 根据监测结果,项目风机、开关站所在地以及环境敏感保护目标红 湾村处的声环境质量均满足《声环境质量标准》(GB3096-2008)中2类 标准,项目区声环境质量良好。 与项 目有 关的 原有 环境 污染 和生 态破 坏问 题 根据现状调查,项目尚未开工。项目区不存在与项目有关的原有环 境污染和生态破坏问题。 本项目位于延安市黄龙县崾崄乡鲁家塬,评价范围内无自然保护区、 生态 环境 保护 目标 风景名胜区、饮用水源保护区等需特殊保护的区域,调查未见珍稀、濒 危野生动物和保护物种。根据现场调查,拟建风电场范围内无重要军事 设施,风机光影防护距离和噪声防护距离内无敏感点,开关站 200m 范围 24 内无村庄,主要环境敏感保护目标见下表。 表3-8 环境敏感目标表 坐标 环境 名称 要素 N° 保护对象 E° 要求 项目区域范围内的植 植被恢复至原有水平 物、土壤等 风力发电机组、风电场开关 生态 站、道路工程永久占地及临 施工期严禁猎杀野生动 时占地周边 动物 物,减少高噪声设备运行 时间 1、环境质量标准 (1)环境空气执行《环境空气质量标准》(GB3095-2012)及修改 单中二级标准; (2)声环境执行《声环境质量标准》(GB3096-2008)中 2 类标准。 具体标准限值见下表。 表3-9 序号 1 评价 标准 2 评价因子 标准限值 ≤60 24h 平均 ≤150 1h 平均 ≤500 年平均 ≤40 24h 平均 ≤80 1h 平均 ≤200 年平均 ≤200 24h 平均 ≤300 年平均 ≤70 24h 平均 ≤150 24h 平均 ≤75 24 小时平均 ≤4 1 小时平均 ≤10 日最大 8 小时平均 ≤160 1 小时平均 ≤2000 NO2 TSP 4 PM10 5 PM2.5 6 CO 7 O3 单位 年平均 SO2 3 环境空气质量标准限值一览表 表3-10 µg/m3 标准名称 及级(类)别 《环境空气质量 标准》 (GB3095-2012) 及 2018 修改单中 二级标准 mg/m3 µg/m3 声环境质量标准限值一览表 序号 评价因子 标准限值 1 Leq(A)(昼间) ≤60 2 Leq(A)(夜间) ≤50 25 单位 标准名称及级(类)别 dB(A) 《声环境质量标准》 (GB3096-2008)2 类 2、污染物排放标准 (1)项目扬尘执行《施工场界扬尘排放限值》(DB61/1078-2017) 标准; (2)本项目运营期无生产废水; (3)施工期噪声执行《建筑施工场界环境噪声排放标准》 (GB12523-2011)中相关标准限值;运营期风电场噪声排放执行《风电 场噪声限值及测量方法》(DL/T1084-2008)中 A 类 2 类区标准; (4)一般固体废物执行《一般工业固体废物贮存和填埋污染控制标 准》(GB18599-2020)中有关规定;危险废物执行《危险废物贮存污染 控制标准》(GB18597-2001)及其 2013 年修改单中相关规定; 具体标准限值见下表。 表3-11 污染物 施工场界扬尘(总悬浮颗粒物)浓度限值 监控点 施工阶段 小时平均浓度限值(mg/m3) 拆除、土方及地基 ≤0.8 处理工程 基础、主体结构及 ≤0.47 装饰工程 周界外浓度最高点一般应设置于无组织排放源下风向的单位周界外 10m 范围内, 若预计无组织排放的最低落地浓度点超出 10m 范围,可将监控点移至该预计浓 度最高点附近。 表3-12 噪声执行标准一览表 单位:dB(A) 废气 周界外浓度 (颗粒物) 最高点 采用标准 污染因子 《建筑施工场界环境噪声排放标 准》(GB12523-2011) 噪声 《风电场噪声限值及测量方法》 (DL/T1084-2008)2 类标准 标准限值 昼间(dB) 70 夜间(dB) 55 60 50 本项目施工期废水不外排,运营期开关站采用无人值守方式运行, 其他 无废气和废水产生。因此不设总量控制指标。 26 四、生态环境影响分析 1、生态环境影响分析 本工程的生态环境影响主要集中在施工期间,施工过程中将进行土石 方的填挖,包括风电机组基础施工、开关站建设、公用设施的施工、风电 场内道路的修建、临时便道修建等工程,不仅需要动用土石方,而且有大 量的施工机械及人员活动。 施工期对区域生态环境的影响主要表现在土壤扰动后,随着地表植被 的破坏,可能造成土壤的侵蚀及水土流失;施工噪声对当地野生动物及鸟 类栖息环境的影响。 (1)土地占用对土地利用结构的影响 施工期永久占地、临时占地对植被以及动物生境产生影响,施工活动 施 工 期 生 态 环 境 影 响 分 析 对动物产生惊扰影响,从整体上影响评价范围生态系统,本项目施工活动 相对于整个评价范围,占地较少,对整个生态系统功能、类型、结构、过 程等产生影响较小。 永久占地包括开关站占地、风力发电机基础占地、架空线路基础占地 等永久占地,工程永久占地为 0.7395hm2,占地类型基本为旱地和乔木林 地,由原来的林地转变为工业用地,土地利用类型面积改变较小。 除永久占地外,临时占地包括风电场铁塔架设施工占地、检修道路施 工占地、施工临时建筑占地、施工吊装场地、施工道路临时占地等,本工 程临时占地 3.48hm2,但施工结束后,经采取植被恢复保护措施后,该临 时占地一般在 2~3 年内基本可恢复原有土地利用功能。因此,本项目施工 期对土地利用功能影响不大。 (2)施工期对植被的影响分析 本项目建设对植被的影响主要集中在风机基础、进场道路加宽、场内 道路、开关站等施工过程中,表现为地表开挖造成植被破坏、埋压等。此 外,风电场施工搭建工棚、仓库等临时建筑也需要占地,破坏地表植被。 施工过程中,施工范围内的植物地上部分与根系均被铲除,同时还伤及附 近植物的根系;施工带内植被由于挖掘出的土方堆放、人员践踏、施工车 27 辆和机械碾压等,会造成地上部分破坏甚至去除,但根系仍然保留。这些 将会造成施工区域植被的破坏,影响区域内植被覆盖度及植物群落组成和 数量分布,使区域植被生产能力降低。 永久占地内的植被破坏一般是不可逆的,临时占地内的植被破坏具有 暂时性,随施工结束而终止。自然植被在施工结束后,周围植物可侵入, 开始恢复演替的过程。本环评要求,施工结束后应对临时占地内的植被进 行恢复,主要撒播树种和草籽,种植当地优势灌、草,同时对永久占地内 空地进行绿化。经现场调查,项目所在区域没有珍稀植物,施工造成的部 分植被破坏不会导致评价区生物多样性改变等不良后果,在采取环评提出 的林地异地补偿措施后,植被破坏可得到有效补偿。 (3)施工期对土壤的影响分析 本项目建设对土壤的影响主要是占地对原有土壤结构的影响,其次是 对土壤环境的影响。 对土壤结构的影响主要集中在地基开挖、回填过程中。工程在施工时 进行开挖、堆放、回填、人工踩踏、机械设备夯实或碾压等施工操作,这 些物理过程对土壤的最大影响是破坏土壤结构、扰乱土壤耕作层。土壤结 构是经过较长的历史时期形成的,一旦遭到破坏,短期内难以恢复。在施 工过程中,对土壤耕作层的影响最为严重。但对临时占地而言,这种影响 是短期的、可逆的,施工结束后,经过 2~3 年的时间可以恢复。 风电场施工、建设所使用的材料均选用符合国家环保标准的材料,不 会土壤环境造成危害;建造基座的材料是普通的钢筋水泥,不会造成土壤 和地下水污染;风电机组和塔架等的材料,都是耐腐蚀、无毒、无害的材 料,在施工期和营运期不会产生环境污染;建设施工道路和其它辅助设施 的是普通的建筑材料,这些均不会对土壤环境造成影响。但施工过程中施 工机械的管理及使用不当产生的机械燃油、润滑油漏损将污染土壤,且这 种污染是长期的,因此应加强施工期机械运行的管理与维护,减少废机油 的产生。总体而言,本项目施工过程中对土壤环境影响较小。 (4)施工期对野生动物的影响分析 施工机械噪声和人类活动噪声是影响野生动物的主要因素,各种施工 28 机械如运输车辆、推土机、振捣棒等均可能产生较强的噪声,虽然这些施 工机械属非连续性间歇排放,但由于噪声源相对集中,且多为裸露声源, 故其辐射范围和影响程度较大。预计在施工期,本区的野生动物都将产生 规避反应,远离这一地区,特别是鸟类,其栖息和繁殖环境需要相对的安 静,因此,本区的鸟类将受到一定影响。项目区主要野生鸟类为喜鹊、野 鸽、猫头鹰、乌鸦、麻雀等常见鸟类,在该区域内未发现珍稀类野生鸟类。 因此,本风电场的建设不涉及对保护和珍稀鸟类的迁徙路线和栖息环境的 影响。据调查,风电场工程建设区内大型哺乳动物已不多见,小型野生动 物多为野兔、黄鼠狼、田鼠类,但区内仍有一定数量的一般鸟类分布。总 体来说,施工期对野生动物的影响较小。 (5)施工期对水土流失影响分析 1)施工期水土流失影响因素分析 ①主体工程 主要产生水土流失时段为土建施工期间,土建期工程主要包括场地平 整、塔基开挖等。根据施工特点,场地平整、塔基开挖等工程在施工过程 中将造成对原地表开挖、扰动和再塑,使地表植被遭到破坏,失去原有固 土和防冲能力,易造成水土流失。 ②检修路 检修路采用采用泥结碎石路面,道路两侧设排水沟。在建设过程中, 开挖排水沟、路基会对原有植被造成一定程度破坏,为加速水土流失创造 了条件。 ③临时施工道路 新的施工便道开辟会有临时堆料的占地行为,对堆占地范围内的植被 和地表土壤造成一定程度的破坏,为水土流失的发生和加剧创造条件。 ④施工生产生活区 水土流失主要发生在土建建设期,包括场地平整、施工过程中人为扰 动破坏,使地表植被受到破坏,失去固土防冲能力,如果不采取有效的水 土流失防治措施,就会对周围环境产生影响,加剧水土流失。 ⑤临时堆土区 29 在主体工程建设过程中,存在建筑材料及土方需要临时堆放,对原地 表进行了扰动。对于临时堆放的土体如不采取临时性的水土流失防护措施, 在回填以前将会发生较大的水土流失。 2)自然恢复期水土流失影响因素分析 水土保持工程设计与施工与主体工程同时进行,主体工程建设实施后, 水土保持工程措施也将一同完成。对于采用植被恢措施的一些工程,在自 然恢复期初期植物措施尚未完全发挥其水土保持生态效益之前,受降雨和 径流冲刷,仍会有轻度的水土流失发生。但随着植物生长,植被覆盖度的 增加,水土流失将会逐渐得到控制,并降低到允许水土流失范围内。 (6)小结 本工程的建设采取优化施工方式,减少对植物的破坏。施工期限定施 工期作业带范围,减少施工临时占地,施工结束后对临时占地及时恢复, 合理绿化。本工程已采取工程措施、植物措施相结合控制项目区水土流失 量。在采取工程措施、植物措施以及临时措施后,会使项目区的水土流失 量减少,所有临时占地均进行植被恢复并进行绿化。当恢复措施的效果全 部显现后,项目区恢复地区的林草覆盖率可以得到恢复,周围环境因项目 施工造成的影响可以得到改善。综上所述,本工程的建设对周围生态环境 影响较小。 2、大气环境影响分析 工程建设阶段施工废气主要为施工期平整场地、地基开挖、物料堆放 以及车辆行驶产生的施工扬尘、施工机械和运输车辆排放的尾气、施工人 员食堂油烟废气。 (1)施工扬尘 项目施工期装运土石方,以及建筑材料堆放等过程产生的扬尘,属无 组织排放。施工扬尘是施工活动的一个重要污染源,也是基建活动中人们 十分关注的问题。该项目的扬尘主要来自: ① 土方的挖掘扬尘及现场堆放扬尘; ② 建筑材料(白灰、水泥、砂子、石子、砖等)的现场搬运及堆放扬 尘; 30 ③ 施工垃圾的清理及堆放扬尘; ④ 施工过程来往车辆产生的扬尘。 通过采取道路及厂区洒水、开挖土方及易起尘物料进行覆盖、使用预 拌商品混凝土,散装物料运输时加盖篷布等措施,施工现场扬尘将得到有 效控制。施工扬尘浓度满足《施工厂界扬尘排放限制》(DB61/1078-2017) 中相关要求。施工扬尘影响为短期影响,施工结束后区域环境空气质量基 本可以恢复至现状水平。 (2)机动车尾气 施工废气主要为运输车队、施工机械(推土机、吊车等)等机动车辆 运行时排放的尾气。废气中主要污染因子为 NOX、CO 等。其产生量较小, 属间断性、分散性排放,对周围环境影响较小。 (3)食堂油烟 食堂油烟经抽油烟机收集后屋顶排放,自然扩散。食堂油烟对周围环 境影响较小。 3、水环境影响分析 (1)施工废水 施工期生产用水主要为混凝土结构养护和施工机械及运输车辆冲洗 等, 施工废水主要是在上述施工过程中产生的含有泥浆或砂石的工程废水, 该部分废水中主要污染物为 SS;不含其他有毒有害物质,采用沉淀池进行 澄清处理后贮存,用于施工场地、道路洒水降尘。沉淀的泥浆可与施工垃 圾一起处理。由于施工布置较为分散,范围也较广,而且施工废水产生时 间不连续,基本不会形成水流,对环境产生的影响较小。 (2)生活污水 生活污水主要污染物为 COD、BOD5、SS、NH3-N,施工人员生活盥 洗废水经临时沉淀池收集沉淀后回用于施工场地、道路浇洒抑尘等;项目 施工前先行建设 1 间防渗旱厕,解决施工人员入厕问题。食堂废水经油水 分离器处理后排入旱厕。旱厕定期进行消毒、清掏外运用作农肥。 4、噪声影响分析 施工期间,施工场地产生的噪声,执行《建筑施工场界噪声限值》 31 (GB12523-2011)。在施工期间,主要噪声源为挖掘机、起重机、搅拌机、 柴油发电机、振捣器、钢筋切断机、运输车辆等。 建设施工期一般为露天作业,施工场地内机械设备大多属于移动声源, 要准确预测施工场地各场界噪声值较为困难,因此本评价仅针对各噪声源 单独作用时的超标范围进行预测,见表 4-1。 表 4-1 施工机械环境噪声源及噪声影响预测结果表 不同距离处噪声贡献值 dB(A) 序 号 设备 名称 噪声源 声压级 dB(A) 20m 1 起重机 112 86.0 2 85 59.0 103 77.0 108 82.0 100 74.0 81 55.0 7 混凝土 输送泵 混凝土 搅拌机 钢筋切 断机 柴油发 电机 反铲挖 掘机 钎入式 振捣器 95 75.0 8 电焊机 3 4 5 6 90 表 4-2 80. 0 53. 0 60 m 76. 4 49. 4 71. 0 67. 4 76. 0 68. 0 49. 0 72. 4 64. 4 45. 4 4m 80m 100 m 150m 200 m 300m 73.9 72.0 68.5 66.0 62.5 46.9 45.0 41.5 39.0 35.5 4.9 63.0 59.5 57.0 53.5 69.9 68.0 64.5 62.0 58.5 61.9 60.0 56.5 54.0 50.5 42.9 41.0 37.5 35.0 31.5 55.0 51.5 44.0 40.5 69. 65. 62.9 61.0 57.5 0 4 58. 54. 64.0 51.9 50.0 46.5 0 4 主要施工机械和车辆的噪声影响范围 限值标准(dB) 影响范围(m) 昼间 夜间 昼间 夜间 起重机 70 55 126 708 2 混凝土输送泵 70 55 6 32 3 混凝土搅拌机 70 55 45 251 4 钢切断机 70 55 79 447 5 柴油发电机 70 55 32 178 6 反铲挖掘机 70 55 4 20 7 钎入式振捣器 70 55 35 200 8 电焊机 70 55 10 56 9 运输车辆 70 55 16 89 序号 设备名称 1 由上表可以看出: ①施工噪声因不同的施工机械影响的范围相差很大,夜间施工噪声的 32 影响范围比昼间大得多。在实际施工过程中可能出现多台施工机械同时在 一起作业,则此时施工噪声的影响范围比预测值大。 ②施工噪声将对周围声环境质量产生一定的影响,其中起重机影响最 大,昼间影响范围在距机械126m内,其他施工设备昼间影响主要出现在距 施工机械80m的范围内,夜间起重机影响最大,影响范围在距起重机708m 的范围内。材料运输造成车辆交通噪声在昼间道路两侧16m以外可基本达 到标准限值,夜间在89m处基本达到标准限值。 ③施工运输车辆的使用将增大现有村村通道路的交通量,导致施工运 输交通噪声影响有所增大。 项目施工期,在严格落实本环评提出的降噪、减振防治措施后,施工 噪声排放满足《建筑施工场界环境噪声排放标准》(GB12523-2011)中的 相关要求;风电场内运输道路途经村边。在采取禁止夜间运输、限速等措 施情况下,施工运输交通噪声对道路旁村庄居民不利影响可减缓至最低程 度,本项目施工期短,随着施工期的结束,施工运输交通噪声消失。总体 而言,项目施工期噪声对周围声环境影响较小。 5、固体废物处理措施 施工期固体废物主要包括施工渣土、施工建筑垃圾和施工人员的生活 垃圾等。 (1)施工弃土 3 本工程挖方量为 30640m ,临时堆土点状分布在每个风机基座、和施工 生产生活区周边。回填后产生的余土就近用于风机及箱变周边基础的平整 填方。表土就近堆放于道路工程区周边、生产生活区及风机安装平台一角, 施工结束后用作绿化覆土。根据现场实际情况,土方可在施工初期表土剥 离时,预留表层腐殖土,作为后期复耕及绿化恢复用土(可在风机施工的 临时场地上堆填)。剩余土方就地用于地场平整。本项目不设取弃土场, 无弃方产生。 (2)施工建筑垃圾 本项目施工时产生少量建筑垃圾,建筑垃圾主要包括砂石、废金属、 废钢筋等杂物,其中废金属、废钢筋等回收利用,不能利用部分及时运往 33 附近建筑垃圾填埋场处置。 (3)生活垃圾 施工人员(平均每天 30 人,垃圾产生量按 0.5kg/(人·d)计)产生 的生活垃圾约 15kg/d,按施工期 8 月计算,共产生生活垃圾 3.6t,项目产 生的生活垃圾定点存放,由环卫部门收集处理。 1、生态环境影响分析 1.1 生态系统影响分析 (1)对动物影响分析 风机运转过程中可能会对鸟类产生恫吓作用,使得食物链下级动物增 多,如啮齿类动物和兔子等,从而使动物啃食量增加,通过食物链作用影 响植物的种类和数量,在一定程度上会破坏生态系统的生态平衡,由于评 价区域为典型黄土高原,生产力不高,啮齿类动物和大型鸟类总量不多, 食物链各级生物量基数较小,在本项目运营后,啮齿类、兔子等动物仍然 运 营 期 生 态 环 境 影 响 分 析 受着人类活动的干扰,不会有数量的较大增长,因此风场建设项目对食物 链及当地生态完整性反应较缓慢,影响较小。 风电场建设项目对动物的影响主要是对鸟类的影响,这种影响分为直 接影响和间接影响两种。 ①直接影响 直接影响主要是指当鸟飞过风电场时,可能撞在塔架或风轮机叶片上 造成伤亡,这种碰撞可能发生在鸟类的本地迁徙活动中(如往来于休息地 与觅食地、饮水地之间等),也可能发生在季节性迁徙途中。荷兰自然物 理研究所曾对风电场对鸟类的伤害进行研究,认为鸟类撞击风机而死亡的 事件总体来说是稀少的,每公里风电伤害的飞鸟比每公里高压输电线伤害 的鸟只少 10 倍,与高速公路上汽车对飞鸟的伤害处于同等水平。风电机运 转过程中会产生叶片扫风噪声和机械运转噪声。大多数鸟类对噪声具有较 高的敏感性,在该噪声环境条件下,部分鸟类会选择回避,减小活动范围。 鸟类在飞行中撞到输电线时会造成死亡或受伤,但多数情况下,这种可能 性较小。 ②间接影响 34 间接影响主要是指对鸟类栖息环境的影响和对鸟类迁徒活动的影响。 据有关文献记载,鸟类在栖息和觅食时的飞行高度与迁徒时的飞行高度是 不同的,因此,风电场对两种不同状态下的鸟类影响也不同。 ③对鸟类栖息环境影响 在栖息和觅食时,鸟类飞行高度一般低于 100m,而风机叶片旋转高 度为 20~180m,运行线速度为 34~61m/s,因此风机运行将直接影响鸟类 在风电场范围内的飞行,所以风电场范围不再适宜作为鸟类的栖息觅食场 所。鸟类通常选择水草肥美的湿地作为栖息觅食地,风电场建设范围内的 湿地资源很少,鸟类栖息觅食地也很少。小型鸟类的主要栖息地是居民点 附近,风机多布置距居民点较远,因此风电场建设对当地鸟类的直接影响 不大。因此,本项目的建设对鸟类栖息环境的影响较小。 ④对鸟类迁徒活动影: 风电场占地面积极大,一般是几平方公里,甚至上百平方公里。由于 风电机运行过程产生的噪声和光影会对鸟类产生干扰,鸟类会远离风电场。 鸟类迁徙的高度一般在 300m 左右,小型鸟禽的迁徙高度不超过 300m, 大型鸟类可达 300~3600m,如燕的迁徙高度为 450m,雁为 900m。可见, 鸟类迁徙飞行高度远在风电机高度之上。鸟类一般又都具有较好的视力, 它 们 很 容 易 发现 并 躲 避 障 碍 物 , 在 飞 行途 中 遇 到障 碍 物都 会 在 大 约 100~200m 的距离下避开。因此,在天气晴好的情况下,鸟类误撞风电机 的几率极小。但是,在鸟类迁徙遇到逆风不能着陆时,飞得很低,几乎是 近地面飞行,会撞在障碍物上死亡。在夜间,或在有雾、烟、密云和蒙蒙 雨、透视度很低的白天,发生误撞而死亡的几率会提高。 根据中国候鸟迁徙路线示意图,图 4-1,拟建风电场不在候鸟迁徙通 道上,所以拟建风电场对鸟类迁徒活动影响较小。 项目区不属于鸟类频繁活动地区,风电场内基本为农田生态系统,主 要鸟类为麻雀、燕子等,但这些鸟类在正常飞行时,飞行高度较高,如不 下降捕食,不会受到风力发电机的威胁。而且风电站建成后,风力发电机 的叶轮额定转速在 16~17r/min,速度较慢,加之鸟类的视觉极为敏锐,反 应机警。根据国外大型风场运行过程研究成果,风力发电场运营初期,风 35 力机旋转等可能会对候鸟的迁徙与栖息产生一定影响,随着候鸟对风机的 存在和运行的逐渐适应,会选择自动避让,不会造成长远影响。研究成果 同时表明,风机运转的过程中,动物的数量将不会因此下降。因此项目建 设对鸟类栖息及迁徙影响较小。 项目位置 图 4-1 风电场在中国鸟类迁徙路线中的位置 ⑤低频噪声对动物影响分析 根据袁征、马丽等人《海上风机噪声对海洋生物的影响研究》的研究 结果,风电场在运行过程中产生的噪声多为窄频噪声,频率小于 1kHz,多 数集中在 700Hz 以内,其声音频谱通常与风机性能有关而与其他条件无关。 多数研究表明风机噪声可能会对野生动物产生一定的影响,但不会造成不 良生理反应及听力损伤。拟建风电场范围内野生动物分布较少,评价区范 围内无保护动物,且拟建风电场周围已有风电场建成并运营。所以,拟建 风电场低频噪声对评价区域内野生动物造成影响较小。 (2)叶片阴影对植物影响 项目运营期风机叶片转动引起的阴影将对周围植被的日照采光产生影 响。运营期叶片阴影将会减少地表的日照时间及日照强度,从而对原有植 被带来一定影响。 但由于项目建设期会在风机基础附近建设临时吊装场地, 将会破坏地表植被,评价建议在施工结束后恢复地表植被时,可根据风机 36 叶片阴影影响范围选择植株,在叶片阴影影响范围外选择项目拟建地的原 有优势物种;影响范围内可根据叶片阴影带来的日照强度及日照时间长短 的改变有针对性的选择喜阴、耐寒耐旱等能较快适应当地气候及日照情况 的植物,这样可减少项目区风机叶片阴影对植被的影响。 (3)水土流失影响因素 本项目建成营运后,风机基础、检修道路等永久占地失去原有的生物 生产功能和生态功能,植被基本完全损失,植被覆盖率降低,在恶劣天气 条件下会加剧该区域的水土流失。另外,运营初期的植物措施恢复期,也 存在着一定的水土流失。随着植被的恢复,运营期水土流失将恢复至建设 项目前的水平,因此,运营期水土流失较小。 (4)土地利用类型影响因素 本评价区域总面积为 11.6287km2,土地利用类型以乔木林地和旱地为 主。永久占地包括开关站占地、风力发电机基础占地、架空线路基础占地 等永久占地,工程永久占地为 7395m2,占地类型基本为乔木林地和旱地, 由原来的林地转变为工业用地,但永久占地仅占评价区域总面积的 6.36%, 土地利用类型面积改变较小。 (5)景观影响因素 本风电场所在区域原有景观为低山丘陵景观,大面积风机布置,打破 了原有的自然景观,会对人的视觉产生一定的影响,由原来的自然景观转 变为风电人工和自然组合景观。 拟建工程为了获得较好的风况,一般将风轮机布置在地势相对较高处, 因此,人们从很远的地方就可以看到风轮机,风电场的建设对景观的影响 十分明显。风电场的视觉影响主要与风机颜色的选择和布置相关。 拟建地区由于台地空地面积很大,可以将多台风轮机建在一块儿,形 成风电场。为了避免风轮机看起来在景观中占据统治地位,风轮机之间应 保持一定的距离。景观中风轮机的数量越多,对人的视觉影响也越大。本 工程将风轮机成分散布置,风轮机之间保持很大距离,这能给人以较舒适 的感觉,对视觉景观的影响较小。 风轮机的颜色选择对景观具有决定性的影响,通常需要根据景观特点 37 及该地区的一般天气状况来选择风轮机的颜色。最常见的风轮机颜色有: 白色、灰白色和淡蓝色。从近距离来看,人们通常感觉白色风轮机非常漂 亮,并且它是按自然的方式来反射太阳光的。本工程拟选择白色风机,使 风电场看上去与周围景观十分协调。 风机塔基在施工过程中,扰动的土壤面积较大,一般扰动直径为 20m~ 30m,施工后扰动土地裸露,在视觉效果上令人感觉与周围草原不协调, 在项目施工结束后,对扰动的土地及时种植牧草等当地原有植物,恢复其 生态及视觉景观功能,与周围景色融为一体。 由于杆塔体积较大且颜色较深,架空高压线的建设通常会对视觉景观 造成一定影响。 本工程附近无自然保护区、生态旅游区、风景名胜区等,工程建设对 周围视觉景观影响较小。视觉影响影响具有一定的主观性,为了减小人们 心理上对风电场的负面情绪,应使风电场内的各风机都处于良好的运行状 态。当人们看到风机在运转,就会觉得这种视觉景观十分漂亮,抑或感觉 这种视觉损失是值得的;当风机停止转动时,人们就会感觉这种视觉损失 的负面影响很明显。 1.2 运营期对地表植被生物量影响分析 本风电场项目区植被类型主要以乔木林地和灌丛为主,乔木主要为刺 槐、小叶杨阔叶、油松、侧柏针叶林。其次为灌丛,灌丛主要为柠条、沙 棘灌丛、黄刺玫、酸枣灌丛。 本项目运行后,仍有部分土壤不可恢复而成为永久占地,主要为风电 机组基础、场内道路等。将永久占地 7395m2,相当于减少植被面积 7395m2, 因此减少植被生物量。本项目可按永久占地面积采取林地异地种植植被的 方式进行生态补偿,建议就近或在场内植树和种草,合理绿化,增加场地 及周边草地绿化覆盖率,3 年后生态可以得到恢复,并在一定程度上改善 原有生态。由于拟建场内原有植被稀疏,原有生物量较小,因此本项目的 建设只在短期内对区域草场的生态环境产生较小的影响,植树种草措施完 成后,区域植被生物量不仅不会较少,随着保护力度的加强,可能有利于 区域生态环境的改善。 38 1.3 运营期对动物迁徙与栖息环境的影响分析 项目运行期风电机组桨叶的运动也会对鸟类飞行产生一定影响。据环 评调查,项目区内有一定数量的鸟类分布,但未发现珍稀保护野生鸟类, 也无珍稀保护野生鸟类迁徙越冬。根据鸟类的迁徙习惯,鸟类可避开转动 的风机,因此工程运行对鸟类迁徙影响较小。 1.4 风机光影影响分析 (1)项目所在地太阳高度角计算方法 从地面某一观测点指向太阳的向量 S 与地平面的夹角定义为太阳高度 S 在平面上的投影线与南北方向线之间的夹角为太阳方位角,用γ表示, 角, 并规定正南方为 0°,向西为正值,向东为负值,其变化范由为±180°。由 于冬至日太阳高度角最小,因此选择冬至日进行光影范围计算。 冬至日逐时太阳高度角计算公式如下: ho=arcsin(sinφ·sinσ+cosφ·cosσ·cosτ) 式中:ho—太阳高度角,rad; φ—当 地 纬度 , deg , 本次 选取 距 居 民点 最 近 的 风 机 J1 的 经 纬 度 (E109°48′22.27″ N35°44′19.90″)进行太计算; λ—当地经度,deg; σ—太阳赤纬角,冬至日太阳赤纬角为-23.442°; τ—太阳时角,在正午时τ=0,每隔一小时增加 15°,上午为正, 下午为负。 太阳方位角计算公式如下: γ=arcsin(cosσ·sinτ)/cosh0) 式中:γ—太阳方位角,rad;其他参数含义同前。 经计算,太阳高度角 h0=31.1°。 (2)光影长度计算方法 风电机组不停转动的叶片,在阳光入射方向下,投射到居民住宅的玻 璃窗户上,即可产生闪烁的光影。风电机组的光影影响范围取决于太阳高 度角的大小,太阳高度角越大,风机的影子越短;太阳高度角越小,风机 的影子越长。光影影响防护距离等于风机光影长度,以风机与最近民宅距 39 离是否满足作为衡量标准。风机光影长度计算公式如下: L=D/tgh0 其中:L——风机光影长度 m; D——风机高度; h0——太阳高度角° 本项目可研采用的风机轮毂高度为 100m,风叶直径为 160m,则本次 评价风机高度取 180m;计算得到最大风机光影长度为 298.4m。本项目建 设地点位于北半球,光影影响范围为以风机中心半径为 298.4m 的北侧半 圆。据现场调查可知,风机北侧 298.4m 范围内不存在居民点,距离风机 最近住户为 J1 风机东南侧约 230m 处的红土湾村住户,位于本项目最大风 机光影影响的范围外,因此本项目不存在光影扰民现象。因此确定以每台 风机为中心,东西方向为轴,以 298.4m 为半径画圆,轴北侧半圆区域定 为本工程的风机光影影响防护距离,需在风电机组微观选址时保证风机北 侧 298.4m 为半径的圆形区域内无居民点。 2、声环境影响分析 本项目运营后对周围声环境影响主要为风电场风机转动噪声和开关站 内箱变运营噪声。 2.1 风电场噪声影响分析 (1)源强 风电机组产生的噪声主要由两部分组成: 机械噪声和空气动力学噪声, 机械噪声主要来自齿轮箱、轴承、电机,空气动力学噪声产生于风电机组 叶片与空气撞击引起的压力脉动,其中的空气动力学噪声是主要的噪声来 源。根据浙江大学《风电机组噪声预测》,当风速为 8m/s 时,兆瓦级以 下的风电机组声功率级在 98~104dB(A)之间,其噪声呈现明显的低频特 性。 (2)预测方案 a)根据可研,本项目风力发电机群的排列是根据测风塔所测得当地逢 场参数确定,风机分布间距不小于 3.5D=350m(D 为风机直径-100m)。 通常,风机排距超过 200m,相互之间的影响可以忽略。因此本项目主要 40 存在单机噪声源影响,不考虑风机群的噪声影响问题。 b)由于风机一般位于海拔较高的山梁上,风机四周地形开阔,周围村 庄距离较远,且风机高度较高,因此不考虑地面植被等引起的噪声衰减、 传播中建筑物的阻挡、地面反射作用及空气吸收、雨、雪、温度等影响。 c)根据《环境影响评价技术导则声环境》,采用点声源预测模式。 (3)预测模式 风机配套轮毂距地面高度为 100m,因此采用自由声场点声源几何发 散衰减模式预测距声源不同距离处的噪声值。声源衰减公式为: L (r)= L Aw -20lg(r) -11 Lp(r)——噪声源在预测点的声压级,dB(A); LAW——噪声源声功率级,dB(A); r——声源中心至预测点的距离,m。 (4)预测结果 本项目风机轮毂中心距地面 100m,以此处作为预测计算的点声源中 心,预测距离地面 1.2m 处的风电机组噪声贡献值(不考虑预测点与风电 机组基底的海拔高度差距)。单个风机随距离衰减预测结果见表 4-3。根 据计算,本项目风电机噪声贡献值在距离风机 160m 处可达到《工业企业 厂界环境噪声排放标准》(GB12348-2008)2 类标准夜间噪声要求(50dB (A))。 表 4-3 项目 与风机距离 (m) 噪声贡献值 dB(A) 单台风机噪声贡献值预测结果 不同距离噪声贡献预测 50 100 150 200 250 300 350 400 450 60.0 52.8 51.2 47.1 45.3 43.9 42.1 41.2 40.7 (5)影响分析 根据预测结果,本项目单台风机噪声贡献值在 160m 处可达到《工业 企业厂界环境噪声排放标准》(GB12348-2008)2 类标准和《风电场噪声 限值及测量方法》(DL/T1084-2008)2 类标准。单台风机噪声贡献值在 160m 处小于 50dB(A),经现场调查,项目区内各风机间距最小距离 300m, 且各风机周围 200m 范围内无声环境敏感目标,声环境质量满足《声环境 质量标准》(GB3096-2008)2 类区标准,且一般正常情况下,风机多数 41 都非满负荷运行。因此,风机噪声不会对居民声环境产生扰民影响。 (6)风电场监测类比 本次环评收集到陕西博厚建设环保工程有限公司于 2020 年 12 月编制 的《明阳靖边宁条梁 50MW 风电工程建设项目竣工环境保护验收调查表》 明阳靖边宁条梁 50MW 风电工程建设项目是由陕西靖边明阳新能源发电 有限公司投资兴建, 该工程与本工程采用相似风机且当地风速高于该项目。 类比条件对比如下 表 4-4 本项目 类比项目 WT3300H100D160 型 WTG1/2500kW 型 切入风速(m/s) 3.0 3 额定风速(m/s) 10.5 10.8 切出风速(m/s) 25 25 塔架高度(m) 100 70 叶片数(个) 3 3 频率 风速主要集中在 3.0 m/s~ 8.0m/s 风速 8.5m/s—11m/s 设备名称 风电机组 类比条件一览表 风场环境 因此具备类比条件。 陕西中测检测科技股份有限公司于 2020 年 9 月 4 日~9 月 5 日对 8#机位运行噪声进行了衰减监测,监测结果见表 4-5。 表 4-5 测点编号、位置 噪声衰减监测结果一览表 2020.9.4 2020.9.5 昼间 dB(A) 夜间 dB(A) 昼间 dB(A) 夜间 dB(A) 8#机位北侧 50m 46 45 48 46 8#机位北侧 100m 40 40 42 41 8#机位北侧 100m 41 41 41 42 8#机位北侧 100m 41 40 40 40 气象条件 9月4日:昼间:晴,风速:3.3m/s;夜间:晴,风速3.2m/s; 9 月 5 日:昼间:晴,风速:3.1m/s;夜间:晴,风速 3.0m/s。 风电场风机监测结果表明:距风机 50m 范围内,噪声可降至 50dB(A) 以下,达到《声环境质量标准》和《风电场噪声限值及测量方法》中 2 类 标准限值。 据现场调查,风电场内距风电机组最近的居民是 J1 风机东南侧的红土 湾村居民,水平距离约为 230m,风电场对周围居民点的噪声贡献值均满 足《声环境质量标准》(GB3096-2008)中 2 类标准要求,风机噪声不会 42 造成扰民现象。 2.2 开关站声环境影响分析 (1)噪声源强 项目开关站噪声来源主要是由变压器、轴流风机等电器设备运行时产 生的,以中低频噪声为主;本工程拟建 1 台变压器,每台主变理论计算时 取 60dB(A)作为源强。噪声源距离厂界距离详见表 4-4。 表 4-4 项目噪声源距离厂界距离距离一览表 单位:m 产噪设备名称 东厂界 南厂界 西厂界 北厂界 主变 4 5 4 6 ⑵预测方案 本工程拟建变电站内噪声污染源主要来自变压器,变电站的噪声以中 低频为主。按点声源衰减模式计算噪声源至厂界处的距离衰减,公式为: Lp=Lp0 -20lg(r/r0)-11 式中:Lp—预测点声压级,dB(A); Lp0 —已知参考点声级,dB(A); r—预测点至声源设备距离,m; r0 —已知参考点到声源距离,m; ⑷ 声环境影响理论预测结果及分析 按照《环境影响评价技术导则 声环境》(HJ 2.4-2009)的要求,根据 源强及声源距预测点距离,计算噪声源在拟建变电站厂界 1m 处的预测 值,预测结果见表 4-5。 表 4-5 预测点位置 厂界噪声 噪声影响预测结果表 评价标准 贡献值 单位:dB(A) 是否达标 昼 夜 昼 夜 1#东厂界 47.9 60 50 达标 达标 2#南厂界 46.0 60 50 达标 达标 3#西厂界 47.9 60 50 达标 达标 4#北厂界 44.4 60 50 达标 达标 由计算结果可知,拟建开关站运营后,主变噪声源在四周厂界处噪声 贡献值满足《风电场噪声限值及测量方法》(DL/T1084-2008)中 A 类 2 类区标准限值要求;本项目开关站所在地周围 200m 范围内无环境敏感保 43 护目标,故项目开关站在运营期对周围声环境影响较小。 3、固体废物影响分析 项目运营期产生的固废废弃物主要为设备检修过程中产生的极少量的 废机油、废润滑油、检修油污垃圾、风机渗漏的少量润滑油和风电场产生 的废箱变。 (1)废箱变 本项目风电场内 35kV 箱式变压器采用干式变压器,故项目产生的废 箱变为一般固废,报废后,交废品回收站回收利用。 (2)设备检修固废 设备检修产生的固体废弃物属于危险废物,项目开关站内建设 1 危险 废物暂存间,设备检修固废由危险废物专用容器收集后,暂存于危险废物 暂存间,及时交有资质单位处置。 (3)风机渗漏废油 风机在运转过程中会使用少量润滑油,润滑油分为液态的润滑油和固 态的润滑脂,润滑油的使用部位主要有轮毂、机仓和发电机。润滑油一般 不会发生渗漏,仅在设备密封条件差时才会有少量的渗漏。在风机轮毂和 发电机可能发生渗漏的地方均设有专用润滑油收集盒,在机仓内设置多个 专用润滑油收集瓶以收集可能渗漏的润滑油,收集盒及收集瓶的容积均大 于该处润滑油的总用量,因此润滑油不会散漏到地上。巡检人员每天都会 对风机进行检查,如发现收集盒或收集瓶内渗有润滑油,将立即查找渗漏 原因,对渗漏处进行密封处理,废润滑油由危险废物专用容器收集后,暂 存于危险废物暂存间,及时交有资质单位处置。 4、环境风险影响分析 本项目为分散式风电项目,项目风电机组在运转过程中会使用少量润 滑油,检修过程会产生一定量的废润滑油,产生量约 0.1t/a,暂存在危废间 内定期交危废单位处置;故本项目涉及危险物质主要为废润滑油,属于油 类物质,项目场地内最大暂存量为 0.1t。 根据《建设项目环境风险评价技术导则》(HJ169-2018)附录 C 的计 算方法计算物质总量与其临界量比值(Q),项目危险物质 Q<1,该项目 44 环境风险潜势为Ⅰ。计算结果见下表。 表 4-6 Q 值计算结果表 序 号 名称 存在部位 状态 CAS 号 最大存在总量 qn/t 临界量 Qn/t 该种危险物 质Q值 1 油类 物质 危废间 液态 / 0.1 2500 0.00004 项目 Q 值Σ 0.00004 本项目涉及的环境风险主要为油类物质泄漏及遇明火或高温发生火 灾、爆炸等。油类物质下渗会影响土壤和地下水环境,一旦发生火灾、爆 炸会对周围动植物及生态环境造成影响,同时,油类物质燃烧产生二次污 染主要为烟尘、二氧化碳、一氧化碳、二氧化硫、氮氧化物等,会对大气 环境造成一定污染。 (1)泄漏事故风险分析 本项目风电机组使用的润滑油在非正常情况下泄露可通过收集盒直接 收集,不会进入地表环境,收集的润滑油作为危废由巡视人员集中暂存于 危废间内,其检修产生的废润滑油经收集后也在危废间暂存,定期交资质 单位处置,本项目危废间采取重点防渗,并设置围堰,由专人进行管理, 可防止废润滑油泄露、溢流进入地表环境。因此,在采取以上措施后,本 项目环境风险事故发生概率可大大降低,当事故发生导致危险物质泄漏时, 对项目场地周围大气环境、地表水环境、土壤环境和地下水环境可能造成 的影响均较小。 (2)火灾爆炸事故风险分析 项目开关站内危险废物暂存间的废润滑油遇高温及明火易发生火灾、 爆炸,可能对场地内工作人员造成人身危害以及造成较大经济损失,影响 场地内动植物生存环境以及场地生态环境,且火灾事故在燃烧过程中产生 伴生/次生的污染物会对大气环境造成一定影响。由于本项目危险废物暂存 间为封闭式,通过采取专人定期巡查,按照标准、规范配备消防设施和急 救器材,将风险防控要求落实到人等措施后,本项目发生火灾、爆炸的可 能性小,事故情况下不会造成太大影响。 本次评价要求企业在项目建成后定期组织培训及环境事故应急演练, 防止风险事故发生,同时,要求企业员工在发生风险事故时,能够以最快 45 速度发挥最大的效能,有序地实施相关防控措施,尽快控制事态的发展, 降低事故对环境造成的危害,减少事故造成的损失。 5、地下水环境影响分析 根据《环境影响评价技术导则 地下水环境》(HJ610-2016)中的附录 A“地下水环境影响评价行业分类表”,本项目行业类别属于“E 电力 34、 其他能源发电”,该行业类别下,报告表类项目为 IV 类项目。根据导则 要求可不开展地下水环境影响评价工作。 6、土壤环境影响分析 根据《环境影响评价技术导则 土壤环境(试行)》(HJ964-2018)中 的附录 A“土壤环境影响评价项目类别表”,本项目属于“电力热力燃气及水 生产和供应业”中的“其他”类项目,为 IV 类项目,根据导则要求,可不开 展土壤影响评价工作。 7、电磁环境 本项目辐射源有 35kV 箱式变压器、风电场内 35kV 输电线路。根据《环 境影响评价技术导则输变电工程》(HJ24-2014)及《电磁环境控制限值》 (GB8702-2014),100kV 及以下输变电电磁辐射属于豁免范围。故本项目 光伏发电场内的 1 条 35kv 地埋输电线路和 35kV 箱式变压器均属于豁免范 围,故本次评价可不进行电磁环境影响评价。 1、风电场选址 选 址 选 线 环 境 合 理 性 分 析 本项目规划装机容量 20MW,工程位于陕西省延安市黄龙县崾崄乡鲁 家塬。场址区域地处陕北黄土高原地带,主要地貌为黄土梁、沟畔、峁与 沟壑相间分布,梁顶地形较为平坦、地势较开阔,地表为耕地或荒草地, 植被较稀疏。风电场区域附近有周边有 G65 高速、G2211 高速、G210 国 道、S303 省道等公路通过,风电场内有乡村道路分布,交通条件比较便 利。 2、开关站选址 拟建 35kV 开关站位于风电场范围内,附近有乡村道路,交通较为便 利,能够满足设备运输车辆通行,自然条件和社会环境条件较为优越,有 46 利于工程建设;通过实地踏勘,开关站 200m 范围内无文教及居民区,500m 范围内无生态环境敏感区,站址位于黄土塬顶部较为平坦。 本项目风电场选址合理性分析见表4-7。 表 4-7 风机选址的环境合理性分析 编 号 坐标 周围 敏感 点 J1 E 109°48′22.27″ N 35°44′19.90″ 附近 200 m范 围无 住户 旱地 E 109°47′56.03″ N 36°44′3.49″ 附近 500 m范 围无 敏感 目标 旱地 E 109°46′25.75″ N 35°43′18.35″ 附近 500 m范 围无 敏感 目标 旱地 J2 J3 卫星图 47 占地 类型 J4 J5 J6 开 关 站 E 109°46′14.96″ N 35°43′21.86″ 附近 500 m范 围无 敏感 目标 旱地 E 109°45′47.25″ N 35°43′8.71″ 附近 500 m范 围无 敏感 目标 旱地 E 109°65′44.34″ N 37°4′8.134″ 附近 500 m范 围无 敏感 目标 旱地 和灌 木林 地 E 109°46′32.84″ N 35°43′21.43″ 附近 500 m范 围无 敏感 目标 旱地 3、环境敏感目标限制因素 本项目共布置有 6 个风机点位和一座开关站,经现场踏勘,风机和开 关站所在地周围 200m 范围没均无自然保护区、风景名胜区、饮用水源保 48 护区等需特殊保护的区域,无居民住宅、医院、学校等环境敏感保护目标, 调查未见珍稀、濒危野生动物和保护物种。故本项目的选址无环境敏感目 标限值因素,从环境保护角度分析,项目选址可行。 4、风能资源 风电场主风向与主风能方向基本一致,风向以东南偏南(SSE)和东 南(SE)为主。风电场风速频率主要集中在 3.0 m/s~1.0m/s,风能频率主 要集中在 5.0m/s~10.0m/s,无效和破坏性风速少,风速年内变化小,全年 均可发电。 6423#测风塔 100m 高度代表年平均风速为 5.16m/s,平均风功率密度 为 115W/m2。根据《风电场工程风能资源测量与评估技术规范》判定该风 电场风功率密度为 D-1 级。风能资源具备开发条件。 综上,项目选址从环境角度分析是可行的。 49 五、主要生态环境保护措施 1、施工期生态环境保护措施 (1)植被保护措施 ①应尽量避开有树木、植被的地方,减少植被生态环境破坏;对无 法避让的林木尽量采取异地种植,以减少对植被的砍伐、损坏。 ②严格按照设计文件确定征占土地范围,合理安排施工,尽量减少 施工开挖面积和临时占地面积,减少植被的破坏。 ③施工营地等临时建筑尽可能采用成品或简易拼装方式,尽量减轻 对土壤及植被的破坏。 ④对凡因风电场、塔基等永久占地施工破坏植被而造成裸露的土地 应在施工结束后立即整治利用,尽量采用当地土种进行植被补充,主要 种植林木,保证项目建设后生物量不减少,生态环境质量不降低。 ⑤永久占地处基础、电缆沟等开挖时,应将表层土与下层土分开, 施工 期生 态环 境保 护措 施 单独收集并保存表层土,暂时堆放于临时表土堆场,用于今后的植被恢 复覆土,以恢复土壤理性;临时表土堆场采取临时防护措施:设土袋挡 护、拍实、表层覆盖草垫或苫盖纤维布等其它覆盖物。对于在坡度大于 15 °的地区放置风机的区域,施工时应及时在坡脚处设置草袋挡土墙挡护 或坡面种植草本植物等防护措施加以防护,以减少水土流失现象发生; 施工结束后,及时清理地表,对施工场地进行表土回填、土地平整,以 便恢复植被。在工程完工后,对临时占地、临时道路、吊装场地等临时 施工设施区进行土地平整,翻耕,及时进行绿化。 (2)工程措施 场址区内不存在泥石流、滑坡、流动砂丘等不良地质现象。场地不 做大范围平整,最大程度的保护区域生态环境。在施工过程中,地表开 挖时做好表土的集中堆存和保护,并要求完工后及时利用原表土对施工 造成的裸露面进行覆土。同时对场内局部产生的开挖土方量在其周边进 行就地摊平、压实,不做弃渣外运处理,尽量减少车辆对场地的碾压, 保护地表生态,降低土方施工费用。 项目建设临时施工用房和施工人员生活用房。临建施工前对临时用 50 地进行表土剥离,剥离的表土集中堆放和保存,用于施工结束后绿化覆 土。施工结束后,及时清理临建地表,对施工场地进行表土回填、土地 平整,以便恢复植被。在工程完工后,对施工临建场地、吊装场地、临 时道路等临时施工设施区进行土地平整,及时进行绿化。主要措施如下: 风机区域:结合地形及地表植被,尽量避开植被较好区域布置吊装 场地。场内局部产生的少量土方就地用于土地平整,不外运;尽量减少 车辆对场地的碾压,保护地表生态。施工结束后,吊装场地等临时施工 设施区及时进行土地平整,及时进行绿化。 施工临建场地:剥离的表土集中堆存和保护,施工结束后,用于临 时用的覆土绿化。 道路区:表土剥离及回覆,施工结束临时道路全部复垦绿化。恢复 原貌。 (3)临时措施 风机基础建设开挖大量松散土方堆积在其周边,施工建设完毕后进 行基础回填,因此在施工过程中在临时堆土周边设置临时装土袋挡墙拦 挡;对堆积的剥离表土周边设置临时拦挡。临时苫盖:施工期间对堆积 土体表面及临时施工面采用纤维布苫盖,防止雨水冲刷和大风吹蚀。 (4)典型生态保护措施布置图 本工程风机和箱式变基础典型生态保护措施布置示意见图 5-1;道路 绿化措施布置示意见图 5-2;施工采取的临时苫盖措施示意见图 5-3;道 路排水沟措施示意见图 5-4;回填土堆防护措施典型设计图见图见图 5-5。 51 图 5-1 风机和箱式变基础典型生态保护措施布置示意图 图 5-2 道路绿化措施布置示意图 52 图 5-3 施工采取的临时苫盖措施示意图 图 5-4 图 5-5 道路排水沟措施示意图 回填土堆防护措施典型设计图 (5)野生动物减缓及保护措施 53 应加强对施工的管理,加强施工人员的环保教育。开工前,应在工 地及周边设立保护植被和野生动物的宣传牌。预计在施工期,本区的野 生动物都将产生规避反应,远离这一地区,特别是鸟类,其栖息和繁殖 环境需要相对的安静。因此,本区的鸟类会受到一定影响。根据当地居 民反映,项目区主要野生鸟类为喜鹊、麻雀、乌鸦等常见鸟类,区域内 未发现较为珍稀的野生鸟类。据调查,本区无大型野生动物,哺乳动物 主要是鼠、兔等小型动物。 严禁施工人员捕杀野生动物。施工期应避开鸟类迁徙高峰期,尽量 避开鸟类集群及繁殖的高峰期。尤其是在有大雾、小雨或强逆风的天气, 应该停止施工。 (6)水土保持措施 ①优化施工工艺,合理安排施工时间,严格控制施工占地。土石方 的施工应尽量避开雨季,如不能避开雨季施工,应尽量减少土石方的开 挖,同时施工过程中不允许随意破坏和占用额外土地。 ②施工期剥离的地表土,在临时堆土场堆放和保存,并采取拦挡、 苫盖措施,施工结束后用于绿化覆土用。为了抑制扬尘,减少水土流失, 应采取临时洒水措施,在施工结束后进行土地整治、恢复植被。 ③建设单位要增强水土保持意识,在本方案以外的其它工程,如供 水、供电等工程的施工过程中也要注意到水土保持防护措施,尽量减少 地表的扰动,减少水土流失。 2、施工期废气防治措施 (1)施工扬尘防治措施 为降低建设期扬尘对区域空气环境质量的影响,环评要求施工单位 严格按照《国务院关于印发打赢蓝天保卫战三年行动计划的通知》(国 发〔2018〕22 号)、《陕西省大气污染防治条例》、《陕西省建筑施工 扬尘治理措施 16 条》、《陕西省铁腕治霾打赢蓝天保卫战三年行动方案 (2018-2020 年)(修订版)》(陕政发〔2018〕29 号)、《陕西省蓝 天保卫战 2020 年工作方案》(陕政办发〔2020〕9 号)、《施工厂界扬 尘排放限制》(DB61/1078-2017)、《延安市铁腕治霾打赢蓝天保卫战 54 三年行动方案(2018-2020 年)》等文件要求,提出以下措施和要求: ①在对地面开挖时,对于干燥土面应适当洒水,使作业面保持一定 的湿度;回填土方时,在表面土质干燥时适当洒水,防止回填作业时产 生扬尘。 ②开关站施工期间在工地边界设置高度 1.8 米以上的硬质围栏,围挡 视地方要求适当增加高度,围挡底端设置防溢座,严禁围挡不严或敞开 式施工。 ③施工现场必须设置固定垃圾存放点,垃圾应分类集中堆放并覆盖, 及时清运,严禁焚烧、填埋和随意丢弃。 ④施工现场对运输土方、渣土等散装货物的车辆,装载的物料、渣 土高度不得超过车辆槽帮上沿,车斗用苫布遮盖或者采用密闭车斗,严 禁沿路遗漏或抛撒。 ⑤对工地内部道路、场地要进行硬化或半硬化,其余场地必须绿化 或固化,严禁使用其他软质材料铺设;同时为了减少影响,要求配备专 门的清洗设备和人员负责对出入施工场地口的运输车辆车体和车轮及时 冲洗,保证运输车辆不得携带泥土驶出工地。 ⑥施工现场集中堆放的开挖土方必须覆盖,对易引起扬尘的物料采 用绿色遮阳网、密目网进行全部覆盖,严禁裸露;及时清理堆放在场地 和道路上的弃土、弃渣及抛撒料,要适时洒水灭尘,对不能及时清运的, 必须采取覆盖等措施,防止二次扬尘对敏感目标的影响。 ⑦遇到干燥、易起尘的土方工程作业时,尽量缩短起尘操作时间, 遇到四级或四级以上大风天气,应停止土方作业,同时作业处覆以防尘 网。 ⑧施工期使用混凝土应使用预拌商品混凝土,不得现场露天搅拌混 凝土。 (2)运输车辆尾气控制措施 拟采取如下控制措施减少燃油废气及汽车尾气的影响: ①选用符合国家卫生防护标准的施工机械设备和运输车辆; ②加强对施工机械及施工车辆的检修和维护,严禁使用超期服役和 55 尾气超标的施工机械及车辆; ③对施工区内行驶的机械设备应保证其功效,对有故障的机械设备 按《机械维护规定》(Q/AEPC-MAQ03)进行修复。同时机动车辆的尾 气监测应按交通管理规定执行,应取得交通部颁发的《机动车辆排气合 格证》; ④尽可能使用气动和电动设备及机械,或使用优质燃油,以减少机 械和车辆有害气体的排放。 (3)食堂油烟 施工期临时场地设置食堂,食堂油烟经抽油烟机收集后屋顶排放。 3、废水处理措施 (1)施工废水采用沉淀池进行澄清处理后,用于施工场地、道路洒 水降尘。 (2)施工人员生活盥洗废水经临时沉淀池收集沉淀后回用于施工场 地、道路浇洒抑尘等; (3)食堂废水设置油水分离器处理后排入旱厕。 (4)项目施工前先行建设1间防渗旱厕,解决施工人员入厕问题。 旱厕定期进行消毒、清掏外运用作农肥。 4、施工噪声减缓措施 为减轻施工期噪声对施工人员以及周围环境的影响,环评要求建设 单位应严格按照环境噪声污染防治管理的有关规定,采取以下措施: (1)制定施工计划时,应尽可能避免大量噪声设备同时使用。禁止 在午间(12:00至14:00)、夜间(22:00至次日6:00)进行产生噪声污染的 施工作业。因生产工艺要求或其他特殊需要,确需在夜间进行施工时, 应取得工程所在地建设行政主管部门核发的准予夜间施工的批准文件。 进行夜间施工作业,应当向周围居民公告。公告内容包括:施工项目名 称、施工单位名称、夜间施工批准文号、夜间施工起止时间、夜间施工 内容、工地负责人及其联系方式、监督电话等。 (2)合理布置施工场地施工设备,优化施工布局,将噪声较大的设 备布置在远离周边敏感点一侧,避免同一地点噪声级较大的机械设备过 56 多,局部声级过高,减少对周围环境的影响。尽可能将施工阶段的噪声 减至最小。 (3)在施工设备的选型上尽量采用低噪声设备;高噪声设备在使用 时,应尽量采用固定式或活动式隔声罩或隔声屏障进行局部遮挡。加强 对设备的维护、养护,闲置设备及时关闭;同时,尽可能采用外加工材 料,减少现场加工的工作量。 (4)按操作规范操作机械设备,减少碰撞噪声,并对工人进行环保 方面的教育,文明施工,禁止野蛮作业,尽量减少作业噪声,加强施工 设备的维护与管理。 (5)过加强管理、控制运输时间,运输物料车辆经过沿途村庄时禁 止鸣笛、减速慢行,减少噪声排放。 本项目施工期噪声具有临时性、阶段性和不固定性等特点,在严格 落实环评提出的降噪措施后,施工噪声排放满足《建筑施工场界环境噪 声排放标准》(GB12523-2011)中的相关要求。随着施工的结束噪声也 随之结束,则项目施工期噪声对周围声环境影响较小。 5、固体废物治理措施 施工期固体废物主要包括施工渣土、施工建筑垃圾和施工人员的生 活垃圾等。 (1)施工渣土 临时堆土点状分布在每个风机基座、和施工生产生活区周边。回填 后产生的余土就近用于风机及箱变周边基础的平整填方。表土就近堆放 于道路工程区周边、生产生活区及风机安装平台一角,施工结束后用作 绿化覆土。根据现场实际情况,土方可在施工初期表土剥离时,预留表 层腐殖土,作为后期复耕及绿化恢复用土(可在风机施工的临时场地上 堆填)。剩余土方就地用于地场平整。本项目不设取弃土场,无弃方产 生。 (2)建筑垃圾 本项目施工时产生少量建筑垃圾,建筑垃圾主要包括砂石、废金属、 废钢筋等杂物,其中废金属、废钢筋等回收利用,不能利用部分及时运 57 往附近建筑垃圾填埋场处置。 (3)职工生活垃圾 项目产生的生活垃圾定点存放,由环卫部门收集处理。 1、生态环境保护措施 (1)对野生动物的生态保护措施 运营期的野生动物的影响主要是针对鸟类的影响,主要的生态保护 措施有以下几点: ①在风机上图上亚光涂料,防止鸟类看到转动的风机光亮去追逐风 叶。 ②在恶劣天气应关停风机,避免误伤鸟类。 (2)对植物的生态环保措施 ①完善施工期未实施到位的植被保护措施及水土保持的工程措施。 确保项目建设区内(除永久占地)植被覆盖率和成活率。 ②保证主体工程完成后生态恢复费用的落实和兑现。 运营 ③按永久占地面积采取林地异地种植植被的方式进行生态补偿,就 期生 近或在风电场内植树和种草,合理绿化,增加场地及周边草地绿化覆盖 态环 境保 率。 护措 ④在项目风机叶片阴影影响范围外选择项目拟建地的原有优势物 施 种;影响范围内选择喜阴、耐寒耐旱等能较快适应当地气候及日照情况 的植物,以减少项目区风机叶片阴影对植被的影响。 ⑤项目运营期可能存在主体工程(风电机组等)的维修,在维修过 程中,存在周边植被被占压破坏等情况,因此,需对破坏后植被进行恢 复。 (3)风机光影影响减缓措施 以每台风机为中心,东西方向为轴,以 298.4m 为半径画圆,轴北侧 半圆区域定为本工程的风机光影影响防护距离,需在风电机组微观选址 时保证风机北侧 298.4m 为半径的圆形区域内无居民点。同时防护区范围 内不得再新建村庄及迁入居民、学校等敏感点。 2、噪声 58 (1)噪声防治措施 由于风机运行噪音与风速、风叶转速、风机功率、环境特征等多方 面因素有关,在项目建成后应定期对风机附近居民点噪声情况进行监测, 若在特定气象条件下居民点噪声监测值出现超标,可采取在风大或夜间 时对居民点影响较大的风机进行限制功率运行、或者关停,以降低在特 殊气象条件下对居民点的噪声影响。 项目在选购设备时,选用低噪声设备,如风电机选用隔音防震型、 变速齿轮箱为减噪型、叶片选用减速叶片等,运行期加强风电机组的日 常保养和维护,使其良好运行,减小相关机械因素产生的噪声。 环评要求项目在微观风机选址时,对项目区的居民进行进一步详查, 划定以风机为中心,200m 为半径的圆形区域为噪声环境防护区,保证单 台风机距最近居民点距离在 250m 以上,确保居民点噪声满足《声环境质 量标准》(GB3096-2008)2 类区标准。同时防护区范围内不得再新建村 庄及迁入居民、学校等敏感点。 (2)噪声及光影联合防护区 噪声及光影联合防护区设置项目风机光影影响分析为以风机北侧 298.4m 作为本工程的光影影响防护区,噪声防护距离为风机周边 200m 范围内,因此环评要求以每台风机为圆心,东西向为轴,轴北侧以 298.4m 为半径画半圆,轴南侧以 200m 为半径画半圈作为本工程的噪声光影联合 防护区,风机噪声光影联合防护区示意图见下图,防护范围内不得新建 村庄及迁入居民。 59 图 5-6 风机噪声光影联合防护区示意图 3、固体废物处置措施 (1)危险废物 设备检修产生的固体废弃物和风机渗漏的少量润滑油,均属于危险 废物,项目开关站内建设危险废物暂存间,设备检修固废暂存于危险废 物暂存间后,及时交有资质单位处置。 危险废物暂存及转移满足以下要求: 1)危险废物在收集时,制作危险废物目录,应清楚废物的类别及主 要成份。根据危险废物的性质和形态,采用符合要求的容器,所有包装 容器应足够安全,并经过周密检查,并在包装的明显位置附上危险废物 标签; 2)危险废物的运输车辆须经主管单位检查,并持有有关单位签发的 许可证,负责运输的司机应通过培训;承载危险废物的车辆须有明显的 标志或适当的危险符号意;载有危险废物的车辆需持有运输许可证,其 上应注明废物来源、性质和运往地点;组织危险废物的运输单位,在事 先需作出周密的运输计划和行驶路线; 3)危险废物应尽快交由有资质单位处置,不宜存放过长时间,暂存 过程应做到以下几点: ①贮存场所必须符合《危险废物贮存污染控制标准》(GB18597- 2001)规定的贮存控制标准,必须密闭建设,有符合要求的专用标志和 危废信息板,屋内张贴企业《危险废物管理制度》:危险废物贮存设施 入口处醒目的地方标示“危险废物贮存库”字样和设置危险废物警示标 志; ②贮存场所内禁止混放不相容危险废物;危废暂存间要设置围堰、 地面做防渗; ③贮存场所符合消防要求,废物的贮存容器必须有明显标志,具有 耐腐蚀、耐压、密封和不与所贮存的废物发生反应等特性;危险废物贮 存库遵循防扬散、 防流失、防渗漏原则:等效黏土防渗层厚度不小于 6.0m, 渗透系数不大于 1×10-7cm/s; 60 ⑤危险废物要分类、分区贮存,种类之间要设定明显的分区标识, 如设定围栏或地面画分区线;危废贮存库要放一台秤和出入库台账,并 在墙上张贴台秤标签; ⑥设置危险废物管理档案,详细记录危险废物入库和出库情况,并 做到“责任落实到个人”;专人负责危险废物的收集、厂内运输、入库 和出库,及时清运。 (2)风电场产生的废箱变 废箱变为一般固废,废箱变交废品回收站回收利用。 4、环境风险防范措施 本项目涉及的环境风险主要为油类物质泄漏,项目风电机组使用的 润滑油在非正常情况下泄露设置收集盒直接收集,不会进入地表环境; 检修过程产生的废润滑油在危废间暂存,定期交资质单位处置,危废间 采取重点防渗,并设置围堰,由专人进行管理。 项目危险废物暂存间为封闭式,通过采取专人定期巡查,按照标准、 规范配备消防设施和急救器材,将风险防控要求落实到人等措施,防控 事故发生。 另外,项目建成运营期后通过定期组织培训及环境事故应急演练, 加强管理,严格落实相关风险防范措施,防止风险事故发生,降低事故 对环境造成的危害。 1、运营期环境管理 设环保管理人员 1 人。主要工作职责如下: ①贯彻国家有关环境保护政策、法规,制定项目的环保规划,环保 规章制度,并实施检查和监督。 其 他 ②严格执行建设项目“三同时”制度。 ③拟定环保工作计划,配合领导完成环境保护责任目标。 ④配合环保部门,做好日常环境保护管理和监测工作。 ⑤做好污染事故的应急处理。 2、环境监测计划 61 本项目运营期无污染物排放,光影防护距离内无敏感点,故不开展 污染源监测和敏感点声环境监测,仅针对植被恢复情况开展监测。包括 植被种类、优势种、成活率、覆盖度等,植被监测范围为项目建设区的 范围。植被监测安排在工程开工前、施工高峰期、完建后第一年、工程 运营后的第五年,共进行四次调查监测。施工高峰期的监测反映工程建 设对植被影响最大时的情况,工程完建后第一年的监测反映新的植被建 立初期的情况,工程运营第五年的监测反映趋于稳定的新情况。监测周 期为一年,每个调查年安排两次调查,调查时段为春季末期的 4~5 月和 初秋季节的 9~10 月。 监测方法主要采取实地抽样调查的方式,调查中选定适当的区域做 样方调查,采取点、面结合,确定调查区内的植物资源情况,区系成分、 种群特点、分布、林草生长和覆盖度情况。选择重点对与工程建设有关 的样方进行重点调查,分别是森林样方、灌丛样方和草甸样方。调查手 段主要采用统计、测量等方法。 本项目环保投资约 195.2 万元,占项目总投资 15000 万元的 1.30%, 主要用于污水、噪声、废气、防治及绿化等方面,项目环保投资汇总表 5-1。 表 5-1 单位 数量 投资额 (万元) m2 100 1.5 m2 100 0.1 冲洗运输车辆装置 套 1 1.0 施工场地洒水抑尘 套 1 0.5 施工废水 施工废水沉淀池 座 1 1.0 职工废水 防渗旱厕 座 1 1.0 固废 职工生活 垃圾桶 个 若干 0.5 生态 水土流失 治理工程 环 保 投 资 废气 施 工 期 运 营 期 环保投资一览表 废水 环保设备 扬尘 风机渗油 固废 检修废油 开关站施工场界设置屏 障、围墙 材料运输及堆放时设篷 盖 表土堆存、设置截水沟、织物草袋覆盖、 植被恢复 危废专用容器收集后,暂 座 1 存于危险废物暂存间 危废专用容器收集后,暂 座 1 存于危险废物暂存间 62 20 2.5 0.1 噪声 风机 风力发电机选用隔音防 振型,变速齿轮箱为减噪 型,叶片用减速叶片等; 项 4套 计入主体工 程 风场区植被恢复 / / 12.5 / / 150 绿化 生态保护及水土保持 195.2 合计 63 六、生态环境保护措施监督检查清单 施工期 内容 运营期 环境保护措施 要素 验收要求 环境保护措施 验收要求 陆生生态 1、应尽量避开有树木、 植被的地方,减少植被 生态环境破坏;对无法 避让的林木尽量采取 异地种植,以减少对植 被的砍伐、损坏。 2、合理安排施工,尽 量减少施工开挖面积 和临时占地面积,减少 植被的破坏。 3、施工期剥离的地表 最 大 限 度 土,在临时堆土场堆放 减 少 原 生 和保存,并采取拦挡、 植 被 的 破 苫盖措施,施工结束后 坏;施工表 用于绿化覆土用。为了 土 妥 善 堆 抑制扬尘,减少水土流 存,落实水 失,应采取临时洒水措 土 保 持 措 施,在施工结束后进行 施;施工结 土地整治、恢复植被。 束后,对临 4、对场内局部产生的 时 施 工 占 开挖土方量在其周边 地 进 行 土 进行就地摊平、压实, 地平整,翻 不做弃渣外运处理,项 耕,及时绿 目不设弃渣场。 化,恢复原 5、施工结束后,及时 貌。 清理地表,对施工场地 进行表土回填、土地平 整,以便恢复植被。 6、施工完成后对临时 占地、临时道路、吊装 场地等临时施工设施 区进行土地平整,翻 耕,及时进行绿化。 7、加强施工管理与教 育,严禁施工人员捕杀 野生动物。 8、土石方的施工应尽 量避开雨季,如不能避 开雨季施工,应尽量减 少土石方的开挖。 1、在风机上图上亚光涂 料,防止鸟类看到转动 的风机光亮去追逐风 叶。 2、在恶劣天气应关停风 机,避免误伤鸟类。 3、完善施工期未实施到 位的植被保护措施及水 土保持的工程措施。确 保项目建设区内(除永 久占地)植被覆盖率和 成活率。 4、按永久占地面积采取 林地异地种植植被的方 式进行生态补偿,就近 或在风电场内植树和种 确 保 项 目 建 设 草,合理绿化。 区内(除永久占 5、在项目风机叶片阴影 地)植被覆盖率 影响范围外选择项目拟 和成活率;保证 建地的原有优势物种; 主 体 工 程 完 成 影响范围内选择喜阴、 后 生 态 恢 复 费 耐寒耐旱等能较快适应 用 的 落 实 和 兑 当地气候及日照情况的 现。 植物,以减少项目区风 机叶片阴影对植被的影 响。 6、运营期对破坏的植被 进行恢复,防止水土流 失加剧。 7、设置以风机为中心, 风 机 北 侧 298.4m 为 本 工程的风机光影影响防 护距离,风机选址时保 证 风 机 北 侧 298.4m 为 半径的圆形区域内无居 民点。同时防护区范围 内不得再新建村庄及迁 入居民、学校等敏感点。 水生生态 / / / / 地表水环 境 施工临建设置防渗旱 厕,定期清掏用作农 肥;生产废水经临时沉 废水不外 排。 / / 64 淀池处理后,回用,不 外排。 地下水及 土壤环境 声环境 振动 大气环境 固体废物 / / / / 1、风 力 发 电 机 选 用 隔 音防振型,变速齿轮箱 1、合 理 制 定 施 工 计 为减噪型,叶片用减速 《风电场噪声 划;合理布置施工场 限值及测量方 厂 界 噪 声 叶片等; 地;合理安排施工时 达到《建筑 2、加 强 风 电 机 组 的 日 法》 间; (DL/T1084-20 施 工 场 界 常保养和维护; 2、采用低噪声设备, 环 境 噪 声 3、以 风 机 为 中 心 , 08)中 A 类 2 类 加强设备维护。 排放标准》 200m 为 半 径 的 圆 形 区 区标准; 3、按照设备操作规范 ( GB1252 域为噪声环境防护区, 《声环境质量 操作设备、文明施工; 3 保证单台风机距最近居 标准》 4、运输物料车辆经过 -2011) 民点距离在 250m 以上, (GB3096-2008 村庄时禁止鸣笛、减速 同时防护区范围内不得 )2 类区标准 慢行。 再新建村庄及迁入居 民、学校等敏感点。 / / / / 1、施工过程避免大风 天气进行,物料堆放加 盖篷布,施工场地设置 围挡,施工场地和道路 定期进行洒水; 2、合理安排工期,缩 《 施 工 场 短施工时间; 界扬尘排 3、及时恢复场地植被; 放 限 值 》 4、封闭车辆运输物料, ( DB61/1 / / 限制车速,加强管理; 078 5、开挖土方集中堆放, -2017 ) 标 用遮阳网或密目网全 准 部覆盖,严谨裸露; 6、出入施工场地的车 辆及时冲洗,不得携带 泥土上路; 7、使用商品混凝土。 1、表土就近堆放于道 1、设备检修产生的固体 满足一般固体 路工程区周边、生产生 废弃物和风机渗漏油均 废物执行《一般 活区及风机安装平台 属于危险废物,项目开 工业固体废物 一角,施工结束后用作 关站内建设危险废物暂 贮存和填埋污 绿化覆土; 存间,设备检修固废暂 染控制标准》 2、施工时产生少量建 和风机渗油分别由专用 (GB18599-202 筑垃圾,建筑垃圾主要 的危险废物收集容器收 0)中有关规定; 合理处置 包括砂石、废金属、废 集后,暂存于危险废物 《危险废物贮 钢筋等杂物,其中废金 暂存间,及时交有资质 存污染控制标 属、废钢筋等回收利 准》 单位处置。 用,不能利用部分及时 2、项目产生的废箱变为 (GB18597-200 运往附近建筑垃圾填 一般固废,报废后,交 1)及其 2013 年 埋场处置; 修改单中相关 废品回收站。 3、生活垃圾定点存放, 规定。 65 由环卫部门收集处理。 电磁环境 / / 环境风险 / / / 项目风电机组使用的润 滑油在非正常情况下泄 露通过收集盒直接收 集;危废间采取重点防 渗,并设置围堰,并做 防渗、防雨处置。按照 标准、规范配备消防设 施和急救器材,将风险 防控要求落实到人,防 控事故发生。 环境监测 / / 设置环境管理机构,并 制定污染源监测计划 其他 / / / 66 / 规范建设 设置环境管理 机构,并制定污 染源监测计划 / 七、结论 本项目符合国家产业政策,符合《风电场工程建设用地和环境保护管理暂行 办法》等要求,选址合理,施工期和运营期采取各项环保措施能够有效减轻项目 对周围生态环境影响。从环境保护角度分析,项目建设可行。 67

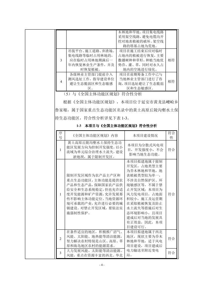
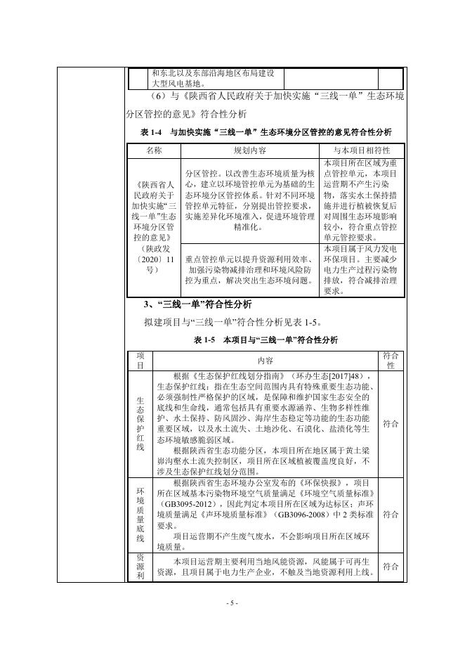
黄龙县崾崄乡分散式风电项目环境影响报告表.pdf




