3---2013年度符合申领非公路用两轮摩托车和全地形车企业名单(公示版).doc
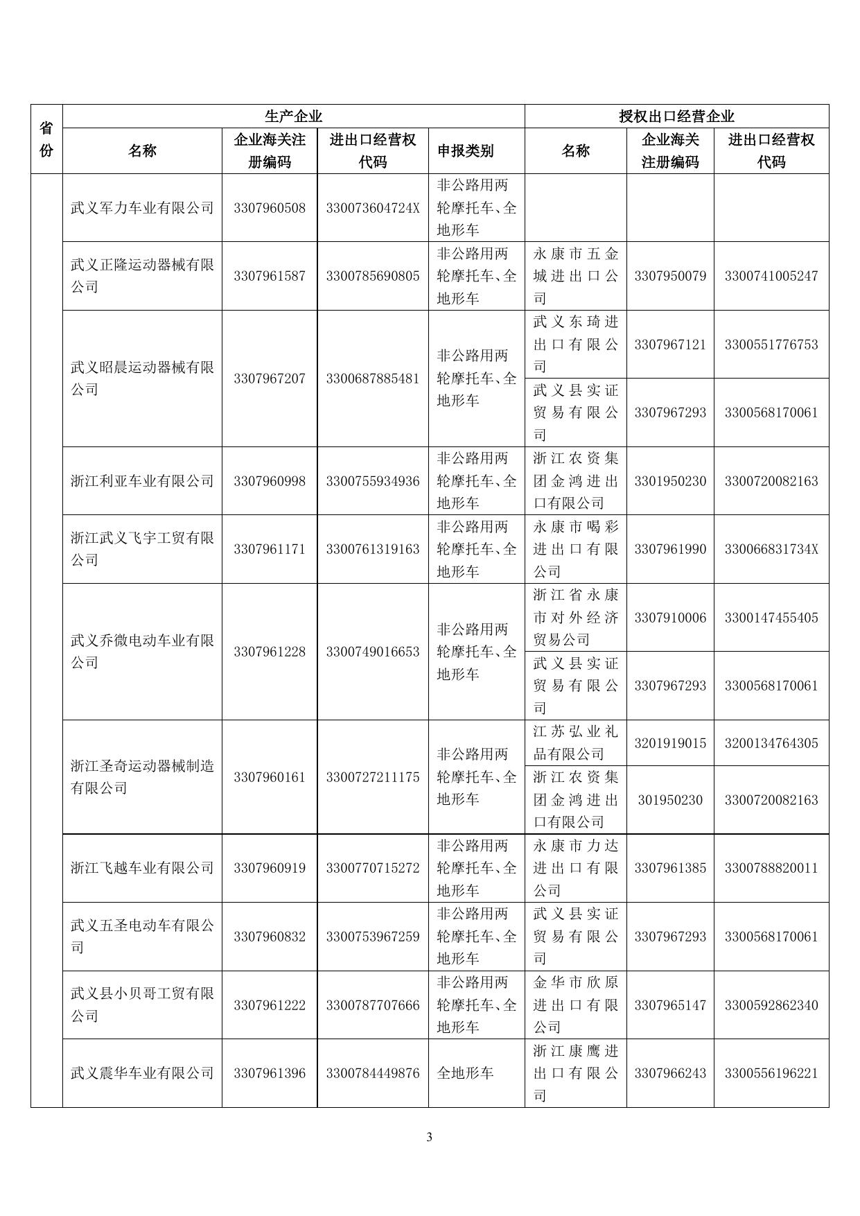
附件 3 2013 年度符合申领非公路用两轮摩托车和全地形车企业名单 生产企业 省 份 名称 河 河北远腾车辆制造有限 北 公司 授权出口经营企业 企业海关注 进出口经营权 册编码 代码 1309961215 1300693455090 3311963423 3300734530764 申报类别 名称 企业海关 进出口经营权 注册编码 代码 33119609A 3300050104748 3311911027 3300704612793 3311911027 3300704612793 3311911027 3300704612793 3310960205 3300766412375 3111965772 3100786298397 1207468438 1200741356784 3201910160 3201249676778 3352967116 3302567014657 3302260016 330271720406X 全地形车 省 浙江金浪动力有限公司 台州黄岩新荣州车业有 限公司 3323963711 全地形车 3300780466310 非公路用两 台州国机银 轮摩托车、全 擎机械有限 地形车 浙江创亿运动器材有限 公司 台州创亿运动器材有限 公司 3311967591 3300684515362 全地形车 非公路用两 3311934418 3300796484572 轮摩托车、全 地形车 温岭正峰动力有限公司 3311934276 3300751926170 公司 钱江进出口 有限公司 钱江进出口 有限公司 非公路用两 温岭市钱江 轮摩托车、全 进出口有限 地形车 公司 缙云县天汇 缙云县翔远实业有限公 浙 司 非公路用两 3310960072 3300740532395 轮摩托车、全 地形车 江 进出口有限 公司 上海科皆发 国际贸易有 限公司 省 缙云华洋动力机械有限 公司 浙江野鹰电动车业有限 公司 湖州埭溪振华工贸有限 公司 3310960277 3310960081 3305960181 330075909011X 浙江艾克仕实业有限公 轮摩托车、全 力机械有限 地形车 公司 轮摩托车 3300734535741 非公路用两 金城集团进 轮摩托车、全 出口有限公 地形车 司 宁波市梓涵 全地形车 限公司 有限公司 天津华洋动 非公路用两 3300747730642 诸暨市格卡动力科技有 浙江阿波罗摩托车制造 非公路用两 进出口有限 公司 非公路用两 3307961232 3300784430892 轮摩托车、全 地形车 3307960096 3300792076387 非公路用两 1 宁波骏达进 生产企业 省 份 名称 授权出口经营企业 企业海关注 进出口经营权 册编码 代码 申报类别 司 名称 轮摩托车、全 出口有限公 地形车 司 企业海关 进出口经营权 注册编码 代码 5013960519 5000711613049 5005910169 5102202804277 3307950268 3300741006434 3307967289 3300581656103 5005910169 5000202804277 3307910006 3300147455405 3307967293 3300568170061 3307966085 3300679582237 3307966298 3300551780875 3202968963 3200592538997 3307962406 3300683100552 3307961213 3300784427570 3307967293 3300568170061 重庆宗申集 团进出口有 限公司 重庆国际贸 易中心 浙江金利马工贸有限公 司 非公路用两 3307961433 3300784408767 轮摩托车、全 地形车 浙江省武义 县武阳外贸 商品有限公 司 武义汇通进 浙江奇野车业有限公司 3307940071 3300751916028 非公路用两 出口有限公 轮摩托车、全 司 地形车 重庆国际贸 易中心 武义县天地运动器械有 限公司 3307961173 3300780453982 非公路用两 浙江省永康 轮摩托车、全 市对外经济 地形车 贸易公司 武义县实证 浙江三叶富新机车有限 公司 非公路用两 3307691355 3300785689580 轮摩托车、全 地形车 贸易有限公 司 浙江品尚进 出口有限公 司 浙江波速尔运动器械有 限公司 3307961158 3300779392238 非公路用两 永康市奥尔 轮摩托车、全 思工贸有限 地形车 公司 无锡嘉霖动 力进出口有 限公司 浙江太平工贸有限公司 3307960549 3300753043160 非公路用两 浙江九华进 轮摩托车、全 出口有限公 地形车 司 武义太平进 出口有限公 司 武义安羽运动器械有限 公司 3307961941 3300798561279 2 非公路用两 武义县实证 轮摩托车、全 贸易有限公 地形车 司 生产企业 省 份 名称 授权出口经营企业 企业海关注 进出口经营权 册编码 代码 申报类别 名称 企业海关 进出口经营权 注册编码 代码 3307950079 3300741005247 3307967121 3300551776753 3307967293 3300568170061 3301950230 3300720082163 3307961990 330066831734X 3307910006 3300147455405 3307967293 3300568170061 3201919015 3200134764305 301950230 3300720082163 3307961385 3300788820011 3307967293 3300568170061 3307965147 3300592862340 3307966243 3300556196221 非公路用两 武义军力车业有限公司 3307960508 330073604724X 轮摩托车、全 地形车 武义正隆运动器械有限 公司 3307961587 3300785690805 非公路用两 永康市五金 轮摩托车、全 城进出口公 地形车 司 武义东琦进 武义昭晨运动器械有限 公司 非公路用两 3307967207 3300687885481 轮摩托车、全 地形车 出口有限公 司 武义县实证 贸易有限公 司 浙江利亚车业有限公司 浙江武义飞宇工贸有限 公司 3307960998 3307961171 3300755934936 3300761319163 非公路用两 浙江农资集 轮摩托车、全 团金鸿进出 地形车 口有限公司 非公路用两 永康市喝彩 轮摩托车、全 进出口有限 地形车 公司 浙江省永康 武义乔微电动车业有限 公司 非公路用两 3307961228 3300749016653 轮摩托车、全 地形车 市对外经济 贸易公司 武义县实证 贸易有限公 司 江苏弘业礼 浙江圣奇运动器械制造 有限公司 3307960161 3300727211175 非公路用两 品有限公司 轮摩托车、全 浙江农资集 地形车 团金鸿进出 口有限公司 浙江飞越车业有限公司 武义五圣电动车有限公 司 武义县小贝哥工贸有限 公司 3307960919 3307960832 3307961222 3300770715272 3300753967259 3300787707666 非公路用两 永康市力达 轮摩托车、全 进出口有限 地形车 公司 非公路用两 武义县实证 轮摩托车、全 贸易有限公 地形车 司 非公路用两 金华市欣原 轮摩托车、全 进出口有限 地形车 公司 浙江康鹰进 武义震华车业有限公司 3307961396 3300784449876 全地形车 出口有限公 司 3 生产企业 省 份 名称 浙江艾普斯顿车业有限 公司 授权出口经营企业 企业海关注 进出口经营权 册编码 代码 3307967286 3300580393639 申报类别 名称 企业海关 进出口经营权 注册编码 代码 3307910006 3300147455405 3303965929 3300572932540 3307910027 330025504788x 3205910007 3200137723285 3307966006 3300684511345 3709963332 3700660155534 3307966243 3300556196221 4101962958 4100553150367 3307910006 3300147455405 3301950230 3300720082163 全地形车 浙江省永康 浙江赛霸工贸有限公司 3307967275 3300579326981 全地形车 市对外经济 贸易公司 武义斯酷辟亚车业有限 公司 武义托普机电有限公司 浙江斯丹尼汽配制造有 限公司 温州新概念动力机械有 限公司 永康市阿比特工贸有限 公司 3307940130 3300781829937 全地形车 3307967155 3300763926506 全地形车 3303940057 330060931478X 全地形车 3301602214 3300787717071 全地形车 温州巴邑贸 易有限公司 浙江四方进 3307966167 3300797600280 全地形车 出口有限公 司 中设(苏州) 永康市凌鹰电器有限公 司 3307961217 3300745093088 全地形车 机械设备进 出口有限责 任公司 永康市富仕达实业有限 公司 3307961830 3300662886488 非公路用两 永康市迪诺 轮摩托车、全 进出口有限 地形车 公司 非公路用两 浙江超众实业有限公司 3307961291 3300747039026 轮摩托车、全 地形车 永康市速可达金属有限 公司 3307960438 3300743457132 全地形车 司 浙江深茂器械有限公司 浙江飞神车业有限公司 出口有限公 司 3307960593 3300751153999 轮摩托车、全 地形车 永康市长顺工贸有限公 力有限公司 浙江康鹰进 非公路用两 浙江易力车业有限公司 山东亚翔动 中国平煤神 马集团国际 贸易有限公 司 浙江省永康 3307960719 3300759076377 全地形车 市对外经济 贸易公司 3307960327 3307960638 3300726605164 全地形车 3300784432572 4 非公路用两 浙江农资集 轮摩托车、全 团金鸿进出 地形车 口有限公司 生产企业 省 份 名称 授权出口经营企业 企业海关注 进出口经营权 册编码 代码 申报类别 名称 企业海关 进出口经营权 注册编码 代码 3307960238 3300733793941 3307910027 330025504788x 永康市星月 星月集团有限公司 3307960197 3300147474155 全地形车 进出口有限 公司 浙江朗汇科技有限公司 永康市路源工贸有限公 司 富新集团有限公司 3307930371 3300785679569 非公路用两 浙江四方进 轮摩托车、全 出口有限公 地形车 司 非公路用两 3307961003 3300740505549 轮摩托车、全 地形车 3307960639 3300717656015 全地形车 非公路用两 步阳集团有限公司 3307960249 3300704593270 轮摩托车、全 地形车 永康市威仕达五金制造 厂 永康市畅翔工贸有限公 司 永康市海力实业有限公 司 3307970016 3300768683777 全地形车 3307966091 3300662856318 全地形车 3307961216 3300765215425 全地形车 非公路用两 浙江联美实业有限公司 3307960691 3300736872901 轮摩托车、全 地形车 永康市金凌车业有限公 司 浙江挺能胜机械有限公 司 浙江仁力车业有限公司 永康市耀诚工贸有限公 司 永康麦特尔车业有限公 司 永康市神鹰工贸有限公 司 永康市华宝电器有限公 司 3307960976 3300760151119 全地形车 3307960862 3300147474681 全地形车 3307961473 3300789697756 全地形车 非公路用两 3307966455 3300554042683 轮摩托车、全 地形车 非公路用两 3307930128 3300720080029 轮摩托车、全 地形车 非公路用两 3307961203 3300726604401 轮摩托车、全 地形车 非公路用两 3307960199 3300255043360 轮摩托车、全 地形车 5 生产企业 省 份 名称 永康市鼎昌工贸有限公 司 浙江星阳车业有限公司 浙江派力迅实业有限公 司 授权出口经营企业 企业海关注 进出口经营权 册编码 代码 3307966021 3300681693518 全地形车 3307940092 3300762504504 全地形车 3307961649 3300736045156 全地形车 申报类别 名称 企业海关 进出口经营权 注册编码 代码 3307965451 3300565855719 3307962167 3300671617116 3307960818 3300765246758 3301966718 3300682913754 3320961248 3302677658461 3302210011 3302144104298 非公路用两 浙江自力工贸有限公司 3307960418 3300704591478 轮摩托车、全 地形车 非公路用两 浙江雾川实业有限公司 3307960086 3300255076269 轮摩托车、全 地形车 浙江信阳进 浙江信阳实业有限公司 3307965446 3300767976674 全地形车 出口有限公 司 义乌西贝虎特种车辆有 限公司 3318961227 3300781804668 全地形车 浙江金华华 金华瑞嘉机械有限公司 3307961293 3300784437728 全地形车 南进出口贸 易有限公司 永康市顶极 进出口有限 浙江康迪车业有限公司 3307940159 3300739223667 全地形车 公司 杭州潼茗尔 哲商贸有限 公司 宁波赛艇车业科技有限 3321960131 3302739498775 全地形车 3302961306 3302665589083 全地形车 公司 宁波市镇海海瑞森车业 有限公司 宁 宁波木兰工贸有限公司 3320960489 波 市 3302768503246 非公路用两 宁波三江爵 轮摩托车、全 康摩托车有 地形车 宁波超锐特工贸有限公 司 3352963175 宁波洛克车业有限公司 限公司 全地形车 3302668475807 3302671206333 全地形车 3321960379 宁波瑞达国 际经贸有限 公司 江 苏 省 无锡泰迈克动力科技有 限公司 非公路用两 3202967286 3200775428950 轮摩托车、全 地形车 6 生产企业 省 份 名称 无锡市汇纳车业有限公 司 授权出口经营企业 企业海关注 进出口经营权 册编码 代码 申报类别 名称 企业海关 进出口经营权 注册编码 代码 3202362240 3200684130235 3204968957 3200754643192 3205951083 3200137716528 1101919048 1100100001844 3212910413 3200141861779 3122210068 3100132207812 3122267550 310069293388 3208961140 3200596988063 3701963032 3700672290696 非公路用两 3202962056 3200250571332 轮摩托车、全 地形车 无锡市诺马助力车有限 公司 常州市杰纳机电开发有 限公司 3202362199 3200682170057 非公路用两 无锡飞豪国 轮摩托车、全 际贸易有限 地形车 公司 常州天惠国 32049351041 3200722809397 全地形车 际贸易有限 公司 常州市劲达科技实业有 限公司 3204965318 3200714098193 全地形车 非公路用两 常州格力博有限公司 3204942024 3200739433074 轮摩托车、全 地形车 江苏圆通运动车业有限 公司 耀马车业(中国)有限 公司 苏州工业园区永和摩托 车制造有限公司 3218967896 3200770518340 全地形车 3223940141 3200608277868 全地形车 3205260013 320513484281X 全地形车 苏州恒瑞进 出口有限公 司 中国福马机 械集团有限 公司 江苏联海动力机械有限 公司 江苏林海动 3212931921 320076829822X 全地形车 力机械集团 公司 上海八达纺 织印染服装 有限公司 泰州市东正交通器材有 限公司 上海摩科国 3212962570 3200688317646 全地形车 际贸易有限 公司 江苏环基动力发展有限 公司 盱眙环球进 3208960789 3200559260276 全地形车 出口有限公 司 安 芜湖富仕达机械有限公 徽 司 3402960661 3400562196260 非公路用两 轮摩托车、全 省 地形车 山 济南世纪金马车业有限 东 公司 3701961655 3700760956734 全地形车 7 济南商龙国 际贸易有限 生产企业 省 份 名称 授权出口经营企业 企业海关注 进出口经营权 册编码 代码 申报类别 省 名称 企业海关 进出口经营权 注册编码 代码 3703362622 3700756390280 3701364136 3700568130107 1101960106 1100766263859 3709952773 3700768727055 4101961770 4100793202672 4407960916 4400597497805 公司 山东奥德斯 进出口有限 公司 济南昱澳机 山东良子动力有限公司 37003351934 3700724262401 全地形车 电有限公司 希比利汽车 出口(北京) 有限责任公 司 山东亚翔动力有限公司 河 南 省 广 东 省 泰坦(河南)特种车辆 制造有限公司 江门硕普科技科开发有 限公司 3709963332 3700660155534 非公路用两 泰安远东国 轮摩托车、全 际贸易有限 地形车 公司 河南慧利进 4107940339 4100584353124 全地形车 出口贸易有 限公司 4407930398 4400776914424 8 非公路用两 江门市柏明 轮摩托车、全 贸易有限公 地形车 司

3---2013年度符合申领非公路用两轮摩托车和全地形车企业名单(公示版).doc




